Complementary Effect of Knowledge Management Strategy on Firm Performance: Evidence from Chinese Firms
Abstract
1. Introduction
2. Theoretical Background and Hypotheses
2.1. Definition
2.2. Frameworks of KM Strategy
2.3. Dimensions of KM Strategy
2.4. KM Strategy and Firm Performance
2.5. Complementarity Effects of KM Strategy
2.6. Contingency Factors: The Moderate Effects of Organizational Structure
3. Data and Methodology
3.1. Sample and Data Collection
3.2. Measurement
4. Analysis and Results
4.1. Descriptive Statistics
4.2. Reliability and Validity
KM Strategy Scale
4.3. Firm Performance Scale
4.4. Organizational Structure Scale
4.5. Common Method Variance Test
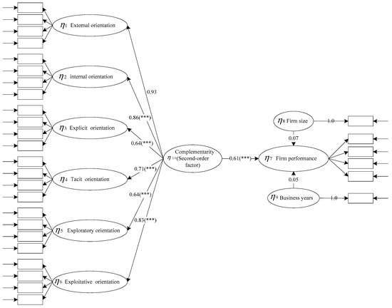
4.6. Regression Analysis of Complementarity
4.7. Moderate Effects
5. Conclusion and Discussion
6. Contributions
7. Implications for Practice
8. Limitations and Future Plan
Supplementary Materials
Author Contributions
Funding
Conflicts of Interest
References
- Demsetz, H. The theory of the firm revisited. In The Journal of Law, Economics, and Organization; Williamson, O., Winter, S., Eds.; Oxford University Press: New York, NY, USA, 1991; pp. 159–178. [Google Scholar]
- Gu, Q.; Jitpaipoon, T.; Yang, J. The impact of information integration on financial performance: A knowledge-based view. Int. J. Prod. Econ. 2017, 191, 221–232. [Google Scholar] [CrossRef]
- Birou, L.M.; Green, K.W.; Inman, R.A. Sustainability knowledge and training: outcomes and firm performance. J. Manuf. Technol. Manag. 2019, 30, 294–311. [Google Scholar] [CrossRef]
- Torres, A.I.; Ferraz, S.S.; Santos-Rodrigues, H. The impact of knowledge management factors in organizational sustainable competitive advantage. J. Intellect. Cap. 2018, 19, 453–472. [Google Scholar] [CrossRef]
- Song, S.; Sun, J. Exploring effective work unit knowledge management (KM): roles of network, task, and KM strategies. J. Knowl. Manag. 2018, 22, 1614–1636. [Google Scholar] [CrossRef]
- Dang, C.N.; Le-Hoai, L.; Kim, S.-Y. Impact of knowledge enabling factors on organizational effectiveness in construction companies. J. Knowl. Manag. 2018, 22, 759–780. [Google Scholar] [CrossRef]
- Choi, B.; Poon, S.; Davis, J. Effects of knowledge management strategy on organizational performance: A complementarity theory-based approach. Omega 2008, 36, 235–251. [Google Scholar] [CrossRef]
- Lee, S.; Kim, B.G.; Kim, H. An integrated view of knowledge management for performance. J. Knowl. Manag. 2012, 16, 183–203. [Google Scholar] [CrossRef]
- Bosua, R.; Venkitachalam, K. Aligning strategies and processes in knowledge management: a framework. J. Knowl. Manag. 2013, 17, 331–346. [Google Scholar] [CrossRef]
- Choe, J.-M. The product and process innovations through the strategic alignment of knowledge management. Asian J. Technol. Innov. 2014, 22, 1–15. [Google Scholar] [CrossRef]
- Shahzad, K.; Bajwa, S.U.; Siddiqi, A.F.I.; Ahmed, F.; Sultani, A.R. Integrating knowledge management (KM) strategies and processes to enhance organizational creativity and performance an empirical investigation. J. Model. Manag. 2016, 11, 154–179. [Google Scholar] [CrossRef]
- Mesbah, A.; Babaei, M.; Shabanali, A. Measuring the Success Level and Effectiveness of Knowledge Management in Organizations: A Case Study. Eng. Technol. Appl. Sci. Res. 2017, 7, 1575–1581. [Google Scholar]
- Zheng, W.; Yang, B.; Mclean, G.N. Linking organizational culture, structure, strategy and organizational effectiveness: mediating role of knowledge management. J. Bus. Res. 2010, 63, 763–771. [Google Scholar] [CrossRef]
- Chen, L.; Fong, P.S.W. Evaluation of knowledge management performance: An organic approach. Inf. Manag. 2015, 52, 431–453. [Google Scholar] [CrossRef]
- Kim, T.H.; Lee, J.N.; Chun, J.U.; Benbasat, I. Understanding the effect of knowledge management strategies on knowledge management performance: a contingency perspective. Inf. Manag. 2014, 51, 398–416. [Google Scholar] [CrossRef]
- Hansen, M.T.; Nohria, T.; Tierney, T. What’s your strategy for managing knowledge. Harv. Bus. Rev. 1999, 77, 106–116. [Google Scholar] [PubMed]
- Segarra-Ciprés, M.; Bou-Llusar, J.C. External knowledge search for innovation: the role of firms’ innovation strategy and industry context. J. Knowl. Manag. 2018, 22, 280–298. [Google Scholar] [CrossRef]
- Al Ahbabi, S.A.; Singh, S.K.; Balasubramanian, S.; Gaur, S.S. Employee perception of impact of knowledge management processes on public sector performance. J. Knowl. Manag. 2019, 23, 351–373. [Google Scholar] [CrossRef]
- Salunke, S.; Weerawardena, J.; McColl-Kennedy, J.R. The central role of knowledge integration capability in service innovation-based competitive strategy. Ind. Mark. Manag. 2019, 76, 144–156. [Google Scholar] [CrossRef]
- Singh, P.K.; Rao, M. Examining the effect of KM strategy on knowledge performance: the mediating role of sharing behaviour and enablers. Int. J. Knowl. Manag. Stud. 2018, 9, 309–324. [Google Scholar] [CrossRef]
- Zack, M. Developing a knowledge strategy. Calif. Manag. Rev. 1999, 41, 125–143. [Google Scholar] [CrossRef]
- O’Reilly, C.A.; Tushman, M.L. Organizational Ambidexterity: Past, Present, and Future. Acad. Manag. Perspect. 2013, 27, 324–338. [Google Scholar] [CrossRef]
- Raisch, S.; Birkinshaw, J.; Probst, G.; Tushman, M.L. Organizational Ambidexterity: Balancing Exploitation and Exploration for Sustained Performance. Organ. Sci. 2009, 20, 685–695. [Google Scholar] [CrossRef]
- Csaszar, F.A. An Efficient Frontier in Organization Design: Organizational Structure as a Determinant of Exploration and Exploitation. Organ. Sci. 2013, 24, 1083–1101. [Google Scholar] [CrossRef]
- Fang, C.; Lee, J.; Schilling, M.A. Balancing Exploration and Exploitation Through Structural Design: The Isolation of Subgroups and Organizational Learning. Organ. Sci. 2010, 21, 625–642. [Google Scholar] [CrossRef]
- Bolisani, E.; Bratianu, C. Knowledge and strategy formulation in a turbulent world. In Emergent Knowledge Strategies: Strategic Thinking in Knowledge Management; Bolisani, E., Bratianu, C., Eds.; Springer International Publishing: Cham, Switzerland, 2018; pp. 117–146. [Google Scholar]
- Zack, M. Epilogue: Developing a knowledge strategy. In The Strategic Management of Intellectual Capital and Organizational Knowledge; Choo, C.W., Bontis, N., Eds.; Oxford University Press: New York, NY, USA, 2002; pp. 268–276. [Google Scholar]
- Tsai, W.H.; Tsai, M.H.; Li, S.T.; Lin, C. Harmonizing firms’ knowledge and strategies with organizational capacities. J. Comput. Inf. Syst. 2012, 53, 23–32. [Google Scholar]
- Bierly, P.; Chakrabarti, A. Generic knowledge strategies in the U.S. pharmaceutical industry. Strat. Manag. J. 1996, 17, 123–135. [Google Scholar] [CrossRef]
- Choi, S.Y.; Kang, Y.S.; Lee, H. The effects of socio-technical enablers on knowledge sharing: an exploratory examination. J. Inf. Sci. 2008, 34, 742–754. [Google Scholar] [CrossRef]
- Nieves, J.; Quintana, A.; Osorio, J. Organizational knowledge and collaborative human resource practices as determinants of innovation. Knowl. Manag. Res. Pract. 2016, 14, 237–245. [Google Scholar] [CrossRef]
- Segarra-Ciprés, M.; Bou-Llusar, J.C.; Roca-Puig, V. External knowledge acquisition and innovation output: an analysis of the moderating effect of internal knowledge transfer. Knowl. Manag. Res. Pract. 2014, 12, 203–214. [Google Scholar] [CrossRef]
- Roy, S.; Mitra, J. Tacit and explicit knowledge management and assessment of quality performance of public R & D in emerging economies: An Indian perspective. J. Organ. Chang. Manag. 2018, 31, 188–214. [Google Scholar]
- Kaya, T.; Erkut, B. Tacit Knowledge for Strategic Advantage: Social Media Use of Employees in the Financial Sector. In Proceedings of the 18th European Conference on Knowledge Management, Barcelona, Spain, 7–8 September 2017; pp. 516–523. [Google Scholar]
- Magnier-Watanabe, R.; Benton, C. Management innovation and firm performance: the mediating effects of tacit and explicit knowledge. Knowl. Manag. Res. Pract. 2017, 15, 325–335. [Google Scholar] [CrossRef]
- Guan, J.; Liu, N. Exploitative and exploratory innovations in knowledge network and collaboration network: A patent analysis in the technological field of nano-energy. Res. Policy 2016, 45, 97–112. [Google Scholar] [CrossRef]
- Eriksson, P.E.; Leiringer, R. Explorative and exploitative learning in project-based organizations: improving knowledge governance through a project management office? Eng. Proj. Organ. J. 2015, 5, 160–179. [Google Scholar] [CrossRef]
- Kang, J.; Lee, J.Y. Performance effects of explorative and exploitative knowledge sharing within Korean chaebol MNEs in China. Int. J. Technol. Manag. 2017, 74, 70–95. [Google Scholar] [CrossRef]
- Salleh, K.; Sharifuddin, S.-I.S.O.; Chong, S.C.; Ahmad, S.N.S.; Sharifuddin, S.S.O. KM implementation in a public sector accounting organization: an empirical investigation. J. Knowl. Manag. 2011, 15, 497–512. [Google Scholar]
- Chu, M.T.; KrishnaKumar, P.; Khosla, R. Mapping knowledge sharing traits to business strategy in knowledge based organisation. J. Intell. Manuf. 2014, 25, 55–65. [Google Scholar] [CrossRef]
- DiBella, A.J.; Nevis, E.C.; Gould, J.M. Understanding Organizational Learning Capability. J. Manag. Stud. 1996, 33, 361–379. [Google Scholar] [CrossRef]
- Wu, I.-L.; Chen, J.-L. Knowledge management driven firm performance: the roles of business process capabilities and organizational learning. J. Knowl. Manag. 2014, 18, 1141–1164. [Google Scholar] [CrossRef]
- Choi, B.; Lee, H. An empirical investigation of KM styles and their effect on corporate performance. Inf. Manag. 2003, 40, 403–417. [Google Scholar] [CrossRef]
- Chen, Y.-Y.; Yeh, S.-P.; Huang, H.-L.; Chen, Y.; Yeh, S.; Huang, H. Does knowledge management “fit” matter to business performance? J. Knowl. Manag. 2012, 16, 671–687. [Google Scholar] [CrossRef]
- Keskin, H. The relationships between explicit and tacit oriented KM strategy, and firm performance. J. Am. Acad. Bus. 2005, 7, 169–175. [Google Scholar]
- Pawlowsky, P.; Schmid, S. Interrelations between strategic orientation, knowledge management, innovation and performance. Empirical findings from a national survey in Germany. Int. J. Knowl. Manag. Stud. 2012, 5, 185–209. [Google Scholar] [CrossRef]
- Lin, H.-F. Linking knowledge management orientation to balanced scorecard outcomes. J. Knowl. Manag. 2015, 19, 1224–1249. [Google Scholar] [CrossRef]
- Milgrom, P.; Roberts, J. The economics of modern manufacturing: technology, strategy, and organization. Am. Econ. Rev. 1990, 80, 511–528. [Google Scholar]
- Bresnahan, T.F.; Brynjolfsson, E.; Hitt, L.M. Information Technology, Workplace Organization, and the Demand for Skilled Labor: Firm-Level Evidence. Q. J. Econ. 2002, 117, 339–376. [Google Scholar] [CrossRef]
- Tanriverdi, H.; Venkatraman, N. Knowledge relatedness and the performance of multibusiness firms. Strateg. Manag. J. 2005, 26, 97–119. [Google Scholar] [CrossRef]
- Tanriverdi, H. Performance effects of information technology synergies in multi-business firms. MIS Q. 2006, 30, 57–77. [Google Scholar] [CrossRef]
- Tang, H.M. A Study of the Effect of Knowledge Management on Organizational Culture and Organizational Effectiveness in Medicine and Health Sciences. Eurasia J. Math. Sci. Technol. Educ. 2017, 13, 1831–1845. [Google Scholar] [CrossRef]
- Fixson, S.K.; Lee, W.H. Shifting grounds: how industry emergence changes the effectiveness of knowledge creation strategies—The case of the US automotive airbag industry. Technol. Anal. Strat. Manag. 2012, 24, 1–19. [Google Scholar] [CrossRef]
- Ding, X.-H.; Liu, H.; Song, Y.; Ding, X. Are internal knowledge transfer strategies double-edged swords? J. Knowl. Manag. 2013, 17, 69–86. [Google Scholar] [CrossRef]
- Leal-Rodriguez, A.L.; Roldán, J.L.; Leal, A.G.; Ortega-Gutiérrez, J. Knowledge management, relational learning, and the effectiveness of innovation outcomes. Serv. Ind. J. 2013, 33, 1294–1311. [Google Scholar] [CrossRef]
- Pertusa-Ortega, E.M.; Zaragoza-Sáez, P.; Claver-Cortés, E. Can formalization, complexity, and centralization influence knowledge performance? J. Bus. Res. 2010, 63, 310–320. [Google Scholar] [CrossRef]
- Bierly, P.E.; Daly, P. Aligning human resource management practices and knowledge strategies. In The Strategic Management of Intellectual Capital and Organizational Knowledge; Choo, C.W., Bontis, N., Eds.; Oxford University Press: New York, NY, USA, 2002; pp. 277–295. [Google Scholar]
- Mahmoudsalehi, M.; Moradkhannejad, R.; Safari, K. How knowledge management is affected by organizational structure. Learn. Organ. 2012, 19, 518–528. [Google Scholar] [CrossRef]
- Lin, X.; Germain, R. Organizational structure, context, customer orientation, and performance: lessons from Chinese state-owned enterprises. Strat. Manag. J. 2003, 24, 1131–1151. [Google Scholar] [CrossRef]
- Bolotova, L.S.; Karasev, A.A.; Starykh, V.A. Formalisation of expert knowledge for information system incident management based on ontological approach. Inf. Technol. 2014, 6, 3–10. [Google Scholar]
- Lupton, N.; Beamish, P. Organizational structure and knowledge-practice diffusion in the MNC. J. Knowl. Manag. 2014, 18, 710–727. [Google Scholar] [CrossRef]
- Lee, C.S.; Wong, K.Y. Development and validation of knowledge management performance measurement constructs for small and medium enterprises. J. Knowl. Manag. 2015, 19, 711–734. [Google Scholar] [CrossRef]
- Ragab, M.A.; Arisha, A. Knowledge management and measurement: A critical review. J. Knowl. Manag. 2013, 17, 873–901. [Google Scholar] [CrossRef]
- Wang, D.; Tsui, A.S.; Zhang, Y.; Ma, L. Employment relationship and firm performance: Evidence from the People’s Republic of China. J. Organ. Behav. 2003, 24, 511–535. [Google Scholar] [CrossRef]
- Ferrell, O.C.; Skinner, S.J. Ethical Behavior and Bureaucratic Structure in Marketing Research Organizations. J. Mark. Res. 1988, 25, 103–109. [Google Scholar] [CrossRef]
- Caruana, A.; Morris, M.H.; Vella, A.J. The effect of centralization and formalization on entrepreneurship in export firms. J. Small Bus. Manag. 1998, 36, 16–29. [Google Scholar]
- Hult, G.; Tomas, M.; Ketchen, D.J., Jr.; Nichols, E.L., Jr. Organizational learning as a strategic resource in supply management. J. Oper. Manag. 2003, 21, 541–556. [Google Scholar] [CrossRef]



| Firm Ownership | Firm Location | ||||
| Type | Sample size | Proportion (%) | Province | Sample size | Proportion (%) |
| State-owned | 174 | 50.4 | Shanghai | 50 | 14.5 |
| Private | 88 | 25.5 | Other eastern provinces | 51 | 14.8 |
| Foreign-invested | 69 | 20.0 | Anhui | 113 | 32.8 |
| Other | 14 | 4.1 | Chongqing | 131 | 37.9 |
| Firm Size (Staff Population) | Respondent Position in the Firm | ||||
| Population | Sample size | Proportion (%) | Position rank | Sample size | Proportion (%) |
| ≤100 | 73 | 21.2 | senior manager | 53 | 15.4 |
| 101–500 | 95 | 27.5 | Middle manager | 131 | 38.0 |
| 501–1000 | 50 | 14.5 | Low-level manager | 98 | 28.4 |
| 1001 –5000 | 64 | 18.6 | General staff | 63 | 18.3 |
| ≥5000 | 63 | 18.3 | Company Tenure | ||
| Firm Age | Year | Sample size | Proportion (%) | ||
| Year | Sample size | Proportion (%) | Under 2 years | 32 | 9.3 |
| Under 2 years | 3 | 0.9 | 2–5 years | 143 | 41.4 |
| 2–5 years | 47 | 13.6 | 6–10 years | 111 | 32.2 |
| 6–10 years | 80 | 23.2 | More than 10 years | 59 | 17.1 |
| 11–15 years | 61 | 17.7 | Department of Respondents | ||
| More than 15 years | 154 | 44.6 | Department | Sample size | Proportion (%) |
| Industry | Strategic planning | 21 | 6.1 | ||
| Industry category | Sample size | Proportion (%) | administration/personnel | 47 | 13.6 |
| The second industry | 141 | 40.9 | Finance | 38 | 11.0 |
| The third industry | 204 | 59.1 | Product/service operation | 80 | 23.2 |
| Whether It Is a High-Tech Firm | Marketing | 67 | 19.4 | ||
| Type | Sample size | Proportion (%) | R&D | 22 | 6.4 |
| Positive | 118 | 34.2 | Other | 45 | 13.0 |
| Negative | 227 | 65.8 | Optionality | 25 | 7.2 |
| Model 1 | Model 2 | Model 3 | Model 4 | Model 5 | Model 6 | |
|---|---|---|---|---|---|---|
| Firm size | 0.14 ** | 0.09 | 0.08 | 0.06 | 0.08 | 0.06 |
| (2.26) | (1.56) | (1.36) | (0.98) | (1.48) | (1.08) | |
| Firm age | 0.07 | 0.08 | 0.08 | 0.09 * | 0.07 | 0.09 |
| (1.16) | (1.47) | (1.39) | (1.67) | (1.31) | (1.59) | |
| Firm ownership | −0.16 *** | −0.11 ** | −0.12 ** | −0.11 ** | −0.12 ** | −0.1 1 ** |
| (−2.63) | (−2.13) | (−2.32) | (−2.02) | (−2.21) | (−1.98) | |
| Industry | −0.06 | −0.01 | −0.01 | −0.01 | −0.01 | −0.01 |
| (−1.01) | (−0.18) | (−0.26) | (−0.17) | (−0.23) | (−0.15) | |
| High-tech firm or not | 0.12 ** | 0.02 | 0.02 | 0.02 | 0.02 | 0.02 |
| (2.17) | (0.41) | (0.47) | (0.31) | (0.44) | (0.31) | |
| Complementarity | 0.49 *** | 0.44 *** | 0.43 *** | 0.44 *** | 0.43 *** | |
| (10.18) | (8.04) | (7.78) | (8.04) | (7.79) | ||
| Centralization | −0.02 | −0.02 | −0.01 | −0.02 | ||
| (−0.39) | (−0.47) | (−0.17) | (−0.32) | |||
| Formalization | 0.09 | 0.07 | 0.07 | 0.06 | ||
| (1.61) | (1.25) | (1.16) | (0.99) | |||
| Centralization × complementarity | 0.12** | 0.11** | ||||
| (2.47) | (2.20) | |||||
| Formalization × complementarity | −0.07 | −0.04 | ||||
| (−1.41) | (−0.86) | |||||
| R2 | 0.053 | 0.275 | 0.281 | 0.294 | 0.285 | 0.295 |
| F | 3.766 *** | 21.349 *** | 16.387*** | 15.464*** | 14.831 *** | 13.982 *** |
| △R2 | 0.222 | 0.006 | 0.013 | 0.004 | 0.014 | |
| △F | 103.571*** | 1.362 | 6.096** | 1.995 | 3.419 ** | |
| Maximum VIF | 1.436 | 1.444 | 1.488 | 1.524 | 1.500 | 1.549 |
© 2019 by the authors. Licensee MDPI, Basel, Switzerland. This article is an open access article distributed under the terms and conditions of the Creative Commons Attribution (CC BY) license (http://creativecommons.org/licenses/by/4.0/).
Share and Cite
Song, B.; Li, Y.; Zhao, L. Complementary Effect of Knowledge Management Strategy on Firm Performance: Evidence from Chinese Firms. Sustainability 2019, 11, 3616. https://doi.org/10.3390/su11133616
Song B, Li Y, Zhao L. Complementary Effect of Knowledge Management Strategy on Firm Performance: Evidence from Chinese Firms. Sustainability. 2019; 11(13):3616. https://doi.org/10.3390/su11133616
Chicago/Turabian StyleSong, Bo, Yi Li, and Liangjie Zhao. 2019. "Complementary Effect of Knowledge Management Strategy on Firm Performance: Evidence from Chinese Firms" Sustainability 11, no. 13: 3616. https://doi.org/10.3390/su11133616
APA StyleSong, B., Li, Y., & Zhao, L. (2019). Complementary Effect of Knowledge Management Strategy on Firm Performance: Evidence from Chinese Firms. Sustainability, 11(13), 3616. https://doi.org/10.3390/su11133616

