System Dynamics versus Agent-Based Modeling: A Review of Complexity Simulation in Construction Waste Management
Abstract
1. Introduction
2. Overview of System Dynamics (SD) and Agent-Based Modeling (ABM)
2.1. System Dynamics (SD)
2.2. Agent-Based Modeling (ABM)
3. The Application of SD and ABM in CWM Studies
3.1. The Application of SD in CWM Research
3.2. The Application of ABM in CWM Research
4. Discussion
4.1. Comparison of SD and ABM
- SD is usually used to analyze problems from a macro and holistic-thinking perspective. It is a “top–down” modeling approach that can avoid the limitations of one-sided thinking (e.g., the micro perspective) and help understand the structure behind a complex phenomenon [58]. An SD model can be used to study a dynamic evolution process under different situations. The philosophical foundation is reductionism. Reductionism is a process of breaking complex entities, concepts, or phenomena down into their smallest constituents; it can transform ideas into simple forms [59]. However, SD is often criticized, because a complex system cannot be fully understood by just dealing with a single discipline. In terms of the CWM system, SD cannot give a profound explanation of the micro behaviors in the system, because it ignores the relationship between the macro behavior and micro behavior.
- ABM provides a dynamic approach by building a virtual system. It follows a “bottom–up” procedure that emphasizes the spatial or social interactions between individuals and their environment [60]. The philosophical foundation is syncretism. The importance of holistic analysis is emphasized; meanwhile, the composing parts are also involved [61]. ABM is an effective cross-scale modeling method that combines time dimension with space dimension, and bears the characteristics of heterogeneity, space discretization, time discretization, and discrete states [60]. Through computer simulation, the microscopic mechanism of complex macro phenomena can be revealed. However, Wang and Deisboeck [62] claimed that ABM also has some weaknesses. Firstly, it is too detailed to simulate over a long period because of the large number of parameters and rules, which makes parameter identification difficult and requires extensive sensitivity analyses to determine the prediction robustness. Secondly, ABM is sensitive to small variations; thus, current ABM can only process a relatively small number of agents. Thirdly, ABM ignores the interactions between agents and macro factors.
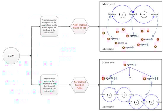
4.2. Combination of SD and ABM for CWM Research
- (1)
- (2)
- SD ignores the effects of heterogeneous mixing; each stock consists of homogeneous elements. Thus, distinctions within the elements (i.e., heterogeneities of any kind) have to be modeled by adding new stocks. However, the heterogeneous agents can be easily established by using ABM [65].
- (3)
- SD is equation-based, and needs quantified relationships between variables; thus, it is not suitable for complex systems with unknown structures. However, ABM can reasonably represent complex systems based on a limited number of relatively simple rules to reveal emergent behavior [36].
5. Conclusions
Author Contributions
Funding
Conflicts of Interest
References
- Hong, J.; Shen, G.Q.; Feng, Y.; Lau, W.S.T.; Mao, C. Greenhouse gas emissions during the construction phase of a building: A case study in China. J. Clean. Prod. 2015, 103, 249–259. [Google Scholar] [CrossRef]
- Wu, Z.; Yu, A.T.W.; Shen, L. Investigating the determinants of contractor’s construction and demolition waste management behavior in Mainland China. Waste Manag. 2017, 60, 290–300. [Google Scholar] [CrossRef] [PubMed]
- Wu, Z.; Yu, A.T.W.; Shen, L.; Liu, G. Quantifying construction and demolition waste: An analytical review. Waste Manag. 2014, 34, 1683–1692. [Google Scholar] [CrossRef] [PubMed]
- EPA. Advancing Sustainable Materials Management: Facts and Figures Report. Available online: https://www.epa.gov/sites/production/files/2015-09/documents/2013_advncng_smm_rpt.pdf (accessed on 14 May 2017).
- EC. CDW: Material Recovery & Backfilling. Available online: http://ec.europa.eu/environment/waste/studies/pdf/CDW%20Statistics%202011.pdf (accessed on 23 March 2017).
- EPD. Monitoring of Solid Waste in Hong Kong—Waste Statistics for 2015. Available online: https://www.wastereduction.gov.hk/sites/default/files/msw2015.pdf (accessed on 29 March 2017).
- Duan, H.; Wang, J.; Huang, Q. Encouraging the environmentally sound management of C&D waste in China: An integrative review and research agenda. Renew. Sustain. Energy Rev. 2015, 43, 611–620. [Google Scholar]
- Peng, Y.; Zhu, X.; Zhang, F.; Huang, L.; Xue, J.; Xu, Y. Farmers’ risk perception of concentrated rural settlement development after the 5.12 Sichuan Earthquake. Habitat Int. 2018, 71, 169–176. [Google Scholar] [CrossRef]
- Ajayi, S.O.; Oyedele, L.O.; Akinade, O.O.; Bilal, M.; Alaka, H.A.; Owolabi, H.A.; Kadiri, K.O. Attributes of design for construction waste minimization: A case study of waste-to-energy project. Renew. Sustain. Energy Rev. 2017, 73, 1333–1341. [Google Scholar] [CrossRef]
- Yuan, H.; Lu, W.; Hao, J.J. The evolution of construction waste sorting on-site. Renew. Sustain. Energy Rev. 2013, 20, 483–490. [Google Scholar] [CrossRef]
- Li, H.; Chen, Z.; Wong, C.T. Barcode technology for an incentive reward program to reduce construction wastes. Comput.-Aided Civ. Infrastruct. Eng. 2003, 18, 313–324. [Google Scholar] [CrossRef]
- Zhang, X.L.; Wu, Y.Z.; Shen, L.Y. Application of low waste technologies for design and construction: A case study in Hong Kong. Renew. Sustain. Energy Rev. 2012, 16, 2973–2979. [Google Scholar] [CrossRef]
- Tam, C.M.; Tam, V.W.Y.; Chan, J.K.W.; Ng, W.C.Y. Use of Prefabrication to Minimize Construction Waste—A Case Study Approach. Int. J. Constr. Manag. 2005, 5, 91–101. [Google Scholar] [CrossRef]
- Lu, W.S.; Yuan, H.P. Investigating waste reduction potential in the upstream processes of offshore prefabrication construction. Renew. Sustain. Energy Rev. 2013, 28, 804–811. [Google Scholar] [CrossRef]
- Mandujano, M.G.; Mourgues, C.; Alarcón, L.F.; Kunz, J. Modeling Virtual Design and Construction Implementation Strategies Considering Lean Management Impacts. Comput.-Aided Civ. Infrastruct. Eng. 2017, 32, 930–951. [Google Scholar] [CrossRef]
- Lu, W.; Webster, C.; Chen, K.; Zhang, X.; Chen, X. Computational Building Information Modelling for construction waste management: Moving from rhetoric to reality. Renew. Sustain. Energy Rev. 2017, 68, 587–595. [Google Scholar] [CrossRef]
- Alvanchi, A.; Lee, S.; AbouRizk, S. Modeling framework and architecture of hybrid system dynamics and discrete event simulation for construction. Comput.-Aided Civ. Infrastruct. Eng. 2011, 26, 77–91. [Google Scholar] [CrossRef]
- Lansing, J.S. Complex Adaptive Systems. Annu. Rev. Anthropol. 2003, 32, 183–204. [Google Scholar] [CrossRef]
- Holden, L.M. Complex adaptive systems: Concept analysis. J. Adv. Nurs. 2005, 52, 651–657. [Google Scholar] [CrossRef] [PubMed]
- Lansing, J.S. Complex Adaptive Systems; Princeton University Press: Princeton, NJ, USA, 2003. [Google Scholar]
- Yuan, H.; Wang, J. Dynamic modeling the economic effectiveness of construction waste management. Syst. Eng. Theory Pract. 2013, 33, 2415–2421. [Google Scholar]
- Ding, Z.; Yi, G.; Tam, V.W.Y.; Huang, T. A system dynamics-based environmental performance simulation of construction waste reduction management in China. Waste Manag. 2016, 51, 130–141. [Google Scholar] [CrossRef] [PubMed]
- Au, L.; Ahn, S.; Kim, T. System Dynamic Analysis of Impacts of Government Charges on Disposal of Construction and Demolition Waste: A Hong Kong Case Study. Sustainability 2018, 10, 1077. [Google Scholar] [CrossRef]
- Teose, M.; Ahmadizadeh, K.; O’Mahony, E.; Smith, R.L.; Lu, Z.; Ellner, S.P.; Gomes, C.; Grohn, Y. Embedding system dynamics in agent based models for complex adaptive systems. In Proceedings of the Twenty-Second International Joint Conference on Artificial Intelligence—Volume Volume Three, Barcelona, Spain, 16–22 July 2011; pp. 2531–2538. [Google Scholar]
- Scholl, H.J. Agent Based and System Dynamics Modeling: A Call for Cross Study and Joint Research. In Proceedings of the 34th Annual Hawaii International Conference on System Sciences (HICSS-34: IEEE Computer Society), Maui, HI, USA, 6 January 2001; pp. 3003–3010. [Google Scholar]
- Hong, J.; Shen, G.Q.; Guo, S.; Xue, F.; Zheng, W. Energy use embodied in China’s construction industry: A multi-regional input-output analysis. Renew. Sustain. Energy Rev. 2016, 53, 1303–1312. [Google Scholar] [CrossRef]
- Peng, Y.; Lai, Y.; Li, X.; Zhang, X. An alternative model for measuring the sustainability of urban regeneration: The way forward. J. Clean. Prod. 2015, 109, 76–83. [Google Scholar] [CrossRef]
- Forrester, J.W. System dynamics, systems thinking, and soft, O.R. Syst. Dyn. Rev. 1994, 10, 245–256. [Google Scholar] [CrossRef]
- Nasirzadeh, F.; Khanzadi, M.; Mir, M. A hybrid simulation framework for modelling construction projects using agent-based modelling and system dynamics: an application to model construction workers’ safety behavior. Int. J. Constr. Manag. 2018, 18, 132–143. [Google Scholar] [CrossRef]
- Ahmad, S.; Tahar, R.M.; Muhammad-Sukki, F.; Munir, A.B.; Rahim, R.A. Application of system dynamics approach in electricity sector modelling: A review. Renew. Sustain. Energy Rev. 2016, 56, 29–37. [Google Scholar] [CrossRef]
- Ye, G.; Yuan, H.; Wang, H. Estimating the Generation of Construction and Demolition Waste by Using System Dynamics a Proposed Model. In Proceedings of the International Conference on Bioinformatics and Biomedical Engineering, Chengdu, China, 18–20 June 2010; pp. 1–4. [Google Scholar]
- Ding, Z.; Zhu, M.; Tam, V.W.Y.; Yi, G.; Tran, C.N.N. A system dynamics-based environmental benefit assessment model of construction waste reduction management at the design and construction stages. J. Clean. Prod. 2018, 176, 676–692. [Google Scholar] [CrossRef]
- Nejat, A.; Damnjanovic, I. Agent-Based Modeling of Behavioral Housing Recovery Following Disasters. Comput.-Aided Civ. Infrastruct. Eng. 2012, 27, 748–763. [Google Scholar] [CrossRef]
- Wang, Z.; Deisboeck, T.S. Agent-Based Modeling; Springer: New York, NY, USA, 2013. [Google Scholar]
- Nikolić, I. Co-Evolutionary Method for Modelling Large Scale Socio-Technical Systems Evolution. Ph.D. Thesis, Technische Universiteit Delft, Delft, The Netherlands, 2010. [Google Scholar]
- Hivin, L.F. Sustainability of Multimodal Intercity Transportation Using a Hybrid System Dynamics and Agent-Based Modeling Approach. Ph.D. Thesis, Georgia Institute of Technology, Atlanta, GA, USA, 2014. [Google Scholar]
- Yuan, H.; Wang, J. A system dynamics model for determining the waste disposal charging fee in construction. Eur. J. Oper. Res. 2014, 237, 988–996. [Google Scholar] [CrossRef]
- Calvo, N.; Varela-Candamio, L.; Novo-Corti, I. A dynamic model for construction and demolition (C&D) waste management in Spain: Driving policies based on economic incentives and tax penalties. Sustainability 2014, 6, 416–435. [Google Scholar]
- Li, Z.; Shen, G.Q.; Alshawi, M. Measuring the impact of prefabrication on construction waste reduction: An empirical study in China. Resour. Conserv. Recycl. 2014, 91, 27–39. [Google Scholar] [CrossRef]
- Ye, G.; Yuan, H.; Shen, L.; Wang, H. Simulating effects of management measures on the improvement of the environmental performance of construction waste management. Resour. Conserv. Recycl. 2012, 62, 56–63. [Google Scholar] [CrossRef]
- Yuan, H.P. A model for evaluating the social performance of construction waste management. Waste Manag. 2012, 32, 1218–1228. [Google Scholar] [CrossRef] [PubMed]
- Yuan, H.P.; Shen, L.Y.; Hao, J.J.L.; Lu, W.S. A model for cost–benefit analysis of construction and demolition waste management throughout the waste chain. Resour. Conserv. Recycl. 2011, 55, 604–612. [Google Scholar] [CrossRef]
- Liu, J.; Wang, Y.; Zhang, W.; Zhen, Z. Cost-benefit analysis of construction and demolition waste management based on system dynamics: A case study of Guangzhou. Syst. Eng. Theory Pract. 2014, 34, 1480–1490. [Google Scholar]
- Zhao, W.; Ren, H.; Rotter, V.S. A system dynamics model for evaluating the alternative of type in construction and demolition waste recycling center—The case of Chongqing, China. Resour. Conserv. Recycl. 2011, 55, 933–944. [Google Scholar] [CrossRef]
- Marzouk, M.; Azab, S. Environmental and economic impact assessment of construction and demolition waste disposal using system dynamics. Resour. Conserv. Recycl. 2014, 82, 41–49. [Google Scholar] [CrossRef]
- Hao, J.L.; Hills, M.J.; Huang, T. A simulation model using system dynamic method for construction and demolition waste management in Hong Kong. Constr. Innov. Inf. Process Manag. 2007, 7, 7–21. [Google Scholar] [CrossRef]
- Wang, J.; Yuan, H. Classification management model of construction waste classification based on system dynamics. Sci. Technol. Prog. Policy 2008, 25, 74–78. [Google Scholar]
- Hao, J.; Hill, M.J.; Shen, L. Managing construction waste on-site through system dynamics modelling: The case of Hong Kong. Eng. Constr. Archit. Manag. 2008, 15, 103–113. [Google Scholar] [CrossRef]
- Wang, J.; Yuan, H. Construction waste management model based on system dynamics. Syst. Eng. Theory Pract. 2009, 29, 173–180. [Google Scholar]
- Yuan, H.; Chini, A.R.; Lu, Y.; Shen, L. A dynamic model for assessing the effects of management strategies on the reduction of construction and demolition waste. Waste Manag. 2012, 32, 521–531. [Google Scholar] [CrossRef] [PubMed]
- Tam, V.W.; Li, J.; Cai, H. System dynamic modeling on construction waste management in Shenzhen, China. Waste Manag. Res. 2014, 32, 441–453. [Google Scholar] [CrossRef] [PubMed]
- Ding, Z.; Wu, J.; Wang, J.; Wang, H. A New Horizon for Construction Waste Management Research from a Complex Adaptive System Perspective. In Proceedings of the 18th International Symposium on Advancement of Construction Management and Real Estate, Chongqing, China, 7–9 November 2014; Yang, D., Qian, Y., Eds.; Springer: Berlin/Heidelberg, Germany, 2014; pp. 581–592. [Google Scholar]
- Knoeri, C.; Nikolic, I.; Althaus, H.-J.; Binder, C.R. Enhancing recycling of construction materials: An agent based model with empirically based decision parameters. J. Artif. Soc. Soc. Simul. 2014, 17, 181–191. [Google Scholar] [CrossRef]
- Gan, V.J.L.; Cheng, J.C.P. Formulation and analysis of dynamic supply chain of backfill in construction waste management using agent-based modeling. Adv. Eng. Inf. 2015, 29, 878–888. [Google Scholar] [CrossRef]
- Ding, Z.; Wang, Y.; WU, J. ABM based Simulation Research on Construction Waste Management. In Proceedings of the 20th International Symposium on Advancement of Construction Management and Real Estate, Hangzhou, China, 23–25 October 2016; pp. 465–476. [Google Scholar]
- Ding, Z.; Wang, Y.; Zou, P.X.W. An agent based environmental impact assessment of building demolition waste management: Conventional versus green management. J. Clean. Prod. 2016, 133, 1136–1153. [Google Scholar] [CrossRef]
- Peirce, S.M. Agent-Based Models, Discrete Models and Mathematics; Springer: New York, NY, USA, 2013. [Google Scholar]
- Swanson, J. Business Dynamics—Systems Thinking and Modeling for a Complex World. J. Oper. Res. Soc. 2002, 53, 472–473. [Google Scholar] [CrossRef]
- Burns, C.P.E. Reductionism. In Encyclopedia of Psychology & Religion; Springer: Berlin/Heidelberg, Germany, 2010; pp. 758–759. [Google Scholar]
- Railsback, S.F.; Grimm, V. Agent-Based and Individual-Based Modeling: A Practical Introduction; Princeton University Press: Princeton, NJ, USA, 2011. [Google Scholar]
- DeMarinis, V. Syncretism. In Encyclopedia of Psychology and Religion; Springer: Berlin/Heidelberg, Germany, 2014; pp. 1769–1772. [Google Scholar]
- Wang, Z.; Deisboeck, T.S. Computational modeling of brain tumors: Discrete, continuum or hybrid? Sci. Model. Simul. 2008, 15, 381. [Google Scholar] [CrossRef]
- Silva, V.M.D.; Coelho, A.S.; Novaes, A.G.; Lima, O.F. Remarks on Collaborative Maritime Transportation’s Problem Using System Dynamics and Agent Based Modeling and Simulation Approaches. In Proceedings of the IFIP Working Conference on Virtual Enterprises, São Paulo, Brazil, 17–19 October 2011; pp. 245–252. [Google Scholar]
- Figueredo, G.P.; Aickelin, U. Investigating immune system aging: System dynamics and agent-based modeling. In Proceedings of the 2010 Summer Computer Simulation Conference, Ottawa, ON, Canada, 11–14 July 2010; pp. 174–181. [Google Scholar]
- Parragh, S.; Einzinger, P. Modelling health care utilisation: A method comparison. In Proceedings of the 1st International Workshop on Innovative Simulation for Health Care, Vienna, Austria, 19–21 September 2012; pp. 87–92. [Google Scholar]
- Größler, A.; Stotz, M.; Schieritz, N. A software interface between system dynamics and agent-based simulations: Linking Vensim® and RePast®. In Proceedings of the 21st International conference, System Dynamics Society, New York, NY, USA, 20–24 July 2003; pp. 20–24. [Google Scholar]








| Topic | Selected Paper | Software | Main Focus |
|---|---|---|---|
| Policy | [37] | Vensim | Develop an SD-based model to determine an optimal charging system that could reduce construction waste generation and maximize waste recycling. |
| [38] | Vensim | Assess the effectiveness of two policies (i.e., incentives and tax penalties) to evaluate how the government can influence the behavior of firms in terms of construction waste recycling. | |
| [39] | Vensim | Evaluate the possible impacts arising from the application of prefabrication on construction waste reduction. | |
| Environment | [40] | iThink | Develop an SD-based model for evaluating the environmental performance of CWM. |
| [22] | Vensim | Simulate the environmental performance of construction waste reduction management. | |
| Society | [41] | iThink | Develop an SD-based model for quantitatively evaluating the social performance of CWM to provide insights for an effective promotion. |
| Economy | [42] | iThink | Highlight the dynamics and interrelationships of CWM practices and analyze the cost–benefit of this process. |
| [21] | Vensim | Investigate the economic effectiveness of CWM and provide insightful recommendations for decision making. | |
| [43] | iThink | Analyze the cost and benefit of CWM from the standpoint of the contractor, and simulate the effects of economic compensations and penalties. | |
| Policy–economy | [44] | Vensim | Evaluate alternative types of recycling centers under different policy and economy scenarios. |
| Environment–economy | [45] | Stella | Evaluate the impacts of two alternatives (i.e., recycling and disposing) for CWM. |
| Management | [46] | Stella | Develop an SD-based model by incorporating the relationships of major activities to assist practitioners in better understanding the complexity of CDW. |
| [47] | iThink | Develop a simulation model that can better reveal the interrelationships of factors during the on-site waste sorting process. | |
| [48] | Stella | Develop a model of on-site construction waste management. The interconnections of the main activities are included in the model, with a focus on planning and management. | |
| [49] | iThink | Develop a simulation model integrating four sub-systems including construction waste generation, on-site waste sorting, waste landfill, and public filling. | |
| [50] | iThink | Propose a model that can serve as a decision support tool for construction waste reduction and provide a platform for simulating the effects of various reduction strategies. | |
| [51] | Stella | Examine the complexity of CWM by analyzing waste generation, transportation, recycling, landfilling, and illegal dumping. |
© 2018 by the authors. Licensee MDPI, Basel, Switzerland. This article is an open access article distributed under the terms and conditions of the Creative Commons Attribution (CC BY) license (http://creativecommons.org/licenses/by/4.0/).
Share and Cite
Ding, Z.; Gong, W.; Li, S.; Wu, Z. System Dynamics versus Agent-Based Modeling: A Review of Complexity Simulation in Construction Waste Management. Sustainability 2018, 10, 2484. https://doi.org/10.3390/su10072484
Ding Z, Gong W, Li S, Wu Z. System Dynamics versus Agent-Based Modeling: A Review of Complexity Simulation in Construction Waste Management. Sustainability. 2018; 10(7):2484. https://doi.org/10.3390/su10072484
Chicago/Turabian StyleDing, Zhikun, Wenyan Gong, Shenghan Li, and Zezhou Wu. 2018. "System Dynamics versus Agent-Based Modeling: A Review of Complexity Simulation in Construction Waste Management" Sustainability 10, no. 7: 2484. https://doi.org/10.3390/su10072484
APA StyleDing, Z., Gong, W., Li, S., & Wu, Z. (2018). System Dynamics versus Agent-Based Modeling: A Review of Complexity Simulation in Construction Waste Management. Sustainability, 10(7), 2484. https://doi.org/10.3390/su10072484
