A Fuzzy Adaptive PID Controller Design for Fuel Cell Power Plant
Abstract
:1. Introduction
2. SOFC Model Description
2.1. Operation Principle of SOFC
- Reaction on the anode:
- Reaction on the cathode:
- Overall reaction:
2.2. Model Description
2.3. Problem Description
- Nonlinearity of the System: owning to Nerst’s equation in (4), the SOFC system is characterized as nonlinearity [26], and this deteriorates the control performance of the controller when the working conditions drift off from the ideal working conditions.
- Fuel Flow is Restricted: fuel flow must be restricted between 0 and 2 mol/s, which may cause actuator saturation and the dynamic property may be deteriorated.
- Hysteresis of the System: the rated voltage and the current load change rapidly, while the effect of the fuel flow on the output voltage is comparatively slow.
3. System Identification and Controller Tuning
3.1. System Identification
3.2. Controller Tuning
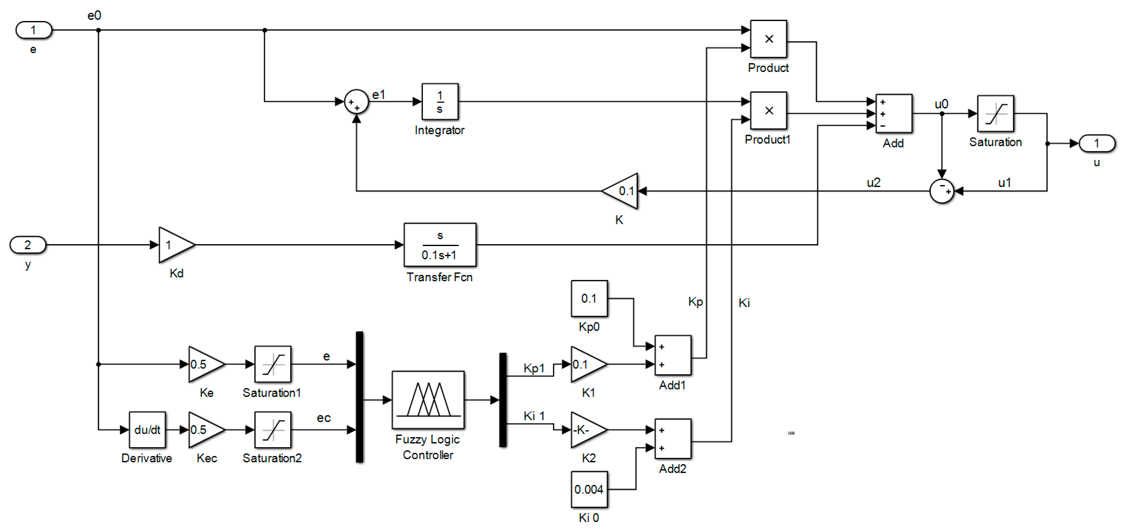
4. Fuzzy Control Design
4.1. Fuzzy PI Controller
4.1.1. Fuzzification
4.1.2. Fuzzy Logic Judgment
4.1.3. Defuzzification
4.2. The Realization of Anti-Windup
4.3. Differential Forward Algorithm
5. Simulation
5.1. Simulation of Step Response
5.2. Simulation of Disturbance Response
5.3. Discussion
6. Conclusions
Supplementary Materials
Author Contributions
Funding
Acknowledgments
Conflicts of Interest
References
- O’Hayre, R.P. Fuel cells for electrochemical energy conversion. EPJ Web Conf. 2017, 148, 1–16. [Google Scholar] [CrossRef]
- Ormerod, R.M. Solid Oxide Fuel Cells. Chem. Soc. Rev. 2003, 34, 17–28. [Google Scholar] [CrossRef]
- Thattai, A.T.; Oldenbroek, V.; Schoenmakers, L.; Woudstra, T.; Aravind, P.V. Research Paper: Towards retrofitting integrated gasification combined cycle (IGCC) power plants with solid oxide fuel cells (SOFC) and CO2 capture—A thermodynamic case study. Appl. Therm. Eng. 2017, 114, 170–185. [Google Scholar] [CrossRef]
- Das, V.; Padmanaban, S.; Venkitusamy, K.; Selvamuthukumaran, R.; Blaabjerg, F.; Siano, P. Recent advances and challenges of fuel cell based power system architectures and control—A review. Renew. Sustain. Energy Rev. 2017, 73, 10–18. [Google Scholar] [CrossRef]
- Ogawa, T.; Takeuchi, M.; Kajikawa, Y. Comprehensive Analysis of Trends and Emerging Technologies in All Types of Fuel Cells Based on a Computational Method. Sustainability 2018, 10, 458. [Google Scholar] [CrossRef]
- Stambouli, A.B.; Traversa, E. Solid oxide fuel cells (SOFCs): A review of an environmentally clean and efficient source of energy. Renew. Sustain. Energy Rev. 2002, 6, 433–455. [Google Scholar] [CrossRef]
- Knyazkin, V.; Söder, L.; Canizares, C. Control challenges of fuel cell-driven distributed generation. In Proceedings of the 2003 IEEE Bologna Power Tech Conference Proceedings, Bologna, Italy, 23–26 June 2003; Volume 2, p. 2. [Google Scholar]
- Sun, L.; Hua, Q.; Shen, J.; Xue, Y.; Li, D.; Lee, K.Y. A Combined Voltage Control Strategy for Fuel Cell. Sustainability 2017, 9, 1517. [Google Scholar] [CrossRef]
- Sun, L.; Hua, Q.; Shen, J.; Xue, Y.; Li, D.; Lee, K.Y. Multi-objective optimization for advanced superheater steam temperature control in a 300 MW power plant. Appl. Energy 2017, 208, 592–606. [Google Scholar] [CrossRef]
- Sun, L.; Li, D.; Lee, K.Y. Optimal disturbance rejection for PI controller with constraints on relative delay margin. ISA Trans. 2016, 63, 103–111. [Google Scholar] [CrossRef] [PubMed]
- Li, Y.H.; Choi, S.S.; Rajakaruna, S. An analysis of the control and operation of a solid oxide fuel-cell power plant in an isolated system. IEEE Trans. Energy Convers. 2005, 20, 381–387. [Google Scholar] [CrossRef]
- Lesnicar, A.; Marquardt, R. An innovative modular multilevel converter topology suitable for a wide power range. In Proceedings of the 2003 IEEE Bologna Power Tech Conference Proceedings, Bologna, Italy, 23–26 June 2003. [Google Scholar]
- Razbani, O.; Assadi, M. Artificial neural network model of a short stack solid oxide fuel cell based on experimental data. J. Power Sources 2014, 246, 581–586. [Google Scholar] [CrossRef]
- Chettibi, N.; Mellit, A.; Sulligoi, G.; Massi Pavan, A. Fuzzy-based power control for distributed generators based on solid oxide fuel cells. In Proceedings of the 2015 International Conference on Clean Electrical Power (ICCEP), Taormina, Italy, 16–18 June 2015. [Google Scholar]
- Huo, H.B.; Zhu, X.J.; Hu, W.Q.; Tu, H.Y.; Li, J.; Yang, J. Nonlinear model predictive control of SOFC based on a Hammerstein model. J. Power Sources 2008, 185, 338–344. [Google Scholar] [CrossRef]
- Benchouia, N.E.; Derghal, A.; Mahmah, B.; Madi, B.; Khochemane, L.; Aoul, E.H. An adaptive fuzzy logic controller (AFLC) for PEMFC fuel cell. Int. J. Hydrog. Energy 2015, 40, 13806–13819. [Google Scholar] [CrossRef]
- Kisacikoglu, M.C.; Uzunoglu, M.; Alam, M.S. Fuzzy Logic Control of a Fuel Cell/Battery/Ultra-capacitor Hybrid Vehicular Power System. In Proceedings of the 2007 IEEE Vehicle Power and Propulsion Conference, Arlington, TX, USA, 9–12 September 2007; p. 591. [Google Scholar]
- Van, T.L.; Nguyen, T.H.; Lee, D.C. Advanced Pitch Angle Control Based on Fuzzy Logic for Variable-Speed Wind Turbine Systems. IEEE Trans. Energy Convers. 2015, 30, 578–587. [Google Scholar] [CrossRef]
- Galeani, S.; Tarbouriech, S.; Turner, M.; Zaccarian, L. A Tutorial on Modern Anti-windup Design. Eur. J. Control 2009, 15, 418–440. [Google Scholar] [CrossRef]
- Zhang, H.; Li, Z. Simulation of networked control system based on Smith compensator and single neuron incomplete differential forward PID. J. Netw. 2011, 6, 1675–1681. [Google Scholar] [CrossRef]
- Mahato, N.; Banerjee, A.; Gupta, A.; Omar, S.; Balani, K. Progress in material selection for solid oxide fuel cell technology: A review. Prog. Mater. Sci. 2015, 72, 141–337. [Google Scholar] [CrossRef]
- Achenbach, E. Response of a solid oxide fuel cell to load change. J. Power Sources 1995, 57, 105–109. [Google Scholar] [CrossRef]
- Wu, G.; Sun, L.; Lee, K.Y. Disturbance rejection control of a fuel cell power plant in a grid-connected system. Control Eng. Pract. 2017, 60, 183–192. [Google Scholar] [CrossRef]
- Sedghisigarchi, K.; Feliachi, A. Dynamic and transient analysis of power distribution systems with fuel Cells-part I: Fuel-cell dynamic model. IEEE Trans. Energy Convers. 2004, 19, 423–428. [Google Scholar] [CrossRef]
- Padulles, J.; Ault, G.W.; McDonald, J.R. An integrated SOFC plant dynamic model for power systems simulation. J. Power Sources 2000, 86, 495–500. [Google Scholar] [CrossRef]
- Sun, L.; Li, D.; Wu, G.; Lee, K.Y.; Xue, Y. A Practical Compound Controller Design for Solid Oxide Fuel Cells. IFAC PapersOnLine 2015, 48, 445–449. [Google Scholar] [CrossRef]
- Jayakumar, A.; Ramos, M.; Al-Jumaily, A. A novel fuzzy schema to control the temperature and humidification of PEM fuel cell system. Am. Soc. Mech. Eng. 2015. [Google Scholar] [CrossRef]
- Li, Q.; Chen, W.; Liu, Z.; Li, M.; Ma, L. Development of energy management system based on a power sharing strategy for a fuel cell-battery-supercapacitor hybrid tramway. J. Power Sources 2015, 279, 267–280. [Google Scholar] [CrossRef]













| Parameter | Representation | Value | Parameter | Representation | Value |
|---|---|---|---|---|---|
| Reaction constant | 0.993 × 10−3 mol/(s A) | Activation energy | 120 kJ/mol | ||
| Valve molar constant for hydrogen | 0.843 mol/(s atm) | Pre exponential factor | 101.2 kA/cm2 | ||
| Valve molar constant for steam | 0.281 mol/(s atm) | Ohmic resistance constant | 0.2 Ω | ||
| Valve molar constant for oxygen | 2.52 mol/(s atm) | Ohmic resistance constant | −2870 K | ||
| Response time for hydrogen flow | 26.1 s | Constant temperature | 973 K | ||
| Response time for steam flow | 78.3 s | Efficiency | 0.8 | ||
| Response time for oxygen flow | 2.91 s | Thickness | 10−3 m | ||
| Fuel processor response time | 5 s | Thermal conductivity | 2 W/(m K) | ||
| Faraday’s constant | 96,486 C/mol | Relaxation time | 200 s | ||
| Gas constant | 8.31 J/(mol K) | Density | 6600 kg/m3 | ||
| Ideal standard potential | 1.1 V | Heat capacity | 400 J/(kg K) | ||
| Number of cells in stack | 384 | Initial temperature | 1273 K |
| Group | Kp | Ki | Kd | Overshoot (%) | Settling Time (s) |
|---|---|---|---|---|---|
| 1 | 0.0722 | 0.0072 | 0.1358 | 6.63 | 26.5 |
| 2 | 0.1152 | 0.0145 | 0.2182 | 7.62 | 19.51 |
| 3 | 0.2354 | 0.0339 | 0.3628 | 9.55 | 13.64 |
| 4 | 0.3022 | 0.0459 | 0.4434 | 9.85 | 8.81 |
| 5 | 0.5259 | 0.0824 | 0.6488 | 10.72 | 5.54 |
| 6 | 0.6666 | 0.1152 | 0.7475 | 11.71 | 4.82 |
| Kp1/Ki1 | ec | NB | NM | NS | ZO | PS | PM | PB |
|---|---|---|---|---|---|---|---|---|
| e | ||||||||
| NB | PB/NB | PB/NB | PM/NM | PM/NM | PS/NS | ZO/ZO | ZO/ZO | |
| NM | PB/NB | PB/NB | PM/NM | PS/NS | PS/NS | ZO/ZO | NS/ZO | |
| NS | PM/NB | PM/NM | PM/NS | PS/NS | ZO/ZO | NS/PS | NS/PS | |
| ZO | PM/NM | PM/NM | PS/NS | ZO/ZO | NS/PS | NM/PM | NM/PM | |
| PS | PS/NM | PS/NS | ZO/ZO | NS/PS | NS/PS | NM/PM | NM/PB | |
| PM | PS/ZO | ZO/ZO | NS/PS | NM/PS | NM/PM | NM/PB | NB/PB | |
| PB | ZO/ZO | ZO/ZO | NM/PS | NM/PM | NM/PM | NB/PB | NB/PB | |
| Conventional PID | Fuzzy PID | ||||||
|---|---|---|---|---|---|---|---|
| Number | Overshoot (%) | Settling Time (s) | Saturation Time (s) | Number | Overshoot (%) | Settling Time (s) | Saturation Time (s) |
| 1 | 0.56 | 30.85 | 1.58 | 1 | 0 | 9.28 | 0.53 |
| 2 | 0.66 | 34.72 | 3.10 | 2 | 0 | 10.41 | 2.29 |
| 3 | 0.83 | 42.91 | 7.62 | 3 | 0 | 12.23 | 6.71 |
| 4 | 1.68 | 78.53 | 38.55 | 4 | 0 | 22.21 | 20.04 |
| 5 | −2.09 | 62.78 | 9.63 | 5 | 0 | 18.52 | 8.62 |
| 6 | −2.26 | 57.91 | 6.72 | 6 | 0 | 20.56 | 4.68 |
| Conventional PID | Fuzzy PID | ||||||
|---|---|---|---|---|---|---|---|
| Number | Overshoot (%) | Settling Time (s) | Saturation Time (s) | Number | Overshoot (%) | Settling Time (s) | Saturation Time (s) |
| 1 | 0.33 | 23.28 | 1.51 | 1 | 0 | 12.14 | 1.13 |
| 2 | 0.43 | 26.02 | 2.61 | 2 | 0 | 12.71 | 2.98 |
| 3 | 0.59 | 30.29 | 5.23 | 3 | 0 | 13.07 | 5.09 |
| 4 | 0.82 | 34.31 | 12.94 | 4 | 0 | 15.13 | 9.87 |
| 5 | −0.79 | 37.63 | 5.03 | 5 | 0 | 13.67 | 5.47 |
| 6 | −1.11 | 39.42 | 5.65 | 6 | 0 | 14.45 | 5.32 |
© 2018 by the authors. Licensee MDPI, Basel, Switzerland. This article is an open access article distributed under the terms and conditions of the Creative Commons Attribution (CC BY) license (http://creativecommons.org/licenses/by/4.0/).
Share and Cite
Qin, Y.; Sun, L.; Hua, Q.; Liu, P. A Fuzzy Adaptive PID Controller Design for Fuel Cell Power Plant. Sustainability 2018, 10, 2438. https://doi.org/10.3390/su10072438
Qin Y, Sun L, Hua Q, Liu P. A Fuzzy Adaptive PID Controller Design for Fuel Cell Power Plant. Sustainability. 2018; 10(7):2438. https://doi.org/10.3390/su10072438
Chicago/Turabian StyleQin, Yuxiao, Li Sun, Qingsong Hua, and Ping Liu. 2018. "A Fuzzy Adaptive PID Controller Design for Fuel Cell Power Plant" Sustainability 10, no. 7: 2438. https://doi.org/10.3390/su10072438
APA StyleQin, Y., Sun, L., Hua, Q., & Liu, P. (2018). A Fuzzy Adaptive PID Controller Design for Fuel Cell Power Plant. Sustainability, 10(7), 2438. https://doi.org/10.3390/su10072438

