The Minabe-Tanabe Ume System: Linkage of Landscape Units by Locals
Abstract
1. Introduction
2. Methods
2.1. Study Area
2.2. Research Design
2.3. Quantitative Landscape Pattern Analysis
2.3.1. Data Sources
2.3.2. Quantifying the Paddy-Ume-Forest Relationship
2.4. Identifying the Flow of People between Different Land Uses by Paticipatory Monitoring and In-Depth Interviews
- Their background in livelihood and agricultural activities
- Relationships with different landscape elements upstream and downstream from their base patch
- Communications, human flows, and material flows, both current and past, between different landscape patches nearby and remote
- Indigenous knowledge about utilization of the land-use resources and total land-use system they own
- Difficulties they currently encounter in managing their land use and the wider land-use system
- What they expect to gain from GIAHS designation in relation to their land use and land-use system management
- Whether they were familiar with one another
- Whether the GIAHS application process could result in new personal linkages
3. Results and Discussion
3.1. Landscape Patterns, Landforms and Watersheds
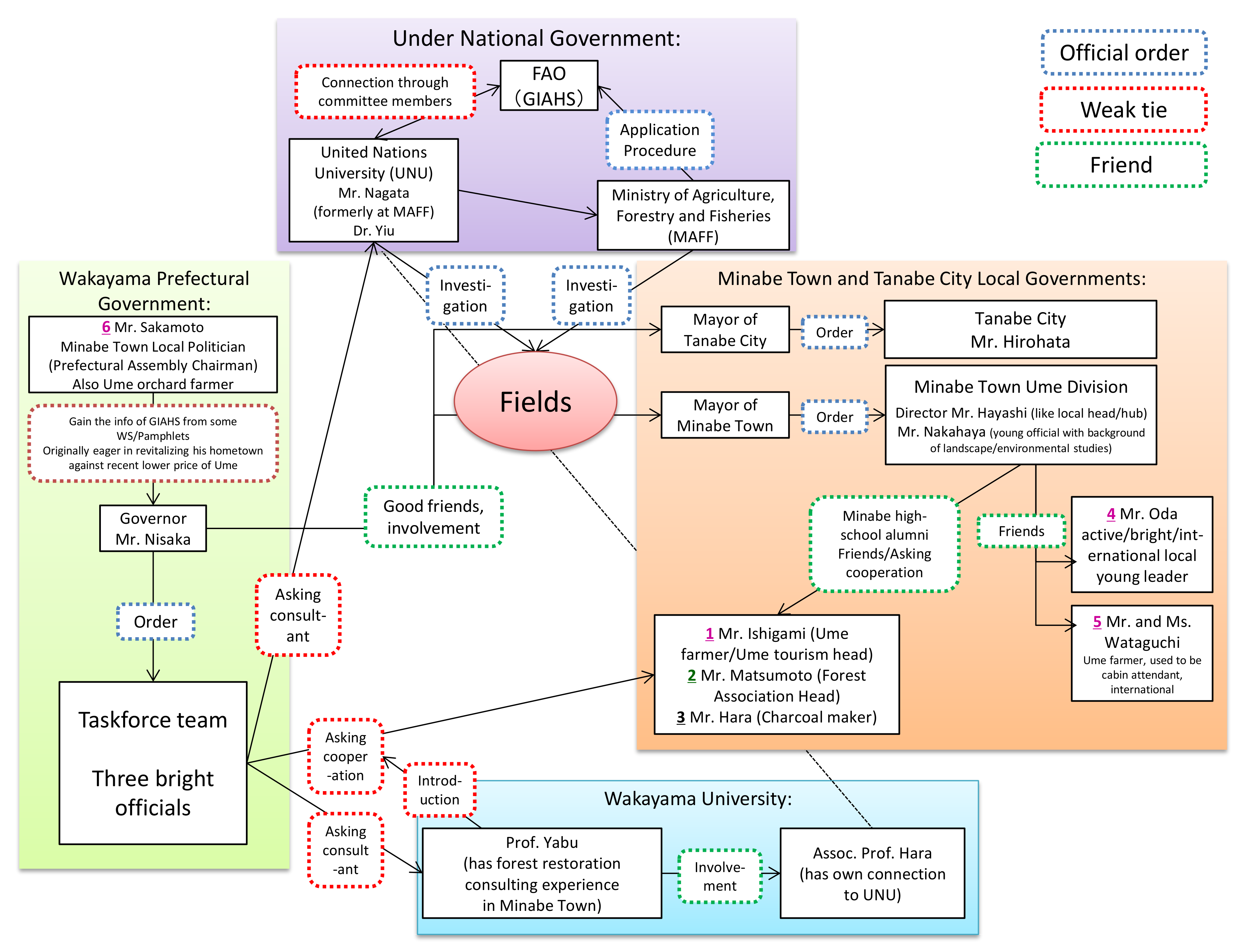
3.2. Stakeholder Network and Landscape
Acknowledgments
Author Contributions
Conflicts of Interest
References
- Matsuno, Y.; Nakamura, K.; Masumoto, T.; Matsui, H.; Kato, T.; Sato, Y. Prospects for multifunctionality of paddy rice cultivation in Japan and other countries in monsoon Asia. Paddy Water Environ. 2006, 4, 189–197. [Google Scholar] [CrossRef]
- Natuhara, Y. Ecosystem services by paddy fields as substitutes of natural wetlands in Japan. Ecol. Eng. 2013, 56, 97–106. [Google Scholar] [CrossRef]
- Liu, S.; Jiao, W.; Min, Q.; Yin, J. The Influences of Production Factors with Profit on Agricultural Heritage Systems: A Case Study of the Rice-Fish System. Sustainability 2017, 9, 1842. [Google Scholar] [CrossRef]
- Hara, Y.; Yamaji, K.; Yokota, S.; Thaitakoo, D.; Sampei, Y. Dynamic wetland mosaic environments and Asian openbill habitat creation in peri-urban Bangkok. Urban Ecosyst. 2017. [Google Scholar] [CrossRef]
- Takeuchi, K.; Brown, R.D.; Washitani, I.; Tsunekawa, A.; Yokohari, M. Satoyama: The Traditional Rural Landscape of Japan; Springer: Tokyo, Japan, 2003; 229p. [Google Scholar] [CrossRef]
- Ichikawa, K.; Okubo, N.; Okubo, S.; Takeuchi, K. Transition of the satoyama landscape in the urban fringe of the Tokyo metropolitan area from 1880 to 2001. Landsc. Urban Plan. 2006, 78, 398–410. [Google Scholar] [CrossRef]
- Sprague, D.S. Land-use configuration under traditional agriculture in the Kanto Plain, Japan: A historical GIS analysis. Int. J. Geogr. Inf. Sci. 2013, 27, 68–91. [Google Scholar] [CrossRef]
- Terada, T.; Yokohari, M.; Bolthouse, J.; Tanaka, N. Refueling Satoyama Woodland Restoration in Japan: Enhancing Restoration Practice and Experiences through Woodfuel Utilization. Nat. Cult. 2010, 5, 251–276. [Google Scholar] [CrossRef]
- Ichikawa, K.; Toth, G.G. The Satoyama Landscape of Japan: The Future of an Indigenous Agricultural System in an Industrialized Society. In Agroforestry—The Future of Global Land Use; Advances in Agroforestry; Nair, P., Garrity, D., Eds.; Springer: Dordrecht, The Netherlands, 2012; Volume 9, pp. 341–358. [Google Scholar] [CrossRef]
- Motoyasu, Y.; Hara, Y. Satoyama Landscape Change in the Periphery of a Japanese Regional City from 1884 to 2002: A Case Study in Wakayama Prefecture. In Proceedings of the International Symposium on City Planning, Wakayama-city, Japan, 2011; pp. 529–538. Available online: http://repository.center.wakayama-u.ac.jp/metadata/2793 (accessed on 30 December 2017).
- Umeda, K. Changes to the Citrus Producing Region following Market Opening and Surplus Production in the Central Islands of Seto Inland Sea. Jpn. J. Hum. Geogr. 1997, 49, 567–582, (In Japanese with English Abstract). [Google Scholar] [CrossRef][Green Version]
- Morozumi, M. Restructuring of Production Areas as a result of Changes in the Floriculture Market. Jpn. J. Hum. Geogr. 2001, 53, 407–429, (In Japanese with English Abstract). [Google Scholar] [CrossRef]
- Managi, S.; Yamamoto, Y.; Iwamoto, H.; Masuda, K. Valuing the influence of underlying attitudes and the demand for organic milk in Japan. Agric. Econ. 2008, 39, 339–348. [Google Scholar] [CrossRef]
- Fukamachi, K.; Oku, H.; Nakashizuka, T. The change of a satoyama landscape and its causality in Kamiseya, Kyoto Prefecture, Japan between 1970 and 1995. Landsc. Ecol. 2001, 16, 703–717. [Google Scholar] [CrossRef]
- Food and Agricultural Organization (FAO) of the United Nations. Globally Important Agricultural Heritage Systems (GIAHS) Official Website. 2017. Available online: http://www.fao.org/giahs/ (accessed on 30 December 2017).
- Niles, D. Learning from GIAHS landscapes. J. Jpn. Inst. Landsc. Archit. 2017, 81, 260–263. (In Japanese) [Google Scholar]
- Minabe-Tanabe Regional Association for GIAHS Promotion. GIAHS Minabe-Tanabe Ume System Official Website. 2017. Available online: https://www.giahs-minabetanabe.jp/ (accessed on 30 December 2017).
- Yonekura, N. Geomorphic development and mode of crustal movement on the South Coast of the Kii Peninsula, southwestern Japan. J. Geogr. 1968, 77, 1–23, (In Japanese with English Abstract). [Google Scholar] [CrossRef]
- Yamamoto, N.; Hagiwara, M. Consistency and comparability between forest planning information and cadastral information. J. Jpn. For. Soc. 2003, 85, 326–331, (In Japanese with English Abstract). [Google Scholar] [CrossRef]
- Samejima, N. Japanese Cadastral System; Kokon Shoin: Tokyo, Japan, 2011; 195p. (In Japanese) [Google Scholar]
- Geospatial Information Authority (GSI). Fundamental Geospatial Data. 2017. Available online: https://fgd.gsi.go.jp/download/menu.php (accessed on 30 December 2017).
- Cetinkaya, G. Challenges for the maintenance of traditional knowledge in the Satoyama and Satoumi ecosystems, Noto Peninsula, Japan. Hum. Ecol. Rev. 2009, 16, 27–40. [Google Scholar]
- Hara, Y.; Sampei, Y. Minabe-Tanabe Ume System: Its landscape Characteristics and the Actual Application Process to GIAHS. J. Rural Plan. Assoc. 2016, 35, 379–382. (In Japanese) [Google Scholar] [CrossRef][Green Version]
- Scullion, J.; Thomas, C.W.; Vogt, K.A.; Perez-Maqueo, O.; Logsdon, M.G. Evaluating the environmental impact of payments for ecosystem services in Coatepec (Mexico) using remote sensing and on-site interviews. Environ. Conserv. 2011, 38, 426–434. [Google Scholar] [CrossRef]
- Kerselaers, E.; Rogge, E.; Vanempten, E.; Lauwers, L.; Van Huylenbroeck, G. Changing land use in the countryside: Stakeholders’ perception of the ongoing rural planning processes in Flanders. Land Use Policy 2013, 32, 197–206. [Google Scholar] [CrossRef]
- Ministry of Agriculture, Forestry and Fisheries (MAFF). Census of Agriculture and Forestry in Japan. 2015. Available online: http://www.maff.go.jp/j/tokei/census/afc2015/280624.html (accessed on 30 December 2017).
- Bresee, M.K.; Le Moine, J.; Mather, S.; Brosofske, K.D.; Chen, J.; Crow, T.R.; Rademacher, J. Disturbance and landscape dynamics in the Chequamegon National Forest Wisconsin, USA, from 1972 to 2001. Landsc. Ecol. 2004, 19, 291–309. [Google Scholar] [CrossRef]
- Price, J.M.; Silbernagel, J.; Nixon, K.; Swearingen, A.; Swaty, R.; Miller, N. Collaborative scenario modeling reveals potential advantages of blending strategies to achieve conservation goals in a working forest landscape. Landsc. Ecol. 2016, 31, 1093–1115. [Google Scholar] [CrossRef]
- Yabu, S. Satoyama and Satoumi; Keisoshobo: Tokyo, Japan, 2016; 300p. (In Japanese) [Google Scholar]
- Iwasaki, K. Agricultural regions on the coast of Kii Peninsula. Geogr. Rev. Japan 1934, 10, 1053–1084, (In Japanese with English Abstract). [Google Scholar] [CrossRef][Green Version]
- Sato, N.; Kouroki, K.; Yanaka, S. (Eds.) New Era of Forestry; Rural Culture Association: Tokyo, Japan, 2014; 292p. (In Japanese) [Google Scholar]
- Kato, K. Ethnography of Kii Peninsula; Shakaihyoronsha: Tokyo, Japan, 2012; 559p. (In Japanese) [Google Scholar]
- Matsumoto, M.; (Wakayama University, Wakayama, Japan). Small-scale forest association for conserving and growing traditional industries with local people. Lecture Note of Wakayama University GIAHS Class. 17 December 2017. (In Japanese) [Google Scholar]
- Qiu, Z.; Bixia, C.; Nakamura, K. Customary Management System of Irrigation Ponds in Japan—A Study in a Globally Important Agricultural Heritage Systems (GIAHS) Site of Noto Island, Ishikawa Prefecture. J. Resour. Ecol. 2016, 7, 205–210. [Google Scholar] [CrossRef]
- Hashimoto, S.; Nakamura, S.; Saito, O.; Kohsaka, R.; Kamiyama, C.; Tomiyoshi, M.; Kishioka, T. Mapping and characterizing ecosystem services of social–ecological production landscapes: Case study of Noto, Japan. Sustain. Sci. 2015, 10, 257–273. [Google Scholar] [CrossRef]
- Xie, J.; Hu, L.; Tang, J.; Wu, X.; Li, N.; Yuan, Y.; Yang, H.; Zhang, J.; Luo, S.; Chen, X. Ecological mechanisms underlying the sustainability of the agricultural heritage rice–fish coculture system. Proc. Natl. Acad. Sci. USA 2011, 108, E1381–E1387. [Google Scholar] [CrossRef] [PubMed]
- Yiu, E. Noto Peninsula after GIAHS Designation: Conservation and Revitalization Efforts of Noto’s Satoyama and Satoumi. J. Resour. Ecol. 2014, 5, 364–369. [Google Scholar] [CrossRef]
- Hara, Y.; Sampei, Y. Minabe-Tanabe Ume System: Its landscape characteristics and dynamic conservation measures. J. Jpn. Inst. Landsc. Archit. 2017, 81, 282–283. (In Japanese) [Google Scholar] [CrossRef][Green Version]












| Land use | Total Area (ha) | Numbers of Parcels | Average Parcel Size (m2) | Standard Deviation | Average Slope (Degree) | Average Elevation (m) |
|---|---|---|---|---|---|---|
| Ume natural | 5142 | 31,317 | 1644 | 7457 | 15.8 | 90 |
| Ume cut and fill | 70 | 607 | 1281 | 3461 | 14.3 | 182 |
| Rice | 479 | 7249 | 661 | 589 | 7.5 | 75 |
| Coppice forest | 6149 | 5948 | 10,338 | 21,983 | 27.7 | 190 |
| Conifer plantation | 6203 | 8952 | 6930 | 12,458 | 29.1 | 199 |
© 2018 by the authors. Licensee MDPI, Basel, Switzerland. This article is an open access article distributed under the terms and conditions of the Creative Commons Attribution (CC BY) license (http://creativecommons.org/licenses/by/4.0/).
Share and Cite
Hara, Y.; Sampei, Y.; Tanaka, H. The Minabe-Tanabe Ume System: Linkage of Landscape Units by Locals. Sustainability 2018, 10, 1079. https://doi.org/10.3390/su10041079
Hara Y, Sampei Y, Tanaka H. The Minabe-Tanabe Ume System: Linkage of Landscape Units by Locals. Sustainability. 2018; 10(4):1079. https://doi.org/10.3390/su10041079
Chicago/Turabian StyleHara, Yuji, Yuki Sampei, and Hirotaka Tanaka. 2018. "The Minabe-Tanabe Ume System: Linkage of Landscape Units by Locals" Sustainability 10, no. 4: 1079. https://doi.org/10.3390/su10041079
APA StyleHara, Y., Sampei, Y., & Tanaka, H. (2018). The Minabe-Tanabe Ume System: Linkage of Landscape Units by Locals. Sustainability, 10(4), 1079. https://doi.org/10.3390/su10041079
