Optimized Planning of Different Crops in a Field Using Optimal Control in Portugal
Abstract
:1. Introduction
2. Mathematical Models Considered
2.1. Management of a Field with Several Crops Using the Profit as Objective Function
2.2. Using Reservoir for Rainwater Collection
3. Data for the Numerical Model
4. Results
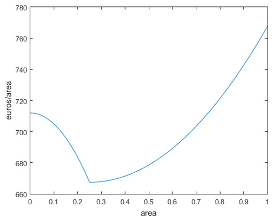
4.1. Results for the Model Presented in Section 2.1
4.2. Results for the Model Presented in Section 2.2—With a Reservoir to Collect Rainfall
5. Conclusions
Author Contributions
Funding
Acknowledgments
Conflicts of Interest
Appendix A
- N
- : number of crops;
- CC
- : value of the crop to the farmer;
- CP
- : cost of production;
- PW
- : price of water;
- β
- : the percentage of water losses in the soil;
- : hydric needs of crop i;
- Mi
- : maximum water flow coming from the irrigation system for crop i; and
- : the initial humidity of the soil for crop i.
- : water in the soil of crop i at time t;
- : water flow introduced in crop i via its irrigation systems at time t;
- : percentage of the total area that sub-field where crop i has;
- : the precipitation at time t; and
- : the evapotranspiration at time t of crop i;
Appendix B
- N
- : number of crops;
- P
- : percentage from rainfall that is collected in the reservoir;
- : value of the crop to the farmer;
- : cost of the production;
- : price of water;
- : the percentage of water losses in the soil;
- : hydric needs of crop i;
- : the maximum amount of water in the reservoir;
- : the maximum value of the flux of water taken from the water supply system;
- : maximum water flow coming from the water supply network for crop i;
- : the initial humidity of the soil in crop i; and
- : the amount of water in the reservoir at initial time.
- : water in the soil of crop i at time t;
- : water flow introduced in crop i via its irrigation systems at time t;
- : total of amount of water stored in reservoir at time t (maximum capacity );
- : percentage of the total area that sub-field i has;
- : total water flow coming from the water supply network at time t;
- : the precipitation at time t; and
- : the evapotranspiration at time t of crop i;
References
- IPCC. Intergovernmental Panel on Climate Change Fourth Assessement Report on Climate Change 2007: Symthetis Report—Summary for Policy Makers; IPCC: Geneva, Switzerland, 2007; ISBN 92-9169-122-4. [Google Scholar]
- Haie, N.; Pereira, R.M.S.; Machado, G.; Keller, A.A. Analysis of Effective Efficiency in decision making for irrigation interventions. Water Resour. 2012, 6, 700–707. [Google Scholar] [CrossRef]
- Longuski, J.M.; Guzmán, J.J.; Prussing, J.E. Optimal Control With Aerospace Applications; Springer: Berlin, Germany, 2014; ISBN 978-1-4614-8945-0. [Google Scholar]
- De Jager, B.; Van Keulen, T.; Kessels, J. Optimal Control of Hybrid Vehicles; Springer: London, UK, 2013; ISBN 978-1-4471-5076-3. [Google Scholar]
- Lenhart, S.; Workman, J.T. Optimal Control Applied to Biological Models; Chapman and Hall and Crc Press: Boca Raton, FL, USA, 2007; ISBN 9781584886402. [Google Scholar]
- Heinz, S.; Ledzewicz, U. Optimal Control for Mathematical Models of Cancer Therapies; Springer: Berlin, Germany, 2015; ISBN 978-1-4939-2972-6. [Google Scholar]
- Seierstad, A.; Sydsaeter, K. Optimal Control Theory with Economic Applications; Elsevier North-Holland, Inc.: North-Holland, The Netherlands, 1986; ISBN 978-0444879233. [Google Scholar]
- Ramirez, W.F. Application of Optimal Control Theory to Enhanced Oil Recovery; Elsevier: Amsterdam, The Netherlands, 1987; ISBN 9780080868790. [Google Scholar]
- Lopes, S.O.; Fontes, F.A.C.C.; Pereira, R.M.S.; de Pinho, M.D.R.; Ribeiro, C. Optimal control for an irrigation planning problem: Characterisation of solution and validation of the numerical results. In CONTROLO’2014—Proceedings of the 11th Portuguese Conference on Automatic Control; Springer: Berlin, Germany, 2015; pp. 157–167. [Google Scholar] [CrossRef]
- Lopes, S.O.; Fontes, F.A.C.C.; Costa, M.F.; Pereira, R.M.S.; Gonçalves, A.M.; Machado, G.J. Irrigation planning: Replanning and numerical solution. AIP Conf. Proc. 2013, 626–629. [Google Scholar] [CrossRef]
- Paiva, L.T.; Fontes, F.A.C.C. Sampled-Data Model Predictive Control Using Adaptive Time-Mesh Refinement Algorithms. In CONTROLO’2016—Proceedings of the 12th Portuguese Conference on Automatic Control; Springer: Berlin, Germany, 2017; pp. 143–153. [Google Scholar] [CrossRef]
- Osama, S.; Elkholy, M.; Kansoh, R.M. Optimization of the cropping pattern in Egypt. Alexandria Eng. J. 2017, 56, 557–566. [Google Scholar] [CrossRef]
- Kuo, S.F.; Merkleyb, G.P.; Liu, C.W. Decision support for irrigation project planning using a genetic algorithm. Agric. Water Manag. 2000, 45, 243–266. [Google Scholar] [CrossRef]
- Dutta, S.; Sahoo, B.C.; Mishra, R.; Acharya, S. Fuzzy Stochastic Genetic Algorithm for Obtaining Optimum Crops Pattern and Water Balance in a Farm. Water Resour. Manag. 2016, 30, 4097–4123. [Google Scholar] [CrossRef]
- Ebrahimi, M.; Rabieh, M. Fast and Accurate Reservoir Modeling: Genetic Algorithm versus DIRECT Method. Int. J. Mech. Aerosp. Ind. Mech. Manuf. Eng. 2012, 6, 305–311. [Google Scholar] [CrossRef]
- Lopes, S.O.; Fontes, F.A.C.C.; Pereira, R.M.S.; de Pinho, M.D.R.; Gonçalves, A.M. Optimal control applied to an irrigation planning problem. Math. Probl. Eng. 2016, 2016. [Google Scholar] [CrossRef]
- Lopes, S.O.; Fontes, F.A.C.C. Optimal Control for an irrigation problem with several fields and a common reservoir. In CONTROLO’2016—Proceedings of the 12th Portuguese Conference on Automatic Control; Springer: Berlin, Germany, 2017; pp. 179–188. [Google Scholar] [CrossRef]
- Magalhães, N. Manual de Boas práticas VitíCulas—Região Demarcada do Douro; Instituto dos Vinhos do Douro e do Porto, I.P. and Comissão de Coordenação e Desenvolvimento Regional do Norte (CCDR-N): Porto, Portugal, 2010; ISBN 978-972-734-282-2. [Google Scholar]
- Trindade, C.; Ribeiro, J.; Humanes, M.D. Análise da Rentabilidade do Olivial Tradicional; Agro Ges-Sociedade de Estudos e Projectos: Cascais, Portugal, 2012; Available online: http://www.fotosoft.pt/AgroGes/Artigos/ApresentacaoOlivoMoura.pdf (accessed on 12 July 2018).
- Ministério da Agricultura do Desenvolvimento Rural e das Pescas/Minsitry of Agriculture, Rural Development and Fisheries of Portugal. Vitivinicultura-Diagnóstico Sectorial. 2007. Available online: http://www.isa.utl.pt/files/pub/destaques/diagnosticos/Vinho__Diagnostico_Sectorial.pdf (accessed on 12 July 2018).
- Difallah, W.; Benahmed, K.; Draoui, B.; Bounaama, F. Linear optimization model for efficient use of irrigation water. Int. J. Agron. 2017, 2017, 8. [Google Scholar] [CrossRef]
- Horton, R.E. An approach toward a physical interpretation of infiltration capacity. Soil Sci. Soc. Am. Proc. 1940, 5, 300–417. [Google Scholar]
- Instituto Português do Mar e Atmosfera—IPMA Web Page from IPMA. 2018. Available online: https://www.ipma.pt/pt/otempo/prev.localidade.hora/ (accessed on 12 July 2018).
- Lopes, S.; Fontes, F.; Pereira, R.M.S.; Machado, G.J. Irrigation Planning in the Context of Climate Change. In Mathematical Models for Engineering Science—MMES11. World Scientific and Engineering Academy and Society (WSEAS), 2011. Available online: http://www.wseas.us/e-library/conferences/2011/Tenerife/COMESDE/COMESDE-00.pdf (accessed on 12 July 2018).
- Walter, I.A.; Allen, R.G.; Elliott, R.; Jensen, M.E.; Itenfisu, D.; Mecham, B.; Howell, T.A.; Snyder, R.; Brown, P.; Echings, S.; et al. ASCE standardized reference evapotranspiration equation. In Watershed Management and Operations Management 2000; ASCE: Reston, VA, USA, 2000. [Google Scholar]
- Raposo, J.R. A REGA— Dos Primitivos Regadios as Modernas Técnicas de Rega; Fundação Calouste Gulbenkian: Lisbon, Portugal, 1996; ISBN 9789723107098. [Google Scholar]





| J | F | M | A | M | J | J | A | S | O | N | D |
|---|---|---|---|---|---|---|---|---|---|---|---|
| 111.4 | 94.7 | 80.2 | 57.1 | 29.6 | 18.8 | 1.3 | 7.0 | 30.6 | 127 | 122 | 119.3 |
| J | F | M | A | M | J | J | A | S | O | N | D |
|---|---|---|---|---|---|---|---|---|---|---|---|
| 19.8 | 28.0 | 55.3 | 89.1 | 116.3 | 137.8 | 155.9 | 136.9 | 85 | 53.6 | 22.3 | 16.5 |
| Description | Notation | Result |
|---|---|---|
| profit | Prf | 230.25 euro/hectare |
| area of olive trees | ||
| water spent in olive trees | 1481 m/hectare | |
| water spent in vines | 1196 m/hectare | |
| production costs for olive trees | 695.4 euro/hectare | |
| production costs for vines | 2658 euro/hectare. |
| S | F | CW | Prf | |||||||||
|---|---|---|---|---|---|---|---|---|---|---|---|---|
| B | 1 | 1100 | 3100 | 700 | 2780 | 230 | 1481 | 1196 | 695 | 2658 | ||
| 1 | 1 | 1750 | 3333 | 700 | 2780 | 782 | 2063 | 338 | 743 | 2799 | ||
| 2 | 1 | 750 | 2666 | 700 | 2780 | −147 | 1650 | 947 | 706 | 2651 | ||
| 3 | 1 | 750 | 3333 | 700 | 2780 | 189 | 756 | 2265 | 669 | 2778 | ||
| 4 | 1 | 1750 | 2666 | 700 | 2780 | 725 | 2063 | 338 | 743 | 2799 | ||
| 5 | 1 | 1100 | 3100 | 700 | 2780 | 311 | 1421 | 1285 | 692 | 2662 | ||
| 6 | 1 | 1100 | 3100 | 700 | 2780 | 45 | 1627 | 981 | 705 | 2652 | ||
| 7 | 1 | 1100 | 3100 | 770 | 3400 | 44 | 2063 | 338 | 828 | 3420 | ||
| 8 | 1.2 | 1100 | 3100 | 700 | 2780 | 265 | 1163 | 1025 | 695 | 2658 | ||
| 9 | 0.25 | 1100 | 3100 | 700 | 2780 | −276 | 3355 | 1512 | 709 | 2650 |
| Description | Notation | Result |
|---|---|---|
| profit | Prf | 230.25 euro/hectare |
| area of olive trees | ||
| water spent in olive trees | 1481 m/hectare | |
| water spent in vines | 1196 m/hectare | |
| percentage of water collected | P | |
| water used from the tap | 2677 m/hectare | |
| water cost | 1874 euro/hectare | |
| production costs for olive trees | 695.4 euro/hectare | |
| production costs for vines | 2658 euro/hectare |
| Desc | ||||
|---|---|---|---|---|
| Prf | euro/hectare | |||
| 2978 | 2979 | 3334 | m/hectare | |
| 1998 | 1999 | 1544 | m/hectare | |
| 4950 | 4882 | 4782 | m/hectare | |
| 347 | 342 | 669 | euro/hectare | |
| 709 | euro/hectare | |||
| 2658 | 2659 | 2651 | euro/hectare |
© 2018 by the authors. Licensee MDPI, Basel, Switzerland. This article is an open access article distributed under the terms and conditions of the Creative Commons Attribution (CC BY) license (http://creativecommons.org/licenses/by/4.0/).
Share and Cite
Pereira, R.M.S.; Lopes, S.; Caldeira, A.; Fonte, V. Optimized Planning of Different Crops in a Field Using Optimal Control in Portugal. Sustainability 2018, 10, 4648. https://doi.org/10.3390/su10124648
Pereira RMS, Lopes S, Caldeira A, Fonte V. Optimized Planning of Different Crops in a Field Using Optimal Control in Portugal. Sustainability. 2018; 10(12):4648. https://doi.org/10.3390/su10124648
Chicago/Turabian StylePereira, Rui M. S., Sofia Lopes, Amélia Caldeira, and Victor Fonte. 2018. "Optimized Planning of Different Crops in a Field Using Optimal Control in Portugal" Sustainability 10, no. 12: 4648. https://doi.org/10.3390/su10124648
APA StylePereira, R. M. S., Lopes, S., Caldeira, A., & Fonte, V. (2018). Optimized Planning of Different Crops in a Field Using Optimal Control in Portugal. Sustainability, 10(12), 4648. https://doi.org/10.3390/su10124648

