Sustainability in Organizations: Perceptions of Corporate Social Responsibility and Spanish Employees’ Attitudes and Behaviors
Abstract
1. Introduction
1.1. CSR and Employee’s Well-Being: Job Satisfaction and OCB
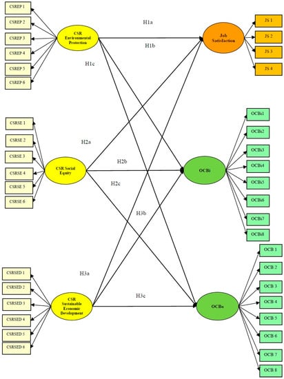
1.2. Research Hypotheses
2. Materials and Methods
2.1. Ethical Information
2.2. Participants
2.3. Instruments
2.3.1. CSR Perceived by Employees
2.3.2. Job Satisfaction
2.3.3. OCB
2.4. Procedures
2.5. Data Analyses
3. Results
3.1. Descriptive Statistics and Pearson’s Correlations
3.2. Reliability and Validity of the Constructs: The Outer Model
3.3. Testing Hypotheses: The Inner Model
3.4. Suggesting Interventions: The Importance-Performance Map Analyses
4. Discussion
5. Conclusions
Author Contributions
Funding
Conflicts of Interest
Appendix A
- En mi opinión, en relación con la sociedad, la… empresa está realmente tratando de apoyar programas educativos
- En mi opinión, en relación con la sociedad, la… empresa está realmente tratando de apoyar a los programas de salud publica
- En mi opinión, en relación con la sociedad, la… empresa está totalmente comprometida con principios éticos bien definidos
- En mi opinión, en relación con la sociedad, la… empresa está realmente tratando de apoyar a los programas culturales
- En mi opinión, en relación con la sociedad, la… empresa está realmente tratando de hacer donaciones a causas sociales
- En mi opinión, en relación con la sociedad, la… empresa está realmente tratando de mejorar la calidad de vida de la comunidad local
- 7.
- En mi opinión, en relación con el medio ambiente, la… empresa está tratando de llevar a cabo programas pro-ambientales.
- 8.
- En mi opinión, en relación con el medio ambiente, la… empresa está tratando de asignar recursos para ofrecer servicios compatibles con el medio ambiente.
- 9.
- En mi opinión, en relación con el medio ambiente, la… empresa está tratando de llevar a cabo programas para reducir la contaminación
- 10.
- En mi opinión, en relación con el medio ambiente, la empresa… está tratando de proteger el medio ambiente
- 11.
- En mi opinión, en relación con el medio ambiente, la empresa… está tratando de llevar a cabo programas para utilizar los materiales de manera adecuada.
- 12.
- En mi opinión, en relación con el medio ambiente, la empresa… está tratando de llevar a cabo programas para utilizar sólo los recursos naturales necesarios
- 13.
- En mi opinión, en relación con la economía, la empresa… está realmente tratando de maximizar sus beneficios para asegurar su continuidad.
- 14.
- En mi opinión, en relación con la economía, la empresa… está realmente tratando de establecer relaciones sólidas con sus clientes para asegurar su éxito a largo plazo;
- 15.
- En mi opinión, en relación con la economía, la… empresa está realmente tratando de mejorar continuamente la calidad de los servicios ofrecidos.
- 16.
- En mi opinión, en relación con la economía, la empresa… está realmente tratando de establecer una política de precios competitiva
- 17.
- En mi opinión, en relación con la economía, la empresa… está realmente tratando de mejorar constantemente sus logros financieros
- 18.
- En mi opinión, en relación con la economía, la empresa… está realmente tratando de hacer lo mejor para ser productiva
- La mayor parte de los días estoy entusiasmado en mi trabajo
- Disfruto realmente de mi trabajo
- Me gusta mi trabajo más que a la mayoría de las personas
- Me siento realmente muy satisfecho con mi trabajo
References
- Di Fabio, A. The psychology of sustainability and sustainable development for well-being in organizations. Front. Psychol. 2017, 8, 1534. [Google Scholar] [CrossRef] [PubMed]
- Harris, J.M. Sustainability and sustainable development. Int. Soc. Ecol. Econ. 2003, 1, 1–12. [Google Scholar]
- Friedman, H.M. The public interest derivative suit: A proposal for enforcing corporate responsibility. Case West. Res. Law Rev. 1972, 24, 294. [Google Scholar]
- Di Fabio, A.; Peiró, J.M. Human Capital Sustainability Leadership to Promote Sustainable Development and Healthy Organizations: A New Scale. Sustainability 2018, 10, 2413. [Google Scholar] [CrossRef]
- Alvarado-Herrera, A.; Bigne, E.; Aldas-Manzano, J.; Curras-Perez, R. A scale for measuring consumer perceptions of corporate social responsibility following the sustainable development paradigm. J. Bus. Eth. 2017, 140, 243–262. [Google Scholar] [CrossRef]
- Glavas, A. Corporate social responsibility and organizational psychology: An integrative review. Front. Psychol. 2016, 7, 144. [Google Scholar] [CrossRef] [PubMed]
- Glavas, A. Corporate social responsibility and employee engagement: Enabling employees to employ more of their whole selves at work. Front. Psychol. 2016, 7, 796. [Google Scholar] [CrossRef] [PubMed]
- Alshehhi, A.; Nobanee, H.; Khare, N. The impact of sustainability practices on corporate financial performance: Literature trends and future research potential. Sustainability 2018, 10, 494. [Google Scholar] [CrossRef]
- Joshanloo, M.; Capone, V.; Petrillo, G.; Caso, D. Discriminant validity of hedonic, social, and psychological well-being in two Italian samples. Personal. Individ. Differ. 2017, 109, 23–27. [Google Scholar] [CrossRef]
- Fernández-Muñoz, J.; Topa, G. Older workers and affective job satisfaction: Gender invariance in Spain. Front. Psychol. 2018, 9, 930. [Google Scholar] [CrossRef] [PubMed]
- Hameed, I.; Riaz, Z.; Arain, G.A.; Farooq, O. How do internal and external CSR affect employees’ organizational identification? A perspective from the group engagement model. Front. Psychol. 2016, 7, 788. [Google Scholar] [CrossRef] [PubMed]
- Jones, D.A.; Willness, C.R.; Glavas, A. When Corporate Social Responsibility (CSR) Meets Organizational Psychology: New Frontiers in Micro-CSR Research, and Fulfilling a Quid Pro Quo through Multilevel Insights. Front. Psychol. 2017, 8, 520. [Google Scholar] [CrossRef] [PubMed]
- Voliotis, S.; Vlachos, P.A.; Epitropaki, O. Perception-induced effects of corporate social irresponsibility (CSiR) for stereotypical and admired firms. Front. Psychol. 2016, 7, 970. [Google Scholar] [CrossRef] [PubMed]
- Wang, W.; Fu, Y.; Qiu, H.; Moore, J.H.; Wang, Z. Corporate Social Responsibility and Employee Outcomes: A Moderated Mediation Model of Organizational Identification and Moral Identity. Front. Psychol. 2017, 8, 1906. [Google Scholar] [CrossRef] [PubMed]
- Glavas, A.; Willness, C.R.; Jones, D.A. (Eds.) Corporate Social Responsibility and Organizational Psychology: Quid pro Quo; Frontiers Media: Lausanne, Switzerland, 2017. [Google Scholar]
- Pérez-López, D.; Moreno-Romero, A.; Barkemeyer, R. Exploring the relationship between sustainability reporting and sustainability management practices. Bus. Strategy Environ. 2015, 24, 720–734. [Google Scholar] [CrossRef]
- Frederick, W.C. Commentary: Corporate social responsibility: Deep roots, flourishing growth, promising future. Front. Psychol. 2016, 7, 129. [Google Scholar] [CrossRef] [PubMed]
- Bridoux, F.; Stofberg, N.; Den Hartog, D. Stakeholders’ responses to CSR tradeoffs: When other-orientation and trust trump material self-interest. Front. Psychol. 2016, 6, 1992. [Google Scholar] [CrossRef] [PubMed]
- Sarfraz, M.; Qun, W.; Abdullah, M.I.; Alvi, A.T. Employees’ Perception of Corporate Social Responsibility Impact on Employee Outcomes: Mediating Role of Organizational Justice for Small and Medium Enterprises (SMEs). Sustainability 2018, 10, 2429. [Google Scholar] [CrossRef]
- Brammer, S.; Millington, A.; Rayton, B. The contribution of corporate social responsibility to organizational commitment. Int. J. Hum. Resour. Manag. 2007, 18, 1701–1719. [Google Scholar] [CrossRef]
- Malik, O.F.; Shahzad, A.; Raziq, M.M.; Khan, M.M.; Yusaf, S.; Khan, A. Perceptions of organizational politics, knowledge hiding, and employee creativity: The moderating role of professional commitment. Personal. Individ. Differ. 2018. [CrossRef]
- Sheel, R.C.; Vohra, N. Relationship between perceptions of corporate social responsibility and organizational cynicism: The role of employee volunteering. Int. J. Hum. Res. Manag. 2016, 27, 1373–1392. [Google Scholar] [CrossRef]
- Korschun, D.; Bhattacharya, C.B.; Swain, S.D. Corporate social responsibility, customer orientation, and the job performance of frontline employees. J. Mark. 2014, 78, 20–37. [Google Scholar] [CrossRef]
- Pérez-Martínez, S.; Topa, G. Percepciones sobre la responsabilidad social corporativa de las empresas: Relación con las actitudes y conductas de sus clientes [Perceptions of corporate social responsibility: Relationship with customers’ attitudes and behaviors]. Acción Psicol. 2018, 15, 103–120. [Google Scholar] [CrossRef]
- Zhu, Q.; Yin, H.; Liu, J.; Lai, K.H. How is employee perception of organizational efforts in corporate social responsibility related to their satisfaction and loyalty towards developing harmonious society in Chinese enterprises? Corp. Soc. Responsib. Environ. Manag. 2014, 21, 28–40. [Google Scholar] [CrossRef]
- Asrar-ul-Haq, M.; Kuchinke, K.P.; Iqbal, A. The relationship between corporate social responsibility, job satisfaction, and organizational commitment: Case of Pakistani higher education. J. Clean. Prod. 2017, 142, 2352–2363. [Google Scholar] [CrossRef]
- Rupp, D.E.; Ganapathi, J.; Aguilera, R.V.; Williams, C.A. Employee reactions to corporate social responsibility: An organizational justice framework. J. Organ. Behav. 2006, 27, 537–543. [Google Scholar] [CrossRef]
- Kim, H.R.; Lee, M.; Kim, N.M. Corporate social responsibility and employee-company identification. J. Bus. Eth. 2010, 95, 557–569. [Google Scholar] [CrossRef]
- Dávila, M.C.; Finkelstein, M.A. Predicting organizational citizenship behavior from the functional analysis and role identity perspectives: Further evidence in Spanish employees. Span. J. Psychol. 2010, 13, 277–283. [Google Scholar] [CrossRef] [PubMed]
- Szabó, Z.P.; Czibor, A.; Restás, P.; Bereczkei, T. “The Darkest of all” The relationship between the Dark Triad traits and organizational citizenship behavior. Personal. Individ. Differ. 2018. [Google Scholar] [CrossRef]
- Aranda, M.; Hurtado, M.D.; Topa, G. Breach of psychological contract and organizational citizenship behaviors in volunteerism: The mediator role of affect and the moderation of volunteers’ age. VOLUNTAS Int. J. Volunt. Nonprofit Organ. 2018, 29, 59–70. [Google Scholar] [CrossRef]
- Dávila, M.; Finkelstein, M.A. Organizational Citizenship Behaviour and Well-being. Int. J. Psychol. Psychol. Ther. 2016, 16, 35–48. [Google Scholar]
- Meade, A.W.; Craig, S.B. Identifying careless responses in survey data. Psychol. Methods 2012, 17, 437. [Google Scholar] [CrossRef] [PubMed]
- Ringle, C.; Wende, S.; Becker, J. SmartPLS 3; SmartPLS: Bönningstedt, Germany, 2015. [Google Scholar]
- Ringle, C.M.; Sarstedt, M. Gain More Insight from Your PLS-SEM Results: The Importance-Performance Map Analysis. Ind. Manag. Data Syst. 2016, 119, 1865–1886. [Google Scholar] [CrossRef]
- Ringle, C.M.; Sarstedt, M.; Mitchell, R.; Gudergan, S.P. Partial least squares structural equation modeling in HRM research. Int. J. Hum. Res Manag. 2018, 1–27. [Google Scholar] [CrossRef]
- Fornell, C.; Larcker, D.F. Structural equation models with unobservable variables and measurement error: Algebra and statistics. J. Mark. Res. 1981, 382–388. [Google Scholar] [CrossRef]
- Di Fabio, A.; Bucci, O. Green positive guidance and green positive life counseling for decent work and decent lives: Some empirical results. Front. Psychol. 2016, 7, 261. [Google Scholar] [CrossRef] [PubMed]
- Di Fabio, A.; Kenny, E.M. From decent work to decent lives: Positive Self and Relational Management (PS&RM) in the twenty-first century. Front. Psychol. 2016, 7, 361. [Google Scholar] [PubMed]
- Di Fabio, A.; Kenny, M.E. Promoting well-being: The contribution of emotional intelligence. Front. Psychol. 2016, 7, 1182. [Google Scholar] [CrossRef] [PubMed]
- Cruz, D.; Ferreira, N.; Marques, R.C. Scorecards for sustainable local governments. Cities 2014, 39, 165–170. [Google Scholar] [CrossRef]
- Di Fabio, A. Positive Healthy Organizations: Promoting well-being, meaningfulness, and sustainability in organizations. Front. Psychol. 2017, 8, 1938. [Google Scholar] [CrossRef] [PubMed]
- Di Fabio, A. Intrapreneurial Self-Capital: A new construct for the 21st century. J. Employ. Couns. 2014, 51, 98–111. [Google Scholar] [CrossRef]
- Segura-Camacho, A.; Topa, G. Identificación con los trabajadores mayores y absentismo: Moderación de la Selección, Optimización y Compensación. [Identification with older workers and absenteeism: Moderation of Selection, Optimization and Compensation]. Acción Psicol. 2016, 13, 169–188. [Google Scholar] [CrossRef]
- Hategan, C.D.; Sirghi, N.; Curea-Pitorac, R.I.; Hategan, V.P. doing well or doing good: The relationship between corporate social responsibility and profit in Romanian companies. Sustainability 2018, 10, 1041. [Google Scholar] [CrossRef]




| Variables | M | SD | 1 | 2 | 3 | 4 | 5 | 6 |
|---|---|---|---|---|---|---|---|---|
| 1. CSR Environmental Protection | 3.42 | 0.81 | 0.75 | |||||
| 2. CSR Social Equity | 3.43 | 0.85 | 0.75 | 0.80 | ||||
| 3. CSRSED | 3.37 | 0.81 | 0.73 ** | 0.72 ** | 0.80 | |||
| 4. Job satisfaction | 3.18 | 0.92 | 0.46 ** | 0.43 ** | 0.45 ** | 0.90 | ||
| 5. OCBi | 3.48 | 0.79 | 0.29 ** | 0.24 ** | 0.33 ** | 0.37 ** | 0.78 | |
| 6. OCBo | 3.21 | 0.93 | 0.53 ** | 0.51 ** | 0.55 ** | 0.68 ** | 0.49 ** | 0.81 |
| Latent Variable | Ítem | λ 1 | CR 2 | α | AVE 3 |
|---|---|---|---|---|---|
| CSR Environmental Protection | CSREP1. | 0.79 | 0.89 | 0.85 | 0.57 |
| CSREP2. | 0.79 | ||||
| CSREP3. | 0.74 | ||||
| CSREP4. | 0.75 | ||||
| CSREP5. | 0.78 | ||||
| CSREP6. | 0.66 | ||||
| CSR Social Equity | CSRSE1. | 0.86 | 0.91 | 0.88 | 0.64 |
| CSRSE2. | 0.86 | ||||
| CSRSE3. | 0.81 | ||||
| CSRSE4. | 0.74 | ||||
| CSRSE5. | 0.75 | ||||
| CSRSE6. | 0.76 | ||||
| CSRSED | CSRSED1. | 0.90 | 0.88 | 0.88 | 0.64 |
| CSRSED2. | 0.86 | ||||
| CSRSED3 | 0.83 | ||||
| CSRSED4. | 0.74 | ||||
| CSRSED5. | 0.79 | ||||
| CSRSED6. | 0.65 | ||||
| Job satisfaction | JS1 | 0.91 | 0.95 | 0.92 | 0.81 |
| JS2 | 0.88 | ||||
| JS3 | 0.90 | ||||
| JS4 | 0.91 | ||||
| OCBi | OCBi 1 | 0.83 | 0.93 | 0.91 | 0.61 |
| OCBi 2 | 0.83 | ||||
| OCBi 3 | 0.73 | ||||
| OCBi 4 | 0.75 | ||||
| OCBi 5 | 0.80 | ||||
| OCBi 6 | 0.82 | ||||
| OCBi 7 | 0.83 | ||||
| OCBi 8 | 0.68 | ||||
| OCBo | OCBo 1 | 0.66 | 0.94 | 0.93 | 0.66 |
| OCBo 2 | 0.75 | ||||
| OCBo 3 | 0.87 | ||||
| OCBo 4 | 0.88 | ||||
| OCBo 5 | 0.82 | ||||
| OCBo 6 | 0.83 | ||||
| OCBo 7 | 0.83 | ||||
| OCBo 8 | 0.84 |
© 2018 by the authors. Licensee MDPI, Basel, Switzerland. This article is an open access article distributed under the terms and conditions of the Creative Commons Attribution (CC BY) license (http://creativecommons.org/licenses/by/4.0/).
Share and Cite
Pérez, S.; Fernández-Salinero, S.; Topa, G. Sustainability in Organizations: Perceptions of Corporate Social Responsibility and Spanish Employees’ Attitudes and Behaviors. Sustainability 2018, 10, 3423. https://doi.org/10.3390/su10103423
Pérez S, Fernández-Salinero S, Topa G. Sustainability in Organizations: Perceptions of Corporate Social Responsibility and Spanish Employees’ Attitudes and Behaviors. Sustainability. 2018; 10(10):3423. https://doi.org/10.3390/su10103423
Chicago/Turabian StylePérez, Sergio, Samuel Fernández-Salinero, and Gabriela Topa. 2018. "Sustainability in Organizations: Perceptions of Corporate Social Responsibility and Spanish Employees’ Attitudes and Behaviors" Sustainability 10, no. 10: 3423. https://doi.org/10.3390/su10103423
APA StylePérez, S., Fernández-Salinero, S., & Topa, G. (2018). Sustainability in Organizations: Perceptions of Corporate Social Responsibility and Spanish Employees’ Attitudes and Behaviors. Sustainability, 10(10), 3423. https://doi.org/10.3390/su10103423

