Effectiveness of the Community Nurse Case Manager in Primary Care for Complex, Pluripathological, Chronic, Dependent Patients: A Study Protocol
Abstract
1. Introduction
2. Materials and Methods
2.1. Objective
2.2. Design and Setting
2.3. Participants
2.3.1. Inclusion Criteria
2.3.2. Exclusion Criteria
2.4. Sample Size Calculation
2.5. Variables and Measurement Instruments
2.5.1. Sociodemographic Variables
2.5.2. Primary Outcome Measures
Activities of Daily Living (ADLs)
Quality of Life
Cognitive Performance
2.5.3. Secondary Outcome Measures
Clinical Variables
- Blood pressure: the measurement will be taken using an OMRON M6 Comfort HEM-7321-E digital blood pressure monitor, taking three readings on the dominant arm with an interval of 1 min between them and using the average of the last two values according to the protocol of the European Society of Hypertension (ESH) [45].
- Heart rate and oxygen saturation: it will be determined using an approved Beurer PO 45 portable pulse oximeter.
- Capillary glycosylated haemoglobin: the test will be performed with a validated Abbott Afinion analyser after obtaining a capillary blood sample by finger prick, using a sampling device that is inserted into the test cartridge [46].
- Capillary blood glucose: a capillary fingerstick blood sample will be taken at least 2 h after the last meal. The test will be performed with an approved Freestyle Glucometer.
- Degree of dyspnoea: this will be examined using the modified Medical Research Council Scale (mMRC), which consists of 5 levels. The higher the level, the lower the tolerance to activity due to dyspnoea [47].
- Symptoms attributable to heart disease: these will be assessed using the New York Heart Association (NYHA) Functional Classification. Class I patients have no symptoms, while those in classes II, III and IV have mild, moderate, and severe symptoms, respectively [48].
Number of Hospital Admissions
Number of Drugs Chronically Prescribed
Therapeutic Adherence
Primary Caregiver Overload
Frailty
User Satisfaction
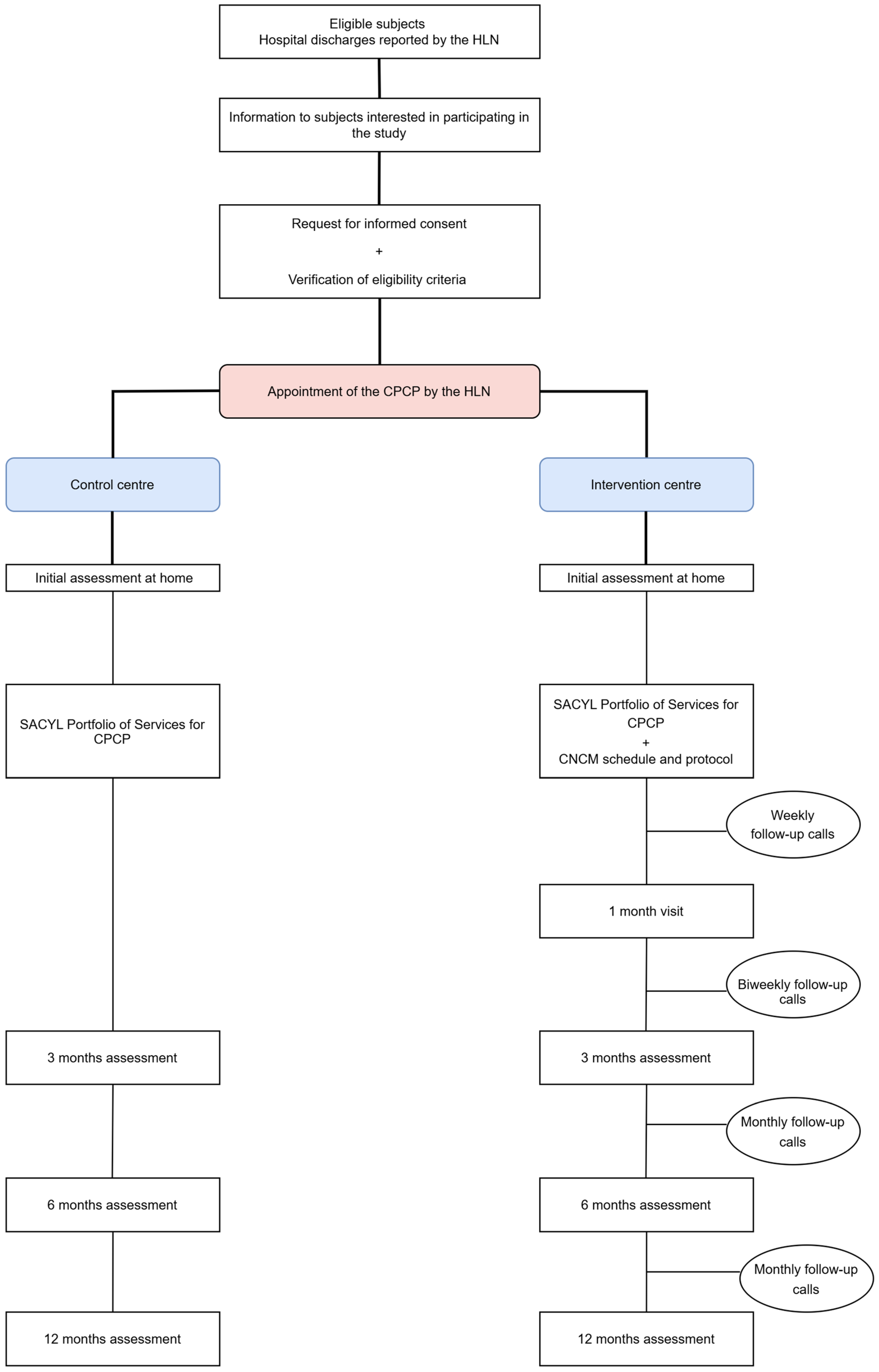
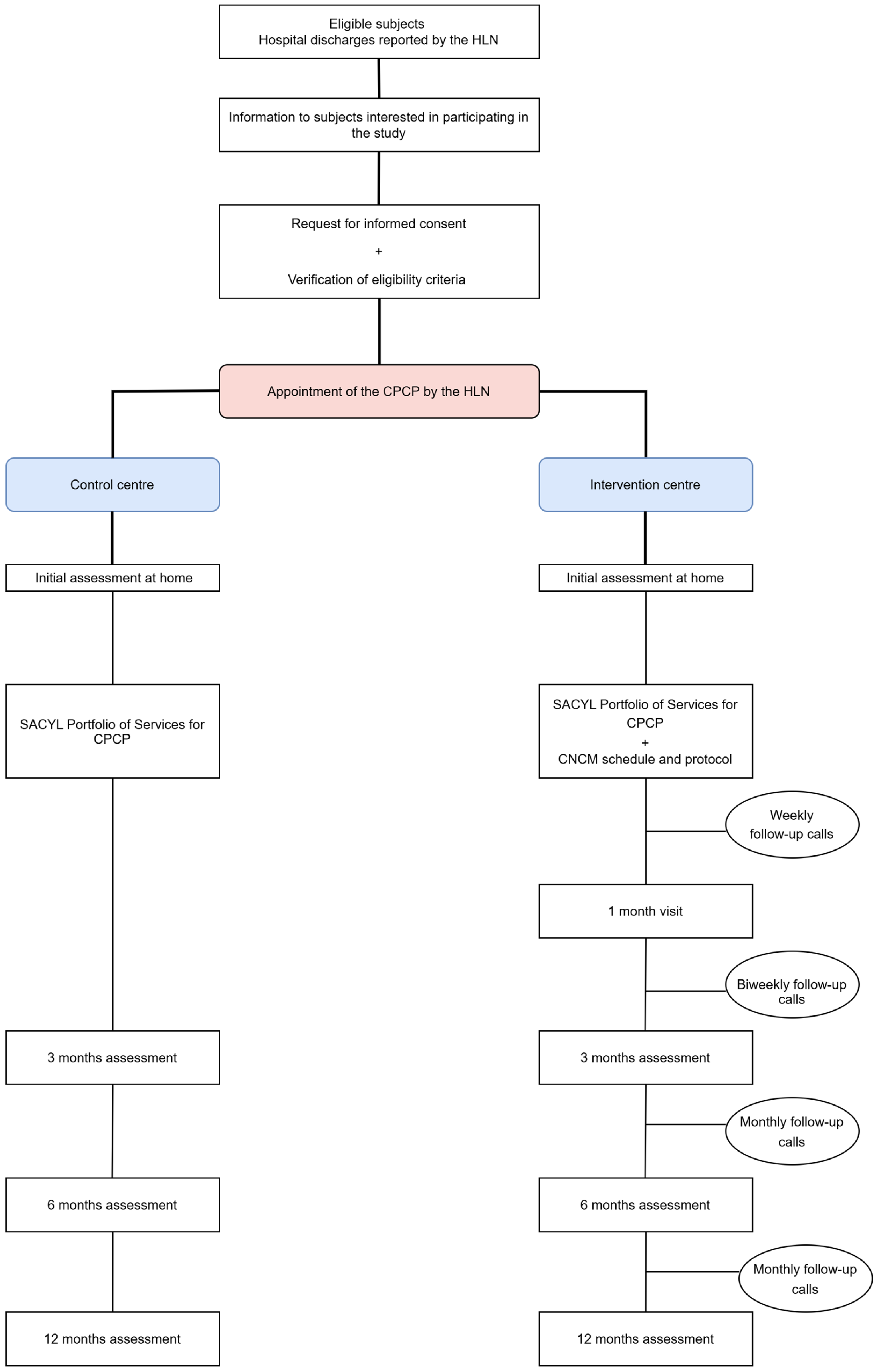
2.6. Data Collection
- Initial assessment: the variables shown in Table 1 will be collected.
- Three-, six-, and twelve-month assessment: the same variables as in the initial assessment will be collected, adding the number of readmissions and medicines prescribed, as well as the evaluation of the satisfaction of the user and/or main caregiver.
2.7. Intervention
2.7.1. Common to Both Centres
2.7.2. Specific to the Intervention Centre
- Pre-hospital discharge: The HLN will contact the CNCM to inform them of the imminent hospital discharge.
- Hospital discharge: The HLN will schedule the CPCP on the CNCM’s agenda, and the CNCM will arrange a home visit and carry out a comprehensive nursing assessment based on Marjory Gordon’s functional patterns. The main caregiver will be identified, and health education will be provided to improve home care. An infographic to identify the signs and symptoms of decompensation or exacerbation, as well as a direct-dial phone number, will also be given. The CNCM will then inform the PC team (physician, nurse, and social worker) about the patient’s situation and needs, managing necessary appointments or resources and coordinating care among professionals and levels.
- Post-hospital discharge proactive telephone monitoring: The CNCM will make comfort calls every week during the 1st month, every 15 days until 3 months from recruitment, and every month until 6 and 12 months (Table S2).
- One-month visit: The CNCM will perform a physical examination and assess adherence to treatment, the presence of decompensation/exacerbation of the process, the Barthel Index, and the satisfaction of the user or main caregiver.
- Occurrence of decompensation/exacerbation: If the patients and/or main caregivers report suspicious signs and/or symptoms through the direct dial telephone number, an appointment will be made with their PC physician that same day or, in the event of seriousness, urgency and/or emergency resources will be activated.
- Hospital readmission: The CNCM will be kept informed through the HLN and CPCP’s digital medical record. Once discharged, the process will return to the “hospital discharge” phase, and a new home visit will be scheduled to reassess the current situation.

2.8. Statistical Analysis
2.9. Strengths and Methodological Limitations of This Study
3. Expected Results
4. Discussion
5. Conclusions
Supplementary Materials
Author Contributions
Funding
Institutional Review Board Statement
Informed Consent Statement
Data Availability Statement
Public Involvement Statement
Guidelines and Standards Statement
Use of Artificial Intelligence
Acknowledgments
Conflicts of Interest
Abbreviations
| ADLs | Activities of Daily Living |
| ANOVA | Analysis of Variance |
| CNCM | Community Nurse Case Manager |
| CPCP | Complex and Pluripathological Chronic Patients |
| DM | Diabetes Mellitus |
| ESH | European Society of Hypertension |
| HLN | Hospital Liaison Nurse |
| HNCM | Hospital Nurse Case Manager |
| mMRC | Medical Research Council Scale |
| MoCA | Montreal Cognitive Assessment |
| NYHA | New York Heart Association |
| NCM | Nurse Case Manager |
| PC | Primary Care |
| SACYL | Castilla y León Health System |
References
- Ageing and Health. Available online: https://www.who.int/es/news-room/fact-sheets/detail/envejecimiento-y-salud (accessed on 1 November 2021).
- United Nations. World Social Report 2023: Leaving No One Behind in An Ageing World; United Nations. Department of Economic and Social Affairs: New York, NY, USA, 2023; p. 161. [Google Scholar]
- Pérez Díaz, J.; Ramiro Fariñas, D.; Aceituno Nieto, P.; Escudero Martínez, J.; Bueno López, C.; Castillo Belmonte, A.B.; De Las Obras-Loscertales Sampériz, J.; Fernández Morales, I.; Villuendas Hijosa, B. Un Perfil de las Personas Mayores en España, 2023. Indicadores Estadísticos Básicos; Informes Envejecimiento en red; Consejo Superior de Investigaciones Científicas (CSIC): Madrid, Spain, 2023; p. 40. [Google Scholar]
- Oficina de Ciencia y Tecnología del Congreso de los Diputados. Envejecimiento y Bienestar; Informes C; Oficina de Ciencia y Tecnología del Congreso de los Diputados (Oficina C): Madrid, Spain, 2023; p. 25. [Google Scholar]
- Nolte, E.; Knai, C.; Saltman, R.B. (Eds.) Assessing Chronic Disease Management in European Health Systems: Concepts and Approaches; European Observatory Health Policy Series; European Observatory on Health Systems and Policies: Copenhagen, Denmark, 2014; ISBN 978-92-890-5030-2. [Google Scholar]
- Pan American Health Organization. Innovative Care for Chronic Conditions: Organizing and Delivering High Quality Care for Chronic Noncommunicable Diseases in the Americas; PAHO: Washington, DC, USA, 2013; ISBN 978-92-75-11738-5. [Google Scholar]
- Sociedad Española de Medicina Interna (SEMI); Sociedad Española de Medicina de Familia y Comunitaria (semFYC); Federación de Asociaciones de Enfermería Comunitaria y Atención Primaria (FAECAP). Desarrollo de Guías de Práctica Clínica en Pacientes con Comorbilidad y Pluripatología; Sociedad Española de Medicina Interna (SEMI): Madrid, Spain, 2013; ISBN 978-84-695-7582-6. [Google Scholar]
- Poulsen, E. REPORT on Non-Communicable Diseases (NCDs); European Parliament. Committee on the Environment, Public Health and Food Safety: Brussels, Belgium, 2023; p. 43. [Google Scholar]
- Wang, Y.; Wang, J. Modelling and Prediction of Global Non-Communicable Diseases. BMC Public Health 2020, 20, 822. [Google Scholar] [CrossRef] [PubMed]
- Pearson-Stuttard, J.; Ezzati, M.; Gregg, E.W. Multimorbidity—A Defining Challenge for Health Systems. Lancet Public Health 2019, 4, e599–e600. [Google Scholar] [CrossRef]
- Rico-Blázquez, M.; Sánchez Gómez, S.; Fuentelsaz Gallego, C. El Cuidado Como Elemento Transversal En La Atención a Pacientes Crónicos Complejos. Enfermería Clínica 2014, 24, 44–50. [Google Scholar] [CrossRef]
- Bohórquez Colombo, P.; Nieto Martín, M.D.; Pascual de la Pisa, B.; García Lozano, M.J.; Ortiz Camúñez, M.Á.; Bernabéu Wittel, M. Validación de Un Modelo Pronóstico Para Pacientes Pluripatológicos En Atención Primaria: Estudio PROFUND En Atención Primaria. Atención Primaria 2014, 46, 41–48. [Google Scholar] [CrossRef]
- Ollero Baturone, M.; Bernabeu-Wittel, M.; Espinosa Almendro, J.M.; García Estepa, R.; Morilla Herrera, J.C.; Pascual de la Pisa, B.; Rodríguez Fernández, M.D.; Santos Ramos, B.; Sanz Amores, R. Atención a Pacientes Pluripatológicos: Proceso Asistencial Integrado, 3rd ed.; Junta de Andalucía, Consejería de Salud: Sevilla, Spain, 2018; ISBN 978-84-947313-4-1. [Google Scholar]
- Fortin, M.; Lapointe, L.; Hudon, C.; Vanasse, A.; Ntetu, A.L.; Maltais, D. Multimorbidity and Quality of Life in Primary Care: A Systematic Review. Health Qual. Life Outcomes 2004, 2, 51. [Google Scholar] [CrossRef] [PubMed]
- Gámez Mancera, R. Impacto de los Pacientes con Enfermedades Crónicas y Necesidades Complejas de Salud en Medicina Interna: Proyecto CRONICOM; Universidad de Sevilla: Sevilla, Spain, 2023. [Google Scholar]
- Coronado-Vázquez, V.; Casto, M.M.; Martínez, T.; Cortés, I.D.; Galbarro, J.; Ibáñez, C. Evaluation of the Impact of Clinical, Functional and Social Factors on the Readmission of Patients with Pluripathologies. J. Aging Res. Healthc. 2016, 1, 1–11. [Google Scholar] [CrossRef]
- Bernabeu-Wittel, M.; Ollero-Baturone, M.; Nieto-Martín, D.; García-Morillo, S.; Goicoechea-Salazar, J. Patient-Centered Care for Older Adults with Multiple Chronic Conditions: These Are the Polypathological Patients! J. Am. Geriatr. Soc. 2013, 61, 475–476. [Google Scholar] [CrossRef]
- Stokes, J.; Panagioti, M.; Alam, R.; Checkland, K.; Cheraghi-Sohi, S.; Bower, P. Effectiveness of Case Management for “At Risk” Patients in Primary Care: A Systematic Review and Meta-Analysis. PLoS ONE 2015, 10, e0132340. [Google Scholar] [CrossRef]
- Vallejo Maroto, I.; Fernández Moyano, A. Continuidad asistencial en el paciente pluripatológico. Med. Clin. 2012, 139, 206–207. [Google Scholar] [CrossRef]
- Miguélez-Chamorro, A.; Casado-Mora, M.I.; Company-Sancho, M.C.; Balboa-Blanco, E.; Font-Oliver, M.A.; Román-Medina Isabel, I. Enfermería de Práctica Avanzada y gestión de casos: Elementos imprescindibles en el nuevo modelo de atención a la cronicidad compleja en España. Enfermería Clínica 2019, 29, 99–106. [Google Scholar] [CrossRef]
- Moffat, K.; Mercer, S.W. Challenges of Managing People with Multimorbidity in Today’s Healthcare Systems. BMC Fam. Pract. 2015, 16, 129. [Google Scholar] [CrossRef] [PubMed]
- Wodchis, W.P.; Dixon, A.; Anderson, G.M.; Goodwin, N. Integrating Care for Older People with Complex Needs: Key Insights and Lessons from a Seven-Country Cross-Case Analysis. Int. J. Integr. Care 2015, 15, e021. [Google Scholar] [CrossRef] [PubMed]
- Nuño Solinís, R. Buenas Prácticas En Gestión Sanitaria: El Caso Kaiser Permanente. Rev. De Adm. Sanit. Siglo XXI 2007, 5, 283–292. [Google Scholar]
- Santaeugènia i Gonzàlez, S.J. Efectivitat d’un Nou Model d’atenció Integrada Geriàtrica En El Marc d’una Organització Sanitària Integral. Ph.D. Thesis, Universitat Autònoma de Barcelona, Barcelona, Spain, 2015. [Google Scholar]
- Wagner, E.H. Chronic Disease Management: What Will It Take to Improve Care for Chronic Illness? Eff. Clin. Pract. 1998, 1, 2–4. [Google Scholar] [PubMed]
- Minué-Lorenzo, S.; Fernández-Aguilar, C. Visión Crítica y Argumentación Sobre Los Programas de Atención de La Cronicidad En Atención Primaria y Comunitaria. Atención Primaria 2018, 50, 114–129. [Google Scholar] [CrossRef]
- Ministerio de Sanidad. Servicios Sociales e Igualdad Estrategia para el Abordaje de la Cronicidad en el Sistema Nacional de Salud; Ministerio de Sanidad: Marid, Spain, 2012.
- Jadad, A.R.; Cabrera León, A.; Lyons, R.F.; Martos Pérez, F.; Smith, R. When People Live with Multiple Chronic Diseases: A Collaborative Approach to an Emerging Global Challenge; Andalusian School of Public Health: Granada, Spain, 2010; ISBN 978-84-693-2470-7. [Google Scholar]
- Carrier, J.; Newbury, G. Managing Long-Term Conditions in Primary and Community Care. Br. J. Community Nurs. 2016, 21, 504–508. [Google Scholar] [CrossRef]
- Putra, A.D.M.; Sandhi, A. Implementation of Nursing Case Management to Improve Community Access to Care: A Scoping Review. Belitung Nurs. J. 2021, 7, 141–150. [Google Scholar] [CrossRef]
- Carr, D.D. Case Managers Optimize Patient Safety by Facilitating Effective Care Transitions. Prof. Case Manag. 2007, 12, 70. [Google Scholar] [CrossRef]
- Benatar, D.; Bondmass, M.; Ghitelman, J.; Avitall, B. Outcomes of Chronic Heart Failure. Arch. Intern. Med. 2003, 163, 347–352. [Google Scholar] [CrossRef]
- Askerud, A.; Conder, J. Patients’ Experiences of Nurse Case Management in Primary Care: A Meta-Synthesis. Aust. J. Prim. Health 2017, 23, 420–428. [Google Scholar] [CrossRef]
- Sutherland, D.; Hayter, M. Structured Review: Evaluating the Effectiveness of Nurse Case Managers in Improving Health Outcomes in Three Major Chronic Diseases. J. Clin. Nurs. 2009, 18, 2978–2992. [Google Scholar] [CrossRef] [PubMed]
- Phillips, P. Telephone Follow-up for Patients Eligible for Cardiac Rehab: A Systematic Review. Br. J. Card. Nurs. 2014, 9, 186–197. [Google Scholar] [CrossRef]
- Carswell, P. Te Whiringa Ora: Person-Centred and Integrated Care in the Eastern Bay of Plenty, New Zealand. Int. J. Integr. Care 2015, 15, e014. [Google Scholar] [CrossRef] [PubMed]
- Duarte, G.; Izquierdo, M.D.; Pérez, G.; Artiles, J.; Aguirre, A.; Cueto, M. La Enfermera Comunitaria de Enlace: Una Propuesta de Mejora En Atención Domiciliaria. Bol. Enferm. Comunit 2002, 8, 27–28. [Google Scholar]
- Morales-Asencio, J.; Gonzalo-Jiménez, E.; Martin-Santos, F.; Morilla-Herrera, J.; Celdráan-Mañas, M.; Carrasco, A.M.; García-Arrabal, J.; Toral-López, I. Effectiveness of a Nurse-Led Case Management Home Care Model in Primary Health Care. A Quasi-Experimental, Controlled, Multi-Centre Study. BMC Health Serv. Res. 2008, 8, 193. [Google Scholar] [CrossRef]
- Mesa-Melgarejo, L.; Carreño Moreno, S.; Chaparro-Diaz, L.; Quintero González, L.A.; Garcia-Quintero, D.; Carrillo-Algarra, A.J.; Castiblanco-Montañez, R.A.; Hernandez-Zambrano, S.M. Effectiveness of a Case Management Model for People with Multimorbidity: Mixed Methods Study. J. Adv. Nurs. 2022, 78, 3830–3846. [Google Scholar] [CrossRef]
- García-Fernández, F.P.; Arrabal-Orpez, M.J.; Rodríguez-Torres, M.d.C.; Gila-Selas, C.; Carrascosa-García, I.; Laguna-Parras, J.M. Effect of Hospital Case-Manager Nurses on the Level of Dependence, Satisfaction and Caregiver Burden in Patients with Complex Chronic Disease. J. Clin. Nurs. 2014, 23, 2814–2821. [Google Scholar] [CrossRef]
- Doménech-Briz, V.; Gómez Romero, R.; de Miguel-Montoya, I.; Juárez-Vela, R.; Martínez-Riera, J.R.; Mármol-López, M.I.; Verdeguer-Gómez, M.V.; Sánchez-Rodríguez, Á.; Gea-Caballero, V. Results of Nurse Case Management in Primary Heath Care: Bibliographic Review. Int. J. Environ. Res. Public. Health 2020, 17, 9541. [Google Scholar] [CrossRef]
- Bernaola-Sagardui, I. Validation of the Barthel Index in the Spanish population. Enferm. Clin. 2018, 28, 210–211. [Google Scholar] [CrossRef]
- Lizán Tudela, L.; Reig Ferrer, A. La Evaluación de La Calidad de Vida Relacionada Con La Salud En La Consulta: Las Viñetas COOP/WONCA. Atención Primaria 2002, 29, 378–384. [Google Scholar] [CrossRef]
- Delgado, C.; Araneda, A.; Behrens, M.I. Validation of the Spanish-language version of the Montreal Cognitive Assessment test in adults older than 60 years. Neurologia 2019, 34, 376–385. [Google Scholar] [CrossRef] [PubMed]
- Giuseppe, M.; Reinhold, K.; Mattias, B.; Michel, B.; Guido, G.; Andrzej, J.; Lorenza, M.M.; Konstantinos, T.; Enrico, A.-R.; Elhady, A.E.A.; et al. 2023 ESH Guidelines for the Management of Arterial Hypertension The Task Force for the Management of Arterial Hypertension of the European Society of Hypertension: Endorsed by the International Society of Hypertension (ISH) and the European Renal Association (ERA): Erratum. J. Hypertens. 2023, 41, 1874–2071. [Google Scholar]
- Arnold, W.D.; Kupfer, K.; Little, R.R.; Amar, M.; Horowitz, B.; Godbole, N.; Hvidsten Swensen, M.; Li, Y.; San George, R.C. Accuracy and Precision of a Point-of-Care HbA1c Test. J. Diabetes Sci. Technol. 2020, 14, 883–889. [Google Scholar] [CrossRef] [PubMed]
- Sunjaya, A.; Poulos, L.; Reddel, H.; Jenkins, C. Qualitative Validation of the Modified Medical Research Council (mMRC) Dyspnoea Scale as a Patient-Reported Measure of Breathlessness Severity. Respir. Med. 2022, 203, 106984. [Google Scholar] [CrossRef]
- Stamp, K.D.; Prasun, M.A.; McCoy, T.P.; Rathman, L. Providers’ Accuracy in Decision-Making with Assessing NYHA Functional Class of Patients with Heart Failure after Use of a Classification Guide. Heart Lung 2022, 54, 85–94. [Google Scholar] [CrossRef]
- Edelberg, H.K.; Shallenberger, E.; Hausdorff, J.M.; Wei, J.Y. One-Year Follow-up of Medication Management Capacity in Highly Functioning Older Adults. J. Gerontol. A Biol. Sci. Med. Sci. 2000, 55, M550–M553. [Google Scholar] [CrossRef]
- Raehl, C.L.; Bond, C.; Woods, T.J.; Patry, R.A.; Sleeper, R.B. Screening Tests for Intended Medication Adherence Among the Elderly. Ann. Pharmacother. 2006, 40, 888–893. [Google Scholar] [CrossRef]
- Servicio de Salud de Castilla y León Programa del Paciente Polimedicado. Available online: https://www.saludcastillayleon.es/portalmedicamento/es/estrategias-programas/programa-paciente-polimedicado (accessed on 15 July 2024).
- Martin-Carrasco, M.; Otermin, P.; Pérez-Camo, V.; Pujol, J.; Agüera, L.; Martín, M.J.; Gobartt, A.L.; Pons, S.; Balañá, M. EDUCA Study: Psychometric Properties of the Spanish Version of the Zarit Caregiver Burden Scale. Aging Ment. Health 2010, 14, 705–711. [Google Scholar] [CrossRef]
- Acosta-Benito, M.Á.; Martín-Lesende, I. Frailty in primary care: Diagnosis and multidisciplinary management. Aten. Primaria 2022, 54, 102395. [Google Scholar] [CrossRef]
- Morales Asencio, J.M.; Bonill de Las Nieves, C.; Celdrán Mañas, M.; Morilla Herrera, J.C.; Martín Santos, F.J.; Contreras Fernández, E.; San Alberto Giraldos, M.; Castilla Soto, J. Design and validation of a home care satisfaction questionnaire: SATISFAD. Gac. Sanit. 2007, 21, 106–113. [Google Scholar] [CrossRef]
| Study Period | |||||
|---|---|---|---|---|---|
| Enrolment | Follow-Up | ||||
| Time Point | Preliminary Telephone Contact | Initial Assessment | 3 Months Assessment | 6 Months Assessment | 12 Months Assessment |
| Recruitment: | |||||
| Eligibility screen | √ | ||||
| Informed consent | √ | √ | |||
| Intervention: | |||||
| Control condition Usual care according to SACYL portfolio | √ | √ | √ | √ | √ |
| Intervention Usual care according to SACYL portfolio + Case management | √ | √ | √ | √ | |
| Data Collection: | |||||
| Sociodemographic variables | √ | ||||
| Clinical variables | √ | √ | √ | √ | |
| Hospital admissions | √ | √ | √ | √ | |
| Drugs prescribed | √ | √ | √ | √ | |
| Therapeutic adherence | √ | √ | √ | ||
| Activities of daily living | √ | √ | √ | √ | |
| Quality of life | √ | √ | √ | √ | |
| Cognitive performance | √ | √ | √ | √ | |
| Caregiver overload | √ | √ | √ | √ | |
| Frailty | √ | √ | √ | √ | |
| Signs and symptoms of decompensations/exacerbations | √ | √ | √ | √ | |
| User satisfaction | √ | √ | √ | √ | |
Disclaimer/Publisher’s Note: The statements, opinions and data contained in all publications are solely those of the individual author(s) and contributor(s) and not of MDPI and/or the editor(s). MDPI and/or the editor(s) disclaim responsibility for any injury to people or property resulting from any ideas, methods, instructions or products referred to in the content. |
© 2025 by the authors. Licensee MDPI, Basel, Switzerland. This article is an open access article distributed under the terms and conditions of the Creative Commons Attribution (CC BY) license (https://creativecommons.org/licenses/by/4.0/).
Share and Cite
Iglesias-Sierra, V.; Sánchez-Aguadero, N.; Recio-Rodríguez, J.I.; Sánchez-Salgado, B.; Garcia-Ortiz, L.; Alonso-Domínguez, R. Effectiveness of the Community Nurse Case Manager in Primary Care for Complex, Pluripathological, Chronic, Dependent Patients: A Study Protocol. Nurs. Rep. 2025, 15, 191. https://doi.org/10.3390/nursrep15060191
Iglesias-Sierra V, Sánchez-Aguadero N, Recio-Rodríguez JI, Sánchez-Salgado B, Garcia-Ortiz L, Alonso-Domínguez R. Effectiveness of the Community Nurse Case Manager in Primary Care for Complex, Pluripathological, Chronic, Dependent Patients: A Study Protocol. Nursing Reports. 2025; 15(6):191. https://doi.org/10.3390/nursrep15060191
Chicago/Turabian StyleIglesias-Sierra, Virginia, Natalia Sánchez-Aguadero, José Ignacio Recio-Rodríguez, Benigna Sánchez-Salgado, Luis Garcia-Ortiz, and Rosario Alonso-Domínguez. 2025. "Effectiveness of the Community Nurse Case Manager in Primary Care for Complex, Pluripathological, Chronic, Dependent Patients: A Study Protocol" Nursing Reports 15, no. 6: 191. https://doi.org/10.3390/nursrep15060191
APA StyleIglesias-Sierra, V., Sánchez-Aguadero, N., Recio-Rodríguez, J. I., Sánchez-Salgado, B., Garcia-Ortiz, L., & Alonso-Domínguez, R. (2025). Effectiveness of the Community Nurse Case Manager in Primary Care for Complex, Pluripathological, Chronic, Dependent Patients: A Study Protocol. Nursing Reports, 15(6), 191. https://doi.org/10.3390/nursrep15060191

