Functional Suppression of CLOCK Activity in Ventromedial Hypothalamic Prodynorphin Neurons Alters Locomotor Activity and Rapid Eye Movement Sleep
Abstract
1. Introduction
2. Materials and Methods
2.1. Animals
2.2. Virus Preparation and Injection
2.3. Electrode Implantation
2.4. Polysomnographic Recordings
2.5. EEG Power Normalization
2.6. Locomotor Activity Recordings
2.7. Immunohistochemical Analysis and Microscopy Imaging
2.8. Quantification and Statistical Analysis
3. Results
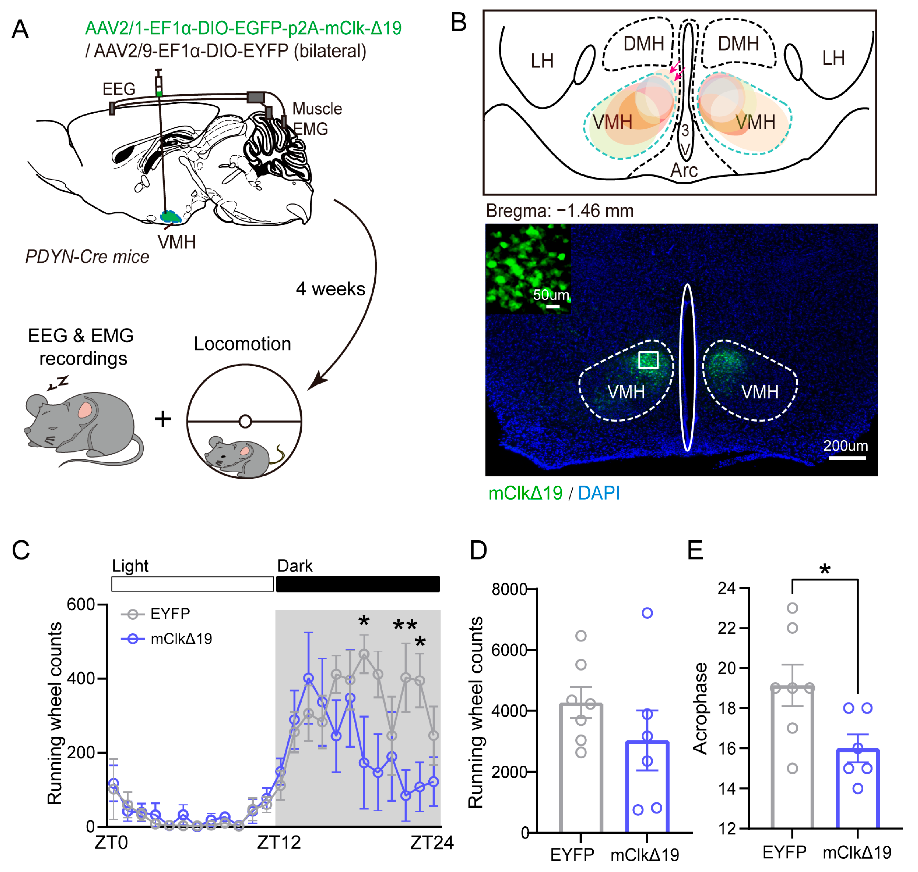
3.1. Functional Suppression of CLOCK Activity in VMHPDYN+ Neurons Attenuates Dark-Phase Locomotion and Affects the Circadian Rhythm of the Sleep–Wake Cycle
3.2. Functional Suppression of CLOCK Activity in VMHPDYN+ Neurons Reduces the Duration of REM Sleep During the Light Phase
3.3. Functional Suppression of CLOCK Activity in VMHPDYN+ Neurons Induces REM Sleep Fragmentation and Irregular Sleep–Wake Transitions During the Dark Phase
3.4. Functional Suppression of CLOCK Activity in VMHPDYN+ Neurons Prolongs Sleep Latency and Reduces REM Sleep Cycle During the Dark Phase
3.5. Functional Suppression of CLOCK Activity in VMHPDYN+ Neurons Suppresses Gamma Oscillations During REM Sleep and Wakefulness
4. Discussion
5. Conclusions
Supplementary Materials
Author Contributions
Funding
Institutional Review Board Statement
Informed Consent Statement
Data Availability Statement
Acknowledgments
Conflicts of Interest
Abbreviations
| AAV | Adeno-Associated Virus |
| BMAL1 | Brain and Muscle ARNT-Like 1 |
| CLOCK | Circadian Locomotor Output Cycles Kaput |
| mClkΔ19 | Mouse CLOCK mutant with a deletion of exon 19 |
| Csnk1e | Casein kinase 1 epsilon |
| DMH | Dorsomedial Hypothalamus |
| EEG | Electroencephalogram |
| EMG | Electromyogram |
| EGFP | Enhanced Green Fluorescent Protein |
| EYFP | Enhanced Yellow Fluorescent Protein |
| NREM | Non-Rapid Eye Movement Sleep |
| P2A | Self-cleaving 2A peptide |
| PDYN | Prodynorphin |
| REM | Rapid Eye Movement Sleep |
| SCN | Suprachiasmatic Nucleus |
| VMH | Ventromedial Hypothalamus |
| VMHPDYN+ | Ventromedial Hypothalamic PDYN-expressing neurons |
| Per2 | Period circadian regulator 2 |
| Brn3a | Transcription factor Pou4f1 |
| dMHb | Dorsal Medial Habenula |
| IRI | The inter-REM interval |
References
- Franken, P.; Dijk, D.J. Sleep and Circadian Rhythmicity as Entangled Processes Serving Homeostasis. Nat. Rev. Neurosci. 2024, 25, 43–59. [Google Scholar] [CrossRef]
- Abhilash, L.; Shafer, O.T. A Two-Process Model of Drosophila Sleep Reveals an Inter-Dependence between Circadian Clock Speed and the Rate of Sleep Pressure Decay. Sleep 2024, 47, zsad277. [Google Scholar] [CrossRef]
- Peever, J.; Fuller, P.M. The Biology of REM Sleep. Curr. Biol. 2017, 27, 1237–1248. [Google Scholar] [CrossRef]
- Zhang, Z.; Zhang, W.; Fang, Y.; Wang, N.; Liu, G.; Zou, N.; Song, Z.; Liu, H.; Wang, L.; Xiao, Q.; et al. A Potentiation of REM Sleep-Active Neurons in the Lateral Habenula May Be Responsible for the Sleep Disturbance in Depression. Curr. Biol. 2024, 34, 3287–3300. [Google Scholar] [CrossRef]
- Boyce, R.; Glasgow, S.D.; Williams, S.; Antonie, A. Causal Evidence for the Role of REM Sleep Theta Rhythm in Contextual Memory Consolidation. Science 2016, 23, 812–816. [Google Scholar] [CrossRef] [PubMed]
- Ba, W.; Nollet, M.; Yin, C.; Yu, X.; Wong, S.; Miao, A.; Beckwith, E.J.; Harding, E.C.; Ma, Y.; Yustos, R.; et al. A REM-Active Basal Ganglia Circuit That Regulates Anxiety. Curr. Biol. 2024, 34, 3301–3314. [Google Scholar] [CrossRef]
- Zhou, Y.; Lai, C.S.W.; Bai, Y.; Li, W.; Zhao, R.; Yang, G.; Frank, M.G.; Gan, W.B. REM Sleep Promotes Experience-Dependent Dendritic Spine Elimination in the Mouse Cortex. Nat. Commun. 2020, 11, 4819. [Google Scholar] [CrossRef] [PubMed]
- Dijk, D.J.; Von Schantz, M. Timing and Consolidation of Human Sleep, Wakefulness, and Performance by a Symphony of Oscillators. J. Biol. Rhythm. 2005, 20, 279–290. [Google Scholar] [CrossRef] [PubMed]
- ML, L.; BE, S.; de la Iglesia, H.O. Circadian Timing of REM Sleep Is Coupled to an Oscillator within the Dorsomedial Suprachiasmatic Nucleus. Neurobiology 2009, 19, 848–852. [Google Scholar] [CrossRef]
- Huang, W.; Ramsey, K.M.; Marcheva, B.; Bass, J. Circadian Rhythms, Sleep, and Metabolism. J. Clin. Investig. 2011, 121, 2133–2141. [Google Scholar] [CrossRef]
- Bolsius, Y.G.; Zurbriggen, M.D.; Kim, J.K.; Kas, M.J.; Meerlo, P.; Aton, S.J.; Havekes, R. The Role of Clock Genes in Sleep, Stress and Memory. Biochem. Pharmacol. 2021, 191, 114493. [Google Scholar] [CrossRef]
- Valladares, M.; Obregón, A.M.; Chaput, J.P. Association between Genetic Variants of the Clock Gene and Obesity and Sleep Duration. J. Physiol. Biochem. 2015, 71, 855–860. [Google Scholar] [CrossRef] [PubMed]
- Roybal, K.; Theobold, D.; Graham, A.; DiNieri, J.A.; Russo, S.J.; Krishnan, V.; Chakravarty, S.; Peevey, J.; Oehrlein, N.; Birnbaum, S.; et al. Mania-like Behavior Induced by Disruption of CLOCK. Proc. Natl. Acad. Sci. USA 2007, 104, 6406–6411. [Google Scholar] [CrossRef] [PubMed]
- Vitaterna, M.H.; Ko, C.H.; Chang, A.M.; Buhr, E.D.; Fruechte, E.M.; Schook, A.; Antoch, M.P.; Turek, F.W.; Takahashi, J.S. The Mouse Clock Mutation Reduces Circadian Pacemaker Amplitude and Enhances Efficacy of Resetting Stimuli and Phase-Response Curve Amplitude. Proc. Natl. Acad. Sci. USA 2006, 103, 9327–9332. [Google Scholar] [CrossRef]
- Orozco-Solis, R.; Aguilar-Arnal, L.; Murakami, M.; Peruquetti, R.; Ramadori, G.; Coppari, R.; Sassone-Corsi, P. The Circadian Clock in the Ventromedial Hypothalamus Controls Cyclic Energy Expenditure. Cell Metab. 2016, 23, 467–478. [Google Scholar] [CrossRef]
- Engelke, D.S.; Zhang, X.O.; O’Malley, J.J.; Fernandez-Leon, J.A.; Li, S.; Kirouac, G.J.; Beierlein, M.; Do-Monte, F.H. A Hypothalamic-Thalamostriatal Circuit That Controls Approach-Avoidance Conflict in Rats. Nat. Commun. 2021, 12, 2517. [Google Scholar] [CrossRef]
- Wang, L.; Chen, I.Z.; Lin, D. Collateral Pathways from the Ventromedial Hypothalamus Mediate Defensive Behaviors. Neuron 2015, 85, 1344–1358. [Google Scholar] [CrossRef]
- Kunwar, P.S.; Zelikowsky, M.; Remedios, R.; Cai, H.; Yilmaz, M.; Meister, M.; Anderson, D.J. Ventromedial Hypothalamic Neurons Control a Defensive Emotion State. eLife 2015, 2015, e06633. [Google Scholar] [CrossRef]
- Cheung, K.Y.; Nair, A.; Li, L.-Y.; Shapiro, M.G.; Anderson, D.J. Population Coding of Predator Imminence in the Hypothalamus. Neuron 2025, 113, 1259–1275. [Google Scholar] [CrossRef]
- Medical, T. Diurnal- and Behaviour-Related Activity of Ventromedial Hypothalamic Neurones in Freely Behaving Rats. J. Physiol. 1987, 394, 201–220. [Google Scholar] [CrossRef]
- Danguir, J.; Elghozi, J.L. Superfusion of Clomipramine within the Ventromedial Hypothalamus Selectively Suppresses Paradoxical Sleep in Freely Moving Rats. Brain Res. Bull. 1985, 15, 1–4. [Google Scholar] [CrossRef] [PubMed]
- Hirasawa, M.; Nishihara, M.; Takahashi, M. Activity of Ventromedial Hypothalamic Neurons Suppressing Heart Rate Is Associated with Paradoxical Sleep in the Rat. Brain Res. 1998, 797, 103–108. [Google Scholar] [CrossRef]
- Feng, C.; Wang, Y.; Zha, X.; Cao, H.; Huang, S.; Cao, D.; Zhang, K.; Xie, T.; Xu, X.; Liang, Z.; et al. Cold-Sensitive Ventromedial Hypothalamic Neurons Control Homeostatic Thermogenesis and Social Interaction-Associated Hyperthermia. Cell Metab. 2022, 34, 888–901. [Google Scholar] [CrossRef]
- Sayar-Atasoy, N.; Aklan, I.; Yavuz, Y.; Laule, C.; Kim, H.; Rysted, J.; Alp, M.I.; Davis, D.; Yilmaz, B.; Atasoy, D. AgRP Neurons Encode Circadian Feeding Time. Nat. Neurosci. 2024, 27, 102–115. [Google Scholar] [CrossRef] [PubMed]
- Przewłocki, R.; Lasón, W.; Konecka, A.M.; Gramsch, C.; Herz, A.; Reid, L.D. The Opioid Peptide Dynorphin, Circadian Rhythms, and Starvation. Science 1983, 219, 71–73. [Google Scholar] [CrossRef] [PubMed]
- Shiromani, P.J.; Vidal-Ortiz, A. Most Dynorphin Neurons in the Zona Incerta-Perifornical Area Are Active in Waking Relative to Non-Rapid-Eye Movement and Rapid-Eye Movement Sleep. Sleep 2024, 47, zsae065. [Google Scholar] [CrossRef]
- Ito, H.; Navratilova, E.; Vagnerova, B.; Watanabe, M.; Kopruszinski, C.; Moreira De Souza, L.H.; Yue, X.; Ikegami, D.; Moutal, A.; Patwardhan, A.; et al. Chronic Pain Recruits Hypothalamic Dynorphin/Kappa Opioid Receptor Signalling to Promote Wakefulness and Vigilance. Brain 2023, 146, 1186–1199. [Google Scholar] [CrossRef]
- Hua, R.; Wang, X.; Chen, X.; Wang, X.; Huang, P.; Li, P.; Mei, W.; Li, H. Calretinin Neurons in the Midline Thalamus Modulate Starvation-Induced Arousal. Curr. Biol. 2018, 28, 3948–3959. [Google Scholar] [CrossRef]
- Vetrivelan, R.; Kong, D.; Ferrari, L.L.; Arrigoni, E.; Madara, J.C.; Bandaru, S.S.; Lowell, B.B.; Lu, J.; Saper, C.B. Melanin-Concentrating Hormone Neurons Specifically Promote Rapid Eye Movement Sleep in Mice. Neuroscience 2016, 336, 102–113. [Google Scholar] [CrossRef]
- Yin, L.; Zhao, S.; Prevosto, V.; Han, B. A Common Neuroendocrine Substrate for Diverse General Anesthetics and Sleep. Neuron 2019, 102, 1053–1065. [Google Scholar] [CrossRef]
- Levenga, J.; Petersona, D.J.; Cain, P.; Hoeffer, C.A. Sleep Behavior and EEG Oscillations in Aged Dp(16)1Yey/+ Mice: A down Syndrome Model. Neuroscience 2018, 4, 117–126. [Google Scholar] [CrossRef]
- Villacres, J.E.; Lopez, A.Y.; Riveira, N.; Kim, S.; Colgin, L.L. Abnormal Patterns of Sleep and Waking Behaviors Are Accompanied by Neocortical Oscillation Disturbances in an Ank3 Mouse Model of Epilepsy-Bipolar Disorder Comorbidity. Transl. Psychiatry 2023, 13, 403. [Google Scholar] [CrossRef] [PubMed]
- Todd, W.D.; Fenselau, H.; Wang, J.L.; Zhang, R.; Machado, N.L.; Venner, A.; Broadhurst, R.Y.; Kaur, S.; Lynagh, T.; Olson, D.P.; et al. A Hypothalamic Circuit for the Circadian Control of Aggression. Nat. Neurosci. 2018, 21, 717–724. [Google Scholar] [CrossRef]
- Challet, E.; Le Maho, Y.; Pévet, P.; Nobelis, P.; Malan, A. Ventromedial Hypothalamic Lesions Prevent the Fasting-Induced Changes in Day-Night Pattern of Locomotor Activity. Behav. Brain Res. 1996, 77, 155–163. [Google Scholar] [CrossRef]
- Challet, E.; Pévet, P.; Lakhdar-Ghazal, N.; Malan, A. Ventromedial Nuclei of the Hypothalamus Are Involved in the Phase Advance of Temperature and Activity Rhythms in Food-Restricted Rats Fed during Daytime. Brain Res. Bull. 1997, 43, 209–218. [Google Scholar] [CrossRef]
- Danguir, J.; Nicolaidis, S. Sleep and Feeding Patterns in the Ventromedial Hypothalamic Lesioned Rat. Physiol. Behav. 1978, 21, 769–777. [Google Scholar] [CrossRef]
- Yu, X.; Zecharia, A.; Zhang, Z.; Yang, Q.; Yustos, R.; Jager, P.; Vyssotski, A.L.; Maywood, E.S.; Chesham, J.E.; Ma, Y.; et al. Circadian Factor BMAL1 in Histaminergic Neurons Regulates Sleep Architecture. Curr. Biol. 2014, 24, 2838–2844. [Google Scholar] [CrossRef]
- Zhou, L.; Bryant, C.D.; Loudon, A.; Palmer, A.A.; Vitaterna, M.H.; Turek, F.W. The Circadian Clock Gene Csnk1e Regulates Rapid Eye Movement Sleep Amount, and Nonrapid Eye Movement Sleep Architecture in Mice. Sleep 2014, 37, 785–793. [Google Scholar] [CrossRef]
- Naylor, E.; Bergmann, B.M.; Krauski, K.; Zee, P.C.; Takahashi, J.S.; Vitaterna, M.H.; Turek, F.W. The Circadian Clock Mutation Alters Sleep Homeostasis in the Mouse. J. Neurosci. 2000, 20, 8138–8143. [Google Scholar] [CrossRef] [PubMed]
- Kim, D.W.; Yao, Z.; Graybuck, L.T.; Kim, T.K.; Nguyen, T.N.; Smith, K.A.; Fong, O.; Yi, L.; Koulena, N.; Pierson, N.; et al. Multimodal Analysis of Cell Types in a Hypothalamic Node Controlling Social Behavior. Cell 2019, 179, 713–728. [Google Scholar] [CrossRef] [PubMed]
- Deboer, T.; Vansteensel, M.J.; Détári, L.; Meijer, J.H. Sleep States Alter Activity of Suprachiasmatic Nucleus Neurons. Nat. Neurosci. 2003, 6, 1086–1090. [Google Scholar] [CrossRef] [PubMed]
- Wurts, S.W.; Edgar, D.M. Circadian and Homeostatic Control of Rapid Eye Movement (REM) Sleep: Promotion of REM Tendency by the Suprachiasmatic Nucleus. J. Neurosci. 2000, 20, 4300–4310. [Google Scholar] [CrossRef]
- King, D.P.; Zhao, Y.; Sangoram, A.M.; Wilsbacher, L.D.; Tanaka, M.; Antoch, M.P.; Steeves, T.D.L.; Vitaterna, M.H.; Kornhauser, J.M.; Lowrey, P.L.; et al. Positional Cloning of the Mouse Circadian Clock Gene. Cell 1997, 89, 641–653. [Google Scholar] [CrossRef]
- Vitaterna, M.H.; King, D.P.; Chang, A.-M.; Kornhauser, J.M.; Lowrey, P.L.; McDonald, J.D.; Dove, W.F.; Pinto, L.H.; Turek, F.W.; Takahashi, J.S. Mutagenesis and Mapping of a Mouse Gene, Clock, Essential for Circadian Behavior. Science 1994, 264, 719–725. [Google Scholar] [CrossRef]
- Debruyne, J.P.; Noton, E.; Lambert, C.M.; Maywood, E.S.; Weaver, D.R.; Reppert, S.M. A Clock Shock: Mouse CLOCK Is Not Required for Circadian Oscillator Function. Neuron 2006, 50, 465–477. [Google Scholar] [CrossRef] [PubMed]
- Hsu, Y.W.A.; Gile, J.J.; Perez, J.G.; Morton, G.; Ben-Hamo, M.; Turner, E.E.; de la Iglesia, H.O. The Dorsal Medial Habenula Minimally Impacts Circadian Regulation of Locomotor Activity and Sleep. J. Biol. Rhythm. 2017, 32, 444–455. [Google Scholar] [CrossRef]
- Kopp, C.; Albrecht, U.; Zheng, B.; Tobler, I. Homeostatic Sleep Regulation Is Preserved in MPer1 and MPer2 Mutant Mice. Eur. J. Neurosci. 2002, 16, 1099–1106. [Google Scholar] [CrossRef]
- Steriade, M. The Corticothalamic System in Sleep. Front. Biosci. 2003, 8, 878–899. [Google Scholar] [CrossRef] [PubMed]
- Steriade, M. Grouping of Brain Rhythms in Corticothalamic Systems. Neuroscience 2006, 137, 1087–1106. [Google Scholar] [CrossRef]
- Panagiotou, M.; Vyazovskiy, V.V.; Meijer, J.H.; Deboer, T. Differences in Electroencephalographic Non-Rapid-Eye Movement Sleep Slow-Wave Characteristics between Young and Old Mice. Sci. Rep. 2017, 7, 43656. [Google Scholar] [CrossRef]
- Xu, M.; Wang, L.; Wang, Y.; Deng, J.; Wang, X.; Wang, F.; Pan, S.; Zhao, Y.; Liao, A.; Wang, X.; et al. Melatonin Ameliorates Sleep–Wake Disturbances and Autism-like Behaviors in the Ctnnd2 Knock out Mouse Model of Autism Spectrum Disorders. Genes. Brain Behav. 2023, 22, e12852. [Google Scholar] [CrossRef]
- Drew, V.J.; Wang, C.; Kim, T. Progressive Sleep Disturbance in Various Transgenic Mouse Models of Alzheimer’s Disease. Front. Aging Neurosci. 2023, 15, 1119810. [Google Scholar] [CrossRef]
- Spironelli, C.; Angrilli, A.; Calogero, A.; Stegagno, L. Delta EEG Band as a Marker of Left Hypofrontality for Language in Schizophrenia Patients. Schizophr. Bull. 2011, 37, 757–767. [Google Scholar] [CrossRef]
- Zheng, C.; Bieri, K.W.; Hsiao, Y.; Colgin, L.L. Spatial Sequence Coding Differs during Slow and Fast Gamma Rhythms in the Hippocampus. Neuron 2016, 89, 398–408. [Google Scholar] [CrossRef] [PubMed]
- Uhlhaas, P.J.; Haenschel, C.; Nikolić, D.; Singer, W. The Role of Oscillations and Synchrony in Cortical Networks and Their Putative Relevance for the Pathophysiology of Schizophrenia. Schizophr. Bull. 2008, 34, 927–943. [Google Scholar] [CrossRef]
- Senkowski, D.; Gallinat, J. Dysfunctional Prefrontal Gamma-Band Oscillations Reflect Working Memory and Other Cognitive Deficits in Schizophrenia. Biol. Psychiatry 2015, 77, 1010–1019. [Google Scholar] [CrossRef] [PubMed]
- Hasan, S.; Tam, S.K.E.; Foster, R.G.; Vyazovskiy, V.V.; Bannerman, D.M.; Peirson, S.N. Modulation of Recognition Memory Performance by Light and Its Relationship with Cortical EEG Theta and Gamma Activities. Biochem. Pharmacol. 2021, 191, 114404. [Google Scholar] [CrossRef]
- Etter, G.; van der Veldt, S.; Manseau, F.; Zarrinkoub, I.; Trillaud-Doppia, E.; Williams, S. Optogenetic Gamma Stimulation Rescues Memory Impairments in an Alzheimer’s Disease Mouse Model. Nat. Commun. 2019, 10, 5322. [Google Scholar] [CrossRef]
- Banerjee, S.; Wang, Y.; Solt, L.A.; Griffett, K.; Kazantzis, M.; Amador, A.; El-Gendy, B.M.; Huitron-Resendiz, S.; Roberts, A.J.; Shin, Y.; et al. Pharmacological Targeting of the Mammalian Clock Regulates Sleep Architecture and Emotional Behaviour. Physiol. Behav. 2017, 176, 100–106. [Google Scholar] [CrossRef]
- Riemann, D.; Dressle, R.J.; Benz, F.; Spiegelhalder, K.; Johann, A.F.; Nissen, C.; Hertenstein, E.; Baglioni, C.; Palagini, L.; Krone, L.; et al. Chronic Insomnia, REM Sleep Instability and Emotional Dysregulation: A Pathway to Anxiety and Depression? J. Sleep Res. 2024, 1, e14252. [Google Scholar] [CrossRef] [PubMed]
- Fan, F.F.; Vetrivelan, R.; Yang, Y.; Guo, Z.N.; Lu, J. Role of Pontine Sub-Laterodorsal Tegmental Nucleus (SLD) in Rapid Eye Movement (REM) Sleep, Cataplexy, and Emotion. CNS Neurosci. Ther. 2023, 29, 1192–1196. [Google Scholar] [CrossRef]
- Murkar, A.L.A.; De Koninck, J. Consolidative Mechanisms of Emotional Processing in REM Sleep and PTSD. Sleep Med. Rev. 2018, 41, 173–184. [Google Scholar] [CrossRef]
- Yang, C.F.; Chiang, M.C.; Gray, D.C.; Prabhakaran, M.; Alvarado, M.; Juntti, S.A.; Unger, E.K.; Wells, J.A.; Shah, N.M. Sexually Dimorphic Neurons in the Ventromedial Hypothalamus Govern Mating in Both Sexes and Aggression in Males. Cell 2013, 153, 896–909. [Google Scholar] [CrossRef] [PubMed]
- Shetty, S.; Duesman, S.J.; Patel, S.; Huynh, P.; Toh, P.; Shroff, S.; Das, A.; Chowhan, D.; Keller, B.; Alvarez, J.; et al. Sex-Specific Role of High-Fat Diet and Stress on Behavior, Energy Metabolism, and the Ventromedial Hypothalamus. Biol. Sex Differ. 2024, 15, 55. [Google Scholar] [CrossRef] [PubMed]
- van Veen, J.E.; Kammel, L.G.; Bunda, P.C.; Shum, M.; Reid, M.S.; Massa, M.G.; Arneson, D.; Park, J.W.; Zhang, Z.; Joseph, A.M.; et al. Hypothalamic Estrogen Receptor Alpha Establishes a Sexually Dimorphic Regulatory Node of Energy Expenditure. Nat. Metab. 2020, 176, 139–148. [Google Scholar] [CrossRef]











Disclaimer/Publisher’s Note: The statements, opinions and data contained in all publications are solely those of the individual author(s) and contributor(s) and not of MDPI and/or the editor(s). MDPI and/or the editor(s) disclaim responsibility for any injury to people or property resulting from any ideas, methods, instructions or products referred to in the content. |
© 2025 by the authors. Licensee MDPI, Basel, Switzerland. This article is an open access article distributed under the terms and conditions of the Creative Commons Attribution (CC BY) license.
Share and Cite
He, T.; Wang, X. Functional Suppression of CLOCK Activity in Ventromedial Hypothalamic Prodynorphin Neurons Alters Locomotor Activity and Rapid Eye Movement Sleep. Neurol. Int. 2026, 18, 5. https://doi.org/10.3390/neurolint18010005
He T, Wang X. Functional Suppression of CLOCK Activity in Ventromedial Hypothalamic Prodynorphin Neurons Alters Locomotor Activity and Rapid Eye Movement Sleep. Neurology International. 2026; 18(1):5. https://doi.org/10.3390/neurolint18010005
Chicago/Turabian StyleHe, Ting, and Xu Wang. 2026. "Functional Suppression of CLOCK Activity in Ventromedial Hypothalamic Prodynorphin Neurons Alters Locomotor Activity and Rapid Eye Movement Sleep" Neurology International 18, no. 1: 5. https://doi.org/10.3390/neurolint18010005
APA StyleHe, T., & Wang, X. (2026). Functional Suppression of CLOCK Activity in Ventromedial Hypothalamic Prodynorphin Neurons Alters Locomotor Activity and Rapid Eye Movement Sleep. Neurology International, 18(1), 5. https://doi.org/10.3390/neurolint18010005

