Next Article in Journal
Research on Trajectory Tracking Control for Autonomous Vehicles Based on Model Parameter Adaptive Correction Controller
Previous Article in Journal
Research and Design of a Concave Solenoid Wireless Power Transmission System with High Misalignment Tolerance
 
 
Due to scheduled maintenance work on our servers, there may be short service disruptions on this website between 11:00 and 12:00 CEST on March 28th.
Font Type:
Arial Georgia Verdana
Font Size:
Aa Aa Aa
Line Spacing:
Column Width:
Background:
Article

Modeling Electric Vehicle Adoption in Thailand: The Impact of Ecosystem and Policy Support via Perceived Value and Charging Anxiety

by
Adisak Suvittawat
1,* and
Nutchanon Suvittawat
2
1
School of Management Technology, Suranaree University of Technology, Nakhon Ratchasima 30000, Thailand
2
Information Systems Technology and Design, Singapore University of Technology and Design, Singapore 487372, Singapore
*
Author to whom correspondence should be addressed.
World Electr. Veh. J. 2026, 17(4), 166; https://doi.org/10.3390/wevj17040166
Submission received: 17 February 2026 / Revised: 19 March 2026 / Accepted: 23 March 2026 / Published: 24 March 2026
(This article belongs to the Section Marketing, Promotion and Socio Economics)

Abstract

The global shift toward electric vehicles (EVs) has accelerated as governments pursue low-carbon transport systems and sustainable mobility transitions. In emerging economies such as Thailand, however, consumer adoption remains influenced by a complex interplay of policy incentives, perceived benefits, and charging-related uncertainties. This study investigates the determinants of EV adoption intention by integrating ecosystem and policy support with perceived value and perceived risk within a unified analytical framework. Grounded in customer perception theory and technology adoption perspectives, this research addresses the fragmented treatment of these factors in prior studies. Data were collected from 400 respondents with prior EV experience and analyzed using structural equation modeling to examine both direct and mediated relationships. The findings reveal that ecosystem and policy support significantly strengthen adoption intention, primarily by enhancing perceived value and reducing perceived risk. These results highlight the pivotal role of perception-based mechanisms in translating policy initiatives into consumer commitment. The study suggests that effective EV promotion in Thailand and similar emerging markets requires coordinated ecosystem development, clear policy communication, and reliable charging infrastructure to sustain long-term adoption momentum.

1. Introduction

The global adoption of electric vehicles (EVs) is accelerating, with projections indicating that EVs will account for approximately 24–25% of new automobile sales by 2025, largely propelled by growth in China and Europe. Simultaneously, regional policy pathways are becoming increasingly differentiated, and the industry continues to face supply-chain constraints arising from concentrated raw material sources and ongoing geopolitical pressures [1]. The rapid diffusion of battery electric vehicles (BEVs) across global markets has transformed the automobile sector from a mature industry into a frontier of technological and policy experimentation. Many countries have entered what resembles a real-time natural experiment, where varying combinations of government incentives, infrastructure build-out, market competition, and energy-system readiness interact to shape consumer responses. Thailand, historically regarded as the automotive manufacturing center of Southeast Asia, is entering a critical phase in the shift toward electric mobility. The country has articulated ambitious targets for EV adoption and the localization of production, supported by an evolving framework of policies, incentive schemes, and the swift development of nationwide charging infrastructure [2]. Consumers, however, face the everyday reality of interpreting these policy signals, evaluating the value proposition of EVs, and navigating uncertainties about charging access, battery performance, and long-distance travel. Understanding this consumer decision calculus is central to Thailand’s ability to transform intentions into mass adoption. The measurement section emphasizes the comparative development of Battery Electric Vehicles (BEVs) and Fuel Cell Electric Vehicles (FCEVs) within the broader transition to sustainable mobility. BEVs have advanced rapidly due to improvements in battery technology, cost reductions, and expanding charging infrastructure, while FCEVs offer advantages in refueling speed and driving range but remain constrained by hydrogen production costs and limited infrastructure. Although BEVs currently dominate because of higher energy efficiency and infrastructure readiness, FCEVs retain potential for long-distance and heavy-duty transportation applications [3].
The Thai government has introduced a series of comprehensive policies and incentive measures to stimulate electric vehicle (EV) adoption, targeting a shift toward producing EVs for 30% of the nation’s total automotive output by 2030 under the “30@30” strategy [4]. EV3.5 is scheduled for implementation from 2024 through 2027. The program maintains consumer purchase subsidies, lowers the excise tax on eligible battery electric vehicles to 2 percent, and offers reduced import duties on completely built units during 2024 and 2025. For mass-market passenger vehicles priced below THB 2 million, the scheme provides rebates of THB 100,000 in 2024 and THB 75,000 in 2025, provided the battery capacity is at least 50 kWh. Vehicles equipped with smaller batteries receive correspondingly lower incentives. Models priced above THB 2 million and up to THB 7 million are not eligible for direct rebates but still gain from the reduced excise tax [5]. The initiative is consistent with Thailand’s broader national goals of achieving carbon neutrality by 2050 and net-zero greenhouse gas emissions by 2065, strengthening the country’s position as an emerging leader in Southeast Asia’s EV sector. These instructions reshape the consumer’s perceived net benefits and the level of actual or expected risk. They include tax incentives, financial support for the development of charging infrastructure, and various non-fiscal measures designed to accelerate the shift toward electric mobility [6]. Existing scholarship on electric vehicle (EV) consumer behavior commonly centers on three interconnected constructs: perceived value, perceived risk, and adoption intention. Drawing on insights from behavioral economics, consumer psychology, and technology adoption theories, these perspectives suggest that EV adoption is driven not only by environmental considerations but also by consumers’ assessments of concrete economic and functional benefits. Perceived risks, particularly concerning driving range and the convenience of charging infrastructure, may hinder adoption, even in contexts where policy incentives are substantial. Beyond market expansion and industrial transformation, the global transition toward electric mobility is fundamentally motivated by the need to reduce greenhouse gas emissions from the transport sector, which remains a major contributor to climate change. However, the environmental effectiveness of electric vehicles depends critically on the carbon intensity of the electricity used for charging. In power systems that remain heavily reliant on fossil fuels, the net emissions reduction from EV adoption may be partially constrained by upstream generation sources. In Thailand, where electricity production is still dominated by natural gas and other fossil-based generation, the environmental neutrality of electromobility cannot be assumed. This broader energy-system context underscores the importance of examining EV adoption not only as a market transition but also as part of a longer-term decarbonization pathway.
Current scholarship highlights several key developments. Government subsidies and tax incentives in Thailand significantly reduce the initial purchase cost of electric vehicles and lower their total cost of ownership, thereby enhancing consumers’ perceptions of affordability and economic benefit. The EV3 and EV3.5 incentive packages not only decrease retail prices but also encourage international manufacturers to enter the Thai market, which in turn intensifies price competition across multiple vehicle segments [7]. Current scholarship highlights several significant developments. The national charging infrastructure, in particular, has advanced at an exceptional rate compared with other countries in the region. Public charging stations have expanded in density, intercity corridors now offer more reliable charging routes, and the proportion of DC fast-charging facilities continues to rise. These improvements collectively mitigate range anxiety, a psychological barrier that persists even among consumers who seldom engage in long-distance travel [8]. Electricity tariff reforms, particularly time-of-use (TOU) pricing, have strengthened the economic appeal of home charging by making off-peak electricity substantially less expensive than gasoline refueling, thereby improving the perceived convenience associated with owning an electric vehicle. Several recent behavioral studies conducted in Thailand highlight the continued importance of perceived value and perceived risk, showing that advancements in infrastructure and supportive policy measures substantially strengthen consumers’ intentions to adopt battery electric vehicles. Collectively, these developments indicate that Thailand is approaching a pivotal point at which coordinated improvements across the EV ecosystem are reshaping previously limiting perceptions and reducing key barriers to adoption.
Despite notable progress, substantial conceptual and empirical gaps persist in scholarly analyses of Thailand’s electric vehicle adoption. Existing research often isolates specific factors rather than examining them holistically: some studies focus on price perceptions, others investigate charging-related concerns, and several assess adoption intentions using broad theoretical frameworks such as the Theory of Planned Behavior or the Technology Acceptance Model [9] A coherent analytical framework that connects the distinct configuration of Thailand’s policy ecosystem with consumers’ perceived value, perceived charging-related risks, and subsequent adoption intentions remains underdeveloped. Given the unusually comprehensive regulatory landscape including the EV3/EV3.5 schemes, excise-tax adjustments, incentives tied to local manufacturing, fast- charging infrastructure targets, and EV-oriented electricity tariffs analyses of consumer behavior are no longer sufficient unless they are embedded within this integrated policy and infrastructure context.
Thailand’s EV market reveals an additional gap in how “risk” is conceptualized. Earlier EV research tended to frame risk primarily in terms of range anxiety. In contrast, Thai consumers exhibit a far more multifaceted risk profile, including concerns about the adequacy of public charging networks, the reliability of fast-charging infrastructure, potential failures in payment systems, extended waiting times during peak travel periods, and ambiguity surrounding long-term battery durability and the availability of qualified repair services [10]. The measurement structure presented in the file demonstrates that risk perception can be decomposed into four dimensions—coverage, reliability, waiting, and technological uncertainty—each of which may exert a distinct influence on EV adoption intentions.
Perceived value is frequently simplified in mainstream electric vehicle research, often reduced to measures of price sensitivity or total cost of ownership. Evidence from the Thai context demonstrates a more multifaceted understanding of value, encompassing post-incentive affordability, operating-cost benefits shaped by electricity tariff schemes, functional suitability for both urban and intercity travel, and the perceived convenience associated with access to home or workplace charging [11]. As these dimensions interact with fast-changing infrastructure and policy environments, conventional models that treat value as a single latent factor risk overlooking how consumers actually interpret and internalize the EV value proposition across multiple evaluative layers.
A remaining empirical limitation involves the understanding of indirect effects. Although policy incentives evidently shape consumers’ intentions to adopt electric vehicles, their influence is likely transmitted through perceptions of value and risk rather than exerted as straightforward, direct drivers. For example, financial subsidies can reduce the upfront cost, yet their actual effectiveness depends on consumers’ awareness of the incentive, their assessment of how difficult the application process is, and whether enhanced public charging availability genuinely alleviates range-related concerns. Likewise, expanding DC fast-charging infrastructure may not increase adoption intention outright, but it can lower perceived risk sufficiently to shift consumers’ evaluations of EV practicality. These mediated mechanisms have been acknowledged in theoretical discussions but remain empirically underexplored within the Thai context.
This study addresses the critical need for a framework that systematically examines how ecosystem-level policy interventions interact with consumers’ psychological evaluations. By synthesizing policy factors, infrastructural conditions, perceptual judgments, and behavioral intentions within a unified structural equation modeling (SEM) approach, the research moves beyond descriptive analysis toward establishing causal relationships. The comprehensive measurement design provided in the accompanying file reinforces this contribution by offering validated, context-specific indicators capable of capturing the intricate dynamics of Thailand’s electric vehicle adoption landscape.
Thailand’s current scholarship on electric-vehicle adoption reveals three unresolved issues. The first concerns the lack of an integrated framework that connects the country’s complex, multi-tiered EV policy environment with the ways consumers interpret and respond to these policies. The second involves limited exploration of the multifaceted dimensions of perceived risk and perceived value that characterize consumer decision-making in emerging EV markets. The third relates to the scarcity of empirical studies examining the indirect pathways through which ecosystem support influences adoption intentions via underlying psychological mechanisms. Clarifying these gaps is essential as Thailand seeks to evolve from a predominantly import-oriented EV market into a regional production and technology center, where consumer behavior will increasingly shape industrial strategy, infrastructure expansion, and long-term policy formulation.
To bridge these gaps, the present study poses the following overarching research question:
How does Thailand’s EV ecosystem and policy support (TEPS) influence consumers’ perceived value, perceived risk, and intention to adopt battery electric vehicles?
The study extends this line of inquiry by assessing whether TEPS enhances perceived value, mitigates perceived charging-related risks, and influences adoption intention both directly and indirectly. It employs a measurement model designed for the Thai context, enabling a more accurate examination of consumer behavior amid rapidly changing policy and infrastructure developments.
The implications of this analysis reach well beyond theoretical modeling. A clearer understanding of the underlying behavioral mechanisms provides policymakers with valuable guidance on which elements of the electric-mobility ecosystem most effectively influence consumer intentions. For manufacturers and charging-service operators, the findings offer direction for market planning and infrastructure expansion by clarifying whether consumers place greater weight on home-charging convenience, intercity network availability, the reliability of DC fast-charging stations, or the clarity of incentive schemes. Overall, the proposed framework reframes Thailand’s EV transition as more than a process of technology adoption; it presents it as an interconnected system shaped by policy design, public perception, and individual decision-making—one that must operate in alignment for large-scale EV uptake to be achieved.

2. Literature Review

2.1. Theoretical Foundations of Electric Vehicle Adoption

Explaining consumers’ intention to adopt electric vehicles (EVs) requires a theoretical perspective that accounts for how individuals evaluate emerging technologies under conditions of uncertainty, infrastructural transition, and policy intervention. Adoption decisions are not determined solely by objective technological performance or pro-environmental attitudes; rather, they arise from subjective evaluations of anticipated benefits, costs, and risks embedded within the broader institutional and ecosystem environment. Accordingly, this study integrates Customer Perception Theory and the Technology Adoption Model (TAM) to provide a structured explanation of how external policy conditions influence internal cognitive assessments that ultimately shape behavioral intention.
Customer Perception Theory posits that purchase decisions are formed through comparative judgments between perceived benefits and perceived sacrifices. Consumers do not respond exclusively to objective product characteristics; instead, they interpret value through personal experiences, expectations, and contextual signals. Perceived value therefore reflects an overall appraisal of net utility derived from the balance between advantages obtained and costs incurred. In the context of EV adoption, perceived benefits may include purchase incentives, reduced operating expenses, charging convenience, and functional suitability for daily mobility, whereas perceived sacrifices may arise from uncertainties related to infrastructure reliability, technological durability, and long-term ownership outcomes. This evaluative trade-off suggests that adoption behavior is fundamentally perception-based rather than purely price-driven [12].
Complementing this view, the Technology Adoption Model explains how such cognitive evaluations translate into behavioral outcomes. TAM proposes that technologies are more likely to be adopted when users perceive them as useful and manageable, while uncertainty and complexity reduce intention to use. Although originally developed for information systems, this framework has been widely applied to transportation and sustainable technologies. Within the EV domain, perceived usefulness corresponds to functional and economic value, whereas perceived difficulty parallels concerns related to charging accessibility, reliability, and technological risk. Together, these constructs offer a psychological mechanism linking external environmental factors to individual adoption decisions [13].
By integrating these theoretical perspectives, EV adoption can be conceptualized as a sequential process in which ecosystem and policy conditions shape perceived value and perceived risk, which subsequently determine behavioral intention. From this standpoint, policy interventions exert influence primarily through perceptual mechanisms rather than through direct economic effects alone.

2.2. Ecosystem and Policy Support as Contextual Drivers

Government-led ecosystem and policy support has increasingly been recognized as a critical determinant of EV diffusion, particularly in emerging markets where charging infrastructure and technological familiarity remain under development. Such support typically includes financial incentives, tax reductions, expansion of public charging net works, improvements in fast-charging reliability, and preferential electricity tariff structures. Collectively, these measures reduce ownership costs and enhance operational convenience, thereby altering consumers’ expectations regarding the practicality and feasibility of EV usage.
Beyond their direct economic impact, policy instruments also function as environmental signals that shape perceptions of institutional commitment and technological maturity. Visible infrastructure deployment and stable regulatory frameworks may strengthen consumer confidence, whereas inadequate support can amplify uncertainty. Empirical evidence across multiple national contexts indicates that subsidies and infrastructure investment enhance affordability perceptions, increase trust in system reliability, and mitigate psychological barriers associated with adoption. From a perception-oriented perspective, ecosystem support enhances perceived benefits while reducing anticipated sacrifices. Consequently, it is reasonable to expect that stronger policy and ecosystem support will increase perceived value and simultaneously decrease perceived risk.

2.3. Perceived Value in Electric Vehicle Adoption

Perceived value represents the consumer’s comprehensive evaluation of the advantages associated with EV ownership relative to its expected costs. Within transportation decision-making, value extends beyond initial purchase price to encompass long-term economic efficiency, functional performance, and everyday usability. Lower fuel and maintenance expenses, favorable electricity tariffs, and convenient charging access contribute to a favorable assessment of total cost of ownership and operational practicality.
Importantly, perceived value is multidimensional. Consumers simultaneously consider upfront affordability, recurring operating savings, driving performance, and situational convenience. Reducing value to a single price-based indicator may therefore fail to capture the complexity of consumer judgments. Consistent with Customer Perception Theory and TAM, higher perceived value strengthens positive evaluations of usefulness, thereby increasing the likelihood of adoption. Thus, perceived value is expected to exert a direct and positive influence on behavioral intention toward EVs.

2.4. Perceived Risk and Charging Anxiety

Despite increasing institutional support, EV adoption remains constrained by perceived risk. Risk refers to the degree of uncertainty associated with potential negative consequences arising from technology use. In early EV research, this concern was commonly framed as range anxiety; however, contemporary evidence suggests that consumers perceive multiple sources of uncertainty extending beyond driving distance alone. These concerns include the availability and spatial coverage of charging stations, reliability of fast-charging services, waiting times during peak demand, payment system functionality, and long-term battery performance.
Such risks are particularly salient in developing ecosystems where infrastructure networks are still expanding. Elevated uncertainty increases psychological costs and weakens confidence in the technology, thereby reducing the attractiveness of adoption. Technology adoption theory therefore predicts a negative relationship between perceived risk and behavioral intention. Furthermore, heightened risk perceptions may also diminish perceived value by increasing anticipated sacrifices, suggesting both direct and indirect effects on adoption decisions.

2.5. Integrating Policy Support, Perceptions, and Adoption Intention

Synthesizing the preceding arguments yields a coherent conceptual framework linking contextual conditions to behavioral outcomes. Ecosystem and policy support function as exogenous environmental factors that influence consumers’ cognitive evaluations. Rather than affecting adoption solely through direct financial incentives, these external conditions primarily operate by enhancing perceived value and mitigating perceived risk. Financial subsidies, reliable charging infrastructure, and supportive electricity tariffs increase perceived benefits, while improved coverage and system stability reduce uncertainty.
These perceptual changes subsequently translate into stronger behavioral intention to adopt EVs. This perception-mediated mechanism explains why identical policy measures may produce heterogeneous outcomes across consumer groups, depending on how such measures are interpreted and experienced. It also clarifies why financial incentives alone may be insufficient when risk perceptions remain salient. Accordingly, perceived value and perceived risk are conceptualized as central mediating constructs that transmit the effects of ecosystem and policy support to adoption intention.

2.6. Hypothesis Development

2.6.1. The Relationship Between Ecosystem and Policy Support and Perceived Value

Customer Perception Theory conceptualizes value as a subjective evaluation derived from a comparison between perceived benefits and perceived sacrifices. Consumers rarely base their decisions solely on objective product attributes; instead, they interpret these attributes through cognitive assessments of economic utility, functional performance, and situational convenience. Perceived value therefore reflects a psychological judgment regarding whether the anticipated advantages of ownership outweigh the expected costs and efforts associated with adoption [14]. Within the context of electric vehicle adoption, ecosystem and policy support constitute important external conditions that directly influence this evaluative process. Government interventions, including purchase subsidies, excise tax reductions, preferential electricity tariffs, and public charging infrastructure development, alter the economic and functional environment in which consumers assess EV ownership. These measures reduce financial burdens and enhance operational practicality, thereby modifying both sides of the perceived value equation [15].
From an economic perspective, financial incentives lower the upfront purchase price and reduce the total cost of ownership. Decreases in acquisition and operating costs diminish perceived monetary sacrifice, making EVs appear more affordable relative to conventional vehicles. At the same time, preferential electricity tariffs and lower maintenance requirements enhance long-term savings, reinforcing perceptions of economic efficiency. These improvements strengthen the perceived benefit component of value while simultaneously weakening cost-related concerns [16]. From a functional perspective, ecosystem development improves everyday usability. Expanded charging coverage, reliable fast-charging services, and home-charging support reduce inconvenience and enhance accessibility. When charging becomes predictable and readily available, consumers perceive the technology as more compatible with daily travel routines. This perceived convenience increases functional utility and reduces anticipated effort, further enhancing overall value assessments [17]. Importantly, these policy and infrastructure improvements influence behavior only insofar as they are cognitively interpreted by consumers. Ecosystem support does not automatically generate adoption; rather, it shapes how individuals evaluate the attractiveness of the technology. In other words, policy measures serve as environmental stimuli that modify consumers’ perceptions of benefits and sacrifices. As perceived benefits increase and perceived sacrifices decline, the net utility associated with EV ownership rises [18].
Empirical research across both developed and emerging markets consistently demonstrates that consumers exposed to stronger policy incentives and more mature charging ecosystems report higher assessments of economic attractiveness, practicality, and overall worth. These findings suggest that supportive policy environments systematically elevate perceived value by strengthening confidence in the benefits of adoption.
Accordingly, as ecosystem and policy support becomes more robust, consumers are expected to perceive electric vehicles as offering greater net advantages.
H1. 
Ecosystem and policy support has a significant positive effect on perceived value.

2.6.2. The Relationship Between Ecosystem and Policy Support and Perceived Risk

Perceived risk refers to the degree of uncertainty consumers associate with potential negative consequences arising from product adoption. Within innovation and technology adoption research, risk is conceptualized as a multidimensional construct encompassing functional, financial, temporal, and performance-related uncertainties. Unlike objective risk, which reflects measurable probability, perceived risk represents a subjective judgment shaped by available information, institutional credibility, and contextual stability [19]. In the electric vehicle context, perceived risk is particularly salient because EV ownership involves substantial financial investment, long-term commitment, and dependence on external infrastructure. Consumers may question whether charging stations are sufficiently accessible, whether fast-charging services will function reliably, whether waiting times will interfere with daily travel, or whether battery systems will sustain performance over time. These uncertainties introduce anticipated losses that may outweigh perceived benefits and delay adoption decisions [20]. From a theoretical standpoint, uncertainty reduction plays a central role in risk formation. According to decision theory and innovation diffusion research, perceived risk increases when consumers lack information, experience, or confidence in supporting systems. When infrastructure appears incomplete or policy direction seems unstable, individuals infer higher probability of inconvenience or failure. In contrast, visible and reliable ecosystem development signals technological maturity and institutional commitment, thereby reducing uncertainty [21].
Importantly, this process operates through perception rather than through objective change alone. Infrastructure improvements influence behavior only when consumers interpret them as reliable and sufficient. Thus, ecosystem and policy support function as external stimuli that shape cognitive assessments of uncertainty. As these assessments become more favorable, perceived risk declines [22]. Expanded public charging coverage, improved fast-charging services, and consistent regulatory support reduce the likelihood of service disruptions and enhance consumer confidence. From a behavioral perspective, these improvements lower perceived vulnerability and decrease anticipated losses associated with EV usage [23]. From a behavioral economics perspective, individuals tend to avoid options associated with uncertain losses. Loss aversion theory suggests that potential negative outcomes weigh more heavily in decision-making than equivalent positive outcomes. Therefore, even modest uncertainty regarding infrastructure reliability or technological performance can significantly elevate perceived risk. By improving reliability, coverage, and regulatory transparency, ecosystem and policy support reduce anticipated losses and strengthen confidence in system performance [24]. Empirical evidence in sustainable transportation research consistently demonstrates that improved charging availability, enhanced reliability, and stable policy environments are associated with lower consumer uncertainty and stronger confidence in adoption decisions. These findings support the argument that ecosystem maturity reduces perceived technological and infrastructural risk.
Accordingly, stronger ecosystem and policy support is expected to decrease perceived risk associated with electric vehicle adoption.
H2. 
Ecosystem and policy support has a significant negative effect on perceived risk.

2.6.3. The Relationship Between Ecosystem and Policy Support and Adoption Intention

Although ecosystem and policy support are expected to influence adoption primarily through perceptual mechanisms such as perceived value and perceived risk, theoretical and empirical research suggests that contextual conditions may also exert a direct influence on behavioral intention. In other words, not all policy effects are filtered exclusively through cognitive evaluations of benefits and risks. Some structural and environmental factors can shape consumers’ intentions more immediately by altering feasibility, accessibility, and normative acceptance [25]. From a behavioral standpoint, adoption decisions are constrained not only by attitudes but also by enabling conditions. The Theory of Planned Behavior and related adoption frameworks emphasize that perceived behavioral control, defined as the extent to which individuals believe they possess the resources and opportunities necessary to perform a behavior, directly affects intention. When supportive infrastructure, financial incentives, and institutional backing are present, consumers perceive adoption as more achievable and practical, regardless of detailed cost–benefit calculations. Thus, improvements in ecosystem conditions can increase intention by strengthening perceptions of feasibility [26]. Economic incentives provide a clear illustration of this direct pathway. Purchase subsidies and tax reductions lower the immediate financial barrier to entry, making adoption attainable for consumers who might otherwise postpone or reject the decision. In such cases, intention may increase simply because the option becomes financially accessible, even before individuals fully reassess the technology’s overall value. The reduction in structural constraints therefore directly enhances the likelihood of adoption [27]. Visible infrastructure also plays an important signaling role. The presence of widespread charging stations, standardized systems, and government-supported initiatives communicates that electric mobility is viable and institutionally endorsed. These signals can normalize the technology within the social environment and reduce hesitation associated with adopting unfamiliar innovations. When a technology appears embedded in everyday life and supported by public investment, consumers may form intentions based on perceived legitimacy and social acceptance rather than solely on personal evaluations of benefits and risks [28].
Empirical evidence from transportation and sustainability research supports the existence of such direct effects. Studies consistently report that regions with stronger policy incentives, greater infrastructure density, and clearer regulatory support exhibit higher adoption rates, even when individual perceptions are not fully optimized. These findings suggest that enabling environments can independently stimulate adoption intention.
H3. 
Ecosystem and policy support has a significant positive effect on adoption intention.

2.6.4. The Relationship Between Perceived Value and Adoption Intention

Perceived value represents a consumer’s overall evaluation of the net utility derived from adopting a product or technology. Within Customer Perception Theory, value is conceptualized as the result of a comparative judgment in which perceived benefits are weighed against perceived sacrifices. Rather than responding solely to objective product characteristics, consumers form intentions based on their subjective assessment of whether ownership will generate meaningful advantages relative to associated costs, effort, and uncertainty. Consequently, perceived value functions as a central determinant of purchase-related decision-making [29]. In the context of electric vehicles, perceived value encompasses multiple dimensions of benefit. Economic benefits include lower fuel and maintenance costs, reduced long-term operating expenses, and financial incentives that improve affordability. Functional benefits relate to driving performance, convenience, and compatibility with daily mobility needs. Additional advantages may include environmental contributions and technological modernity. When these benefits collectively outweigh perceived sacrifices, consumers evaluate EV ownership as advantageous and worthwhile [30].
The Technology Adoption Model provides complementary theoretical support for this relationship by proposing that behavioral intention is primarily driven by perceived usefulness. Technologies that are judged to enhance efficiency, effectiveness, or overall utility are more likely to be accepted. Perceived value closely parallels this notion of usefulness, as both constructs reflect the extent to which a consumer believes that adoption will produce desirable outcomes. In this sense, perceived value serves as a proximal cognitive predictor of behavioral intention, translating evaluative judgments into motivational readiness [31]. From a decision-making perspective, intention formation is strongly influenced by expected outcomes. Individuals tend to pursue alternatives that maximize anticipated benefits while minimizing losses. When electric vehicles are perceived as economically advantageous, convenient, and practically reliable, the perceived return on adoption increases. This positive evaluation strengthens motivation, reduces hesitation, and enhances commitment to the purchase decision. Conversely, when perceived value is low, consumers are more likely to delay or avoid adoption, even in the presence of supportive policies or favorable social norms [32].
Empirical studies across diverse EV markets consistently confirm that consumers who perceive greater economic savings, functional convenience, and overall utility demonstrate significantly stronger willingness to purchase or adopt electric vehicles. These findings reinforce the theoretical expectation that perceived value directly enhances behavioral intention.
Thus, higher perceived value should lead to stronger intention to adopt EVs.
H4. 
Perceived value has a significant positive effect on adoption intention.

2.6.5. The Relationship Between Perceived Risk and Adoption Intention

Perceived risk represents the consumer’s subjective expectation of potential negative consequences associated with adopting a product or technology. In innovation adoption contexts, risk reflects uncertainty regarding performance reliability, financial exposure, functional inconvenience, and long-term outcomes. Unlike objective technical probabili- ties, perceived risk captures how vulnerable consumers feel when contemplating adoption [33]. From a behavioral decision theory perspective, individuals exhibit loss aversion, meaning that potential losses exert stronger influence than equivalent gains. As a result, uncertainty regarding negative outcomes can dominate decision-making even when perceived benefits are substantial. For example, lower fuel costs or environmental advantages may be overshadowed by concerns about infrastructure reliability. This asymmetry explains why technologies with clear advantages may still experience slow adoption when perceived risk remains high [34].
Risk also affects intention through uncertainty avoidance mechanisms. When future outcomes are ambiguous, individuals often postpone decisions in order to avoid potential regret. Electric vehicle adoption requires long-term commitment, and consumers may delay purchase until uncertainty declines. In this sense, perceived risk functions as a psychological barrier that increases decisional friction and reduces motivational momentum [35]. Importantly, perceived risk is conceptually distinct from perceived value. While value captures an overall evaluation of net benefit, risk specifically reflects anticipated vulnerability and uncertainty. A consumer may acknowledge that EVs offer economic advantages yet still avoid adoption due to concerns about charging reliability. This distinction justifies modeling perceived risk as an independent determinant of intention rather than merely as the inverse of value [36].
Empirical research in sustainable mobility and technology adoption consistently demonstrates that concerns related to infrastructure adequacy, technological durability, and operational inconvenience significantly reduce willingness to adopt. These findings indicate that risk perceptions exert a direct and suppressive influence on behavioral intention.
Accordingly, as perceived risk increases, consumers’ intention to adopt electric vehicles is expected to decrease.
H5. 
Perceived risk has a significant negative effect on adoption intention.

2.6.6. The Relationship Between Perceived Risk and Perceived Value

Perceived value is commonly conceptualized as a consumer’s overall assessment of a product’s net utility, derived from the trade-off between expected benefits and antici- pated sacrifices. Within Customer Perception Theory, value is therefore not determined exclusively by the presence of positive attributes, but by the balance between gains and potential losses associated with consumption. This evaluative process implies that any factor increasing perceived sacrifices will reduce overall value, even when objective bene- fits remain constant [37]. Perceived risk constitutes one of the most influential forms of anticipated sacrifice in technology adoption contexts. Risk reflects uncertainty regarding undesirable outcomes, including functional failure, inconvenience, financial loss, or performance unreliability. In the electric vehicle domain, such concerns may involve insufficient charging coverage, unreliable fast-charging infrastructure, extended waiting times, battery degradation, or maintenance uncertainty. These perceived vulnerabilities introduce psychological and practical costs that consumers incorporate into their overall evaluation of the technology [38]. From a behavioral decision-making perspective, individuals tend to weigh potential losses more heavily than equivalent gains, a phenomenon widely recognized as loss aversion. Consequently, even modest levels of perceived risk can substantially diminish perceived attractiveness. When consumers anticipate inconvenience or uncertainty, the expected sacrifices associated with EV ownership increase, thereby reducing the perceived net benefit of adoption. As a result, the same vehicle may be evaluated as less valuable solely because risk perceptions elevate the psychological cost of ownership [39].
Furthermore, perceived risk may undermine the credibility of anticipated benefits. For instance, lower operating costs or environmental advantages may be discounted if consumers doubt whether the vehicle can reliably meet daily mobility needs. In this way, risk does not merely add negative expectations but also weakens confidence in positive outcomes, further reducing perceived value [40].
Empirical research in sustainable transportation and technology adoption consistently demonstrates that higher uncertainty diminishes consumers’ evaluations of product usefulness and economic attractiveness. These findings suggest that perceived risk influences adoption decisions not only directly, by discouraging behavioral intention, but also indirectly, by eroding the value assessments that motivate acceptance.
Accordingly, as perceived risk increases, consumers are likely to assign lower overall value to electric vehicles.
H6. 
Perceived risk has a significant negative effect on perceived value.

2.6.7. The Mediating Role of Perceived Value

While ecosystem and policy support may exert a direct influence on adoption inten- tion by reducing financial and structural barriers, theoretical perspectives suggest that their primary impact is likely to operate indirectly through consumers’ perceptual evaluations. In other words, policy measures do not automatically translate into behavioral intention unless they are cognitively interpreted as beneficial by consumers. This distinction highlights the importance of understanding the psychological mechanisms through which external interventions shape internal decision processes [41].
Customer Perception Theory provides a useful framework for explaining this indirect pathway. According to this theory, consumers do not respond mechanically to objective policy incentives or infrastructural provisions. Instead, they evaluate how these external conditions alter the personal utility associated with ownership. Financial subsidies, excise tax reductions, and preferential electricity tariffs reduce perceived economic sacrifices, whereas expanded charging infrastructure and improved service reliability enhance perceived functional benefits. These changes collectively increase the perceived net value of electric vehicles. Thus, policy support modifies behavior not by its mere presence, but by influencing how consumers assess the balance between benefits and costs [42].
Similarly, the Technology Adoption Model emphasizes that behavioral intention is shaped by perceived usefulness rather than by contextual factors alone. Even when supportive infrastructure exists, adoption will remain limited if consumers fail to perceive meaningful advantages. This perspective implies that ecosystem improvements must first be translated into positive cognitive evaluations before they can influence intention. Perceived value therefore functions as a proximal determinant of behavior, whereas policy support acts as a more distal antecedent [43].
From this standpoint, perceived value operates as a transmission mechanism linking contextual support to individual decision-making. Ecosystem and policy initiatives enhance affordability, convenience, and performance expectations, which strengthen perceptions of usefulness and desirability. These enhanced evaluations subsequently increase consumers’ willingness to commit to adoption. Consequently, the influence of policy support on intention is expected to occur largely through its capacity to elevate perceived value rather than through direct effects alone.
Accordingly, perceived value is expected to mediate the relationship between ecosystem and policy support and adoption intention.
H7. 
Perceived value mediates the relationship between ecosystem and policy support and adoption intention.

2.6.8. The Mediating Role of Perceived Risk

Although ecosystem and policy support may enhance adoption intention by increa- sing perceived benefits, theoretical and behavioral research suggests that reducing uncer- tainty may be equally if not more important in shaping technology acceptance. Consumers frequently evaluate innovative technologies not only in terms of expected gains but also in terms of potential losses. Consequently, adoption decisions are strongly influenced by risk- related considerations, particularly when the technology involves substantial financial investment and long-term commitment, as is the case with electric vehicles [44].
Perceived risk represents the degree of uncertainty associated with unfavorable outcomes, including functional failure, inconvenience, financial loss, or performance unrelia- bility. In emerging mobility ecosystems, such concerns are particularly salient. Consumers may question whether charging stations are sufficiently available, whether fast-charging services are dependable, whether waiting times will disrupt daily travel, or whether battery systems will maintain long-term reliability. These uncertainties introduce psychological costs that can outweigh perceived benefits and lead to postponement or avoidance of adoption [45].
From the perspective of behavioral decision theory, individuals exhibit loss aversion, meaning that potential losses tend to exert a stronger influence on decision-making than equivalent gains. As a result, even when electric vehicles offer clear economic or environmental advantages, elevated risk perceptions may dominate evaluations and suppress adoption intention. This phenomenon implies that simply increasing perceived value may be insufficient if underlying uncertainties remain unresolved. Instead, reducing perceived risk becomes a prerequisite for favorable behavioral outcomes [46].
Ecosystem and policy support can mitigate these uncertainties by enhancing struc- tural reliability and institutional credibility. Expanded charging coverage reduces concerns about accessibility, improvements in fast-charging quality increase confidence in operational continuity, and stable policy commitments signal long-term governmental support for the technology. These contextual cues collectively decrease perceived vulnerability and strengthen consumers’ trust in the system. Importantly, such effects operate through cognitive interpretation: policy measures influence behavior only when they successfully reduce perceived risk [47].
Within this framework, perceived risk functions as a proximal psychological determinant of adoption intention, whereas ecosystem and policy support acts as a more distal environmental factor. The influence of policy conditions on intention is therefore expected to occur indirectly through their capacity to lower uncertainty and remove psychological barriers. When consumers perceive fewer risks, the anticipated sacrifices associated with EV ownership decline, hesitation diminishes, and willingness to adopt increases.
Empirical evidence in technology and transportation research consistently indicates that reductions in perceived uncertainty significantly enhance adoption behavior, even in the absence of additional financial incentives. These findings support the view that risk perceptions serve as a critical transmission mechanism linking contextual support to behavioral intention.
Accordingly, perceived risk is expected to mediate the relationship between ecosystem and policy support and adoption intention.
H8. 
Perceived risk mediates the relationship between ecosystem and policy support and adoption intention.
This literature review offers a systematic examination of the key factors shaping the formation of consumers’ electric vehicle adoption intention. It identifies ecosystem and policy support, perceived value, and perceived risk as central determinants influencing adoption decisions. Importantly, perceived value and perceived risk are highlighted as mediating mechanisms through which these factors translate into consumers’ intentions to adopt electric vehicles.
Structural equation modeling (SEM) is an advanced and rigorous statistical approach for analyzing complex theoretical frameworks. It enables researchers to simultaneously examine relationships among multiple components, integrating both directly observed indicators and latent constructs that capture unobservable underlying phenomena. Owing to this capability, SEM is widely employed to test and validate hypothesized causal relationships involving measured and unmeasured variables within a unified analytical model [48]. This methodological approach has demonstrated strong effectiveness in addressing challenges related to the specification and assessment of theoretical models. Compared with conventional multivariate techniques such as multiple regression, path analysis, and factor analysis structural equation modeling (SEM) offers distinct advantages. Notably, SEM enables the explicit modeling of interaction effects between independent and dependent variables, relationships that are frequently overlooked or inadequately captured by traditional analytical methods [49]. Structural equation modeling (SEM) differentiates variables into two broad categories: endogenous and exogenous. Endogenous variables, which are conceptually analogous to dependent variables in conventional regression models, can also function as predictors within the system when they are influenced by other variables. In contrast, exogenous variables operate solely as independent variables and are not explained by other constructs in the model. SEM explicitly specifies the structural relationships among these variables, capturing both the effects of exogenous variables on endogenous outcomes and the interdependencies that may exist among endogenous variables [50].
η = β η + Γ ξ + ζ
η 1 η 2 η 3 η m = 0 β 12 β 13 β 1 m β 21 0 β 23 β 2 m β 31 β 32 0 β 3 m β m 1 β m 2 β m 3 0 η 1 η 2 η 3 η m + γ 11 γ 12 γ 13 γ 1 n γ 21 γ 22 γ 23 γ 2 n γ 31 γ 32 γ 33 γ 3 n γ m 1 γ m 2 γ m 3 γ m n ξ 1 ξ 2 ξ 3 ξ n + ζ 1 ζ 2 ζ 3 ζ m
η (eta) is a (m × 1) column vector of m endogenous variables.
ξ (xi) is a (n × 1) column vector of n exogenous variables.
β (beta) is a matrix (m × m) of coefficients associated with the direct effects of an endogenous variable on another endogenous variable.
Γ (gamma) (in a path coefficient figure we use γ) is a matrix
(m × n) of coefficients associated with the direct effects of an exogenous variable on another endogenous variable.
ζ (zeta) is a (m × 1) column vector of error terms associated with endogenous variables.
Structural Equation for Endogenous Variables.
y = Λ y η + ε
y 1 y 2 y 3 y p = λ 11 y λ 12 y λ 13 y λ 1 m y λ 21 y λ 22 y λ 23 y λ 2 m y λ 31 y λ 32 y λ 33 y λ 3 m y λ p 1 y λ p 2 y λ p 3 y λ p m y η 1 η 2 η 3 η m + ε 1 ε 2 ε 3 ε p
y is a (p × 1) column vector of p measured endogenous variables.
Λ y (lambda of y) is a (p × m) structural coefficient matrix for the effects of the latent endogenous variables on the observed variables.
η (eta) is a (m × 1) column vector of m endogenous variables.
ε (epsilon) is a (p × 1) column p-vectors related to errors of the observed endogenous variables.
Structural Equation for Exogenous Variables.
x = Λ x ξ + δ
x 1 x 2 x 3 x q = λ 11 x λ 12 x λ 13 x λ 1 n x λ 21 x λ 22 x λ 23 x λ 2 n x λ 31 x λ 32 x λ 33 x λ 3 n x λ q 1 x λ q 2 x λ q 3 x λ q n x ξ 1 ξ 2 ξ 3 ξ n + δ 1 δ 2 δ 3 δ q
x is a (q × 1) column vector of q measured endogenous variables.
Λ x (lambda of y) is a (q × n) structural coefficient matrix for the effects of the latent exogenous variables on the observed variables.
ξ (xi) is a (n × 1) column vector of n exogenous variables.
δ (delta) is a (q × 1) column q-vectors related to errors of the observed exogenous variables

2.7. Endogenous and Exogenous Variables in Proposed SEM EV Policy

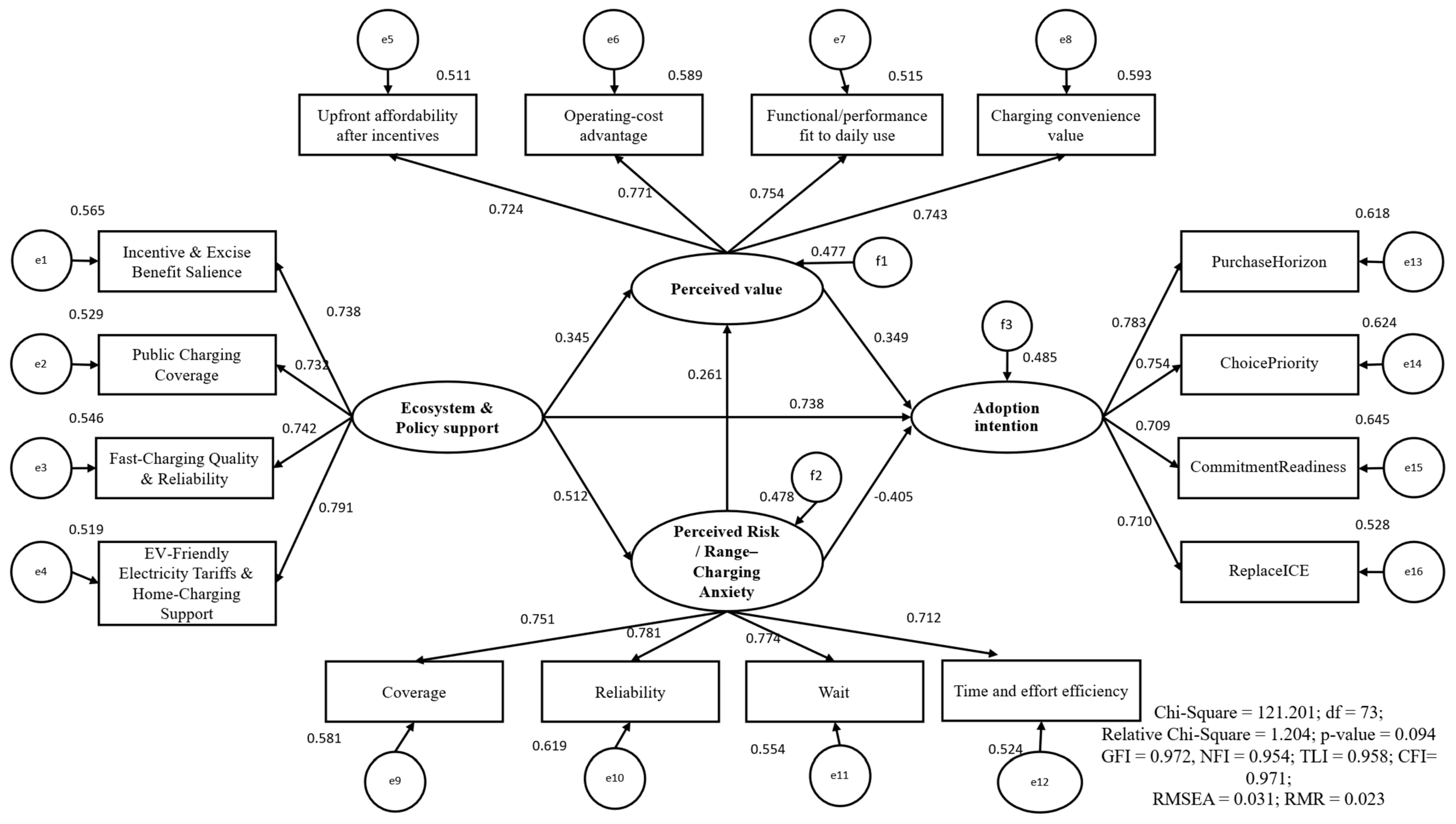
Figure 1 shows three endogenous latent constructs are specified in the model. The first captures perceived value, incorporating dimensions such as post-incentive purchase affordability, operating cost advantages, functional and performance suitability for every- day use, and the value of charging convenience. The second construct represents perceived risk, integrating concerns related to infrastructure coverage, system reliability, waiting time, and technological uncertainty. The third latent construct reflects adoption intention, operationalized through indicators including purchase timeframe, prioritization in vehicle choice, readiness to commit, and the importance attributed to charging convenience.
The study proposes an electric vehicle adoption intention model that investigates the complex interrelationships among key constructs, including government ecosystem and policy support, perceived value, perceived risk, and electric vehicle adoption intention. Grounded in the Theory of Planned Behavior, the model applies structural equation modeling to rigorously examine the causal pathways among these variables.
Ecosystem and policy support (EP) is conceptualized as an exogenous latent construct that exerts influence on both perceived value (PV) and perceived risk (PR). This construct encompasses the salience of financial incentives and excise tax benefits, the availability and spatial coverage of public charging infrastructure, the quality and reliability of fast-charging services, and the provision of EV-friendly electricity tariffs alongside home-charging support. Collectively, these ecosystem and policy elements play a critical role in shaping consumers’ intentions to adopt electric vehicles.

3. Research Methodology

3.1. Research Design

This study employed a quantitative cross-sectional survey design to examine the relationships among ecosystem and policy support, perceived value, perceived risk, and electric vehicle (EV) adoption intention in Thailand. Data were collected through a structured onsite questionnaire administered to drivers with prior experience operating electric vehicles. The onsite approach was selected to ensure that respondents possessed relevant familiarity with EV usage and charging conditions.
Participants were recruited using a probability-based simple random sampling procedure. A total of 430 questionnaires were initially collected. After removing incomplete responses and screening for multivariate outliers using Mahalanobis distance (p < 0.001), 30 cases were excluded. The final valid sample consisted of 400 respondents and was used for subsequent SEM analysis. The sample was characterized by a balanced gender distribution and was predominantly composed of middle-aged and middle-income consumers. Most respondents reported primarily urban or mixed urban–intercity travel patterns, which aligns with Thailand’s current EV infrastructure deployment context. Detailed socio-demographic characteristics of the sample are reported in Table 1.

3.2. Measurement

Data were collected through a structured questionnaire administered onsite to drivers with prior experience using electric vehicles. The survey instrument comprised two sections. The first section captured respondents’ demographic and experiential characteristics, while the second section measured the principal constructs of ecosystem and policy support, perceived value, perceived risk, and adoption intention.

3.2.1. Questionnaire Design

Measurement Instrument Transparency
To enhance measurement transparency and replicability, the questionnaire items were carefully adapted from previously validated electric vehicle adoption studies and contextualized for Thailand’s policy and charging environment. All perceptual items were measured using a five-point Likert scale ranging from 1 (strongly disagree) to 5 (strongly agree). Respondents were instructed to evaluate each statement based on their personal experience with or expectations regarding battery electric vehicles.
Ecosystem and Policy Support (EP)
This construct captures respondents’ perceptions of the external enabling environment for EV adoption. Four items were used. The indicators asked respondents to evaluate: (1) the attractiveness of financial incentives and excise-tax benefits, (2) the adequacy of public charging station coverage, (3) the reliability and service quality of DC fast-charging facilities, and (4) the availability of EV-friendly electricity tariffs and home- charging support. Example item: “Public charging stations are sufficiently available for my travel needs.”
Perceived Value (PV)
Perceived value reflects consumers’ overall evaluation of the economic and functional benefits of EV ownership. Four items were measured: (1) upfront affordability after government incentives, (2) expected operating-cost savings relative to conventional vehicles, (3) functional suitability for daily mobility, and (4) the value of charging convenience. Example item: “Owning an electric vehicle would provide good value for my daily transportation needs.”
Perceived Risk (PR)
Perceived risk represents charging-related and technological uncertainty associated with EV usage. The construct was operationalized using four indicators assessing (1) concern about charging coverage, (2) concern about charging system reliability, (3) concern about waiting time at charging stations, and (4) concern about time and effort required for charging. Example item: “I am concerned that charging an EV may take too much time during normal use.”
Adoption Intention (AI)
Adoption intention captures respondents’ behavioral readiness to adopt electric vehicles. Four items assessed: (1) likelihood of purchasing an EV within a foreseeable timeframe, (2) priority of EV in the next vehicle choice, (3) readiness to commit to EV ownership, and (4) intention to replace an internal combustion engine vehicle with an EV. Example item: “I intend to choose an electric vehicle as my next car.”
Prior to full deployment, the questionnaire wording was reviewed for clarity and contextual relevance to Thai EV users. Minor linguistic adjustments were made while preserving the conceptual meaning of the original validated scales. Measurement sources and scale development.
All measurement items were adapted from previously validated instruments in the electric vehicle and technology adoption literature. Minor wording adjustments were made to ensure contextual relevance to Thailand’s EV policy and charging environment while preserving the original construct meaning.
The target population comprised licensed drivers in Thailand with prior experience operating battery electric vehicles (BEVs). Because no comprehensive national sampling frame of EV users is publicly available, data were collected through an onsite intercept survey conducted at public EV charging locations and EV service areas in major urban zones. These locations were selected because they represent natural aggregation points for active EV users.
The sampling procedure followed a probability-based approach to enhance representativeness. Data were collected through an onsite survey at public EV charging stations and EV service areas, where active EV users commonly gather. Within each location, systematic random intercept sampling was applied by approaching every nth eligible EV driver with prior EV experience. This method ensured that participants had a known and non-zero probability of selection while reducing interviewer bias.
This procedure was designed to approximate random sampling within the accessible EV-user population while minimizing interviewer selection bias and enhancing the representativeness of the final sample.

3.3. Data Screening and Preliminary Analysis

Data screening and preliminary diagnostics were conducted using IBM SPSS Statistics (Version 26). Missing data patterns and multivariate outliers were examined prior to model estimation. Ten observations were removed based on Mahalanobis distance (p < 0.001), resulting in the final sample of 400 cases.
Structural equation modeling (SEM) using AMOS version 26 with maximum likelihood estimation was employed to test the hypothesized relationships. Following the two-step approach, confirmatory factor analysis (CFA) was first performed to assess the measurement model, after which the structural model was evaluated.
To assess potential common method bias arising from the use of a single survey instrument, Harman’s single-factor test was conducted using exploratory factor analysis in SPSS. The results indicated that no single factor accounted for the majority of the total variance, suggesting that common method bias is unlikely to threaten the validity of the study’s findings.

3.4. Measurement Model Assessment

The measurement model was evaluated using confirmatory factor analysis (CFA) in AMOS. Reliability and convergent validity were assessed using factor loadings, composite reliability (CR), and average variance extracted (AVE). Discriminant validity was examined by comparing the square root of AVE with inter-construct correlations.
Only after satisfactory measurement properties were established was the structural model evaluated. This two-step approach enhances the robustness of SEM results and reduces the risk of biased parameter estimates.
Measurement adequacy was evaluated using standard criteria. Convergent validity was assessed through standardized factor loadings, composite reliability (CR), and average variance extracted (AVE). Internal consistency reliability was examined using Cronbach’s alpha.
Discriminant validity was evaluated by comparing the square root of AVE with inter-construct correlations. All constructs satisfied recommended thresholds, supporting the adequacy of the measurement instruments for subsequent structural analysis.
The measurement model focuses on charging anxiety because charging accessibility, reliability, and waiting time represent the most immediate sources of uncertainty influencing EV adoption decisions in emerging markets such as Thailand. However, future research should broaden the conceptualization of perceived risk by incorporating additional dimensions, including financial uncertainty, battery durability, resale value, and technological obsolescence, to capture a more comprehensive understanding of EV adoption barriers.

Reflective Measurement Justification

All latent constructs in this study were specified as reflective measurement models. This specification is theoretically appropriate because the observed indicators are conceptualized as manifestations of the underlying latent perceptions rather than as defining components that collectively form the construct. In the context of electric vehicle adoption research, ecosystem and policy support, perceived value, and perceived risk represent psychological evaluations formed by consumers, which are expected to give rise to correlated observable responses across measurement items.
Following established guidelines (e.g., [53], the reflective specification is supported by several considerations. First, the indicators are interchangeable manifestations of the same underlying perception. Second, changes in the latent construct are expected to be reflected in all indicators simultaneously. Third, the indicators demonstrate substantial intercorrelations and strong factor loadings, as evidenced by the confirmatory factor analysis results reported in Table 2. These characteristics are consistent with reflective measurement logic and justify the use of reliability and validity assessments such as factor loadings, composite reliability, average variance extracted, and Cronbach’s alpha.

3.5. Structural Model Evaluation

Structural equation modeling using maximum likelihood estimation in AMOS was employed to test the hypothesized relationships. Model fit was assessed using commonly accepted goodness-of-fit indices, including χ2/df, CFI, TLI, GFI, and RMSEA.
Both direct and indirect effects were examined to evaluate the mediating roles of perceived value and perceived risk in the relationship between ecosystem and policy support and adoption intention. Statistical significance was determined using standardized path coefficients and corresponding p-values.
Table 1 presents the recommended criteria for evaluating model fit in Structural. Equation Modeling (SEM). The chi-square test should be non-significant (p > 0.05), while the relative chi-square (CMIN/DF) should be below 2, indicating an acceptable model–data fit. Incremental fit indices, including GFI, NFI, TLI, and CFI, are expected to exceed 0.95. Additionally, error indices such as RMSEA and RMR should be below 0.05, reflecting a well-fitting and parsimonious model.

4. Results

4.1. Demographic Information of 400 Participants Who Responded to the Questionnaires

Table 2 presents the demographic profile and travel characteristics of the 400 respondents included in the study. The sample shows a slightly higher representation of female participants (55.5%) compared to males (44.5%), indicating balanced gender participation with a modest female predominance.
In terms of age distribution, the sample is strongly concentrated in the middle-aged cohort. Respondents aged 40–49 years constitute the largest group (68.8%), followed by those older than 49 years (12.5%). Younger age groups are less represented, with participants aged 30–39 years accounting for 10.0% and those aged 20–29 years comprising only 8.8% of the sample. This age structure suggests that the findings largely reflect the perceptions and decision-making processes of mature consumers.
Regarding monthly income, a substantial majority of respondents fall within the middle-income category. Approximately 69.5% report monthly earnings between USD 715 and USD 1000, while lower-income groups (below USD 714) together account for 25.2% of the sample. High-income respondents earning more than USD 1001 per month represent a relatively small segment (5.3%). This distribution indicates that the sample is predominantly composed of middle-income consumers, a group often considered critical for mass EV adoption.
With respect to awareness of EV incentives (EV3/EV3.5), nearly half of the respondents (45.5%) are aware and perceive themselves as likely eligible. A comparable proportion (43.5%) are aware but believe they are not eligible, while only 11.0% report no awareness of the incentive schemes. These figures suggest relatively high overall policy awareness, albeit with uncertainty regarding eligibility.
Finally, analysis of typical travel patterns indicates that most respondents primarily operate in urban contexts. Nearly half (48.0%) report mostly urban travel, and 43.5% combine urban travel with occasional intercity trips. Frequent intercity travelers represent 6.0% of the sample, while rural-dominant travel patterns are rare (2.5%). This urban- oriented mobility profile aligns closely with current EV infrastructure deployment and policy priorities.
Given that 68.8% of respondents fall within the 40–49 age group, the model primarily reflects the perceptions of middle-aged consumers who typically exhibit greater financial stability and lower price sensitivity. Younger consumers, however, may evaluate electric vehicles differently, placing stronger emphasis on purchase affordability and operating costs. Consequently, price-related incentives and cost-of-ownership perceptions may exert a stronger influence on perceived value and adoption intention among younger segments, potentially altering the relative strength of the model’s structural relationships.
Table 3 reports the results of the measurement model evaluation, focusing on factor loadings, composite reliability (CR), average variance extracted (AVE), and Cronbach’s alpha for all latent constructs included in the study.

4.1.1. Ecosystem & Policy Support

The indicators measuring ecosystem and policy support exhibit acceptable factor loadings, all exceeding the recommended threshold of 0.60, indicating adequate indicator reliability. The construct demonstrates strong internal consistency, as reflected by a composite reliability (CR) of 0.872 and a Cronbach’s alpha of 0.824. The average variance extracted (AVE) value of 0.552 surpasses the minimum criterion of 0.50, confirming satisfactory convergent validity and suggesting that the indicators sufficiently capture the underlying policy and ecosystem support construct.

4.1.2. Perceived Value

For perceived value, all measurement items load strongly on the latent construct, with factor loadings consistently above 0.65. The CR value of 0.833 and Cronbach’s alpha of 0.845 indicate robust internal consistency among the indicators. An AVE of 0.542 further supports convergent validity, demonstrating that the construct explains a substantial proportion of variance in its observed measures.

4.1.3. Perceived Risk (Range–Charging Anxiety)

The perceived risk construct shows solid measurement properties, with factor loadings ranging from moderate to high and exceeding acceptable thresholds. The CR value of 0.871 and Cronbach’s alpha of 0.853 confirm strong reliability. Although the AVE value (0.527) is slightly lower than that of some other constructs, it remains above the recommended cutoff, indicating adequate convergent validity for capturing concerns related to coverage, reliability, waiting time, and efficiency.

4.1.4. Adoption Intention

Adoption intention demonstrates the strongest convergent validity among the constructs, with relatively high factor loadings across all indicators. The construct achieves a CR of 0.845 and a Cronbach’s alpha of 0.844, reflecting high internal consistency. Notably, the AVE value of 0.613 exceeds the minimum requirement by a clear margin, indicating that the indicators strongly represent consumers’ intention to adopt electric vehicles
Collectively, the construct-level results confirm that all latent variables in the measurement model meet established standards for reliability and convergent validity, supporting their suitability for subsequent structural equation modeling analysis.
Structural Equation for Path coefficient.
η = β η + Γ ξ + ζ
η P V η P R η A I = 0 β 1 0 0 0 0 β 2 β 3 0 η P V η P R η A I + γ 1 γ 2 γ 3 ξ E P + ζ 1 ζ 2 ζ 3
Structural Equation for Endogenous Variables.
y = Λ y η + ε
y P V 1 y P V 2 y P V 3 y P V 4 y P R 1 y P R 2 y P R 3 y P R 4 y A I 1 y A I 2 y A I 3 y A I 4 = λ P V 1 y 0 0 λ P V 2 y 0 0 λ P V 3 y 0 0 λ P V 4 y 0 0 0 λ P R 1 y 0 0 λ P R 2 y 0 0 λ P R 3 y 0 0 λ P R 4 y 0 0 0 λ A I 1 y 0 0 λ A I 2 y 0 0 λ A I 3 y 0 0 λ A I 4 y η P V η P R η A I + ε P V 1 ε P V 2 ε P V 3 ε P V 4 ε P R 1 ε P R 2 ε P R 3 ε P R 4 ε A I 1 ε A I 2 ε A I 3 ε A I 4
Structural Equation for Exogenous Variables.
x = Λ x ξ + δ
x E P 1 x E P 2 x E P 3 x E P 4 = λ E P 1 x λ E P 2 x λ E P 3 x λ E P 4 x ξ E P + δ E P 1 δ E P 2 δ E P 3 δ E P 4
Figure 2 reports the estimated structural equation model obtained from AMOS, detailing the standardized path coefficients among the latent constructs in the proposed EV policy framework. The results demonstrate that ecosystem and policy support exerts a statistically significant positive effect on perceived value (γ1 = 0.345, p < 0.01), indicating that supportive policy instruments and charging infrastructure provision enhance consumers’ evaluations of economic and functional benefits. At the same time, ecosystem and policy support shows a significant negative effect on perceived risk (γ2 = 0.512, p < 0.001), suggesting that clear policy signals and system reliability reduce uncertainty related to EV adoption.
Regarding the endogenous relationships, perceived value has a strong and positive influence on adoption intention (β1 = 0.349, p < 0.001), confirming that higher value perceptions translate into stronger behavioral intentions to adopt electric vehicles. Perceived risk shows a significant negative effect on adoption intention (β = −0.405, p = 0.006), indicating that higher charging-related and technological uncertainty reduces consumers’ willingness to adopt electric vehicles.
Taken together, the structural coefficients reveal a mediated effect of ecosystem and policy support on adoption intention through perceived value and perceived risk. Although the direct path from ecosystem and policy support to adoption intention is significant, the indirect effects through both perceptual constructs are statistically meaningful, highlighting the central role of consumer perception in transmitting policy impacts to behavioral outcomes.
The analysis treats financial incentives and excise tax reductions as components of the broader ecosystem and policy support construct rather than evaluating their individual effects separately. Consequently, the model does not directly estimate which specific incentive instrument exerts the strongest influence on perceived value. Future research should disaggregate these policy tools within the measurement structure to compare their relative impacts on consumers’ value perceptions and EV adoption intention.
Overall, the magnitude, direction, and statistical significance of the estimated path coefficients support the proposed theoretical framework and demonstrate that EV adoption intention is primarily shaped through value enhancement and risk mitigation mechanisms rather than direct policy influence alone.
Structural Equation for Path coefficient.
η = β η + Γ ξ + ζ
η P V η P R η A I = 0 0.261 0 0 0 0 0.349 0.405 0 η P V η P R η A I + 0.345 0.512 0.738 ξ E P + 0.523 0.522 0.515
η P V = 0.261 η P R + 0.345 ξ E P + 0.523
η P R = 0.512 ξ E P + 0.522
η A I = 0.349 η P V + 0.405 η P R + 0.738 ξ E P + 0.515
Structural Equation for Endogenous Variables.
y = Λ y η + ε
y P V 1 y P V 2 y P V 3 y P V 4 y P R 1 y P R 2 y P R 3 y P R 4 y A I 1 y A I 2 y A I 3 y A I 4 = 0.724 0 0 0.771 0 0 0.754 0 0 0.743 0 0 0 0.751 0 0 0.781 0 0 0.774 0 0 0.712 0 0 0 0.783 0 0 0.754 0 0 0.709 0 0 0.710 η P V η P R η A I + 0.489 0.411 0.485 0.407 0.419 0.381 0.446 0.476 0.382 0.376 0.355 0.472
Structural Equation for Exogenous Variables.
x = Λ x ξ + δ
x E P 1 x E P 2 x E P 3 x E P 4 = 0.738 0.732 0.742 0.791 ξ E P + 0.435 0.471 0.454 0.481
Table 4 presents the results of hypothesis testing for the structural model, including standardized path coefficients and corresponding significance levels. Overall, the findings indicate strong empirical support for the proposed relationships among ecosystem and policy support, consumer perceptions, and adoption intention.
The results show that ecosystem and policy support has a significant positive effect on perceived value (γ = 0.345, p < 0.01), supporting H1. This indicates that policy incentives, charging infrastructure availability, and supportive electricity tariffs enhance consumers’ evaluations of the economic and functional benefits of electric vehicles. Ecosystem and policy support also exhibits a significant effect on perceived risk (γ = 0.512, p < 0.001), confirming H2 and suggesting that policy-related factors play a substantial role in shaping consumers’ risk perceptions associated with EV adoption.
In addition, ecosystem and policy support demonstrates a direct positive influence on adoption intention (γ = 0.738, p = 0.005), providing support for H3. This finding indicates that favorable policy environments can directly motivate consumers’ intentions to adopt electric vehicles, beyond their indirect effects through perceptual constructs.
With respect to endogenous relationships, perceived value is positively associated with adoption intention (β = 0.349, p < 0.001), supporting H4 and confirming that higher perceived benefits translate into stronger behavioral intentions. Perceived risk also shows a significant relationship with adoption intention (β = 0.405, p = 0.006), supporting H5, highlighting the importance of risk-related considerations in EV adoption decisions. Furthermore, perceived risk has a significant effect on perceived value (β = 0.261, p = 0.05), supporting H6 and indicating that risk perceptions partially shape how consumers evaluate the overall value of electric vehicles. Interestingly, perceived risk was found to exhibit a positive association with perceived value, which deviates from the conventional expectation that uncertainty uniformly diminishes value evaluations. One plausible explanation is that, in emerging electric vehicle markets, risk perceptions may coexist with strong expectations of long-term benefits. Consumers who are more attentive to charging coverage, infrastructure reliability, and technological uncertainty may also be more informed about the economic and functional advantages of EV ownership [54]. This heightened cognitive engagement can lead to simultaneous recognition of both risks and benefits. Moreover, within policy-supported transition environments such as Thailand, consumers may interpret current uncertainties as temporary conditions accompanying an otherwise valuable and government-endorsed technology. Consequently, perceived risk does not necessarily suppress value perceptions but may reflect increased involvement in evaluating a high-potential innovation.
Taken together, the hypothesis testing results demonstrate that both direct and indirect pathways are statistically significant, reinforcing the robustness of the proposed structural model and confirming the central roles of ecosystem and policy support, perceived value, and perceived risk in explaining electric vehicle adoption intention.
Table 5 reports the mediation analysis examining the indirect effects of ecosystem and policy support on adoption intention through perceived value and perceived risk. The results indicate that both perceptual constructs function as statistically significant mediators, providing further support for the proposed structural mechanism.
For H7, the direct effect of ecosystem and policy support on adoption intention remains positive and statistically significant (β = 0.352, p < 0.001). In addition, the indirect effect transmitted through perceived value is significant (β = 0.042, p = 0.035). Because both the direct and indirect effects are significant, perceived value is identified as a partial mediator in the relationship between ecosystem and policy support and adoption intention.
Similarly, H8 examines the mediating role of perceived risk. The direct effect of ecosystem and policy support on adoption intention is significant (β = 0.307, p = 0.01), while the indirect effect via perceived risk is also statistically significant (β = 0.071, p = 0.041). These results confirm that perceived risk partially mediates the relationship between ecosystem and policy support and adoption intention.
Overall, the mediation analysis demonstrates that ecosystem and policy support influences adoption intention not only through direct pathways but also indirectly by shaping consumers’ value perceptions and risk assessments. The presence of partial mediation in both pathways underscores the importance of perceptual mechanisms in explaining how policy and ecosystem factors translate into electric vehicle adoption intention.

5. Discussion

The findings indicate that electric vehicle adoption intention is significantly shaped by key critical success factors, including perceived value, perceived risk, and government-led ecosystem and policy support. These factors are closely interrelated and collectively form a coherent framework explaining consumers’ intentions to adopt electric vehicles.
The findings underscore the importance of enhancing public awareness initiatives, encouraging individual responsibility, and cultivating favorable attitudes toward electric vehicles as mechanisms for advancing sustainable mobility. Beyond their theoretical contribution, the empirical results deepen understanding of how altruistic motivations and rational evaluations jointly shape pro-environmental technology adoption, while also identifying concrete leverage points for policymakers and marketers to effectively guide consumer decision-making [55]. Altruistic and biospheric value orientations are found to enhance individuals’ awareness of environmental consequences, whereas egoistic values are associated with a diminished level of such awareness. The results further confirm the hypothesized relationships among core value-based constructs, demonstrating coherent linkages between awareness of consequences, ascription of responsibility, and pro-environmental personal norms. In addition, attitudes toward the behavior, subjective norms, and perceived behavioral control are validated as significant mechanisms through which pro-environmental personal norms translate into behavioral intention [56]. A synthesis of prior studies and empirical evidence suggests that ecosystem and policy support is positively associated with perceived value, consistent with Hypothesis 1.
The battery electric vehicle (BEV) adoption is constrained by persistent informational and psychological barriers that affect both non-adopters and current users. Empirical evidence using discrete choice models reveals substantial heterogeneity among consumer groups, distinguishing BEV-exclusive users from mixed-fuel users in terms of socio- demographic profiles, motivations, usage patterns, and charging behaviors. BEV-only users are generally younger, urban, and more price-sensitive, often compensating for limited charging access, while mixed-fuel users emphasize symbolic benefits and manage range anxiety through continued reliance on conventional vehicles [57]. This study highlights age- and usage-based heterogeneity in post-adoption behavior, underscoring the pivotal influence of altruistic and biospheric values. By integrating expectation– confirmation processes with value-oriented normative drivers, the proposed framework advances understanding of sustainable consumer behavior through a combined cognitive and moral lens [58]. Among non-EV owners intending to purchase an electric vehicle within the next three years, a substantial share consists of non-White individuals, women, and households with annual incomes of USD 50,000 or below. Although access to home charging is valued by both current EV owners and prospective adopters, non-EV owners place greater importance on government incentive policies and the accessibility of nearby public charging infrastructure when forming adoption decisions. These findings suggest that the expansion of EV-supportive policies, financial incentives, and charging networks can effectively promote first-time EV adoption in North Carolina, while also offering deeper insight into the sociodemographic dynamics shaping preferences among both EV owners and non-EV owners [59]. A synthesis of existing literature and empirical findings indicates that ecosystem and policy support is positively related to perceived risk, in line with Hypothesis 2.
Despite increasing environmental consciousness and the presence of supportive public policies, the uptake of electric vehicles in India remains limited due to a combination of psychological, technological, and socio-economic constraints. Addressing these barriers requires well-designed, context-specific policy interventions and targeted public awareness initiatives to both accelerate EV adoption and reinforce the development of a sustainable transportation system. By synthesizing previously fragmented literature on EV adoption in the Indian context, this study provides a comprehensive understanding of consumer behavior, market impediments, and existing policy shortcomings [60]. Despite the EU’s long-term regulatory commitments such as the 2035 ICE phase-out and AFIR existing literature highlights that short-term policy instability and market fragmentation continue to constrain BEV adoption. Evidence from recent market trends, particularly the slowdown in Germany, underscores the importance of stable and predictable policy incentives in sustaining adoption momentum. Overall, the success of the EU’s electric mobility transition is consistently framed around three core pillars: policy coherence, equitable charging infrastructure deployment, and industrial competitiveness within a rapidly changing global market [61]. An integrated review of prior studies and empirical evidence demonstrates that ecosystem and policy support exerts a positive influence on adoption intention, thereby supporting Hypothesis 3.
Prior studies indicate that electric vehicle adoption in emerging markets is shaped primarily by pragmatic and economic considerations. Specifically, perceived quality and price value influence consumer attitudes, while charging infrastructure availability and expected resale value directly drive adoption intention. In contrast, traditional psychological determinants such as attitude, subjective norms, and perceived behavioral control often show limited explanatory power. This stream of literature suggests that, in early-stage or resource-constrained markets, consumers prioritize functional reliability, cost efficiency, and infrastructure readiness over normative or affective motivations, underscoring the central role of value-oriented and infrastructure-focused strategies in accelerating EV diffusion [62]. Willingness to pay is a robust determinant of electric vehicle adoption intention, exerting both a direct positive effect and an indirect influence through enhanced perceived value. In contrast, environmental awareness tends to show a positive but statistically insignificant association with adoption intention, suggesting that pro-environmental attitudes alone may not translate into behavioral commitment. Environmental cognition, meanwhile, has been found to negatively influence adoption intention and does not significantly enhance perceived value. Importantly, perceived value emerges as a central mediating mechanism, significantly strengthening adoption intention and linking economic considerations particularly willingness to pay to consumers’ adoption decisions [63]. A synthesis of existing literature and empirical findings indicates that perceived value support positively affects adoption intention, providing empirical support for Hypothesis 4.
Perceived risk comprising physical, social-psychological, time, financial, and functional dimensions has a significant negative effect on consumers’ intention to purchase new energy vehicles. In addition, individual characteristics, including gender, age, educational attainment, and income, moderate the relationship between perceived risk and purchase intention. Although prior studies have examined perceived risk through various theoretical lenses in the context of new energy vehicles, the present research offers valuable insights for both scholars and executives in the new energy vehicle industry seeking to better understand consumer purchase intentions in China [64]. Attitude emerges as the most influential determinant of electric vehicle (EV) adoption intention, followed sequentially by social influence, price considerations, and environmental concern. Moreover, attitude functions as a key mediating construct through which environmental concern, facilitating conditions, government support, social influence, and price exert their effects on adoption intention. The findings further indicate that performance expectancy and effort expectancy neither demonstrate significant direct effects nor indirect effects via attitude on adoption intention. From a practical standpoint, these results offer valuable insights for policymakers and automotive manufacturers, providing guidance for the design of more effective strategies to accelerate EV adoption [65]. An integrated review of prior studies and empirical evidence demonstrates that perceived risk exerts a negative influence on adoption intention, thereby empirically supporting Hypothesis 5.
The perceived usefulness and perceived enjoyment exert significant positive effects on consumers’ perceived value, whereas perceived fee demonstrates a significant negative influence. In contrast to earlier studies, perceived risk does not show a statistically significant effect on perceived value at the current stage of advanced autonomous driving development. Furthermore, perceived value is found to have a strong and positive impact on purchase intention, underscoring its pivotal role within consumer behavior frameworks. Additionally, brand credibility significantly influences purchase intention; however, its effect on perceived value remains insignificant [66]. Perceived economic benefits, social image, pleasurable acceleration, driving enjoyment, and environmental considerations were found to exert a positive influence on customers’ perceived value associated with electric two-wheeler (ETW) adoption. In contrast, perceived physical safety risk, cost of ownership, and concerns related to driving range and charging infrastructure demonstrated a negative effect on perceived value. Notably, low engine noise emissions and infrastructure-related factors did not show a statistically significant relationship with perceived value [67]. An integrated synthesis of prior literature and empirical findings indicates that perceived risk has a significant positive effect on perceived value, thereby providing empirical support for Hypothesis 6.
The environmental concern did not exert a direct influence on purchase intention, but instead affected it indirectly through attitude, demonstrating a pattern of complete mediation and providing empirical evidence of an attitude–behavior gap. In addition, charging infrastructure exhibited an unexpected negative effect on purchase intention, suggesting that heightened awareness of the uneven distribution of SPKLU in the Special Region of Yogyakarta (DIY) intensified consumers’ range anxiety. Finally, perceived value emerged as the most influential direct determinant of purchase intention, outweighing the effects of the other explanatory factors [68]. The results indicate that environment–customer interaction (ECI) exerts a positive influence on functional experience value (FEV). Furthermore, salesman–customer interaction (SCI) positively affects functional (FEV), emotional (EEV), and social experience value (SEV). All three dimensions of experience value subsequently demonstrate significant positive effects on purchasing intention (PI). Additional analyses reveal variations in interaction effects across business models. Specifically, in comparison with multi-business model automobile firms, ECI in single-business model firms shows a stronger positive influence on purchasing intention. Conversely, the effect of ECI on purchasing intention within multi-business model firms is found to be negative [69]. Based on the review of prior studies and the empirical findings, ecosystem and policy support demonstrates a statistically significant and positive association with adoption intention, with perceived value functioning as a mediating variable, thereby empirically supporting Hypothesis 7.
The findings indicate that the three dimensions of electric vehicle (EV) perception exert a statistically significant influence on adoption intention. Furthermore, EV perception functions as a mediating mechanism linking adoption intention with both environmental concern and governmental initiatives, underscoring its central role in shaping consumers’ EV adoption decisions. The results also demonstrate notable socio- demographic differences in EV perception, highlighting the importance of tailored marketing strategies and educational interventions to accelerate EV uptake. Collectively, these findings enrich the existing literature on EV adoption behavior and offer actionable insights for policymakers and EV manufacturers [70]. Both perceived value and perceived risk exert significant effects on consumers’ intentions to purchase electric vehicles. Moreover, environmental and social factors were found to significantly moderate the relationship between perceived risk and purchase intention, underscoring the multifaceted role of external influences in shaping consumer decision-making. In contrast, policy-related factors did not demonstrate a statistically significant moderating effect on the examined relationships. Drawing on the literature review and empirical findings, ecosystem and policy support exhibit a statistically significant and positive effect on adoption intention, with perceived risk functioning as a mediating variable, thereby providing support for Hypothesis 8.
The empirical findings clarify how policy instruments influence EV adoption through perceptual mechanisms. Consistent with H1 and H2, financial incentives, charging infrastructure expansion, and EV-friendly electricity tariffs significantly enhance perceived value while reducing perceived risk. Furthermore, H4 and H5 confirm that these perceptions directly shape adoption intention. Aligning policy design with these pathways suggests that infrastructure reliability, transparent incentives, and tariff support are particularly effective in strengthening consumer confidence and accelerating EV adoption.
While the findings confirm that ecosystem and policy support significantly enhance consumers’ intentions to adopt electric vehicles, the broader environmental implications of large-scale EV diffusion depend on parallel progress in power-sector decarbonization. Expanding EV adoption without a corresponding increase in the share of renewable electricity may shift emissions from the transport sector to the electricity generation sector rather than fully eliminating them. In the Thai context, this highlights the need for coordinated policy design that aligns transport electrification strategies with long-term energy transition goals.
A longitudinal research design could capture how consumer perceptions evolve across successive policy phases, particularly between the EV3 and EV3.5 incentive programs. By tracking the same respondents over time, researchers could observe whether changes in subsidies, charging infrastructure expansion, and electricity tariff policies gradually reshape perceived value and perceived risk. Such temporal analysis would provide deeper insight into how policy transitions influence consumer confidence and ultimately translate into sustained EV adoption behavior.
Risk perceptions are likely to be substantially higher among rural populations where charging infrastructure remains sparse and travel distances between service points are longer. In such contexts, concerns related to charging coverage, system reliability, and waiting time may intensify, increasing perceived uncertainty and discouraging adoption intention. These conditions suggest that uneven infrastructure development can amplify charging-related risk perceptions and slow EV diffusion outside urban areas.
Beyond functional and economic value, social influence and subjective norms may also shape electric vehicle adoption in the Thai cultural context. In collectivist societies such as Thailand, individuals often consider the expectations and behaviors of peers, family members, and broader social networks when making consumption decisions. The social image associated with environmentally responsible technologies may therefore enhance adoption intention by reinforcing social approval and signaling modern, sustainable lifestyles.
Given the multifaceted nature of charging-related uncertainty identified in this study, an important technical dimension deserving closer examination is the reliability of payment systems at public charging stations. Transaction failures, application incompatibility, or unstable digital payment platforms may generate operational disruptions that heighten user frustration and uncertainty. Isolating payment-system reliability as a distinct technical risk factor would therefore provide a more precise understanding of how infrastructural reliability influences perceived risk and EV adoption behavior.
If individuals with prior electric vehicle (EV) experience were compared with consumers who have no previous exposure to EV technology, the results would likely reveal substantial differences in perception and adoption intention. Experienced users may demonstrate higher perceived value and lower perceived risk due to direct familiarity with charging infrastructure and operational performance, whereas non-users may exhibit stronger uncertainty and greater reliance on policy signals and infrastructure visibility when forming adoption intentions.
The extent to which home charging availability moderates the relationship between policy support and perceived risk represents an important contextual consideration in EV adoption. When consumers have access to reliable home charging, dependence on the public charging network decreases, thereby reducing uncertainty related to infrastructure coverage, waiting time, and service reliability. Consequently, policy support may exert a stronger risk-reducing effect among consumers who rely primarily on public charging infrastructure.
An important consideration concerns the environmental perception underlying EV adoption. If consumers become aware that the electricity used to charge their vehicles is predominantly generated from fossil fuel sources, such as natural gas, the perceived environmental value of adopting electric vehicles may decline. This awareness could weaken the sustainability narrative associated with EV ownership, suggesting that the environmental benefits of electrification depend not only on vehicle technology but also on the carbon intensity of the electricity generation mix.

6. Conclusions

The study makes a novel contribution by developing an integrated framework that explains electric vehicle adoption in Thailand through the interaction between ecosystem and policy support, perceived value, and perceived risk. Unlike prior studies that examine these determinants separately, this research synthesizes them within a unified structural equation modeling approach, revealing how policy and infrastructure conditions influence adoption primarily through perception-based mechanisms. In addition, the study refines existing EV adoption theory by conceptualizing perceived risk as a multidimensional construct encompassing charging coverage, reliability, waiting time, and technological uncertainty while operationalizing perceived value as a multidimensional evaluation of economic, functional, and convenience benefits.

6.1. Theoretical Implications

From a theoretical standpoint, this research makes several important contributions. First, it extends existing EV adoption literature by positioning ecosystem and policy support as a higher-order contextual driver whose influence is partially mediated by perceived value and perceived risk. This finding reinforces the argument that policy interventions operate through psychological mechanisms rather than functioning solely as exogenous, direct determinants of behavioral intention. Second, the study refines the conceptualization of perceived risk in the EV context by demonstrating that Thai consumers’ risk perceptions encompass not only range anxiety, but also concerns related to charging coverage, reliability, waiting time, and technological uncertainty. This multidimensional perspective offers a more nuanced understanding of risk formation in emerging EV markets and provides a stronger explanatory basis for adoption intention. Third, by empirically validating a structural equation model tailored to Thailand’s policy and infrastructure environment, the study contributes context-specific measurement scales that can support future comparative research across Southeast Asia and other emerging economies undergoing rapid electrification transitions.
The study’s theoretical distinctions from prior electric vehicle adoption research should be articulated more explicitly. In particular, the research contributes by integrating ecosystem and policy support with multidimensional constructs of perceived value and perceived risk within a unified SEM framework. This perspective advances existing literature by explaining EV adoption through perception-mediated mechanisms embedded in Thailand’s policy and infrastructure ecosystem rather than through isolated economic or technological determinants.

6.2. Practical Implications

The findings yield several actionable implications for policymakers, industry stakeholders, and infrastructure providers. For policymakers, the results underscore the importance of maintaining coherent, visible, and stable EV policy frameworks. Financial incentives, excise tax reductions, and electricity tariff support are most effective when they clearly translate into higher perceived value and lower perceived risk from the consumer’s perspective. Policy communication should therefore emphasize not only monetary benefits, but also improvements in charging reliability, network coverage, and long-term technological confidence. For EV manufacturers and dealers, the results highlight the need to frame marketing and consumer education strategies around total value propositions, including operating cost savings, functional suitability for daily travel, and charging convenience, rather than focusing narrowly on vehicle price or environmental benefits alone. Charging network operators and energy providers can draw on the findings to prioritize investments that directly address consumer risk perceptions, such as reducing waiting times at fast-charging stations, improving system reliability, and ensuring transparent pricing and payment systems. Collectively, these measures can strengthen consumer confidence and accelerate the translation of supportive policies into sustained EV adoption.
In sum, this study reframes Thailand’s EV transition as a perception-driven process embedded within a broader policy and infrastructure ecosystem. By clarifying how ecosystem and policy support shape adoption intention through perceived value and perceived risk, the research offers both theoretical enrichment and practical guidance for achieving large-scale electric vehicle adoption in Thailand and comparable emerging markets.

7. Research Limitation and Future Research Direction

7.1. Research Limitations

Despite its theoretical and empirical contributions, this study is subject to several limitations that should be acknowledged when interpreting the findings. First, the research relies on cross-sectional survey data, which restricts the ability to infer causal relationships among ecosystem and policy support, perceived value, perceived risk, and adoption intention. Although structural equation modeling provides strong evidence of statistically significant relationships, consumer perceptions and intentions toward electric vehicles are likely to evolve over time as policies, technologies, and charging infrastructure continue to develop in Thailand.
Second, the sample is predominantly composed of middle-aged, middle-income respondents with prior experience in electric vehicle usage and primarily urban travel patterns. While this profile is appropriate given Thailand’s current EV market structure, it may limit the generalizability of the findings to younger consumers, rural populations, or individuals with no prior EV exposure. These segments may exhibit different perceptions of risk, value, and policy effectiveness, particularly in areas where charging infrastructure is less developed.
Third, the study operationalizes perceived risk mainly through charging-related and technological dimensions, including coverage, reliability, waiting time, and efficiency. Although these dimensions are highly relevant in the Thai context, other forms of risk—such as financial risk related to resale value, social risk, or concerns about battery end-of-life management—are not explicitly modeled. Excluding these dimensions may underestimate the full complexity of consumer risk perception in emerging EV markets.
Finally, ecosystem and policy support is treated as a unified exogenous construct. While this approach captures the combined effect of incentives, infrastructure, and regulatory support, it does not disentangle the relative influence of individual policy instruments, such as direct purchase subsidies, excise tax reductions, electricity tariff reforms, or fast-charging investments. As a result, the study cannot determine which specific policy levers are most effective in shaping consumer perceptions and adoption intentions.

7.2. Future Research Direction

Building on these limitations, several avenues for future research are suggested. Longitudinal studies would be particularly valuable for capturing how consumer perceptions of value and risk change over time as Thailand’s EV ecosystem matures. Tracking the same consumers across different policy phases, such as the transition from EV3 to EV3.5 and beyond, would allow researchers to better assess dynamic causal effects and policy durability.
Future research should also extend the model to include a more diverse set of consumer segments. Comparative analyses across age groups, income levels, and geographic regions—especially rural and peri-urban areas—would enhance understanding of heterogeneity in EV adoption behavior. Such segmentation could reveal whether policy measures that are effective for early adopters are equally effective for late adopters or first-time buyers.
In addition, subsequent studies could refine the conceptualization of perceived risk and perceived value by incorporating broader dimensions. For example, integrating financial risk, social influence, battery lifecycle concerns, and trust in manufacturers or charging-service providers may yield a more comprehensive explanation of adoption intention. Similarly, perceived value could be decomposed further to distinguish between short-term economic benefits and long-term strategic considerations, such as energy independence or environmental responsibility.
Finally, future research may benefit from disaggregating ecosystem and policy support into distinct policy components and examining their individual and interactive effects. Experimental or quasi-experimental designs, such as policy simulations or choice experiments, could help identify which combinations of incentives, infrastructure investments, and information provision most effectively reduce perceived risk and enhance perceived value. Extending the framework to cross-country or regional comparisons within Southeast Asia would also strengthen its external validity and provide valuable insights for policymakers seeking to harmonize EV strategies across emerging markets.
Future research should more explicitly integrate the environmental performance of Thailand’s electricity generation mix into electric vehicle adoption analyses. As the carbon intensity of grid electricity plays a decisive role in determining the lifecycle emissions of EVs, subsequent studies could combine consumer adoption models with energy-system or lifecycle assessment approaches. In particular, examining how increasing shares of renewable energy, time-of-use charging patterns, and smart-grid integration influence the net environmental benefits of electromobility would provide valuable policy insight. Such work would help ensure that the expansion of EV adoption translates into meaningful reductions in transport-related greenhouse gas emissions rather than merely shifting the emissions burden upstream.
Expanding the conceptualization of perceived risk may further strengthen the analytical framework of EV adoption. In addition to charging-related uncertainties, future research could incorporate risks associated with battery resale value and end-of-life battery management. These dimensions may influence consumers’ long-term ownership expectations and financial evaluations, thereby providing a more comprehensive representation of the risk profile affecting electric vehicle adoption decisions.

Author Contributions

Conceptualization, A.S. and N.S.; methodology, A.S.; validation, A.S. and N.S.; formal analysis, A.S.; investigation, A.S.; resources, A.S.; data curation, A.S.; writing—original draft preparation, A.S.; writing—review and editing, A.S.; visualization, A.S.; supervision, A.S.; project administration, A.S.; funding acquisition, A.S. All authors have read and agreed to the published version of the manuscript.

Funding

The APC was funded by Suranaree University of Technology.

Institutional Review Board Statement

Ethical approval is not required for this study due to the university’s regulations for Exemption Review, under which this research qualifies. Specifically, the study falls under Regulation 6.2, Subcategories 6.2.1 and 6.2.2. According to Regulation 6.2, the level of risk to participants is considered minimal.

Informed Consent Statement

The informed consent was obtained from all participants by using the Information Sheet for Research Participant which approved by the Human Research Ethics Committee Suranaree University of Technology and the participants have the legal protection. The participants will sign the Informed Consent Form before the interview was done. If the participants do not comfortable with the interview, they can withdraw anytime.

Data Availability Statement

Data available on request.

Conflicts of Interest

The authors declare no conflicts of interest.

References

  1. Autovista Group. EV Volume. In Global EV Outlook—October 2025 Update; Autovista Group: London, UK, 2025. [Google Scholar]
  2. Tissayakorn, K. Consumers’ decisions to purchase electric vehicles in Bangkok, Thailand. Case Stud. Transp. Policy 2025, 21, 101536. [Google Scholar] [CrossRef]
  3. Togun, H.; Basem, A.; Abdulrazzaq, T.; Biswas, N.; Abed, A.M.; Dhabab, J.M.; Chattopadhyay, A.; Slimi, K.; Paul, D.; Barmavatu, P.; et al. Development and comparative analysis between battery electric vehicles (BEV) and fuel cell electric vehicles (FCEV). Appl. Energy 2025, 388, 125726. [Google Scholar] [CrossRef]
  4. Janhuaton, T.; Ratanavaraha, V.; Jomnonkwao, S. Forecasting Thailand’s Transportation CO2 Emissions: A Comparison among Artificial Intelligent Models. Forecasting 2024, 6, 462–484. [Google Scholar] [CrossRef]
  5. Medina, A. How BOI EV 3.5 Shapes the Future of EV Battery Investments in Thailand. 2 September 2025, p. 1. Available online: https://www.aseanbriefing.com/news/how-boi-ev-3-5-shapes-the-future-of-ev-battery-investments-in-thailand/ (accessed on 16 February 2026).
  6. Kalnin, S.; Packpongphanchai, D.; Sangchoo, A. Driving the Future: How Thai Leadership Is Shaping Southeast Asia′s EV Revolution; Watson Farley & Williams: Bangkok, Thailand, 2025; p. 1. [Google Scholar]
  7. Monjagapate, J.; Smitintu, S. The market growth of Light Electric Vehicles (EVs) in Thailand. J. Ind. Bus. Adm. 2024, 6, 167–180. [Google Scholar]
  8. Champahom, T.; Chonsalasin, D.; Jomnonkwao, S.; Phupatt, C.; Ratanavaraha, V. Comparative Analysis of barriers to Battery electric vehicle adoption between BEV and ICE Users: A case study of Thailand. Transp. Res. Interdiscip. Perspect. 2024, 28, 101264. [Google Scholar] [CrossRef]
  9. Phuthong, T.; Borisuth, T.; Yang, Z.; Jarumaneeroj, P. Identifying factors influencing electric vehicle adoption in an emerging market: The case of Thailand. Transp. Res. Interdiscip. Perspect. 2024, 27, 101229. [Google Scholar] [CrossRef]
  10. Pathomthat, C.; Suntiti, Y.; Panu, S.; Jittiphong, K.; Ngaopitakkul, A. Development and Analysis of a Fast-Charge EV-Charging Station Model for Power Quality Assessment in Distribution Systems. Appl. Sci. 2025, 15, 9645. [Google Scholar] [CrossRef]
  11. Wongsunopparat, S.; Cherian, P. Study of factors influencing consumers to adopt EVs (Electric Vehicles). Bus. Econ. Res. 2023, 13, 155. [Google Scholar] [CrossRef]
  12. Buhmann, K.; Criado, J. Consumers’ preferences for electric vehicles: The role of status and reputation. Transp. Res. Part D Transp. Environ. 2023, 114, 103530. [Google Scholar] [CrossRef]
  13. Alif, N.; Prasetio, A. The effect of perceived value towards purchase intention using information overload as moderating variable in Electric Vehicle. Int. J. Sci. Technol. Manag. 2025, 6, 111–119. [Google Scholar] [CrossRef]
  14. Harits, D.; Kurnia, W.; Wibowo, N. Analysis of Antecedent Factors Influencing the Adoption and Conversion of Two-Wheeled Battery Electric Vehicles (BEVs) in East Kalimantan Province. Spektrum Ind. 2025, 23, 157–175. [Google Scholar] [CrossRef]
  15. Panyagometh, A.; Bian, X. The influence of perceived ESG and policy incentives on consumers’ intention to purchase new energy vehicles: Empirical evidence from China. Innov. Mark. 2023, 19, 187–198. [Google Scholar] [CrossRef]
  16. Champahom, T.; Wisutwattanasak, P.; Chonsalasin, D.; Se, C.; Jomnonkwao, S.; Ratanavaraha, V. Comparing Electric Vehicle Adoption Intentions Across Vehicle Types in Thailand: An Extended UTAUT2 Model with Government Participation. Transp. Policy 2025, 163, 408–425. [Google Scholar] [CrossRef]
  17. Paru, P.; Tiwary, S. Impact of Government Policies and Incentives on Consumer Preferences. Libr. Prog. Int. 2024, 44, 26426–26446. [Google Scholar]
  18. Wang, D.; Ozden, M.; Tsang, Y. The impact of facilitating conditions on electric vehicle adoption intention in China: An integrated unified theory of acceptance and use of technology model. Int. J. Eng. Bus. Manag. 2024, 15, 18479790231224715. [Google Scholar] [CrossRef]
  19. Rehman, S.; Bresciani, S.; Yahiaoui, D.; Kliestik, T. Customer satisfaction leading the intention to adopt battery electric vehicles with the moderating role of government support and status symbol. J. Clean. Prod. 2024, 456, 142371. [Google Scholar] [CrossRef]
  20. Chonsalasin, D.; Champahom, T.; Jomnonkwao, S.; Karoonsoontawong, A.; Runkawee, N.; Ratanavaraha, V. Exploring the Influence of Thai Government Policy Perceptions on Electric Vehicle Adoption: A Measurement Model and Empirical Analysis. Smart Cities 2024, 7, 2258–2282. [Google Scholar] [CrossRef]
  21. Acar, O.; Taşkın, Ç. Environmental concern and government incentives on perceived value and electric automobile adoption. Transp. Policy 2025, 171, 440–452. [Google Scholar] [CrossRef]
  22. Vishwakarma, P. Investigating consumers’ adoption of electric vehicles: A perceived value-based perspective. Mark. Intell. Plan. 2024, 42, 1028–1051. [Google Scholar] [CrossRef]
  23. Zhao, H.; Furuoka, F.; Rasiah, R.; Shen, E. Consumers’ Purchase Intention toward Electric Vehicles from the Perspective of Perceived Green Value: An Empirical Survey from China. World Electr. Veh. J. 2024, 15, 267. [Google Scholar] [CrossRef]
  24. Finnerty, J. How Government Incentives Shape EV Adoption Worldwide; Newsroom: Auckland, New Zealand, 2025; p. 1. [Google Scholar]
  25. Liu, X.; Sun, X.; Zheng, H.; Huang, D. Do policy incentives drive electric vehicle adoption? Evidence from China. Transp. Res. Part A Policy Pract. 2021, 150, 49–62. [Google Scholar] [CrossRef]
  26. Taamneh, M.; Makahleh, H. The prospects of adopting electric vehicles in urban contexts: A systematic review of literature. Transp. Res. Interdiscip. Perspect. 2025, 31, 101420. [Google Scholar] [CrossRef]
  27. Jung, J.; Yeo, S.; Lee, Y.; Moon, S.; Lee, D.-J. Factors affecting consumers’ preferences for electric vehicle: A Korean case. Res. Transp. Bus. Manag. 2021, 41, 100666. [Google Scholar] [CrossRef]
  28. Kottala, S.; Chanagala, S.; Balaji, C.; Reddy, N.; Babu, G. Exploring electric vehicle consumer behavior: Impact of digital innovation, environmental concern, perceived value, and social influence on purchase intentions. Front. Sustain. Cities 2025, 7, 1655074. [Google Scholar] [CrossRef]
  29. Hu, X.; Zhou, R.; Wang, S.; Gao, L.; Zhu, Z. Consumers’ value perception and intention to purchase electric vehicles: A benefit-risk analysis. Res. Transp. Bus. Manag. 2023, 49, 101004. [Google Scholar] [CrossRef]
  30. Zhang, W.; Wang, S.; Wan, L.; Zhang, Z.; Zhao, D. Information perspective for understanding consumers’ perceptions of electric vehicles and adoption intentions. Transp. Res. Part D Transp. Environ. 2022, 102, 103157. [Google Scholar] [CrossRef]
  31. Palanca-Tan, R. Perceived value and other predictors of Electric Vehicle adoption in the Philippines. Int. J. Sustain. Dev. Plan. 2025, 20, 1563–1574. [Google Scholar] [CrossRef]
  32. Ghasri, M.; Ardeshiri, A.; Rashidi, T. Perception towards electric vehicles and the impact on consumers’ preference. Transp. Res. Part D Transp. Environ. 2019, 77, 271–291. [Google Scholar] [CrossRef]
  33. Yildiz, B.; Çiğdem, S.; Meidutė-Kavaliauskienė, I. Sustainable mobility and electric vehicle adoption: A study on the impact of perceived benefits and risks. Transport 2024, 39, 129–145. [Google Scholar] [CrossRef]
  34. Jaiswal, D.; Kaushal, V.; Kant, R.; Singh, P. Consumer adoption intention for electric vehicles: Insights and evidence from Indian sustainable transportation. Technol. Forecast. Soc. Change 2021, 173, 121089. [Google Scholar] [CrossRef]
  35. Pamidimukkala, A.; Kermanshachi, S.; Rosenberger, J.M.; Hladik, G. Adoption of electric vehicles: An empirical study of consumers’ intentions. Transp. Econ. Manag. 2024, 2, 359–366. [Google Scholar] [CrossRef]
  36. Raghuvanshi, P.; Gurtoo, A. Analysing the factors affecting electric vehicle adoption using the extended theory of planned behaviour framework. arXiv 2025, arXiv:2512.07188. [Google Scholar] [CrossRef]
  37. Zhang, C.; Kitamura, H.; Goto, M. Behavioral insights into vehicle-to-grid (V2G) adoption: Beyond economic perspectives. Renew. Sustain. Energy Rev. 2026, 228, 116603. [Google Scholar] [CrossRef]
  38. Chang, R.; Chanda, R.C.; Vafaei-Zadeh, A.; Hanifah, H. Decoding electric vehicle adoption intention in densely populated cities: An integrated hybrid SEM–ANN approach. Energy Strategy Rev. 2025, 62, 101964. [Google Scholar] [CrossRef]
  39. Tang, T.; Miao, X.; Xu, J.; Zeng, T.; Du, X.; Ma, J. Can spontaneous combustion incidents affect consumers’ purchase intention of electric vehicles? Evidence from public discourse. Int. J. Sustain. Transp. 2025, in press. [Google Scholar] [CrossRef]
  40. Kurniawan, I.; Hutauruk, L.; Putra, W. The future of Electric Cars in Indonesia: Exploring factors influencing the purchase intention through the modified Theory of Planned Behavior. Eduvest J. Univers. Stud. 2025, 5, 3089–3101. [Google Scholar] [CrossRef]
  41. Wang, S.; Khan, A. Exploring the factors driving the sustainable consumer intentions for over-the-air updates in electric vehicles. Energy Explor. Exploit. 2024, 43, 319–339. [Google Scholar] [CrossRef]
  42. Noor, N.; Muhammad, A.; Isa, F.; Shamsudin, M.; Abaidah, T. The Electric Vehicle (EV) Revolution: How Consumption Values, Consumer Attitudes, and Infrastructure Readiness Influence the Intention to Purchase Electric Vehicles in Malaysia. World Electr. Veh. J. 2025, 16, 556. [Google Scholar] [CrossRef]
  43. Peng, Y.; Fazeli, R.; Ye, W.; Bai, X. Consumer insights on EV policy towards accelerated adoption—Canberra case study. Case Stud. Transp. Policy 2025, 21, 101540. [Google Scholar] [CrossRef]
  44. Chen, P.; Selamat, M.H.; Lee, S.-N. The Impact of Policy Incentives on the Purchase of Electric Vehicles by Consumers in China’s First-Tier Cities: Moderate-Mediate Analysis. Sustainability 2025, 17, 5913. [Google Scholar] [CrossRef]
  45. Hu, X.; Yusof, R.; Mansor, Z. Consumers’ Purchase Intentions Towards New Energy Vehicles Based on the Theory of Planned Behaviour on Perceived Value: An Empirical Survey of China. World Electr. Veh. J. 2025, 16, 120. [Google Scholar] [CrossRef]
  46. Zheng, C.; Sun, D.; Khamarudin, M.; Ahmad, A.; Wei, H.; Xu, J. Integrating customer-based brand equity and the theory of planned behavior to predict electric vehicle adoption in China: The moderating role of perceived price. PLoS ONE 2025, 20, e0329224. [Google Scholar] [CrossRef] [PubMed]
  47. Tamer, Z.; Mohamed, F. Extending the theory of planned behavior with government support and perceived risk to test the adoption of light electric vehicles in Tainan. Transp. J. 2024, 63, 24–41. [Google Scholar] [CrossRef]
  48. Byrne, B. Structural Equation Modeling with Mplus: Basic Concepts, Applications, and Programming; Routledge: New York, NY, USA, 2013. [Google Scholar]
  49. Yilmaz, V.; Ari, E. The effects of service quality, image, and customer satisfaction on customer complaints and loyalty in high-speed rail service in Turkey: A proposal of the structural equation model. Transp. A Transp. Sci. 2017, 13, 67–90. [Google Scholar] [CrossRef]
  50. Kumar, S.; Upadhaya, G. Structure Equation Modeling Basic Assumptions and Concepts: A Novices Guide. Int. J. Quant. Qual. Res. Methods 2017, 4, 20–26. [Google Scholar]
  51. Hair, J.; Black, C.; Babin, J.; Anderson, E. Multivariate Data Analysis, 7th ed.; Person: New York, NY, USA, 2010. [Google Scholar]
  52. Schumacker, R.E.; Lomax, R.G.A. Beginner’s Guide to Structural Equation Modeling, 4th ed.; Routledge: New York, NY, USA, 2015. [Google Scholar]
  53. Hair, J.; Page, M.; Brunsveld, N. Essential of Business Research Method, 4th ed.; Routledge: New York, NY, USA, 2019. [Google Scholar]
  54. Featherman, M.; Jia, S.; Califf, C.; Hajli, N. The impact of new technologies on consumers beliefs: Reducing the perceived risks of electric vehicle adoption. Technol. Forecast. Soc. Change 2021, 169, 120847. [Google Scholar] [CrossRef]
  55. Dutta, B. Understanding Pro-Environmental Behavior in Sustainable Mobility: An Integrated Framework for Electric Vehicle (EV) Purchase Intentions. Sustainability 2025, 17, 8632. [Google Scholar] [CrossRef]
  56. Lee, S.; Kim, Y.; Roh, T. Pro-environmental behavior on electric vehicle use intention: Integrating value-belief-norm theory and theory of planned behavior. J. Clean. Prod. 2023, 418, 138211. [Google Scholar] [CrossRef]
  57. Iogansen, X.; Gore, C.; Kneifel, J.; Ranganath, S.; Helveston, J. Consumers’ perceptions, knowledge, and adoption patterns of battery electric vehicles. Transp. Res. Part D Transp. Environ. 2026, 153, 105194. [Google Scholar] [CrossRef]
  58. Higueras-Castillo, E.; Buhmann, K.; Rialp-Criado, J.; Liébana-Cabanillas, F. Unveiling the Determinants of Continued Use of Electric Vehicles: Integrating Value-Belief-Norm and Expectation Confirmation Theories. Int. J. Consum. Stud. 2026, 50, e70177. [Google Scholar] [CrossRef]
  59. Jebiwot, S.; Sultana, S.; Carlton, G.; Kelley, S. Electrifying the Tar Heel State: Exploratory Analysis of Zero-Emission Vehicle Adoption in North Carolina. World Electr. Veh. J. 2026, 17, 30. [Google Scholar] [CrossRef]
  60. Chauhan, V.; Kumar, S. Examining the Various Drivers Using the ADO Model for Electric Vehicle Adoption in India. Metamorph. A J. Manag. Res. 2025, 2025, 09726225251377133. [Google Scholar] [CrossRef]
  61. Honcharov, O.; Goncharenko, N. EU Strategy for the Electric Mobility Development in the Context of the Green Economy Transition. J. VN Karazin Kharkiv Natl. Univ. 2025, 21, 28–37. [Google Scholar] [CrossRef]
  62. Jusuf, E.; Sunitiyoso, Y. Electric Vehicle Adoption in Jabodetabek: The Impact of Infrastructure, Cost, and Perceived Value. J. Samudra Ekon. Bisnis 2026, 17, 161–171. [Google Scholar] [CrossRef]
  63. Baradja, S.; Kuswati, R. Antecedents of Electric Vehicle Adoption Intention in Indonesia: Insights into Willingness to Pay, Environmental Awareness, and Environmental Cognitions. Indones. Interdiscip. J. Sustain. Energy 2026, 9, 1586–1604. [Google Scholar] [CrossRef]
  64. Deag, J. An Empirical Study on New Energy Vehicles’ Purchase Intention Based on Perceived Risk Theory: A Survey of Chinese Consumers. Mod. Econ. 2023, 14, 391–406. [Google Scholar] [CrossRef]
  65. Shalu; Pandey, A. A Study on the Factors Influencing the Adoption Intentions of Electric Vehicles. NMIMS Manag. Rev. 2025, 33, 263–275. [Google Scholar] [CrossRef]
  66. Yang, Y.; Wang, Y.; Bi, X. Factors Influencing Purchase of Advanced Intelligent Driving Vehicles in China: A Perspective of Value-Based Adoption Model. World Electr. Veh. J. 2025, 10, 154. [Google Scholar] [CrossRef]
  67. Permana, A. EV Purchase Intention: Environmental, Infrastructure, and Perceived Value Mediating Attitude. J. Bus. Inf. Syst. 2025, 7, 375–388. [Google Scholar] [CrossRef]
  68. Li, W.; Wang, M.; Cheng, X.; Long, R. The impact of interaction on the adoption of electric vehicles: Mediating role of experience value. Front. Psychol. 2023, 14, 1129752. [Google Scholar] [CrossRef]
  69. Jia, W.; Ma, Z.; Zhao, Y.; Luo, M. Understanding the role of electric vehicle perception in shaping EV adoption intention. Transp. Policy 2025, 164, 256–264. [Google Scholar] [CrossRef]
  70. Han, C.-S.; Hsu, Y.-M.; Hsu, H.-J. Charging forward: Unveiling the dynamics of consumer EV adoption in Asia’s transition to green mobility. Asia Pac. J. Mark. Logist. 2024, 36, 3192–3212. [Google Scholar] [CrossRef]
Figure 1. Endogenous and Exogenous variables in Proposed SEM EV policy.
Figure 1. Endogenous and Exogenous variables in Proposed SEM EV policy.
Wevj 17 00166 g001
Figure 2. The estimated structural equation model obtained from AMOS.
Figure 2. The estimated structural equation model obtained from AMOS.
Wevj 17 00166 g002
Table 1. Criteria for evaluating the fit indices of the model.
Table 1. Criteria for evaluating the fit indices of the model.
(Fit Indices)CriteriaReference
Chi-squarep-value > 0.05[51,52]
Relative chi-square (CMIN/DF)<2[52]
Goodness of Fit Index (GFI)>0.95[52]
Normed Fit Index (NFI)>0.95[52]
Tucker–Lewis Index (TLI)>0.95[51,52]
Comparative Fit Index (CFI)>0.95[51,52]
Root Mean Square Error of Approximation (RMSEA)<0.05[51,52]
Root Mean Residual (RMR)<0.05[51,52]
Table 2. Demographic information of 400 participants who responded to the questionnaires.
Table 2. Demographic information of 400 participants who responded to the questionnaires.
ItemsDetailsFrequencyPercentage
GenderMale17844.5
Female22255.5
Age20–29 years358.8
30–39 years4010.0
40–49 years27568.8
More than 49 years5012.5
Monthly income (USD)Less than 4284912.2
429–7145213.0
715–100027869.5
More than 1001215.3
Awareness of EV incentive (EV3/EV3.5)Aware & likely eligible18245.5
Aware & not likely eligible17443.5
Not aware4411.0
Typical trip patternMostly urban19248.0
Urban + occasional intercity17443.5
Frequent intercity246.0
Mostly rural 102.5
Source: Author.
Table 3. Convergent validity, discriminant validity, and reliability results.
Table 3. Convergent validity, discriminant validity, and reliability results.
ConstructVariablesFactor LoadingCRAVECronbach’s Alpha
Ecosystem & Policy supportIncentive & Excise Benefit Salience0.6270.8720.5520.824
Public Charging Coverage0.653
Fast-Charging Quality & Reliability0.647
EV-Friendly Electricity Tariffs & Home-Charging Support0.671
Perceived valueUpfront affordability after incentives0.6680.8330.5420.845
Operating-cost advantage0.692
Functional/performance fit to daily use0.677
Charging convenience value0.681
Perceived Risk/Range–Charging AnxietyCoverage0.6460.8710.5270.853
Reliability0.731
Wait0.760
Time and effort efficiency0.771
Adoption intentionPurchase horizon0.7240.8450.6130.844
Choice priority0.712
Commitment readiness0.787
Replace ICE0.770
Source: Author.
Table 4. The results of hypothesis testing for the structural model.
Table 4. The results of hypothesis testing for the structural model.
HypothesisPathsPath Coefficientp-ValueRelationship
H1EP → PV0.345 **<0.01Supported
H2EP → PR0.512 ***<0.001Supported
H3EP → AI0.738 *0.005Supported
H4PV → AI0.349 ***<0.001Supported
H5PR → AI−0.405 **0.006Supported
H6PR → PV0.261 *0.05Supported
Note: * p < 0.05, ** p < 0.01, *** p < 0.001. Source: Author.
Table 5. The mediation analysis examining the indirect effects of ecosystem and policy support on adoption intention.
Table 5. The mediation analysis examining the indirect effects of ecosystem and policy support on adoption intention.
HypothesisPathsDirect
Effect
Indirect
Effect
p-ValueMediationRelationship
H7EP → AI0.352 *** <0.001PartialSupported
EP → PV → AI 0.042 *0.035Supported
H8EP → AI0.307 ** 0.01PartialSupported
EP → PR → AI 0.071 *0.041Supported
Note: * p < 0.05, ** p < 0.01, *** p < 0.001. Source: Author.
Disclaimer/Publisher’s Note: The statements, opinions and data contained in all publications are solely those of the individual author(s) and contributor(s) and not of MDPI and/or the editor(s). MDPI and/or the editor(s) disclaim responsibility for any injury to people or property resulting from any ideas, methods, instructions or products referred to in the content.

Share and Cite

MDPI and ACS Style

Suvittawat, A.; Suvittawat, N. Modeling Electric Vehicle Adoption in Thailand: The Impact of Ecosystem and Policy Support via Perceived Value and Charging Anxiety. World Electr. Veh. J. 2026, 17, 166. https://doi.org/10.3390/wevj17040166

AMA Style

Suvittawat A, Suvittawat N. Modeling Electric Vehicle Adoption in Thailand: The Impact of Ecosystem and Policy Support via Perceived Value and Charging Anxiety. World Electric Vehicle Journal. 2026; 17(4):166. https://doi.org/10.3390/wevj17040166

Chicago/Turabian Style

Suvittawat, Adisak, and Nutchanon Suvittawat. 2026. "Modeling Electric Vehicle Adoption in Thailand: The Impact of Ecosystem and Policy Support via Perceived Value and Charging Anxiety" World Electric Vehicle Journal 17, no. 4: 166. https://doi.org/10.3390/wevj17040166

APA Style

Suvittawat, A., & Suvittawat, N. (2026). Modeling Electric Vehicle Adoption in Thailand: The Impact of Ecosystem and Policy Support via Perceived Value and Charging Anxiety. World Electric Vehicle Journal, 17(4), 166. https://doi.org/10.3390/wevj17040166

Article Metrics

Back to TopTop