Abstract
The rapid uptake of electric vehicles (EVs) in the Jawa–Madura–Bali (Jamali) grid produces highly variable charging demands that threaten the supply–demand balance. To forestall instability, we developed a predictive simulation based on long short-term memory (LSTM) networks that combines historical generation and consumption patterns with models of EV population growth and initial charging-time (ICT). We introduce a novel supply–demand balance score to quantify weekly and annual deviations between projected supply and demand curves, then use this metric to guide the machine-learning model in optimizing annual growth rate (AGR) and preventing supply demand imbalance. Relative to a business-as-usual baseline, our approach improves balance scores by 64% and projects up to a 59% reduction in charging load by 2060. These results demonstrate the promise of data-driven demand-management strategies for maintaining grid reliability during large-scale EV integration.
1. Introduction
The integration of electric vehicles (EVs) into Indonesia’s power grid presents both opportunities and challenges in achieving a sustainable and stable energy transition. While EV adoption contributes to reduced fossil fuel dependency and lower greenhouse gas (GHG) emissions, it also introduces new demand-side complexities to the electricity grid [1]. Unlike conventional loads, EV charging demand is highly intermittent, influenced by charging behavior, vehicle ownership trends, and urban traffic conditions. Without proactive supply-demand balancing, widespread EV adoption could lead to significant grid instability due to unsynchronized demand surges [2].
This study introduces a machine learning-based predictive simulation to model EV-driven demand growth within the Jawa-Madura-Bali (Jamali) power grid, Indonesia’s most heavily loaded electrical system [3]. The simulation forecasts supply-demand imbalances and recommends corrective actions to prevent demand overshoot while optimizing annual growth rate (AGR) and vehicle preference shifts. This simulation enables proactive grid planning, offering a data-driven approach for policymakers to align EV adoption with energy system constraints.
1.1. Jawa Madura Bali Power System and Its Supply Demand Historical Growth
Indonesia’s power system consists of several interconnected grids, which are vital for managing the diverse energy needs across the archipelago. The country’s grid infrastructure is divided into multiple regions, with major grids including Sumatra, Jawa-Bali, Kalimantan, Sulawesi, and Papua. Among these, the Jamali grid stands out as the largest and most significant, both in terms of capacity and demand [4].
The Jamali grid serves the densely populated Java Island, which is home to approximately 55% of Indonesia’s population with most vehicles and hosts the capital city, Jakarta [5]. This high population density, coupled with economic activity, places considerable demands on the grid. Java island, being the most inhabited region in Indonesia, is central to the country’s power system. The Jamali grid is an extensive interconnected system that manages both supply and demand across the islands of Java, Madura, and Bali. Historically, the Jamali grid has experienced significant growth in both supply and demand [6]. The demand has surged due to increasing urbanization, industrialization, and a rise in residential consumption, while the supply side has been driven by substantial investments in power generation and infrastructure upgrades.
In recent years, the Jamali grid has faced evolving challenges due to the growing integration of intermittent renewable energy sources and the increased demand from EV charging [7]. The anticipated surge in EV usage is expected to further influence the grid’s supply-demand balance. Understanding these historical trends and current developments is crucial for ensuring a stable and reliable power system for the future [8].
The Jamali grid’s supply side is supported by a network of diverse power plants, including thermal, hydroelectric, and increasingly renewable energy sources. As of 2023, the Jamali grid comprises 402 power plants with a total installed capacity of around 48,000 megawatts (MW). This capacity is distributed among several large thermal power plants, including coal and gas-fired plants, as well as a growing number of hydro and solar installations [9]. The grid’s supply capacity has seen consistent growth over the years, driven by ongoing investments and upgrades aimed at meeting the rising energy demand and incorporating more sustainable energy sources.
Figure 1 illustrates the historical growth in supply capacity for Indonesia’s power system (1974–2004), as reflected in the Jamali grid.
Figure 1.
Historical supply capacity.
The peak demand has risen sharply; introducing EV fleets without corrective measures could further strain the balance. Table 1 presents the installed capacity and peak demand of the Jamali grid over the past ten years.
Table 1.
Installed capacity and peak demand load of Jamali grid.
1.2. Development of Electric Vehicle Growth in Indonesia and the Impact on the Grid
The adoption of EVs in Indonesia is in its early stages but is set for significant expansion. As of 2023, the number of EVs in Indonesia ranges between 10,000 and 20,000, marking the beginning of a broader market development [10]. The Indonesian government aims to escalate this number to 2 million EVs by 2030 [11] through a variety of incentives. These include tax breaks, reduced import duties, and subsidies aimed at both EV purchases and the development of essential charging infrastructure.
Indonesia has implemented a range of regulations and incentives to promote the adoption of EVs as part of its strategy to address environmental and energy challenges. Key measures include the odd-even license plate policy in major cities like Jakarta, which restricts vehicle use based on license plate numbers on certain days to reduce traffic congestion and air pollution, thereby indirectly encouraging EV adoption [12]. Additionally, the government offers tax incentives, such as reduced import duties and exemptions from luxury goods taxes, making EVs more affordable and stimulating market growth [13]. Further incentives include free or discounted parking for EVs in some cities, which lowers the overall cost of ownership and enhances consumer appeal [14].
To support the expanding EV market, the government is also investing in charging infrastructure, with initiatives to install charging stations in public areas and along highways [15]. Additionally, the Indonesian government has introduced further subsidy programs to accelerate the transition to electric vehicles. These programs include a 10% VAT reduction for four-wheeled electric vehicles (4wEVs), as stipulated in Ministry of Finance Regulation No. 38 of 2023 [16], and a deduction of IDR 7,000,000 for two-wheeled electric vehicles (2wEVs), as detailed in Ministry of Industry Regulation No. 6 of 2023 [17]. The political landscape in Indonesia is a critical factor in shaping the growth of EVs within the country.
At present, the impact of EVs on the grid is relatively minor due to their limited numbers [18]. However, as EV adoption grows, particularly during peak charging periods, there will be increased demand on the grid.
1.3. Literature Review and Overview of Contributions
This study extends our earlier MDPI publication, Simulating EV Growth Scenarios in Jawa–Madura–Bali from 2024 to 2029: Balancing the Power Grid’s Supply and Demand, by integrating advanced machine learning methods to project grid dynamics through 2060.
Existing work on EV–grid integration has predominantly employed static supply–demand-coupled frameworks, exemplified by Song and Hu’s learning-based optimization of charging station locations for demand management [19] and Tang et al.’s dual-layer MPC for coordinated battery load demand and grid-side supply matching at swapping stations [20]. However, these static frameworks often underestimate peak deficits and overlook evolving temporal charging patterns, as demonstrated in comparative analyses of dynamic versus predetermined load scenarios.
To enhance forecast accuracy, recent studies have leveraged recurrent architectures, particularly long short-term memory (LSTM) networks, where Liu et al. developed a multiheaded convolutional LSTM model for green energy forecasting, improving solar irradiance and wind power predictions by over 25% [21], and Eze and Ayorinde’s systematic review confirmed that LSTM-based approaches consistently outperform traditional methods, reducing forecasting errors under variable conditions [22].
Additionally, the role of initial charging time (ICT) distributions in shaping aggregate EV demand has been quantified: Wang et al. used Monte Carlo simulation on charging-station order data to show that optimized ICT profiles can lower peak loads by 15–20% [23], while Wan et al. introduced a model-free deep reinforcement learning scheduler that adaptively learns real-time strategies, achieving up to 20% load flattening under dynamic pricing [24]. Collectively, these findings advocate for integrated frameworks that combine advanced LSTM forecasting with ICT-aware scheduling and reinforcement-learning control to ensure resilient and efficient EV–grid integration under rising penetration rates.
Table 2 shows the positioning of this research study in the context of existing LSTM-based energy and EV grid prediction literature.
Table 2.
Literature review of current existing LSTM and EV related studies.
Building on these insights, the present study contributes to the field in five key ways:
- It introduces a machine learning-driven supply–demand balance simulation that dynamically adjusts EV charging profiles across multiple scenarios, replacing static assumptions with data-informed trajectories.
- It leverages LSTM networks to forecast long-term supply and demand growth, enabling the recommendation of corrective actions when projected demand growth threatens grid stability.
- It implements a suite of EV adoption scenarios—incorporating shifts in vehicle preferences, ICT optimization, and load-reduction strategies—to reflect plausible technology and behavioral trends.
- It develops a quantitative scoring system to evaluate grid stability under each scenario, thereby assessing the effectiveness of machine learning-informed interventions.
- It demonstrates that machine learning-based optimization of EV growth can significantly improve balance scores relative to business-as-usual projections, ensuring more reliable integration of electric vehicles into the Jawa–Madura–Bali grid.
Together, these contributions establish a robust, data-driven framework for evaluating policy and infrastructure strategies in support of Indonesia’s low-carbon transport transition.
1.4. Structure of the Paper
The remainder of this paper is structured as follows:
- Section 2 (Materials) details the machine learning methodology, data sources, and predictive modeling techniques used in the simulation.
- Section 3 (Methods) presents the supply-demand simulation framework, including demand growth factors, ICT modeling, and scenario configurations.
- Section 4 (Simulation Results) presents the datasets for the LSTM train, validation test, 2024 input, 2029 BAU output, and the output 2060 (BAU and if corrective measures taken).
- Section 5 (Discussions) provides discussions, comparing ML-predicted outcomes against BAU simulations and analyzing policy-driven impacts on grid stability.
- Section 6 (Conclusion) concludes with key insights, policy recommendations, and future research directions for EV integration in Indonesia’s power grid.
2. Materials
2.1. Understanding EV Intermittency
Electric Vehicle intermittency refers to the variability in energy demand from EVs due to factors like charging patterns and usage. Managing this intermittency is crucial for ensuring a stable energy supply and efficient grid operation. Following is a detailed overview that combines technical calculations with strategies for integrating EV demand.
As the number of EVs grows, total energy demand increases, especially during charging periods when energy consumption is at its peak. This rise in demand is particularly pronounced when many EVs charge simultaneously or during peak hours, leading to significant peaks in energy demand [7]. In the context of EVs, ICT refers to the Initial Charging Time, which is the time required to start charging the vehicle’s battery from its current state [32]. The ICT in Figure 2 is then projected to a weekly pattern for this simulation.
Figure 2.
ICT probability.
In the weekly EV charging demand simulation, the total charging load at each hour of the week (t = 0, …, 167) is modeled as a convolution of the stochastic initiation of charging sessions ICT with per-vehicle charging power profiles, scaled by the fleet size and charging frequency, and partitioned into AC and DC charging components. Specifically, for each vehicle model i, the fleet size Ni was denoted, and the average weekly session per vehicle
and the mode shares si,AC and si,DC defined by the AC:DC ratio, with
when DC capability exists, otherwise si,AC = 1. Let pICT(h) be the probability of session initiation at week hour h, and let Pi,m() for m ∈ {AC, DC} be the discrete power profile (kW) as a function of elapsed charging time (from the parsed times and power curves). The per-model, per-mode demand was calculated via
and the overall demand is then
with the AC and DC subcomponents obtained by restricting the inner sum to m = AC or m = DC. This formulation accurately captures the temporal distribution of charging events via ICT convolution, the heterogeneity of vehicle-specific power curves, and the influence of fleet composition and weekly charging frequency.
2.2. Machine Learning Methods
To forecast long-term grid dynamics in the Jawa–Madura–Bali system, we considered four principal families of time-series models: statistical ARIMA, kernel-based Support Vector Regression (SVR), ensemble Random Forest, and recurrent Long Short-Term Memory (LSTM) networks. Each approach offers distinct advantages and limitations when applied to multivariate, nonlinear hourly load data over multi-decadal horizons.
The Autoregressive Integrated Moving Average (ARIMA) model decomposes the series into autoregressive (AR) terms, differencing operations to enforce stationarity, and moving-average (MA) components. While ARIMA reliably captures linear temporal correlations in well-behaved, stationary series, its performance degrades in the presence of pronounced nonlinearities and exogenous interactions unless extensive feature engineering is undertaken.
Support Vector Regression (SVR) extends the SVM framework to regression by fitting a function within an ε-insensitive tube, leveraging kernel transformations to model nonlinear relationships. When configured on lagged input windows, SVR can mitigate noise and overfitting in high-dimensional settings. However, its reliance on fixed training horizons and the computational burden of kernel and hyperparameter selection limit scalability for long-range forecasting.
Random Forest regression constructs an ensemble of decision trees trained on lagged features and averages their outputs to reduce variance and control overfitting. This nonparametric, ensemble-based approach does not require stationarity assumptions and can capture nonlinear dependencies. Nevertheless, its fixed temporal window restricts memory of distant patterns, hindering the accurate modeling of seasonality and secular trends beyond the training window.
Long Short-Term Memory (LSTM) networks address these limitations by incorporating gated cell states that regulate information flow across time steps. An LSTM cell computes the following operations at each time step t [33]:
where:
- xt is the input vector at time t.
- W and U are weight matrices and bias vectors for the respective gates and candidate cell state.
- σ is the logistic sigmoid activation, and tanh is the hyperbolic tangent activation.
- ⊙ denotes element-wise multiplication.
This architecture prevents gradient vanishing or explosion, enabling the model to learn both short- and long-term dependencies. Given our objective to capture nonlinear interactions over a 36-year horizon, the LSTM network provides the most favorable trade-off between representational capacity and computational tractability. Among various neural network architectures evaluated in the literature, LSTM stands out for its maturity, robustness in time-series forecasting, and relatively lower training complexity. It is particularly well suited for energy systems modeling, where sequential patterns, seasonal variability, and policy-driven shifts must all be captured with temporal coherence. Thus, LSTM was selected as the most appropriate architecture to balance performance with interpretability and scalability in long-horizon EV-grid forecasting.
3. Methods
3.1. Simulation Details
The simulation is implemented in Google Colab using Phyton 3 to leverage its free, cloud-based Python environment, which provides seamless collaboration, scalable compute resources, and straightforward integration with data storage services [34]. This choice ensures reproducibility and ease of access for all collaborators without the need for local software installations.
Simulation Periods:
- ML_TRAIN (1974–2004): Historical data used to fit the machine-learning model parameters.
- ML_VALIDATE (2004–2014): Independent historical subset for hyperparameter tuning and overfitting assessment.
- ML_TEST (2014–2024): Final historical block to evaluate predictive performance prior to forecasting.
- BAU_SIMULATION (2025–2060): Business-as-usual projection of supply and demand under current policy and growth trends.
- ML_CORRECTION (2035–2060): Comparative scenario applying ML-derived adjustments to the BAU baseline to explore alternative outcomes in parallel to BAU Simulation.
These temporal boundaries (y−3 through yY) are configurable based on specific research and real-world conditions. The years are indexed by an offset yoffset ∈ {−3,−2,−1,0,1,…,X,Y}:
- y−3 corresponds to the first ML training year (1974);
- y−2 marks the first year of ML validation set (2004);
- y−1 marks the first year of ML testing year (2014);
- y0 denotes the last year of ML test-set (2024);
- y1 marks the first year of the BAU projection (2025);
- yX marks the final first stage of BAU (2034);
- yX + 1 through yY cover the ML-corrected projection period (2035–2060).
The simulation begins by training a Long Short-Term Memory (LSTM) network on historical Jamali grid data to capture annual growth patterns in both population-driven demand and PV supply capacity. Using the timeline offsets, the model undergoes sequential training, validation, and testing phases to ensure robust generalization. Once the LSTM has been calibrated, it produces an annual growth projection, namely, the expected percentage increase in EV charging demand and PV generation capacity for each forecast year.
3.2. Supply Demand Simulation
The LSTM simulation’s phase, shown in Figure 3, calculate the annual growth factor. These LSTM-derived growth factors feed directly into the supply–demand balance module, which executes two serial workflows:
Figure 3.
LSTM simulation flow.
- Baseline (BAU) Simulation
- ML-Corrected Projection
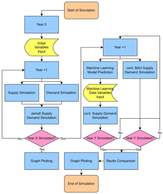
As displayed in Figure 4, starting at Year 0 (y0), the model initializes all input variables (e.g., base supply curve, EV population, charging behavior parameters). For each subsequent year y, it computes hourly supply and demand curves, aggregates weekly energy balances, and advances to y + 1 until the end of the BAU horizon yX. Upon completion, the results are plotted to visualize the evolving gap between generation and load.
Figure 4.
Supply demand simulation flow.
Under the “business-as-usual” (BAU) assumption, current policy and investment trajectories remain unchanged through the end of the sitting president’s term [35]. Both supply and baseline demand curves continue to grow at their historical AGRs without any EV-related or corrective interventions. Balance Scores are computed for each year to gauge how misalignment evolves if no new policies are adopted.
Beginning at Year yX + 1, the simulation again steps through each year, but now adjusts the baseline supply and demand inputs using LSTM-predicted growth variables. This “corrected” pathway proceeds until yY, at which point the two result sets (BAU vs. ML-corrected) are overlaid for comparative analysis.
All computations and visualizations run in a Google Colab environment—Python 3.11 with TensorFlow 2.x, pandas, and NumPy—leveraging a standard Colab VM (Intel Xeon CPU, ~12 GB RAM). A full multi-decade simulation typically completes in 4–5 min on the default runtime.
3.3. Scoring System for Supply Demand Balance
The alignment between weekly supply St and total demand Dttotal is quantified via two complementary metrics:
- Daily Energy Mismatch;
- Shape similarity via Dynamic Time Warping (DTW).
The Daily Energy Mismatch is computed using
then the normalized root-mean-square error (NRMSE) in MWh:
and define the magnitude score
NRMSE measures daily energy mismatch in MWh across one week and is normalized by the maximum weekly deviation. Expressing this as a percentage (Score mag,t) allows an intuitive interpretation and fair comparison across different years and load levels. Unlike simple power deviation metrics, NRMSE captures aggregated error over time, which is more robust under fluctuations and useful for assessing planning accuracy in long-term simulations.
The Dynamic Time Warping distance between St and Dttotal is
We normalize by DTW (S2024, S2024) to obtain
The final balance score for year t is the average:
DTW, in contrast, captures temporal misalignment between supply and demand. It is sensitive to shifts in peak hours or charging patterns—critical in EV-rich systems. The shape score (Score shape,t) evaluates whether supply follows demand’s structure, not just its total.
The final Balance Score, as an average of both, provides a comprehensive indicator: it penalizes both under/over-supply and temporal mismatches. This dual-metric framework improves decision-making by ensuring both quantity and timing of supply are aligned with EV-driven demand variability. We evaluated both metrics under extreme conditions, confirming the sensitivity of NRMSE to total energy gaps and of DTW to misaligned load curves. These tests validate the Balance Score’s effectiveness in stress conditions.
3.4. Machine Learning and Simulation Accuracy Checks
To assess the reliability of our LSTM-based growth forecasts, we evaluated model performance on the held-out ML_TEST dataset (2014–2024). Four standard error metrics, displayed in Table 3, were computed as shown in the output graph of the simulation below [36].
Table 3.
Simulation’s output error metrics.
4. Simulation Inputs and Outputs
4.1. Machine Learning Data Sets (1974–2004)
Figure 5 shows the entire 1974–2024 series and extend with the 10-year ahead forecast (2025–2034). This view emphasizes the continuity between model validation and long-term projection and yields an average annual growth factor (multiplier) that feeds directly into our next supply–demand simulation stage.
Figure 5.
Indonesia’s grid supply (a) 1974–2024; (b) with 10-year ahead forecast.
Walk-forward is the de facto standard in time-series forecasting competitions and operational deployments for robust model evaluation. It adapts the model to new patterns by retraining on each new observation, crucial for evolving grid supply dynamics. This method provides a realistic out-of-sample performance estimate to guide supply–demand simulation inputs. The final zoomed plot in Figure 6 underscores how the model leverages recent data for reliable future growth estimation.
Figure 6.
Train, fit, and forecast region.
Zooming in on 2013–2024, this graph highlights the training window (2013–2017), the in-sample fit period (2018–2024), and the forecast horizon (2025–2034), clearly demarcated by vertical lines. It shows that the post-break LSTM adapts to the accelerated growth regime, providing a precise fit (MAPE ≈ 11%) before projecting forward [36].
The population data shown in Figure 7 are also being considered in the 1974–2024 datasets. The average annual growth factor is 1.58%.
Figure 7.
Population historical data 1974–2024.
4.2. Beginning of 2024 Data Input
The data input in the beginning of 2024, which is the year0 in the simulation, could be categorized into four segments:
- Initial variable input and its AGR;
- Supply and demand curve in year 0;
- Vehicle data;
- Vehicle charge load.
The initial variable inputs are described in Table 4. The annual growth rate (AGR) is displayed in Table 5.
Table 4.
Initial variable input [37,38,39,40,41].
Table 5.
Initial annual growth rate.
The baseline supply and demand curves for each simulation year were derived from peer-reviewed data and our prior MDPI publication, then adjusted using PLN Statistics for 2024 to ensure consistency with actual grid performance [37,42,43,44]. The simulation assumes a single aggregated supply capacity variable that evolves over time based on historical data; it does not disaggregate generation types or dispatch behavior. This allows the focus to remain on evaluating demand-side management strategies under constrained supply conditions. These weekly profiles represent one typical week of the Jawa–Madura–Bali grid’s supply–demand balance, reflecting diurnal and weekday–weekend variation without seasonal bias, given the region’s equatorial climate. Weekends induce discernible troughs in both supply and demand, as illustrated in Figure 8a,b. In the initial year (year 0), the combined supply and demand profile (Figure 8c) demonstrates lower power levels during weekend hours; this composite curve forms the reference state from which subsequent annual growth and corrective scenarios evolve.

Figure 8.
Input in Year 2024 (a) supply curve; (b) demand curve; (c) supply demand curve.
The weekly ICT profile, shown in Figure 9, represents the probability that an EV begins charging at each hour of a typical week. This distribution was derived from national driving-pattern surveys [32] and reflects higher charging start probabilities during end of the day evening, with reduced likelihood during work hours and weekends.
Figure 9.
Weekly ICT probability.
Below is a summary of the eight electric-vehicle models included in our simulation, spanning both passenger cars and two-wheelers. For each vehicle we specify its nominal driving range (200–620 km), battery capacity (1.44–103 kWh), DC-fast-charging capability (where available), typical charge duration for both DC and AC modes, peak charging power, assumed days between charges (30 days), and the year production began. These parameters form the basis of our charging-load profiles and directly feed into the demand-side modelling [45,46,47,48,49,50,51,52,53,54].
Table 6 below lists the EV models included in our simulation, chosen for their market popularity and representative features. These eight models were selected based on their significant market presence in Indonesia, diversity in battery capacities and powertrain configurations, as well as data availability on technical specifications. Importantly, the selection spans both two- and four-wheeled EVs, ensuring a balanced representation of the most relevant vehicle types currently influencing national load profiles. We apply a price-based classification to distinguish daily-use from luxury vehicles: any four-wheeler priced below IDR 400 million or two-wheeler priced below IDR 30 million is treated as a daily-oriented model in this study, while those above these thresholds are considered luxury segment examples [55]. This categorization informs scenario definitions and ICT parameter assignments.
Table 6.
Vehicle specification [45,46,47,48,49,50,51,52,53,54].
Figure 10 illustrates the charging power profiles used as inputs for this simulation, distinguishing between slow (AC) and fast (DC) charging modes according to a prescribed ratio—vehicles without DC capability are modeled as charging at AC 100% throughout. The upper panels plot instantaneous charging power (y-axis) against state of charge (SOC, x-axis) for a representative set of vehicles: the left shows AC curves peaking between 0.5 and 11 kW, the right DC curves reaching up to 170 kW. These generic SOC-based charge curves—adopted in lieu of proprietary data and without accounting for battery-health effects—provide a reasonable first-order approximation of real behavior. The lower panels reframe the same profiles over charging duration (hours on the x-axis): the left for AC, the right for DC. Here, the pronounced variation in power over time highlights how load intermittency is driven by vehicle class and by the timing of charging initiation—key factors in assessing the temporal clustering of EV demand on the grid.
Figure 10.
Vehicle charge curve (a) AC charging SOC; (b) DC charging SOC; (c) AC charging time; (d) DC charging time.
4.3. End of 2024 Simulation Output
Once all input parameters are specified, the year 0 simulation calculates the baseline EV population for each model. Using initial market share estimates, sales forecasts for 2025 (January–March), and the regional total vehicle stock, the algorithm allocates the number of units per model. Figure 11 presents a snapshot of the simulation output, displaying the computed vehicle counts by model that form the starting fleet for subsequent charging and load analyses.
Figure 11.
Calculated EV population.
Following initialization, the simulation calculates EV charging demand for each model over the reference week. Figure 12a presents the per-model demand results, while Figure 12b differentiates between AC and DC charging profiles, applying the power-duration curves described earlier. These graphs quantify hourly load contributions from each vehicle type, combining ICT start probabilities with model-specific charging rates to form the aggregate EV demand input for the first simulation year.

Figure 12.
Charging load (a) per vehicle model; (b) AC and DC.
The aggregated EV demand profile is subsequently superimposed on the baseline system demand, comprising residential, commercial, and industrial loads, to produce the total load curve for year 0, displayed in Figure 13.
Figure 13.
Combined supply and demand curves.
The hourly balance score is defined as the percentage ratio of supplied energy to demanded energy at a given hour. The weekly average balance score is then obtained by averaging the 168 individual hourly scores. Figure 14 illustrates both the hourly balance profile and its weekly mean, highlighting periods of surplus and deficit that inform corrective-action decisions.
Figure 14.
Supply–demand balance scores.
To complement the weekly analysis, we compare daily supply and demand energies to reveal intraday mismatches. Figure 15 presents the total 24-h supply–demand profile for the reference week in year 0.
Figure 15.
Total daily energy supply and demand.
4.4. 2029 BAU Output
After establishing the initial conditions, we simulate a business-as-usual (BAU) scenario over the next five years, aligning with the national presidential term length. This five-year buffer accounts for the lead time required to translate measurement insights into policy and infrastructure changes. As shown in Figure 16, the grid balance remains robust throughout this period, indicating that current growth rates do not immediately compromise reliability.
Figure 16.
Weekly supply and demand curves Year0 and Year5.
Figure 17 presents the corresponding daily energy supply–demand profiles. Both visuals confirm that, even without corrective measures, the system sustains adequate performance over the first term.
Figure 17.
Total daily energy supply and demand Year0 and Year5.
Figure 18 further demonstrates that the weekly average balance score steadily increases over the five-year BAU simulation horizon. This trend occurs because supply and demand trajectories become more closely aligned over time, reflecting the effect of consistent growth rates and the scaling of generation capacity in line with rising consumption.
Figure 18.
Annual average balance score.
4.5. 2060 BAU Output
Extending the BAU simulation through to year 2060 reveals a pronounced divergence between supply and demand trajectories. Figure 19 illustrates the weekly balance comparison for year 0 and year 2060, highlighting substantial deficits during peak hours. The corresponding daily energy profiles (Figure 20) underscore severe shortfalls in the evening charging window, driven by the aggregate growth of the EV fleet.
Figure 19.
2026 BAU supply demand curves.
Figure 20.
2026 BAU daily supply and demand.
Figure 21 depicts the projected population growth of each EV model under the BAU scenario, with separate curves for every vehicle type from the initial year through 2060. These trajectories reflect model-specific adoption rates and illustrate how the expanding fleet contributes to the escalating charging demand.
Figure 21.
Annual EV population BAU.
4.6. 2060 Optimized Output
The simulation then applies the corrective actions recommended for 2035 to project grid performance through to 2060. The selection of 2035 as the earliest feasible intervention point reflects both technical and political realities in Indonesia. Given that national EV development is highly dependent on political leadership, particularly presidential policy direction, and with presidential elections occurring every five years, the next leadership transition in 2029 represents a key turning point. Assuming a conservative policy uptake trajectory, 2035 marks the latest plausible year after a new president’s first term to enact meaningful energy reform. This ensures that even under slow policy adoption, the proposed interventions remain politically and practically viable.
Table 7 summarizes the initial annual growth rate (AGR) settings alongside the optimized AGR values suggested by the model—derived by minimizing projected supply–demand deficits—and the percentage difference between them. These adjustments indicate the precise scaling of demand and supply growth to implement in 2035, yielding the best system balance by 2060. By comparing BAU and optimized AGRs, stakeholders can identify which parameters require tightening or relaxation to prevent the large deficits observed in the unconstrained scenario.
Table 7.
Optimized AGR.
If these corrective measures are fully implemented in 2035, the annual balance score under the optimized scenario steadily surpasses that of BAU. Figure 22 illustrates that by 2038 the optimized trajectory yields a higher average weekly balance, marking the first divergence where BAU underperforms. Furthermore, Figure 23 demonstrates that by 2042 the daily supply–demand gap in the BAU simulation expands sharply, indicating a critical loss of equilibrium. In contrast, the optimized scenario maintains manageable deficits, confirming the long-term efficacy of the 2035 interventions in preserving grid stability.
Figure 22.
BAU and optimized scenario balance score.
Figure 23.
Daily energy gap in MW.
Figure 24 presents the stark contrast in weekly balance scores for the year 2060 between the BAU and optimized scenarios. In the zoomed inset of this diagram, the model’s effort to tightly align supply and demand is evident, particularly around hour 125 of the week, where the optimized curve closely tracks the supply profile, minimizing deviations that would otherwise appear under the BAU trajectory.
Figure 24.
2026 supply demand curves BAU and optimized (a) full-scale; (b) zoomed.
Figure 25 presents the aggregate 24-h energy provided and consumed for year 2060 under both BAU and optimized scenarios. In the zoomed inset of Figure 25 the daily energy difference in the optimized scenario remains minimal.
Figure 25.
2026 daily energy supply and demand BAU and optimized (a) full-scale; (b) zoomed.
This annualized energy difference translates into significant cost savings. Beginning in 2035 and extending through 2060, the optimized scenario contributes cumulative savings of approximately IDR 16,435 billion, as illustrated in Figure 26 (PLN production cost of Rp1.300/kWh [56]).
Figure 26.
Annual cost saving.
Figure 27 further demonstrates that the simulation can track the growth rate of each EV model under optimized AGRs. From 2035 onward, individual vehicle trajectories deviate from the BAU path, reflecting the corrective AGR adjustments.
Figure 27.
Annual EV population BAU and optimized.
5. Discussion
The simulation outcomes for the 2060 planning horizon indicate that imposing a constraint on EV charging demand growth—ensuring its annual growth rate remains at or below the supply AGR from 2035 onward—yields substantial system-wide benefits. Under this corrective action, cumulative energy savings reach approximately 12 TWh by 2060, corresponding to avoided generation costs of roughly IDR 16,435 billion (based on an assumed average production cost of IDR 1300/kWh).
Deferral of these measures until 2047 reduces energy savings to 5 TWh, lowers cost savings to IDR 3500 billion, and degrades the grid’s average hourly balance score by 8 percentage points. These findings highlight the compounding advantage of early intervention: delays exacerbate supply–demand mismatches and necessitate more aggressive, capital-intensive capacity expansions in later years. Achieving the required alignment by 2035 involves coordinated deployment of demand-side management, vehicle preference incentives, and adaptive capacity planning of EV population.
However, translating these modeled interventions into real-world implementation poses practical challenges. These include uncertainties in future EV adoption rates, policy enforcement delays, variability in consumer behavior, and uneven development of charging infrastructure across regions. Institutional coordination across ministries and utility stakeholders, data availability for localized calibration, and budgetary constraints in expanding grid capacity are also critical barriers. Addressing these obstacles requires phased regulatory support, targeted public–private investment schemes, and continuous monitoring of implementation outcomes.
While the model is calibrated to the Java–Madura–Bali (Jamali) grid, the simulation framework is designed to be adaptable to other regions within Indonesia and to developing countries with similar grid and transport dynamics. Its flexibility lies in the modularity of input parameters, including supply infrastructure, EV adoption profiles, spatial density, and policy targets, which can be reconfigured to match local conditions. However, boundary constraints such as area-specific infrastructure saturation and population-driven energy intensity must be considered when transferring the model to new geographies.
6. Conclusions
This study presents a comprehensive simulation framework for the Jawa–Madura–Bali grid that integrates vehicle charging demand growth, business as usual growth rate and policy interventions through 2060. To support timely implementation of recommended interventions, several targeted regulatory actions are needed. These include fiscal incentives aligned with grid readiness (simulated AGR as parameter growth) and integration of demand-side management into national energy planning. These policies must be aligned across sectors and updated regularly to reflect evolving EV adoption and supply dynamics.
The simplification of modeling charging as a full 0–100 percent state-of-charge cycle enables clear quantification of aggregate demand impacts; future work should refine this assumption by incorporating more accurate represent partial-charge behavior. The framework omits explicit representation of charging infrastructure costs and spatial availability, excludes V2G impacts on battery degradation, and assumes homogeneous driving and charging patterns across the region. Addressing these limitations in subsequent research—by integrating infrastructure investment models, spatially resolved travel behavior, stochastic renewable generation, and targeted regulatory scenarios—will further enhance the realism and policy relevance of the approach.
Ultimately, this work underscores the critical role of early, integrated policy alignment in delivering energy, economic, and reliability gains during the transition to a decarbonized transport sector.
Author Contributions
Conceptualization, J.V.T. and R.D.; methodology, J.V.T., R.D. and B.S.; software,
J.V.T.; validation, J.V.T., R.D. and B.S.; formal analysis, J.V.T., R.D. and B.S.; investigation, J.V.T. and
R.D.; resources, J.V.T., R.D. and B.S.; data curation, J.V.T.; writing—original draft preparation, J.V.T.;
writing—review and editing, J.V.T. and B.S.; visualization, J.V.T.; supervision, R.D. and B.S.; project
administration, R.D. All authors have read and agreed to the published
version of the manuscript.
Funding
This research received no external funding.
Data Availability Statement
The original contributions presented in the study are included in the article, further inquiries can be directed to the corresponding author.
Conflicts of Interest
The authors declare no conflicts of interest.
Abbreviations
The following abbreviations are used in this manuscript:
| AGR | Annual Growth Rate |
| BAU | Business as Usual Scenario |
| DTW | Dynamic Time Warping |
| ICT | Initial Charging Time |
| GHG | Greenhouse Gases |
| Opt. | Optimized Scenario |
| 2W | 2-wheeler |
| 4W | 4-wheeler |
References
- Hawkins, T.R.; Singh, B.; Majeau-Bettez, G.; Strømman, A.H. Comparative Environmental Life Cycle Assessment of Conventional and Electric Vehicles. J. Ind. Ecol. 2013, 17, 53–64. [Google Scholar] [CrossRef]
- Clement-Nyns, K.; Haesen, E.; Driesen, J. The Impact of Charging Plug-In Hybrid Electric Vehicles on a Residential Distribution Grid. IEEE Trans. Power Syst. 2010, 25, 371–380. [Google Scholar] [CrossRef]
- Günther, M. Challenges of a 100% Renewable Energy Supply in the Java-Bali Grid. Int. J. Technol. 2018, 9, 258. [Google Scholar] [CrossRef]
- Institute for Essential Services Reform (IESR). A Roadmap for Indonesia’s Power Sector: Toward 100% Renewable Energy; IESR: Jakarta, Indonesia, 2019; p. 18. [Google Scholar]
- Statistik, B.P. Jumlah Penduduk Menurut Provinsi di Indonesia (Ribu Jiwa); BPS: Sulawesi Utara, Indonesia, 2024.
- Putranto, L.M.; Pramono, E.Y. Maximum penetration determination of variable renewable energy generation: A case in Java–Bali power systems. Renew. Energy 2021, 163, 561–570. [Google Scholar] [CrossRef]
- Damanik, N.; Saraswati, R.; Hakam, D.F.; Mentari, D.M. A Comprehensive Analysis of the Economic Implications, Challenges, and Opportunities of Electric Vehicle Adoption in Indonesia. Energies 2025, 18, 1384. [Google Scholar] [CrossRef]
- Aldossary, M.; Alharbi, H.A.; Ayub, N. Optimizing Electric Vehicle (EV) Charging with Integrated Renewable Energy Sources: A Cloud-Based Forecasting Approach for Eco-Sustainability. Mathematics 2024, 12, 2627. [Google Scholar] [CrossRef]
- Ministry of Energy and Mineral Resources (MEMR). Handbook of Electricity Generation Statistics 2023; MEMR: Jakarta, Indonesia, 2023.
- The Association of Indonesia Automotive Industries. Indonesian Automotive Industry Data 2023; GAIKINDO: Jakarta, Indonesia, 2024. [Google Scholar]
- Pusat, P. Peraturan Presiden (Perpres) Nomor 79 Tahun 2023 Tentang Perubahan Atas Peraturan Presiden Nomor 55 Tahun 2019 Tentang Percepatan Program Kendaraan Bermotor Listrik Berbasis Baterai (Battery Electric Vehicle) untuk Transportasi Listrik; Pemerintah Pusat: Jakarta, Indonesia, 2023.
- Pemerintah, D.K.I.J. Peraturan Gubernur (PERGUB) Provinsi Daerah Khusus Ibukota Jakarta Nomor 88 Tahun 2019 Tentang Perubahan Atas Peraturan Gubernur Nomor 155 Tahun 2018 Tentang Pembatasan Lalu Lintas Dengan Sistem Ganjil Genap; Pemerintah Daerah Khusus Ibukota Jakarta: Jakarta, Indonesia, 2019.
- Keuangan, K. Peraturan Menteri Keuangan Nomor 10 Tahun 2024 Tentang Perubahan Atas Peraturan Menteri Keuangan Nomor 26/PMK.010/2022 Tentang Penetapan Sistem Klasifikasi Barang Dan Pembebanan Tarif Bea Masuk Atas Barang Impor; Kementrian Keuangan: Jakarta, Indonesia, 2024.
- Kementrian Perdagangan Republik Indonesia. Surat Edaran Nomor 03 Tahun 2023 Tentang Penyediaan Stasiun Pengisian Kendaraan Listrik Umum dan Pemberian Tempat Parkir Prioritas Untuk Kendaraan Bermotor Listrik Berbasis Baterai (Battery Electrical Vehicle) di Pusat Perbelanjaan; Kementrian Perdagangan Republik Indonesia: Jakarta, Indonesia, 2023.
- PT PLN (Persero). Press Release No. 047.PR/STH.00.01/II/2024; PLN: Jakarta, Indonesia, 2024. [Google Scholar]
- Keuangan, K. Peraturan Menteri Keuangan Nomor 38 Tahun 2023 Tentang Pajak Pertambahan Nilai Atas Penyerahan Kendaraan Bermotor Listrik Berbasis Baterai Roda Empat Tertentu dan Kendaraan Bermotor Listrik Berbasis Baterai Bus Tertentu Yang Ditanggung Pemerintah Tahun Anggaran 2023; Kementrian Keuangan: Jakarta, Indonesia, 2024.
- Perindustrian, K. Peraturan Menteri Perindustrian Nomor 6 Tahun 2023 Tentang Pedoman Pemberian Bantuan Pemerintah Untuk Pembelian Kendaraan Bermotor Listrik Berbasis Baterai Roda Dua; Kementrian Perindustrian: Jakarta, Indonesia, 2023.
- Lazuardy, A.; Nurcahyo, R.; Kristiningrum, E. Technological, Environmental, Economic, and Regulation Barriers to Electric Vehicle Adoption: Evidence from Indonesia. WEVJ 2024, 15, 422. [Google Scholar] [CrossRef]
- Song, Y.; Hu, X. Learning-based demand-supply-coupled charging station location problem for electric vehicle demand management. Transp. Res. Part D Transp. Environ. 2023, 125, 103975. [Google Scholar] [CrossRef]
- Tang, M.; Zhang, C.; Zhang, Y. A Dual-Layer MPC of Coordinated Control of Battery Load Demand and Grid-Side Supply Matching at Electric Vehicle Swapping Stations. Energies 2024, 17, 879. [Google Scholar] [CrossRef]
- Liu, P.; Quan, F.; Gao, Y. Green energy forecasting using multiheaded convolutional LSTM model for sustainable life. Sustain. Energy Technol. Assess. 2024, 63, 103609. [Google Scholar] [CrossRef]
- Eze, B.O.; Ayorinde, O.S. Prediction of Renewable Energy Generation using Machine Learning a Systematic Review of Literature. Int. J. Innov. Res. Electron. Commun. 2024, 11, 1714–1718. [Google Scholar]
- Wang, S.; Liu, B.; Li, Q.E.V. Charging Behavior Analysis and Load Prediction via Order Data of Charging Stations. Sustainability 2025, 17, 1807. [Google Scholar] [CrossRef]
- Wan, Z.; Li, H.; He. H. Model-Free Real-Time EV Charging Scheduling Based on Deep Reinforcement Learning. IEEE Trans. Smart Grid 2019, 10, 2879572. [Google Scholar] [CrossRef]
- Cao, T.; Shen, Z.; Zhang, G. LSTM-Aided Reinforcement Learning for Energy Management in Microgrid with Energy Storage and EV Charging. In Proceedings of the 2019 15th International Conference on Mobile Ad-Hoc and Sensor Networks, Shenzhen, China, 11–13 December 2019; IEEE: New York City, NY, USA, 2019. [Google Scholar] [CrossRef]
- Ahmad, F.; Thomas, K.; Julia, V.W. Comparative Analysis of Load Profile Forecasting: LSTM, SVR, and Ensemble Approaches for Singular and Cumulative Load Categories. Smart Cities 2025, 8, 65. [Google Scholar] [CrossRef]
- El-Afifi, M.; Eladi, A.A.; Sedhom, B.E.; Hassan, M.A. Enhancing EV Charging Station Integration: A Hybrid ARIMA-LSTM Forecasting and Optimization Framework. IEEE Trans. Ind. Appl. 2025, 61, 4924–4935. [Google Scholar] [CrossRef]
- Guldorum, H.C.; Sengor, I.; Erdinc, O. Management strategy for V2X equipped EV parking lot considering uncertainties with LSTM Model. Electr. Power Syst. Res. 2022, 212, 108248. [Google Scholar] [CrossRef]
- Feng, Z.; Zhang, J.; Jiang, H. Energy consumption prediction strategy for electric vehicle based on LSTM-transformer framework. Energy 2024, 302, 131780. [Google Scholar] [CrossRef]
- Li, S.; Gu, C.; Li, J. Boosting Grid Efficiency and Resiliency by Releasing V2G Potentiality Through a Novel Rolling Prediction-Decision Framework and Deep-LSTM Algorithm. IEEE Syst. J. 2020, 15, 2562–2570. [Google Scholar] [CrossRef]
- Tian, J.; Liu, H.; Gan, W. Short-term electric vehicle charging load forecasting based on TCN-LSTM network with comprehensive similar day identification. Appl. Energy 2025, 381, 125174. [Google Scholar] [CrossRef]
- Wang, H.J.; Wang, B.; Fang, C.; Li, W.; Huang, H.W. Charging Load Forecasting of Electric Vehicle Based on Charging Frequency. In IOP Conference Series: Earth and Environmental Science; IOP Publishing: Bristol, UK, 2019; p. 062008. [Google Scholar]
- Varsamopoulos, S.; Bertels, K.; Almudever, C.G. Comparing neural network based decoders for the surface code. arXiv 2018, arXiv:1811.12456. [Google Scholar] [CrossRef]
- Pessoa, T.C.; Medeiros, R.; Nepomuceno, T. Performance Analysis of Google Colaboratory as a Tool for Accelerating Deep Learning Applications. IEEE Access 2018, 6, 61677–61685. [Google Scholar] [CrossRef]
- Pusat, P. Undang-Undang (UU) Nomor 42 Tahun 2008 Tentang Pemilihan Umum Presiden dan Wakil Presiden; Pemerintah Pusat: Jakarta, Indonesia, 2018; p. 5.
- Waheed, W.; Xu, Q.; Aurangzeb, M. Empowering data-driven load forecasting by leveraging long short-term memory recurrent neural networks. Heliyon 2024, 10, e40934. [Google Scholar] [CrossRef] [PubMed]
- PT PLN (Persero). Statistik PLN 2014–2024; PLN: Jakarta, Indonesia, 2015–2025. [Google Scholar]
- Badan Pusat Statistik. Population Growth Rate (Percent), 2024; BPS: Jakarta, Indonesia, 2024.
- Badan Pusat Statistik. Number of Motor Vehicle by Type (Unit), 2021–2022; BPS: Jakarta, Indonesia, 2024.
- Gaikindo. Whole Sales of Battery Electric Vehicle (BEV) and Plug-In Hybrid Electric Vehicle (PHEV) by Brands in Indonesia January–April 2025; Gaikindo: Jakarta, Indonesia, 2025. [Google Scholar]
- Badan Pusat Statistik. Jumlah Kendaraan Bermotor Menurut Provinsi dan Jenis Kendaraan (Unit), 2022; BPS: Jakarta, Indonesia, 2024.
- Tampubolon, J.V.; Dalimi, R. Simulating EV Growth Scenarios in Jawa-Madura-Bali from 2024 to 2029: Balancing the Power Grid’s Supply and Demand. World Electr. Veh. J. 2024, 15, 341. [Google Scholar] [CrossRef]
- Sesotyo, P.A.; Dalimi, R.; Sudiarto, B. Modeling of Electric Vehicle Tariff Using Real-Time Elasticity Regional Pricing Within Indonesian Grid Authority Case Study: Java-Madura-Bali Provinces. IEEE Access 2024, 12, 184091–184118. [Google Scholar] [CrossRef]
- Huda, M.; Aziz, M.; Tokimatsu, K. Potential ancillary services of electric vehicles (vehicle-to-grid) in Indonesia. Energy Procedia 2018, 152, 1220. [Google Scholar] [CrossRef]
- Gaikindo. Mobil Listrik Terlaris Maret 2025 di Indonesia; Gaikindo: Jakarta, Indonesia, 2025. [Google Scholar]
- Khairunisa, W.A.; Munandar, A. The Commuting Pattern Analysis of Commuters from Depok City West Java. J. Spat. Wahana Komun. Dan Inf. Geogr. 2020, 20, 1–9. [Google Scholar]
- 2024 Denza D9 Specification. Available online: https://www.denza.com/en-mo/product-detail/d9 (accessed on 1 May 2025).
- Chery Omoda J6 Specification. Available online: https://chery.co.id/id/model/omoda/tipe/j6 (accessed on 2 May 2025).
- Wuling Air EV Specification. Available online: https://wuling.id/id/air-ev (accessed on 2 May 2025).
- BYD M6 Specification. Available online: https://www.byd.com/id/car/m6 (accessed on 3 May 2025).
- Gesits G1 Specification. Available online: https://www.gesitsmotors.com/gesits-g1 (accessed on 2 May 2025).
- United E-Motor TX1800 Specification. Available online: https://unitedmotor.co.id/product/tx1800 (accessed on 1 May 2025).
- Viar New Q1 Specification. Available online: https://viarmotor.com/subsidi-motor-listrik-viar-new-q1 (accessed on 2 May 2025).
- Polytron Fox R Electric Specifications. Available online: https://polytron.co.id/ev/polytron-fox-r (accessed on 3 May 2025).
- Kearney, A.T. Indonesian Automotive Trends and a Road Map for 2030; ATKearney: Singapore, 2019; p. 5. [Google Scholar]
- PT PLN (Persero). Statistik PLN 2023; PLN: Jakarta, Indonesia, 2024; p. 77. [Google Scholar]
Disclaimer/Publisher’s Note: The statements, opinions and data contained in all publications are solely those of the individual author(s) and contributor(s) and not of MDPI and/or the editor(s). MDPI and/or the editor(s) disclaim responsibility for any injury to people or property resulting from any ideas, methods, instructions or products referred to in the content. |
© 2025 by the authors. Published by MDPI on behalf of the World Electric Vehicle Association. Licensee MDPI, Basel, Switzerland. This article is an open access article distributed under the terms and conditions of the Creative Commons Attribution (CC BY) license (https://creativecommons.org/licenses/by/4.0/).