A Predictive Model for Voltage Transformer Ratio Error Considering Load Variations
Abstract
1. Introduction
2. Transformer Measurement Error Analysis
3. Multivariate Variational Mode Decomposition
3.1. Principle of MVMD
3.2. Decomposition and Reconstruction
3.2.1. Permutation Entropy
3.2.2. RIME
3.2.3. Spearman Rank Correlation Coefficient
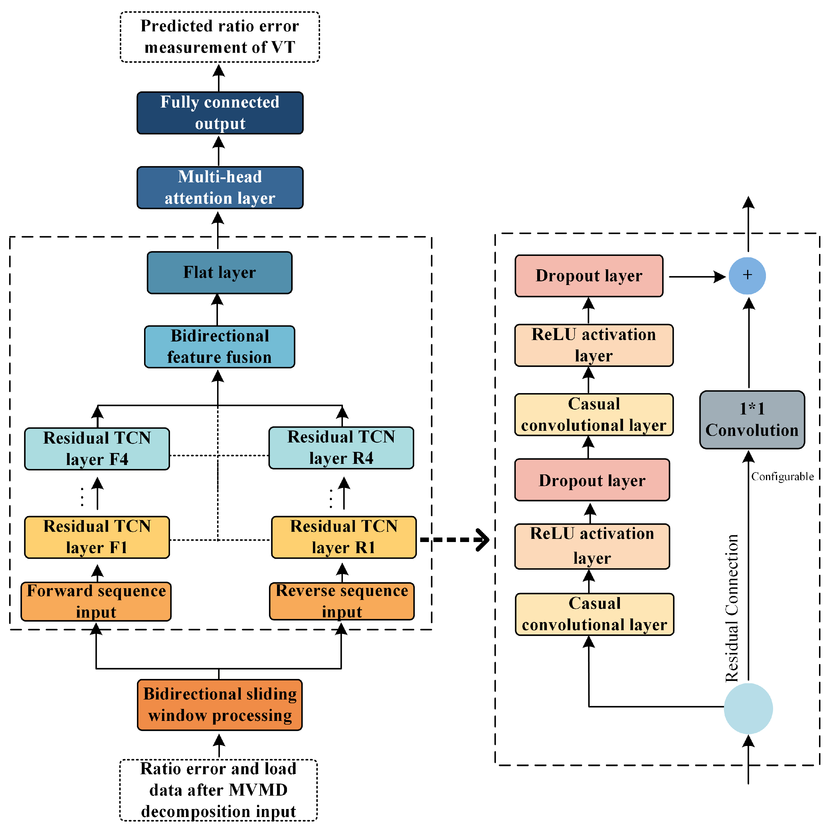
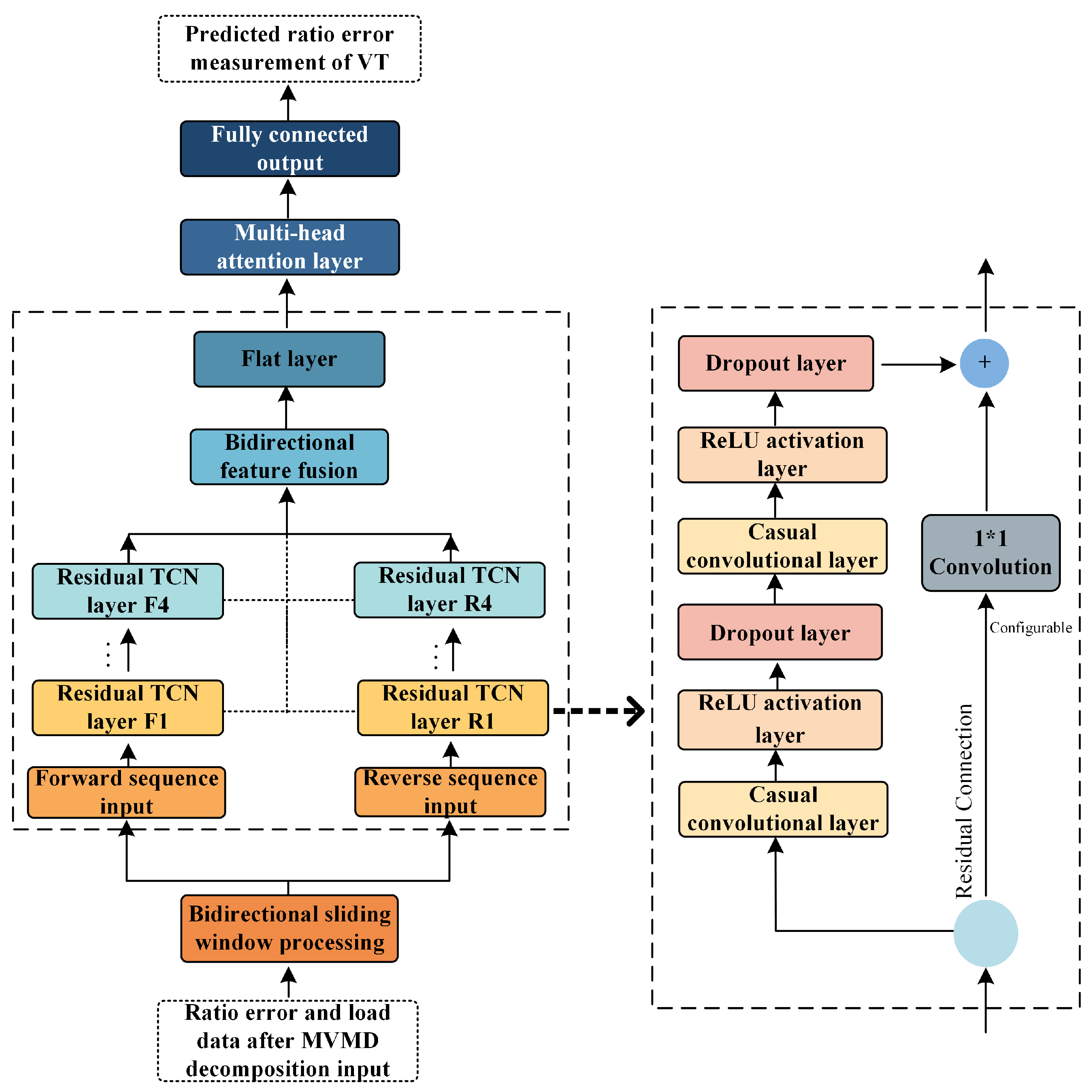
4. BiTCN-MHA Model
4.1. BiTCN
4.2. Multi-Head Attention Mechanism
4.3. Model Process
- Data Collection and Preprocessing: Collect historical ratio error sequences and load fluctuation data from VTs. The input step size is 24. After removing invalid data points and those beyond three standard deviations, the data are normalized. The final results are then denormalized.
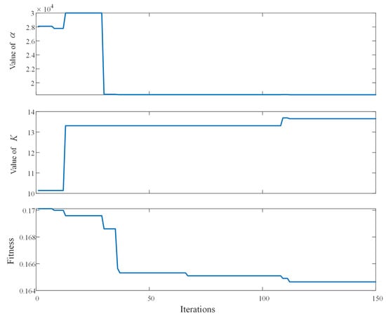
- Adaptive MVMD Decomposition: Set the minimum permutation entropy as the objective function, use the RIME optimization algorithm to solve for the optimal decomposition parameters of MVMD, and decompose the collected load and ratio error sequences.
- Feature Selection and Reconstruction: Utilize the Spearman rank correlation coefficient to filter the decomposed subcomponents, eliminating irrelevant components.
- Sequence Reconstruction: Reconstruct the decomposed sequences and establish predictive sub-models for the reconstructed sequences.
- BiTCN-MHA Model Training: Predict each input signal component through BiTCN to extract deep features and generate a multidimensional feature matrix. After passing through a flattening layer to the MHA unit for marking important information, output the predicted subcomponents. The final prediction result is obtained by accumulation.
5. Case Study Analysis and Discussion
5.1. Model Evaluation Metrics
5.2. Model Evaluation Metrics
5.3. MVMD Decomposition and Reconstruction
5.4. Model Ablation Study
6. Conclusions
- The enhanced MVMD algorithm improves the precision and interpretive power of dual-channel signal decomposition and utilizes the Spearman rank correlation coefficient to select dominant modes after decomposition, reconstructing the signal channels. This advances the model’s generalization capabilities and its ability to learn from complex sequences.
- By integrating a bidirectional temporal convolutional network and a multi-head attention mechanism, the model takes into account both the correlation of the input load and the dynamic changes of the time series, enhancing its predictive stability for future trends.
Author Contributions
Funding
Data Availability Statement
Conflicts of Interest
Appendix A

References
- Long, Z.; Li, W.; Zhou, F.; Liu, S.; Fan, J.; Hu, K. Device of 1200 kV Wideband Capacitive Divider Based on High-voltage Standard Capacitor. High Volt. Eng. 2022, 48, 1826–1835. [Google Scholar] [CrossRef]
- Bibra, E.M.; Connelly, E.; Gorner, M.; Lowans, C.; Paoli, L.; Tattini, J.; Teter, J. Global EV Outlook 2021: Accelerating Ambitions Despite the Pandemic; National Academy of Sciences: Washington, DC, USA, 2021. [Google Scholar]
- General Metrological Terms and Definitions; Chinese Quality Inspection Press: Beijing, China, 2012.
- Cusenza, M.A.; Bobba, S.; Ardente, F.; Cellura, M.; Di Persio, F. Energy and environmental assessment of a traction lithium-ion battery pack for plug-in hybrid electric vehicles. J. Clean. Prod. 2019, 215, 634–649. [Google Scholar] [CrossRef]
- Jones, C.B.; Lave, M.; Vining, W.; Garcia, B.M. Uncontrolled Electric Vehicle Charging Impacts on Distribution Electric Power Systems with Primarily Residential, Commercial or Industrial Loads. Energies 2021, 14, 1688. [Google Scholar] [CrossRef]
- Chadha, S.; Jain, V.; Singh, H.R. A review on Smart Charging impacts of Electric Vehicles on Grid. Mater. Today Proc. 2022, 63, 751–755. [Google Scholar] [CrossRef]
- Crozier, C.; Deakin, M.; Morstyn, T.; McCulloch, M. Coordinated electric vehicle charging to reduce losses without network impedances. IET Smart Grid 2020, 3, 677–685. [Google Scholar] [CrossRef]
- Rodríguez-Pajarón, P.; Hernández, A.; Milanović, J.V. Probabilistic assessment of the impact of electric vehicles and nonlinear loads on power quality in residential networks. Int. J. Electr. Power Energy Syst. 2021, 129, 106807. [Google Scholar] [CrossRef]
- Fu, Y.; Meng, X.; Su, X.; Mi, Y.; Tian, S. Coordinated charging control of PEV considering inverter’s reactive power support and three phase switching in unbalanced active distribution networks. Electr. Power Autom. Equip. 2020, 40, 1–7. [Google Scholar]
- Baraniak, J.; Starzyński, J. Modeling the Impact of Electric Vehicle Charging Systems on Electric Power Quality. Energies 2020, 13, 3951. [Google Scholar] [CrossRef]
- Hafeez, G.; Alimgeer, K.S.; Khan, I. Electric load forecasting based on deep learning and optimized by heuristic algorithm in smart grid. Appl. Energy 2020, 269, 114915. [Google Scholar] [CrossRef]
- Zhang, C.; Ma, H.; Hua, L.; Sun, W.; Nazir, M.S.; Peng, T. An evolutionary deep learning model based on TVFEMD, improved sine cosine algorithm, CNN and BiLSTM for wind speed prediction. Energy 2022, 254, 124250. [Google Scholar] [CrossRef]
- Zhou, F.; Zhao, P.; Lei, M.; Yue, C.; Yu, J.; Liang, S. Capacitive voltage transformer measurement error prediction by improved long short-term memory neural network. Energy Rep. 2022, 8, 1011–1021. [Google Scholar] [CrossRef]
- Zhang, W.; Shi, Y.; Yu, J.; Yang, B.; Lin, C. Online measurement of capacitor voltage transformer metering errors based on GRU and MTL. Electr. Power Syst. Res. 2023, 221, 109473. [Google Scholar] [CrossRef]
- Yang, X.; Li, Z.; Zhong, Y.; Li, H. Ultra-short term transformer error forecast based on variational mode decomposition and CNN-GRU-ED. Dianli Xitong Baohu Yu Kongzhi/Power Syst. Prot. Control 2023, 51, 68–77. [Google Scholar]
- Brigham, E.O. The Fast Fourier Transform and Its Applications; Prentice-Hall, Inc.: Upper Saddle River, NJ, USA, 1988. [Google Scholar]
- Mounir, N.; Ouadi, H.; Jrhilifa, I. Short-term electric load forecasting using an EMD-BI-LSTM approach for smart grid energy management system. Energy Build. 2023, 288, 113022. [Google Scholar] [CrossRef]
- Li, D.; Jiang, M.-R.; Li, M.-W.; Hong, W.-C.; Xu, R.-Z. A floating offshore platform motion forecasting approach based on EEMD hybrid ConvLSTM and chaotic quantum ALO. Appl. Soft Comput. 2023, 144, 110487. [Google Scholar] [CrossRef]
- Dragomiretskiy, K.; Zosso, D. Variational mode decomposition. IEEE Trans. Signal Process. 2013, 62, 531–544. [Google Scholar] [CrossRef]
- Xue, T.; Jiang, F.; Zhang, L.; Xu, X. Strategy of Power Allocation and Two-layer Energy Management in Hybrid Energy Storage. J. China Three Gorges Univ. (Nat. Sci.) 2023, 45, 80–87. [Google Scholar]
- ur Rehman, N.; Aftab, H. Multivariate variational mode decomposition. IEEE Trans. Signal Process. 2019, 67, 6039–6052. [Google Scholar] [CrossRef]
- Li, Z.; Lan, F.; Zhong, Y.; Qiu, L.; Cheng, L. Measurement-protection-integrated Current Sensor Based on Double-bobbin Co-winding Technology. High Volt. Eng. 2022, 48, 4427–4429. [Google Scholar]
- Standard IEC. Transformers–Part, I. In 5: Additional Requirements for Capacitor Voltage Transformers; Standard IEC: Geneva, Switzerland, 2011. [Google Scholar]
- Bandt, C.; Pompe, B. Permutation entropy: A natural complexity measure for time series. Phys. Rev. Lett. 2002, 88, 174102. [Google Scholar] [CrossRef]
- Su, H.; Zhao, D.; Heidari, A.A.; Liu, L.; Zhang, X.; Mafarja, M.; Chen, H. RIME: A physics-based optimization. Neurocomputing 2023, 532, 183–214. [Google Scholar] [CrossRef]
- Stephanou, M.; Varughese, M. Sequential estimation of Spearman rank correlation using Hermite series estimators. J. Multivar. Anal. 2021, 186, 104783. [Google Scholar] [CrossRef]
- Chung, J.; Gulcehre, C.; Cho, K.; Bengio, Y. Empirical evaluation of gated recurrent neural networks on sequence modeling. arXiv 2014, arXiv:1412.3555. [Google Scholar]
- Hochreiter, S.; Schmidhuber, J. Long short-term memory. Neural Comput. 1997, 9, 1735–1780. [Google Scholar] [CrossRef]
- Peng, T.; Zhang, C.; Zhou, J.; Nazir, M.S. An integrated framework of Bi-directional long-short term memory (BiLSTM) based on sine cosine algorithm for hourly solar radiation forecasting. Energy 2021, 221, 119887. [Google Scholar] [CrossRef]
- Zhu, J.; Su, L.; Li, Y. Wind power forecasting based on new hybrid model with TCN residual modification. Energy AI 2022, 10, 100199. [Google Scholar] [CrossRef]











| Models | ERMSE | EMAE | EMedAE |
|---|---|---|---|
| GRU | |||
| LSTM | |||
| BiLSTM | |||
| TCN | |||
| BiTCN |
| Models | ERMSE | EMAE | EMedAE |
|---|---|---|---|
| BiTCN | |||
| BiTCN-MHA | |||
| This study |
Disclaimer/Publisher’s Note: The statements, opinions and data contained in all publications are solely those of the individual author(s) and contributor(s) and not of MDPI and/or the editor(s). MDPI and/or the editor(s) disclaim responsibility for any injury to people or property resulting from any ideas, methods, instructions or products referred to in the content. |
© 2024 by the authors. Licensee MDPI, Basel, Switzerland. This article is an open access article distributed under the terms and conditions of the Creative Commons Attribution (CC BY) license (https://creativecommons.org/licenses/by/4.0/).
Share and Cite
Li, Z.; Cui, J.; Rocha, P.R.F.; Abu-Siada, A.; Li, H.; Qiu, L. A Predictive Model for Voltage Transformer Ratio Error Considering Load Variations. World Electr. Veh. J. 2024, 15, 269. https://doi.org/10.3390/wevj15060269
Li Z, Cui J, Rocha PRF, Abu-Siada A, Li H, Qiu L. A Predictive Model for Voltage Transformer Ratio Error Considering Load Variations. World Electric Vehicle Journal. 2024; 15(6):269. https://doi.org/10.3390/wevj15060269
Chicago/Turabian StyleLi, Zhenhua, Jiuxi Cui, Paulo R. F. Rocha, Ahmed Abu-Siada, Hongbin Li, and Li Qiu. 2024. "A Predictive Model for Voltage Transformer Ratio Error Considering Load Variations" World Electric Vehicle Journal 15, no. 6: 269. https://doi.org/10.3390/wevj15060269
APA StyleLi, Z., Cui, J., Rocha, P. R. F., Abu-Siada, A., Li, H., & Qiu, L. (2024). A Predictive Model for Voltage Transformer Ratio Error Considering Load Variations. World Electric Vehicle Journal, 15(6), 269. https://doi.org/10.3390/wevj15060269

