Next Article in Journal
Adaptive Second-Order Sliding Mode Wheel Slip Control for Electric Vehicles with In-Wheel Motors
Next Article in Special Issue
Determining Volt/Var Characteristics of Electric Vehicle Charging Station Inverters for Voltage Regulation in Distribution Networks
Previous Article in Journal
Symmetrical Short-Circuit Behavior Prediction of Rare-Earth Permanent Magnet Synchronous Motors
Previous Article in Special Issue
Simulation-Based Tool for Strategic and Technical Planning of Truck Charging Parks at Highway Sites
 
 
Font Type:
Arial Georgia Verdana
Font Size:
Aa Aa Aa
Line Spacing:
Column Width:
Background:
Article

An Activity Network Design and Charging Facility Planning Model Considering the Influence of Uncertain Activities in a Game Framework

1
School of Electrical and Control Engineering, North China University of Technology, Beijing 100144, China
2
College of General Aviation and Flight, Nanjing University of Aeronautics and Astronautics, Nanjing 210016, China
3
College of Applied Science and Technology, Beijing Union University, Beijing 100012, China
*
Author to whom correspondence should be addressed.
World Electr. Veh. J. 2024, 15(11), 537; https://doi.org/10.3390/wevj15110537
Submission received: 19 October 2024 / Revised: 12 November 2024 / Accepted: 14 November 2024 / Published: 20 November 2024

Abstract

In the planning of public charging facilities and the charging activity network of users, there is a decision-making conflict among three stakeholders: the government, charging station enterprises, and electric vehicle users. Previous studies have described the tripartite game relationship in a relatively simplistic manner, and when designing charging facility planning schemes, they did not consider scenarios where users’ choice preferences undergo continuous random changes. In order to reduce the impacts of queuing phenomenon and resource idleness on the three participants, we introduce a bilateral matching algorithm combined with the dynamic Huff model as a strategy for EV charging selection in the passenger flow problem based on the three-dimensional activity network of time–space–energy of users. Meanwhile, the Dirichlet distribution is utilized to control the selection preferences on the user side, constructing uncertain scenarios for the choice of user charging activities. In this study, we establish a bilevel programming model that takes into account the uncertainty in social responsibility and user charging selection behavior. Solutions for the activity network and facility planning schemes can be derived based on the collaborative relationships among the three parties. The model employs a robust optimization method to collaboratively design the charging activity network and facility planning scheme. For this mixed-integer nonlinear multi-objective multi-constraint optimization problem, the model is solved by the NSGA-II algorithm, and the optimal compromise scheme is determined by using the EWM-TOPSIS comprehensive evaluation method for the Pareto solution set. Finally, the efficacy of the model and the solution algorithm is illustrated by a simulation example in a real urban space.

1. Introduction

Since the turn of the 21st century, the progressive maturation of battery technology has spurred a substantial increase in the production and ownership of electric vehicles (EVs) worldwide. The surge in EV sales has prompted numerous governments to offer increased incentives for charging infrastructure projects. Among these, China has been actively navigating the transition to electric mobility, leading the world in both EV production and ownership [1,2]. Nevertheless, by the end of 2023, China’s public charger-to-EV ratio stood at approximately 1:7, with a significant number of idle charging stations. The scarcity of public charging resources and ill-planned charging station deployments undermine user satisfaction, station profitability, and utilization rates. To enhance user experience by ensuring that individual needs regarding charging station size, pricing, entertainment services, and other amenities are met, it is imperative to initiate planning from the perspective of user activities. This approach necessitates the consideration of a tripartite relationship involving government bodies, companies, and users, facilitating the formulation of a synergistic strategy for charging activity network design and charging facility planning.
The planning, operation, and utilization of charging networks involve multiple stakeholders, including the government, charging station company, and EV users, as illustrated in Figure 1. The optimization objectives and constraints considered in charging network planning vary depending on the perspective of each stakeholder. Within the transportation sector, models have been proposed that concurrently address the optimization goals of minimizing charging station construction and operating costs, the time cost for users to reach charging stations, and the waiting time costs incurred by users in queues [3,4,5]. From an energy sector standpoint, charging station planning research takes into account the interests of EV users, charging station operators, and the power distribution system, formulating optimization models aimed at minimizing overall costs [6,7].
Planners of charging facilities must decide on the number and locations of charging stations under real-world constraints to meet user demands. Station siting optimization is a classic operations research problem; selection decisions directly impact service costs, quality, and efficiency, influencing operational profits. Acquiring land and installing chargers require substantial capital, rendering station establishment and operation a cumbersome and costly endeavor [8]. Business strategies primarily revolve around capacity planning and service levels at charging stations, constituting a nonlinear, multi-constraint optimization challenge. Consequently, after selecting sites, charging station companies must boost profitability within investment budget limits by enhancing operational efficiency [9]. The core of this optimization issue lies in making sound decisions about facility locations and capacities amidst complex charging scenarios, optimizing convenience for EV users, the network’s service capability, and the operator’s revenue—all while achieving planning objectives efficiently.
The primary agents in charging activity decisions are EV users, who are chiefly influenced by factors such as station size and charging tariffs when selecting a charging point, but are also variably swayed by aspects like brand reputation, ancillary facilities, and the surrounding environment [10]. While individual preferences towards these factors may differ, user groups exhibit consistency in their collective preferences [11]. This results in a multitude of similar yet uncertain behaviors during the user-centric decision-making phase of charging activities, amplifying the uncertainty in designing charging activity networks and necessitating robust planning strategies from managers to accommodate such variability. Current approaches to charging facility planning under uncertainty predominantly concentrate on how demand unpredictability affects station capacity requirements [12,13,14]. In addressing passenger flow issues, Zhang employed clustering techniques to segment user populations, subsequently incorporating uncertainty into the charging activity network design through decisions tailored to these defined user clusters [11]. Nonetheless, there remains a paucity of research explicitly examining the impact of uncertain user preferences on charging activity decisions, with existing charging activity network models predominantly anchored in well-defined user demographic profiles.
Game theory is a theoretical framework that studies how decision makers make choices in interdependent situations. In game theory, each decision-maker’s choices not only affect their own outcomes but also influence the outcomes of other decision makers. Similarly, in the problem of charging network planning, multiple decision makers exist, and each decision maker interacts with others based on certain rules [15,16]. The charging network planning problem involves the four core elements of decision makers, strategies, payoffs, and information structure, which satisfies the fundamental requirements of game theory. Therefore, it is reasonable to treat the charging network planning problem as a game-theoretic problem, where the long-term competitive and cooperative relationships among decision makers can be effectively described using game theory. In this context, the first set of decision makers comprises the planners of charging station locations, including both the government and private companies. The second set consists of the users of the charging infrastructure, namely, EV users requiring charging services. Bernardo et al. [17], in a two-player game setting, define the objective of the first player as profit maximization, whereas the second player aims to maximize demand utility. The utility function of the second player accounts for path deviations, pricing, and convenience facilities. Guo et al. [18], further, in designing the utility function for the second player, incorporate travel time and available capacity considerations.
The existing literature on charging station location planning utilizing game theory reveals that a bilevel programming framework is one of the predominant modeling methodologies. Typically, such frameworks address site selection and capacity planning at the upper level while resolving the equilibrium between the transportation network and the power distribution network at the lower level. Bilevel frameworks do not presuppose that the second group of decision makers (i.e., EV users) will adhere to the optimal plans for route selection and charging schedules dictated by the first group (planners and operators), but instead permit the second group to make self-interested decisions in line with personal preferences or attributes that maximize their own benefits [19,20]. We will build upon the existing bilevel framework, adhering to the basic assumptions. Then, based on realistic interest relationships, we supplement the game rules for the two decision makers in the upper-level problem and establish interactive relationships between the lower-level decision maker and the two upper-level decision makers. Ultimately, this results in a mathematical model where multiple parties influence each other.

2. Problem Statement

The fundamental elements of a game theoretical model include: a set of players, a set of strategies for each player, and a set of payoffs associated with each strategy. To prevent resource waste from unchecked expansion by charging station enterprises and in response to the Beijing government’s call [21] to strengthen oversight in charging infrastructure construction, this study will enhance the government’s coordination and regulatory capabilities. In the context of this study on charging network planning, the set of players comprises the three stakeholders involved in public charging network planning: the government (as regulator), charging station companies (as operators), and EV users (as drivers). The strategy set encompasses the optimal strategies chosen by each party, with the government deciding on station locations, companies determining station capacities, and users deciding on charging activities. The payoff set represents a collection of functions quantifying the benefits derived from each party’s strategies.
In the lower-level problem of charging station location models, EV users should be allowed to make activity decisions in accordance with their preferences. An illustration of a trip chain is provided in Figure 2. In Figure 2, the x-axis and y-axis represent longitude and latitude, respectively, jointly indicating the spatial dimension, while the z-axis represents the temporal dimension. Blue dots denote the O-D (origin–destination) points. Blue and red rectangular blocks represent the parking and charging processes, respectively, and green lines indicate the driving process. An EV trip chain refers to the sequence of events—comprising multiple driving, charging, and parking episodes—that an EV undergoes from its origin until reaching its final destination [6]. Trip chains typically record three-dimensional information about the time, space, and energy dimensions of user state transitions, reflecting users’ preference characteristics. By extracting temporal, spatial, and energy features from real-world EV operational datasets and constructing simulated trip chains through learning their feature distributions, the applicability of solutions can be enhanced. This trajectory data-based estimation method, which takes into account user heterogeneity, enables precise localization of charging demands (CDs) and leads to more accurate predictions of actual charging needs [22,23]. Consequently, concurrently considering charging activity network design and charging facility planning allows first-level decision makers to adjust facility planning strategies in harmony with users’ charging activity decisions. This coordination reduces queue lengths and decreases the idleness rate of charging points, thereby optimizing the overall efficiency of the charging network.
In the upper-level problem, charging station location models are categorized based on the representation of charging demand, including models based on point demand [24,25,26], origin–destination pair flow demand [27,28,29], and trajectory-based demand [30,31]. Depending on the scenario and considering the optimization objectives and constraints of multiple parties, an appropriate model needs to be selected to address the specific form of charging demand expressed.
This study focuses on a scenario within a localized urban area, aiming to satisfy the daily commuting charging needs of both private users and taxi users. Under this context, it is generally assumed that users will not deviate too far from fixed charging station locations, with the primary focus being on solving the location problem under the limited driving range of EVs for short trips. To this end, a maximum coverage model is proposed, striving to encompass the greatest number of demand points within a limited number of charging stations and service radii. Hamed et al. [26] introduced stochastic parameter methods into the maximum coverage model to examine location problems under various scenarios, yet this fails to adequately address charging needs during journeys. To overcome this limitation, our study dynamically updates global information within the constructed bilevel framework by capturing the operational status of the charging activity network. It further incorporates dynamic charging guidance that considers users’ states across time, space, and energy dimensions, thereby enhancing the model’s responsiveness to real-time charging requirements and improving overall network efficiency.

2.1. Assumptions

To facilitate comprehension of the fundamental concepts, this paper adopts the following assumptions:
  • The planning of the charging network and users’ charging choices constitute a three-party game involving stakeholders: the government (transportation authority), charging station companies, and EV users, each pursuing distinct objectives. Each party possesses limited information and must make decisions most beneficial to their goals based on what is known.
  • The model employs a bilevel framework, depicted as a leader–follower game [32]. The upper-level problem outlines the system objectives of the leader (the planner or operator of the charging network), while the lower-level problem mirrors the behavioral activities of EV users within the network. Followers (users) make activity decisions based on the leader’s plan, necessitating adjustments to the plan by the leader in response to these decisions.
  • In the lower-level problem, EV users have varying preferences for charging stations. Uncertainty in user choices of charging stations is described through a set of stochastic factors incorporated into the charging selection algorithm.
  • At the upper level, the government and charging station companies have separate objectives, engaging in a principal–agent game. Here, the government acts as the principal and charging station companies act as agents in this hierarchical relationship.
  • During trip chain simulations, factors such as traffic and weather affecting energy consumption are disregarded. Furthermore, long-distance travel by vehicles is not considered, given that average daily mileage within urban areas is significantly less than a vehicle’s maximum driving range, thus assuming no single journey exceeds this limit.
  • When EV users wait at charging stations, the queuing system is modeled as M/M/c, where arrivals follow a Poisson distribution, and each charger can serve only one vehicle at a time. “Queuing” does not refer to a specific charging point, but refers to the accumulation effect of vehicles waiting to be charged in the entire area under high demand.
  • EVs are classified into private vehicles and taxis, with differing performance parameters and distinct activity patterns and charging selection processes.

2.2. Time–Space–Energy Charging Activity Network

We propose a three-dimensional time–space–energy charging activity network. Users’ OD trip chains intersect at activity nodes, forming a commuting activity network. The charging activity network is then built upon this commuting activity network, taking into account each user’s charging behavior and associated activities to create a super-network.
The commuting activity network is represented as G c o m = ( V c o m , L c o m ) , where V c o m = { 1 , 2 , , v } is the set of nodes representing various activities in the network, and L c o m = { 1 , 2 , , l } represents the links or connections between these nodes. Each node in V c o m is characterized by its land use attribute, distinguishing between work locations, homes, leisure spots, etc. A distinct set of candidate charging station nodes is denoted as O = { 1 , 2 , , o } , and it is disjoint from V c o m , indicated by V c o m O = , meaning there is no overlap between regular activity nodes and potential charging station nodes initially. Solving the activity-based charging facility planning model leads to integrating some nodes from the charging set O into V c o m , forming an augmented set of nodes V a c t for the charging activity network. The link set L a c t of this network is then constituted by the path choices users make during their charging decisions. Consequently, the resulting charging activity network G a c t = ( V a c t , L a c t ) possesses more nodes and links compared to the original commuting network G c o m . Given that the charging activity network is constituted by individual user behaviors, it is closely linked to the layout plan of charging facilities. Considering the interconnection, we find the solution for the network design and layout plan concurrently based on activities.
In the charging activity network, electric private vehicles primarily reserve household trips and work commutes, exhibiting a rather singular activity purpose. Consequently, in this study’s trip chain simulation, electric private vehicles are restricted to “work” and “home” as their predominant activity destinations. The driving routes of electric taxis are widely distributed and their activity purposes are diverse, so their activity purposes are not deliberately restricted in the trip chain simulation.
Private vehicle users and taxi users exhibit differences in their charging selection behaviors, primarily manifested as follows: Private vehicle users needing a charge must locate a charging station potentially at a distance from the destination. Once their vehicle begins charging, they might opt for multimodal transport to complete their journey to the destination. The activity scheme is depicted in Figure 3, where l 1 represents the planned route, l 2 the actual traveled route to the charging station, and l 3 the additional transit segment to the final destination. For private vehicle users, there is a cost associated with separating from their vehicle, necessitating extra expenses for returning to their destination via alternative transport modes. Conversely, taxi users prioritize completing their service tasks and only search for a suitable charging station after arriving at their destination. They remain with their vehicle until it is sufficiently charged to continue operations. Hence, taxi users do not incur the separation cost experienced by private vehicle users, as their presence with the vehicle aligns with their operational objectives.
Grounded in the definition of the charging activity network, we employ a Markov process to determine the destinations in the trip chains [33]. This approach views a user’s transition from the current location to the next destination as a state transition process, where each transition depends solely on the state of the previous moment and is independent of any states prior to that.

3. Model Formulation

This section outlines a bilevel planning framework that accounts for the game-theoretic interactions among multiple stakeholders, grounded in users’ charging activities, to optimize charging station siting and capacity allocation schemes while proposing charging selection decisions best suited to users’ activity purposes. It elucidates the variables, upper- and lower-level models, charging guidance model, objective functions, and constraints required for model formulation. The triadic relationship within the charging network planning problem is illustrated in Figure 4.

3.1. Notations

The variable symbols used in this article are shown in Table 1.

3.2. Trip Chain Simulation

We generate simulated individuals based on a real-world dataset of electric vehicle operations in Beijing. By analyzing the various state distributions during both driving and charging phases, it fits probability density functions to the necessary variables, thereby producing electric vehicle trip chains that closely resemble actual conditions.

3.2.1. The Start Time of Trip Chain

The start time of a trip refers to the moment an electric vehicle initiates its journey in each travel sequence. Analysis of real-world operational data from electric vehicles in Beijing reveals that the initiation times for both personal electric cars and electric taxis largely coincide, adhering to a piecewise normal distribution [5,11]. The probability density function (PDF) for this is given by:
f o g ( t ) = 1 σ o g 2 π exp ( t + 24 μ o g ) 2 2 σ o g 2 0 t μ o g 12 1 σ o g 2 π exp ( t μ o g ) 2 2 σ o g 2 μ o g 12 < t 24
where t is the starting time of the electric vehicle’s trip; μ o g is the expected value of t; and σ o g is the standard deviation of t.

3.2.2. The Start SOC Level

The range anxiety among electric vehicle users arises from the remaining charge in their vehicle’s battery. Typically, when the electric vehicle’s battery level falls within a certain range [34], users tend to exhibit an increased willingness to recharge. There is minimal variation in the distribution of initial charging levels across different vehicle categories; hence, it is assumed that the start SOC when an electric vehicle begins to travel follows a normal distribution [35]. The PDF for this is described as:
f soc ( s 0 ) = 1 σ soc 2 π exp ( s 0 μ soc ) 2 2 σ soc 2
where s 0 is the start SOC when an electric vehicle begins to travel; μ soc is the expected value of s 0 ; and σ soc is the standard deviation of s 0 .
Based on the EV dataset and the descriptions of the vehicle models used, we assumed parameters for two types of electric vehicles using similar model parameters provided by the “Autohome” website. The assumed performance parameters for electric private vehicles and electric taxis are as indicated in Table 2.

3.3. The Upper Level: Government and Company

We formulate the planning of charging stations and users’ charging choices within a two-level framework, where the model concurrently yields plans for charging facility deployment and the network of user charging activities. In the upper-level problem, the relationship between the government and charging station companies is modeled as a principal–agent game. Here, the government acts as the principal, while companies serve as agents. The government is tasked with planning a batch of charging stations within a designated area to ensure broad service coverage. As agents, companies must consider their own interests, potentially leading them to install more charging piles in areas with high traffic flow and greater profit potential, which might result in imbalanced service capacity locally. To reconcile these interests, subsidy contracts are proposed to incentivize the agent’s decisions to maximize overall benefit. This study introduces a subsidy-based strategy for government and charging station companies, grounded in the subsidy policies released by the Beijing Municipal Commission of Urban Management [36]. As illustrated in Figure 4, market feedback serves as an indicator of the company’s effort level, with the government basing subsidies on this information. However, subsidies are not unlimited; the principal must motivate the agent to make the most appropriate decisions while minimizing the compensation paid, ultimately striking a balance between both parties’ interests.
Currently, there exists a disparity in the distribution of charging stations across regions with varying levels of economic development, leading to issues of spatial inequality. The differential and unfair distribution of charging stations is a key focus of study [37]. Consequently, when designing charging station networks, governments may prioritize social benefits. Given that charging stations are vital to the daily commutes of EV users, planners may regard the societal benefits of the number and location of charging stations as outweighing their direct economic benefits. Government objectives can be assessed through metrics such as the scale of facilities surrounding charging stations, the service coverage area, and the amount of subsidies allocated. The aim is to achieve higher service standards while minimizing subsidy expenditures.
On the other hand, charging station companies are more attentive to economic profitability, factoring in operational costs and financial returns. Driven by the goal of maximizing profits, these companies construct and operate stations with an eye on the bottom line, where profit is calculated as total revenue plus subsidies minus the initial investment costs [38].
The government makes decisions regarding the number and placement of charging stations, then subcontracts the construction and operation tasks to companies. Due to discrepancies between the utility functions of the principal and the agent, along with asymmetric information held by each party, this contradiction manifests in real life as a game of strategic interaction between the principal and the agent. The principal–agent game posits the following fundamental assumptions:
  • Both parties involved in the game seek to attain the greatest benefit at the least cost, always adopting optimal strategies to maximize their individual interests;
  • The agent possesses private information in the game, which is not known to the principal;
  • Information asymmetry impedes the principal’s ability to effectively monitor the agent’s actions, enabling the agent to potentially deviate from the goal of maximizing profits for the principal, instead seeking to maximize their own benefit while in the position. This behavior can harm the principal’s interests, thereby increasing the likelihood of “moral hazard”.
The crux of the principal–agent relationship between the government and companies revolves around how the government determines the subsidy amount to incentivize operational decisions by the company that align with the principal’s desired outcomes. Firstly, the government assesses the level of effort exerted by the charging stations through observing the company’s service penetration rate. Secondly, it measures the extent of the charging stations’ financial losses by examining the ratio of the company’s costs to its revenues. Following these evaluations, the government allocates operational subsidies to the company based on the outcomes.

3.3.1. Charging Facility Location

In the simulation architecture for electric vehicle trip chains established in this paper, charging demands are represented as discrete points. Consequently, the site selection planning for charging stations is conducted based on a point-demand approach. An initial solution model for charging facility location is proposed, aiming to maximize the satisfiable demand volume and the non-overlapping service coverage area given a predetermined number of sites and service radius. Each charging station, when accounting for the satisfiable demand, tolerates invalid trips, implying that the demand trips considered by the station may ultimately not choose it for charging. The formula is outlined as follows:
max o O p P ω p o i · P O I o , p + ω cds · D o + ω area · A o U o
U o 0 , 1 o O
m min o O U o m max
where ω p o i , ω c d s , and ω a r e a represent the influence coefficients of the three important variables on charging station location selection in Formula (3). m m i n and m m a x represent the lower and upper bounds of the total number of selected charging stations, respectively.

3.3.2. Company Objective

Given the predetermined locations, charging station companies must determine the number of charging piles for each station. The capacity planning involves balancing the interests of both operators and users, with the primary objective from the company’s perspective being to maximize the profitability of each charging station. The formula to guide this decision, with the aim of maximizing profit, can be outlined as follows:
max C in C out + S
The revenue function of a charging station network represents the overall profitability of the network, derived from the sum of revenues generated by every charging pile at each station during each operation.
C i n = o O n N e E t T d e , o v , o · U o j 100 · E C R e , k + 100 S O C e start E V e , k 100 · P t , o price · U o , n
P t , o price = B P L F o + T F t
L F o = B a s e L F · exp k · d o , center
T F t = 1 2 π · σ tf 2 exp t t 1 2 2 · σ tf 2 + 1 2 π · σ tf 2 exp t t 2 2 2 · σ tf 2 + 0.5
U o j 0 , 1 o O , j V
U o , n 0 , 1 o O
U o j U e ch
U o j U o
U o j · d e , o v , o T D
The daily average cost of a charging network encompasses both the costs associated with the charging stations and the charging piles, with a designed function as follows:
C out = o O C st , fi · U o + C pi , fi · n o
n min n o n max
where n min and n max represent the lower and upper bounds of the total number of charging piles in a charging station, respectively.

3.3.3. Subsidy

Government subsidies to charging station companies can be considered from two aspects: incentives and compensations. For incentives, to encourage companies to enhance their service levels in response to substantial charging demands, the government may offer incentive subsidies to stimulate their initiative. Here, the market penetration rate can be utilized to gauge the level of effort by the company. The market penetration rate refers to the proportion of actual users of charging station services relative to the potential demand of electric vehicles in the service area. A higher penetration rate likely indicates more effort by the charging stations in serving electric vehicle users.
Regarding compensation, the government needs to financially support charging stations that are disadvantaged by their geographical locations to maintain a wide service coverage area for the charging network. The ratio of operating costs to revenue reflects the profitability status of a charging station, enabling quantification of its loss condition. The subsidy function provided by the government to companies, considering both incentives for performance enhancement and compensations for operational disadvantages, can be formulated as follows:
S o = k eff · τ o τ 0 + k loss · C 0 C out , o / C in , o
τ o = U o j U o j D o D o
The incentive subsidy can be designed as a monotonically increasing function of the market penetration rate, assuming subsidies commence when the penetration rate reaches a threshold τ 0 , and they linearly increase as the penetration rate further increases. The loss compensation, on the other hand, can be structured as a decreasing function of the ratio of operating costs to revenue. When this ratio falls below a certain threshold C 0 , indicating significant losses, the company becomes eligible for a subsidy. Formula (19) represents the market penetration rate of node o as the ratio of the total number of decisions to choose node o for charging to the total potential charging demand within its service radius.
In this research, the government serves as the planner, with the optimization objective being to maximize the non-overlapping spatial coverage of the charging network and minimize subsidy costs. For clarity, the objective function is represented by the vector ( A , S ) , and the problem is formulated for minimization, expressed as:
min S ω a A o
where ω d denotes the reduction coefficient of the spatial non-overlapping coverage area in the minimization problem formulated in Formula (20).

3.4. The Lower Level: User Objective

Electric vehicle users strive for efficient mobility and uninterrupted activities, with their objectives measurable by charging expenses, queuing costs, and transfer costs. Users aim to minimize the total cost associated with their activities. In the trip chain simulation, the first step involves assessing the charging demand status of each simulated individual. The determination formula for this assessment is as follows:
S O C e end = S O C e start d i j 100 · E C R e , k / E V e , k
U e ch = 1 if S O C e end SOC anxiety 0 if S O C e end > SOC anxiety
where d i j denotes the distance between node i and node j. SOC anxiety denotes the state-of-charge threshold for the range anxiety of electric vehicle users. When the SOC of an electric vehicle falls below the threshold, the user’s charging demand status is set to 1.
In the trip chain, users prioritize minimizing both charging costs and transfer costs. Both private car owners and taxis seek to optimize their charging expenditures, whereas taxis, given their operational nature, disregard transfer costs. For the study area, we calculated the weighted average speed based on the road network data provided by OpenStreetMap. Taking into account the constraints of real-world driving conditions and road speed limits, as well as the average speed of 35 km/h set for urban areas in China in article [7], this study assumes that users travel at a speed of 30 km/h. Therefore, the formula for calculating the travel time to the charging station is:
T e , o end = T e start + d e , o v , o · U o j 30
Upon arriving at the charging station, users are served in the order of their arrival, adhering to Assumption 6 of the paper. Accordingly, a queuing loss function for the users is devised as follows:
C te = e E o O T e wa · λ te · U e , o wa
U e , o wa 0 , 1 e E , o O
T e wa = o O U o j n o ρ n o ρ n o ! 1 ρ 2 λ P 0
P 0 = h = 0 n o 1 1 h ! λ μ h + 1 n o ! · 1 1 ρ · λ μ n o 1
where C t e represents the cost incurred by users while queuing. λ represents the number of vehicles waiting to be charged at the charging station within an hour. μ is the number of vehicles that can be charged per hour by each charging station. ρ is the average utilization rate of the charging piles. P 0 is the probability that no vehicle is being served.
Upon arriving at the charging station, private vehicle users separate from their cars immediately after receiving charging services, opting for alternative transportation to reach their destinations. These users incur both time and monetary costs to fulfill their ultimate activity objectives. Conversely, taxi users do not incur such costs. The objective function is tailored to capture the additional considerations for taxi users and is formulated as:
C tra = o O γ tra · d e , o o , v · U o j · U e k
U e k 0 , 1 e E
γ tra = ω a · C 1 + ω b · C 2 + ω c · C 3 d sd = ω a · V 1 · t 1 + ω b V 1 · t 21 + V 2 · t 22 + V 3 · t 23 + V 1 · t 24 + P 1 + ω c V 1 · t 31 + V 2 · t 32 + V 3 · t 33 + P 2 + C p d sd
where C tra represents the cost incurred by users during transfers. γ tra denotes the transfer loss coefficient, based on simulated assumptions with values V 1 = 125 , V 2 = 62.5 , P 1 = 2 , P 2 = 14 , ω c = 0.2 , and d sd = 1.2 . The variable t is assigned values according to article [4], and through these calculations, γ tra is determined to be 60 yuan per kilometer.
  • t 1 = 40 , the average walking time from the charging station to the activity point.
  • t 21 = 8 , the average walking time from the charging station to the bus station.
  • t 22 = 5 , the average waiting time for the next bus.
  • t 23 = 10 , the average time spent on the bus.
  • t 24 = 3 , the average walking time from the bus station to the activity point.
  • t 31 = 8 , the average walking time from the charging station to the place where a taxis is called.
  • t 32 = 3 , the average waiting time for the taxi.
  • t 33 = 6 , the average time spent in a taxi.
The user’s objective function is derived by combining Formulas (7), (24), and (28).
min C in + C te + C tra

4. Charging Selection Strategy

4.1. Dynamic Huff Model

Due to the limited number of charging piles at charging stations and the lengthy duration required for EV charging, competition arises among sequentially arriving EV users for access to charging resources. Unordered competition escalates the likelihood of queues, reducing both the profitability and utilization rates of charging stations, and fails to adequately address users’ diverse needs regarding station size, pricing, and attractiveness [39]. To address this, we propose a dynamic Huff model to quantify the decision probability of electric vehicle users during their charging selection phase.
The traditional gravity model focuses on the scale and distance between two parties, but it does not directly consider the activity attributes of locations. However, in this paper, since the charging issue is addressed based on activities, the impact of location activity attributes on users’ charging activities must be considered. The Huff model is a geographic spatial model used for predicting and analyzing customer behavior, incorporating more parameters related to location attributes such as price, service quality, opening hours, etc., which can more finely reflect the complexity of customer selection behavior. Its core idea lies in the probability that customers visit various shopping centers, with probabilities depending on the attractiveness of the shopping center scale to customers and the travel time required for customers to reach the shopping center [40]. Both Sheng [34] and Zhao [41] utilize an improved Huff model to describe the probabilistic patronage behavior of EV users. In this study, the Huff model is adapted to the context of users selecting charging stations, taking into account the time-varying nature of charging station attractiveness, thereby establishing a dynamic Huff model. The formula to estimate the probability of EV users in different regions choosing various charging stations is as follows:
P t , e , o = ω num · n o + ω price · 1 / P t , o price + ω dis · 1 / d e , o o , v d e , o v , o + d e , o o , v · U e k o O ω num · n o + ω price · 1 / P t , o price + ω dis · 1 / d e , o o , v d e , o v , o + d e , o o , v · U e k · U e ch
where ω n u m , ω p r i c e , and ω d i s represent the influence coefficients of the number of charging stations, lower charging prices, and shorter transfer distances, respectively, in the Huff attraction model.
The price of a charging station is correlated with its geographic location and the current time. To take into account the impact of geographical location on charging prices, we utilize the centroid of the charging activity network as the central point of the study area. The electricity price at each charging station decreases with the station’s distance from this center, as illustrated in Figure 5. Green dots in the figure represent the actual coordinates of charging stations obtained from a map; red dots represent the centroid coordinates of the charging station set. The red bell-shaped curve indicates the decay state of charging prices. The peak of the bell-shaped curve corresponds to the centroid point. The red curve shows a gradual decline in price from the center of mass outward. Analysis of real-world operational data from charging stations reveals that prices generally exhibit a bimodal distribution pattern, peaking at 10 am and 6 pm. Consequently, Formulas (8)–(10) are established to depict the variations in charging station pricing.
Calculate the arrival times of each user at each charging station and their selection probabilities according to Formulas (23) and (32). For each user, identify the top 50 currently available charging stations based on service probability rankings, and generate a recommended list of charging stations accordingly.

4.2. Bilateral Matching

When EV users select charging stations, the stations themselves also engage in conditional screening of users. During the charging selection process, both the user side and the charging station side have their preference rankings, indicating the degree of desirability for their matching partners. In the context of public charging station allocation, matching needs fluctuate with time and space, necessitating the adoption of dynamic matching strategies to adapt in real time. By simulating the selection behaviors of user groups towards each charging station in their recommended lists, estimations can be made for anticipated expenditure, the moment users arrive at their chosen stations, the remaining battery level upon arrival, and the cost of transferring. For EV users, preference probabilities, arrival times, residual battery levels, and transfer costs are compiled into an expectation matrix M, representing the anticipated outcomes for each user visiting a station. Subsequently, the expected mean values for these four factors across the proposed schemes are computed, forming an expectation mean matrix Z = z 1 , 1 , z 1 , 2 , z 1 , 3 , z 1 , 4 .
We posit that charging stations consider both the duration of EV users’ occupancy and their spending on charging as influential factors. Hence, these two aspects are utilized to compute the expected mean values for the charging station side, denoted as expectation mean matrix Y = y 1 , 1 , y 1 , 2 . To better understand the decision-making and bilateral matching process between users and charging stations, we illustrate this in Figure 6. In Figure 6, both parties consider their respective preference factors and choose the option with the highest expected benefit from a finite set of choices.
Based on the current state, the expectation matrix H is derived for each charging station. Subsequently, utilizing the expectation matrices and expectation mean matrices, standard decision deviation matrices Q for the user side and R for the charging station side are obtained. The calculation method for each element within these standard decision deviation matrices is as follows:
q e , o , β = f β u m e , o , β z 1 , β z 1 , β
r e , o , χ = f χ cs h e , o , χ y 1 , χ y 1 , χ
Set the positive/negative directional identifiers ( f β u and f χ c s ) for the user side’s β -th criterion ( β = 1 , 2 , 3 , 4 ) with values 1, −1, 1, −1, respectively; and for the charging station side’s χ -th criterion ( χ = 1 , 2 ) with values −1, 1, respectively.
Numerous studies in the realm of transportation have demonstrated that individuals exhibit bounded rationality in their decision-making processes. Similarly, EV users also display bounded rationality when selecting charging stations [42]. Prospect theory can be employed to quantify the value of different charging choices made by these users. Users tend to focus more on the subjective value E x bias of each option they consider. The computation of subjective value within the framework of prospect theory is approached as follows:
E x bias = x bias λ 1 if x bias 0 λ 3 x bias λ 2 if x bias < 0
where x bias represents the difference between the actual value and the reference point, indicating the true value. λ 1 and λ 2 are risk preference parameters, with values of 0.88 and 0.88, respectively. λ 3 is the loss aversion parameter, with a value of 2.25.
Using the prospect theory Formula (35) in conjunction with the standard decision deviation matrices, the value matrices for the user side and the charging station side, denoted as A and B, respectively, are computed. The calculation method for each element within these matrices is outlined as follows:
a e , o , β = E q e , o , β
b e , o , χ = E r e , o , χ
The charging station side assigns normalized weight vectors ω cs = ω 1 cs , ω 2 cs to the duration of user occupation and charging expenses. Leveraging these weight vectors alongside the value matrices, comprehensive value vectors A ˜ and B ˜ for the user side and charging station side, respectively, are calculated. The computation method for each element within these comprehensive value vectors proceeds as follows:
a ˜ e , o = β = 1 4 a e , o , β · ω β u
b ˜ e , o = χ = 1 2 b e , o , χ · ω χ cs
Based on the comprehensive value vectors ( A ˜ and B ˜ ) and the user satisfaction weight ω user , the bilateral matching problem between electric vehicle users and charging stations can be solved. The solution model for this matching problem is outlined as follows:
max ω user o = 1 O a ˜ e , o x e , o + 1 ω user o = 1 O b ˜ e , o x e , o
where x e , o is a binary variable (0 or 1), with x e , o = 1 indicating that the user is matched with a charging station. The maximum satisfaction level of the guidance effect can be calculated using Formula (40). The constraints ensure that each electric vehicle user can be matched to an electric vehicle charging station. The optimal matching strategy is derived from Formula (40), guiding each user to undertake their charging activities based on their individualized strategies. Consequently, an optimal charging activity network is designed, grounded in users’ preferences.

4.3. Uncertain Decision

To account for variations in charging preference among different users, this paper employs the Dirichlet distribution to design a stochastic weight vector for the four evaluation criteria from the user’s perspective. The Dirichlet distribution is well-suited for generating multiple weights, with its parameter vector α influencing the concentration or dispersion of the weight distribution. The Dirichlet distribution is a continuous multivariate probability distribution commonly used to describe the probability distributions in multinomial problems, especially when modeling probabilities over multiple categories [43]. In the study, based on the fundamental assumptions of the Dirichlet distribution, we propose the following:
  • Finite Preference Options: We assume that users can only choose from a finite set of charging stations and that they select the most suitable charging station based on four attractiveness features. Each user’s preference for these four features is modeled using the Dirichlet distribution;
  • Probability Constraints: The user’s preference probabilities for the four attractiveness features satisfy the constraint that their sum equals 1;
  • Independence Assumption: We assume that during the decision-making stage, each individual user’s preferences for the attractiveness features are independent, and the preferences between individuals do not influence each other. Therefore, each individual’s preferences for the charging station’s attractiveness features can be independently modeled using the Dirichlet distribution.
Through Formula (41), a normalized weight vector ω u = ω 1 u , ω 2 u , ω 3 u , ω 4 u is obtained, which accommodates the uncertainty introduced by individual user preferences in the decision-making process. This approach ensures that the model captures the diversity in how users prioritize different aspects when selecting a charging station, thereby enhancing the realism and adaptability of the optimization strategy.
f ω u α = 1 B α i = 1 n ω i u α i 1
where α = α 1 , α 2 , , α n is a random parameter vector. The normalization constant B α is the multivariate Beta function, consisting of the Gamma function. The PDF f ω u α describes the probability density of the vector ω u given the parameter vector α . The weight coefficients corresponding to the four evaluation indicators can be generated by Formula (41).
In the charging selection phase, users within the same group exhibit similar preferences [11,34,44]; however, each individual dynamically weighs various influencing factors during their decision-making process, introducing uncertainty into their choice. To address this, when calculating the comprehensive value vector for the user side, 100 sets of weights are generated for each user following a Dirichlet distribution, reflecting the possible variations in their decision-making values. Analyzing the statistical properties of these decision values, a 90% confidence interval is adopted as the boundary of uncertainty.
D e c i s i o n = arg min i max j o i j η j
Under the maximum–minimum regret criterion, encapsulated in Formula (42), comparisons are made between all randomly generated preference weight schemes in scenarios both with and without queuing. The primary focus is on identifying the maximum regret value relative to the optimal solution for each scheme. Ultimately, the set of robust optimal preference weights for the user is chosen as the one that yields the smallest maximum regret across all scenarios considered. This approach ensures that the selected preference configuration minimizes potential regret, thereby providing a decision-making framework that is not only tailored to individual preferences but also robust against the inherent variability in user behavior.
In Formula (42), η j represents the minimum activity cost among all plans under the j-th natural state, while o i j denotes the actual activity cost of the i-th plan under the j-th natural state. Given that charging stations have varying capacities, the estimated waiting times differ among stations when queuing occurs. Consequently, the presence or absence of queuing can be regarded as a distinguishing characteristic of natural states. When accounting for the uncertainty in user selection decisions induced by random preferences, the weight that yields the minimal maximum regret across all natural states is selected as the final basis for decision making. This approach guarantees that the decision remains relatively optimal even under the least favorable circumstances.

4.4. Selection Algorithm

The above model can determine the best charging strategy for each electric vehicle user. This strategy aims for minimal cost to users for completing their trip chains, while charging stations, in pursuit of higher profits, also aim to optimize service times, leading to the overarching goal of minimizing queuing for users. To visually illustrate the charging guidance process, Algorithm 1 is provided for explanation.
Algorithm 1 Charging Station Selection Considering User Preference Uncertainty (Part 1)
Input: 
Charging station site selection and capacity planning, simulation of EV trip chains, activity network node set.
Output: 
Feasible activity set for each user.
  1:
Step 1: Filter the accessible charging stations for each user and compile a set of feasible activity plans as follows:
  2:
   U o j · d e , o ( v , o ) T D , O u = { o 1 , o 2 , , o n }
  3:
Calculate the travel time, energy consumption, and detour distance for each user to reach every charging station within their feasible activity set:
  4:
  User set: u s e r s = { u s e r 1 , , u s e r n , u s e r n + 1 , , u s e r j }
  5:
  Arrival time set for feasible plans:
  6:
   t = { t 1 ( U o j ) , , t n ( U o j ) , t n + 1 ( U o j ) , , t j ( U o j ) }
  7:
  Energy consumption set for feasible plans:
  8:
   S = { s 1 ( U o j ) , , s n ( U o j ) , s n + 1 ( U o j ) , , s j ( U o j ) }
  9:
  Transfer distance set:
10:
   d = { d 1 ( U o j ) , , d n ( U o j ) , d n + 1 ( U o j ) , , d j ( U o j ) }
Algorithm 1 Charging Station Selection Considering User Preference Uncertainty (Part 2)
Input: 
Result from Part 1 including feasible activity set for each user.
Output: 
Selected charging station set for users.
  1:
Step 2: Under the current site selection and capacity planning scenario, calculate the selection probability P t , e , o for each user regarding each activity plan within their feasible set.
  2:
while  u s e r i { u s e r 1 , , u s e r n , u s e r n + 1 , , u s e r j }  do
  3:
  for  i = 1 to j do
  4:
  Calculate the arrival times of users at feasible plans, as illustrated by Formula (23).
  5:
  Calculate the expected charging price at the time of users’ arrival at feasible plans, as shown in Formula (8).
  6:
  Calculate the probability of users selecting each feasible plan, as indicated by Formula (32).
  7:
  Store the selection probabilities, arrival times, remaining battery levels, transfer costs, and charging expenses:
  8:
     u s e r = { p i ( U o j ) , t i ( U o j ) , s i ( U o j ) , d i ( U o j ) , c i ( U o j ) }
  9:
  end for
10:
end while
11:
Output:  u s e r s
12:
Step 3: Bilateral matching process.
13:
Select factors influencing both EV users and charging stations to establish respective matrices of expected values and matrices of expected mean values.
14:
Calculate the standard decision deviation matrices for the user side and the charging station side, as illustrated by Formulas (33) and (34).
15:
Compute the value matrices based on prospect theory formulas and the standard decision deviation matrices, following Formulas (35)–(37).
16:
Derive the comprehensive value vectors by calculating according to the value matrices and the weight vectors, as outlined in Formulas (38) and (39).
17:
Solve the bilateral matching model using the formulation outlined in Formula (40).
18:
Output:  u s e r s = { u s e r i ( U o j ) , , u s e r n ( U o j ) , u s e r n + 1 ( U o j ) , , u s e r j ( U o j ) }

5. The Solution Method

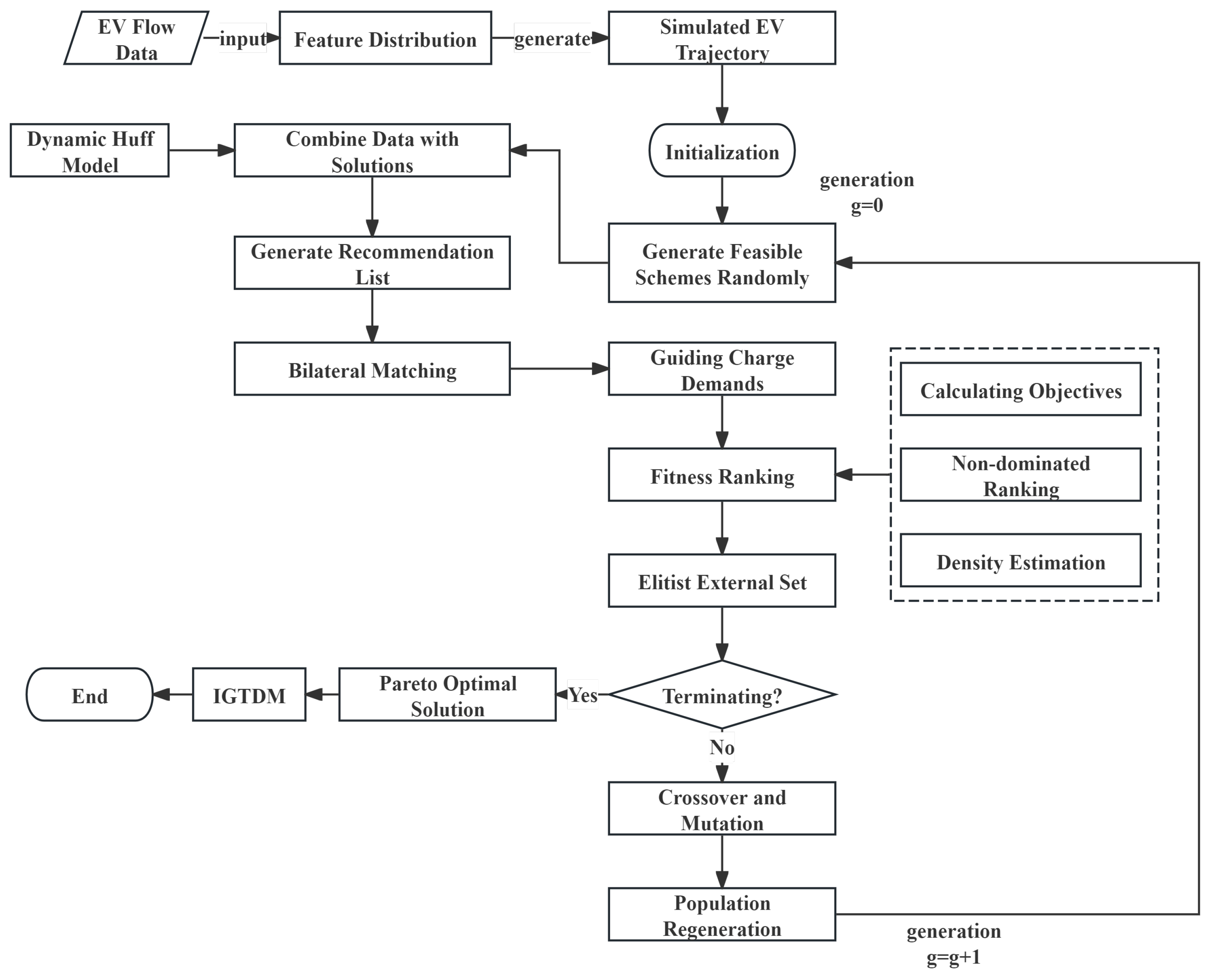
We describe the construction of a bilevel framework that takes into account principal–agent and leader–follower games. This framework is commonly employed in traffic network modeling problems and is classified as a non-deterministic polynomial problem, for which heuristic algorithms are preferred due to the complexity involved in finding exact solutions [45,46]. The Non-dominated Sorting Genetic Algorithm II (NSGA-II) is adopted in this study to generate Pareto-optimal compromises between conflicting objectives of the model.
In the context of the genetic algorithm applied here, each solution represents a combination of plans for charging facility layouts and a scheme for charging activity networks. Within each generation of the algorithm, the solutions are evaluated based on the defined objectives, and they are then ranked according to non-domination and density estimation. An external elite archive is maintained throughout the iterative process to store the Pareto-optimal solutions from each generation. New feasible offspring solutions are generated based on this external elite set, and these new solutions are combined with the elite set to form the next generation. This cycle repeats until the final generation is reached or a stopping criterion is met. The algorithm typically sets a maximum number of iterations and stops when it reaches the specified iteration count. When the solution set starts to converge around a certain objective value, it indicates that the algorithm may have converged. The process for solving the bilevel planning model utilizing NSGA-II is illustrated in Figure 7.
Step 1. Initialization. For the site selection scheme, a random population is generated. A larger population size helps to increase the diversity of solutions, but it also increases the computational burden. The length of each chromosome in the population corresponds to the number of candidate node sets, with each position in the chromosome representing a potential charging station location—a ’1’ denotes selection of that location as a charging station, while a ’0’ indicates it is not chosen. From each chromosome, m sites are randomly selected and assigned a value of ’1’. The crossover and mutation probabilities are set to 0.9 and 0.1, respectively. The mutation rate and crossover rate both affect the search efficiency and sample diversity of the solution process. Proper parameter tuning can improve computational efficiency while ensuring solution quality. Therefore, these parameters should be adjusted according to the specific problem. Regarding the capacity determination scheme, another random population is created under the established site selection configuration. For every individual in this population, a random number of charging points are allocated to each selected charging station. In the tournament selection process, υ o individuals participate, and there is a winning probability threshold of 0.9, ensuring that both crossover and mutation operations are always executed.
Step 2. Charging selection. Take the initialized schemes as feasible solutions and employ Algorithm 1 to assign an appropriate charging station to each EV user based on their activity patterns, thereby optimizing their charging plans.
Step 3. Fitness Evaluation. After determining the site selection, capacity allocation, and activity plans, the tri-objective value of each solution is computed using Formulas (6), (20), and (31). The objectives of the model are to minimize societal service costs, maximize operational profits, and reduce charging activity costs, embodied in the specific model formulation as follows:
min S ω a A o max C in C out + S min C in + C te + C tra
In order to identify the best compromise solutions, solutions are assessed based on non-domination sorting and density estimation methods, yielding the non-dominated rank i rank and the crowding distance i distance for solution i. In this research, the fitness of solution i is represented by i rank and i distance . The partial order n adopted in this study adheres to Principle [47]. As is shown in Formula (44), solutions with lower ranks are the first choice. When two solutions belong to the same rank level, to promote diversity, preference is given to solutions located in less crowded regions.
i n j i f i rank < j rank or i rank = j rank and i distance > j distance
Step 4. Reserve the elitist solutions. In generation g, we employ a tournament strategy to select υ o solutions for comparison, from which the best elite solution is admitted into the next generation P g + 1 , also becoming the offspring solution of the generation g. The selection process is carried out based on non-domination sorting and density estimation methodologies.
Step 5. New generation. In generation g, the parental solution set Q g + 1 of size υ p is generated by applying crossover and mutation operators from P g + 1 . During the mutation phase, the queuing situation at each charging station within the current planning scheme is categorized and assessed. For stations experiencing queues, Δ n additional charging points are installed to alleviate congestion. Conversely, for those without queues, the number of chargers is potentially reduced based on a mutation probability, as illustrated by Formula (42). It is crucial that throughout this mutation process, the charging capacity of each station remains within predefined bounds n min , n max . The resulting parent solutions and the mutated offspring are then combined to form a new solution set, labeled R g + 1 = P g + 1 Q g + 1 . Subsequently, the iteration counter is incremented by one, and the algorithm proceeds back to step 2.
Step 6. Pareto Frontier Assessment. To avoid the influence of subjective decisions on the ultimate outcome, the EWM-TOPSIS method is utilized to pinpoint the optimal compromise solution from the Pareto non-dominated solution set. This method mitigates subjectivity by first assigning weights to the objective functions via entropy weighting, and subsequently employing the TOPSIS method, which employs the technique of approximating the ideal solution, to rank and select the most favorable compromise solution. To offer a clearer depiction of this evaluation procedure, Algorithm 2 is presented for elaboration.
Algorithm 2 EWM-TOPSIS Method (Part 1)
Input: 
Pareto non-dominated solution set.
Output: 
The Mahalanobis distance and the Euclidean distance.
  1:
Step 1: Construct a judgment matrix X by extracting the tri-objective function values from the Pareto frontier solutions. Compute the Euclidean distance E D between each solution and the ideal point, as well as the Mahalanobis distance M D between each solution and the nadir point. Incorporate these two distances into the judgment matrix X = ( x i j ) m × n , where i = 1 , 2 , , m ; j = 1 , 2 , , n .
  2:
E D = a = 1 3 F a i O a 2
  3:
M D = a = 1 3 F a i μ a T 1 F a i μ a
Algorithm 2 EWM-TOPSIS Method (Part 2)
Input: 
Weighted judgment matrix from Part 1.
Output: 
The best solution and the worst solution.
  1:
Step 2: Perform standardization on the judgment matrix X:
  2:
   For forward indicators:
x i j = x i j min x i j max x i j min x i j + 0.0001
  3:
   For inverse indicators:
x i j = max x i j x i j max x i j min x i j + 0.0001
  4:
Step 3: Calculate the information entropy e j :
  5:
k = 1 ln m
  6:
p i j = x i j i = 1 m x i j
  7:
e j = k i = 1 m p i j ln p i j
  8:
Step 4: Calculate the weights of each indicator using the information entropy w j :
w j = 1 e j j = 1 n 1 e j , w j 0 , 1 , j = 1 n w j = 1
  9:
Step 5: Calculate the weighted matrix H:
10:
H = h i j m × n
11:
h i j = w j · x i j , i = 1 , 2 , , m ; j = 1 , 2 , , n
12:
Step 6: Calculate the best solution z j + and the worst solution z j :
13:
z j + = max h 1 j , h 2 j , , h n j
14:
z j = min h 1 j , h 2 j , , h n j
15:
Step 7: Calculate the Euclidean distance between each solution and both the best solution and the worst solution:
16:
s i + = j = 1 n z j + r i j 2
17:
s i = j = 1 n z j r i j 2
Algorithm 2 EWM-TOPSIS Method (Part 3)
Input: 
Weighted judgment matrix from Part 2.
Output: 
Comprehensive evaluation index and rankings.
  1:
Step 8: Calculate the comprehensive evaluation index E T i , whose value ranges from 0 to 1, with values closer to 1 indicating a more superior evaluation object.
E T i = s i s i + + s i + 0.000001 , S i 0 , 1
  2:
Step 9: Output the comprehensive evaluation index and rankings:
E T i , R a n k i

6. Numerical Example

This study focuses on the region within Beijing, specifically bounded by the coordinates [116.21, 39.91] [116.34, 40.01]. After data screening, the area encompasses a total of 2320 commuting activity points and 1161 potential charging station sites. These commuting points encompass various attributes including residential, workplace, commercial, and recreational areas. It is assumed that within the planning region, there are 10,000 private electric vehicles and 5000 electric taxis, with their initial locations randomly distributed throughout the region. The parameters governing their activities adhere to the formulations outlined in Formulas (1) and (2).
The proposed solution algorithm is implemented in Python version 3.10 and executed on a personal computer equipped with a 13th Generation Intel(R) Core(TM) i9-13900HX processor running at 2.20 GHz and backed by 16 GB of RAM.
We impose a constraint limiting the total number of charging stations to 100 within this scenario, under which both single-objective and multi-objective optimization problems are considered. The results of optimizations with single and multiple objectives are summarized in Table 3. In the single-objective optimization problem, when optimizing for the government’s objective, the profit of the company is significantly lower compared to the other two scenarios. Conversely, when optimizing for the company’s objective, the goals of both the government and users see substantial improvement, but overall performance deteriorates. Opting for the users’ objective does enhance the government’s target concurrently; however, the profitability of companies remains low. Upon evaluating 330 optimized schemes using Algorithm 2, it becomes evident that the comprehensive evaluation indices of single-objective optimization schemes are notably lower than those of multi-objective optimization schemes.
In the context of multi-objective optimization problems, where conflicts inherently exist among various objectives, it is typically unattainable to find a solution that optimizes all objectives simultaneously. This study employs the EWM-TOPSIS method to evaluate all Pareto non-dominated solutions, leading to the identification of a comprehensively optimal solution depicted in Figure 8a. The planning scheme for charging facilities proposed by this solution has gained recognition from multiple stakeholders. Its performance in terms of the charging activity network is illustrated through the overall queuing duration, as shown in Figure 9, with the optimal solution indicated by a red dot.
The global queuing time for the charging activity network of the optimal solution is 18.825 h, significantly shorter than that of the majority of other proposed schemes. By jointly analyzing the global queuing time alongside the results of the tri-objective assessment, Table 4 is derived. This table illustrates that schemes with shorter queuing times than the optimal solution fail to satisfy the three-party (government, company, and user) interests as effectively as the optimal solution and are ranked considerably lower. Consequently, the elite optimal solution obtained through this model’s resolution achieves synergy in both facility planning and activity network design optimization, effectively balancing the diverse needs and priorities of all involved parties.
In this study, we generated a total of 330 solutions through the application of an optimization algorithm, with the distribution of these solutions visualized in Figure 10. Of particular note, the top 10 elite solutions, as determined by a comprehensive evaluation index, are highlighted using red dots. A prominent observation is that the majority of the trade-off solutions are clustered near the boundaries in Figure 10a, indicating a tendency for these solutions to balance on the edge of feasibility or optimality across multiple objectives.
To delve deeper into the complexity of the solution space, Figure 10b–d present two-dimensional projections of the solution distribution, thereby illustrating the nonlinear characteristics inherent to the problem. Figure 10 illustrates that the values of the government’s objective function tend to increase in conjunction with the rise in values of the company’s objective function. Conversely, no clear or strong correlation is observable between the changes in the company’s objective function and the users’ objective function, nor is there an overt pattern between the adjustments in the government’s objective function and the users’ objective function. However, combining Figure 8b,d reveals that the objectives of the government and user sides are consistent, demonstrated by the government’s intrinsic aim to enhance user satisfaction with services.
Our analysis of the spatiotemporal distribution trend in the Pareto solution set shows that while the government and user’s objective utilities do not display an evident linear relationship, their goals are aligned. As the upper- and lower-level decision makers in the bilevel planning problem, this alignment of objectives between the two benefits the simultaneous advancement of the planning problem’s resolution from both levels. When optimizing with a single objective for either the government or users, the government typically provides more charging options to users in hotspot areas, reducing the average transfer costs in these regions. While this strategy performs well from an overall perspective, it can lead to local imbalances in supply and demand, with users at the periphery of the charging activity network experiencing relatively poorer service satisfaction. Therefore, it is necessary to introduce a company as another decision maker in the upper-level problem. The company instigates conflicts within the upper level and between the upper and lower levels, balancing the service levels at the center versus the periphery of the charging activity network.
Under identical constraints, we solve the model in two distinct scenarios: one where user selection preferences are predetermined and another where they are uncertain. Given the continually increasing demand for EV charging, to compare the capability of these scenarios in addressing future demand growth, we augment the number of EV users in the charging activity network by 20%. The results of this comparative experiment are summarized in Table 5.
Following the surge in charging demand, the average utilization rate of charging piles in the uncertain scenario escalates from 0.69197 to 0.80018, marking an approximately 15.63% enhancement. Figure 11a depicts the pre-expansion average utilization status of charging stations, whereas Figure 11b illustrates the post-expansion status. Meanwhile, the average utilization rate in the deterministic scenario climbs from 0.72508 to 0.81623, a boost of around 12.57%. Notably, the increase in utilization efficiency is more pronounced in the uncertain scenario. By zooming into a local area of Figure 11, it can be observed that the color of some charging stations changes from yellow to red, with a darker shade of the diamond indicating an increase in the average utilization rate of the charging station.
Furthermore, upon the rise in charging demand, the increment in the overall queuing duration for the uncertain scenario is significantly lower compared to that of the certain scenario, further highlighting the efficacy of the solution designed under uncertainty in managing heightened demand pressures.
The comparative analysis affirms that the robust planning model, which accounts for the uncertainty in user selection preferences, not only effectively caters to the current charging demands of users with the existing charging station capacity but also continues to meet the anticipated user demand even when it surges by 20%. Moreover, under this scheme, despite achieving a more substantial increase in the average utilization rate of charging piles, the incremental increase in the overall queuing time is relatively lower. This indicates a superior synergy in coordinating charging facility planning with the charging activity network design, ensuring efficient service delivery. In scenarios where the demand grows amidst uncertainty in user preferences within the study area, this approach guarantees the provision of high-quality charging services to accommodate the influx of new charging requirements.
Therefore, by employing the bilevel planning model under the proposed game-theoretic framework, joint optimization of charging facility planning and charging activity networks can be achieved while considering uncertainties in user selection preferences. The objectives of minimizing user charging activity costs, maximizing corporate profits, minimizing government subsidies, and maximizing service coverage are all taken into account. The resultant plan, designed through this approach, not only accommodates a 20% increase in charging demand but also ensures a high-quality charging experience that aligns with users’ expectations.

7. Conclusions

In this paper, an activity-based approach is employed to jointly design charging facility planning and charging activity networks. For the evaluation of charging facility planning and charging activity network design, a multi-objective analysis is conducted from multiple perspectives, including the objectives of the three stakeholders and the performance of network activities. Taking a portion of Beijing, China, as an example and leveraging the excavation of real-world data along with case study analyses, the following conclusions are drawn:
(1) Users’ charging activities interact in the time–space–energy dimensions, making the constructed charging activity network more reliant on the charging infrastructure planning scheme. Simultaneously, by simulating individual activity behaviors, our model requires real-time correlation between the set of charging facilities and the set of users during the solving process. Using an activity-based approach leads to higher synergy in designing the charging activity network and charging infrastructure plan, facilitating both upper- and lower-level decision makers to converge towards a globally optimal goal.
(2) By solving the bilevel programming problem considering a three-party game, we obtained the spatiotemporal flow distribution of the charging activity network and the spatiotemporal thermal distribution of charging facilities. Analysis of the spatiotemporal distribution reveals that although the government and users’ objective utilities do not exhibit an obvious linear relationship, their goals are aligned. Therefore, viewing the government and users as upper- and lower-level decision makers, respectively, facilitates the identification of common objectives in the game. Introducing an enterprise as another decision maker at the upper level ensures conflicts exist both internally within the upper level and between the upper and lower levels, driving the game towards a Pareto-optimal solution.
(3) In scenarios that take into account individual variations in user preferences and unpredictable changes in these preferences, the proposed scheme aligns more closely with real-world conditions and is better equipped to handle future increases in charging demand. Even when faced with a 20% increase in user charging requirements in the future, the current planning strategy not only continues to satisfy expected needs but also averts extensive queuing delays.
(4) The introduction of a charging station recommendation list generation mechanism within the charging selection strategy significantly bolsters its scalability, ensuring the strategy is applicable to expansive charging station networks. Moreover, this strategy thoughtfully balances the interests of both users and charging stations, offering adjustable weightings to cater to either party’s needs, which underscores its adaptability. This versatility facilitates the strategy’s portability, meaning it can be seamlessly adopted across different scenarios.
Contributions: This study presents a forward-looking planning framework, based on the past, present, and future of China’s electric vehicle and infrastructure industries, to explore how the government can assume more responsibility and roles in the planning of charging facilities. Although the proposed framework does not fully reflect the current reality and differs from the models in other countries, it provides valuable insights into the potential positive impact of government participation in the planning of charging infrastructure networks, particularly in terms of reducing idle stations and improving service quality.
Limitations and future prospects: We jointly solve the charging activity network and charging facility planning scheme through a bilevel programming model that considers a three-party game. In the upper-level problem of the model, we assume a subsidy function for the government and enterprises to depict the principal–agent game. However, in reality, Beijing municipal government’s subsidy strategies for charging station enterprises do not align with the assumed function in this paper, and subsidy policies vary across different cities. Considering a wider range of subsidy strategies based on the model in this paper could help expand the solution space for design schemes. Moreover, the multimodal transport schemes considered in the charging activity network include only walking, bus, and cycling, and simplifications were made in the solving process by not accounting for bus capacity and departure frequency. Future research could incorporate the impact of public transportation capacity and schedules on the charging activity network.

Author Contributions

Conceptualization, Z.M. and X.L.; Methodology, Z.M. and H.X.; Software, Z.M.; Validation, Z.M.; Formal analysis, Z.M. and Y.Z.; Investigation, W.W., S.Y. and Y.Y.; Resources, Y.Y.; Data curation, S.Y., Y.Y. and Y.W.; Writing—original draft, Z.M.; Writing—review & editing, Z.M., X.L., W.W. and Y.Z.; Visualization, Z.M. and W.W.; Supervision, X.L. and H.X.; Project administration, X.L. All authors have read and agreed to the published version of the manuscript.

Funding

This research was funded by 2024 National Fund-supported Project, grant number 110051360024XN15177.

Data Availability Statement

Restrictions apply to the availability of these data. Data were obtained from National College New energy Vehicle Big Data Innovation and Entrepreneurship Competition (NCBDC) and are available with the permission of NCBDC.

Conflicts of Interest

The authors declare no conflict of interest.

References

  1. Wang, N.; Pan, H.; Zheng, W. Assessment of the incentives on electric vehicle promotion in China. Transp. Res. Part A Policy Pract. 2017, 101, 177–189. [Google Scholar] [CrossRef]
  2. Wu, S.; Yang, Z. Availability of public electric vehicle charging pile and development of electric vehicle: Evidence from China. Sustainability 2020, 12, 6369. [Google Scholar] [CrossRef]
  3. Xie, F.; Liu, C.; Liu, S.; Lin, Z.; Huang, Y. Long-term strategic planning of inter-city fast charging infrastructure for battery electric vehicles. Transp. Res. Part E Logist. Transp. Rev. 2018, 109, 261–276. [Google Scholar] [CrossRef]
  4. Zhu, Z.; Gao, Z.; Zheng, J.; Du, H. Charging station location problem of plug-in electric vehicles. J. Transp. Geogr. 2016, 52, 11–22. [Google Scholar] [CrossRef]
  5. Yang, Y.; Bin, T. Electric vehicle centralized charging station siting and capacity modeling. J. Transp. Syst. Eng. Inf. Technol. 2024, 24, 204. [Google Scholar]
  6. Duan, H.; Lyv, L.; Xiang, Y. Coordinated planning for electric vehicle charging station and distribution network considering time-of-use charging price. Proc. CSU-EPSA 2017, 29, 103–110. [Google Scholar]
  7. Han, Y.; He, B.; Yang, B.; Li, J. Optimal planning of electric vehicle charging stations combined with battery energy storage systems considering driving characteristics. J. Shanghai Jiaotong Univ. 2024, 1–29. [Google Scholar] [CrossRef]
  8. Jochem, P.; Brendel, C.; Reuter-Oppermann, M.; Fichtner, W.; Nickel, S. Optimizing the allocation of fast charging infrastructure along the German autobahn. J. Bus. Econ. 2016, 86, 513–535. [Google Scholar] [CrossRef]
  9. Kchaou-Boujelben, M. Charging station location problem: A comprehensive review on models and solution approaches. Transp. Res. Part C Emerg. Technol. 2021, 132, 103376. [Google Scholar] [CrossRef]
  10. Bae, S.; Jang, I.; Gros, S.; Kulcsár, B.; Hellgren, J. A game approach for charging station placement based on user preferences and crowdedness. IEEE Trans. Intell. Transp. Syst. 2022, 23, 3654–3669. [Google Scholar] [CrossRef]
  11. Zhang, J.; Wang, Z.; Miller, E.; Cui, D.; Liu, P.; Zhang, Z. Charging demand prediction in Beijing based on real-world electric vehicle data. J. Energy Storage 2023, 57, 106294. [Google Scholar] [CrossRef]
  12. Zhang, L.; Fu, H.; Zhou, Z.; Wang, S.; Zhang, J. Site selection and capacity determination of charging stations considering the uncertainty of users’ dynamic charging demands. Front. Energy Res. 2024, 11, 1295043. [Google Scholar]
  13. Li, C.; Zhang, L.; Ou, Z.; Wang, Q.; Zhou, D.; Ma, J. Robust model of electric vehicle charging station location considering renewable energy and storage equipment. Energy 2022, 238, 121713. [Google Scholar] [CrossRef]
  14. Gao, Z.; Li, X.; Xu, C.; Wang, Y. Planning of old and new charging stations based on robust optimization under uncertain demand. J. North China Electr. Power Univ. 2023, 50, 93–100. [Google Scholar]
  15. Xiong, Y.; Gan, J.; An, B.; Miao, C.; Bazzan, A.L. Optimal Electric Vehicle Fast Charging Station Placement Based on Game Theoretical Framework. IEEE Trans. Intell. Transp. Syst. 2018, 19, 2493–2504. [Google Scholar] [CrossRef]
  16. Zavvos, E.; Gerding, E.; Brede, M. A Comprehensive Game-Theoretic Model for Electric Vehicle Charging Station Competition. IEEE Trans. Intell. Transp. Syst. 2022, 23, 12239–12250. [Google Scholar] [CrossRef]
  17. Bernardo, V.; Borrell, J.; Perdiguero, J. Fast charging stations: Simulating entry and location in a game of strategic interaction. Energy Econ. 2016, 60, 293–305. [Google Scholar] [CrossRef]
  18. Guo, Z.; Deride, J.; Fan, Y. Infrastructure planning for fast charging stations in a competitive market. Transp. Res. Part C Emerg. Technol. 2016, 68, 215–227. [Google Scholar] [CrossRef]
  19. Wang, C.; He, F.; Lin, X.; Shen, Z.; Li, M. Designing locations and capacities for charging stations to support intercity travel of electric vehicles: An expanded network approach. Transp. Res. Part C Emerg. Technol. 2019, 102, 210–232. [Google Scholar] [CrossRef]
  20. Wang, X.; Shahidehpour, M.; Jiang, C.; Li, Z. Coordinated planning strategy for electric vehicle charging stations and coupled traffic-electric networks. IEEE Trans. Power Syst. 2019, 34, 268–279. [Google Scholar] [CrossRef]
  21. Implementation Plan for Accelerating the Construction of Super Charging Stations for New Energy Vehicles in the City. Available online: https://fgw.beijing.gov.cn/fgwzwgk/2024zcwj/bwqtwj/202408/t20240816_3775804.htm (accessed on 12 November 2024).
  22. Yang, J.; Dong, J.; Hu, L. A data-driven optimization-based approach for siting and sizing of electric taxi charging stations. Transp. Res. Part C Emerg. Technol. 2017, 77, 462–477. [Google Scholar] [CrossRef]
  23. Yi, Z.; Liu, X.; Wei, R.; Chen, X.; Dai, J. Electric vehicle charging demand forecasting using deep learning model. J. Intell. Transp. Syst. 2022, 26, 690–703. [Google Scholar] [CrossRef]
  24. Hakimi, S. Optimum locations of switching centers and the absolute centers and medians of a graph. Oper. Res. 1964, 12, 450–459. [Google Scholar] [CrossRef]
  25. Anjos, M.; Gendron, B.; Joyce-Moniz, M. Increasing electric vehicle adoption through the optimal deployment of fast-charging stations for local and long-distance travel. Eur. J. Oper. Res. 2020, 285, 263–278. [Google Scholar] [CrossRef]
  26. Hamed, M.; Kabtawi, D.; Al-Assaf, A.; Albatayneh, O.; Gharaibeh, E. Random parameters modeling of charging-power demand for the optimal location of electric vehicle charge facilities. J. Clean. Prod. 2023, 388, 136022. [Google Scholar] [CrossRef]
  27. Hodgson, M. A flow-capturing location-allocation model. Geogr. Anal. 1990, 22, 270–279. [Google Scholar] [CrossRef]
  28. Xu, M.; Yang, H.; Wang, S. Mitigate the range anxiety: Siting battery charging stations for electric vehicle drivers. Transp. Res. Part C Emerg. Technol. 2020, 114, 164–188. [Google Scholar] [CrossRef]
  29. Liu, H.; Li, Y.; Zhang, C.; Lin, J.; Li, X.; Zhao, Y. Electric vehicle charging station location model considering charging choice behavior and range anxiety. Sustainability 2022, 14, 4213. [Google Scholar] [CrossRef]
  30. Tu, W.; Li, Q.; Fang, Z.; Shaw, S.; Zhou, B.; Chang, X. Optimizing the locations of electric taxi charging stations: A spatial–temporal demand coverage approach. Transp. Res. Part C Emerg. Technol. 2016, 65, 172–189. [Google Scholar] [CrossRef]
  31. Keawthong, P.; Muangsin, V.; Gowanit, C. Location selection of charging stations for electric taxis: A Bangkok case. Sustainability 2022, 14, 11033. [Google Scholar] [CrossRef]
  32. Farahani, R.; Miandoabchi, E.W.; Szeto, H.; Rashidi, H. A review of urban transportation network design problems. Eur. J. Oper. Res. 2013, 229, 281–302. [Google Scholar] [CrossRef]
  33. Grahn, P.; Munkhammar, J.; Widén, J.; Alvehag, K.; Söder, L. PHEV home-charging model based on residential activity patterns. IEEE Trans. Power Syst. 2013, 28, 2507–2515. [Google Scholar] [CrossRef]
  34. Sheng, Y.; Guo, Q.; Liu, M.; Lan, J.; Zeng, H.; Wang, F. User charging behavior analysis and charging facility planning practice based on multi-source data fusion. Autom. Electr. Power Syst. 2022, 46, 151–162. [Google Scholar]
  35. Lee, J.; An, M.; Kim, Y.; Seo, J. Optimal allocation for electric vehicle charging stations. Energies 2021, 14, 5781. [Google Scholar] [CrossRef]
  36. The Interim Measures for Subsidies for the Construction of Public Charging Facilities for Electric Vehicles Within Beijing Institutions. Available online: https://csglw.beijing.gov.cn/zwxx/2024zcwj/202405/t20240514_3680196.html (accessed on 12 November 2024).
  37. Wei, G.; Wang, G.; Ruan, G.; Geng, N. Review of intelligent decision optimization of electric vehicle charging stations location. Comput. Eng. Appl. 2023, 59, 52–65. [Google Scholar]
  38. Fu, X.; Wu, Y.; Huang, D.; Wu, J. An activity-based model for transit network design and activity location planning in a three-party game framework. Transp. Res. Part E Logist. Transp. Rev. 2022, 168, 102939. [Google Scholar] [CrossRef]
  39. Huang, Y.; Liu, M.; Zhang, Y. Electric vehicle entire-trip navigation and charging reservation method based on a high-speed communication network. Int. J. Electr. Power Energy Syst. 2023, 150, 109070. [Google Scholar] [CrossRef]
  40. Gong, S.; John, C.; Yue, Y.; Qiu, G.; Xin, J. Geographical Huff model calibration using taxi trajectory data. In Proceedings of the 10th ACM SIGSPATIAL Workshop on Computational Transportation Science, Redondo Beach, CA, USA, 7–10 November 2017; pp. 30–35. [Google Scholar]
  41. Zhao, Y.; Guo, Y.; Guo, Q.; Zhang, H.; Sun, H. Deployment of the electric vehicle charging station considering existing competitors. IEEE Trans. Smart Grid 2020, 11, 4236–4248. [Google Scholar] [CrossRef]
  42. Hu, L.; Dong, J.; Lin, Z. Modeling charging behavior of battery electric vehicle drivers: A cumulative prospect theory based approach. Transp. Res. Part C Emerg. Technol. 2019, 102, 474–489. [Google Scholar] [CrossRef]
  43. Nardo, E.D.; Polito, F.; Scalas, E. A fractional generalization of the Dirichlet distribution and related distributions. Fract. Calc. Appl. Anal. 2021, 24, 112–136. [Google Scholar] [CrossRef]
  44. Zang, H.; Shu, Y.; Fu, Y.; Wei, Z.; Sun, G. Multi-objective planning of an urban electric vehicle charging station considering multi demand scenarios. Power Syst. Prot. Control 2021, 49, 67–80. [Google Scholar]
  45. Zhou, G.; Zhu, Z.; Luo, S. Location optimization of electric vehicle charging stations: Based on cost model and genetic algorithm. Energy 2022, 247, 123437. [Google Scholar] [CrossRef]
  46. Zhang, B.; Zhao, M.; Hu, X. Location planning of electric vehicle charging station with users’ preferences and waiting time: Multi-objective bi-level programming model and HNSGA-II algorithm. Int. J. Prod. Res. 2023, 61, 1394–1423. [Google Scholar] [CrossRef]
  47. Deb, K.; Pratap, A.; Agarwal, S.; Meyarivan, T. A fast and elitist multiobjective genetic algorithm: NSGA-II. IEEE Trans. Evol. Comput. 2002, 6, 182–197. [Google Scholar] [CrossRef]
Figure 1. Participants in charging network planning process and corresponding optimization objectives and constraints.
Figure 1. Participants in charging network planning process and corresponding optimization objectives and constraints.
Wevj 15 00537 g001
Figure 2. Example of a typical trip chain.
Figure 2. Example of a typical trip chain.
Wevj 15 00537 g002
Figure 3. Activity decision scheme presentation.
Figure 3. Activity decision scheme presentation.
Wevj 15 00537 g003
Figure 4. Three-party game framework.
Figure 4. Three-party game framework.
Wevj 15 00537 g004
Figure 5. The influence of geographical location on charging price.
Figure 5. The influence of geographical location on charging price.
Wevj 15 00537 g005
Figure 6. Decision making for the user side and the facility side.
Figure 6. Decision making for the user side and the facility side.
Wevj 15 00537 g006
Figure 7. Solution algorithm.
Figure 7. Solution algorithm.
Wevj 15 00537 g007
Figure 8. Evaluation for the optimal solutions with different objectives.
Figure 8. Evaluation for the optimal solutions with different objectives.
Wevj 15 00537 g008
Figure 9. Global queuing duration of the charging activity network.
Figure 9. Global queuing duration of the charging activity network.
Wevj 15 00537 g009
Figure 10. Solutions and the trade-offs.
Figure 10. Solutions and the trade-offs.
Wevj 15 00537 g010
Figure 11. Comparison of average utilization rates of charging stations before and after demand growth in uncertain scenarios.
Figure 11. Comparison of average utilization rates of charging stations before and after demand growth in uncertain scenarios.
Wevj 15 00537 g011
Table 1. Notations.
Table 1. Notations.
NotationNotation’s Meaning
G c o m , G a c t Commuting activity network G c o m = ( V c o m , L c o m ) ; charging activity network G a c t = ( V a c t , L a c t ) .
V c o m , V a c t The node set of commuting activity network V c o m = { 1 , 2 , , v } ; the node set of charging activity network V a c t = { 1 , 2 , , v , , o } ; or j both corresponds to the index of a node.
L c o m , L a c t The link set of commuting activity network; the link set of charging activity network.
OThe node set of candidate charging station, each integer o corresponds to the index of a charging station node; O = { 1 , 2 , , o } .
ESet of users, each integer e corresponds to the index of a user; E = { 1 , 2 , , e } .
NThe set of charging piles within a charging station, each integer n corresponds to the index of a charging pile; N = { 1 , 2 , , n } .
tTime; unit: hour.
kThe type of user vehicle, including electric private cars and electric taxis.
f o g ( t ) The probability density function of the time at which the electric vehicle’s travel starts.
f s o c ( s 0 ) The probability density function of the initial SOC of electric vehicle’s travel.
E V e , k Battery capacity of the vehicle; unit: kWh.
P e , k c h The charging power of the vehicle; unit: kW.
E C R e , k Electricity consumption per 100 km of vehicle; unit: kWh/100km.
mTotal number of selected charging stations; unit: stations.
D o Potential charging demand within the service radius of the candidate charging station; unit: count.
P O I o , p The number of active nodes of P attribute within the service radius of the candidate charging station; unit: count.
A ( o ) Total non-overlapping service area of the selected collection of charging stations; unit: km2.
C i n The overall revenue of the charging network; unit: CNY.
C o u t The overall construction and operating costs of the charging network; unit: CNY.
SSubsidy; unit: CNY.
d e , o ( v , o ) The distance a user travels from a node in the active network to a charging station; unit: km.
d e , o ( o , v ) The distance of the user from the charging station back to the active network node, that is, the distance of the transfer stage, or called the offset distance; unit: km.
T D The maximum driving distance of the user; unit: km.
C s t , f i The fixed cost of building a charging station; unit: CNY/stations.
C p i , f i The cost of installing and operating a charging pile; unit: CNY/piles.
n o The number of charging piles of charging station o; unit: piles.
k e f f , k l o s s The incentive subsidy coefficient and loss subsidy coefficient of the subsidy function.
τ o Market penetration of charging station o.
S O C e s t a r t , S O C e e n d The starting and ending power of the electric vehicle in the trip chain; unit: %.
T e s t a r t , T e , o e n d The start time of user e’s trip, T, the moment when user e arrives at charging station o; unit: hour.
T e w a User e’s queuing duration; unit: hour.
λ e , γ t r a The unit time cost of the user when queuing, and the unit distance cost of the user when transferring; unit: CNY/hour, CNY/km.
P e , o The probability of user e going to charging station o.
P t , o p r i c e The charging price of charging station o at time t; unit: CNY.
B P Basic charge price; unit: CNY.
B a s e L F The maximum geographical premium ratio of charging prices at demand centers; unit: %.
k , d o , c e n t e r Parameters of the geographic decay function influencing charging prices: attenuation coefficient and distance from the charging station to the demand center point.
σ t f , t 1 , t 2 Parameters of the time-interval decay function affecting charging prices: standard deviation of the mixed bimodal distribution function and the two peak time periods.
M , H The expectation matrices for both the user side and the charging station side: M = [ m e , o , 1 , m e , o , 2 , m e , o , 3 , m e , o , 4 ] ; H = [ h e , o , 1 , h e , o , 2 ] .
Z , Y The expected mean matrices for both the user side and the charging station side: Z = [ z 1 , 1 , z 1 , 2 , z 1 , 3 , z 1 , 4 ] ; Y = [ y 1 , 1 , y 1 , 2 ] .
Q , R The standard deviation matrices for decision-making deviations on both the user side and the charging station side: Q = [ q e , o , 1 , q e , o , 2 , q e , o , 3 , q e , o , 4 ] ; R = [ r e , o , 1 , r e , o , 2 ] .
f β u , f χ cs The positive/negative direction indicators for performance metrics on both the user side and the charging station side.
A , B The value matrices for the user side and the charging station side: A = [ a e , o , 1 , a e , o , 2 , a e , o , 3 , a e , o , 4 ] ; B = [ b e , o , 1 , b e , o , 2 ] .
A ˜ , B ˜ The comprehensive value vectors for both the user side and the charging station side.
U o The decision to select candidate charging station o as a charging station.
U o , j The path decision for a user destined for node v j to select charging station o for charging.
U o , n Whether the n-th charging pile at charging station o is in use.
U e c h The state of user e having a charging requirement during this trip.
U e , o w a User e experiences queuing wait at charging station o.
U e k The vehicle type driven by user e.
Table 2. Vehicle performance parameters of electric vehicles.
Table 2. Vehicle performance parameters of electric vehicles.
EV e , k   (kWh) P e , k ch   (kW) ECR e , k   (kWh/100 km)
electric private vehicles507013
electric taxis6010013.5
Table 3. Performance comparison of objectives.
Table 3. Performance comparison of objectives.
Single-GovernmentSingle-CompanySingle-UserMulti
Government objective ↓990137,98615,24321,150
Company objective ↑488,084528,823497,621516,883
User objective ↓926,370950,706913,315937,898
Composite score index ↑0.47350.57460.52680.6827
Rank ↓3283153261
Note: ↑ means the higher the value, the better; ↓ means the lower the value, the better.
Table 4. Performance comparison of active networks.
Table 4. Performance comparison of active networks.
Optimal SchemeQueue DurationUser ObjectiveCompany ObjectiveGovernment ObjectiveRank
Optimal scheme18.8250.75040.70700.59951
17-scheme0.77410.92720.46230.4665324
80-scheme3.10880.74960.62270.4035312
103-scheme7.96140.61770.52970.5660321
79-scheme8.32120.60150.64110.3622322
295-scheme12.52720.80810.52880.6530250
16-scheme18.5970.88730.57600.5731126
Table 5. Two scenarios respond to increased demand.
Table 5. Two scenarios respond to increased demand.
The Average Utilization RateThe Overall Queuing Duration
100% CDs120% CDs100% CDs120% CDs
Certain scenario0.725080.8162329.362480.1280
Uncertain scenario0.691970.8001818.825533.7214
Disclaimer/Publisher’s Note: The statements, opinions and data contained in all publications are solely those of the individual author(s) and contributor(s) and not of MDPI and/or the editor(s). MDPI and/or the editor(s) disclaim responsibility for any injury to people or property resulting from any ideas, methods, instructions or products referred to in the content.

Share and Cite

MDPI and ACS Style

Ma, Z.; Liu, X.; Wang, W.; Yang, S.; Yang, Y.; Zhao, Y.; Xia, H.; Wang, Y. An Activity Network Design and Charging Facility Planning Model Considering the Influence of Uncertain Activities in a Game Framework. World Electr. Veh. J. 2024, 15, 537. https://doi.org/10.3390/wevj15110537

AMA Style

Ma Z, Liu X, Wang W, Yang S, Yang Y, Zhao Y, Xia H, Wang Y. An Activity Network Design and Charging Facility Planning Model Considering the Influence of Uncertain Activities in a Game Framework. World Electric Vehicle Journal. 2024; 15(11):537. https://doi.org/10.3390/wevj15110537

Chicago/Turabian Style

Ma, Zechao, Xiaoming Liu, Weiqiang Wang, Shangjiang Yang, Yuqi Yang, Yingjie Zhao, Hanqing Xia, and Yuanrong Wang. 2024. "An Activity Network Design and Charging Facility Planning Model Considering the Influence of Uncertain Activities in a Game Framework" World Electric Vehicle Journal 15, no. 11: 537. https://doi.org/10.3390/wevj15110537

APA Style

Ma, Z., Liu, X., Wang, W., Yang, S., Yang, Y., Zhao, Y., Xia, H., & Wang, Y. (2024). An Activity Network Design and Charging Facility Planning Model Considering the Influence of Uncertain Activities in a Game Framework. World Electric Vehicle Journal, 15(11), 537. https://doi.org/10.3390/wevj15110537

Article Metrics

Back to TopTop