Inhibitors of Battery Electric Vehicle Adoption in Morocco
Abstract
:1. Introduction
1.1. Background
- SDG 3: to establish and ensure good health and well-being.
- SDG 7: to provide and ensure access to affordable and clean energy.
- SDG 11: to organize sustainable communities and cities.
- SDG 13: to combat climate change and its impacts on the planet.
1.2. Worldwide CO2 Emissions: Transportation Sector
1.3. An Overview of Morocco’s Automotive Industry
1.4. Understanding the Barriers to BEV Adoption in Morocco
2. Literature Review and Contribution
2.1. Literature Review on BEV Adoption in Various Countries and Regions
2.2. The Common Barriers to the Adoption of BEVs
- Infrastructure-related issues: The availability, positioning, and speed of charging stations are significant barriers to BEV adoption. The lack of reliable public charging options and the disparity between the number of BEVs and the number of public charging stations contribute to the challenge of addressing range anxiety and increasing BEV ownership [15,38,39]. Moreover, the ability to retrofit existing infrastructure to support BEVs also poses an issue [33].
- High upfront costs: The upfront purchase cost of BEVs is a barrier to adoption. The cost of purchasing a BEV, especially compared to internal combustion engine vehicles, remains a concern for many potential buyers [15].
2.3. Focus on the Key Challenges and Opportunities for the Adoption of BEVs in Morocco
2.4. Paper Contribution
3. Materials and Methods
3.1. Conceptual Framework
3.1.1. Motivation
3.1.2. Research Scope
- (i)
- The study strictly analyzes data regarding battery electric vehicles and does not include electric scooters, buses, bikes, hybrid electric vehicles, or plug-in hybrid electric vehicles.
- (ii)
- The study targets individuals who reside in Morocco and does not include any individuals residing in any other country.
3.1.3. Research Questions
- (i)
- What are the constructs that inhibit or discourage the increased adoption of battery electric vehicles in Morocco?
- (ii)
- What are the constructs that encourage the adoption of battery electric vehicles in the country?
- (iii)
- Are there any misconceptions or lack of knowledge within the topic of battery electric vehicles in the country?
3.1.4. Research Objectives
- (i)
- To assess the knowledge and intentions of individuals residing within Morocco regarding BEVs and their adoption.
- (ii)
- To determine both the constructs that encourage and inhibit the adoption of BEVs in Morocco.
- (iii)
- To evaluate the relationship between constructs related to the adoption of BEVs in Morocco using structural equation modelling.
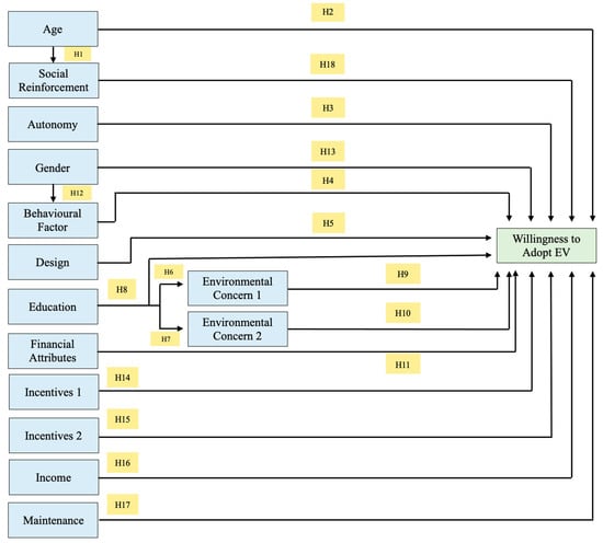
3.1.5. Hypotheses
3.2. Data Collection
3.2.1. Instruments and Measures
3.2.2. Participants
3.2.3. Procedures
3.2.4. Limitations of the Data Collection Procedure
3.2.5. Smart-PLS 4 Methods and Procedures
4. Results and Discussion
4.1. Questionnaire Results
4.1.1. First Part of the Questionnaire—Demographic Profiles
4.1.2. Second Part of the Questionnaire—Main Study Questions
4.2. Statistical Analysis and Results of Smart-PLS 4
4.2.1. Data Assessment for Reliability and Validity
4.2.2. Hypothesis Testing
4.2.3. Importance–Performance Map Analysis (IPMA)
4.3. Discussions and Implications of the Study
4.4. Limitations of the Study
5. Conclusions
- The population of Morocco should be made aware of more affordable options available within the country as only being aware of expensive BEVs would not allow them to seriously consider adopting one.
- A larger selection of BEVs should be made available for individuals with a focus on design variety. There should also be a focus on producing and offering BEVs that are more affordable to the average Moroccan.
- Focus should be placed on opening facilities that can maintain BEVs and the necessary technicians must be trained to be equipped to handle maintenance issues.
- The government should continue its effort in increasing the number of charging stations in the country to reduce range anxiety. Moreover, continued efforts to adapt the infrastructure for the adoption of BEVs are encouraged.
- The government should also create more incentives for owning and operating BEVs and make the population aware of them.
- A campaign should be created to correct misinformation regarding the benefits of BEVs to the environment and to spread awareness regarding the importance of the environment.
- Marketing of BEVs should include an element that shines a light on positive social reinforcement as it drives individuals to purchasing BEVs.
Author Contributions
Funding
Data Availability Statement
Conflicts of Interest
Abbreviations
| Aut | Autonomy |
| AVE | Average Variance Extracted |
| Bac | Baccalaureate |
| BehF | Behavioral Factor |
| Carbon Dioxide | |
| Des | Design |
| EnvC | Environmental Concern |
| BEV | Battery Electric Vehicle |
| FinA | Financial Attributes |
| HTMT | Heterotrait–Monotrait |
| Inc | Incentives |
| IPMA | Importance–Performance Map Analysis |
| Maint | Maintenance |
| NDC | Nationally Determined Contribution |
| PLS-SEM | Partial Least Squares Structural Equation Modelling |
| SDG | Sustainable Development Goal |
| SEM | Structural Equation Modelling |
| SocR | Social Reinforcement |
| Will | Willingness to Adopt EV |
Appendix A. Copy of the Questionnaire in English
- ○
- Female
- ○
- Male
- ○
- 18–25
- ○
- 26–30
- ○
- 31–40
- ○
- 41–50
- ○
- 51–60
- ○
- 60+
- ○
- Tangier
- ○
- Casablanca
- ○
- Rabat
- ○
- Fes
- ○
- Meknes
- ○
- Kenitra
- ○
- Marrakech
- ○
- Agadir
- ○
- Other:
- ○
- High School Diploma (Baccalaureate)
- ○
- Baccalaureate +2
- ○
- Baccalaureate +3
- ○
- Bachelor’s Degree (Baccalaureate+4)
- ○
- Master’s Degree
- ○
- Doctorate Degree
- ○
- Educational
- ○
- Health Services
- ○
- Manufacturing
- ○
- Information Technology
- ○
- Engineering
- ○
- Agricultural
- ○
- Administration
- ○
- Social/Governmental
- ○
- Business Owner
- ○
- Student
- ○
- No employment
- ○
- Other:
- ○
- 3000–8000 MAD
- ○
- 8001–13,000 MAD
- ○
- 13,001–18,000 MAD
- ○
- 18,001–25,000 MAD
- ○
- More than 25,000 MAD
- ○
- No income
- ○
- I do not drive
- ○
- Less than once a week (when necessary)
- ○
- 2–3 times a week
- ○
- 4–6 times a week
- ○
- Every day of the week
- ○
- Less than 200,000 MAD
- ○
- 200,000–400,000 MAD
- ○
- 400,001–600,000 MAD
- ○
- 600,001–800,000 MAD
- ○
- 800,001–1,000,000 MAD
- ○
- More than 1,000,000 MAD
- ○
- 200,000–400,000 MAD
- ○
- 400,001–600,000 MAD
- ○
- 600,001–800,000 MAD
- ○
- 800,001–1,000,000 MAD
- ○
- 1,000,001–1,600,000 MAD
- ○
- Strongly Disagree
- ○
- Disagree
- ○
- Neutral
- ○
- Strongly Agree
- ○
- Agree
- ○
- Strongly Disagree
- ○
- Disagree
- ○
- Neutral
- ○
- Strongly Agree
- ○
- Agree
| Affects My Decision | Does Not Affect My Decision | I Don’t Know | |
| Time to charge | o | o | o |
| Number of available charging stations | o | o | o |
| Cost of vehicle | o | o | o |
| Maintenance | o | o | o |
| Maximum Speed | o | o | o |
| Safety | o | o | o |
| Travel Range * of the vehicle | o | o | o |
| Style/Design | o | o | o |
- ○
- Positively Impact
- ○
- Negatively Impact
- ○
- No Impact
- ○
- Not Important
- ○
- Somewhat Important
- ○
- Neutral
- ○
- Important
- ○
- Very Important
- ○
- Yes
- ○
- No
- ○
- Yes
- ○
- No
- ○
- Strongly Disagree
- ○
- Disagree
- ○
- Neutral
- ○
- Strongly Agree
- ○
- Agree
- ○
- Yes
- ○
- No
References
- Global Monitoring Laboratory. Carbon Cycle Greenhouse Gases. Available online: https://gml.noaa.gov.ccgg (accessed on 10 November 2023).
- Greenhouse Gas Bulletin: Another Year Another Record|World Meteorological Organization. Available online: https://public.wmo.int/en/media/press-release/greenhouse-gas-bulletin-another-year-another-record (accessed on 19 November 2023).
- WHO Ambient Air Pollution Attributable Deaths. Available online: https://www.who.int/data/gho/data/indicators/indicator-details/GHO/ambient-air-pollution-attributable-deaths (accessed on 17 November 2023).
- The Paris Agreement|UNFCCC. Available online: https://unfccc.int/process-and-meetings/the-paris-agreement (accessed on 19 November 2023).
- Sustainable Development Goals|United Nations Development Programme. Available online: https://www.undp.org/sustainable-development-goals?gclid=CjwKCAjwo7iiBhAEEiwAsIxQERnwDA5s35VVLqiWfxxupKb5j4irmcxC4h1_pGHxqBuhg (accessed on 19 November 2023).
- Statistica, Share of Global CO₂ Emissions by Sector 2022. Available online: https://www.statista.com/statistics/1129656/global-share-of-co2-emissions-from-fossil-fuel-and-cement/ (accessed on 19 November 2023).
- Statistica, Transport CO2 Emissions Shares by Type. Available online: https://www.statista.com/statistics/1185535/transport-carbon-dioxide-emissions-breakdown/ (accessed on 19 November 2023).
- Net Zero Coalition|United Nations. Available online: https://www.un.org/en/climatechange/net-zero-coalition (accessed on 19 November 2023).
- ITF, Decarbonising Transport Initiative. Available online: https://www.itf-oecd.org/decarbonising-transport (accessed on 19 November 2023).
- Sang, Y.N.; Bekhet, H.A. Modelling battery electric vehicle Usage Intentions: An Empirical Study in Malaysia. J. Clean. Prod. 2015, 92, 75–83. [Google Scholar] [CrossRef]
- Ayre, J. Electric Cars Release Less CO2 Over Lifetime Than Diesel Cars Even When Powered By Dirtiest Electricity In EU. CleanTechnica. 1 November 2017. Available online: https://cleantechnica.com/2017/11/01/electric-cars-release-less-co2-lifetime-diesel-cars-even-powered-dirtiest-electricity-eu/ (accessed on 19 November 2023).
- Electric Vehicles: An Economic and Environmental Win for Developing Countries. 2022. Available online: https://www.worldbank.org/en/news/feature/2022/11/17/electric-vehicles-an-economic-and-environmental-win-for-developing-countries (accessed on 19 November 2023).
- Rajper, S.Z.; Albrecht, J. Prospects of battery electric vehicles in the Developing Countries: A Literature Review. Sustainability 2020, 12, 1906. [Google Scholar] [CrossRef]
- Dioha, M.O.; Lukuyu, J.; Virgüez, E.; Caldeira, K. Guiding the Deployment of battery electric vehicles in the Developing World. Environ. Res. Lett. 2022, 17, 071001. [Google Scholar] [CrossRef]
- El Hafdaoui, H.; Khallaayoun, A. Mathematical Modeling of Social Assessment for Alternative Fuel Vehicles. IEEE Access 2023, 11, 59108–59132. [Google Scholar] [CrossRef]
- El Hafdaoui, H.; Khallaayoun, A.; Ouazzani, K. Activity and Efficiency of the Building Sector in Morocco: A Review of Status and Measures in Ifrane. AIMS Energy 2023, 11, 454–485. [Google Scholar] [CrossRef]
- El Hafdaoui, H.; El Alaoui, H.; Mahidat, S.; Harmouzi, Z.; Khallaayoun, A. Impact of Hot Arid Climate on Optimal Placement of battery electric vehicle Charging Stations. Energies 2023, 16, 753. [Google Scholar] [CrossRef]
- El Hafdaoui, H.; Khallaayoun, A. Internet of Energy (IoE) Adoption for a Secure Semi-Decentralized Renewable Energy Distribution. Sustain. Energy Technol. Assess. 2023, 57, 103307. [Google Scholar] [CrossRef]
- Intelligence, M. Morocco Automotive Industry Outlook-Growth, Trends, COVID-19 Impact, and Forecasts (2022–2027). Research and Markets. Available online: https://www.researchandmarkets.com/reports/4773661/morocco-automotive-industry-outlook-growth (accessed on 19 November 2023).
- AMACHRAA, A. Driving The Dream: Morocco’s Rise in The Global Automotive Industry. Available online: https://www.policycenter.ma/sites/default/files/2023-05/PP_09-23_AMACHRAA.pdf (accessed on 19 November 2023).
- Auktor, G.V. The Effectiveness of Morocco’s Industrial Policy in Promoting a National Automotive Industry. Available online: https://www.idos-research.de/uploads/media/DP_27.2017.pdf (accessed on 19 November 2023).
- Tanchum, M. Morocco’s “First in North Africa” Electric Car Production Is a European Manufacturing Gain over China. 2021. Available online: https://www.mei.edu/publications/moroccos-first-north-africa-electric-car-production-european-manufacturing-gain-over (accessed on 17 November 2023).
- Mousjid, B. Morocco Is Forcibly Transitioning to Electric Vehicles. The Africa Report. 29 August 2022. Available online: https://www.theafricareport.com/234745/morocco-is-forcibly-transitioning-to-electric-vehicles/ (accessed on 19 November 2023).
- Voiture Electrique: Le Maroc Accuse un Sérieux Retard Pour Installer un Cadre Favorable. Finance News. 26 June 2022. Available online: https://fnh.ma/article/actualite-economique/voiture-electrique-le-maroc-accuse-un-serieux-retard-pour-installer-un-cadre-favorable#:~:text=La%20plupart%20des%20offres%20disponibles,partir%20de%201.050.000%20DH (accessed on 19 November 2023).
- Dacia, “Nouvelle Dacia Spring”. 2023. Available online: https://www.dacia.ma/notre-gamme/spring-electrique.html?utm_content=sea_defensive%7Cgoogle_ads&CAMPAIGN=ma-fr-d-l-def-model-spring-electric-go-classic--&ORIGIN=sea_defensive&CAMPAIGN=ma-fr-d-l-def-model-spring-electric-go-classic--&ORIGIN=SEA&gad_source=1&gclid=Cj0KCQiAsburBhCIARIsAExmsu4-j4s2eIXJwh0Xx78AT_YvG8eMp84iFNsGD6cV3Gb9AF4xEYnmMVIaAqRiEALw_wc (accessed on 19 November 2023).
- SNECI. Morocco: A Rising Star in the Electric Car Industry. 29 September 2023. Available online: https://www.sneci.com/blog/morocco-a-rising-star-in-the-electric-car-industry/ (accessed on 19 November 2023).
- Blauser, A.; Forster, R.; Hicks, E.; Marion, R. Electric Vehicles in Morocco: Developing a Survey to Identify Public Sentiments. Available online: https://digital.wpi.edu/concern/student_works/4j03d2781?locale=es (accessed on 19 November 2023).
- Boulakhbar, M.; Lebrouhi, B.; Kousksou, T.; Smouh, S.; Jamil, A.; Maaroufi, M.; Zazi, M. Towards a Large-Scale Integration of Renewable Energies in Morocco. J. Energy Storage 2020, 32, 101806. [Google Scholar] [CrossRef]
- El Hafdaoui, H.; Jelti, F.; Khallaayoun, A.; Ouazzani, K. Energy and Environmental National Assessment of Alternative Fuel Buses in Morocco. World Battery Electr. Veh. J. 2023, 14, 105. [Google Scholar] [CrossRef]
- El Hafdaoui, H.; Jelti, F.; Khallaayoun, A.; Ouazzani, K. Energy and Environmental Evaluation of Alternative Fuel Vehicles in Maghreb Countries. Innov. Green Dev. 2023, 3, 100092. [Google Scholar] [CrossRef]
- El Alaoui, H.; Bazzi, A.; El Hafdaoui, H.; Khallaayoun, A.; Lghoul, R. Sustainable Railways for Morocco: A Comprehensive Energy and Environmental Assessment. J. Umm Al-Qura Univ. Eng. Archit. 2023, 14, 271–283. [Google Scholar] [CrossRef]
- Kumar, R.R.; Alok, K. Adoption of battery electric vehicle: A Literature Review and Prospects for Sustainability. J. Clean. Prod. 2020, 253, 119911. [Google Scholar] [CrossRef]
- Krishna, G. Understanding and Identifying Barriers to battery electric vehicle Adoption through Thematic Analysis. Transp. Res. Interdiscip. Perspect. 2021, 10, 100364. [Google Scholar] [CrossRef]
- Al-Shaiba, A.; Wilson Id, A.; Cochrane Id, L. The Enablers, Opportunities and Challenges of battery electric vehicle Adoption in Qatar: A Systematic Review of the Literature and Assessment of Progress toward Transportation Transformation Targets. PLoS Clim. 2023, 2, e0000271. [Google Scholar] [CrossRef]
- Axsen, J.; Orlebar, C.; Skippon, S. Social influence and consumer preference formation for pro-environmental technology: The case of a U.K. workplace electric-vehicle study. Ecol. Econ. 2013, 95, 96–107. [Google Scholar] [CrossRef]
- Plananska, J.; Gamma, K. Product bundling for accelerating electric vehicle adoption: A mixed-method empirical analysis of Swiss customers. Renew. Sustain. Energy Rev. 2022, 154, 111760. [Google Scholar] [CrossRef]
- Ian, D. What Are the Main Barriers to Increasing EV Adoption? 2023. Available online: https://www.here.com/learn/blog/electric-vehicle-adoption-barriers (accessed on 17 November 2023).
- David, R. The Road to Mass EV Adoption: Three Barriers to a Sustainable Future. 2023. Available online: https://www.forbes.com/sites/forbestechcouncil/2023/08/30/the-road-to-mass-ev-adoption-three-barriers-to-a-sustainable-future/?sh=3a6eb9be2293 (accessed on 17 November 2023).
- Hsu, C.W.; Fingerman, K. Public battery electric vehicle Charger Access Disparities across Race and Income in California. Transp. Policy 2021, 100, 59–67. [Google Scholar] [CrossRef]
- Climate Expert Morocco. 2017. Available online: https://www.climate-expert.org/en/home/business-adaptation/morocco (accessed on 17 November 2023).
- MEM Morocco First NDC (Updated Submission). 2022. Available online: https://unfccc.int/documents/497685 (accessed on 17 November 2023).
- Benoit-Ivan Wansi MOROCCO: ONEE Is Preparing the “National Master Plan for Electric Mobility”|Afrik 21. 2022. Available online: https://www.afrik21.africa/en/morocco-onee-is-preparing-the-national-master-plan-for-electric-mobility/ (accessed on 17 November 2023).
- Usman, Z. What Can Developing Countries Learn from Morocco’s Experience with Power Sector Reforms? 2019. Available online: https://blogs.worldbank.org/energy/what-can-developing-countries-learn-moroccos-experience-power-sector-reforms (accessed on 17 November 2023).
- Jihane Rahhou Morocco to Open 2500 Electric Car Charging Stations by 2026. 2023. Available online: https://www.moroccoworldnews.com/2023/04/354807/morocco-to-open-2-500-electric-car-charging-stations-by-2026 (accessed on 18 November 2023).
- IEA Circulation Tax Exemption Morocco–Policies. 2017. Available online: https://www.iea.org/policies/6993-circulation-tax-exemption-morocco (accessed on 18 November 2023).
- Chachdi, A.; Rahmouni, B.; Aniba, G. Socio-economic Analysis of Electric Vehicles in Morocco. Energy Procedia 2017, 141, 644–653. [Google Scholar] [CrossRef]
- Sivak, M. Female Drivers in the United States, 1963–2010: From a Minority to a Majority? Traffic Inj. Prev. 2013, 14, 259–260. [Google Scholar] [CrossRef]
- Chen, M.-F.; Tung, P.-J. Developing an extended Theory of Planned Behavior model to predict consumers’ intention to visit green hotels. Int. J. Hosp. Manag. 2014, 36, 221–230. [Google Scholar] [CrossRef]
- Acharya, A.S.; Prakash, A.; Saxena, P.; Nigam, A. Sampling: Why and how of it. Indian J. Med. Spec. 2013, 4, 330–333. [Google Scholar] [CrossRef]
- Parker, C.; Scott, S.; Geddes, A. Snowball Sampling; SAGE Research Methods Foundations: Sauzendoaks, CA, USA, 2019; Available online: https://www.sciencedirect.com/science/article/pii/S0278431913001266 (accessed on 19 November 2023).
- Menon, G. Book Review: Asking Questions: The Definitive Guide to Questionnaire Design: For Market Research, Political Polls, and Social and Health Questionnaires. J. Mark. Res. 2006, 43, 703–704. [Google Scholar] [CrossRef]
- Zouhir, A. Language situation and conflict in Morocco. In Proceedings of the Selected 43rd Annual Conference on African Linguistics, Cascadilla Proceedings Project, Somerville, MA, USA; 2013; pp. 271–277. [Google Scholar]
- Donald, R.T.; Barclay, W.; Higgins, C.A. The Partial Least Squares Approach to Causal Modeling: Personal Computer Adoption and Use as an Illustration. Available online: https://www.researchgate.net/publication/313137896_The_partial_least_squares_approach_to_causal_modeling_Personal_computer_adoption_and_use_as_an_illustration (accessed on 18 November 2023).
- Kline, R. Principles and Practice of Structural Equation Modeling; The Guilford Press: New York, NY, USA, 2023. [Google Scholar]
- Ali, I.; Naushad, M. Determinants of Customer Satisfaction in Online Grocery Shopping. Int. J. Data Netw. Sci. 2021, 5, 383–390. [Google Scholar] [CrossRef]
- Field, A. Discovering Statistics wth IBM and SPSS. Sage 2012, 66, 37–39. [Google Scholar]
- Royce, J.R. Factors as Theoretical Constructs. Am. Psychol. 1963, 18, 522–528. [Google Scholar] [CrossRef]
- Handbook of Partial Least Squares; Springer: Berlin/Heidelberg, Germany, 2010. [CrossRef]
- Cronbach’s Alpha-Statistics Solutions. Available online: https://www.statisticssolutions.com/cronbachs-alpha/ (accessed on 18 November 2023).
- Hair, J.F., Jr.; Hult, G.T.M.; Ringle, C.M.; Sarstedt, M.; Danks, N.P.; Ray, S. Partial Least Squares Structural Equation Modeling (PLS-SEM) Using R; Springer Science and Business Media LLC: Dordrecht, GX, Netherlands, 2021; Volume 197. [Google Scholar] [CrossRef]
- Leeflang, P.S.H.; Wieringa, J.E.; Bijmolt, T.H.A.; Pauwels, K.H. Advanced Methods for Modeling Markets (AMMM); Springer: Berlin/Heidelberg, Germany, 2017; pp. 3–27. [Google Scholar] [CrossRef]
- Diamantopoulos, A.; Siguaw, J.A. Formative versus Reflective Indicators in Organizational Measure Development: A Comparison and Empirical Illustration. Br. J. Manag. 2006, 17, 263–282. [Google Scholar] [CrossRef]
- Mikhalkin, E.N.; Tsikh, A.K.; Afthanorhan, A.; Liza Ghazali, P.; Rashid, N.; Ab Hamid, M.R.; Sami, W.; Mohmad Sidek, M.H. Discriminant Validity Assessment: Use of Fornell & Larcker Criterion versus HTMT Criterion. J. Phys. Conf. Ser. 2017, 890, 012163. [Google Scholar] [CrossRef]
- Henseler, J.; Ringle, C.M.; Sarstedt, M. A New Criterion for Assessing Discriminant Validity in Variance-Based Structural Equation Modeling. J. Acad. Mark. Sci. 2015, 43, 115–135. [Google Scholar] [CrossRef]
- Null Hypothesis-Overview, How It Works, Example. Available online: https://corporatefinanceinstitute.com/resources/data-science/null-hypothesis-2/ (accessed on 18 November 2023).
- Simple Structural Model in SmartPLS4-ResearchWithFawad. Available online: https://researchwithfawad.com/index.php/lp-courses/smartpls4-tutorial-series/simple-structural-model-in-smartpls4/ (accessed on 18 November 2023).
- Mohamed, Z.; Ubaidullah, N.; Yusof, S. An Evaluation of Structural Model for Independent Learning Through Connectivism Theory and Web 2.0 Towards Studentsr Achievement. In Proceedings of the International Conference on Applied Science and Engineering (ICASE 2018), Sukoharjo, Indonesia, 6–7 October 2018. [Google Scholar] [CrossRef]
- Ali, I.; Naushad, M. A Study to Investigate What Tempts Consumers to Adopt Electric Vehicles. World Electr. Veh. J. 2022, 13, 26. [Google Scholar] [CrossRef]
- Asadi, S.; Nilashi, M.; Samad, S.; Abdullah, R.; Mahmoud, M.; Alkinani, M.H.; Yadegaridehkordi, E. Factors impacting consumers’ intention toward adoption of electric vehicles in Malaysia. J. Clean. Prod. 2021, 282, 124474. [Google Scholar] [CrossRef]
- Chen, C.F.; de Rubens, G.Z.; Noel, L.; Kester, J.; Sovacool, B.K. Assessing the socio-demographic, technical, economic and behavioral factors of Nordic electric vehicle adoption and the influence of vehicle-to-grid preferences. Renew. Sustain. Energy Rev. 2020, 121, 109692. [Google Scholar] [CrossRef]
- Tu, J.-C.; Yang, C. Key Factors Influencing Consumers’ Purchase of Electric Vehicles. Sustainability 2019, 11, 3863. [Google Scholar] [CrossRef]
- Tiwari, V.; Aditjandra, P.; Dissanayake, D. Public Attitudes towards Electric Vehicle adoption using Structural Equation Modelling. Transp. Res. Procedia 2020, 48, 1615–1634. [Google Scholar] [CrossRef]
















| Grid Reinforcement | |
|---|---|
| 2019 | 2020 |
| Installation of a third transformer of 400/225 kV | Setup of a 3-phase line of 400 kV (300 km) |
| Installation of a third autotransformer of 400/225 kV | Setup of a 3-phase line of 400 kV (300 km) |
| Setup of a 3-phase line of 400 kV (55 km) | Setup of a 3-phase line of 400 kV |
| Setup of a 3-phase line of 400 kV (400 km) | Addition of a new post of 400/225 kV |
| Replacement of a 225/60 kV transformer by a 400/225 kV transformer | |
| Constructs | Indicators/Items | Question from Survey |
|---|---|---|
| Age | Age | 2 |
| Autonomy | Aut1 | 12.1 |
| Aut2 | 12.2 | |
| Aut3 | 12.7 | |
| Behavioral Factor | BehF | 7 |
| Design | Des1 | 12.5 |
| Des2 | 12.6 | |
| Des3 | 12.8 | |
| Education | Education | 4 |
| Environmental Concern 1 | EnvC1 | 14 |
| Environmental Concern 2 | EnvC2 | 15 |
| Financial Attributes | FinA1 | 8 |
| FinA2 | 9 | |
| FinA3 | 10 | |
| FinA4 | 12.3 | |
| Gender | Gender | 1 |
| Incentive 1 | Inc1 | 16 |
| Incentive 2 | Inc2 | 17 |
| Income | Income | 6 |
| Maintenance | Maint1 | 11 |
| Maint2 | 12.3 | |
| Social Reinforcement | SocR | 13 |
| Willingness to Adopt BEVs | Will | 18 |
| Variables | Frequency | Percentage |
|---|---|---|
| Gender | ||
| Male | 112 | 54% |
| Female | 97 | 46% |
| Age | ||
| 18–25 | 137 | 65% |
| 26–30 | 12 | 6% |
| 31–40 | 19 | 9% |
| 41–50 | 13 | 6% |
| 60 or more | 28 | 14% |
| Educational Level | ||
| High School Diploma (Baccalaureate) | 57 | 27% |
| Baccalaureate +2 | 15 | 7% |
| Baccalaureate +3 | 11 | 5% |
| Bachelor’s Degree | 58 | 28% |
| Master’s Degree | 45 | 22% |
| Doctorate Degree | 23 | 11% |
| Monthly Income | ||
| No Income | 99 | 47% |
| MAD 3000–8000 | 41 | 20% |
| MAD 8001–13,000 | 26 | 13% |
| MAD 13,000–18,000 | 11 | 5% |
| MAD 18,001–25,000 | 9 | 4% |
| More than MAD 25,000 | 23 | 11% |
| Question | Factors | Affects | Does Not Affect | I Do Not Know |
|---|---|---|---|---|
| 12.1 | Time to change | 151 | 36 | 22 |
| 12.2 | Number of available charging stations | 172 | 20 | 17 |
| 12.3 | Cost of vehicle | 150 | 39 | 20 |
| 12.4 | Maintenance | 159 | 37 | 13 |
| 12.5 | Maximum speed | 69 | 120 | 21 |
| 12.6 | Safety | 155 | 42 | 12 |
| 12.7 | Travel range of vehicle | 165 | 28 | 16 |
| 12.8 | Style and design | 126 | 68 | 15 |
| Constructs | Indicators/Items | Factor Loadings | Cronbach’s Alpha | Composite Reliability (ρc) | Average Variance Extracted (AVE) |
|---|---|---|---|---|---|
| Age | Age | 1.000 | 1.000 | 1.000 | 1.000 |
| Autonomy | Aut1 | 0.894 | 0.651 | 0.787 | 0.557 |
| Aut2 | 0.664 | ||||
| Aut3 | 0.656 | ||||
| Behavioral Factor | BehF | 1.000 | 1.000 | 1.000 | 1.000 |
| Design | Des1 | 0.876 | 0.497 | 0.795 | 0.661 |
| Des3 | 0.745 | ||||
| Education | Education | 1.000 | 1.000 | 1.000 | 1.000 |
| Environmental Concern 1 | EnvC1 | 1.000 | 1.000 | 1.000 | 1.000 |
| Environmental Concern 2 | EnvC2 | 1.000 | 1.000 | 1.000 | 1.000 |
| Financial Attributes | FinA2 | 0.589 | 0.306 | 0.725 | 0.580 |
| FinA3 | 0.901 | ||||
| Gender | Gender | 1.000 | 1.000 | 1.000 | 1.000 |
| Incentive 1 | Inc1 | 1.000 | 1.000 | 1.000 | 1.000 |
| Incentive 2 | Inc2 | 1.000 | 1.000 | 1.000 | 1.000 |
| Income | Income | 1.000 | 1.000 | 1.000 | 1.000 |
| Maintenance | Maint1 | 1.000 | 1.000 | 1.000 | 1.000 |
| Maint2 | 1.000 | 1.000 | 1.000 | 1.000 | |
| Social Reinforcement | SocR | 1.000 | 1.000 | 1.000 | 1.000 |
| Willingness to Adopt EVs | Will | 1.000 | 1.000 | 1.000 | 1.000 |
| Indicators/Items | VIF |
|---|---|
| Age | 1.000 |
| Aut1 | 1.242 |
| Aut2 | 1.388 |
| Aut3 | 1.251 |
| BehF | 1.000 |
| Des1 | 1.123 |
| Des3 | |
| Education | 1.000 |
| EnvC1 | |
| EnvC2 | |
| FinA2 | 1.034 |
| FinA3 | |
| Gender | 1.000 |
| Inc1 | |
| Inc2 | |
| Income | |
| Maint1 | |
| Maint2 | |
| SocR | |
| Will |
| Path of Constructs | VIF |
|---|---|
| Age → Social Reinforcement | 1.000 |
| Age → Willingness to Adopt EV | 1.984 |
| Autonomy → Willingness to Adopt EV | 1.347 |
| Behavioral Factor → Willingness to Adopt EV | 1.701 |
| Design → Willingness to Adopt EV | 1.220 |
| Education → Environmental Concern 1 | 1.000 |
| Education → Environmental Concern 2 | 1.000 |
| Education → Willingness to Adopt EV | 1.718 |
| Environmental Concern 1 → Willingness to Adopt EV | 1.419 |
| Environmental Concern 2 → Willingness to Adopt EV | 1.483 |
| Financial Attributes → Willingness to Adopt EV | 1.358 |
| Gender → Behavioral Factor | 1.000 |
| Gender → Willingness to Adopt EV | 1.110 |
| Incentive 1 → Willingness to Adopt EV | 1.201 |
| Incentive 2 → Willingness to Adopt EV | 1.220 |
| Income → Willingness to Adopt EV | 2.259 |
| Maintenance → Willingness to Adopt EV | 1.425 |
| Social Reinforcement → Willingness to Adopt EV | 1.243 |
| Constructs | Age | Aut | BehF | Des | Education | EnvC1 | EnvC2 | FinA | Gender | Inc 1 | Inc 2 | Income | Maint | SocR | Will |
|---|---|---|---|---|---|---|---|---|---|---|---|---|---|---|---|
| Age | 1.000 | ||||||||||||||
| Aut | −0.156 | 0.746 | |||||||||||||
| BehF | 0.492 | −0.091 | 1.000 | ||||||||||||
| Des | −0.163 | 0.249 | −0.009 | 0.813 | |||||||||||
| Education | 0.427 | −0.091 | 0.366 | −0.144 | 1.000 | ||||||||||
| EnvC1 | 0.158 | 0.047 | −0.110 | −0.059 | 0.216 | 1.000 | |||||||||
| EnvC2 | 0.075 | −0.132 | 0.005 | −0.144 | 0.148 | 0.403 | 1.000 | ||||||||
| FinA | −0.117 | −0.090 | −0.065 | 0.022 | 0.017 | 0.149 | 0.369 | 0.761 | |||||||
| Gender | 0.019 | −0.042 | −0.138 | 0.027 | −0.054 | 0.088 | 0.072 | −0.045 | 1.000 | ||||||
| Inc 1 | −0.022 | 0.067 | 0.183 | 0.145 | −0.097 | −0.048 | −0.022 | 0.164 | −0.183 | 1.000 | |||||
| Inc 2 | 0.027 | 0.082 | −0.178 | 0.003 | 0.046 | 0.259 | 0.220 | 0.224 | 0.084 | −0.054 | 1.000 | ||||
| Income | 0.611 | −0.082 | 0.485 | −0.193 | 0.588 | 0.083 | 0.108 | 0.035 | −0.145 | 0.038 | 0.027 | 1.000 | |||
| Maint | 0.117 | −0.355 | 0.067 | 0.069 | 0.148 | 0.168 | 0.145 | 0.256 | −0.073 | 0.149 | 0.018 | 0.082 | 1.000 | ||
| SocR | 0.059 | −0.117 | 0.021 | −0.122 | 0.109 | 0.165 | 0.307 | 0.217 | 0.038 | 0.089 | 0.220 | 0.053 | 0.266 | 1.000 | |
| Will | 0.134 | −0.157 | −0.045 | −0.184 | 0.174 | 0.316 | 0.442 | 0.374 | 0.042 | 0.129 | 0.229 | 0.111 | 0.277 | 0.367 | 1.000 |
| Hypothesis | Path of Constructs | Hypothesis Test | |||
|---|---|---|---|---|---|
| Path Coefficient | p-Value | t-Statistic | Results | ||
| H1 | Age → SocR | 0.059 | 0.339 | 0.956 | Not supported |
| H2 | Age → Will | 0.055 | 0.116 | 1.574 | Not supported |
| H3 | Aut → Will | −0.011 | 0.624 | 0.491 | Not supported |
| H4 | BehF → Will | −0.052 | 0.118 | 1.563 | Not supported |
| H5 | Des → Will | −0.054 | 0.036 | 2.094 | Supported |
| H6 | Education → EnvC1 | 0.216 | 0.000 | 3.506 | Supported |
| H7 | Education → EnvC2 | 0.050 | 0.031 | 2.154 | Supported |
| H8 | Education → Will | 0.041 | 0.202 | 1.276 | Not supported |
| H9 | EnvC1 → Will | 0.036 | 0.244 | 1.164 | Not supported |
| H10 | EnvC2 → Will | 0.275 | 0.015 | 2.426 | Supported |
| H11 | FinA → Will | 0.080 | 0.006 | 2.767 | Supported |
| H12 | Gender → BehF | −0.276 | 0.047 | 1.989 | Supported |
| H13 | Gender → Will | 0.025 | 0.617 | 0.500 | Not supported |
| H14 | Inc1 → Will | 0.122 | 0.010 | 2.592 | Supported |
| H15 | Inc2 → Will | 0.024 | 0.395 | 0.850 | Not supported |
| H16 | Income → Will | −0.022 | 0.587 | 0.543 | Not supported |
| H17 | Maint → Will | 0.042 | 0.111 | 1.594 | Not supported |
| H18 | SocR → Will | 0.066 | 0.027 | 2.210 | Supported |
Disclaimer/Publisher’s Note: The statements, opinions and data contained in all publications are solely those of the individual author(s) and contributor(s) and not of MDPI and/or the editor(s). MDPI and/or the editor(s) disclaim responsibility for any injury to people or property resulting from any ideas, methods, instructions or products referred to in the content. |
© 2023 by the authors. Licensee MDPI, Basel, Switzerland. This article is an open access article distributed under the terms and conditions of the Creative Commons Attribution (CC BY) license (https://creativecommons.org/licenses/by/4.0/).
Share and Cite
Nasreddin, D.; El Hafdaoui, H.; Jelti, F.; Boumelha, A.; Khallaayoun, A. Inhibitors of Battery Electric Vehicle Adoption in Morocco. World Electr. Veh. J. 2024, 15, 6. https://doi.org/10.3390/wevj15010006
Nasreddin D, El Hafdaoui H, Jelti F, Boumelha A, Khallaayoun A. Inhibitors of Battery Electric Vehicle Adoption in Morocco. World Electric Vehicle Journal. 2024; 15(1):6. https://doi.org/10.3390/wevj15010006
Chicago/Turabian StyleNasreddin, Dalal, Hamza El Hafdaoui, Faissal Jelti, Aya Boumelha, and Ahmed Khallaayoun. 2024. "Inhibitors of Battery Electric Vehicle Adoption in Morocco" World Electric Vehicle Journal 15, no. 1: 6. https://doi.org/10.3390/wevj15010006
APA StyleNasreddin, D., El Hafdaoui, H., Jelti, F., Boumelha, A., & Khallaayoun, A. (2024). Inhibitors of Battery Electric Vehicle Adoption in Morocco. World Electric Vehicle Journal, 15(1), 6. https://doi.org/10.3390/wevj15010006

