Next Article in Journal
Evaluating China’s Passenger Vehicle Market under the Vehicle Policies of 2021–2023
Previous Article in Journal
Proposed Model of Sustainable Resource Management for Smart Grid Utilization
 
 
Font Type:
Arial Georgia Verdana
Font Size:
Aa Aa Aa
Line Spacing:
Column Width:
Background:
Article

What Increases Consumers’ Purchase Intention of Battery Electric Vehicles from Chinese Electric Vehicle Start-Ups? Taking NIO as an Example

1
School of Design, Jiangnan University, Wuxi 214122, China
2
School of Textile, Garment and Design, Changshu Institute of Technology, Changshu 215500, China
3
Huawei Technologies Co., Shanghai 200000, China
4
Oppo Company, Shenzhen 518000, China
*
Author to whom correspondence should be addressed.
World Electr. Veh. J. 2021, 12(2), 71; https://doi.org/10.3390/wevj12020071
Submission received: 22 March 2021 / Revised: 21 April 2021 / Accepted: 21 April 2021 / Published: 30 April 2021

Abstract

As environmental and energy issues are becoming more and more serious, China has seen the birth of a number of electric vehicle start-ups (EVSUs). Although there has been a dozen or so studies about consumers’ purchase intention of battery electric vehicles, few of them were about electric vehicle start-ups. Therefore, it is necessary to explore the factors that influence consumers’ purchase intention of electric vehicles from Chinese electric vehicle start-ups (CEVSUs). This study establishes a theoretical model of the factors that influence consumers’ purchase intentions of electric vehicles from CEVSUs through brand identity, brand image, brand awareness, and perceived risk. The analysis results of 332 valid questionnaires show that the factors that affect consumers’ purchase intention of electric vehicles from CEVSUs include brand identity, brand image, and perceived risk. Brand image will be affected by brand recognition, brand awareness, and perceived risk. The perceived risk will be affected by brand awareness and brand identity. Brand awareness will be affected by brand identity, but brand awareness will not directly affect purchase decisions. The conclusions of this study can be used as a reference for the government, consumers, or practitioners in the electric vehicle industry to promote the sales of electric vehicles to achieve low-carbon transportation, and also to help Chinese start up brands to take a larger share of the domestic market.

1. Introduction

1.1. Background

Due to rapid economic development and urbanization, China has become the largest automobile market in the world, with an average growth rate of 17.5% since 2000 [1]. The rapid development of China’s automobile industry has indeed improved people’s quality of life, but it has also destroyed the ecological environment [2]. In 1990, there were only 800,000 private cars in China, while in 2007, the total number of private cars reached 28.8 million and the stock of private cars increased by about 36-fold [3]. Due to the huge increase of vehicle ownership, China is currently facing increasingly serious problems of traffic congestion and air pollution [4]. In China, 98% of vehicles are still powered by fossil fuels, accounting for one-third of China’s annual oil consumption. In addition, China imports over 65% of its oil, making it a highly dependent country on oil imports [5].
Besides the pressure of environmental protection and energy mentioned above, there is also some pressure from the market share. The Chinese auto industry has been developing under a market-for-technology model for over 30 years. Nowadays, in China’s auto industry, foreign brands still dominate the joint ventures, while enjoying most of the profits. Brand recognition and lack of core technologies have prevented China’s auto industry from breaking away from the joint venture model. However, in the electric vehicle (EV) industry, there is no significant technological gap between China and foreign countries. Since China has the world’s largest industrial capacity and market, developing electric vehicles is an important opportunity for local brands to cut through and overtake, and the next five to ten years will be the most critical period.
On 20 June 2020, Tesla surpassed Toyota to become the world’s most valuable car company. According to the data from StockApps.com (accessed on 20 October 2020), Tesla was worth more than USD460 billion at the end of August 2020. At that point, Tesla’s market value was equivalent to two times that of Toyota, eight times that of Ferrari, nine times that of GM, 14 times that of Ford, and 23 times that of NIO, or almost seven times the combined value of Ferrari, Porsche, and Aston Martin. While rapidly harvesting market value, sales volume, and consumers’ attention, Tesla is also becoming the “bull’s-eye” of the transformation of the automobile industry which included many traditional auto giants. As a result, many Chinese entrepreneurs see an opportunity for replicating Tesla’s successful path. Therefore, in recent years, a number of EV start-ups have emerged, such as NIO, WM Motor, Li Auto, Xpeng, and so on. Among these Chinese electric vehicle start-ups (CEVSUs), Li Auto has adopted the extended-range electric vehicle route, and the rest of them adopt the battery electric vehicle route.
Therefore, no matter whether from the perspective of environment and energy or the development of the national automobile industry, the positive development of CEVSUs is of great significance. According to previous studies on EV purchase decisions, consumers are also the key to the adoption of electric vehicles in addition to the efforts of governments and automakers around the world. Then the oil consumption and CO2 emission will continuously reduce as a result of more and more consumers change to electric vehicles [6]. At the key point of the transformation of the automobile industry, consumers’ adoption of electric vehicle will have a huge impact on the promotion of EVs and the development of the EV industry. Therefore, it is important to understand the factors that influence consumers’ adoption of electric vehicles.
CPCA (China passenger car association)’s latest data shows that in the first quarter of 2021, NIO delivered a total of 20,060 vehicles, reaching an increase of 423% year-on-year, ranking first among CEVSUs. Therefore, taking the NIO as an example, this study analyzes the factors that influence Chinese consumers’ adoption of EVs from CEVSUs and tests the relationship between these factors. This study finally identifies the factors that influence Chinese consumers’ adoption of electric vehicles, so as to provide further references for a positive development of CEVSUs.

1.2. Chinese Electric Vehicle Start-Ups

With the crisis of fossil energy, global warming, and the rapid development of emerging industrial technologies, a new round of scientific and technological revolution and industrial transformation is intensifying. The global automobile industry is developing toward electrification, low carbonization, informatization, and intelligentization, and the ecological and competitive pattern of the automobile industry is under reconstruction. On the one hand, product attributes and production organizations are under reformation. With the four above developing trends of the automobile industry, automobile products and related services are innovating continuously. The traditional role of the automobile as a transportation tool is accelerating its transformation into a new type of intelligent mobile living space. The demand for personalized, diversified, and customized products and related services forces the original production and organization mode to change. On the other hand, the integration of Internet technology and the entry of new technology enterprises have promoted the reconstruction of the business model and industrial ecology of the automobile industry. Intelligent traffic management, intelligent shared travel, and personalized travel service customization have become important development directions. Newly-established enterprises and traditional enterprises are competing and cooperating in the automobile market. The R&D innovation chain, product value chain, and ecological service chain are changing, and the global automobile industry ecology is under reconstruction.
In 2014, Tesla’s Model S was officially first delivered to Chinese consumers, announcing that battery electric vehicles were available to domestic consumers. In addition, with the continuous increase of governmental subsidies for new energy vehicles and the implementation of some cities’ license plate restriction policies, the Chinese electric vehicle start-ups, represented by NIO and Xpeng, were also gradually developing while traditional car companies accelerated their R&D and production of EVs. Facing the four transforming trends of the automobile industry, the development of China’s automobile industry has ushered in a key opportunity. A few start-ups had seized the opportunity to achieve rapid development. The founding teams and capital of these companies are mainly from traditional car companies or the Internet giants. In recent years, some start-ups have gained certain advantages in the fields of capital, technology, products, brand, and market competition, and the market has high expectations for the products of such enterprises. On the one hand, traditional automotive technology has integrated with cross-area technology like new energy, intelligent network, and other fields. On the other hand, capital and talents from traditional car companies, Internet technology companies, financial enterprises, and the auto parts industry gathered together in the auto industry. Finally, the CEVSUs were born in the cross-area integration of different industries. The cross-field, cross-industry, and cross-department characteristics of automobile products from this kind of enterprise are becoming more and more obvious. Product functions and forms, consumer groups and using methods, industrial division, and service mode are characterized by diversification, integration, and informatization. At present, the CEVSUs have become an important part of the new ecology of China’s automobile industry.

1.3. Literature Review of Adoption of Electric Vehicle

As a hot topic at present, more and more studies on electric vehicles have been conducted by scholars all over the world. Back in 1998 Ewing and Sarigöllü believed that the price, performance, using cost, and time cost of a car are the key factors driving consumers’ purchases [7]. However, nowadays consumers’ understanding of the technology used in electric vehicles, the overall impact on the environment, and the ownership cost of electric vehicles is still insufficient [8,9]. This is one of the reasons why electric vehicles have not yet been widely accepted. Another factor that impedes purchase is the modest range of electric vehicles [10], which is why a considerable number of potential consumers choose plug-in hybrid vehicles as substitutes [11], If the range issue were solved, consumers’ preference for electric vehicles would be improved [12]. Liao et al. classified and summarized the factors influencing consumers’ preferences, such as socioeconomic variables, psychological factors, mobility condition, and social influence [13].
These studies analyze the factors that influence consumers to purchase electric vehicles from different perspectives, but there is no research on CEVSUs. There are many factors that influences consumers’ adoption of EVs, in addition to those mentioned in the above study, and brand effects should also be included. The correlation between these factors and the ultimate impact on consumers’ purchase decisions is also the focus of this study.

2. Theoretical Framework and Research Hypotheses

The structural equation modeling (SEM) approach is a widely adopted method to explore consumers’ EV purchase decisions. For example, Muhammad et al. used SEM to propose a theoretical model of environmental awareness, green consumption attitude and purchase intention [14]. Lai et al. have proposed a theoretical model of environmental concern, perception of economic benefit and behavior intention through SEM [15]. However, brand-related theoretical models were usually applied in hotel research [16], luxury goods research [17], tourism research [18] and so on. There is not a similar theoretical model about how brands influence consumers’ adoption of EVs, and this research will attempt to address this gap.

2.1. Purchase Intention and Perceived Risk

According to Laviage’s research, a potential consumer usually goes through the stages of awareness, understanding, love, preference, conviction, before taking a purchase action [19]. Fishbein and Ajzen pointed out that purchase intention refers to consumers’ subjective inclination toward a certain product, which has been proved to be an important indicator to predict consumers’ purchase behavior [20]. Consumers’ experience, cognition of the product or service, and current and future situations will affect their purchase intention of the product or service. The higher the purchase intention is, the greater the probability of purchase is [21,22].
Perceived risk is composed of “prior uncertainty” and “severity of purchase error”, which refers to the possibility of loss perceived by consumers in the context of shopping, or the adverse consequences that may occur after purchase [23]. Due to the low penetration rate of EVs, many consumers still hold prejudices against EVs [24], such as safety [25], reliability [26], battery life [27], and so on. All these factors interfere with consumers’ choice of EVs, and the fewer consumers know about electric vehicles, the greater the bias and negative impact will be. Garretson and Clow pointed out that when consumers feel a risk in the decision-making process, it would directly affect their purchase intention [28]. To sum up, this study hypothesizes that:
  • H1: Perceived risk has a negative impact on consumers’ purchase intention.

2.2. Brand Image

Brand image refers to consumers’ perception, feelings, and attitude toward a brand [29]. Brand image, based on the various benefits of consumers, develops brand concept-image management (BCM), which can be divided into three different brand image strategies: (1) Functional (BIF): which refers to the brand-relevant functions that can meet or solve the needs of consumers; (2) Symbolic (BIS): which refers to the brand’s capability of satisfying the internal needs of consumers or the connection of a specific group; (3) Experiential (BIE): which means that the brand can satisfy consumers’ desire and the product can provide them with diversification, fun, and stimulation in their perception [30]. According to Keller’s research, brand image can also represent all information of the product [31]. Therefore, brand image is an external clue to evaluate product quality, and better brand image always contributes to higher consumers’ purchase intention [32].
The EV industry is still in its early stage, the technology of electric vehicles is not yet mature, especially battery technology. The current battery technology limits the driving range of electric vehicles after a single charge. All these along with the lack of charging piles have led to the so-called “range anxiety” [33]. Compared with gasoline vehicles, electric vehicle battery technical defects may expose consumers to a higher traffic risk (for example, battery fires) [34]. Therefore, this study believes that consumers’ perception of risk will influence the brand image of CEVSUs to some extent. Therefore, this research hypothesizes that:
  • H2: Brand image has a positive impact on consumers’ purchase intention.
  • H3: Perceived risk has a negative impact on consumers’ perception of brand image.

2.3. Brand Awareness

Brand awareness refers to consumers’ ability to identify or recall that a certain brand belongs to a certain category of products [35]. In the range of alternative brands, consumers will follow the rules of buying products from familiar or well-known brands [36]. Brand awareness is an indicator to measure how prominent a brand name is in the minds of consumers [37]. Therefore, brand awareness is the strength of consumers’ associative memory of the brand, and the level of brand awareness will affect consumers’ purchase intention.
Brand awareness is critical to brand equity because it is the first step in building and enhancing brand value [38]. Through mental associations, each customer individually attributes value when they think about a particular brand [36]. Brand awareness implies the quantification of the levels and tendencies of the customer’s knowledge of the brand in question [39]. In addition, Shimp and Bearden found that well-known brands can effectively reduce consumers’ perceived risks and increase their positive evaluation of products [40]. Therefore, this research hypothesizes that:
  • H4: Brand awareness has a positive impact on consumers’ purchase intention.
  • H5: Brand awareness has a positive impact on consumers’ perception of brand image.
  • H6: Brand awareness has a negative impact on consumers’ perception of risk.

2.4. Brand Identity

Brand identity is a part of the overall brand assets [41], it is the sum of products, organizations, individuals, and symbols, and all stuff that helps recognize certain brands [35]. Pettis believes that brand identity is a commitment to quality, a guarantee that consumers can trust, and a symbol of manufacturers in the hearts of consumers [42]. It can also be recognized as a visual, emotional, and cultural image complex between the company and the product [42]. Wheeler believes that brand identity is tangible and can appeal to the senses. Consumers can look at it, touch it, and are allowed to recognize the brand and expand the difference from other brands [43]. Also, brand image is consumer’s perception of the brand. It is the brand consultation received or recognized by consumers during the implementation of the brand identity system. This study believes that brand identity can shape the brand image according to the enterprise’s intention. Therefore, this study hypothesizes that:
  • H7: Brand identity has a positive impact on consumers’ purchase intention.
  • H8: Brand identity has a positive impact on consumers’ perception of brand image.
Keller defined brand identity as the differentiation effect of brand knowledge that consumers respond to a brand’s marketing activities [36]. Biswas believes that brand awareness is the strong impression or connection of the brand in consumers’ memory [44]. In the process of brand building, the company repeatedly connects and exposes the brand name strategically, hoping that consumers can recognize the corporate spirit and product value, which is the so-called “brand identity.” It can be seen that brand identity has great benefits in enhancing brand awareness. In addition, Dowling and Staelin also stated that choosing a brand with a good image has always been considered as a way for consumers to reduce purchase risk [45]. Therefore, this study hypothesizes that:
  • H9: Brand identity has a positive impact on consumers’ perception of brand awareness.
  • H10: Brand identity has a negative impact on consumers’ perception of risk.

2.5. Proposed Theoretical Model

Based on the above literature review, this research proposes the following model (Figure 1). The model includes five constructs: purchase intention, perceived risk, brand recognition, brand awareness, brand recognition, and 10 related research hypotheses. Among them, the observation variables of brand image are represented by three sub-constructs: functional, symbolic, and experiential.

3. Data and Methodology

3.1. Development of Testing Scale

To ensure the reliability of this research, the scales used in this research are all confirmed in previous research. The final questionnaire is consisted of adjusted scales according to this research topic. The questionnaire includes two parts: respondents’ basic information and measurement of respondents’ attitude (Table 1). All the items of latent variables are measured through Likert’s 7-point scale, from 1 representing totally disagree to 7 representing totally agree.

3.2. Sample and Data Collection

A total of 332 questionnaires were collected in this study, which was over 10 times more than the number of analysis items (21), and the sample size met the requirements of SEM [51]. Data source included two kind of respondents: 100 of the data were collected form visitors in NIO stores, the other 232 respondents’ data were collected through the network. All the respondents were from China. The basic information of the respondents was shown in the Table 2.

3.3. Analysis of Reliability

The SPSS software (Version 25.0, IBM, New York, NY, USA) was used to analyze the reliability of the collected data. The Cronbach’s α of each construct is greater than 0.7, and the constructs’ Cronbach’s α after deleting any item is lower than the current result, indicating that each item should not be kept, and comprehensively indicating that the data is of high reliability and can be used for further analysis. The specific results are shown in the following Table 3.

3.4. Test of Normality

Since the statistical methods used in this study required that the data should conform to the pre-set assumptions of normality distribution, the normality test was performed before the analysis. This study uses skewness and kurtosis to test the normality of the data distribution. The results show that the absolute value of skewness of each construct is less than 3, and the absolute value of kurtosis is less than 8, which meets the requirements of univariate normality [52]. The results of the normality test are shown in the following Table 4.

3.5. Exploratory Factor Analysis

In this study, exploratory factor analysis (EFA) was used to verify the internal consistency of each construct. The principal component analysis was used to extract the new factors with eigenvalues greater than 1 for each construct. The results show that the KMO value of each construct is greater than 0.50 and the significance of the Bartlett sphere test is less than 0.05, indicating that it is suitable for exploratory factor analysis [53,54]. All items of each construct participate in the extraction process of the new factor, and only one new factor with an eigenvalue greater than 1 can be extracted [55], indicating that each construct has good internal consistency [56]. The results of exploratory factor analysis are shown in the following Table 5.

3.6. Confirmatory Factor Analysis

3.6.1. First-Order Confirmatory Factor Analysis

This study uses confirmatory factor analysis (CFA) to measure whether the correspondence between constructs and the measurement items (scale items) is consistent with the researcher’s prediction.
According to Jackson et al., several of the most widely used goodness-of-fit indices in SSCI international journals are used to report research results [57]. Kline [52] and Schumacker et al. [58] suggested that a variety of different fit indexes should be presented to evaluate the fit degree of the model, rather than just P-value. In principle, the lower χ2 is, the better the model fit will be. However, because χ2 is very sensitive to the number of samples, χ2/df is used to assist in the evaluation. The ideal value of χ2/df should be less than 3. In addition, Hu and Bentler proposed that not only should each index be evaluated independently, but more rigorous model fit indices should be used to control type I errors simultaneously, such as CFI > 0.90 or RMSEA < 0.08, etc. [59]. Finally, after correcting the chi-square difference statistics and model fit through the Satorra–Bentler scaled chi-square test [60,61], the fit indices of the model in this study are listed in the following Table 6.
Factor loading coefficient shows the degree of correlation between constructs and measurement items. Generally, the standardized loading coefficient can be used for analysis. As can be seen from the following table, all the measurement items show a significance of 0.001 (p < 0.001), and the standardized loading coefficient values were all greater than 0.7. It shows that there is a good correspondence between the constructs and the measurement item, and the convergent validity is good. The AVE value of each construct is greater than 0.6 and the CR value is greater than 0.8, which shows that the data of this measurement scale has excellent aggregation validity. The results of the measurement model are shown in the following Table 7.
According to the research of Fornell and Larcker, if the square root of AVE of each construct is greater than the correlation coefficient between constructs, it means that the model has discriminative validity [62]. As shown in the Table 8 below, the minimum AVE square root value of the seven factors is 0.832, which is greater than the maximum value of the correlation coefficient between constructs 0.830, which means that the research data has good discriminative validity.

3.6.2. Second-Order Confirmatory Analysis

According to the brand image scale in the study of Park et al., brand image is divided into three sub-constructs: “functional”, “symbolic” and “experiential” [30]. This study uses a competitive model to test whether the second-order construct exists. In the second-order confirmatory factor analysis, the research of Doll et al. suggested using four models for analysis [34]. According to the brand image scale, this study has three sub-constructs, named “functional”, “symbolic” and “experiential”, and nine observation variables in total. This study compared different models according to the method suggested by Doll et al., so as to make the model setting more accurate and avoid inappropriate measurement and misinterpretation of the analysis results.
As shown in Table 9, Model 2 has improved the fit indices compared with Model 1. Nevertheless, Model 1 and Model 2 still cannot meet the standard. Model 3 and Model 4 show good model fit indices and the fit indices are improved compared with Model 2 (AGFI increases from 0.792 to 0.927, chi-square degree of freedom ratio decreases from 6.874 to 2.437, RMSEA decreases from 0.133 to 0.066), so the results of Model 3 and Model 4 are superior to Model 1 and Model 2. Based on the above results, this study will use the second-order dimension to carry out the subsequent analysis.

3.7. Structural Model Analysis

According to the research structure, AMOS 24 (IBM) was used to conduct path analysis for each construct. In order to test the direct effect and the mediating effect, Bootstrap calculations (2000 times) were used with a confidence interval of 95%. The overall goodness-of-fit indices are as follows: χ2/ df = 2.675 < 3, RMSEA = 0.071 < 0.10, CFI = 0.927 > 0.9, NNFI = 0.943, SEMR = 0.041 < 0.1, TLI = 0.943 > 0.9, IFI = 0.953 > 0.9, of which meet the model fit standard. In conclusion, the results of the path analysis in this study showed that all the fit indices reached acceptable standards.

Path Analysis

In this study, the influence effects of each path in the model were tested, and the standardized effect values were shown in the following Table 10. The results showed that the influence path of BA on PI was not significant (z = −0.093, p = 0.926 > 0.05), which indicated that BA did not have an influence relationship on PI, the rest of path hypotheses all show significance.
In addition, BID\PR\BA explained 77.4% of the overall variation of BIM. BA\BID explained 32.3% of the overall variation of PR. BA\BIM\PR\BID explained 90.7% of the overall variation of PI. BID explained 35.6% of the overall variation of BA. The results do support the research model.

3.8. Hypothesis Explanation

Taking NIO as an example, this study analyzes the factors that influence Chinese consumers’ purchase intention of electric vehicles from CEVSUs and tests the relationship between these factors. Finally, the factors are confirmed, so as to provide a reference for the positive development of CEVSUs.
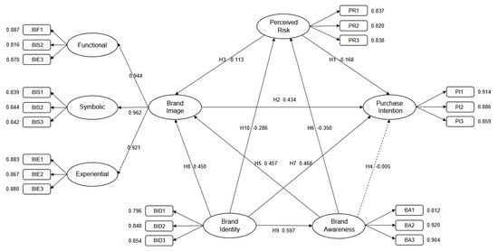
Table 10 shows the normalization coefficient of the SEM model in this study. The higher coefficient implies that the independent variable plays a more important role in the dependent variable. Except for H4, the rest hypotheses of this model were valid. The following Figure 2 shows the influence between variables in the structural model.
Based on the SEM verification and various test results, the hypotheses verification results of this study are summarized in the following Table 11.

4. Result and Discussion

The results of the empirical analysis provide some key findings, which are discussed in detail below.
H1 is valid, which means that the perceived risk is significantly negatively correlated with consumers’ willingness to purchase electric vehicles from CEVSUs. Research by She et al. found that factors such as safety (in April 2019, a NIO ES8 vehicle suffered a spontaneous combustion incident), reliability (in January 2019, the owner of a NIO ES8 was trapped in the vehicle after clicking on a system upgrade prompt that popped up while driving), driving range and expensive battery cost are technical factors that have a negative impact on the adoption of EVs [24]. The perceived risk associated with these technical factors have also deterred many consumers from adopting electric vehicles. However, the results show that the path coefficient between perceived risk and purchase intention is only −0.168. The study attributed this to the increasingly cheaper, longer-range, and faster-charging of electric vehicles introduced by CEVSUs. At the same time, this may also be related to consumers’ perception. For example, range anxiety is a well-known technical shortcoming of EVs, but if EV drivers feel it is very convenient to charge, range anxiety may disappear [63].
H2 is valid, which represents that brand image is significantly positively correlated with consumers’ purchase intention of electric vehicles from CEVSUs. According to Aaker and Keller, the establishment of brand image by enterprises can provide consumers with three kinds of benefits: (1) brand image can assist customers to interpret, process, and store information about a certain product; (2) brand image can enhance consumers’ purchase confidence and simplify the decision-making process; (3) brand image can provide consumers with social status and group identity, and increase consumers’ satisfaction when using it [64]. In other words, when consumers lack product knowledge, they will rely on the clues provided by the product and their own psychological cognition to make purchase decision. Right then, the brand image of the product plays a very important role. The brand image presented by the product will help consumers accept the brand and its products so that the enterprise can achieve its growth goal. This is also a problem for CEVSUs. Although more and more consumers are becoming interested in and buying EVs, the market share of EVs is still small, which may be related to consumers’ lack of product knowledge. The research object of this study is NIO. As one of the most successful start-ups in car manufacturing in China, they have been working hard to build their brand image. For example, (1) NIO has set up R&D, design, production, and business offices in 13 locations including San Jose (USA), Munich (Germany), London (UK), and Shanghai, bringing together thousands of the world’s top automotive, software, and user experience talents to establish a customer service system covering the whole China, so as to establish a globalization brand image. (2) At the beginning of its establishment, NIO has publicized that it has acquired investment from dozens of well-known institutions such as Temasek, Baidu Capital, Sequoia, Hopu, Lenovo Group, Warburg Pincus, TPG, GIC, IDG, Joy Capital, and so on. They want to establish the image that they are a brand being pursued by capital. NIO has been working hard to run the NIO House, NIO House is a living space and offline community that belongs to NIO users and their friends, “Users’ completion of purchases” was defined as the start of NIO’s relationship with users, NIO house is one of the platforms of extending and deepening the relationship. Everyone can share the joy there and grow up together, a brand image of connection with users is emphasized by NIO.
H3 is valid, which means that the perceived risk is negatively correlated with the brand image of CEVSUs. Electric vehicles appeared very early, but it was only in recent years that electric vehicles began to develop rapidly. Clearly, electric vehicles are still in their infancy and many technologies are relatively immature. Compared with the century-old development process of fuel cars, these emerging brands are more likely to make consumers question their craftsmanship and quality. In addition, the problems mentioned above such as short-rangeability, long charging time, and spontaneous combustion caused by battery technology limitations, have lowered consumers’ evaluation of the brand image of CEVSUs to a certain extent.
H4 is invalid, indicating that there is no significant correlation between brand awareness and consumers’ purchase intention. In 2014, Tesla’s Model S was officially delivered to Chinese consumers, making battery-electric vehicles a hot spot in China’s auto industry. Moreover, with the continuous increase of governmental subsidies for new energy vehicles and the implementation of the urban license plate restriction policy, traditional auto companies have accelerated their R&D and production layout of electric vehicles, and Chinese electric vehicle start-ups, represented by NIO and Xpeng, have begun to rise. Since 2017, a group of new car manufacturers, represented by Byton and Aiways, have entered the market successively, promoting the rapid expansion of China’s car industry. In 2018, CEVSUs entered their first year of delivery. Leading enterprises in the industry, such as NIO and Weltmeister, completed their delivery successfully in May. In December of the same year, Xpeng’s first mass-production car G3 was launched, and NIO also officially released its second mass-production car ES6 on December 15th. By the end of 2018, the CEVSUs have delivered five models to the market in total. At present, CEVSUs are under the double test of the impact of international auto enterprises such as Tesla and the decline of national subsidies, and they have entered the reshuffle stage. NIO, Xpeng and Li Auto have all been listed in the US stock market, each of them has raised more than 1.4 billion USD in their initial public offerings. Weltmeister has just completed a D round of financing for a total amount of CNY10 billion. The top four positions of the CEVSUs have basically been confirmed. In fact, CEVSUs have a short history of making cars and there are not many differences between them. Therefore, there is no difference in popularity of CEVSUs, which is also the main reason why H4 is not valid.
H5 is valid, which represents that brand awareness has a positive influence on the brand image of CEVSUs. Brand awareness is an attribute that makes customers recognize a particular brand [36]. If customers knew a brand, whether actively or passively, their brand awareness can be recognized as “high” [65]. In the Internet era, it becomes more and more easy for consumers to passively obtain the brand image that these brands want to convey through brand awareness, so not only NIO but also other brands are constantly improving their brand awareness through various ways.
H6 is valid, which represents that brand awareness has a negative impact on consumers’ perceived risk of electric vehicles from CEVSUs. Aaker believes that brand awareness is the main factor for consumers to evaluate products, and brand awareness can influence consumers’ perceptions and attitudes [66]. Shimp and Bearden have stated that well-known brands can effectively reduce consumers’ perceived risk and increase positive evaluation of products [40].
H7 is valid, which represents that brand identity has a positive impact on consumers’ purchase intention of electric vehicles from CEVSUs. Roy and Banerjee stated that brand identity is all the information that enterprises provided to consumers, and the translation and explanation presented to consumers when they want to buy the product, so as to let consumers leave an impression on the brand, strengthen the brand’s identity and highlight the difference between the brand and other brands [67]. Brand identity is the core of a brand. It is an association that brand strategists hope to create and maintain to arouse people’s good impression of a brand, and also an image that a brand can be recognized in the minds of target consumers. The difference between these brands leads to different purchasing decisions of consumers. As the founder of NIO Li Bin said, NIO will not cut prices, and it is hopeful that NIO will share one of the three parts of the luxury car market in which Mercedes Benz, BMW, and Audi are in. Partly as a result, consumers believe NIO will become a luxury brand, which attracts a lot of customers who want to buy luxury car brands.
H8 is valid, which represents that brand identity has positive impact on the brand image of CEVSUs. Kapferer and Aaker both believe that brand image is consumers’ perception of the brand, and it is the brand information received or recognized by consumers during the implementation of the brand identity system [66,68]. In other words, brand identity is the brand image that the manufacturer intends to build, and brand image is the result after the event. Brand image is the brand character and overall brand reputation endowed by brand identity, which is formed based on the external characteristics of the brand and the views formed by consumers for these characteristics of the brand.
H9 is valid, which represents that brand identity has a positive impact on the brand awareness of CEVSUs. Pettis believes that brand identity is a mark of goodwill, a commitment to quality, and a guarantee that consumers can trust [42]. It is a symbol of the manufacturer in the mind of consumers, and it can also be an image complex of vision, emotion, and culture between the enterprise and the product [42]. Aaker pointed out that brand awareness was the main factor for consumers to evaluate products [66]. Keller et al., believe that brand identity is not limited to product and sales decisions, but rather is a tool to build brand equity, which can strengthen brand awareness and achieve a strong, favorable, and unique brand [69]. Therefore, brand recognition is a combination of brand positioning and brand character, and brand awareness is an indicator to measure the prominence of a brand in the minds of consumers. Brand identity is of great benefit to the promotion of brand awareness.
H10 is valid, which represents that brand identity has a negative impact on consumers’ perceived risk of CEVSUs. Aaker believes that brand identity is the only set of brand associations that brand decision-makers hope to establish and maintain to represent the brand’s commitment to customers and to establish the relationship between the brand and customers [70]. Wheeler also believes that brand identity is tangible and sensual, that consumers can look at it and touch it, and that it allows consumers to recognize the brand and broaden its differentiation from other brands [43]. Familiar brands are reassuring and reliable, and consumers often rely on brands to reduce the risk of shopping. As Dowling and Staelin’s research shows, choosing a brand with a good image has always been considered as a way for consumers to reduce the purchase risk [45].
In general, this research proposes 10 hypotheses, and nine of them are valid, which means that this research model is acceptable when explaining the factors that influence consumers’ purchase intention on electric vehicles from CEVSUs. In addition, when consumers consider whether to purchase electric vehicles from CEVSUs, they will consider a variety of factors, including brand identity and brand image, and perceived risks. Brand image will be affected by brand recognition, brand awareness, and perceived risk. The perceived risk will be affected by brand awareness and brand identity. Brand awareness will be affected by brand identity, but brand awareness will not directly affect purchase decisions. In other words, if CEVSUs want to promote consumers’ purchase intention, it is very important to enhance their own brand image, brand identity, and product competitiveness.

5. Conclusions and Suggestions

The greatest contribution of this study lies in the establishment of a theoretical model of factors influencing consumers’ purchase intention of electric vehicles from the perspectives of brand identity, brand image, brand awareness, and perceived risk. And through the relevant impact analysis in this study, each construct has a direct or indirect impact on consumers’ purchase intention of electric vehicles. The conclusions of this study can be used as a reference for the government, consumers, or practitioners in the electric vehicle industry to promote the sales of electric vehicles to achieve low-carbon transportation, and also to help CEVSUs to take a larger share of the domestic market.
The analysis results show that:
(1)
The factors that affect consumers’ purchase intention of electric vehicles from CEVSUs include brand identity, brand image, and perceived risk. Brand image will be affected by brand recognition, brand awareness, and perceived risk. The perceived risk will be affected by brand awareness and brand identity. Brand awareness will be affected by brand identity, but brand awareness will not directly affect purchase intention.
(2)
For consumers, the influence of brand equity established by CEVSUs can increase consumers’ favorable impression and influence the final purchase intention.
(3)
Consumers’ concern and higher requirements of electric vehicles from CEVSUs have become a major obstacle to consumers’ attitude and purchase intention of electric vehicles.
For most potential consumers of new power brands, the reasons that stop them from purchasing electric vehicles temporarily are the problems of low brand awareness, unclear brand identity, imperfect brand image, and the inherent defects of electric vehicles, low popularity, and imperfect market development. Therefore, this study puts forward the following suggestions:
For CEVSUs:
  • They need to establish a clear brand identity, find out and maximize different advantages of each brand, establish differentiation with other brands, and create a visual, cultural, and emotional connection with consumers;
  • They should establish a perfect and positive brand image, and use the advantages of electric vehicles to establish an environmentally friendly and high-tech brand image, as well as a user-friendly brand image through good pre-sale and after-sales service.
  • They can cooperate with government policies to invest more in research and development to improve the product completion of electric vehicles.
For the government:
  • It should encourage CEVSUs and related enterprises to actively develop better products.
  • It must cooperate with enterprises to build more EV charging piles and charging stations.
Finally, this study has some limitations. The empirical research object takes NIO as an example to explore the factors that influence Chinese consumers’ decisions to purchase electric vehicles, which may limit the sample coverage of this study. Follow-up research could select more different brands in the electric vehicle industry to conduct comparative research with NIO, and explore whether users have different characteristics when purchasing different electric vehicle. NIO’s unique services, such as battery swapping and van-charger service, have not been integrated into this research, which is also one of the pities. Additionally, the research model of this study may ignore the existence of some other important factors, such as range anxiety, perceived policies, environmental values, etc., which are considered to be factors that affect consumers’ intention to purchase electric vehicles. In future research, more variables can be added to build a more comprehensive and reasonable research model.

Author Contributions

All the authors contributed to the design, development and analysis of the paper. All authors have read and agreed to the published version of the manuscript.

Funding

This research was funded by “the Fundamental Research Funds for the Central Universities, JNU”, grant number JUSRP12083.

Conflicts of Interest

The authors declare no conflict of interest.

References

  1. Hao, H.; Wang, S.; Liu, Z.; Zhao, F. The impact of stepped fuel economy targets on automaker’s light-weighting strategy: The China case. Energy 2016, 94, 755–765. [Google Scholar] [CrossRef]
  2. Wei, W.; Cao, M.; Jiang, Q.; Ou, S.J.; Zou, H. What Influences Chinese Consumers’ Adoption of Battery Electric Vehicles? A Preliminary Study Based on Factor Analysis. Energies 2020, 13, 1057. [Google Scholar] [CrossRef]
  3. Zhang, Y.; Yu, Y.; Zou, B. Analyzing public awareness and acceptance of alternative fuel vehicles in China: The case of EV. Energy Policy 2011, 39, 7015–7024. [Google Scholar] [CrossRef]
  4. He, X.; Jiang, S. Effects of vehicle purchase restrictions on urban air quality: Empirical study on cities in China. Energy Policy 2021, 148, 112001. [Google Scholar] [CrossRef]
  5. Habich-Sobiegalla, S.; Kostka, G.; Anzinger, N. Citizens’ electric vehicle purchase intentions in China: An analysis of micro-level and macro-level factors. Transp. Policy 2019, 79, 223–233. [Google Scholar] [CrossRef]
  6. Peters, A.; Gutscher, H.; Scholz, R.W. Psychological determinants of fuel consumption of purchased new cars. Transp. Res. Part F Traffic Psychol. Behav. 2011, 14, 229–239. [Google Scholar] [CrossRef]
  7. Ewing, G.O.; Sarigöllü, E. Car fuel-type choice under travel demand management and economic incentives. Transp. Res. Part D Transp. Environ. 1998, 3, 429–444. [Google Scholar] [CrossRef]
  8. Lane, B.; Potter, S. The adoption of cleaner vehicles in the UK: Exploring the consumer attitude–action gap. J. Clean. Prod. 2007, 15, 1085–1092. [Google Scholar] [CrossRef]
  9. Krupa, J.S.; Rizzo, D.M.; Eppstein, M.J.; Lanute, D.B.; Gaalema, D.E.; Lakkaraju, K.; Warrender, C.E. Analysis of a consumer survey on plug-in hybrid electric vehicles. Transp. Res. Part A Policy Pract. 2014, 64, 14–31. [Google Scholar] [CrossRef]
  10. Franke, T.; Krems, J.F. What drives range preferences in electric vehicle users? Transp. Policy 2013, 30, 56–62. [Google Scholar] [CrossRef]
  11. Carley, S.; Krause, R.M.; Lane, B.W.; Graham, J.D. Environment. Intent to purchase a plug-in electric vehicle: A survey of early impressions in large US cites. Transp. Res. Part D Transp. Environ. 2013, 18, 39–45. [Google Scholar] [CrossRef]
  12. Koetse, M.J.; Hoen, A. Preferences for alternative fuel vehicles of company car drivers. Resour. Energy Econ. 2014, 37, 279–301. [Google Scholar] [CrossRef]
  13. Liao, F.; Molin, E.; van Wee, B. Consumer preferences for electric vehicles: A literature review. Transp. Rev. 2016, 37, 252–275. [Google Scholar] [CrossRef]
  14. Muhammad, M.; Abdullah, A.M.; Fazal, S.; Muhammad, M.M.; Zhan, S. Environmental Knowledge, Awareness, and Business School Students’ Intentions to Purchase Green Vehicles in Emerging Countries. Sustainability 2018, 10, 1534. [Google Scholar]
  15. Lai, I.K.W.; Liu, Y.; Sun, X.; Zhang, H.; Xu, W. Factors Influencing the Behavioural Intention towards Full Electric Vehicles: An Empirical Study in Macau. Sustainability 2015, 7, 12564–12585. [Google Scholar] [CrossRef]
  16. Pantea, F. Influence of brand signature, brand awareness, brand attitude, brand reputation on hotel industry’s brand performance. Int. J. Hosp. Manag. 2019, 76, 271–285. [Google Scholar]
  17. Aw, C.X.; Chuah, H.W.; Sabri, M.F.; Basha, N.K. Go loud or go home? How power distance belief influences the effect of brand prominence on luxury goods purchase intention. J. Retail. Consum. Serv. 2020, 58, 102288. [Google Scholar] [CrossRef]
  18. Chi, H.K.; Huang, K.C.; Nguyen, H.M. Elements of destination brand equity and destination familiarity regarding travel intention. J. Retail. Consum. Serv. 2020, 52, 101728. [Google Scholar] [CrossRef]
  19. Lavidge, R.J.; Steiner, G.A. A Model for Predictive Measurements of Advertising Effectiveness. J. Mark. 1961, 25, 59–62. [Google Scholar] [CrossRef]
  20. Fishbein, M.; Ajzen, I. Belief, Attitude, Intention, and Behavior: An Introduction to Theory and Research; Adison-Wesley: Reading, MA, USA, 1975; 578p. [Google Scholar]
  21. Garbarino, E.; Johnson, M.S. The Different Roles of Satisfaction, Trust, and Commitment in Customer Relationships. J. Mark. 1999, 63, 70–87. [Google Scholar] [CrossRef]
  22. Spears, N.; Singh, S.N. Measuring Attitude toward the Brand and Purchase Intentions. J. Curr. Issues Res. Advert. 2004, 26, 53–66. [Google Scholar] [CrossRef]
  23. Cox, D.F. Risk handling in consumer behavior: An intensive study of two cases. In Risk Taking and Information Handling Consumer Behavaviour; Harvard University: Boston, MA, USA, 1967; pp. 34–81. [Google Scholar]
  24. She, Z.-Y.; Sun, Q.; Ma, J.-J.; Xie, B.-C. What are the barriers to widespread adoption of battery electric vehicles? A survey of public perception in Tianjin, China. Transp. Policy 2017, 56, 29–40. [Google Scholar] [CrossRef]
  25. Lim, M.K.; Mak, H.-Y.; Rong, Y. Toward Mass Adoption of Electric Vehicles: Impact of the Range and Resale Anxieties. Manuf. Serv. Oper. Manag. 2015, 17, 101–119. [Google Scholar] [CrossRef]
  26. Jensen, A.F.; Cherchi, E.; Mabit, S.L. On the stability of preferences and attitudes before and after experiencing an electric vehicle. Transp. Res. Part D Transp. Environ. 2013, 25, 24–32. [Google Scholar] [CrossRef]
  27. Graham-Rowe, E.; Gardner, B.; Abraham, C.; Skippon, S.; Dittmar, H.; Hutchins, R.; Stannard, J. Mainstream consumers driving plug-in battery-electric and plug-in hybrid electric cars: A qualitative analysis of responses and evaluations. Transp. Res. Part A Policy Pract. 2012, 46, 140–153. [Google Scholar] [CrossRef]
  28. Garretson, J.A.; Clow, K.E. The influence of coupon face value on service quality expectations, risk perceptions and purchase intentions in the dental industry. J. Serv. Mark. 1999, 13, 59–72. [Google Scholar] [CrossRef]
  29. Gardner, B.B.; Levy, S.J. The Product and the Brand. Harv. Bus. Rev. 1955, 33, 33–39. [Google Scholar]
  30. Park, C.W.; Jaworski, B.J.; Macinnis, D.J. Strategic Brand Concept-Image Management. J. Mark. 1986, 50, 135–145. [Google Scholar] [CrossRef]
  31. Keller, K.L. Building and Managing Corporate Brand Equity; The Expressive Organization, Oxford University Press: Oxford, UK, 2000; pp. 116–137. [Google Scholar]
  32. Hsieh, M.H.; Pan, S.L.; Setiono, R. Product-, corporate-, and country-image dimensions and purchase behavior: A multicountry analysis. J. Acad. Mark. Sci. 2004, 32, 251–270. [Google Scholar] [CrossRef]
  33. Li, W.; Long, R.; Chen, H.; Geng, J. A review of factors influencing consumer intentions to adopt battery electric vehicles. Renew. Sustain. Energy Rev. 2017, 78, 318–328. [Google Scholar] [CrossRef]
  34. He, X.; Zhan, W.; Hu, Y. Consumer purchase intention of electric vehicles in China: The roles of perception and personality. J. Clean. Prod. 2018, 204, 1060–1069. [Google Scholar] [CrossRef]
  35. Aaker, D.A. Managing Brand Equity: Capitalizing on the Value of a Brand Name; The Free Press: New York, NY, USA, 1991; Volume 28, pp. 35–37. [Google Scholar]
  36. Keller, K.L. Conceptualizing, Measuring, and Managing Customer-Based Brand Equity. J. Mark. 1993, 57, 1–22. [Google Scholar] [CrossRef]
  37. Laurent, G.; Kapferer, J.-N.; Roussel, F. The Underlying Structure of Brand Awareness Scores. Mark. Sci. 1995, 14, G170–G179. [Google Scholar] [CrossRef]
  38. Gartner, W.C.; Ruzzier, M.K. Tourism Destination Brand Equity Dimensions: Renewal versus Repeat Market. J. Travel Res. 2011, 50, 471–481. [Google Scholar] [CrossRef]
  39. Hart, N.; Stapleton, J. The CIM Marketing Dictionary; Routledge: London, UK, 2012. [Google Scholar]
  40. Shimp, T.A.; Bearden, W.O. Warranty and Other Extrinsic Cue Effects on Consumers’ Risk Perceptions. J. Consum. Res. 1982, 9, 38–46. [Google Scholar] [CrossRef]
  41. Upshaw, L.B.; Taylor, E.L. The Masterbrand Mandate: The Management Strategy That Unifies Companies and Multiplies Value; John Wiley & Sons: Hoboken, NJ, USA, 2000. [Google Scholar]
  42. Pettis, C. TechnoBrands: How to Create & Use “Brand Identity” to Market, Advertise & Sell Technology Products; iUniverse: Lincoln, NE, USA, 2001. [Google Scholar]
  43. Wheeler, A. Designing Brand Identity: An Essential Guide for the Whole Branding Team; John Wiley & Sons: Hoboken, NJ, USA, 2017. [Google Scholar]
  44. Biswas, A. The moderating role of brand familiarity in reference price perceptions. J. Bus. Res. 2004, 25, 251–262. [Google Scholar] [CrossRef]
  45. Dowling, G.R.; Staelin, R. A Model of Perceived Risk and Intended Risk-handling Activity. J. Consum. Res. 1994, 21, 119–134. [Google Scholar] [CrossRef]
  46. Wang, S.; Wang, J.; Li, J.; Wang, J.; Liang, L. Policy implications for promoting the adoption of electric vehicles: Do consumer’s knowledge, perceived risk and financial incentive policy matter? Transp. Res. Part A Policy Pract. 2018, 117, 58–69. [Google Scholar] [CrossRef]
  47. Yang, Y.; Liu, Y.; Li, H.; Yu, B. Understanding perceived risks in mobile payment acceptance. Ind. Manag. Data Syst. 2015, 115, 253–269. [Google Scholar] [CrossRef]
  48. Buil, I.; De Chernatony, L.; Martínez, E. Examining the role of advertising and sales promotions in brand equity creation. J. Bus. Res. 2013, 66, 115–122. [Google Scholar] [CrossRef]
  49. So, K.K.F.; King, C.; Sparks, B.A.; Wang, Y. The influence of customer brand identification on hotel brand evaluation and loyalty development. Int. J. Hosp. Manag. 2013, 34, 31–41. [Google Scholar] [CrossRef]
  50. Lee, H.-L.; Chen, Y.-Y.; Hu, C.-C.; Chen, H.-B. The Effect of Brand Image, Brand Awareness, Brand Identity, and Perceived Risk on Consumers’ Purchase Intention—A Case Study of A Travel Agent in Penghu. J. Island Tour. Res. 2015, 8, 87–108. [Google Scholar]
  51. Jackson, D.L. Revisiting Sample Size and Number of Parameter Estimates: Some Support for the N:q Hypothesis. Struct. Equ. Model. Multidiscip. J. 2003, 10, 128–141. [Google Scholar] [CrossRef]
  52. Kline, R.B. Principles and Practice of Structural Equation Modeling, 4th ed.; Guilford Publications: New York, NY, USA, 2015. [Google Scholar]
  53. Norusis, M.J. SPSS for Windows: Base System User’s Guide; Release 5.0; SPSS Incorporated: Chicago, IL, USA, 1992. [Google Scholar]
  54. Kaiser, H.F. An index of factorial simplicity. Psychometrika 1974, 39, 31–36. [Google Scholar] [CrossRef]
  55. Harman, H. Modern Factor Analysis; University of Chicago: Chicago, IL, USA, 1960. [Google Scholar]
  56. Kohli, A.K.; Shervani, T.A.; Challagalla, G.N. Learning and performance orientation of salespeople: The role of supervisors. J. Mark. Res. 1998, 35, 263–274. [Google Scholar] [CrossRef]
  57. Jackson, D.L.; Gillaspy, J.A., Jr.; Purc-Stephenson, R. Reporting practices in confirmatory factor analysis: An overview and some recommendations. Psychol. Methods 2009, 14, 6. [Google Scholar] [CrossRef]
  58. Whittaker, T.A. A Beginner’s Guide to Structural Equation Modeling. Struct. Equ. Model. Multidiscip. J. 2011, 18, 694–701. [Google Scholar] [CrossRef]
  59. Hu, L.-T.; Bentler, P.M. Cutoff criteria for fit indexes in covariance structure analysis: Conventional criteria versus new alternatives. Struct. Equ. Model. Multidiscip. J. 1999, 6, 1–55. [Google Scholar] [CrossRef]
  60. Satorra, A.; Bentler, P.M. Corrections to test statistics and standard errors in covariance structure analysis. In Latent Variables Analysis: Applications for Developmental Research; von Eye, A., Clogg, C.C., Eds.; Sage: Thousand Oaks, CA, USA, 1994. [Google Scholar]
  61. Satorra, A.; Bentler, P.M. A scaled difference chi-square test statistic for moment structure analysis. Psychometrika 2001, 66, 507–514. [Google Scholar] [CrossRef]
  62. Fornell, C.; Larcker, D.F. Evaluating Structural Equation Models with Unobservable Variables and Measurement Error. J. Mark. Res. 2018, 18, 39–50. [Google Scholar] [CrossRef]
  63. Doll, W.J.; Torkzadeh, G. The Measurement of End-User Computing Satisfaction. MIS Q. 1988, 12, 259–274. [Google Scholar] [CrossRef]
  64. Aaker, D.A.; Keller, K.L. Consumer Evaluations of Brand Extensions. J. Mark. 1990, 54, 27–41. [Google Scholar] [CrossRef]
  65. Valkenburg, P.M.; Buijzen, M. Identifying determinants of young children’s brand awareness: Television, parents, and peers. J. Appl. Dev. Psychol. 2005, 26, 456–468. [Google Scholar] [CrossRef]
  66. Aaker, D.A. Measuring brand equity across products and markets. Calif. Manag. Rev. 1996, 38, 102–120. [Google Scholar] [CrossRef]
  67. Roy, D.; Banerjee, S. CARE-ing strategy for integration of brand identity with brand image. Int. J. Commer. Manag. 2007, 17, 140–148. [Google Scholar] [CrossRef]
  68. Kapferer, J.-N. Strategic Brand Management: New Approaches to Creating and Evaluating Brand Equity; Simon and Schuster: New York, NY, USA, 1994. [Google Scholar]
  69. Keller, K.L.; Parameswaran, M.; Jacob, I. Strategic Brand Management: Building, Measuring, and Managing Brand Equity; Pearson Education India: New Delhi, India, 2011. [Google Scholar]
  70. Aaker, D.A. Strategic Market Management; John Wiley & Sons: Hoboken, NJ, USA, 2008. [Google Scholar]
Figure 1. Research structure.
Figure 1. Research structure.
Wevj 12 00071 g001
Figure 2. The influence between variables in the structural model.
Figure 2. The influence between variables in the structural model.
Wevj 12 00071 g002
Table 1. Measurement scale.
Table 1. Measurement scale.
Latent VariableCodingItemSource
Purchase intention (PI)PI1NIO is the best choice for me.[46]
PI2I will give priority NIO the next time I change my car.
PI3I would like to recommend NIO to others.
Perceived risk (PR)PR1I think NIO’s products do not worth its price.[47]
PR2I think NIO’s products have not met my expectations.
PR3I think purchasing NIO’s products will cause trouble.
Brand awareness (BA)BA1I know the existence of NIO.[48]
BA2NIO is a brand that I am very familiar with.
BA3I understand the products and services provided by NIO.
Brand identity (BID)BID1When someone criticized NIO, it was like I was criticized.[49]
BID2I will be proud of the achievements of NIO.
BID3Using NIO’s products made me a member of the like-minded consumer community.
Functional (BIF)BIF11 The quality of NIO’s products meets my needs.[30,50]
BIF2The price of NIO’s products meets my needs.
BIF3NIO’s product service meets my needs.
Symbolic (BIS)BIS1Using NIO’s products meets the needs of my status.[30,50]
BIS2Using the functions of NIO products can meet the needs of my lifestyle.
BIS3Using NIO’s products meets the needs of my personal image.
Experiential (BIE)BIE1Using NIO’s products can meet my needs for pursuing a high-quality life.[30,50]
BIE2Using NIO products can meet my needs in pursuit of a diversified life.
BIE3Using NIO’s products can meet my needs in pursuit of the joy of life.
Table 2. The basic information of the respondents.
Table 2. The basic information of the respondents.
SampleCategoryNumberPercentage
GenderMale17352.1%
Female15947.9%
Age18–257121.4%
26–3014443.4%
31–4010631.9%
41–50103%
Above 5110.3%
Income (RMB)Under 40006118.4%
4001–60006218.7%
6001–12,00014443.4%
12,001–18,0005917.8%
Above 18,00161.8%
EducationMiddle school and below10.3%
High school or technical secondary school61.8%
Undergraduate or junior college26780.4%
Graduate and above5817.5%
OccupationPublic servant82.4%
National-capital enterprise5115.4%
Private-owned enterprise11935.8%
Public service organization8625.9%
Foreign-capital enterprise185.4%
Student5015.1%
Table 3. Reliability analysis.
Table 3. Reliability analysis.
Reliability Analysis
ConstructItemCorrected Item-to-Total CorrelationCronbach’s α after DeletionCronbach’s α
BABA10.7730.9080.910
BA20.8660.830
BA30.8210.869
BIFBIF10.8110.8230.891
BIF20.7580.873
BIF30.7950.839
BISBIS10.7600.8360.878
BIS20.7500.842
BIS30.7900.807
BIEBIE10.7880.8770.903
BIE20.8110.858
BIE30.8230.848
BIDBID10.7510.8250.873
BID20.7690.808
BID30.7490.828
PIPI10.8480.8620.915
PI20.8510.860
PI30.7890.911
PRPR10.7560.8150.871
PR20.7510.819
PR30.7500.819
Table 4. Results of normality test.
Table 4. Results of normality test.
Results of Normality Test
KurtosisSkewness
StatisticStd. ErrorStatisticStd. Error
BA−1.4430.1341.5590.267
BIF−1.5310.1342.9250.267
BIS−1.4240.1342.5350.267
BIE−1.3750.1342.4030.267
BIM−0.8120.1340.2450.267
PI−1.1750.1341.3410.267
PR0.9100.1341.0000.267
Table 5. The results of exploratory factor analysis.
Table 5. The results of exploratory factor analysis.
ConstructKMOBartlett Sphere TestItemCommonalityFactor LoadingEigenvalueTotal
Variation
Explained %
BA0.7340.000BA10.8020.8962.54184.715%
BA20.8900.944
BA30.8490.921
BIF0.7430.000BIF10.8460.9202.46982.297%
BIF20.7920.890
BIF30.8310.911
BIS0.7410.000BIS10.7990.8942.41880.595%
BIS20.7910.889
BIS30.8280.910
BIE0.7520.000BIE10.8190.9052.51383.768%
BIE20.8420.917
BIE30.8530.923
BID0.7410.000BID10.7920.8902.39379.762%
BID20.8110.900
BID30.7900.889
PI0.7480.000PI10.8740.9352.56785.569%
PI20.8770.937
PI30.8160.903
PR0.7410.000PR10.7980.8932.38479.470%
PR20.7930.891
PR30.7930.890
Table 6. Model fit indices.
Table 6. Model fit indices.
Model Fit Indices
Common Indicesχ²dfχ²/dfRMSEACFINFINNFITLIIFISRMR
Judgment criteria <3<0.08>0.9>0.9>0.9>0.9>0.9<0.1
Value397.0811682.3640.0640.9630.9390.9540.9540.9640.034
Table 7. The results of the Measurement Model.
Table 7. The results of the Measurement Model.
ConstructItemSignificance of Estimated ParametersItem ReliabilityAVECR
Unstd.S.E.Unstd./S.E.p-ValueStd.SMC
BABA11.000 0.8100.6560.7770.912
BA21.1790.05919.9830.0000.9120.832
BA31.1880.05920.1360.0000.9120.832
BIFBIF11.000 0.8870.7870.7330.891
BIF20.9730.05019.4600.0000.8130.661
BIF30.9430.04222.4520.0000.8720.760
BISBIS11.000 0.8400.7060.7090.879
BIS20.9030.04818.8130.0000.8400.706
BIS30.9260.04819.2920.0000.8460.716
BIEBIE11.000 0.8710.7590.7560.903
BIE21.0260.04920.9390.0000.8640.746
BIE31.0090.04721.4680.0000.8750.766
BIDBID11.000 0.7950.6320.6920.871
BID21.0680.06316.9520.0000.8440.712
BID31.0200.05917.2880.0000.8580.736
PIPI11.000 0.9140.8350.7860.917
PI20.9590.03825.2370.0000.8860.785
PI30.9720.04123.4860.0000.8600.740
PRPR11.000 0.8370.7010.6910.870
PR21.0360.06316.4440.0000.8210.674
PR31.0380.06117.0160.0000.8380.702
Unstd.: Unstandardized factor loadings; Std: Standardized factor loadings; SMC: Square Multiple Correlations; CR: Composite Reliability; AVE: Average Variance Extracted.
Table 8. Discriminant Validity for the Measurement Model.
Table 8. Discriminant Validity for the Measurement Model.
BABIFBISBIEBIDPIPR
BA0.882
BIF0.7620.856
BIS0.6390.7790.842
BIE0.5980.7680.8300.870
BID0.5050.6180.6780.6320.832
PI0.6370.7790.7710.7470.7890.886
PR−0.455−0.495−0.484−0.461−0.425−0.5780.832
Note: The items on the diagonal on bold represent the square roots of the AVE.
Table 9. Comparison of the results of different models.
Table 9. Comparison of the results of different models.
The Second-
Order Model
χ²dfχ²/dfGFIAGFINFICFIRMSEA
First-order three-construct uncorrelated model795.5802729.4660.6950.4920.6870.6940.293
First-order one-construct model185.602276.8740.8750.7920.9270.9370.133
First-order three-construct correlated model58.490242.4370.9610.9270.9770.9860.066
Second-order three-construct model58.490242.4370.9610.9270.9770.9860.066
Suggested valueThe smaller the betterThe bigger the better1~3>0.80>0.80>0.90>0.90<0.08
Table 10. Regression Coefficient.
Table 10. Regression Coefficient.
DVIVUnstdS.E.Unstd./S.E.p-ValueStd.R2
BIMBID0.3940.0478.383 0.0000.4500.774
PR−0.1170.047−2.489 0.012−0.113
BA0.3940.0468.565 0.0000.457
PRBA−0.2900.059−4.915 0.000−0.3500.323
BID−0.2410.061−3.951 0.000−0.286
PIBA−0.0050.053−0.094 0.926−0.0050.907
BIM0.5260.0885.977 0.0000.434
PR−0.2120.047−4.511 0.000−0.168
BID0.4970.0608.283 0.0000.468
BABID0.6070.0639.635 0.0000.5970.356
← represents the path relationship.
Table 11. The hypothesis verification results of this study.
Table 11. The hypothesis verification results of this study.
HypothesisContentResult
H1Perceived risk has a negative impact on consumers’ purchase intention.Valid
H2Brand image has a positive impact on consumers’ purchase intention.Valid
H3Perceived risk has a negative impact on consumers’ perception of brand image.Valid
H4Brand awareness has a positive impact on consumers’ purchase intention.Invalid
H5Brand awareness has a positive impact on consumers’ perception of brand image.Valid
H6Brand awareness has a negative impact on consumers’ perception of risk.Valid
H7Brand identity has a positive impact on consumers’ purchase intention.Valid
H8Brand identity has a positive impact on consumers’ perception of brand image.Valid
H9Brand identity has a positive impact on consumers’ perception of brand awareness.Valid
H10Brand identity has a negative impact on consumers’ perception of risk.Valid
Publisher’s Note: MDPI stays neutral with regard to jurisdictional claims in published maps and institutional affiliations.

Share and Cite

MDPI and ACS Style

Jiang, Q.; Wei, W.; Guan, X.; Yang, D. What Increases Consumers’ Purchase Intention of Battery Electric Vehicles from Chinese Electric Vehicle Start-Ups? Taking NIO as an Example. World Electr. Veh. J. 2021, 12, 71. https://doi.org/10.3390/wevj12020071

AMA Style

Jiang Q, Wei W, Guan X, Yang D. What Increases Consumers’ Purchase Intention of Battery Electric Vehicles from Chinese Electric Vehicle Start-Ups? Taking NIO as an Example. World Electric Vehicle Journal. 2021; 12(2):71. https://doi.org/10.3390/wevj12020071

Chicago/Turabian Style

Jiang, Qianling, Wei Wei, Xin Guan, and Dexin Yang. 2021. "What Increases Consumers’ Purchase Intention of Battery Electric Vehicles from Chinese Electric Vehicle Start-Ups? Taking NIO as an Example" World Electric Vehicle Journal 12, no. 2: 71. https://doi.org/10.3390/wevj12020071

APA Style

Jiang, Q., Wei, W., Guan, X., & Yang, D. (2021). What Increases Consumers’ Purchase Intention of Battery Electric Vehicles from Chinese Electric Vehicle Start-Ups? Taking NIO as an Example. World Electric Vehicle Journal, 12(2), 71. https://doi.org/10.3390/wevj12020071

Article Metrics

Back to TopTop