Dual Battery Control System of Lead Acid and Lithium Ferro Phosphate with Switching Technique
Abstract
1. Introduction
2. Materials and Methods
2.1. Valve Regulated Lead Acid (VRLA) Battery
2.2. Lithium Ferro Phosphate (LFP) Battery
2.3. Specifications and Operational of VRLA and LFP Batteries
2.4. Battery Sensor
2.4.1. Voltage Sensor
2.4.2. Current Sensor
2.4.3. Temperature Sensor
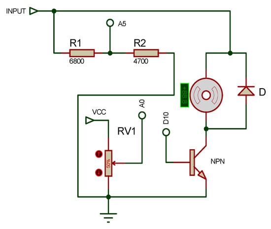
2.5. Load Sensor
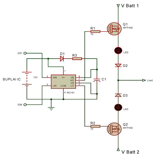
2.6. Switching System
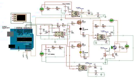
2.7. Whole System Design
3. Results and Discussion
3.1. Simulation Testing
3.2. Hardware Testing
3.2.1. Sensor Accuracy and Precision
3.2.2. Single Battery
3.2.3. Dual Battery
4. Conclusions
Author Contributions
Funding
Conflicts of Interest
References
- Un-noor, F.; Padmanaban, S.; Mihet-popa, L. A comprehensive study of key electric vehicle (EV) components, technologies, challenges, impacts, and future direction of development. Energies 2017, 10, 1217. [Google Scholar] [CrossRef]
- Afif, M.T.; Ayu, I.; Pratiwi, P. Comparative analysis of lithium-ion, lithium-polymer, lead acid and nickel-metal hydride batteries in electric car use-review (in Bahasa). J. Rekayasa Mesin 2015, 6, 95–99. [Google Scholar] [CrossRef]
- Tie, S.F.; Wei, C. A review of energy sources and energy management system in electric vehicles. Renew. Sustain. Energy Rev. 2013, 20, 82–102. [Google Scholar] [CrossRef]
- Venkatasetty, H.V.; Jeong, Y. Recent advances in lithium-ion and lithium-polymer batteries. In Proceedings of the Seventeenth Annual Battery Conference on Applications and Advances, Long Beach, CA, USA, 18 January 2002; pp. 173–178. [Google Scholar]
- Riczu, C.; Habibi, S.; Bauman, J. Design and optimization of an electric vehicle with two battery cell chemistries. In Proceedings of the 2018 IEEE Transportation Electrification Conference and Expo (ITEC), Long Beach, CA, USA, 13–15 June 2018; pp. 506–512. [Google Scholar]
- Jamahori, H.F.; Rahman, H.A. Hybrid energy storage system for life cycle improvement. In Proceedings of the 2017 IEEE Conference on Energy Conversion (CENCON), Kuala Lumpur, Malaysia, 30–31 October 2017; pp. 196–200. [Google Scholar]
- Vidhya, S.D.; Balaji, M. Modelling, design and control of a light electric vehicle with hybrid energy storage system for Indian driving cycle. Meas. Control 2019, 52, 1420–1433. [Google Scholar] [CrossRef]
- Trovão, J.P.F.; Santos, V.D.N.; Pereirinha, P.G.; Jorge, H.M.; Antunes, C.H. A simulated annealing approach for optimal power source management in a small EV. IEEE Trans. Sustain. Energy 2013, 4, 867–876. [Google Scholar] [CrossRef]
- Thounthong, P.; Chunkag, V.; Sethakul, P.; Davat, B.; Hinaje, M. Comparative study of fuel-cell vehicle hybridization with battery or supercapacitor storage device. IEEE Trans. Veh. Technol. 2009, 58, 3892–3904. [Google Scholar] [CrossRef]
- Ronanki, D.; Member, S.; Singh, S.A.; Member, S.; Williamson, S.S.; Member, S. Comprehensive topological overview of rolling stock architectures and recent trends in electric. IEEE Trans. Transp. Electrif. 2017, 7782, 1–15. [Google Scholar]
- Renner, D.; Dietz, M.; Jansen, P.; Vergossen, D.; John, W.; Frei, S. Predictive power estimation of dual battery systems in mild-hybrid vehicles. In Proceedings of the IEEE Vehicle Power and Propulsion Conference (VPPC), Hangzhou, China, 17–20 October 2016. [Google Scholar]
- Ahmadkhanlou, F.; Goodarzi, A.; Kang, D. Plug-In hybrid electric vehicle with dual battery system. In Proceedings of the 25th World Battery, Hybrid, and Fuel Cell Electric Vehicle Symposium dan Excibiton, Shenzhen, China, 5–9 November 2010; pp. 7–10. [Google Scholar]
- Chung, S.; Trescases, O.; Member, S. Hybrid energy storage system with active power-mix control in a dual-chemistry battery pack for light electric vehicles. IEEE Trans. Transp. Electrif. 2017, 3, 600–617. [Google Scholar] [CrossRef]
- Vishnu, P.; Ajaykrishna, R.; Thirumalini, S. Cost effective energy solution with dual battery for plug-in hybrid electric vehicle (phev) in a public transportation system. In Proceedings of the 7th IEEE Conference on Industrial Electronics and Applications (ICIEA), Singapore, Singapore, 18–20 July 2012; pp. 1555–1560. [Google Scholar]
- Hannan, M.A.; Hoque, M.M.; Mohamed, A.; Ayob, A. Review of energy storage systems for electric vehicle applications: Issues and challenges. Renew. Sustain. Energy Rev. 2017, 69, 771–789. [Google Scholar] [CrossRef]
- Vazquez, S.; Lukic, S.M.; Galvan, E.; Franquelo, L.G.; Carrasco, J.M. Energy storage systems for transport and grid applications. IEEE Trans. Ind. Electron. 2010, 57, 3881–3895. [Google Scholar] [CrossRef]
- Hoque, M.M.; Hannan, M.A.; Mohamed, A. Voltage equalization control algorithm for monitoring and balancing of series connected lithium-ion battery. J. Renew. Sustain. Energy 2016, 8. [Google Scholar] [CrossRef]
- Chau, K.T.; Wong, Y.S.; Chan, C.C. An overview of energy sources for electric vehicles. Energy Convert. Manag. 1999, 40, 1021–1039. [Google Scholar] [CrossRef]
- VRLA. Technical Handbook Industrial Batteries for Professionals; Panasonic: Hamburg, Germany, 2017. [Google Scholar]
- liFePo4 18650 Cylindrical Battery Specification; AA Portable Power Corp: Richmond, VA, USA, 2006.
- Hua, Y.; Xu, M.; Li, M.; Ma, C.; Zhao, C. Estimation of state of charge for two types of lithium-ion batteries by nonlinear predictive filter for electric vehicles. Energies 2015, 8, 3556–3577. [Google Scholar] [CrossRef]
- Udin, M.; Sri Kaloko, B.; Hardianto, T. Prediction capacity of lead acid battery on electric vehicle based neural network levenberg (in Bahasa). Berk. Sainstek 2017, 5, 112. [Google Scholar] [CrossRef][Green Version]
- Nizam, M.; Maghfiroh, H.; Rosadi, R.A.; Kusumaputri, K.D.U. Design of battery management system (BMS) for lithium iron phosphate (LFP) Battery. In Proceedings of the 6th International Conference on Electric Vehicular Technology (ICEVT), Bali, Indonesia, 18–21 November 2019; pp. 170–174. [Google Scholar]
























| Parameters | VRLA | LFP | |
|---|---|---|---|
| Voltage (V) | Vmax | 14.9 (Control Voltage) | 3.65/cell (series 4 cells, 14.6) |
| Vmin | 6 | 2.5/cell (series 4 cells, 9.9) | |
| Current (A) | Imax | 1.44 (Cut off voltage 10.5) | 5 |
| Imin | - | - | |
| Temperature (°C) | Tmax | 50 | 40 |
| Parameters | Primary Battery (VRLA) | Secondary Battery (LFP) |
|---|---|---|
| POT reff (Potentiometer Reference Value) | <50% | >50% |
| V Bat reff (Battery Reference Voltage) | >6 V | >9.9 V |
| T reff (Temperature Reference Value) | <50 °C | <40 °C |
| Parameters | Single Battery VRLA | Single Battery LFP | Dual Battery | |
|---|---|---|---|---|
| VLRA | LFP | |||
| Energy (J) | 373.49 | 387.79 | 117.20 | 273.48 |
| Total Energy (J) | 373.49 | 387.79 | 390.69 | |
| Battery | System | Energy Consumed (J) | Energy Savings Percentage (%) |
|---|---|---|---|
| VLRA | Single Battery | 373.49 | 68.62 |
| Dual Battery | 117.20 | ||
| LFP | Single Battery | 387.79 | 29.48 |
| Dual Battery | 273.48 |
Publisher’s Note: MDPI stays neutral with regard to jurisdictional claims in published maps and institutional affiliations. |
© 2021 by the authors. Licensee MDPI, Basel, Switzerland. This article is an open access article distributed under the terms and conditions of the Creative Commons Attribution (CC BY) license (http://creativecommons.org/licenses/by/4.0/).
Share and Cite
Nizam, M.; Maghfiroh, H.; Nur Kuncoro, F.; Adriyanto, F. Dual Battery Control System of Lead Acid and Lithium Ferro Phosphate with Switching Technique. World Electr. Veh. J. 2021, 12, 4. https://doi.org/10.3390/wevj12010004
Nizam M, Maghfiroh H, Nur Kuncoro F, Adriyanto F. Dual Battery Control System of Lead Acid and Lithium Ferro Phosphate with Switching Technique. World Electric Vehicle Journal. 2021; 12(1):4. https://doi.org/10.3390/wevj12010004
Chicago/Turabian StyleNizam, Muhammad, Hari Maghfiroh, Fuad Nur Kuncoro, and Feri Adriyanto. 2021. "Dual Battery Control System of Lead Acid and Lithium Ferro Phosphate with Switching Technique" World Electric Vehicle Journal 12, no. 1: 4. https://doi.org/10.3390/wevj12010004
APA StyleNizam, M., Maghfiroh, H., Nur Kuncoro, F., & Adriyanto, F. (2021). Dual Battery Control System of Lead Acid and Lithium Ferro Phosphate with Switching Technique. World Electric Vehicle Journal, 12(1), 4. https://doi.org/10.3390/wevj12010004

