A Practical Resource Management Scheme for Cellular Underlaid D2D Networks
Abstract
:1. Introduction
2. Related Work
3. System and Channel Models
4. Proposed Resource Management for Cellular Underlaid D2D Networks
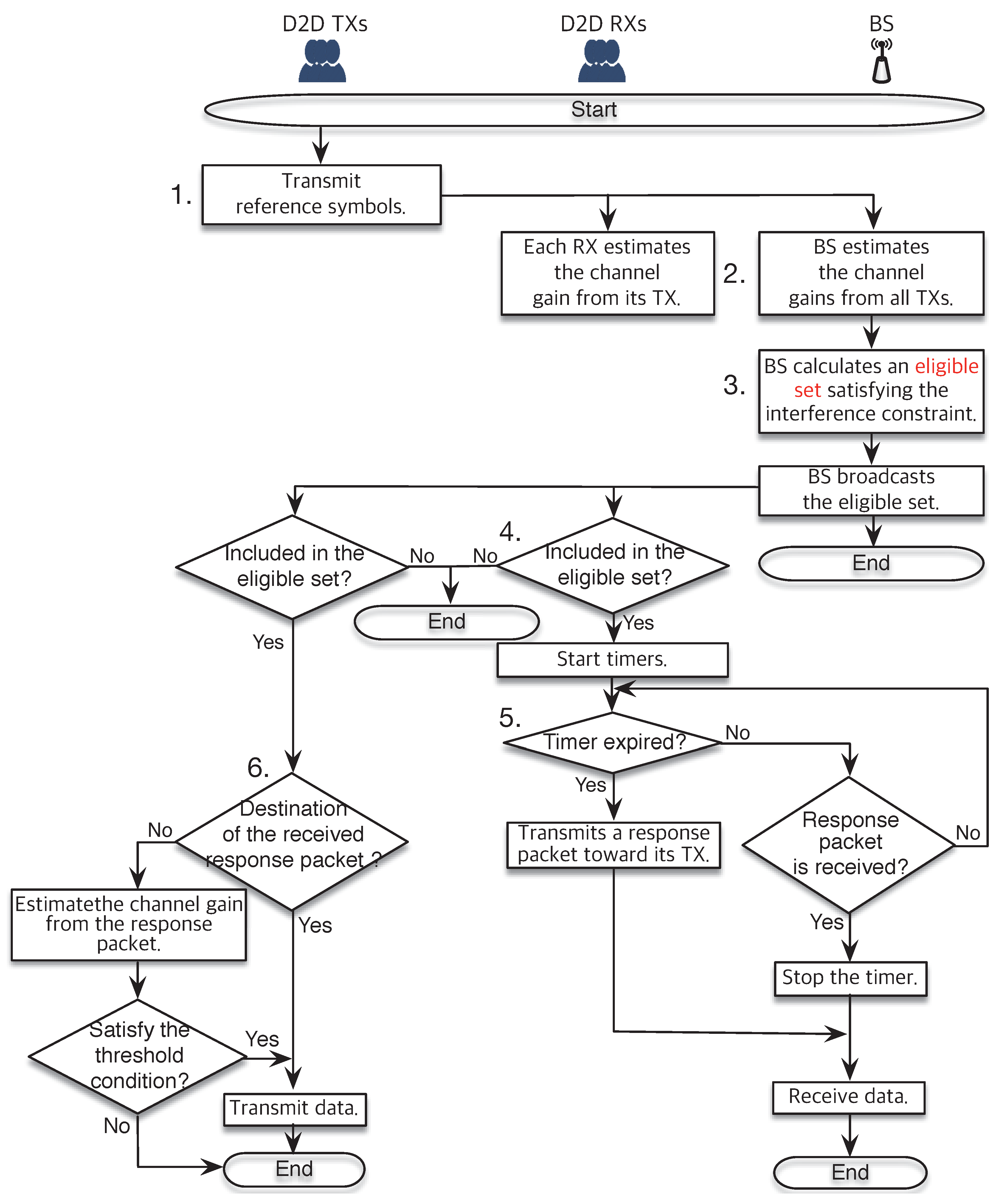
- Every D2D transmitter transmits reference symbols to enable D2D receivers and BS to estimate channel gains. We assume that each D2D transmitter is assigned orthogonal radio resource for the reference symbols.
- Each D2D receiver only estimates the channel gain received from its associated transmitter, while the BS estimates all channel gains received from all N D2D transmitters.
- The BS sorts N measured channel gains in an ascending order. The D2D transmitter with the i-th largest channel gain is indexed by . Then, the sorted set of D2D transmitters can be denoted by and is satisfied. The BS determines an eligible set , defined bywhere can be obtained byEven if all D2D transmitters in the eligible set transmit data simultaneously, the interference constraint imposed by BS is satisfied. Thus, no matter which combination of D2D transmitters in the eligible set transmit data, the interference constraint will be satisfied.The BS broadcasts a bitmap message with N bits to notify which D2D transmitters are included in the eligible set .
- If each D2D transmitter is included in the eligible set, then it waits for a response packet, which will be transmitted from a D2D receiver in Step 5. Otherwise, it terminates this algorithm. If each D2D receiver is included in the eligible set, then it starts a timer. Otherwise, it terminates this algorithm. The value of timer is determined by , where C is a constant to be determined by a controller and was measured in Step 2.
- A D2D receiver whose timer expires first, denoted by , transmits a response packet towards its associated transmitter . Note that the timer of the D2D receiver that has the largest channel gain will expire first and thus a D2D pair with the best channel condition can be selected satisfying the interference constraint.
- All D2D transmitters can receive the response packet transmitted by the receiver in Step 5. The D2D transmitter can transmit its data, but each D2D transmitter included in checks the following condition:where can be obtained by measuring the response packet transmitted by receiver , and is a threshold value required in the proposed scheme. All other D2D receivers except stop their timers right after receiving the response packet from .
5. Numerical Results
6. Conclusions
Acknowledgments
Conflicts of Interest
References
- Cisco, Visual Networking Index: Global Mobile Data Traffic Forecast Update, 2016–2021, Whitepaper. 2017. Available online: https://www.cisco.com/c/en/us/solutions/collateral/service-provider/visualnetworking- index-vni/mobile-white-paper-c11-520862.html (accessed on 1 October 2017).
- Caire, G. The Role of Caching in 5GWireless Networks, Invited Talk in IEEE ICC 2013. Available online: http://icc2013.ieee-icc.org/3_caire_icc-invited-talk-2013.pdf (accessed on 1 October 2017).
- Cai, X.; Zhang, S.; Zhang, Y. Economic analysis of cache location in mobile network. In Proceedings of the IEEE WCNC, Shanghai, China, 7–10 April 2013; pp. 1243–1248. [Google Scholar]
- Wang, X.; Chen, M.; Taleb, T.; Ksentini, A.; Leung, V.C.M. Cache in the air: Exploiting content caching and delivery techniques for 5G systems. IEEE Commun. Mag. 2014, 52, 131–139. [Google Scholar] [CrossRef]
- Chae, S.H.; Choi, W. Caching placement in stochastic wireless caching helper networks: Channel selection diversity via caching. IEEE Trans. Wirel. Commun. 2016, 15, 6626–6637. [Google Scholar] [CrossRef]
- Hong, B.; Choi, W. Optimal storage allocation for wireless cloud caching systems with a limited sum storage capacity. IEEE Trans. Wirel. Commun. 2016, 15, 6010–6021. [Google Scholar] [CrossRef]
- Giordano, D.; Traversol, S.; Grimaudo, L.; Mellia, M.; Baralis, E.; Tongaonkar, A.; Saha, S. YouLighter: A cognitive approach to unveil YouTube CDN and changes. IEEE Trans. Cogn. Commun. Netw. 2015, 1, 161–174. [Google Scholar] [CrossRef]
- Son, J. Content Networking Trends: OTT, Global CDN and Operator. Available online: http://www.netmanias.com/en/post/reports/6015/cdn-google-netflix-ott-transparent-cache-youtube/ 2013-content-networking-trends-ott-global-cdn-and-operator-cdn (accessed on 1 October 2017).
- 3GPP TR 22.803 v12.2.0, Feasibility Study for Proximity Services (ProSe) (Release 12). Available online: http://www.tech-invite.com/3m22/tinv-3gpp-22-803.html (accessed on 1 October 2017).
- 3GPP Work Programme. Available online: http://www.3gpp.org/DynaReport/GanttChart-Level-2.htm# bm580059 (accessed on 1 October 2017).
- Yu, C.-H.; Doppler, K.; Ribeiro, C.; Tirkkonen, O. Resource Sharing Optimization for Device-to-Device Communication Underlaying Cellular Networks. IEEE Trans. Wirel. Commun. 2011, 10, 2752–2763. [Google Scholar]
- Morattab, A.; Dziong, Z.; Sohraby, K.; Islam, M. An optimal MIMO mode selection method for D2D transmission in cellular networks. In Proceedings of the IEEE 11th International Conference on Wireless and Mobile Computing, Networking and Communications (WiMob), Abu Dhabi, UAE, 19–21 October 2015; pp. 392–398. [Google Scholar]
- Hakola, S.; Chen, T.; Lehtomaki, J.; Koskela, T. Device-To-Device (D2D) Communication in Cellular Network—Performance Analysis of Optimum and Practical Communication Mode Selection. In Proceedings of the IEEE Wireless Communications and Networking Conference (WCNC), Sydney, Australia, 18–21 April 2010; pp. 1–6. [Google Scholar]
- Cheng, W.; Zhang, X.; Zhang, H. Optimal Power Allocation With Statistical QoS Provisioning for D2D and Cellular Communications Over Underlaying Wireless Networks. IEEE J. Sel. Areas Commun. 2016, 34, 151–162. [Google Scholar] [CrossRef]
- Fodor, G.; Reider, N. A Distributed Power Control Scheme for Cellular Network Assisted D2D Communications. In Proceedings of the IEEE Global Telecommunications Conference (GLOBECOM), Houston, TX, USA, 5–9 December 2011; pp. 1–6. [Google Scholar]
- Al-Rimawi, A.; Dardari, D. Analytical modeling of D2D communications over cellular networks. In Proceedings of the IEEE International Conference on Communications (ICC), London, UK, 8–12 June 2015; pp. 2117–2122. [Google Scholar]
- Lee, N.; Lin, X.; Andrews, J.; Heath, R. Power Control for D2D Underlaid Cellular Networks: Modeling, Algorithms, and Analysis. IEEE J. Sel. Areas Commun. 2015, 33, 1–13. [Google Scholar] [CrossRef]
- Wang, J.; Zhu, D.; Zhao, C.; Li, J.C.F.; Lei, M. Resource sharing of underlaying device-to-device and uplink cellular communications. IEEE Commun. Lett. 2013, 17, 1148–1151. [Google Scholar] [CrossRef]
- Ericsson, Frame Structure for D2D-Enabled LTE Carriers. In Proceedings of the Meeting: 3GPP R1-141387, Shenzhen, China, 31 March–4 April 2014.
- Sklar, B. Rayleigh fading channels in mobile digital communication systems. I. Characterization. IEEE Commun. Mag. 1997, 35, 90–100. [Google Scholar] [CrossRef]
- Asadi, A.; Mancuso, V. A Survey on Opportunistic Scheduling in Wireless Communications. IEEE Commun. Surv. Tutor. 2013, 15, 1671–1688. [Google Scholar] [CrossRef]








| SNR (dB) | ||||||||||||
|---|---|---|---|---|---|---|---|---|---|---|---|---|
| dB | dB | dB | dB | |||||||||
| Prop | Opt | Ratio | Prop | Opt | Ratio | Prop | Opt | Ratio | Prop | Opt | Ratio | |
| −10 | 0.47 | 0.48 | 99.5% | 0.48 | 0.48 | 99.8% | 0.75 | 0.79 | 94.7% | 0.77 | 0.78 | 98.3% |
| −6 | 0.75 | 0.82 | 91.3% | 0.86 | 0.86 | 99.1% | 1.03 | 1.24 | 82.8% | 1.24 | 1.30 | 95.3% |
| −2 | 0.93 | 1.09 | 85.5% | 1.25 | 1.34 | 93.8% | 1.24 | 1.58 | 78.2% | 1.61 | 1.90 | 84.8% |
| 2 | 0.96 | 1.12 | 86.0% | 1.44 | 1.66 | 86.6% | 1.31 | 1.66 | 79.1% | 1.80 | 2.29 | 78.5% |
| 6 | 0.78 | 0.86 | 91.6% | 1.38 | 1.63 | 84.9% | 1.16 | 1.37 | 84.8% | 1.77 | 2.27 | 77.9% |
| 10 | 0.48 | 0.51 | 94.8% | 1.07 | 1.20 | 89.0% | 0.81 | 0.89 | 90.7% | 1.52 | 1.87 | 81.1% |
| 14 | 0.21 | 0.22 | 98.1% | 0.67 | 0.72 | 93.6% | 0.45 | 0.47 | 95.4% | 1.03 | 1.18 | 86.9% |
| 18 | 0.10 | 0.10 | 97.8% | 0.32 | 0.33 | 98.6% | 0.22 | 0.22 | 99.8% | 0.57 | 0.60 | 95.5% |
| P (dBm) | ||||||||||||
|---|---|---|---|---|---|---|---|---|---|---|---|---|
| dBm | dBm | dBm | dBm | |||||||||
| Prop | Opt | Ratio | Prop | Opt | Ratio | Prop | Opt | Ratio | Prop | Opt | Ratio | |
| 0 | 1.74 | 1.75 | 99.7% | 1.75 | 1.75 | 99.7% | 3.25 | 3.29 | 98.7% | 3.20 | 3.24 | 98.8% |
| 4 | 2.39 | 2.41 | 99.4% | 2.41 | 2.42 | 99.4% | 4.32 | 4.41 | 98.0% | 4.29 | 4.38 | 98.1% |
| 8 | 3.14 | 3.17 | 99.1% | 3.17 | 3.20 | 99.0% | 5.46 | 5.62 | 97.3% | 5.46 | 5.62 | 97.2% |
| 12 | 3.92 | 3.98 | 98.5% | 3.96 | 4.03 | 98.4% | 6.54 | 6.80 | 96.2% | 6.59 | 6.85 | 96.2% |
| 16 | 4.59 | 4.70 | 97.8% | 4.71 | 4.83 | 97.6% | 7.42 | 7.82 | 94.9% | 7.55 | 7.94 | 95.2% |
| 20 | 5.07 | 5.26 | 96.4% | 5.34 | 5.52 | 96.6% | 8.05 | 8.57 | 93.9% | 8.29 | 8.82 | 94.0% |
| 24 | 5.30 | 5.59 | 94.8% | 5.80 | 6.07 | 95.5% | 8.15 | 8.97 | 90.8% | 8.79 | 9.46 | 92.9% |
| 28 | 5.10 | 5.62 | 90.7% | 6.10 | 6.46 | 94.4% | 7.73 | 8.95 | 86.4% | 9.09 | 9.89 | 92.0% |
© 2017 by the author. Licensee MDPI, Basel, Switzerland. This article is an open access article distributed under the terms and conditions of the Creative Commons Attribution (CC BY) license (http://creativecommons.org/licenses/by/4.0/).
Share and Cite
Ban, T.-W. A Practical Resource Management Scheme for Cellular Underlaid D2D Networks. Future Internet 2017, 9, 62. https://doi.org/10.3390/fi9040062
Ban T-W. A Practical Resource Management Scheme for Cellular Underlaid D2D Networks. Future Internet. 2017; 9(4):62. https://doi.org/10.3390/fi9040062
Chicago/Turabian StyleBan, Tae-Won. 2017. "A Practical Resource Management Scheme for Cellular Underlaid D2D Networks" Future Internet 9, no. 4: 62. https://doi.org/10.3390/fi9040062
APA StyleBan, T.-W. (2017). A Practical Resource Management Scheme for Cellular Underlaid D2D Networks. Future Internet, 9(4), 62. https://doi.org/10.3390/fi9040062
