Highly Efficient Software Development Using DevOps and Microservices: A Comprehensive Framework
Abstract
1. Introduction
- RQ1: What socio-technical and operational conditions are consistently required to implement DevOps effectively in microservices-oriented organizations?
- RQ2: How can these conditions be operationalized into a coherent, phase-based framework that specifies lifecycle contracts (activities, artifacts, gates), responsibilities, and evidence requirements?
- RQ3: To what extent does applying the proposed framework improve delivery and reliability performance in practice (e.g., DORA metrics and SLO-based service health indicators) compared to baseline or control conditions?
- A phase-based DevOps–microservices implementation framework (artifact) that consolidates dispersed DevOps and microservices guidance into explicit lifecycle contracts, including activities, required artifacts, quality gates, and responsibility boundaries.
- A practical operationalization layer (toolchain-agnostic but auditable) that shows how the framework can be instantiated through standard toolchain capabilities (CI/CD, testing layers, observability, incident management) and how evidence is captured to support repeatable governance.
- An evidence-based governance approach aligned with DevOps/SRE standards, integrating reliability signals (SLIs/SLOs and error-budget thinking) into release decisions (promotion/rollback) so that delivery speed is balanced with service resilience.
- An evaluation design and empirical assessment that benchmarks framework adoption using recognized performance constructs (e.g., DORA metrics and service health indicators), enabling comparison across periods/teams and supporting replication.
2. Methodology
2.1. DSR Activities as Executed in This Study
2.2. Consistency Between DSR, Demonstration, and Evaluation
3. Theoretical Background
3.1. Where the Field Stands
3.2. What Current Approaches Still Miss (and Why It Matters)
- Organizational capability gaps and uneven maturity. Empirical studies repeatedly show that DevOps success depends on organizational capabilities (skills, collaboration patterns, and shared ownership), yet these capabilities are often unevenly distributed across teams, resulting in fragmented maturity and “islands of automation” that reduce reproducibility and increase operational brittleness [9,18]. Design requirement DR1: the framework must make responsibilities explicit (e.g., ownership and RACI patterns) and include capability-building guidance that reduces variability across teams.
- Architectural–operational misalignment. Microservices promise modularity and autonomy but introduce substantial operational and governance demands. Organizations frequently struggle to align architecture decisions (service boundaries, dependency management, versioning, deployment topology) with day-to-day DevOps practices and release governance, creating coordination bottlenecks and unreliable delivery outcomes [7,20]. Design requirement DR2: the framework must link architectural choices to concrete lifecycle practices (e.g., contract testing, release patterns, and operational readiness criteria), rather than treating architecture as independent from DevOps execution.
- Toolchain sprawl and weak integration patterns. The DevOps literature documents heterogeneous toolchains and inconsistent pipeline implementations that increase cognitive load and complicate knowledge transfer across teams, particularly at scale [17,22,23]. In microservices settings, this fragmentation typically worsens because teams adopt tools independently, undermining standardization of quality gates and traceability. Design requirement DR3: the framework must define toolchain-agnostic integration patterns (what evidence must be produced and where it is captured), enabling standard governance without prescribing a single vendor stack. This fragmentation is also visible in the microservices testing literature, where 2025 evidence shows that techniques and practices remain scattered by testing level and objective, with many proposals evaluated only in early-stage settings—making end-to-end repeatability and governance difficult in practice [13].
- Observability and runtime governance remain under-specified. While monitoring and observability are frequently recommended, prior work shows persistent difficulty in turning telemetry into actionable governance signals, such as explicit promotion/rollback criteria or incremental adoption pathways that teams can apply consistently [6]. Design requirement DR4: the framework must embed runtime evidence into delivery decisions (e.g., SLO-driven gates, clear rollback triggers, and an evidence register) so that reliability is governed continuously—not only assessed after incidents. Recent work on resilience validation in Kubernetes further illustrates that operational resilience outcomes depend on explicit traffic-management and observability configurations (e.g., service-mesh governance) rather than deployment automation alone [15].
- Business-process and value-stream blind spots. Microservices and DevOps adoption is often described in technical terms, but empirical evidence suggests that organizations still struggle to connect engineering improvements to business value (e.g., end-to-end lead time and customer impact), and measurement often remains narrowly operational [21]. Design requirement DR5: the framework must encourage value-stream visibility by connecting delivery performance and reliability indicators to business outcomes in a way that supports prioritization and continuous improvement.
3.3. Points of Consensus—And Contention—In Prior Work
- Operationalization is under-specified—Mapping studies describe DevOps and MS practices, but offer limited prescriptive guidance on binding DevOps phases (plan–build–release–operate–learn) to MS lifecycle decisions (service boundaries, versioning, deployment topology, rollback/progressive delivery) in a repeatable way [7]. In practice, teams assemble bespoke toolchains that are hard to replicate across contexts.
- Architecture trade-offs are context-dependent—Not all systems benefit from MS; authoritative sources warn that well-structured monoliths can be more economical in certain stages [2,25]. Review papers seldom provide decision support (criteria, thresholds) to navigate Monolith to MS transitions, leaving a practical guidance gap.
- Runtime observability → release governance link is weak—While tools exist for logging/metrics/tracing, the literature under-specifies how runtime Service-Level Objective (SLO) inform automated release decisions (e.g., canary gates, error-budget policies) in MS environments—again pushing teams to ad hoc solutions [17].
3.4. Related Frameworks and Reference Models
3.5. Empirical Evidence on DevOps and Microservices Adoption Challenges
3.5.1. Adoption Contexts (Industry, Organization Size, and Transformation Setting)
3.5.2. Main Reported Adoption Challenges
3.5.3. Reported Outcomes (DORA Metrics, Reliability, and Quality)
3.5.4. Methodological Limitations in Prior Work
3.6. Implications for This Research
- DevOps ↔ MS lifecycle mapping. Specify how each DevOps phase (plan, code, build, test, release, operate, learn) maps to MS lifecycle decisions (domain-driven boundaries, API versioning/contract testing, deployment topology, progressive delivery/rollback, Site Reliability Engineering (SRE) guardrails), with checklists and decision criteria to avoid ad hoc adoption [7].
- Minimal, interoperable toolchains. Recommend reference toolchains per phase (e.g., Version Control System (VCS)/branching, CI runners, artifact repos, IaC, container orchestration, contract testing, tracing, SLO dashboards), focusing on interfaces and integration patterns so that pipelines are repeatable across teams and contexts [23,26].
- Observability-driven release governance. Embed SLOs/error-budgets, distributed tracing, and canary gates into delivery policies so that runtime evidence automatically informs promote/rollback decisions—closing the gap between “monitoring” and governed continuous delivery [17].
4. Proposal Design and Development
4.1. Design Goals and Scope
- O1—Provide architecture-agnostic core (principles, roles, metrics) with specialization layers for microservices, modular Monolith, and SOA.
- O2—Replace ad hoc pipelines with repeatable phase contracts (inputs, activities, outputs) and entry/exit criteria (quality gates).
- O3—Make runtime evidence first-class by embedding SLO/error-budget policies into delivery decisions (promotion, canary, rollback).
- O4—Address capability gaps with an adoption playbook (maturity levels, training paths, change management).
4.2. Framework Meta-Model
- Layer 1—Principles and outcomes (normative)
- ○
- CAMS + R: Culture, Automation, Measurement, Sharing + Runtime governance (promotion controlled by objective SLOs).
- ○
- Value orientation: Tie flow metrics (lead time, deployment frequency, change-fail rate, Mean Time to Recovery (MTTR)) to business KPIs (e.g., conversion, NPS).
- ○
- Layer 2—Decision matrices and guardrails (architecture specializations)
- ○
- ○
- Deployment topology matrix: Blue/green vs. canary vs. rolling, keyed to SLO risk class and blast radius.
- ○
- Layer 3—Phase contracts (inputs/activities/outputs)Each phase has standardized Inputs (I), Activities (A), Outputs (O), and entry/exit criteria.
- ○
- Plan and Scope (architecture-agnostic core; MS specialization below)
- ▪
- I: Business epics, domain map, non-functionals; A: domain-boundary design; risk and compliance plan; O: Architecture Decision Records (ADRs), RACI, release policies. Exit: ADRs approved; initial SLOs defined.
- ▪
- MS specialization: Bounded contexts, API inventory, data ownership map; team topology aligned to services [19].
- ○
- Build and Verify
- ▪
- I: ADRs, APIs/DB schemas, test contracts; A: code, unit tests, contract tests; static analysis; O: versioned artifacts, test reports. Exit: ≥95% critical path unit/contract tests green; security scan clean.
- ○
- Integrate and Package
- ▪
- I: versioned artifacts; A: CI pipeline, integration tests, containerization/IaC; O: deployable bundles, SBOM, provenance. Exit: integration suite green; SBOM stored; provenance signed [26].
- ○
- Release and Govern
- ▪
- I: deployable bundles, SLOs; A: progressive delivery (canary/blue-green), automated gates using SLO/error budgets; O: promotion/rollback decision logs. Exit: SLOs respected at canary window; error budget intact [17].
- ○
- Operate and Observe
- ▪
- I: telemetry (metrics, logs, traces); A: SLO monitoring, incident management, post-mortems; O: SRE reports, capacity plan. Exit: action items assigned/closed.
- ○
- Learn and Improve
- ▪
- I: post-mortems, value-stream metrics; A: kaizen, toolchain rationalization; O: updated ADRs, playbooks, training backlog; Exit: next iteration objectives set.
- Layer 4—Roles and RACI
- ○
- Product/Value Owner, Platform/DevOps, Service Teams, SRE, Security/Compliance; RACI tables per phase.
- ○
- Explicit ownership: service SLOs owned by service teams; gates owned by SRE/Platform; policies owned by Value Owner.
- Layer 5—Metrics and evidence model
- ○
- Flow: DORA 4; Quality: test coverage on critical paths, escaped defects; Reliability: SLO attainment, error-budget burn; Security: Common Vulnerabilities and Exposures (CVE) burn-down; Business: cycle-time to value, KPI adoption.
- ○
- Evidence register (machine-readable): all gate inputs/decisions are logged for auditability and learning.
- Microservices: keep all layers; emphasize bounded contexts, API contracts, canary + SLO gates.
- Modular Monolith: replace service boundaries with module boundaries; use in-process contract tests; progressive delivery via feature flags.
- SOA/multi-org: stricter schema governance and compatibility testing; release via API gateway policies.
- Modular Monolith Adapter: replace service boundaries with module boundaries; use in-process contract tests; keep progressive delivery with feature flags.
- SOA Adapter: stricter schema governance; emphasize compatibility testing across organizations; staged rollouts via API gateways.
- Cloud/Edge Adapter: shift from container orchestration to function/runtime orchestration; SLOs reflect edge constraints.
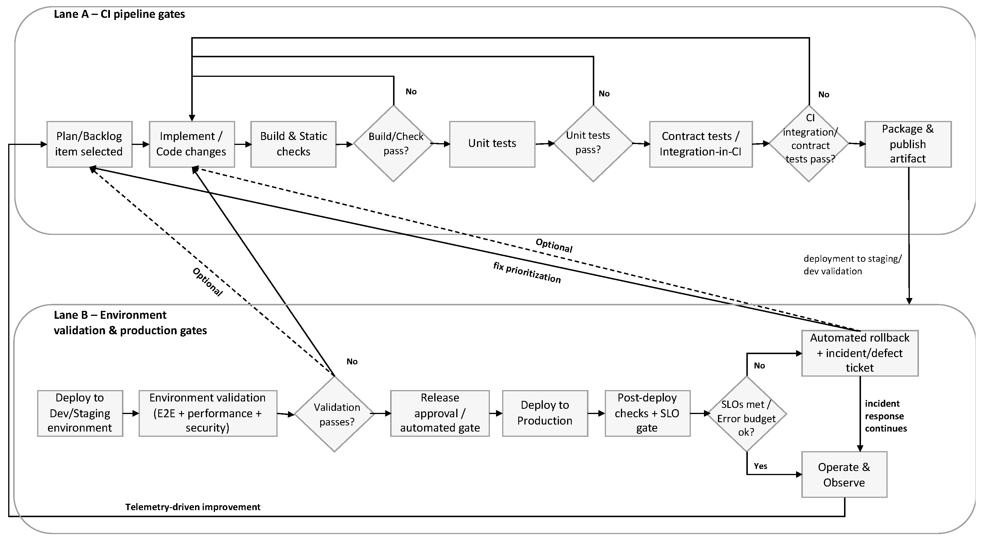
4.3. Method of Application (Operational Procedure)
- Step 1-Initiate and Tailor: choose architecture path (MS/SOA/monolith) using the suitability matrix; set initial SLOs; publish RACI. Exit: signed ADR-00 (strategy), RACI, SLO v1.
- Step 2-Model and Plan: produce domain map, risk register, and release policies; define compliance controls as testable checks (CI policy as code).
- Step 3-Implement and Verify: develop service/module slices with unit and contract tests; a minimal viable pipeline is created.
- Step 4-Package and Secure: containerize as needed; generate SBOM, sign artifacts; IaC peer-reviewed.
- Step 5-Progressive Delivery: canary with SLO gates; automatic rollback on budget breach; human-in-the-loop for prod promotion in regulated contexts.
- Step 6-Operate and Review: SRE monitors the error budget; incidents create learning artifacts (runbooks, checklists).
- Step 7-Retrospect and Evolve: update ADRs, retire tools that do not add signal; move maturity one level up. For this last step, four maturity levels (Seed → Foundation → Scaled → Evidence-Driven) are defined.
5. Implementation
5.1. Goal and Setup
5.2. Walk-Through of the Pipeline
5.3. Results
- R1–Low-risk config change. Single-service configuration update promoted via canary after 10 min SLO hold. Lead time: ~2 h; no SLO breach; change failure rate 0%.
- R2–Moderate code change. API feature addition touching two microservices. The initial canary breached the latency SLO (p95 ≈ 310 ms), triggering an automatic rollback. After a caching fix, the promotion succeeded. Lead time: ~1 day; one failed change (counted in DORA).
- R3–Schema-affecting change. Backward-compatible DB migration, then deploy; no errors; promotion manual with SLO gate. Lead time: ~1.5 days; change failure rate 0%.
5.4. Lessons Learned
- Framework utility. The phase sequence (plan → build → CI/CD → test → observe → learn) proved executable with off-the-shelf tooling, matching the process described in Section 5.1 and Table 2.
- Technology agnosticism with pragmatic options. While .NET Aspire provides an opinionated path that closely aligns with our phases, the demonstration confirms that the framework remains technology-agnostic; Aspire is complementary rather than a replacement for robust CI/CD [25].
- SLO-gated delivery elevates evidence. Using SRE-style SLOs as promotion gates converts “working software” into “measured service quality,” tightening the link between DevOps execution and user-perceived outcomes [28].
5.5. Threats to Validity
- Internal Validity—The scenarios are representative but limited in number; effects may vary with service complexity and dependency depth.
- External Validity—Although the demonstration targets a Kubernetes-based stack, the phases generalize to other orchestrators and cloud providers, as discussed in the framework. It is expected the most generalizable aspects of the proposed approach to be its mechanisms rather than any specific technology stack—namely, the use of phase-based lifecycle contracts (explicit inputs/outputs and role expectations), evidence-driven quality gates (including SLO-informed promotion and rollback), and a structured evidence model linking delivery events to runtime signals. In contrast, the realized magnitude and pace of performance improvements will depend on contextual factors such as the selected toolchain and its integration maturity, regulatory and compliance constraints that shape release governance, legacy system coupling, and the organization’s baseline DevOps and cloud-native maturity (e.g., automation coverage, testing discipline, and observability practices). To strengthen generalizability, future replications should apply the framework across a larger number of teams and product lines, include organizations from different sectors (e.g., regulated industries and non-digital-native contexts), and extend observation windows to capture longer-term dynamics (e.g., sustainment effects, learning curves, and operational drift) while preserving comparable baseline and control conditions where feasible.
- Construct validity—Standard DORA metrics and SLOs were used, but different organizations may adopt alternative thresholds/telemetry.
6. Proposal Evaluation
6.1. Initial Validity Cross-Check
- Q1: Do you consider the proposed framework useful and why? If not, why do you believe it is not?
- Q2: Do you have any criticism or recommendations towards the proposed framework? Please explain.
- Q3: Would you consider implementing the proposed framework? Please clarify why/why not.
- Q4: Does every member of the team participate in every stage of the lifecycle?
6.2. Formal Evaluation
6.2.1. Evaluation Goals and Hypotheses
- H1 (Throughput): Adoption of the framework reduces lead time for changes and increases deployment frequency.
- H2 (Stability): Adoption of the framework reduces the change failure rate and mean time to recovery.
- H3 (Service health): Adoption of the framework increases SLO compliance (e.g., p95 latency, error rate) under realistic load.
- H4 (Team capability): Adoption of the framework improves team-perceived deployment confidence, test coverage, and release process clarity.
6.2.2. Design: Executed Quasi-Experimental Evaluation (ITS + DiD)
6.2.3. Measures and Instrumentation
6.2.4. Data Sources and Collections
- CI/CD logs (e.g., GitHub Actions): pipeline runs, job timestamps, deployment job outcomes, and rollback-triggering events.
- Version control metadata (e.g., GitHub): commit timestamps, pull request open/merge times, tags/releases, and change identifiers used to link code changes to deployments.
- Issue tracker/work management (e.g., Jira): work item lifecycle timestamps (created → in progress → done), linking work items to PRs/releases when available.
- Observability stack (e.g., Prometheus/Grafana; ELK): time-series SLIs (latency p95, error rate), alert events, and corroborating log-derived error signals.
- Incident records (incident tracker and/or postmortems): incident start/end times, service affected, severity, and remediation notes used to compute MTTR and classify failure modes. (Tool may vary; collection is defined by fields, not vendor.)
- Evidence is collected continuously across the baseline, adoption, and steady-state phases defined in the evaluation design, and aggregated using a fixed cadence (e.g., weekly) to support Interrupted Time-Series and Difference-in-Differences analyses.
- Deployment Frequency (DORA): count of successful production deployments per unit time, computed from CI/CD deployment job completions (or Kubernetes rollout completion events when used as the deployment source of truth).
- Lead Time for Changes (DORA): time from code change acceptance to production (e.g., PR merge timestamp → production deployment completion timestamp).
- Change Failure Rate (DORA): proportion of deployments that result in service impairment requiring rollback, hotfix, or incident creation. In the demonstrator, an automated rollback triggered by an SLO gate breach is classified as a failed change and included in CFR.
- MTTR (DORA/SRE): time from incident start (or alert-confirmed impairment) to restoration (service recovered and SLO back within limits), measured from incident records and corroborated with telemetry.
- SLO attainment and error-budget burn (SRE): computed from SLIs (e.g., p95 latency, error rate) against declared thresholds (e.g., p95 latency < 250 ms; error rate < 1%) over a fixed evaluation window; gate decisions are logged as promote/rollback evidence.
- Each deployment is associated with (i) a unique pipeline run identifier, (ii) an artifact version (image tag), and (iii) a commit/PR reference. This enables deterministic linking across VCS → CI/CD → artifact registry → runtime telemetry for auditability and to support the framework’s evidence register concept.
- Definition lock: metric definitions (event types, timestamp fields, failure classification rules) are fixed before the adoption breakpoint and applied unchanged post-adoption.
- Cross-checks: CI/CD-derived deployment counts are cross-validated against runtime rollout events and dashboard counters, with discrepancies investigated and documented.
- Outlier handling: medians are used for LT and MTTR; blackout periods (e.g., holidays) are excluded as pre-defined.
- Only operational telemetry and process metadata are collected; no customer personal data is required. When organizational data cannot be shared, results are reported in aggregated form (weekly metrics and anonymized incident counts), consistent with common constraints on DevOps production telemetry.
6.2.5. Procedure
- Onboarding and training: the treated teams completed short workshops covering contract testing, SLO definition and dashboards, progressive delivery practices (canary), and incident review/runbook updates
- Minimal viable pipeline changes: during the first week of adoption, the treated teams enabled/standardized build verification, unit tests and contract tests, and established baseline SLO dashboards required for runtime evidence gates.
- Progressive delivery with evidence gates: for selected release candidates, treated teams applied canary promotion with pre-declared criteria (e.g., promote if p95 latency and error rate remain within SLO thresholds during the canary window; otherwise rollback). Gate outcomes (promotion vs. rollback) were captured from deployment tooling and observability dashboards
- Incident learning loop: incidents triggered a short postmortem and runbook update. MTTR and post-incident SLO recovery were computed from incident and telemetry records.
6.2.6. Analysis Pipeline
- ITS: segmented regression on weekly outcome time-series to estimate level and slope changes at the adoption boundary.
- DiD: treated (T1 + T2) versus matched control (C) to estimate the Average Treatment Effect on the Treated (ATT).
6.2.7. Validity and Bias Control
- Selection/maturation: we used a matched control team observed over the same calendar window and estimated effects via DiD (ATT), reducing the risk that improvements reflect general time trends rather than adoption.
- History/seasonality: we used ITS with the adoption boundary and weekly aggregation to distinguish step-changes from gradual drift; we excluded obvious blackout periods (e.g., holidays/release freezes) when present in the toolchain evidence.
- Instrumentation and construct validity: all metrics were defined upfront using standard DORA constructs and SLO/error-budget concepts; extraction was automated from systems-of-record to prevent inconsistent manual reporting.
- Hawthorne/novelty effects: the design included a post-adoption steady-state period to reduce short-lived novelty spikes; we inspected tail weeks to assess whether effects persisted beyond initial rollout.
- Mono-method bias: we combined quantitative delivery/reliability metrics with incident and postmortem evidence to interpret mechanisms and rule out purely superficial improvements.
6.2.8. Replication Blueprint
6.3. Results and Discussion
6.3.1. Quantitative Outcomes
- Pp = percentage points.
- ITS = Interrupted Time-Series (effect reported as level or slope change at adoption). DiD = Difference-in-Differences (Average Treatment Effect on the Treated).
- For p95 Latency, error rate, and error-budget burn, only relative changes were reported.
- For LT and MTTR, medians are used to reduce outlier sensitivity; “Deployment Frequency” and “Change Failure Rate” are computed over the same observation windows.
- Complementing the information presented, the following comments can be made:
- Throughput (H1):
- ○
- Deployment Frequency (DF): T1 + T2 median DF rose from 0.8/day to 2.1/day (+162%). Interrupted time-series (ITS) showed a significant level change at adoption (β = +0.92 deploys/day; 95% CI [0.51, 1.34]; p < 0.001). Difference-in-differences (DiD) vs. Control yielded ATT = +1.06 deploys/day (p = 0.004).
- ○
- Lead Time for Changes (LT): median LT dropped from 2.8 days to 0.9 days (−68%). ITS level change β = −1.7 days (95% CI [−2.3, −1.1]; p < 0.001); DiD ATT = −1.4 days (p = 0.008).
- Stability (H2):
- ○
- Change Failure Rate (CFR): decreased from 16% to 8% (−8 pp). ITS slope decreased significantly (β = −0.45 pp/week; 95% CI [−0.80, −0.09]; p = 0.015); DiD ATT = −6.2 pp (p = 0.031).
- ○
- MTTR: median fell from 5.4 h to 1.9 h (−65%); ITS level change β = −2.7 h (95% CI [−3.9, −1.4]; p < 0.001); DiD ATT = −2.1 h (p = 0.012).
- Service health (H3):
- ○
- SLO attainment (p95 Latency < 250 ms; error rate < 1%): improved from 96.1% to 99.2% weekly compliance; error-budget burn rate decreased 58%. Canary gates triggered 4 automatic rollbacks early in adoption and 1 in steady state; the control group had 7 comparable incidents without automatic rollback.
- ○
- Latency: median p95 latency dropped 21% under representative load; error rate median dropped 43%.
- Team capability (H4):
- ○
- Critical-path test coverage: +18 pp (from 62% → 80%).
- ○
- PR review time: −23% median.
- ○
- Deployment confidence (5-point Likert): +1.1 points; process clarity: +0.9 points.
- Placebo DiD: shifting the adoption breakpoint 4 weeks earlier yields non-significant effects, supporting causal timing.
- Excluding ramp-up: dropping the first two post-adoption weeks increases effects (e.g., DF ATT +1.19/day; MTTR ATT −2.4 h).
- Service mix sensitivity: re-estimating after excluding the heaviest-traffic service preserves sign and significance for all four DORA metrics.
- Instrumentation invariance: metrics computed from CI/CD logs were cross-checked against observability dashboards; discrepancies < 3%.
6.3.2. Mechanism-Based Interpretation (Linking Outcomes to Framework Elements)
6.3.3. Discussion
- H1 supported: large, statistically significant improvements in DF and LT show that operationalizing the framework (plan→build→CI/CD→release→operate→learn) increases throughput. This is consistent with prior DevOps research linking automation and flow to performance [27].
- H2 supported: CFR and MTTR decreased meaningfully. The effect is plausibly mediated by observability, runbooks, and rollback policies, echoing SRE practice [28].
- H3 supported: higher SLO attainment and lower error-budget burn demonstrate that runtime evidence governs delivery decisions, not just post hoc monitoring.
- H4 partially supported: capability indicators (coverage, review time, confidence) improved; longer follow-up is needed to confirm persistence.
7. Conclusions
Author Contributions
Funding
Institutional Review Board Statement
Informed Consent Statement
Data Availability Statement
Acknowledgments
Conflicts of Interest
References
- Modalavalasa, G. The Role of DevOps in Streamlining Software Delivery: Key Practices for Seamless CI/CD. Int. J. Adv. Res. Sci. Commun. Technol. 2021, 1, 258–267. [Google Scholar] [CrossRef]
- Wayner, P. How to Choose the Right Software Architecture: The Top 5 Patterns. TechBeacon. 2023. Available online: https://techbeacon.com/app-dev-testing/top-5-software-architecture-patterns-how-make-right-choice (accessed on 6 January 2024).
- Amazon. What Is DevOps?—DevOps Models Explained. Amazon Web Services (AWS), Inc. 2023. Available online: https://aws.amazon.com/devops/what-is-devops/ (accessed on 5 December 2023).
- Jacobs, M.; Casey, C.; Kaim, E. What Are Microservices? Azure DevOps 2022. 2022. Available online: https://learn.microsoft.com/en-us/devops/deliver/what-are-microservices (accessed on 5 December 2023).
- Wickramasinghe, S. The Role of Microservices in DevOps. BMC Blogs. 2023. Available online: https://www.bmc.com/blogs/devops-microservices/ (accessed on 5 December 2023).
- Giamattei, L.; Guerriero, A.; Pietrantuono, R.; Russo, S.; Malavolta, I.; Islam, T.; Dînga, M.; Koziolek, A.; Singh, S.; Armbruster, M.; et al. Monitoring Tools for DevOps and Microservices: A Systematic Grey Literature Review. J. Syst. Softw. 2024, 208, 111906. [Google Scholar] [CrossRef]
- Waseem, M.; Liang, P.; Shahin, M. A Systematic Mapping Study on Microservices Architecture in DevOps. J. Syst. Softw. 2020, 170, 110798. [Google Scholar] [CrossRef]
- DeBois, P.; Humble, J.; Molesky, J.; Shamow, E.; Fitzpatrick, L.; Dillon, M.; Phifer, B.; DeGrandis, D. DevOps: A Software Revolution in the Making? Cutter Consortium. 2021. Available online: https://www.cutter.com/journal/devops-software-revolution-making-487266 (accessed on 13 January 2024).
- Tanzil, M.H.; Sarker, M.; Uddin, G.; Iqbal, A. A Mixed Method Study of DevOps Challenges. Inf. Softw. Technol. 2023, 161, 107244. [Google Scholar] [CrossRef]
- Vom Brocke, J.; Hevner, A.; Maedche, A. Introduction to Design Science Research. In Design Science Research Cases; Progress in IS; Vom Brocke, J., Hevner, A., Maedche, A., Eds.; Springer International Publishing: Cham, Switzerland, 2020; pp. 1–13. [Google Scholar]
- Peffers, K.; Tuunanen, T.; Rothenberger, M.A.; Chatterjee, S. A Design Science Research Methodology for Information Systems Research. J. Manag. Inf. Syst. 2007, 24, 45–77. [Google Scholar] [CrossRef]
- Mohottige, T.I.; Polyvyanyy, A.; Fidge, C.; Buyya, R.; Barros, A. Reengineering software systems into microservices: State-of-the-art and future directions. Inf. Softw. Technol. 2025, 183, 107732. [Google Scholar] [CrossRef]
- Ponce, F.; Verdecchia, R.; Miranda, B.; Soldani, J. Microservices testing: A systematic literature review. Inf. Softw. Technol. 2025, 188, 107870. [Google Scholar] [CrossRef]
- Yaroshynskyi, M.; Puchko, I.; Prymushko, A.; Kravtsov, H.; Artemchuk, V. Investigating the Evolution of Resilient Microservice Architectures: A Compatibility-Driven Version Orchestration Approach. Digital 2025, 5, 27. [Google Scholar] [CrossRef]
- Singh, S.; Muntean, C.H.; Gupta, S. Resilient microservices: An investigation into Istio effectiveness in Kubernetes. Clust. Comput. 2026, 29, 27. [Google Scholar] [CrossRef]
- Kim, G.; Humble, J.; Debois, P.; Willis, J. The DevOps Handbook: How to Create World-Class Agility, Reliability, & Security in Technology Organizations; IT Revolution Press, LLC: Portland, OR, USA, 2016. [Google Scholar]
- Fitzgerald, B.; Stol, K.-J. Continuous Software Engineering: A Roadmap and Agenda. J. Syst. Softw. 2017, 123, 176–189. [Google Scholar] [CrossRef]
- Grande, R.; Vizcaíno, A.; García, F.O. Is It Worth Adopting DevOps Practices in Global Software Engineering? Possible Challenges and Benefits. Comput. Stand. Interfaces 2024, 87, 103767. [Google Scholar] [CrossRef]
- Di Francesco, P.; Lago, P.; Malavolta, I. Architecting with Microservices: A Systematic Mapping Study. J. Syst. Softw. 2019, 150, 77–97. [Google Scholar] [CrossRef]
- Knoche, H.; Hasselbring, W. Drivers and Barriers for Microservice Adoption—A Survey among Professionals in Germany. Enterp. Model. Inf. Syst. Archit. EMISAJ 2019, 14, 1–35. [Google Scholar] [CrossRef]
- Camunda. New Research Shows 63 Percent of Enterprises Are Adopting Microservices Architectures Yet 50 Percent Are Unaware of the Impact on Revenue-Generating Business Processes. Camunda. 2018. Available online: https://camunda.com/press_release/new-research-shows-63-percent-of-enterprises-are-adoptingmicroservices/ (accessed on 7 January 2024).
- Gokarna, M. DevOps phases across Software Development Lifecycle. Preprint 2021. [Google Scholar] [CrossRef]
- Colomo-Palacios, R.; Fernandes, E.; Soto-Acosta, P.; Larrucea, X. A Case Analysis of Enabling Continuous Software Deployment through Knowledge Management. Int. J. Inf. Manag. 2018, 40, 186–189. [Google Scholar] [CrossRef]
- Khattak, K.-N.; Qayyum, F.; Naqvi, S.S.A.; Mehmood, A.; Kim, J. A Systematic Framework for Addressing Critical Challenges in Adopting DevOps Culture in Software Development: A PLS-SEM Perspective. IEEE Access 2023, 11, 120137–120156. [Google Scholar] [CrossRef]
- Richardson, C. Microservices Pattern: Monolithic Architecture Pattern. Blog. 2024. Available online: https://microservices.io/patterns/monolithic.html (accessed on 9 February 2025).
- Cortés Ríos, J.C.; Embury, S.M.; Eraslan, S. A Unifying Framework for the Systematic Analysis of Git Workflows. Inf. Softw. Technol. 2022, 145, 106811. [Google Scholar] [CrossRef]
- Forsgren, N.; Humble, J.; Kim, G. Accelerate: The Science Behind DevOps: Building and Scaling High Performing Technology Organizations; IT Revolution: Portland, OR, USA, 2018. [Google Scholar]
- Beyer, B.; Jones, C.; Petoff, J.; Murphy, N.R. Site Reliability Engineering: How Google Runs Production Systems; O’Reilly Media, Inc.: Sebastopol, CA, USA, 2016. [Google Scholar]
- Pine, D.; Montemagno, J.; Hazell, L.; Moseley, D.; Erhardt, E.; Matthews, A.; Fowler, D. NET Aspire Overview—NET Aspire 2024. Available online: https://aspireify.net/a/250909/.net-aspire-overview (accessed on 9 February 2025).
- Humble, J.; Farley, D. Continuous Delivery: Reliable Software Releases Through Build, Test, and Deployment Automation; Pearson Education: London, UK, 2010. [Google Scholar]
- Bernal, J.L.; Cummins, S.; Gasparrini, A. Interrupted time series regression for the evaluation of public health interventions: A tutorial. Int. J. Epidemiol. 2017, 46, 348–355. [Google Scholar] [CrossRef] [PubMed]
- Linden, A. Conducting interrupted time-series analysis for single- and multiple-group comparisons. Stata J. 2015, 15, 480–500. [Google Scholar] [CrossRef]
- Angrist, J.D.; Pischke, J.-S. Mostly Harmless Econometrics: An Empiricist’s Companion; Princeton University Press: Princeton, NJ, USA, 2009. [Google Scholar]
- Lechner, M. The estimation of causal effects by difference-in-difference methods. Found. Trends Econom. 2011, 4, 165–224. [Google Scholar] [CrossRef]
- Bertrand, M.; Duflo, E.; Mullainathan, S. How much should we trust differences-in-differences estimates? Q. J. Econ. 2004, 119, 249–275. [Google Scholar] [CrossRef]


| DSR Activity | What We Did in This Study (Executed Actions) | Where Reported |
|---|---|---|
| Problem identification and motivation | Identified the practical and research gap: organizations adopt DevOps and microservices but lack a repeatable, auditable, end-to-end operating model linking lifecycle activities, artifacts, gates, roles, and runtime governance. Formulated research questions RQ1–RQ3. | Section 1 |
| Requirements/objectives of a solution | Derived design requirements and objectives from prior empirical findings and reference models (DevOps, microservices, DORA, SRE), focusing on operationalization, governance-by-evidence, roles/ownership, and toolchain-agnostic traceability. | Section 3.2, Section 3.3, Section 3.4,Section 3.5 and Section 4.1 (O1–O4) |
| Design and development (artifact creation) | Designed the framework as a layered artifact (principles/outcomes; decision matrices/guardrails; phase contracts; roles/RACI; metrics/evidence model). Specified phase inputs/activities/outputs, quality gates, and evidence requirements (DORA + SLO/error-budget based governance). | Section 4 (including Section 4.1, Section 4.2 and Section 4.3) |
| Iterative refinement | Refined the artifact based on structured expert feedback (e.g., naming/sequencing adjustments and integration-testing placement options), improving clarity and applicability. | Section 6.1 (expert cross-check) and corresponding updates described in Section 4 |
| Demonstration | Instantiated the framework end-to-end in a realistic microservice delivery toolchain (e.g., CI/CD, containerization, orchestration, observability) to demonstrate feasibility and traceability of phases, gates, and evidence capture. | Section 5 |
| Evaluation | Evaluated the artifact through (i) expert-based validity cross-check and (ii) a quasi-experimental empirical assessment of delivery performance and reliability outcomes using established constructs (DORA metrics and SLO-based service health indicators). | Section 6 (Section 6.1, Section 6.2 and Section 6.3) |
| Communication | Consolidated results, implications, limitations, and replication guidance to support reuse and future evaluation. | Section 7 |
| Reference Model/Stream | Primary Focus | What It Contributes | What Is Typically Under-Specified for DevOps–MS Adoption |
|---|---|---|---|
| DevOps conceptual models [8,12] | Culture + collaboration + automation | Defines DevOps as a socio-technical approach; highlights feedback loops and shared responsibility | Concrete operational “phase contracts”, roles/RACI, and standardized toolchain patterns across teams |
| Continuous Delivery/CI patterns [26] | Release automation | Practical pipeline ideas (build/test/deploy automation), reliability through automation | Explicit mapping to MS-specific concerns (service boundaries, distributed testing, runtime governance) |
| Continuous Software Engineering [13] | Organizational capability for continuous delivery | Frames continuous delivery as an organizational system with governance and engineering discipline | Stepwise guidance to operationalize CSE across heterogeneous architectures and varying maturity levels |
| DORA/Accelerate [23] | Capabilities + performance measurement | Evidence-based capability model and performance metrics for benchmarking | Prescriptive lifecycle blueprint linking architectural options to concrete pipeline gates and governance |
| SRE reference model [24] | Reliability governance (SLOs/error budgets) | Operationalizes reliability as a first-class goal; governs change via SLOs and error budgets | How to integrate SRE governance into DevOps lifecycle phases (e.g., promotion rules, rollback criteria) |
| Microservices architecting reviews [15,16] | MS design trade-offs and adoption conditions | Identifies benefits and challenges (decomposition, distributed data, testing, operations) | Practical mapping from MS design decisions to DevOps pipeline structure, observability requirements, and organizational roles |
| DevOps mapping/adoption studies [7,9,14] | Empirical patterns and challenges | Synthesizes recurring challenges (skills, culture, toolchain complexity, “islands of automation”) | Reusable, phase-based implementation playbook that reduces ad hoc adoption and improves reproducibility |
| Reference Model/Stream | Primary Emphasis | What It Provides | What Is Typically Under-Specified for DevOps + Microservices Adoption | How the Proposed Framework Complements/Extends It |
|---|---|---|---|---|
| DevOps conceptual models and practitioner guidance [8,16] | Culture + collaboration + automation (“CAMS”) | Rationale for DevOps, shared responsibility, continuous learning | Concrete “operational contracts” (phase deliverables, explicit gates, evidence requirements), and consistent cross-team governance | Converts principles into phase-based lifecycle contracts with explicit artifacts, gate criteria, and accountability structures |
| Continuous Delivery/CI practices [30] | Delivery automation and pipeline discipline | Implementation patterns for automated build/test/deploy | Systematic integration of microservices-specific concerns (service boundaries, dependency governance, contract strategy, runtime gate criteria) | Embeds CI/CD within a broader lifecycle blueprint that includes architecture guardrails, testing layers, and runtime evidence gates |
| Continuous Software Engineering [17] | Continuous engineering as organizational capability | A lifecycle perspective linking engineering discipline to continuous delivery | Prescriptive step-by-step “how-to” contracts and auditable evidence requirements across teams | Operationalizes continuous engineering into explicit phase outputs and evidence checkpoints that reduce variability across teams |
| DORA/Accelerate [27] | Evidence-based capabilities + performance metrics | DORA metrics (DF, LT, CFR, MTTR) and associated capability areas | Concrete mechanisms and gate criteria to operationalize capability improvement in heterogeneous toolchains and architectures | Uses DORA as a benchmarking layer and connects metrics to actionable lifecycle controls (gates, responsibilities, evidence collection) |
| Site Reliability Engineering (SRE) [28] | Reliability governance (SLIs/SLOs, error budgets) | Reliability targets and operational practices (on-call, incident response, postmortems) | Explicit linkage from reliability signals to release governance (promotion/rollback) and standardized multi-team adoption patterns | Integrates SLO-based promotion/rollback gates into the release pipeline and makes runtime evidence a first-class delivery artifact |
| Microservices architecting guidance [19,25] | Architectural patterns and trade-offs | Design principles and patterns for decomposition, communication, data, and deployment | Repeatable delivery governance and testing/observability contracts that operationalize patterns in real CI/CD pipelines | Links architectural choices to delivery controls (contract tests, environment validation, observability obligations, and role/accountability) |
| Drivers and barriers for microservices adoption [20] | Adoption determinants (org + technical) | Empirical drivers/barriers and transformation constraints | Concrete implementation playbook with gates and evidence requirements that address recurring barriers | Translates adoption barriers into explicit design requirements and lifecycle guardrails implemented as contracts and evidence checkpoints |
| Systematic mapping/adoption studies on DevOps [7,9] | Common challenges and practice categories | Consolidated view of recurring issues (skills, toolchain fragmentation, uneven maturity) | Prescriptive mechanisms to avoid “islands of automation” and standardize delivery governance across teams | Provides a repeatable governance blueprint (roles/RACI, standardized gates, evidence register) to reduce fragmentation |
| DevOps phases/lifecycle descriptions [22] | High-level phase sequencing | A generic phased view of DevOps activities | Explicit criteria for gate transitions, toolchain integration expectations, and runtime decision rules | Extends “phases” into enforceable contracts: inputs/outputs, measurable gate criteria, and traceability evidence |
| Unifying or bridging perspectives across software lifecycle dimensions [26] | Integration across lifecycle concepts | Conceptual synthesis and unification of lifecycle elements | Operational guidance that is executable as a repeatable organizational practice across teams | Turns conceptual unification into actionable, auditable lifecycle governance through defined artifacts, gates, and evidence |
| Action | Layer 1 (Principles) | Layer 2 (Decisions) | Layer 3 (Contract) | Layer 4 (Roles) | Layer 5 (Metrics) |
|---|---|---|---|---|---|
| 1. Plan and Scope | Link scope to business value; decide to govern by SLOs from day one | Choose architecture path (Microservices/Modular Monolith/SOA) via suitability matrix; define team topology, bounded contexts (if MS), API ownership, initial SLO targets, and compliance controls | Inputs: epics, domain map, NFRs, risk/compliance needs. Activities: ADRs, data/contract strategy, release policy definition. Outputs/gates: ADR-00 approved; SLO v1 documented; RACI published | Product/Value Owner (value), Architect (ADRs), Platform/DevOps (policies), Security/Compliance | Baseline lead time; agreed SLO targets (Latency, error rate); risk register completeness |
| 2. Build & Verify | Coding standards, API versioning policy, consumer-driven contracts vs. schema rules, security baseline (SAST/Secrets) | Inputs: ADRs, API specs, test contracts. Activities: code + unit tests + contract tests; static analysis; security scan. Outputs/gates: versioned artifacts; test/scan reports; gate = critical path unit + contract tests ≥ target, no high-severity vulnerabilities | Service team owns code/tests; Security sets thresholds; Platform provides runners. | Unit/contract pass-rate, coverage on critical paths, open CVEs, and review turnaround. | |
| 3. Integrate and Package | CI pattern, artifact naming/versioning, container vs. native packaging, IaC pattern, provenance policy | Inputs: build artifacts. Activities: CI tests, package, SBOM generation, signing/provenance. Outputs/gates: deployable bundle in registry; SBOM stored; gate = integration suite green + provenance attested | Platform/DevOps (CI, registry, policy engine); Service team (integration tests); Security (supply-chain checks) | Pipeline success %, build time, flaky-test rate, supply-chain attestations. | |
| 4. Release and Govern (progressive delivery) | Runtime governance—promotion by evidence, not opinion | Pick canary/blue-green/rolling based on risk and blast radius; rollback tied to error-budget; change-freeze rules (regulated contexts) | Inputs: deployable bundle, SLOs and policy. Activities: staged rollout, automated SLO gates, record promote/rollback decisions.Outputs/gates: decision log; gate = SLOs respected during canary window; error-budget within limits | SRE/Platform owns gates; Service team owns SLOs; Value Owner signs off when needed | Change-failure rate, time-to-restore, SLO attainment, error-budget burn |
| 5. Operate and Observe | Telemetry standards (metrics/logs/traces), alerting policy, on-call model, and retention | Inputs: runtime telemetry, runbooks. Activities: incident mgmt., capacity mgmt., cost optimization. Outputs/gates: post-mortems, SRE weekly report; gate = runbook completeness + alerts healthy (no alert fatigue) | SRE/on-call rotation; Service team for remediation; FinOps (if applicable) | MTTR, incident volume/severity, SLO drift, infra cost vs. budget | |
| 6. Learn and Improve | Continuous improvement; evidence-driven change | Inputs: post-mortems, value-stream metrics. Activities: retros, ADR updates, tech-debt triage, toolchain rationalization, training plan. Outputs/gates: updated playbooks/ADRs; next OKRs set; gate = improvement actions assigned and tracked | Eng. leadership, Product/Value Owner, Platform, HR/L&D for training paths | DORA trends, escaped-defects trend, training completion, business KPI deltas (e.g., conversion, NPS) |
| Phase | Description | Recommended Software/Tool |
|---|---|---|
| Microservices Architecture and Sprint Planning | Define project goals, scope, and requirements. Design the Microservices architecture. Evaluate backlogs and designate sprints. | Use GitHub and Jira for project management and issue tracking: Microsoft Teams and Confluence for general scopes and definitions. |
| Microservices Scope Definition | Define the scope of the microservices. | Jira, Confluence, and Microsoft Teams are used for defining project scope. |
| APIs documentation | Confluence, OpenAPI (Swagger) for API documentation. | |
| Assigning Microservices to teams | Distribute the proposed Microservices domain to specific teams. | Jira, Confluence |
| Microservices Development | IDEs for code writing | Visual Studio, Visual Studio Code (v1.97), Android Studio. |
| Development Environments | Docker | |
| Unit Testing | Unit Testing | JUnit, Jest, Jasmine for unit testing |
| Initiation of CI/CD Pipeline | Package applications and their dependencies into containers | Docker, .NET Aspire |
| Integration Testing (opt between this and in the Dev Environment) | Automate integration and testing of code changes in modules. Conducted on a platform | GitHub Actions for CI/CD pipelines, .NET Aspire |
| Image Registry | Docker Hub, GitHub Container Registry | |
| Deployment Process | Deployment of validated code changes to testing, staging, or production environments (Automated or Manual, depending on environment) | GitHub Actions, .NET Aspire |
| Integration in Environments | Integration of artifacts in testing, staging, or production environments. | Kubernetes, Azure, Amazon Web Services, .NET Aspire |
| Microservices Incorporation | Incorporation of microservice in the project | Docker, Kubernetes, .NET Aspire |
| Integration Testing in the Development Environment | Automate integration and testing of code changes in modules. Conducted in a dedicated Development environment. | |
| Service Testing | Testing that the microservice is working and produces expected results. | Postman |
| Load Testing | Load and stress testing of a microservice | Apache JMeter, .NET Aspire |
| Performance Monitoring | Monitoring of performance from the microservice. | Prometheus, Azure Monitor, .NET Aspire |
| Automate testing processes to ensure code quality and reliability | Selenium, Puppeteer for end-to-end testing | |
| Monitor and log application and infrastructure metrics | ELK Stack (Elasticsearch, Logstash, Kibana) for log analysis | |
| Record findings and results | Gather insights and learnings. | Confluence is used for knowledge sharing across the organization, while Microsoft Teams and Slack are used for communication between teams. |
| Participant | Background | Approximate Years of Experience in IT |
|---|---|---|
| Expert 1 | Developer and DevOps engineer | 3 |
| Expert 2 | DevOps Engineer | 20 |
| Expert 3 | Research and Development Director | 27 |
| Expert 4 | Product Developer Manager | 21 |
| Framework Element | What It Enforces | DORA Metric(s) It Most Directly Impacts | SRE Concept(s) It Instantiates | Concrete Evidence Artifacts (Path A) |
|---|---|---|---|---|
| Layer 1: Principles and Outcomes (CAMS + R; evidence over opinion) | Evidence-led delivery + runtime governance | All four (definition/discipline) | Reliability as product feature; measurement culture | Metric definitions, evidence register, policy docs |
| Layer 2: Decision matrices and guardrails (architecture, topology, contract strategy) | Choose architecture/topology and release strategy based on risk | LT, CFR (via safer rollouts) | Risk-based rollout; blast radius thinking | ADRs, rollout policy, contract policy |
| Layer 3: Phase contracts (inputs/activities/outputs + gates) | Standardize flow and gates end-to-end | DF, LT, CFR, MTTR | “Operations is part of design”; explicit acceptance criteria | Pipeline logs, test reports, gate results |
| Plan and Scope (Phase contract) | Define SLOs early + ownership | LT (less rework), CFR | SLO definition; reliability requirements | ADRs, SLO v1, RACI links |
| Build & Verify | Quality gates at code level | CFR, LT | Shift-left reliability signals | Unit/contract test pass rates, scan reports |
| Integrate and Package (SBOM/provenance) | Reproducible releases + supply-chain traceability | DF, LT (pipeline stability) | Release safety via attestations | CI logs, SBOM IDs, signed artifact metadata |
| Release and Govern (progressive delivery + SLO/error-budget gates) | Promote/rollback by objective runtime evidence | CFR, MTTR (fast rollback), DF | Error budgets; canary analysis; safe rollout | Gate decision logs, rollback events, SLO burn rates |
| Operate & Observe | Observability + incident process | MTTR, CFR | SLIs/monitoring; incident response; alert quality | Telemetry time-series, alerts, incident timelines |
| Learn & Improve | Postmortems + continuous improvement | Improves all over time | Blameless postmortems; toil reduction loop | Postmortems, action items, updated runbooks |
| Layer 4: Roles and RACI | Clear ownership of SLOs and gates | CFR, MTTR | “You build it, you run it” alignment | On-call schedules, ownership mappings, sign-offs |
| Layer 5: Metrics and evidence model (DORA + SLO/error budget) | Standard measurement model | DF, LT, CFR, MTTR | SLO compliance; error-budget burn | Automated metric extraction outputs |
| Metric | Baseline (Median) | Post (Median) | Δ (Absolute/Relative) | ITS Effect (Type; 95% CI) | DiD ATT | p-Value |
|---|---|---|---|---|---|---|
| Deployment Frequency (deploys/day) | 0.8 | 2.1 | +1.3/day (+162%) | Level +0.92/day (0.51, 1.34) | +1.06/day | 0.004 |
| Lead Time for Changes (days) | 2.8 | 0.9 | −1.9 days (−68%) | Level −1.7 days (−2.3, −1.1) | −1.4 days | 0.008 |
| Change Failure Rate (%) | 16.0 | 8.0 | −8.0 pp (−50%) | Slope −0.45 pp/week (−0.80, −0.09) | −6.2 pp | 0.031 |
| MTTR (h) | 5.4 | 1.9 | −3.5 h (−65%) | Level −2.7 h (−3.9, −1.4) | −2.1 h | 0.012 |
| SLO Attainment (% weeks meeting SLOs) | 96.1 | 99.2 | +3.1 pp | — | — | — |
| p95 Latency (ms, rep.load) | — | — | −21% | — | — | — |
| Error Rate (% under load) | — | — | −43% | — | — | — |
| Error-Budget Burn (relative) | — | — | −58% | — | — | — |
Disclaimer/Publisher’s Note: The statements, opinions and data contained in all publications are solely those of the individual author(s) and contributor(s) and not of MDPI and/or the editor(s). MDPI and/or the editor(s) disclaim responsibility for any injury to people or property resulting from any ideas, methods, instructions or products referred to in the content. |
© 2026 by the authors. Licensee MDPI, Basel, Switzerland. This article is an open access article distributed under the terms and conditions of the Creative Commons Attribution (CC BY) license.
Share and Cite
Barbosa, D.; Santos, V.; Silveira, M.C.; Santos, A.; Mamede, H.S. Highly Efficient Software Development Using DevOps and Microservices: A Comprehensive Framework. Future Internet 2026, 18, 50. https://doi.org/10.3390/fi18010050
Barbosa D, Santos V, Silveira MC, Santos A, Mamede HS. Highly Efficient Software Development Using DevOps and Microservices: A Comprehensive Framework. Future Internet. 2026; 18(1):50. https://doi.org/10.3390/fi18010050
Chicago/Turabian StyleBarbosa, David, Vítor Santos, Maria Clara Silveira, Arnaldo Santos, and Henrique S. Mamede. 2026. "Highly Efficient Software Development Using DevOps and Microservices: A Comprehensive Framework" Future Internet 18, no. 1: 50. https://doi.org/10.3390/fi18010050
APA StyleBarbosa, D., Santos, V., Silveira, M. C., Santos, A., & Mamede, H. S. (2026). Highly Efficient Software Development Using DevOps and Microservices: A Comprehensive Framework. Future Internet, 18(1), 50. https://doi.org/10.3390/fi18010050

