A Regional Multi-Agent Air Monitoring Platform
Abstract
1. Introduction
- Collecting and analyzing measurement data from a previously established sensor network in Plovdiv [4];
- Incorporating additional information from external sources;
- Continuously comparing data to identify deviations and discrepancies;
- Ensuring reliability and accuracy in the measured and obtained data to support objective conclusions and informed decision-making.
2. Related Works
3. State of the Air in Plovdiv
- In 2022, the levels of PM2.5 (18 µg/m3) and PM10 (24 µg/m3) were above the EU standard, and they increased in 2023 to PM2.5 (21 µg/m3), PM10 (29 µg/m3), leaving the values above the limit.
- Data from the European Environment Agency in 2022 show PM2.5 levels of 17 µg/m3 and in 2023, the levels are 16 µg/m3. These levels remain stable but still above the EU standard. Data in 2022 for PM10 (33 µg/m3) levels are also above the EU standard and increased to 37 µg/m3 in 2023.
- Inversions in the atmosphere that keep pollutants close to the ground at low temperatures;
- Increase in heating fuels in winter (especially solid fuel or wood);
- Reduced ventilation in urban areas due to stagnant air.
- Condensation of water molecules on dust particles. This increases their size and mass, resulting in higher measured PM10 concentrations.
- Atmospheric stability: High humidity is often associated with stagnant air, which makes it difficult for dust particles to disperse.
- Formation of secondary aerosols: Humidity facilitates chemical reactions in the atmosphere that lead to the formation of secondary particles, increasing the total PM10.
4. The ACreM Platform
- Internal—hot data extracted from our sources (mainly our sensor network) and stored in a relational database. In addition, specialized expertise for the specific application domain is stored in an appropriate repository (ontology). In general, the internal data and knowledge are stored in structured formats.
- External—the data are obtained from various sources such as publications, statistics, and foreign measurements. This information is usually unstructured and may include a variety of different, including scientifically unproven, content.
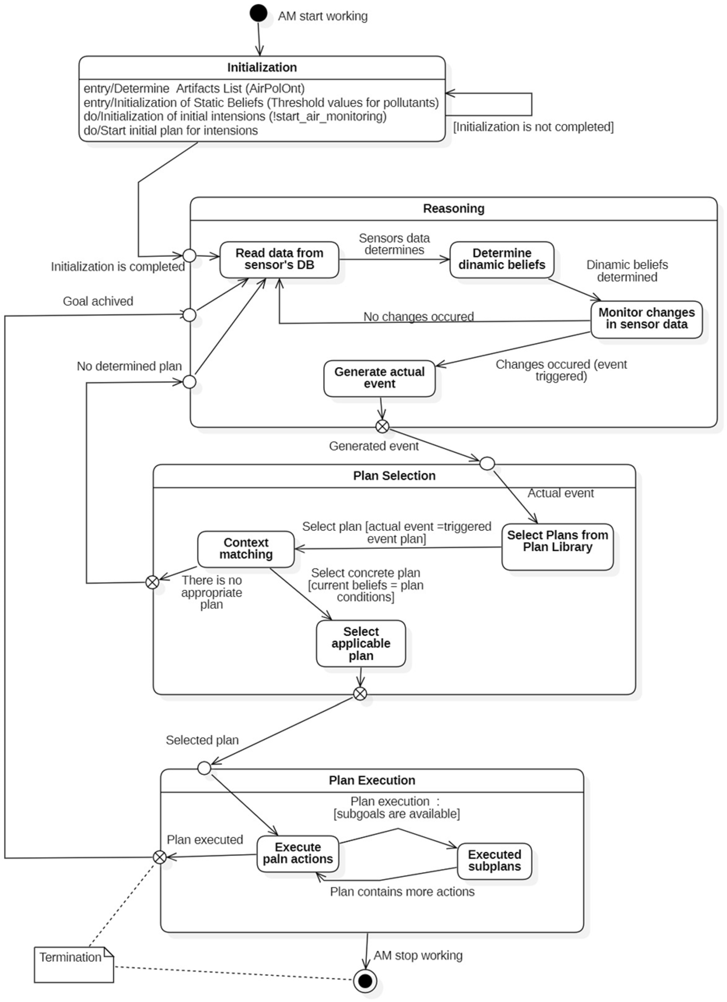
4.1. Air Monitor Agent
- Achievement goals (denoted by “!”)
- Test subgoals (denoted by “?”)
- Particulate Matter (PM)—differentiated into PM10 and PM2.5 based on particle size, with attributes for their sources, effects, and regulatory limits.
- Gaseous Pollutants—includes NO2, SO2, CO, and O3, each described in terms of their chemical properties, emission sources, and atmospheric behaviors.
- rdfs:comment provides detailed descriptions of the pollutant’s characteristics, sources, and health impacts.
- dcterms:description aligns with the Dublin Core Metadata Initiative’s guidelines. It is commonly used to provide concise, descriptive information about ontology elements.
- The annual average concentration of nitrogen dioxide is constrained to a maximum of 10 µg/m3, represented by the property hasLimitValue. This limit is further specified as applying over an “annual” duration using the hasDuration property.
- The daily average concentration is constrained to a maximum of 25 µg/m3. Similarly, the hasDuration property specifies that this limit applies to a “daily” timeframe.
- Such axioms are developed for all pollutant classes in the ontology. These axioms enable the ontology to precisely capture and differentiate between the temporal applicability of air quality standards. Using properties such as hasLimitValue and hasDuration ensures semantic clarity and allows for automated reasoning about compliance. For example, the ontology can determine whether observed pollutant levels adhere to these thresholds and flag non-compliance for further action.
- Thresholds for pollutants such as PM10, PM2.5, SO2, NO2, CO, and O3.
- All values are expressed in mg/m3.
- Thresholds correspond to specific durations, such as daily averages (e.g., 24 h periods) or annual means.
- Attributes that account for local factors, such as dominant industrial activities, population density, and prevalent weather patterns, are presented as annotation properties for the concrete region (Figure 18).
4.2. Air Monitor Copilot Agent
5. Conclusions and Future Work
Author Contributions
Funding
Data Availability Statement
Conflicts of Interest
References
- Kang, G.K.; Gao, J.Z.; Chiao, S.; Lu, S.; Xie, G. Air quality prediction: Big data and machine learning approaches. Int. J. Environ. Sci. Dev. 2018, 9, 8–16. [Google Scholar] [CrossRef]
- Institute for Health Metrics and Evaluation. Available online: https://www.healthdata.org/research-analysis/health-risks-issues/air-pollution (accessed on 16 December 2024).
- EPA. Air Quality Management Process Cycle. Available online: https://www.epa.gov/air-quality-management-process/air-quality-management-process-cycle (accessed on 16 December 2024).
- Meter. Available online: https://meter.ac/gs/nodes/ (accessed on 16 December 2024).
- Maruyama, Y. Symbolic and Statistical Theories of Cognition: Towards Inte-grated Artificial Intelligence. In Software Engineering and Formal Methods, SEFM 2020 Collocated Workshops, Proceedings of the SEFM 2020 Lecture Notes in Computer Science, Amsterdam, The Netherlands, 14–15 September 2020; Cleophas, L., Massink, M., Eds.; Springer: Cham, Switzerland, 2021; Volume 12524. [Google Scholar] [CrossRef]
- Ilkou, E.; Koutraki, M. Symbolic Vs Sub-symbolic AI Methods: Friends or Enemies? In Proceedings of the International Conference on Information and Knowledge Management, Galway, Ireland, 19–20 October 2020; Available online: https://ceur-ws.org/Vol-2699/paper06.pdf (accessed on 15 January 2025).
- An Official Website of the European Union. Air Quality Modeling. Available online: https://aqm.jrc.ec.europa.eu/Section/Assessment/Background (accessed on 16 December 2024).
- An Official Website of the European Union. FAIRMODE. Available online: https://fairmode.jrc.ec.europa.eu/ (accessed on 16 December 2024).
- European Environment Agency. European Air Quality Index App Now Available in all EU Languages. Available online: https://www.eea.europa.eu/en/newsroom/news/european-air-quality-index-app (accessed on 16 December 2024).
- WHO. Available online: https://www.who.int/teams/environment-climate-change-and-health/air-quality-energy-and-health (accessed on 16 December 2024).
- SafetyCulture. Available online: https://safetyculture.com/app/air-quality-monitoring-software/ (accessed on 16 December 2024).
- Real-Time Air Quality Monitoring Solutions. Available online: https://www.aeroqual.com/ (accessed on 16 December 2024).
- Air Quality Monitors Created by Industry Experts. Available online: https://www.kaiterra.com/ (accessed on 16 December 2024).
- Envisom—Advanced Air Monitoring Software for Professionals. Available online: https://oizom.com/envizom-air-quality-monitoring-software/ (accessed on 16 December 2024).
- Real-Time Impact on the Community and the Planet. Available online: https://envirosuite.com/ (accessed on 16 December 2024).
- Air Emissions Management Software. Available online: https://www.era-environmental.com/solutions/environmental/air (accessed on 16 December 2024).
- Envea. Available online: https://www.envea.global/ (accessed on 16 December 2024).
- ECMWF as Part of The Copernicus Programme, Air quality. Available online: https://atmosphere.copernicus.eu/air-quality (accessed on 16 December 2024).
- Mengara Mengara, A.G.; Park, E.; Jang, J.; Yoo, Y. Attention-Based Distributed Deep Learning Model for Air Quality Forecasting. Sustainability 2022, 14, 3269. [Google Scholar] [CrossRef]
- Soares, P.H.; Monteiro, J.P.; Gaioto, F.J.; Ogiboski, L.; Andrade, C.M.G. Use of Association Algorithms in Air QualityMonitoring. Atmosphere 2023, 14, 648. [Google Scholar] [CrossRef]
- Khan, T.R.; Emerson, Z.I.; Mentz, K.H. Evaluation of Fine Particulate Matter (PM2.5) Concentrations Measured by Collocated Federal Reference Method and Federal Equivalent Method Monitors in the U.S. Atmosphere 2024, 15, 978. [Google Scholar] [CrossRef]
- Yang, J.; Tian, Y.; Wu, C.H. Air Quality Prediction and Ranking Assessment Based on Bootstrap-XGBoost Algorithm and Ordinal Classification Models. Atmosphere 2024, 15, 925. [Google Scholar] [CrossRef]
- Nycz, B.; Pietrucha-Urbanik, K. Advances in Air Quality Monitoring: The Role of Drone Technology. Proceedings 2024, 105, 19. [Google Scholar] [CrossRef]
- Zhang, J.; Xia, W. Prediction of PM2.5 Concentration on the Basis of Multi-Time Scale Fusion. Processes 2022, 10, 171. [Google Scholar] [CrossRef]
- Rescio, G.; Manni, A.; Caroppo, A.; Carluccio, A.M.; Siciliano, P.; Leone, A. Multi-Sensor Platform for Predictive Air Quality Monitoring. Sensors 2023, 23, 5139. [Google Scholar] [CrossRef] [PubMed]
- Gocheva-Ilieva, S.G.; Voynikova, D.S.; Stoimenova, M.P.; Ivanov, A.V.; Iliev, I.P. Regression trees modeling of time series for air pollution analysis and forecasting. Neural Comput. Appl. 2019, 31, 9023–9039. [Google Scholar] [CrossRef]
- Gocheva-Ilieva, S.G.; Ivanov, A.V.; Voynikova, D.S.; Stoimenova, M.P. Modeling of PM10 Air Pollution in Urban Environment Using MARS. In Large-Scale Scientific Computing. LSSC 2019, Proceedings of the Lecture Notes in Computer Science, Sozopol, Bulgaria, 10–14 June 2019; Lirkov, I., Margenov, S., Eds.; Springer: Cham, Switzerland, 2020; Volume 11958. [Google Scholar] [CrossRef]
- Wooldridge, M. An Introduction to MultiAgent Systems; Wiley: Hoboken, NJ, USA, 2009; ISBN 978-0-470-51946-2. Available online: https://www.wiley.com/en-be/An+Introduction+to+MultiAgent+Systems%2C+2nd+Edition-p-9780470519462 (accessed on 15 January 2025).
- Boissier, O.; Bordini, R.H.; Hubner, J.; Ricci, A. Multi-Agent Oriented Programming Programming Multi-Agent Systems Using JaCaMo; The MIT Press: Cambridge, MA, USA, 2020; ISBN 9780262044578. [Google Scholar]
- Bratman, M.E. What is intention? In Intentions in Communication; Cohen, P.R., Morgan, J.L., Pollack, M.E., Eds.; The MIT Press: Cambridge, MA, USA, 1990; pp. 15–32. [Google Scholar] [CrossRef]
- Wooldridge, M. Reasoning About Rational Agents; The MIT Press: Cambridge, MA, USA, 2003; Available online: https://mitpress.mit.edu/9780262515566/reasoning-about-rational-agents/ (accessed on 16 December 2024)ISBN 9780262515566.
- World Health Organization. WHO Global Air Quality Guidelines: Particulate Matter (PM2.5 and PM10), Ozone, Nitrogen Dioxide, Sulfur Dioxide, and Carbon Monoxide; WHO: Geneva, Switzerland, 2021; Available online: https://www.who.int/publications/i/item/9789240034228 (accessed on 16 December 2024).
- Executive Environmental Agency of Bulgaria. Air Quality Bulletin: 2023 Report on Atmospheric Pollutants in Bulgaria; World Meteorological Organization: Geneva, Switzerland, 2023. Available online: https://www.eea.government.bg (accessed on 16 December 2024).
- Plovdiv Municipality. Environmental Monitoring System of Plovdiv Municipality. Available online: https://ecomonitoring.plovdiv.bg (accessed on 16 December 2024).
- Node-RED. Low-Code Programming for Event-Driven Applications. Available online: https://nodered.org/ (accessed on 16 December 2024).
- FROST-Server. Fraunhofer IOSB’s Server Implementation of the OGC SensorThings API. Available online: https://fraunhoferiosb.github.io/FROST-Server/ (accessed on 16 December 2024).
- TimescaleDB. Time Series Database. Available online: https://www.timescale.com/ (accessed on 16 December 2024).
- Grafana. The Open Observability Platform. Available online: https://grafana.com/ (accessed on 16 December 2024).
- Weyns, D.; Omicini, A.; Odell, J. Environment as a first class abstraction in multiagent systems. Auton. Agents Multi-Agent Syst. 2007, 14, 5–30. [Google Scholar] [CrossRef]
- Ricci, A.; Piunti, M.; Viroli, M. Environment programming in multi-agent systems: An artifact-based perspective. Auton. Agents Multi-Agent Syst. 2011, 23, 158–192. [Google Scholar] [CrossRef]
- Ortiz-Hernández, G.; Guerra-Hernández, A.; Hübner, J.F.; Luna-Ramírez, W.A. Modularization in Belief-Desire-Intention agent programming and artifact-based environments. PeerJ Comput. Sci. 2022, 8, e1162. [Google Scholar] [CrossRef] [PubMed]
- Yao, S.; Zhao, J.; Yu, D.; Du, N.; Shafran, I.; Narasimhan, K.; Cao, Y. REACT: Synergizing Reasoning and Acting in Language Models. In Proceedings of the International Conference on Learning Representations, Kigali, Rwanda, 1–5 May 2023. [Google Scholar] [CrossRef]

























| PM2.5 | PM10 | P | T | RH | Gamma Radiation | ||
|---|---|---|---|---|---|---|---|
| [µg/m3] | [µg/m3] | [hPa] | [deg_C] | [%] | [CPM_5_min] | ||
| Num. | Valid | 730 | 730 | 730 | 730 | 730 | 730 | 
| Missing | 0 | 0 | 0 | 0 | 0 | 0 | |
| Mean | 15.74271116 | 21.38849419 | 999.8541647 | 15.82053408 | 45.0972966 | 169.377924 | |
| Median | 10.30438596 | 13.87990748 | 999.4028595 | 15.54392361 | 47.04336673 | 169.2143799 | |
| Mode | 5.57142 | 8.82926 | 922.33720 | −3.98108 | 0 | 170 | |
| Std. Deviation | 13.46929633 | 18.12999642 | 6.696405411 | 8.799264684 | 26.08094407 | 1.808297018 | |
| Variance | 181.422 | 328.697 | 44.842 | 77.427 | 680.216 | 3.27 | |
| Skewness | 2.02 | 2.029 | 0.304 | 0.024 | −0.264 | 0.696 | |
| Std. Error of Skewness | 0.09 | 0.09 | 0.09 | 0.09 | 0.09 | 0.09 | |
| Kurtosis | 4.26 | 4.27 | 0.88 | −1.093 | −0.319 | 0.997 | |
| Std. Error of Kurtosis | 0.181 | 0.181 | 0.181 | 0.181 | 0.181 | 0.181 | |
| Minimum | 2.316901408 | 3.637323944 | 922.3372037 | −3.981081081 | 0 | 164.8576512 | |
| Maximum | 88.1013986 | 118.7272727 | 922.3372037 | 33.69819005 | 100 | 176.6041667 | |
| Disclaimer/Publisher’s Note: The statements, opinions and data contained in all publications are solely those of the individual author(s) and contributor(s) and not of MDPI and/or the editor(s). MDPI and/or the editor(s) disclaim responsibility for any injury to people or property resulting from any ideas, methods, instructions or products referred to in the content. | 
© 2025 by the authors. Licensee MDPI, Basel, Switzerland. This article is an open access article distributed under the terms and conditions of the Creative Commons Attribution (CC BY) license (https://creativecommons.org/licenses/by/4.0/).
Share and Cite
Stoyanov, S.; Doychev, E.; Stoyanova-Doycheva, A.; Tabakova-Komsalova, V.; Stoyanov, I.; Nedelchev, I. A Regional Multi-Agent Air Monitoring Platform. Future Internet 2025, 17, 112. https://doi.org/10.3390/fi17030112
Stoyanov S, Doychev E, Stoyanova-Doycheva A, Tabakova-Komsalova V, Stoyanov I, Nedelchev I. A Regional Multi-Agent Air Monitoring Platform. Future Internet. 2025; 17(3):112. https://doi.org/10.3390/fi17030112
Chicago/Turabian StyleStoyanov, Stanimir, Emil Doychev, Asya Stoyanova-Doycheva, Veneta Tabakova-Komsalova, Ivan Stoyanov, and Iliya Nedelchev. 2025. "A Regional Multi-Agent Air Monitoring Platform" Future Internet 17, no. 3: 112. https://doi.org/10.3390/fi17030112
APA StyleStoyanov, S., Doychev, E., Stoyanova-Doycheva, A., Tabakova-Komsalova, V., Stoyanov, I., & Nedelchev, I. (2025). A Regional Multi-Agent Air Monitoring Platform. Future Internet, 17(3), 112. https://doi.org/10.3390/fi17030112
 
        



 
       