Next Article in Journal
Enabling End-User Development in Smart Homes: A Machine Learning-Powered Digital Twin for Energy Efficient Management
Previous Article in Journal
Visual Data and Pattern Analysis for Smart Education: A Robust DRL-Based Early Warning System for Student Performance Prediction
 
 
Due to scheduled maintenance work on our servers, there may be short service disruptions on this website between 11:00 and 12:00 CEST on March 28th.
Font Type:
Arial Georgia Verdana
Font Size:
Aa Aa Aa
Line Spacing:
Column Width:
Background:
Article

Towards a New Business Model for Streaming Platforms Using Blockchain Technology

by
Rendrikson Soares
and
André Araújo
*
Computing Institute, Federal University of Alagoas, Campus A. C. Simões, Maceió 57072-900, Brazil
*
Author to whom correspondence should be addressed.
Future Internet 2024, 16(6), 207; https://doi.org/10.3390/fi16060207
Submission received: 7 May 2024 / Revised: 1 June 2024 / Accepted: 9 June 2024 / Published: 13 June 2024

Abstract

Streaming platforms have revolutionized the digital entertainment industry, but challenges and research opportunities remain to be addressed. One current concern is the lack of transparency in the business model of video streaming platforms, which makes it difficult for content creators to access viewing metrics and receive payments without the intermediary of third parties. Additionally, there is no way to trace payment transactions. This article presents a computational architecture based on blockchain technology to enable transparency in audience management and payments in video streaming platforms. Smart contracts will define the business rules of the streaming services, while middleware will integrate the metadata of the streaming platforms with the proposed computational solution. The proposed solution has been validated through data transactions on different blockchain networks and interviews with content creators from video streaming platforms. The results confirm the viability of the proposed solution in enhancing transparency and auditability in the realm of audience control services and payments on video streaming platforms.

1. Introduction

Streaming platforms have become crucial to modern society, transforming how we consume entertainment and information [1]. These platforms offer a vast range of content, including movies, TV shows, live broadcasts, and educational programs. Their on-demand access has gained millions of subscribers, surpassing geographical barriers and time limitations. The massive audience on these platforms has reshaped the media industry and created a global platform for content creators to showcase their work [2]. Streaming platforms offer a more flexible and personalized experience than the traditional cable and satellite television business model. Users can tailor their content consumption to their preferences. The rise of streaming platforms reflects a significant shift in how we interact with media, highlighting the importance of adaptability and innovation in the ever-evolving entertainment and information dissemination landscape [3].
The emergence of streaming platforms has proven to be an excellent opportunity for content creators, as they provide greater exposure, creative freedom, and financial success. Unlike traditional media channels, these platforms allow creators to reach a global audience directly without intermediaries. This direct-to-consumer approach enables creators to produce niche content, cater to specific audiences, and experiment with different genres. Additionally, the monetization avenues available for content creators have expanded significantly. While subscription-based models provide a steady income stream through paid memberships, creators also benefit from ad-based revenue and sponsorships. Many platforms employ algorithms to recommend content to users based on their preferences, increasing the visibility of creators and attracting a larger audience [4]. Furthermore, the rise of platforms with features such as virtual gifts, merchandise sales, and exclusive memberships has enabled innovative audience monetization, fostering a more direct and symbiotic relationship between creators and their supporters. This dynamic ecosystem empowers content creators to thrive in the digital age and reshapes the traditional understanding of how creative work can be financially rewarding.
The intersection of the software industry and academia has emerged as a promising area for fostering innovation and advancing computing solutions catering to the dynamic realm of streaming platforms [5]. Both sectors have recognized the game-changing impact of streaming services on how we consume and interact with digital content. Researchers are exploring data analytics, machine learning, and network optimization in academia to enhance streaming platforms’ efficiency and user experience [6,7,8]. This academic interest contributes to theoretical frameworks and fuels fresh talent and ideas in the software industry. Concurrently, the software industry is actively developing cutting-edge technologies and solutions to address the evolving challenges posed by the ever-growing demand for streaming services. From optimizing video compression algorithms to enhancing content recommendation systems, software developers are leading the way in translating theoretical advancements into practical, user-centric applications [9].
The heterogeneity of data types encountered on streaming platforms and diverse data processing requirements have spurred dedicated efforts from academia and the software industry to devise computational solutions ensuring transparency, traceability, and robust security measures in data manipulation within software systems [10]. Recognizing the critical need for trustworthy data handling, researchers and developers have explored various avenues to enhance the reliability of data transactions. Blockchain technology has emerged as a subject of focused study and practical application in the software industry [11]. The inherent characteristics of blockchain, including its decentralized and tamper-resistant nature, offer a promising avenue for guaranteeing the authenticity and integrity of data transactions on the Internet.
Blockchain technology has been applied in various areas [12,13], and researchers have leveraged its fundamental principles and characteristics to propose innovative solutions for the digital entertainment industry [14]. However, there are still challenges and research opportunities [15]. One current concern is the lack of transparency and traceability regarding video streaming platforms’ implementation of audience service metrics, such as the number of views, retention rate, and viewer count. The lack of clarity on how monetization metrics are calculated to compensate content creators generates insecurity and dissatisfaction among the parties involved. Addressing these challenges as the streaming landscape evolves is essential to ensure a fair, accountable, and efficient digital entertainment ecosystem.
This research focuses on developing a solution that contributes to the business model of video streaming platforms, enabling content creators access to viewing metrics, payment to the parties involved without the intermediary of third parties, and traceability of payment transactions. To minimize the impacts of designing a new video streaming solution, we propose an intermediate layer with blockchain technology that allows for integration with solutions available on the market and offers monitoring capabilities for content creators.
This article presents a new computational architecture based on blockchain technology, enabling transparency in audience management and payments in video streaming platforms. The proposed solution aims to improve the current state-of-the-art by creating a tool that makes business rules between video streaming platforms and stakeholders more transparent and auditable. The business rules of the streaming services will be defined using smart contracts, while middleware will integrate the metadata of the video streaming platforms with the proposed computational solution.
A comprehensive set of actions was undertaken to validate the proposed computational solution. Initially, data transactions were processed to assess the functionalities developed across different blockchain networks. Furthermore, interviews were conducted with content creators from video streaming platforms. The combination of these efforts yielded promising results, confirming the viability of blockchain technology in enhancing transparency and auditability within the realm of audience control services and payments on streaming platforms. The findings not only underline the potential of blockchain to change current practices but also highlight its ability to instill a higher degree of trust and accountability in the digital entertainment landscape.
The other sections of this article are organized as follows: Section 2 discusses the main works found in the state-of-the-art. Section 3 comprises interviews with content creators discussing the business models adopted by video streaming platform companies. Section 4 presents the proposed computational solution for streaming platforms using blockchain technology. Section 5 discusses the main results of the evaluations, including computational experiments and interviews with content creators. Finally, Section 6 presents the final considerations of this work, comments on the threats to the validity of this study, and suggests future work.

2. Related Work

This section presents the main works identified in the state-of-the-art that addresses the use of blockchain technology in streaming platforms (Section 2.1) and provides a comparative analysis of the advances already achieved in the research area investigated and the contributions proposed in our study (Section 2.2).

2.1. Blockchain Technology Applied in Streaming Platforms

Our state-of-the-art analysis identified several studies that proposed computational solutions for the digital entertainment ecosystem using blockchain technology. Among the research identified, we noticed that the business models of video and music streaming platforms have demanded the attention of academia and the software industry in the search for solutions that optimize users’ day-to-day operational issues and improve the computational aspects of software applications [16].
There have been several proposals for architectural models for storing videos based on edge computing [17] and storage models that use data transfer protocols in peer-to-peer networks [11,18]. In Ref. [19], a decentralized storage approach is proposed in which the videos manipulated in the computational solution developed are stored in a blockchain network. Ref. [20] develops a decentralized blockchain-based solution for delivering and paying for digital assets such as books, photos, and videos. According to the authors, the main objective of digital asset management is to remove the intermediaries that make up the problem domain addressed from the business model. Similarly, Ref. [21] proposes a computational platform to facilitate direct payments between creators and consumers, verify identities securely, and promote the decentralization of the digital content market by offering a new approach to user interaction and content distribution.
Data storage processed by streaming software applications is an important research area. Several studies have focused on finding solutions that optimize transaction processing and computational resources [22,23]. In this sense, Ref. [11] specifies a data persistence method in which only the hash that identifies the video is stored on the blockchain network. We found research on data storage that compared the decentralized storage model using blockchain technology with the conventional storage used by streaming platforms on the market. In this respect, Ref. [24] evaluated the performance of a software application based on blockchain technology and indicated that although the latency in loading videos was higher than the conventional application, the result of using blockchain in video platforms is promising.
Still, we have identified computational solutions in video streaming platforms that combine blockchain technology with other computational techniques. In Ref. [25], the authors use machine learning to monitor data transactions and analyze correlations in video content through text and speech analysis. Neural networks are used in Ref. [26] to improve the delivery of content to end users, and in Ref. [27], a video platform with file sharing and a virtual currency reward system is proposed for web environments.
Moving on in our analysis of the studies that looked at music streaming platforms, we identified a central issue that addresses the monetization of artists. Ref. [28] proposes a blockchain-based application to pay royalties to the stakeholders involved in the problem domain addressed. Similarly, Ref. [29] develops a computational platform where the artist defines the monetization rules and values, and through blockchain technology, payments are made. Finally, the computational solution developed in Ref. [14] allows users to pay royalties for the music they listen to directly to the artists. At the same time, in Ref. [30], an application based on smart contracts manages the distribution of copyright to the artists who write the music.

2.2. Comparative Analysis of the Investigated Studies

In our analysis of the works proposed for streaming platforms, we have identified four key characteristics that help us understand the progress made in this research area and compare them with the main contributions of our proposal. Table 1 provides a comparative analysis of the works discussed in this section and their proposals for utilizing blockchain technology in the following criteria. Criterion 1: content storage; Criterion 2: payment systems; Criterion 3: automatic generation of smart contracts; and Criterion 4: application area.
Looking at the works that have dealt with content storage, we identified papers that proposed the total storage of media content and others that only stored a hash identifying the digital media on the blockchain network. In this respect, some studies have taken the initiative to investigate the feasibility of having an entire streaming platform operating with blockchain technology.
Following our analysis of the studies that used payments without the intermediary of third parties, we noticed that this practice has demanded attention from researchers and is present in many of the studies covered here. The business model in video and audio streaming platforms allows end-users more autonomy to negotiate for their content and receive its value without involving third parties.
The mechanism for automatically generating smart contracts involves creating an artifact defining the clauses and rules agreed between parties (e.g., content creators and streaming platform companies). In this scenario, each piece of content produced needs a smart contract to manage aspects such as audience, payments, and other requirements of a streaming platform. The studies we investigated found no evidence of how smart contracts are generated from creating each piece of content. As a contribution to our work, we describe in Section 4 of this article how we will approach the automatic generation of smart contracts for the domain of video streaming platforms.
After analyzing the application area and the evaluations carried out by the mentioned works, we found that the proposed solutions aim to cover all the functionalities of the investigated streaming environment. This includes assessing different infrastructure architectural models and various forms of data storage, calculating digital content loading times, utilizing different blockchain networks for payments, and applying AI techniques to recommend and deliver content to the end-user. In our solution, we suggest a hybrid operating approach. Instead of using blockchain technology for the entire operation of a video streaming platform, we propose integrating it with an intermediate layer. This layer will manage audience metrics requirements, transaction traceability, and payment processing.
The research works discussed in this section demonstrate a significant advance in the state-of-the-art and show how blockchain technology can improve the services offered by the digital entertainment ecosystem. The studies discussed in this section for video and music streaming platforms proposed solutions in various areas using blockchain technology, such as decentralized storage approaches, performance evaluation, AI techniques for content analysis and recommendation, and payment approaches for the stakeholders involved. Our work is focused on a solution for video streaming platforms and differs from other proposals by specifying an intermediate layer that uses blockchain technology only for services that manage audience metrics and payments to the stakeholders involved. In addition, we have specified an automatic smart contract generation mechanism for each video integrated between a video streaming platform and our solution. The central idea of our work is to preserve the video content management functionalities already present on video platforms and thus integrate key information into our solution that will allow for greater control and transparency on the behalf of content creators. The motivation for developing the work proposed here is based on the gap identified in the state-of-the-art and on reports from content creators who use streaming platforms available on the market.

3. Understanding the Business Model of Video Streaming Platforms

As part of our study, we conducted interviews with content creators to understand the business model adopted by companies in this area and identify the challenges and opportunities for improvement. Our criteria for selecting participants were content creators with over 50,000 subscribers and a channel with monetization features. We interviewed ten creators who met these criteria to gain insight into their daily challenges in the dynamic landscape of digital content creation and gather feedback on the solution developed in our work. By adhering to a stringent ethical protocol, we ensured that our interviews were conducted fairly and safely. By selecting creators with a substantial impact, we aimed to gain a comprehensive understanding of the challenges faced by those at the forefront of content generation on video streaming platforms.
We conducted two distinct stages during our interviews with content creators. In the first stage, we asked the participants about monetization rules and whether they had access to resources that could help them analyze information about their audience and payment sources. We aimed to understand how well the video streaming platforms provided clear guidelines on monetization and whether content creators had the tools to make informed decisions.
Participants in a study were asked about the monetization rules of video streaming platforms. The responses indicated that there is a lack of clear rules for monetization. One participant said, “There is no clear and easily accessible specification on the platform for how values are calculated and how much is paid for viewing or not viewing an ad”. Another participant added, “And that amount is very arbitrary. I don’t know how much I get paid specifically for what I produce”. This pattern was observed in other participants’ responses as well.
Moving on to analyzing the audience and origin of payments received, interviewees reported a lack of transparency mechanisms. For example, one participant said, “We do not have access to the details of why one video received more money than the other”. Another participant reported, “The platform does not provide any means to verify the origin of the available metrics”. Additionally, some participants mentioned the cost per mile (CPM) metric provided by the platform, which is directly related to the value received by the content creator for each thousand views. Some participants report that the platform provides a control panel with metrics and content information, but there is no clarification on the origin of these metrics or any auditing feature. The lack of detailed information makes it challenging to request monetization, as refusals are communicated without explanation. Additionally, participants are not clear about the value generated by their content.
Considering the adversities identified by content creators, a question was created to collect their opinions on possible improvements to the platform where they work. The responses highlighted the suggestion of implementing new features that provided greater control over the ads served before and during the content. It was suggested that functionality should be created to allow creators to list unwanted companies and avoid displaying advertisements incompatible with their materials. Other content creators mentioned the need for new security mechanisms to prevent the loss of hacked accounts. Finally, it was observed that most responses emphasized transparency in information and the specification of clear rules regarding the content produced.
The interviews with the content creators provided important insights into the current business model adopted by video streaming platform companies. This understanding guided us in designing the architecture of the proposed solution and specifying the functional requirements. Based on blockchain technology, the proposed solution aims to be integrated with platforms already available on the market to minimize the impact of financial and business viability, addressing the identified challenges.

4. Proposed Solution

This section provides an overview of the proposed computing solution that uses blockchain technology for video streaming platforms. It is structured as follows: Section 4.1 outlines the software architecture using C4 notation modeling and explains the main components developed. Section 4.2 discusses the proof of concept created and the proposed solution’s primary functional requirements. Section 4.3 describes how smart contracts are automatically generated and deployed on blockchain networks. Finally, Section 4.4 comments on the technologies used to implement the computational solutions addressed in this work.

4.1. Overview and Software Architecture

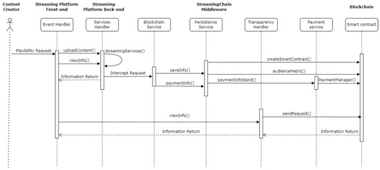
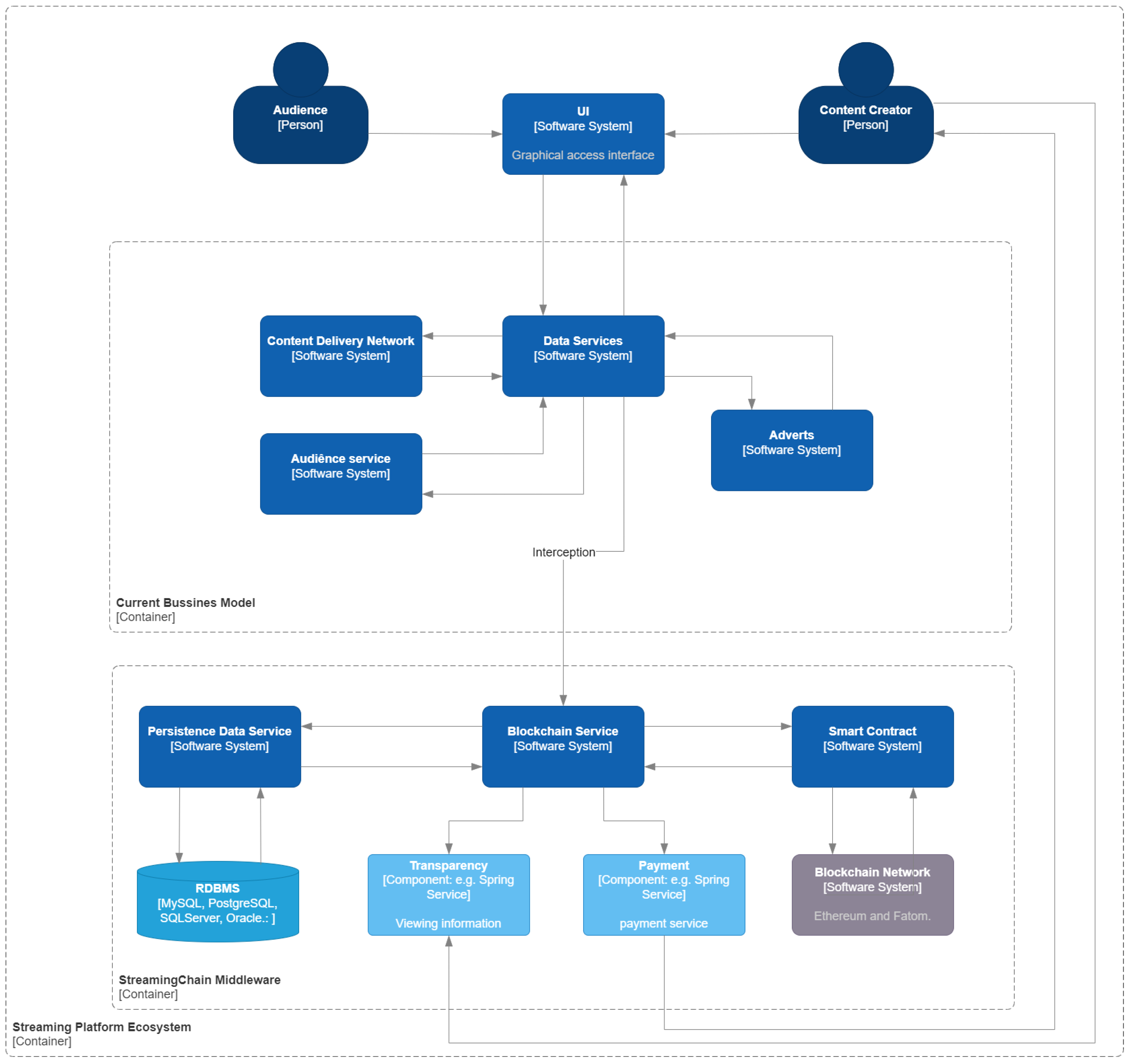
This article presents a new business model, StreamingChain, explicitly designed for video streaming platforms. The proposed solution aims to maintain the essential functionalities of streaming services provided by platforms available in the market, such as content creation, visualization, and advertising. Additionally, it introduces an intermediate layer that ensures transparency in audience control and payments between all involved parties. The article explains how blockchain technology is integrated into the StreamingChain proposal and visually represents its integration with the current video streaming platform business model in Figure 1. As shown in the figure, the proposed solution does not suggest using blockchain technology across the entire ecosystem of streaming services. Instead, it aims to create a viable alternative from a financial and governance point of view for the blockchain network, in which the core functionalities of audience control and monetization can be integrated with StreamingChain. In the current business model, the rules for measuring media audiences, such as audio and video, are unclear to stakeholders, leading to insecurity and dissatisfaction among the parties involved.
The StreamingChain software architecture uses a modeling notation called the C4 model, which enables the business rules to access the data persistence layer without being aware of the storage technology used. The C4 model is an architectural modeling approach known for its ability to represent the architecture of software systems clearly and concisely. It consists of high-level diagrams that enable a hierarchical representation of system components, ranging from an overview to implementation details. These characteristics are particularly relevant for software development projects, as they often involve multiple interconnected components, each with a specific role to play. Moreover, the C4 model is highly flexible and can be customized to meet the particular needs of a problem domain.
This approach prevents the software application from being dependent on a specific data storage technology. The data persistence service is not oriented towards a particular database management system (DBMS). StreamingChain uses two DBMS models to manage data write and read operations. First, a relational DBMS stores the metadata received from the video streaming platforms.
One of the main features of our proposal is to manage the business rules involving streaming services through smart contracts. Considering that each video needs a smart contract to address the audience and the payments resulting from the media, a service was created that automatically performs the following tasks: (i) generating the smart contract with the business rules of the application domain, (ii) publishing the smart contract on the blockchain network and (iii) associating the address of the smart contract with its respective content in the relational database. The StreamingChain middleware in Figure 1 groups a set of components and performs this activity.
In practical terms, the interaction between a streaming platform and the middleware proposed in our solution happens in the following way. StreamingChain intercepts data requests from a video streaming platform and sends them to the blockchain service component. This component, in turn, invokes content management functions on the blockchain network. When a content creator makes digital content available, the middleware component automatically generates smart contracts based on previously defined business rules. These rules include information about the content’s audience. At the same time, the middleware uses a service to store the data, ensuring the integrity between the smart contract and the content on the video streaming platform. At this point, the information that characterizes the content creator, the streaming services, and the data from the software cryptocurrency wallet used are stored in a blockchain network.
The business rules specified in the smart contracts will allow the stakeholders involved in the ecosystem of video streaming platforms to audit the metrics used to gauge the audience and payments from end-users views. To consult the data transactions processed by StreamingChain, request an HTTP by entering the smart contract address in the URL.

4.2. Tool and Main Features

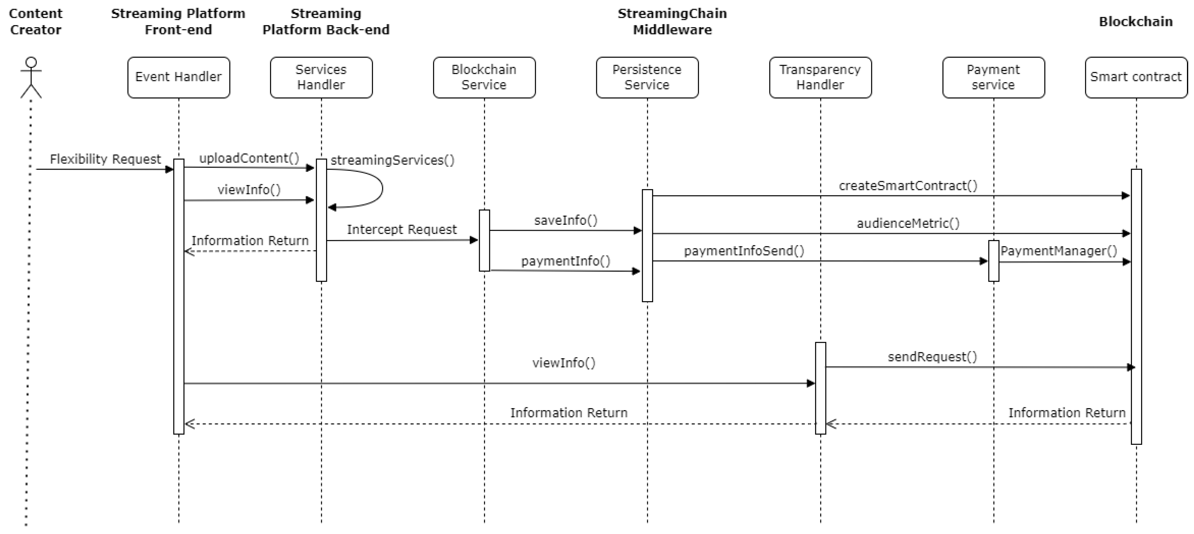
As a proof of concept for the architecture proposed in this work, a software application was developed to support the new business model for video streaming platforms. In this context, we have developed a video-sharing web application in which content creators make digital media available for end-user consumption. In this scenario, we are interested in investigating the following research items: (i) the integration of streaming platforms’ metadata with our solution, (ii) the transparency of streaming services’ business rules through smart contracts, and (iii) the financial cost of processing transactions on the blockchain network. Functional requirements were identified and mapped from the interviews with content creators and business model understanding to meet the research objectives highlighted in this work. Thus, we aim to ensure that all rules related to monetization, audience, and stored content information are kept intact and auditable. Below, we describe the functional requirements and illustrate in Figure 2 the flow of operations from loading a video to data persistence in the blockchain network.
  • FR1: Updating video information based on content consumption. This feature updates audience metrics of content on a web application based on the end-user consumption. This means that while the media is being played, information such as time, number of interactions with the video, positive and negative ratings, number of ads watched, and other relevant data are collected and updated. This feature helps keep track of viewership and engagement with the content.
  • FR2: Generation of a smart contract for each piece of content. This feature automatically generates a smart contract for each video containing information identifying the content creator and the public keys of the user account and the streaming platform.
  • FR3: Visualization of media audience metrics. This feature allows access to content audience metrics in the web application by calling the methods specified in the smart contract.
  • FR4: Splitting payments between channel partners. The functionality allows content creators to establish partnerships with other platform users, defining rules in the smart contract to distribute the monetary value generated by the content.
  • FR5: Making monetary transfers to content creators. Based on the business rules specified in the smart contracts between the parties involved, this functionality removes banking institutions from the streaming platform ecosystem. It makes the corresponding monetary transfer to the content creator’s digital wallet.
The operationalization of the functional requirements described earlier involves the interaction between the content creator and the web application that simulates the video streaming platform. As illustrated in Figure 2, the process begins when the content creator makes their multimedia material available. Then, the front-end of the application forwards the information provided by the content creator to the back-end of the streaming platform. The back-end stores the content supplied in its database. This prompts StreamingChain to identify that the request involves the creation of new content. As a result, it generates a smart contract that links the content made available with the content creator’s account. The audience, referred to as end-users, engage with the web application by viewing content creators’ content. The StreamingChain services then capture the consumption metrics generated by the audience and sends them for data validation and storage. The metrics related to the content watched are updated and stored on the blockchain network.

4.3. Automatic Smart Contract Generation Service

One of the main features and key points of our computing solution is the specification of a service to automatically generate a smart contract for each video uploaded by the content creator. All data exchanges between the middleware and the streaming platform can be protected with asymmetric encryption. It should be noted that the application of encryption to smart contracts makes it difficult to gain unauthorized access to the stored content. It is also important to note that the decision to use encryption is optional and must be defined in an initial configuration in the middleware. When a smart contract chooses to use the encryption provided by the middleware, the public key used to encrypt the content is stored in it. Access to the content stored in the contract is only possible via StreamingChain, as the private key and decryption mechanism are kept in the middleware. This measure aims to prevent unauthorized decryption of information; for example, if someone gains access to the contract stored on the network, they will not be able to decrypt the information because the private key is stored in the proposed solution.
This approach aims to minimize excessive costs associated with implementing encryption and decryption mechanisms within smart contracts. StreamingChain performs the tasks described below during the smart contract creation. It generates the 512-bit public and private keys for encrypting and decrypting the information stored in the contract. Then, with the keys created, it deploys the contract, adding the public key used to encrypt the data, the business rules for audience metrics and payment between the parties involved, and the identification of the content creator and the streaming platform accounts using their respective public keys from the blockchain network wallets. Finally, it establishes the relationship between the private encryption/decryption key and the contract’s address, making it possible to access the information in the contract when consulting the data. Below, we carefully explain the sequence of actions created by the computational service using the algorithm described in Algorithm 1.
Algorithm 1 showcases the pseudocode of our automatic smart contract generation service. It initiates its execution, as detailed between lines 2 and 4, by allocating memory space for the content creator identification, content identification, and business rules in the application binary interface (ABI). The ABI, a crucial component, defines how to interact with a smart contract at a low level, specifying the functions, arguments, return types, and other details needed to call the contract and execute it as expected. We obtain the contents once the three variables’ memory space has been allocated. Lines 6 and 7 demonstrate the repetition structure that runs through all the content described in the ABI and stores the retrieved content in the contract variable. Upon completion of this task, the streaming platform’s private key is retrieved to facilitate payments, and this information is also stored in the contract variable, as shown in line 10. Two functions described in the algorithm are responsible for helping to generate and publish the smart contract on the blockchain network. The DEPLOY function, described between lines 12 and 14, manages the contract’s byte code and the address of the content creator’s digital wallet, while the SEND function, described between lines 17 and 19, captures the streaming platform’s public key, the gas balance in the wallet, the gas price and the transaction value. Once all the necessary information has been obtained, an instance of the smart contract is created on the blockchain network, as described in line 24, and from that moment on, the streaming platform takes ownership of the contract, as all the costs related to transactions on the blockchain network are borne by it, including payment transactions between the digital wallets.
Algorithm 1 Generate smart contract.
1:
procedure Blockchain Procedure
2:
     contentCreatorAddress string
3:
     contentId string
4:
     applicationBinaryInterface array [ ]
5:
       
6:
    for All Application Binary Interface (ABI) from i=0 to ABI.length do
7:
         contract ABI [ i ]
8:
    end for
9:
    
10:
     contract Receives   the   private   key   from   the   streaming   platform   to   make   payments
11:
    
12:
    function deploy(bytecodeContract, contentCreatorAddress)
13:
        
14:
        Get the content creator’s wallet address and pass it as a parameter to the contract builder
15:
        Get the bytecode of the contract to deploy on the blockchain network
16:
        
17:
        function send(publicKeyStreamingPlatform, gasLimit, gasPrice, Value)
18:
           
19:
               Get the function parameters and send them to the blockchain network to finalize the contract deployment.
20:
           
21:
        end function
22:
    end function
23:
    
24:
     contract . DEPLOY ( params ) . SEND ( params )
25:
end procedure
The smart contract’s ABI contains all the business rules needed to manage audience metrics and payments associated with the content on the streaming platform in an automated way. Figure 3 illustrates the main functionalities described in the ABI. It emphasizes security protocols that restrict the execution of actions relevant to each user, such as content creators and streaming platforms. The contract itself exclusively triggers the payment mechanism directed at the content creator. Additionally, the contract can update and view audience metrics. It is worth noting that other requirements can be added to the ABI without impacting the functioning of the proposed architecture and services.

4.4. Computing Technologies

We have listed all the technologies used in this section to facilitate the extension of StreamingChain and enable replication of the results presented in other studies. The project’s implementation, testing, and computational experiment phases were executed using a sequence of programming languages and technologies, each serving a specific purpose in developing the proposed solution. The primary language was JavaScript (https://tc39.es/ecma402/—version ECMA402), used for both front-end and back-end development, followed by TypeScript (https://www.typescriptlang.org/docs/—version 4.9.3), which was exclusively adopted to provide static typing and enhance code security and scalability. Node.js (https://nodejs.org/docs/latest/api/—version 16.4.2) was then utilized to execute back-end code outside of the browser, and React.js (https://react.dev/learn—version 18.1.0), a JavaScript library, was used to develop graphical user interfaces. Knex (https://knexjs.org/—version 2.0.0) was chosen as a tool for building SQL queries, and Postgresql (https://www.postgresql.org/—version 15.0) was adopted as the relational database management system. The smart contracts were built using Solidity (https://docs.soliditylang.org/en/v0.8.13/—version 0.8.13), while Jest (https://jest-archive-august-2023.netlify.app/docs/29.1/getting-started/—version 29.1.1) facilitated the execution of unit tests. GIT (https://git-scm.com/—version 2.40.0) managed the versioning of the developed source code.

5. Assessment of StreamingChain

This section presents the study’s main results. Section 5.1 evaluates data transactions on different blockchain networks through computational experiments, while Section 5.2 presents the results of software and hardware resources used to execute the proposed solution. Section 5.3 addresses the opinion of content creators regarding the features implemented in StreamingChain.

5.1. Computational Evaluation

A computational environment was created to evaluate the critical features of StreamingChain based on the video-sharing scenario on streaming platforms, as described in Section 4. The local network was used to set up workstations with the following configuration: an I5 7400 processor and 16 GB of DDR4 RAM. Once the computing environment was designed, the following activities were carried out: (i) the architecture components of StreamingChain (Figure 1) were developed, (ii) the relational DBMS was configured to store the metadata of streaming services, and (iii) two blockchain networks (Ethereum—https://ethereum.org/en/developers/—version 2.0 and Fantom—https://docs.fantom.foundation/—version 1.20) were configured to store data through smart contracts.
As part of our evaluation process, we uploaded nine videos to our web application to be shared with end-users. In one of these videos, we simulated 10,000 views. Our smart contracts ensure that all parties involved meet the agreed-upon terms. The StreamingChain adopts a programming logic in which information about the content creator and the streaming platform is registered in the smart contract. The terms and clauses are encoded in programming functions, and a check is carried out to verify if there is enough balance to pay for transactions. If the balance is insufficient, the StreamingChain service requests the platform managing the digital wallet to provide assets for the smart contract. The number of views, average time watched per video, and total viewing time are used to manage the digital media audience and pay the parties involved. To evaluate payments made through smart contracts, we consider the number of five hundred views per video so that the content creator receives ETH 1 as payment. Since the video we evaluated reached 10,000 views, the content creator received twenty payments in their digital wallet. Figure 4 illustrates the video we studied in this evaluation, and it identifies some of the critical software components for the operation of StreamingChain. The smart contract developed in the Solidity language is also shown in Figure 4, along with the digital wallet addresses of the content creator and the streaming platform.
The 10,000 views allowed us to evaluate data integration from a streaming platform with our solution. For each access made to the video, the number of views, the average time watched per video, and the total viewing time are calculated. With this data, StreamingChain generates a smart contract for each video and deploys it on the blockchain network. The data transactions coming from the visualizations were all processed correctly, and the identifier current block, illustrated in Figure 4, shows the last transaction carried out on the blockchain network, i.e., 10001. It is crucial to note that the first block in the Ethereum network is the genesis block, and it is assigned the first position. Therefore, the number 10001 corresponds to 10,000 transactions. In Figure 4, the bottom part displays the digital wallet addresses of the streaming platform and the content creator, along with each wallet’s Ethereum (ETH) balance. During the assessment, the contract published on the Ethereum network processed nine videos and released payments accordingly. Once the videos receive five hundred views, the contract manages the payment between the streaming platform and the content creator.
In addition to the ethical and legal aspects, transparency allows parties involved in a business model to consult the terms and clauses of the signed agreement. In this aspect, StreamingChain allows stakeholders engaged in the business model to determine whether data transactions comply with the deal. For example, if a content creator who received twenty payments in his digital wallet wants to check how the streaming platform calculated the amounts paid, he can consult the transactions that make up the amount spent on the blockchain network.
Figure 5 illustrates how StreamingChain enables content creators to track the transactions that lead to a received payment. The example in Figure 5 depicts a contract published on the Fantom network, resulting from assessing one of the videos included in this evaluation. In the scenario illustrated above, a content creator has received a payment of FTM 1 for their content. To trace the origin of the transactions that gave rise to this payment, the following steps need to be taken: Access the contract’s address on the blockchain network and select the internal transactions option to view the transaction hash, block number, transaction date, origin of the transaction, wallet address that received the transfer, and the amount that was transferred. This way, content creators can verify the origin of the views and payments they receive from the streaming platform.
Finally, the financial cost of processing transactions on blockchain networks was investigated. Using the ETH cryptocurrency as a reference in the Ethereum network infrastructure was based on a market price of USD 1891.49 per unit of ETH, while the gas price was set at 20 Gwei. In this context, the average transaction processing cost was USD 00.97, resulting in a total cost of USD 9742.76. On the other hand, in the Fantom network, the reference cryptocurrency was FTM, whose market price was USD 00.32 per unit of FTM, and the gas price was set at 3.5 Gwei. Under these conditions, the average cost of processing transactions was equivalent to USD 0.0001, resulting in a total cost of USD 01.62. Like the Ethereum network, the price of gas on the Fantom network played an essential role in determining operating costs and is vital to a comprehensive understanding of the financial aspects inherent in executing transactions. Table 2 shows the results presented above.

5.2. Monitoring Hardware and Software Resources

To complement our first evaluation, we conducted a second experiment to investigate the processing of StreamingChain data requests on the Fantom and Ethereum networks using the proof of concept developed. In this evaluation, we have two main objectives: Firstly, to monitor the hardware resources consumed during the execution of a set of transactions, such as processor usage, RAM, and processing stack. Then, to inspect the flow of web requests made by the software application that simulates the video streaming platform and StreamingChain. This made it possible to measure successful and failed transactions, request latency, and the amount of gas used to process the request on the blockchain network.
Individually, 20,000 transactions were executed on each blockchain network: 12,000 for audience metrics updates (Update), 7800 for data visualizations (Get), and 200 for the creation of new video contracts (Post). This data load distribution represents suggestions recommended by data persistence benchmarks to simulate data update, query, and creation operations. The following results were obtained after running the data load on each blockchain network.
Table 3 shows seven transactions failed on the Ethereum network and five on the Fantom network. Looking at the logs, we can see that the transaction processing failures were due to intermittent Internet connectivity. Analyzing the other results, we found that the average processor usage was 1.7% for the Ethereum network and 0.6% for the Fantom network, while the average RAM usage was 252.9 MB and 247.7 MB for the respective networks. Finally, the average use of the processing stack was 334.1 MB and 335.1 MB, respectively, when executing the 20,000 transactions.
Figure 6 illustrates additional results, including the number of gas units used in the transactions on the Fantom network, the estimated cost of carrying out the 20,000 transactions, and the latency in milliseconds of the last ten transactions processed.
StreamingChain is designed to integrate with video streaming platforms, and monitoring computing resources is essential to ensure it works properly. Although we faced limitations in executing transactions on the Ethereum and Fantom test networks, the monitoring allowed us to track the consumption of hardware and software resources in real time, thus enabling us to analyze the solution’s performance. The results indicate acceptable processing performance for the dataset and within the computing environment evaluated. We emphasize that the logs generated and the programming routines developed to carry out this evaluation are available for consultation and replication of the study.

5.3. Interview with Content Creators

In the second interview stage with content creators, we presented our proposed solution and explained all the features we had developed. During our interviews with content creators regarding our proposed solution, we received feedback highlighting two main issues. Firstly, many creators were unfamiliar with blockchain technology and were skeptical about using digital wallets to receive payments. This shows that creators may be hesitant to adopt new technological paradigms. Secondly, participants emphasized the need for more detailed information on audience management based on the videos they produce. Despite these concerns, the feedback we received showed that creators were satisfied with the proposed solution’s approach to fund withdrawal from banking institutions. Additionally, interviewees expressed confidence that the introduced resources would enhance transparency and control over their content. The feedback we received was valuable in understanding the potential challenges and positive impacts of our solution on the experiences and preferences of content creators.

6. Conclusions and Threats to Validity

Blockchain technology offers a promising solution to address the lack of transparency and trust in audience management and payments on video streaming platforms. The proposed computational architecture based on blockchain technology has demonstrated its viability through data transactions and stakeholder interviews. The computational evaluation conducted on different blockchain networks determined that the cost of processing a transaction is feasible and can be accommodated by streaming platforms. This indicates blockchain technology can be a viable solution for audience management and payments on streaming platforms. Furthermore, our interviews with external content creators revealed a lack of understanding about how their content is monetized. This highlights the need for better education and support for content creators to ensure they can fully benefit from the monetization opportunities provided by video streaming platforms. Our solution aims to maintain the essential functions of streaming services while introducing an intermediary layer to improve transparency in audience control and payments between all parties involved. This approach provides a practical alternative that seamlessly integrates with the financial and governance aspects of the blockchain network. By merging the critical features of audience control and monetization, our solution offers a viable framework for a more transparent and efficient ecosystem within the streaming industry. Future research can explore implementing interoperability standards to integrate diverse blockchain technologies and networks and performance analyses with benchmarking available in the software industry.
Although the results presented in this study provide important insights for the investigated area of study, the identified threats to validity are highlighted below.
  • Construct validity: The proposed solution focuses on integrating video streaming platforms available on the market with an intermediary layer that uses blockchain technology to provide content creators access to viewing metrics, payment to the parties involved without the intermediary of third parties, and traceability of payment transactions. To achieve this, StreamingChain operates in blockchain network environments where smart contracts are compatible with a binary application interface. In this case, blockchain networks not compatible with smart contracts are not covered in this work.
  • Internal validity: The assessment and results presented in this study are restricted to a specific scenario with few participants, features, and data transactions. Therefore, it is worth mentioning that the results indicated should not be generalized.
  • External validity: This threat concerns the lack of real-world testing of the proposed solution, which would involve evaluating the software artifacts with a more significant workload. Conducting evaluations in an actual environment would enable us to integrate the middleware with a video streaming platform and assess the scalability of the proposed solution under millions of views generated from end-user access. This would allow us to assess StreamingChain using new metrics such as performance, cost-benefit, and efficiency. To mitigate this issue, providing access to the source code would allow for replicating the results presented here, facilitating new evaluations, and establishing partnerships with the software industry.

Author Contributions

Conceptualization, R.S. and A.A.; methodology, R.S. and A.A.; software, R.S.; validation, R.S. and A.A.; writing—original draft preparation, R.S. and A.A.; writing—review and editing, A.A.; supervision, A.A.; funding acquisition, A.A. All authors have read and agreed to the published version of the manuscript.

Funding

This work was partially supported by Alagoas Research Foundation under the grant E:60030.0000002551/2022.

Data Availability Statement

All the software artifacts developed in this research are available at https://github.com/Rendrikson98/repositorio-streamingChain (accessed on 12 June 2024).

Conflicts of Interest

The authors declare no conflicts of interest.

References

  1. The Streaming Wars: The Future of Entertainment. Available online: https://scholarship.claremont.edu/cgi/viewcontent.cgi?article=3366&context=cmc_theses (accessed on 13 November 2023).
  2. Carroni, E.; Paolini, D. Business models for streaming platforms: Content acquisition, advertising and users. Inf. Econ. Policy 2020, 52, 100877. [Google Scholar] [CrossRef]
  3. Kumar, S. Emerging Trends for Reshaping Digital Entertainment: Role of Demographics, Consumer, and Technological Innovations. In Digital Entertainment as Next Evolution in Service Sector: Emerging Digital Solutions in Reshaping Different Industries; Palgrave Macmillan: Singapore, 2023; pp. 1–13. Available online: https://link.springer.com/chapter/10.1007/978-981-19-8121-0_1 (accessed on 15 November 2023).
  4. Zhou, P.; Zhou, Y.; Wu, D.; Jin, H. Differentially private online learning for cloud-based video recommendation with multimedia big data in social networks. IEEE Trans. Multimed. 2016, 18, 1217–1229. [Google Scholar] [CrossRef]
  5. Soares, R.; Araújo, A.; Rodrigues, G.; Alencar, C. Streaming Platforms Based on Blockchain Technology: A Business Model Impact Analysis. In International Conference on Information Technology—New Generations; Springer International Publishing: Cham, Switzerland, 2023; pp. 143–149. Available online: https://link.springer.com/chapter/10.1007/978-3-031-28332-1_17 (accessed on 10 May 2023).
  6. Kumar, H.; Ismail, M.A. Big data streaming platforms: A review. Iraqi J. Comput. Sci. Math. 2022, 3, 95–100. Available online: https://www.iasj.net/iasj/download/46dfb55f74e1b459 (accessed on 3 October 2023). [CrossRef]
  7. Liu, M.; Teng, Y.; Yu, F.R.; Leung, V.C.; Song, M. A deep reinforcement learning-based transcoder selection framework for blockchain-enabled wireless D2D transcoding. IEEE Trans. Commun. 2020, 68, 3426–3439. [Google Scholar] [CrossRef]
  8. Zhang, H. Online platform construction of soa architecture and streaming media technology under edge computing. Int. J. Syst. Assur. Eng. Manag. 2022, 13, 1154–1163. [Google Scholar] [CrossRef]
  9. Sammoud, A.; Kumar, A.; Bayoumi, M.; Elarabi, T. Real-Time Streaming Challenges in Internet of Video Things (IoVT). In Proceedings of the 2017 IEEE International Symposium on Circuits and Systems (ISCAS), Baltimore, MD, USA, 28–31 May 2017; IEEE: Piscataway, NJ, USA, 2017; pp. 1–4. Available online: https://ieeexplore.ieee.org/abstract/document/8050815 (accessed on 4 October 2023).
  10. Esmaili, M.; Javidan, R. A distributed blockchain-based video sharing system with copyright, integrity, and immutability. In Proceedings of the 2020 8th Iranian Joint Congress on Fuzzy and Intelligent Systems (CFIS), Mashhad, Iran, 2–4 September 2020; IEEE: Piscataway, NJ, USA, 2020; pp. 86–92. Available online: https://ieeexplore.ieee.org/abstract/document/9238685 (accessed on 2 October 2023).
  11. Naik, H.M.; Vaity, S.A.; D’mello, S.N.; Patil, S.D. DecenTube: A decentralized video streaming platform (dApp) using Ethereum and IPFS. Int. J. Next-Gener. Comput. 2020, 11, 178. Available online: https://ijngc.perpetualinnovation.net/index.php/ijngc/article/view/175/189 (accessed on 3 August 2023).
  12. Zheng, Z.; Xie, S.; Dai, H.N.; Chen, X.; Wang, H. Blockchain challenges and opportunities: A survey. Int. J. Web Grid Serv. 2018, 14, 352–375. [Google Scholar] [CrossRef]
  13. Kshetri, N.; Voas, J. Blockchain-enabled e-voting. IEEE Softw. 2018, 35, 95–99. [Google Scholar] [CrossRef]
  14. Awuor, F.M. Towards Creating Transparency in Loyalty Payments in Music Streaming Platforms. In Proceedings of the 2020 IST-Africa Conference (IST-Africa), Kampala, Uganda, 18–22 May 2020; IEEE: Piscataway, NJ, USA, 2020; pp. 1–8. Available online: https://ieeexplore.ieee.org/abstract/document/9144067 (accessed on 3 May 2023).
  15. Barman, N.; Deepak, G.C.; Martini, M.G. Blockchain for video streaming: Opportunities, challenges, and open issues. Computer 2020, 53, 45–56. [Google Scholar] [CrossRef]
  16. Müller, M.; Janczura, J.A.; Ruppel, P. DeCoCo: Blockchain-based decentralized compensation of digital content purchases. In Proceedings of the 2020 2nd Conference on Blockchain Research & Applications for Innovative Networks and Services (BRAINS), Paris, France, 28–30 September 2020; IEEE: Piscataway, NJ, USA, 2020; pp. 152–159. Available online: https://ieeexplore.ieee.org/abstract/document/9223299/ (accessed on 14 May 2024).
  17. Liu, M.; Yu, F.R.; Teng, Y.; Leung, V.C.; Song, M. Distributed resource allocation in blockchain-based video streaming systems with mobile edge computing. IEEE Trans. Wirel. Commun. 2018, 18, 695–708. [Google Scholar] [CrossRef]
  18. Barua, S.; Talukder, D. A blockchain based decentralized video streaming platform with content protection system. In Proceedings of the 2020 23rd International Conference on Computer and Information Technology (ICCIT), Dhaka, Bangladesh, 19–21 December 2020; IEEE: Piscataway, NJ, USA, 2020; pp. 1–6. Available online: https://ieeexplore.ieee.org/abstract/document/9392746 (accessed on 7 January 2024).
  19. Darwich, M.; Khalil, K.; Ismail, Y.; Bayoumi, M. Blockchain-Enhanced Distributed Storage for Cloud-Based Video Streaming: Enhancing Security and Scalability. In Proceedings of the Future Technologies Conference; Springer Nature: Cham, Switzerland, 2023; pp. 426–439. Available online: https://link.springer.com/chapter/10.1007/978-3-031-47454-5_31 (accessed on 7 January 2024).
  20. Hasan, H.R.; Salah, K. Proof of delivery of digital assets using blockchain and smart contracts. IEEE Access 2018, 6, 65439–65448. [Google Scholar] [CrossRef]
  21. Li, J.; Grintsvayg, A.; Kauffman, J.; Fleming, C. LBRY: A blockchain-based decentralized digital content marketplace. In Proceedings of the 2020 IEEE International Conference on Decentralized Applications and Infrastructures (DAPPS), Oxford, UK, 3–6 August 2020; IEEE: Piscataway, NJ, USA, 2020; pp. 42–51. Available online: https://ieeexplore.ieee.org/abstract/document/9126007 (accessed on 15 May 2024).
  22. Nakaike, T.; Zhang, Q.; Ueda, Y.; Inagaki, T.; Ohara, M. Hyperledger fabric performance characterization and optimization using goleveldb benchmark. In Proceedings of the 2020 IEEE International Conference on Blockchain and Cryptocurrency (ICBC), Toronto, ON, Canada, 2–6 May 2020; IEEE: Piscataway, NJ, USA, 2020; pp. 1–9. Available online: https://ieeexplore.ieee.org/75abstract/document/9169454 (accessed on 15 May 2024).
  23. Dinh, T.T.A.; Wang, J.; Chen, G.; Liu, R.; Ooi, B.C.; Tan, K.L. Blockbench: A framework for analyzing private blockchains. In Proceedings of the 2017 ACM International Conference on Management of Data, Chicago, IL, USA, 17–19 May 2017; pp. 1085–1100. Available online: https://dl.acm.org/doi/abs/10.1145/3035918.3064033 (accessed on 15 May 2024).
  24. Doan, T.V.; Pham, T.D.; Oberprieler, M.; Bajpai, V. Measuring decentralized video streaming: A case study of dtube. In Proceedings of the 2020 IFIP Networking Conference (Networking), Paris, France, 22–26 June 2020; IEEE: Piscataway, NJ, USA, 2020; pp. 118–126. Available online: https://ieeexplore.ieee.org/abstract/document/9142739 (accessed on 15 January 2024).
  25. Sathish, S.K.; Patankar, A.A.; Khanna, H. Aurum: A blockchain based decentralized video streaming platform. In Proceedings of the 2019 IEEE Wireless Communications and Networking Conference (WCNC), Marrakesh, Morocco, 15–18 April 2019; IEEE: Piscataway, NJ, USA, 2019; pp. 1–8. Available online: https://ieeexplore.ieee.org/abstract/document/8886050 (accessed on 15 January 2024).
  26. Liu, M.; Yu, F.R.; Teng, Y.; Leung, V.C.; Song, M. Deep reinforcement learning (DRL)-based transcoder selection for blockchain-enabled video streaming. In Proceedings of the 2018 IEEE Globecom Workshops (GC Wkshps), Abu Dhabi, United Arab Emirates, 9–13 December 2018; IEEE: Piscataway, NJ, USA, 2018; pp. 1–6. Available online: https://ieeexplore.ieee.org/abstract/document/8644290 (accessed on 15 January 2024).
  27. Yunqi, M.; Satoshi, F. Distributed rewarding for browser-based P2P video streaming with ethereum blockchain. In Proceedings of the 2021 9th International Symposium on Computing and Networking Workshops (CANDARW), Matsue, Japan, 23–26 December 2021; IEEE: Piscataway, NJ, USA, 2021; pp. 484–486. Available online: https://ieeexplore.ieee.org/abstract/document/9644049 (accessed on 15 January 2024).
  28. Yahya, A.; Habbal, A. Music royalty payment scheme using blockchain technology. In Proceedings of the 2021 5th International Symposium on Multidisciplinary Studies and Innovative Technologies (ISMSIT), Ankara, Turkey, 21–23 October 2021; IEEE: Piscataway, NJ, USA, 2021; pp. 539–545. Available online: https://ieeexplore.ieee.org/abstract/document/9604559 (accessed on 17 January 2024).
  29. Chavan, S.; Warke, P.; Ghuge, S.; Deolekar, R.V. Music streaming application using blockchain. In Proceedings of the 2019 6th International Conference on Computing for Sustainable Global Development (INDIACom), New Delhi, India, 13–15 March 2019; IEEE: Piscataway, NJ, USA, 2019; pp. 1035–1040. Available online: https://ieeexplore.ieee.org/abstract/document/8991275 (accessed on 17 January 2024).
  30. Kim, A.; Kim, M. A study on blockchain-based music distribution framework: Focusing on copyright protection. In Proceedings of the 2020 International Conference on Information and Communication Technology Convergence (ICTC), Jeju, Republic of Korea, 21–23 October 2020; IEEE: Piscataway, NJ, USA, 2020; pp. 1921–1925. Available online: https://ieeexplore.ieee.org/abstract/document/9289184 (accessed on 17 January 2024).
Figure 1. Conceptual view of software architecture using C4 model notation.
Figure 1. Conceptual view of software architecture using C4 model notation.
Futureinternet 16 00207 g001
Figure 2. Sequence diagram of interactions to implement the blockchain-based software application.
Figure 2. Sequence diagram of interactions to implement the blockchain-based software application.
Futureinternet 16 00207 g002
Figure 3. Smart contract’s main features.
Figure 3. Smart contract’s main features.
Futureinternet 16 00207 g003
Figure 4. Streaming platform using blockchain technology.
Figure 4. Streaming platform using blockchain technology.
Futureinternet 16 00207 g004
Figure 5. Viewing the Fantom network contract.
Figure 5. Viewing the Fantom network contract.
Futureinternet 16 00207 g005
Figure 6. Software metric report.
Figure 6. Software metric report.
Futureinternet 16 00207 g006
Table 1. Studies using blockchain technology in streaming platforms.
Table 1. Studies using blockchain technology in streaming platforms.
IDResearchCitationCriterion 1Criterion 2Criterion 3Criterion 4
1Naik, Hemendra M. et al.[11]-Video
2Awuor, Fredrick M. et al.[14]-Audio
3Liu, Mengting et al.[17]-Video
4Barua, Suvadra et al.[18]-Video
5Darwich, Mahmoud et al.[19]--Video
6Hasan, Haya R. et al.[20]--Video
7Li, Jun et al.[21]-Video
8Nakaike, Takuya et al.[22]--Video
9Dinh, Tien T. A. et al.[23]--Video
10Doan, Trinh V. et al.[24]---Video
11Sathish, Sailesh K. et al.[25]-Video
12Liu, Mengting et al.[26]-Video
13Yunqi, Ma et al.[27]-Video
14Yahya, Almigdad et al.[28]-Audio
15Chavan, Sudarshan et al.[29]-Audio
16Kim, Ahyoung et al.[30]-Audio
Table 2. Financial costs for executing transactions on the blockchain network.
Table 2. Financial costs for executing transactions on the blockchain network.
NetworkTotal CostUnit CostGas Price
EthereumUSD 9742.76USD 00.9720 Gwei
FantomUSD 01.62USD 0.00013.5 Gwei
Table 3. Transaction processing on blockchain networks.
Table 3. Transaction processing on blockchain networks.
NetworkSuccess RequestsFailed RequestsAvg CPUAvg RAMAvg Stack
Ethereum19,99371.7%252.9 MB334.4 MB
Fantom19,99550.6%247.7 MB335.1 MB
Disclaimer/Publisher’s Note: The statements, opinions and data contained in all publications are solely those of the individual author(s) and contributor(s) and not of MDPI and/or the editor(s). MDPI and/or the editor(s) disclaim responsibility for any injury to people or property resulting from any ideas, methods, instructions or products referred to in the content.

Share and Cite

MDPI and ACS Style

Soares, R.; Araújo, A. Towards a New Business Model for Streaming Platforms Using Blockchain Technology. Future Internet 2024, 16, 207. https://doi.org/10.3390/fi16060207

AMA Style

Soares R, Araújo A. Towards a New Business Model for Streaming Platforms Using Blockchain Technology. Future Internet. 2024; 16(6):207. https://doi.org/10.3390/fi16060207

Chicago/Turabian Style

Soares, Rendrikson, and André Araújo. 2024. "Towards a New Business Model for Streaming Platforms Using Blockchain Technology" Future Internet 16, no. 6: 207. https://doi.org/10.3390/fi16060207

APA Style

Soares, R., & Araújo, A. (2024). Towards a New Business Model for Streaming Platforms Using Blockchain Technology. Future Internet, 16(6), 207. https://doi.org/10.3390/fi16060207

Note that from the first issue of 2016, this journal uses article numbers instead of page numbers. See further details here.

Article Metrics

Back to TopTop