Machine Learning and IoT-Based Solutions in Industrial Applications for Smart Manufacturing: A Critical Review
Abstract
1. Introduction
- Safety: The safety background is analyzed by extending the concept to the two fundamental areas of Industry 4.0, considering safety in the workplace by safeguarding the health of the operator and cybersecurity to prevent cyber-attacks.
- Predictive maintenance: The various IoT approaches adopted to minimize maintenance costs are discussed, eliminating unwanted downtime and ensuring longer machine life.
- Process control: the study of IoT techniques to control an industrial process and prevent divergences or failures.
- Additive manufacturing: IoT applications combined with the production of artifacts through the 3D-printing process are addressed.
- A comparative analysis of the analyzed works is reported, and each research work’s main features and strengths are compared to the others;
- An overview table is provided, and the main characteristics of each work addressed in this review paper are defined.
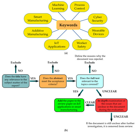
Selection Method of Analyzed Articles Based on PRISMA Methodologies
2. Description and Comparison of Machine Learning Algorithms for Data Processing in Smart Manufacturing
- ⮚
- Supervised learning: This algorithm trains itself using a labeled dataset where each input datum corresponds to a well-defined output. By looking at these labeled examples, the algorithm can transfer the input attributes to the intended output [37,38,39]. The classification is to classify or enumerate the data into predetermined classes or categories. Generally, the output is a discrete value representing a class or a category. Supervised MLs include classification and regression algorithms. Classification algorithms predict a result as a discrete value indicating the object’s membership in a specific class. Regression algorithms, on the other hand, differ from classification in that the results are expressed through continuous values. This classification of machine learning algorithms includes regression algorithms, logistic regression, Naïve Bayes, K-nearest neighbors (KNN), decision trees, random forest, and XGBoost [40,41,42,43,44].
- ⮚
- Unsupervised learning: This is the process of extracting patterns or structures from data without knowing the outcome. The method is used for an unlabeled data collection to learn an input representation that captures the underlying data structure. Unsupervised learning is divided into clustering, dimensionality reduction, density estimation, and anomaly detection [38,45]. Clustering is grouping similar data points based on specific characteristics or similarities. Dimensionality-reduction techniques aim to reduce the number of features in a dataset while preserving important information. Density estimation involves estimating the probability density function of a dataset. Anomaly detection identifies data points that deviate significantly from expected or normal behavior [46]. Examples of unsupervised learning algorithms are the staked auto-encoder algorithm (SAE) [47], k-means, k-medoids, and fuzzy c-means [38].
- ⮚
- Semi-supervised learning: Semi-supervised learning combines supervised and unsupervised learning methods, using labeled and unlabeled data to improve model performance [38]. The main categories of this approach are as follows:
- Self-training: an algorithm that trains a model on labeled data, then uses the model to label unlabeled instances, integrating them into the labeled dataset and repeating the process.
- Graph-based methods: Data points are represented as nodes in a graph, propagating labels through it to label unlabeled nodes.
- Co-training: Multiple models are trained on different subsets of the data, exchanging labels for unlabeled instances.
- Multi-view learning: Data are analyzed from different perspectives, and models work together to optimize overall performance.
- ⮚
- Reinforcement learning: This type of ML consists of training an agent through the feedback obtained from its responses on the application environment [38]. This agent is assigned rewards and penalties for the activities performed to define a policy that allows the maximum reward to be assigned [43].
- ✓
- Regression algorithms: These predict a numerical value based on other input variables. They are used in many predictive analytics applications, such as stock price forecasting in finance, weather forecasting, and market demand assessment. Linear regression is the simplest type, as it aims to predict a numerical value based on a single input variable. The algorithm generates a line representing the relationship between the input variable and the predicted numerical value.
- ✓
- Logistic regression: This is more complex than the linear variant and is used to predict the value of a binary variable based on other input variables [49]. The algorithm generates an “S” curve that describes the probability of the output value based on the input variable. Among the possible applications, for example, is that logistic regression can predict if a patient will develop a disease based on documented risk factors (input data).
- ✓
- Naïve Bayes: This is an algorithm based on Bayes’ theorem, which assumes that the presence or absence of a particular feature in a document is not related to the presence or absence of other features [49]. The operation of the Naïve Bayes algorithm is based on estimating the conditional probabilities of the independent variables given the dependent variables. Simple and fast to execute, this algorithm can, however, suffer from accuracy problems.
- ✓
- K-nearest neighbors (KNN): This is a classification algorithm based on the characteristics of objects close to the one being classified [49]. In other words, the KNN algorithm classifies an object based on its proximity to other known objects. The operation of the KNN algorithm is based on the estimation of the distance between the characteristics of the object to be classified and those of the objects already known to the system. The KNN algorithm, therefore, uses the k objects closest to the object to be classified to determine its class. The choice of the value of k is made through various heuristic techniques.
- ✓
- Decision tree algorithm: This is a graphical representation of a set of decision rules and their consequences [49]. Each internal node of the tree represents a variable, while each arc starting from an internal node represents a possible value for that variable. Finally, each leaf of the tree represents the predicted value for the target variable, starting from the values of the other properties. Decision trees are also used in more complex algorithms involving their combination.
- ✓
- Random forest: This is a supervised learning algorithm that uses an ensemble technique to improve the accuracy and stability of the model [44]. It is used for classification and regression problems to predict a numerical value or a class based on one or more input variables. The operation of the random forest algorithm involves creating a set of decision trees, each of which is trained on a random subset of the data. This model generates a native independence between the trees, which results in a series of uncorrelated predictions, except in the final combination. The random forest algorithm is appreciated for its accuracy and flexibility, to the point that it is widespread in many fields, such as image classification, medical diagnosis, and fraud detection.
- ✓
- XGBoost: This is a boosting algorithm commonly used for classification and regression problems. In particular, XGBoost is an advanced form of gradient boosting that improves efficiency and predictive performance through optimizations, such as missing data handling and regularization [44].
- ✓
- Support vector machine: This is a supervised learning method used primarily for classification problems, but it can also be adapted for regression. SVM can classify unlabeled data by using a hyperplane to identify data clustering. The output of SVM is not, however, nonlinearly separable. When using SVM in data analysis, choosing the right kernel and parameters is essential for resolving such issues [44,49].
- Convolutional neural networks (CNNs) are widely used as tools for image classification thanks to the shape extraction process [50];
- Recurrent neural networks (RNNs) are generally used for speech recognition because they use sequential or time-series data. In particular, they are mainly used when it is necessary to make predictions about future outcomes, and they have a significant capacity for learning nonlinear features and processing time-sequence data [51].
3. Overview of IoT System Security Applications in the Industrial Field
3.1. Comparative Analysis in the Case of Worker Safety
3.2. Comparative Analysis Referred to Cybersecurity
- -
- Security Initiatives in IoT Ecosystems: 512-bit RSA and firm hash algorithms are used to protect IoT data. This approach is combined with effective clustering methods based on parameters such as node degree, distance, residual energy, and fitness, with the Salp Swarm Algorithm (SSA) used to determine suitability in the context of the sensor network. In some cases, for security in CPSs, they put the system into safe mode when boundary criteria are exceeded, resulting in a rapid response to critical solutions. Risk management is an essential aspect. It is possible to proactively address emerging threats by managing risk in three phases: detection, analysis, and reconfiguration. Finally, a further initiative to ensure cybersecurity concerns the importance of security protocols in wireless networks.
- -
- Innovations in Data Security: One innovation in data security is blockchain, which ensures that data is stored securely by strengthening trust in the peer-to-peer system. Also innovative is the implementation of deep protection combined with an encryption algorithm to ensure end-to-end security, particularly important context given that data can pass through vulnerable entities.
- -
- New Paradigm Approaches: Two new cybersecurity paradigms are IIoT-enabled flexible systems and hybrid edge Ccmputing routers. First, using techniques such as mutual authentication and key agreement, the new approach overcomes the limitations of previous technologies that improve data analysis and operational efficiency. The second combines hybrid routing and IoT gateways using technologies such as BLE and LoRa to extend the reach of networks while facilitating data processing in edge devices.
4. IoT Overview for Predictive Maintenance in Smart Manufacturing
Comparative Analysis of Predictive Maintenance Applications
5. State of the Art on IoT Systems for Industrial Process Control
- Integration of production processes into the value chain, enabling smart factories to achieve end-to-end management of the entire production process from supply chain to services and life cycle management.
- Interoperability is the ability of all system components to connect, communicate, and interact transparently using standardized data and communication models.
- Decentralization, allowing different sub-systems to make decisions locally and autonomously to achieve a final organizational goal.
- Real-time performance, which requires that production processes collect, communicate, and consolidate data at the proper rates so strategic decisions can be taken timely.
- Modularity allows individual parts to be upgraded, expanded, or replaced with the most minor disturbance to production operations. This feature enables smart factories to quickly adjust to changing production needs and physical environments.
Comparative Analysis of Process Control Applications
6. IoT Systems Applied to Additive Manufacturing
Comparative Analysis of Additive Manufacturing Applications
7. Conclusions and Future Developments
Author Contributions
Funding
Data Availability Statement
Conflicts of Interest
References
- Sahoo, S.; Lo, C.-Y. Smart Manufacturing Powered by Recent Technological Advancements: A Review. J. Manuf. Syst. 2022, 64, 236–250. [Google Scholar] [CrossRef]
- Khanna, A.; Selvaraj, P.; Gupta, D.; Sheikh, T.H.; Pareek, P.K.; Shankar, V. Internet of Things and Deep Learning Enabled Healthcare Disease Diagnosis Using Biomedical Electrocardiogram Signals. Expert Syst. 2023, 40, 12864. [Google Scholar] [CrossRef]
- Bonfanti, S.B.; Crocioni, G.; Cunsolo, F.; Gruosso, G. Implementation of an IoT Node for Biomedical Applications. In Proceedings of the 4th International Forum on Research and Technology for Society and Industry (RTSI), Palermo, Italy, 10–13 September 2018; IEEE: New York, NY, USA, 2018; pp. 1–6. [Google Scholar] [CrossRef]
- Javaid, M.; Haleem, A.; Singh, R.P.; Suman, R. Enhancing Smart Farming through the Applications of Agriculture 4.0 Technologies. Int. J. Intell. Netw. 2022, 3, 150–164. [Google Scholar] [CrossRef]
- Prakash, C.; Singh, L.P.; Gupta, A.; Lohan, S.K. Advancements in Smart Farming: A Comprehensive Review of IoT, Wireless Communication, Sensors, and Hardware for Agricultural Automation. Sens. Actuators A Phys. 2023, 362, 114605. [Google Scholar] [CrossRef]
- Kumar, D.; Kr Singh, R.; Mishra, R.; Fosso Wamba, S. Applications of the Internet of Things for Optimizing Warehousing and Logistics Operations: A Systematic Literature Review and Future Research Directions. Comput. Ind. Eng. 2022, 171, 108455. [Google Scholar] [CrossRef]
- Liu, C.; Zhu, H.; Tang, D.; Nie, Q.; Zhou, T.; Wang, L.; Song, Y. Probing an Intelligent Predictive Maintenance Approach with Deep Learning and Augmented Reality for Machine Tools in IoT-Enabled Manufacturing. Robot. Comput.-Integr. Manuf. 2022, 77, 102357. [Google Scholar] [CrossRef]
- Saravanan, G.; Parkhe, S.S.; Thakar, C.M.; Kulkarni, V.V.; Mishra, H.G.; Gulothungan, G. Implementation of IoT in Production and Manufacturing: An Industry 4.0 Approach. Mater. Today Proc. 2022, 51, 2427–2430. [Google Scholar] [CrossRef]
- Del Real Torres, A.; Andreiana, D.S.; Ojeda Roldán, Á.; Hernández Bustos, A.; Acevedo Galicia, L.E. A Review of Deep Reinforcement Learning Approaches for Smart Manufacturing in Industry 4.0 and 5.0 Framework. Appl. Sci. 2022, 12, 12377. [Google Scholar] [CrossRef]
- Keerthi, C.K.; Jabbar, M.A.; Seetharamulu, B. Cyber Physical Systems (CPS): Security Issues, Challenges and Solutions. In Proceedings of the International Conference on Computational Intelligence and Computing Research (ICCIC), Coimbatore, India, 14–16 December 2017; IEEE: New York, NY, USA, 2017; pp. 1–4. [Google Scholar] [CrossRef]
- Ryalat, M.; ElMoaqet, H.; AlFaouri, M. Design of a Smart Factory Based on Cyber-Physical Systems and Internet of Things towards Industry 4.0. Appl. Sci. 2023, 13, 2156. [Google Scholar] [CrossRef]
- Ghimire, T.; Joshi, A.; Sen, S.; Kapruan, C.; Chadha, U.; Selvaraj, S.K. Blockchain in Additive Manufacturing Processes: Recent Trends & Its Future Possibilities. Mater. Today Proc. 2022, 50, 2170–2180. [Google Scholar] [CrossRef]
- Gallo, G.; Rienzo, F.D.; Garzelli, F.; Ducange, P.; Vallati, C. A Smart System for Personal Protective Equipment Detection in Industrial Environments Based on Deep Learning at the Edge. IEEE Access 2024, 10, 110862–110878. [Google Scholar] [CrossRef]
- Rasouli, S.; Alipouri, Y.; Chamanzad, S. Smart Personal Protective Equipment (PPE) for Construction Safety: A Literature Review. Saf. Sci. 2024, 170, 106368. [Google Scholar] [CrossRef]
- Aslan, Ö.; Aktuğ, S.S.; Ozkan-Okay, M.; Yilmaz, A.A.; Akin, E. A Comprehensive Review of Cyber Security Vulnerabilities, Threats, Attacks, and Solutions. Electronics 2023, 12, 1333. [Google Scholar] [CrossRef]
- Mecheter, A.; Tarlochan, F.; Kucukvar, M. A Review of Conventional versus Additive Manufacturing for Metals: Life-Cycle Environmental and Economic Analysis. Sustainability 2023, 15, 12299. [Google Scholar] [CrossRef]
- Duman, B.; Süzen, A.A. Modeling of IoT-based additive manufacturing machine’s digital twin for error detection. J. Eng. Sci. Des. 2023, 11, 486–497. [Google Scholar] [CrossRef]
- Chigilipalli, B.K.; Karri, T.; Chetti, S.N.; Bhiogade, G.; Kottala, R.K.; Cheepu, M. A Review on Recent Trends and Applications of IoT in Additive Manufacturing. Appl. Syst. Innov. 2023, 6, 50. [Google Scholar] [CrossRef]
- Urhal, P.; Weightman, A.; Diver, C.; Bartolo, P. Robot Assisted Additive Manufacturing: A Review. Robot. Comput.-Integr. Manuf. 2019, 59, 335–345. [Google Scholar] [CrossRef]
- Shen, T.; Li, B. Digital Twins in Additive Manufacturing: A State-of-the-Art Review. Int. J. Adv. Manuf. Technol. 2024, 131, 63–92. [Google Scholar] [CrossRef]
- Fast Radius. Available online: https://fastradius.com/expertise/manufacturing-quality-standards/#additive (accessed on 15 October 2024).
- Geico S.p.a. Available online: https://geico-spa.com/en/innovation/smart-paintshop/ (accessed on 15 October 2024).
- Industry 5.0—European Commission. Available online: https://research-and-innovation.ec.europa.eu/research-area/industrial-research-and-innovation/industry-50_en (accessed on 14 October 2024).
- Mourtzis, D.; Angelopoulos, J.; Panopoulos, N. A Literature Review of the Challenges and Opportunities of the Transition from Industry 4.0 to Society 5.0. Energies 2022, 15, 6276. [Google Scholar] [CrossRef]
- Pizoń, J.; Gola, A. Human–Machine Relationship—Perspective and Future Roadmap for Industry 5.0 Solutions. Machines 2023, 11, 203. [Google Scholar] [CrossRef]
- Ghobakhloo, M.; Mahdiraji, H.A.; Iranmanesh, M.; Jafari-Sadeghi, V. From Industry 4.0 Digital Manufacturing to Industry 5.0 Digital Society: A Roadmap Toward Human-Centric, Sustainable, and Resilient Production. Inf. Syst. Front. 2024. [Google Scholar] [CrossRef]
- Martini, B.; Bellisario, D.; Coletti, P. Human-Centered and Sustainable Artificial Intelligence in Industry 5.0: Challenges and Perspectives. Sustainability 2024, 16, 5448. [Google Scholar] [CrossRef]
- Sharma, M.; Tomar, A.; Hazra, A. Edge Computing for Industry 5.0: Fundamental, Applications, and Research Challenges. IEEE Internet Things J. 2024, 11, 19070–19093. [Google Scholar] [CrossRef]
- Chi, H.R.; Wu, C.K.; Huang, N.-F.; Tsang, K.-F.; Radwan, A. A Survey of Network Automation for Industrial Internet-of-Things Toward Industry 5.0. IEEE Trans. Ind. Inform. 2023, 19, 2065–2077. [Google Scholar] [CrossRef]
- Vacchi, M.; Siligardi, C.; Settembre-Blundo, D. Driving Manufacturing Companies toward Industry 5.0: A Strategic Framework for Process Technological Sustainability Assessment (P-TSA). Sustainability 2024, 16, 695. [Google Scholar] [CrossRef]
- Page, M.J.; McKenzie, J.E.; Bossuyt, P.M.; Boutron, I.; Hoffmann, T.C.; Mulrow, C.D.; Shamseer, L.; Tetzlaff, J.M.; Akl, E.A.; Brennan, S.E.; et al. The PRISMA 2020 Statement: An Updated Guideline for Reporting Systematic Reviews. BMJ 2021, 372, n71. [Google Scholar] [CrossRef]
- Page, M.J.; Moher, D.; Bossuyt, P.M.; Boutron, I.; Hoffmann, T.C.; Mulrow, C.D.; Shamseer, L.; Tetzlaff, J.M.; Akl, E.A.; Brennan, S.E.; et al. PRISMA 2020 Explanation and Elaboration: Updated Guidance and Exemplars for Reporting Systematic Reviews. BMJ 2021, 372, n160. [Google Scholar] [CrossRef]
- Wang, J.; Ma, Y.; Zhang, L.; Gao, R.X.; Wu, D. Deep Learning for Smart Manufacturing: Methods and Applications. J. Manuf. Syst. 2018, 48, 144–156. [Google Scholar] [CrossRef]
- Yaghoubi, E.; Yaghoubi, E.; Khamees, A.; Razmi, D.; Lu, T. A Systematic Review and Meta-Analysis of Machine Learning, Deep Learning, and Ensemble Learning Approaches in Predicting EV Charging Behavior. Eng. Appl. Artif. Intell. 2024, 135, 108789. [Google Scholar] [CrossRef]
- Kudelina, K.; Raja, H.A. Neuro-Fuzzy Framework for Fault Prediction in Electrical Machines via Vibration Analysis. Energies 2024, 17, 2818. [Google Scholar] [CrossRef]
- Sarker, I.H. Machine Learning: Algorithms, Real-World Applications and Research Directions. SN Comput. Sci. 2021, 2, 160. [Google Scholar] [CrossRef] [PubMed]
- Nasteski, V. An Overview of the Supervised Machine Learning Methods. Horiz. B 2017, 4, 51–62. [Google Scholar] [CrossRef]
- An, Q.; Rahman, S.; Zhou, J.; Kang, J.J. A Comprehensive Review on Machine Learning in Healthcare Industry: Classification, Restrictions, Opportunities and Challenges. Sensors 2023, 23, 4178. [Google Scholar] [CrossRef]
- Osisanwo, F.Y.; Akinsola, J.E.T.; Awodele, O.; Hinmikaiye, J.O.; Olakanmi, O.; Akinjobi, J. Supervised Machine Learning Algorithms: Classification and Comparison. Int. J. Comput. Trends Technol. (IJCTT) 2017, 48, 128–138. [Google Scholar] [CrossRef]
- Hassan, S.U.; Ahamed, J.; Ahmad, K. Analytics of Machine Learning-Based Algorithms for Text Classification. Sustain. Oper. Comput. 2022, 3, 238–248. [Google Scholar] [CrossRef]
- Beskopylny, A.N.; Stel’makh, S.A.; Shcherban’, E.M.; Mailyan, L.R.; Meskhi, B.; Razveeva, I.; Kozhakin, A.; Pembek, A.; Elshaeva, D.; Chernil’nik, A.; et al. Prediction of the Compressive Strength of Vibrocentrifuged Concrete Using Machine Learning Methods. Buildings 2024, 14, 377. [Google Scholar] [CrossRef]
- Gupta, V.; Mishra, V.K.; Singhal, P.; Kumar, A. An Overview of Supervised Machine Learning Algorithm. In Proceedings of the 11th International Conference on System Modeling & Advancement in Research Trends (SMART), Moradabad, India, 16–17 December 2022; pp. 87–92. [Google Scholar] [CrossRef]
- Faria, J.M. Machine Learning Safety: An Overview. In Proceeding of the 26th Safety-Critical Systems Symposium, York, UK, 6–8 February 2018; p. 1. [Google Scholar]
- Wang, P.; Wu, H.; Liu, X.; Xu, C. Machine Learning-Assisted Prediction of Stress Corrosion Crack Growth Rate in Stainless Steel. Crystals 2024, 14, 846. [Google Scholar] [CrossRef]
- Wang, J.; Biljecki, F. Unsupervised Machine Learning in Urban Studies: A Systematic Review of Applications. Cities 2022, 129, 103925. [Google Scholar] [CrossRef]
- Rolf, B.; Beier, A.; Jackson, I.; Müller, M.; Reggelin, T.; Stuckenschmidt, H.; Lang, S. A Review on Unsupervised Learning Algorithms and Applications in Supply Chain Management. Int. J. Prod. Res. 2024, 1–51. [Google Scholar] [CrossRef]
- Yu, W.; Chen, Y. Data-Driven Polyline Simplification Using a Stacked Autoencoder-Based Deep Neural Network. Trans. GIS 2022, 26, 2302–2325. [Google Scholar] [CrossRef]
- Thai, H.-T. Machine Learning for Structural Engineering: A State-of-the-Art Review. Structures 2022, 38, 448–491. [Google Scholar] [CrossRef]
- Ahsan, M.M.; Luna, S.A.; Siddique, Z. Machine-Learning-Based Disease Diagnosis: A Comprehensive Review. Healthcare 2022, 10, 541. [Google Scholar] [CrossRef] [PubMed]
- Bechelli, S.; Delhommelle, J. Machine Learning and Deep Learning Algorithms for Skin Cancer Classification from Dermoscopic Images. Bioengineering 2022, 9, 97. [Google Scholar] [CrossRef]
- Hu, J.; Jiang, Q.; Shen, Y.; Qian, C.; Xu, F.; Zhu, Q. Application of Recurrent Neural Network to Mechanical Fault Diagnosis: A Review. J. Mech. Sci. Technol. 2022, 36, 527–542. [Google Scholar] [CrossRef]
- Misra, S.; Roy, C.; Sauter, T.; Mukherjee, A.; Maiti, J. Industrial Internet of Things for Safety Management Applications: A Survey. IEEE Access 2022, 10, 83415–83439. [Google Scholar] [CrossRef]
- Kaur, B.; Dadkhah, S.; Shoeleh, F.; Neto, E.C.P.; Xiong, P.; Iqbal, S.; Lamontagne, P.; Ray, S.; Ghorbani, A.A. Internet of Things (IoT) Security Dataset Evolution: Challenges and Future Directions. Internet Things 2023, 22, 100780. [Google Scholar] [CrossRef]
- Zhan, X.; Wu, W.; Shen, L.; Liao, W.; Zhao, Z.; Xia, J. Industrial Internet of Things and Unsupervised Deep Learning Enabled Real-Time Occupational Safety Monitoring in Cold Storage Warehouse. Saf. Sci. 2022, 152, 105766. [Google Scholar] [CrossRef]
- Zhang, J.; Yan, Q.; Zhu, X.; Yu, K. Smart Industrial IoT Empowered Crowd Sensing for Safety Monitoring in Coal Mine. Digit. Commun. Netw. 2023, 9, 296–305. [Google Scholar] [CrossRef]
- Nachiappan, B.; Rajkumar, N.; Viji, C.; Mohanraj, A. Ensuring Worker Safety at Construction Sites Using Geofence. SSRG Int. J. Civ. Eng. 2024, 11, 107–113. [Google Scholar] [CrossRef]
- Khan, S.I.; Ray, B.R.; Karmakar, N.C. RFID Localization in Construction with IoT and Security Integration. Autom. Constr. 2024, 159, 105249. [Google Scholar] [CrossRef]
- Lalitha, K.; Ramya, G.; Shunmugathammal, M. AI-Based Safety Helmet for Mining Workers Using IoT Technology and ARM Cortex-M. IEEE Sens. J. 2023, 23, 21355–21362. [Google Scholar] [CrossRef]
- De Fazio, R.; Cafagna, D.; Marcuccio, G.; Minerba, A.; Visconti, P. A Multi-Source Harvesting System Applied to Sensor-Based Smart Garments for Monitoring Workers’ Bio-Physical Parameters in Harsh Environments. Energies 2020, 13, 2161. [Google Scholar] [CrossRef]
- De Fazio, R.; Dinoi, L.M.; De Vittorio, M.; Visconti, P. A Sensor-Based Drone for Pollutants Detection in Eco-Friendly Cities: Hardware Design and Data Analysis Application. Electronics 2021, 11, 52. [Google Scholar] [CrossRef]
- Mehata, K.M.; Shankar, S.K.; Karthikeyan, N.; Nandhinee, K.; Hedwig, P.R. IoT Based Safety and Health Monitoring for Construction Workers. In Proceedings of the 1st International Conference on Innovations in Information and Communication Technology (ICIICT), Chennai, India, 25–26 April 2019; IEEE: New York, NY, USA, 2019; pp. 1–7. [Google Scholar] [CrossRef]
- Kanan, R.; Elhassan, O.; Bensalem, R. An IoT-Based Autonomous System for Workers’ Safety in Construction Sites with Real-Time Alarming, Monitoring, and Positioning Strategies. Autom. Constr. 2018, 88, 73–86. [Google Scholar] [CrossRef]
- Nourildean, S.W.; Hassib, M.D.; Mohammed, Y.A. Internet of Things Based Wireless Sensor Network: A Review. Indones. J. Electr. Eng. Comput. Sci. (IJEECS) 2022, 27, 246. [Google Scholar] [CrossRef]
- Kim, J.H.; Jo, B.W.; Jo, J.H.; Kim, D.K. Development of an IoT-Based Construction Worker Physiological Data Monitoring Platform at High Temperatures. Sensors 2020, 20, 5682. [Google Scholar] [CrossRef]
- De Fazio, R.; De Vittorio, M.; Visconti, P. Innovative IoT Solutions and Wearable Sensing Systems for Monitoring Human Biophysical Parameters: A Review. Electronics 2021, 10, 1660. [Google Scholar] [CrossRef]
- De Fazio, R.; Katamba, D.M.; Lay Ekuakille, A.; Ferreira, M.J.; Kidiamboko, S.; Giannoccaro, N.I.; Velazquez, R.; Visconti, P. Sensors-Based Mobile Robot for Harsh Environments: Functionalities, Energy Consumption Analysis and Characterization. Acta Imeko 2021, 10, 209. [Google Scholar] [CrossRef]
- Márquez-Sánchez, S.; Campero-Jurado, I.; Herrera-Santos, J.; Rodríguez, S.; Corchado, J.M. Intelligent Platform Based on Smart PPE for Safety in Workplaces. Sensors 2021, 21, 4652. [Google Scholar] [CrossRef]
- Bontempi, A.; Demarchi, D.; Ros, P.M. Design of Wireless Power Smart Personal Protective Equipment for Industrial Internet of Things. IEEE Access 2024, 12, 79613–79625. [Google Scholar] [CrossRef]
- De Fazio, R.; Al-Hinnawi, A.-R.; De Vittorio, M.; Visconti, P. An Energy-Autonomous Smart Shirt Employing Wearable Sensors for Users’ Safety and Protection in Hazardous Workplaces. Appl. Sci. 2022, 12, 2926. [Google Scholar] [CrossRef]
- Visconti, P.; De Fazio, R.; Velazquez, R.; Al-Naami, B.; Ghavifekr, A.A. Wearable Sensing Smart Solutions for Workers’ Remote Control in Health-Risk Activities. In Proceedings of the 8th Int Conference on Control, Instrumentation and Automation (ICCIA), Tehran, Iran, 2–3 March 2022; IEEE: New York, NY, USA, 2022; pp. 1–5. [Google Scholar] [CrossRef]
- Montanaro, T.; Sergi, I.; Motroni, A.; Buffi, A.; Nepa, P.; Pirozzi, M.; Catarinucci, L.; Colella, R.; Chietera, F.P.; Patrono, L. An IoT-Aware Smart System Exploiting the Electromagnetic Behavior of UHF-RFID Tags to Improve Worker Safety in Outdoor Environments. Electronics 2022, 11, 717. [Google Scholar] [CrossRef]
- Gallo, G.; Di Rienzo, F.; Ducange, P.; Ferrari, V.; Tognetti, A.; Vallati, C. A Smart System for Personal Protective Equipment Detection in Industrial Environments Based on Deep Learning. In Proceedings of the 2021 IEEE International Conference on Smart Computing (SMARTCOMP), Irvine, CA, USA, 23–27 August 2021; pp. 222–227. [Google Scholar] [CrossRef]
- Abuhasel, K.A.; Khan, M.A. A Secure Industrial Internet of Things (IIoT) Framework for Resource Management in Smart Manufacturing. IEEE Access 2020, 8, 117354–117364. [Google Scholar] [CrossRef]
- Li, G.; Ren, L.; Fu, Y.; Yang, Z.; Adetola, V.; Wen, J.; Zhu, Q.; Wu, T.; Candan, K.S.; O’Neill, Z. A Critical Review of Cyber-Physical Security for Building Automation Systems. Annu. Rev. Control 2023, 55, 237–254. [Google Scholar] [CrossRef]
- Wadsworth, A.; Thanoon, M.I.; McCurry, C.; Sabatto, S.Z. Development of IIoT Monitoring and Control Security Scheme for Cyber Physical Systems. In Proceedings of the 2019 SoutheastCon, Huntsville, AL, USA, 11–14 April 2019; IEEE: New York, NY, USA, 2019; pp. 1–5. [Google Scholar] [CrossRef]
- Moradbeikie, A.; Jamshidi, K.; Bohlooli, A.; Garcia, J.; Masip-Bruin, X. An IIoT Based ICS to Improve Safety Through Fast and Accurate Hazard Detection and Differentiation. IEEE Access 2020, 8, 206942–206957. [Google Scholar] [CrossRef]
- Peserico, G.; Morato, A.; Tramarin, F.; Vitturi, S. Functional Safety Networks and Protocols in the Industrial Internet of Things Era. Sensors 2021, 21, 6073. [Google Scholar] [CrossRef]
- Leng, J.; Ye, S.; Zhou, M.; Zhao, J.L.; Liu, Q.; Guo, W.; Cao, W.; Fu, L. Blockchain-Secured Smart Manufacturing in Industry 4.0: A Survey. IEEE Trans. Syst. Man Cybern. Syst. 2021, 51, 237–252. [Google Scholar] [CrossRef]
- Khan, A.A.; Bourouis, S.; Kamruzzaman, M.M.; Hadjouni, M.; Shaikh, Z.A.; Laghari, A.A.; Elmannai, H.; Dhahbi, S. Data Security in Healthcare Industrial Internet of Things with Blockchain. IEEE Sens. J. 2023, 23, 25144–25151. [Google Scholar] [CrossRef]
- Mosteiro-Sanchez, A.; Barcelo, M.; Astorga, J.; Urbieta, A. Securing IIoT Using Defence-in-Depth: Towards an End-to-End Secure Industry 4.0. J. Manuf. Syst. 2020, 57, 367–378. [Google Scholar] [CrossRef]
- AbuEmera, E.A.; ElZouka, H.A.; Saad, A.A. Security Framework for Identifying Threats in Smart Manufacturing Systems Using STRIDE Approach. In Proceedings of the 2nd International Conference on Consumer Electronics and Computer Engineering (ICCECE), Guangzhou, China, 14–16 January 2022; IEEE: New York, NY, USA, 2022; pp. 605–612. [Google Scholar] [CrossRef]
- Hammad, M.; Badshah, A.; Abbas, G.; Alasmary, H.; Waqas, M.; Khan, W.A. A Provable Secure and Efficient Authentication Framework for Smart Manufacturing Industry. IEEE Access 2023, 11, 67626–67639. [Google Scholar] [CrossRef]
- Alrowais, F.; Althahabi, S.; Alotaibi, S.S.; Mohamed, A.; Ahmed Hamza, M.; Marzouk, R. Automated Machine Learning Enabled Cybersecurity Threat Detection in Internet of Things Environment. Comput. Syst. Sci. Eng. 2023, 45, 687–700. [Google Scholar] [CrossRef]
- Wu, F.; Qiu, C.; Wu, T.; Yuce, M.R. Edge-Based Hybrid System Implementation for Long-Range Safety and Healthcare IoT Applications. IEEE Internet Things J. 2021, 8, 9970–9980. [Google Scholar] [CrossRef]
- Mrabet, H.; Alhomoud, A.; Jemai, A.; Trentesaux, D. A Secured Industrial Internet-of-Things Architecture Based on Blockchain Technology and Machine Learning for Sensor Access Control Systems in Smart Manufacturing. Appl. Sci. 2022, 12, 4641. [Google Scholar] [CrossRef]
- Kim, H.; Lee, K. IIoT Malware Detection Using Edge Computing and Deep Learning for Cybersecurity in Smart Factories. Appl. Sci. 2022, 12, 7679. [Google Scholar] [CrossRef]
- Alzarrad, A.; Miller, M.; Chowdhury, S.; McIntosh, J.; Perry, T.; Shen, R. Harnessing Virtual Reality to Mitigate Heat-Related Injuries in Construction Projects. CivilEng 2023, 4, 1157–1168. [Google Scholar] [CrossRef]
- Li, C.; Wang, J.; Wang, S.; Zhang, Y. A Review of IoT Applications in Healthcare. Neurocomputing 2024, 565, 127017. [Google Scholar] [CrossRef]
- Javed, S.; Ghazala, S.; Faseeha, U. Perspectives of Heat Stroke Shield: An IoT Based Solution for the Detection and Preliminary Treatment of Heat Stroke. Eng. Technol. Appl. Sci. Res. 2020, 10, 5576–5580. [Google Scholar] [CrossRef]
- Kakamu, T.; Endo, S.; Hidaka, T.; Masuishi, Y.; Kasuga, H.; Fukushima, T. Heat-Related Illness Risk and Associated Personal and Environmental Factors of Construction Workers during Work in Summer. Sci. Rep. 2021, 11, 1119. [Google Scholar] [CrossRef]
- SlateSafety. Available online: https://slatesafety.com/ (accessed on 10 October 2024).
- Callihan, M.; Cole, H.; Stokley, H.; Gunter, J.; Clamp, K.; Martin, A.; Doherty, H. Comparison of Slate Safety Wearable Device to Ingestible Pill and Wearable Heart Rate Monitor. Sensors 2023, 23, 877. [Google Scholar] [CrossRef]
- Kenzen. Available online: https://kenzen.com/ (accessed on 14 October 2024).
- Kenzen. Available online: https://kenzen.com/end-to-end-health-and-safety-monitoring/ (accessed on 14 October 2024).
- Garney. Available online: https://www.garney.com/about/safety/ (accessed on 14 October 2024).
- Pech, M.; Vrchota, J.; Bednář, J. Predictive Maintenance and Intelligent Sensors in Smart Factory: Review. Sensors 2021, 21, 1470. [Google Scholar] [CrossRef]
- Wang, H.; Zhang, W.; Yang, D.; Xiang, Y. Deep-Learning-Enabled Predictive Maintenance in Industrial Internet of Things: Methods, Applications, and Challenges. IEEE Syst. J. 2023, 17, 2602–2615. [Google Scholar] [CrossRef]
- Nangia, S.; Makkar, S.; Hassan, R. IoT Based Predictive Maintenance in Manufacturing Sector. In Proceedings of the International Conference on Innovative Computing & Communication (ICICC), New Delhi, India, 20–22 February 2020. [Google Scholar] [CrossRef]
- Chen, L.; Wei, L.; Wang, Y.; Wang, J.; Li, W. Monitoring and Predictive Maintenance of Centrifugal Pumps Based on Smart Sensors. Sensors 2022, 22, 2106. [Google Scholar] [CrossRef] [PubMed]
- Fordal, J.M.; Schjølberg, P.; Helgetun, H.; Skjermo, T.Ø.; Wang, Y.; Wang, C. Application of Sensor Data Based Predictive Maintenance and Artificial Neural Networks to Enable Industry 4.0. Adv. Manuf. 2023, 11, 248–263. [Google Scholar] [CrossRef]
- Ayvaz, S.; Alpay, K. Predictive Maintenance System for Production Lines in Manufacturing: A Machine Learning Approach Using IoT Data in Real-Time. Expert Syst. Appl. 2021, 173, 114598. [Google Scholar] [CrossRef]
- Gbadamosi, A.-Q.; Oyedele, L.O.; Delgado, J.M.D.; Kusimo, H.; Akanbi, L.; Olawale, O.; Muhammed-Yakubu, N. IoT for Predictive Assets Monitoring and Maintenance: An Implementation Strategy for the UK Rail Industry. Autom. Constr. 2021, 122, 103486. [Google Scholar] [CrossRef]
- Sang, G.M.; Xu, L.; De Vrieze, P. A Predictive Maintenance Model for Flexible Manufacturing in the Context of Industry 4.0. Front. Big Data 2021, 4, 663466. [Google Scholar] [CrossRef]
- Smagulova, K.; James, A.P. A Survey on LSTM Memristive Neural Network Architectures and Applications. Eur. Phys. J. Spec. Top. 2019, 228, 2313–2324. [Google Scholar] [CrossRef]
- Rosati, R.; Romeo, L.; Cecchini, G.; Tonetto, F.; Viti, P.; Mancini, A.; Frontoni, E. From Knowledge-Based to Big Data Analytic Model: A Novel IoT and Machine Learning Based Decision Support System for Predictive Maintenance in Industry 4.0. J. Intell. Manuf. 2023, 34, 107–121. [Google Scholar] [CrossRef]
- Lakshminarayana, S.; Praseed, A.; Thilagam, P.S. Securing the IoT Application Layer from an MQTT Protocol Perspective: Challenges and Research Prospects. IEEE Commun. Surv. Tutor. 2024. [Google Scholar] [CrossRef]
- Haripriya, A.P.; Kulothungan, K. Secure-MQTT: An Efficient Fuzzy Logic-Based Approach to Detect DoS Attack in MQTT Protocol for Internet of Things. EURASIP J. Wirel. Commun. Netw. 2019, 2019, 90. [Google Scholar] [CrossRef]
- Ruiz-Sarmiento, J.-R.; Monroy, J.; Moreno, F.-A.; Galindo, C.; Bonelo, J.-M.; Gonzalez-Jimenez, J. A Predictive Model for the Maintenance of Industrial Machinery in the Context of Industry 4.0. Eng. Appl. Artif. Intell. 2020, 87, 103289. [Google Scholar] [CrossRef]
- Mourtzis, D.; Angelopoulos, J.; Panopoulos, N. Design and Development of an IoT Enabled Platform for Remote Monitoring and Predictive Maintenance of Industrial Equipment. Procedia Manuf. 2021, 54, 166–171. [Google Scholar] [CrossRef]
- Kannagi, A.; Gori Mohammed, J.; Sabari Giri Murugan, S.; Varsha, M. Intelligent Mechanical Systems and Its Applications on Online Fraud Detection Analysis Using Pattern Recognition K-Nearest Neighbor Algorithm for Cloud Security Applications. Mater. Today Proc. 2023, 81, 745–749. [Google Scholar] [CrossRef]
- Civerchia, F.; Bocchino, S.; Salvadori, C.; Rossi, E.; Maggiani, L.; Petracca, M. Industrial Internet of Things Monitoring Solution for Advanced Predictive Maintenance Applications. J. Ind. Inf. Integr. 2017, 7, 4–12. [Google Scholar] [CrossRef]
- Teoh, Y.K.; Gill, S.S.; Parlikad, A.K. IoT and Fog-Computing-Based Predictive Maintenance Model for Effective Asset Management in Industry 4.0 Using Machine Learning. IEEE Internet Things J. 2023, 10, 2087–2094. [Google Scholar] [CrossRef]
- Liu, X.; Fan, L.; Xu, J.; Li, X.; Gong, L.; Grundy, J.; Yang, Y. FogWorkflowSim: An Automated Simulation Toolkit for Workflow Performance Evaluation in Fog Computing. In Proceedings of the 34th International Conference on Automated Software Engineering (ASE), San Diego, CA, USA, 11–15 November 2019; IEEE/ACM: New York, NY, USA, 2019; pp. 1114–1117. [Google Scholar] [CrossRef]
- Natanael, D.; Sutanto, H. Machine Learning Application Using Cost-Effective Components for Predictive Maintenance in Industry: A Tube Filling Machine Case Study. J. Manuf. Mater. Process. 2022, 6, 108. [Google Scholar] [CrossRef]
- Alhijawi, B.; Awajan, A. Genetic Algorithms: Theory, Genetic Operators, Solutions, and Applications. Evol. Intell. 2024, 17, 1245–1256. [Google Scholar] [CrossRef]
- Mellado, J.; Núñez, F. Design of an IoT-PLC: A Containerized Programmable Logical Controller for the Industry 4.0. J. Ind. Inf. Integr. 2022, 25, 100250. [Google Scholar] [CrossRef]
- Khan, S.I.; Kaur, C.; Al Ansari, M.S.; Muda, I.; Borda, R.F.C.; Bala, B.K. Implementation of Cloud Based IoT Technology in Manufacturing Industry for Smart Control of Manufacturing Process. Int. J. Interact. Des. Manuf. (IJIDeM) 2023. [Google Scholar] [CrossRef]
- Christou, I.T.; Kefalakis, N.; Soldatos, J.K.; Despotopoulou, A.-M. End-to-End Industrial IoT Platform for Quality 4.0 Applications. Comput. Ind. 2022, 137, 103591. [Google Scholar] [CrossRef]
- Garmaroodi, M.S.S.; Farivar, F.; Haghighi, M.S.; Shoorehdeli, M.A.; Jolfaei, A. Detection of Anomalies in Industrial IoT Systems by Data Mining: Study of CHRIST Osmotron Water Purification System. IEEE Internet Things J. 2021, 8, 10280–10287. [Google Scholar] [CrossRef]
- Bhaskaran, P.E.; Maheswari, C.; Thangavel, S.; Ponnibala, M.; Kalavathidevi, T.; Sivakumar, N.S. IoT Based Monitoring and Control of Fluid Transportation Using Machine Learning. Comput. Electr. Eng. 2021, 89, 106899. [Google Scholar] [CrossRef]
- Xia, K.; Sacco, C.; Kirkpatrick, M.; Saidy, C.; Nguyen, L.; Kircaliali, A.; Harik, R. A Digital Twin to Train Deep Reinforcement Learning Agent for Smart Manufacturing Plants: Environment, Interfaces and Intelligence. J. Manuf. Syst. 2021, 58, 210–230. [Google Scholar] [CrossRef]
- Barbieri, G.; Bertuzzi, A.; Capriotti, A.; Ragazzini, L.; Gutierrez, D.; Negri, E.; Fumagalli, L. A Virtual Commissioning Based Methodology to Integrate Digital Twins into Manufacturing Systems. Prod. Eng. Res. Dev. 2021, 15, 397–412. [Google Scholar] [CrossRef]
- Muruganandam, S.; Salameh, A.A.; Pozin, M.A.A.; Manikanthan, S.V.; Padmapriya, T. Sensors and Machine Learning and AI Operation-Constrained Process Control Method for Sensor-Aided Industrial Internet of Things and Smart Factories. Meas. Sens. 2023, 25, 100668. [Google Scholar] [CrossRef]
- Li, L.; Fan, Y.; Tse, M.; Lin, K.-Y. A Review of Applications in Federated Learning. Comput. Ind. Eng. 2020, 149, 106854. [Google Scholar] [CrossRef]
- Shin, K.-Y.; Park, H.-C. Smart Manufacturing Systems Engineering for Designing Smart Product-Quality Monitoring System in the Industry 4.0. In Proceedings of the 19th International Conference on Control, Automation and Systems (ICCAS), Jeju, Republic of Korea, 15–18 October 2019; IEEE: New York, NY, USA, 2019; pp. 1693–1698. [Google Scholar] [CrossRef]
- Altıparmak, S.C.; Yardley, V.A.; Shi, Z.; Lin, J. Extrusion-Based Additive Manufacturing Technologies: State of the Art and Future Perspectives. J. Manuf. Process. 2022, 83, 607–636. [Google Scholar] [CrossRef]
- Xames, M.D.; Torsha, F.K.; Sarwar, F. A Systematic Literature Review on Recent Trends of Machine Learning Applications in Additive Manufacturing. J. Intell. Manuf. 2023, 34, 2529–2555. [Google Scholar] [CrossRef]
- Ashima, R.; Haleem, A.; Bahl, S.; Javaid, M.; Kumar Mahla, S.; Singh, S. Automation and Manufacturing of Smart Materials in Additive Manufacturing Technologies Using Internet of Things towards the Adoption of Industry 4.0. Mater. Today Proc. 2021, 45, 5081–5088. [Google Scholar] [CrossRef]
- Fedullo, T.; Morato, A.; Peserico, G.; Trevisan, L.; Tramarin, F.; Vitturi, S.; Rovati, L. An IoT Measurement System Based on LoRaWAN for Additive Manufacturing. Sensors 2022, 22, 5466. [Google Scholar] [CrossRef]
- Majeed, A.; Zhang, Y.; Ren, S.; Lv, J.; Peng, T.; Waqar, S.; Yin, E. A Big Data-Driven Framework for Sustainable and Smart Additive Manufacturing. Robot. Comput.-Integr. Manuf. 2021, 67, 102026. [Google Scholar] [CrossRef]
- Armstrong, M.; Mehrabi, H.; Naveed, N. An Overview of Modern Metal Additive Manufacturing Technology. J. Manuf. Process. 2022, 84, 1001–1029. [Google Scholar] [CrossRef]
- Moshiri, M.; Charles, A.; Elkaseer, A.; Scholz, S.; Mohanty, S.; Tosello, G. An Industry 4.0 Framework for Tooling Production Using Metal Additive Manufacturing-Based First-Time-Right Smart Manufacturing System. Procedia CIRP 2020, 93, 32–37. [Google Scholar] [CrossRef]
- Gunasegaram, D.R.; Murphy, A.B.; Matthews, M.J.; DebRoy, T. The Case for Digital Twins in Metal Additive Manufacturing. J. Phys. Mater. 2021, 4, 040401. [Google Scholar] [CrossRef]
- Haw, J.; Sing, S.L.; Liu, Z.H. Digital Twins in Design for Additive Manufacturing. Mater. Today Proc. 2022, 70, 352–357. [Google Scholar] [CrossRef]
- Guo, L.; Cheng, Y.; Zhang, Y.; Liu, Y.; Wan, C.; Liang, J. Development of Cloud-Edge Collaborative Digital Twin System for FDM Additive Manufacturing. In Proceedings of the 19th International Conference on Industrial Informatics (INDIN), Palma de Mallorca, Spain, 21–23 July 2021; IEEE: New York, NY, USA, 2021; pp. 1–6. [Google Scholar] [CrossRef]




















| AI Algorithm | Security | Predictive Maintenance | Process Control | Characteristics | |
|---|---|---|---|---|---|
| Worker Security | Cybersecurity | ||||
| Decision Trees | Used for workers’ diagnosis, disease classification, and treatment decisions | For classification and anomaly detection | Used to identify failure conditions based on decision criteria | Used to classify or predict outcomes; interpretable and easy to visualize | Easy to interpret and visualize; tend to overfit and are unstable |
| Random Forests | Used for workers’ disease classification and complex data processing | For the classification and management of complex and non-linear databases | Used to improve forecast accuracy and reduce the risk of overfitting | Used to enhance the robustness and accuracy of forecasts | More robust and precise than decision trees but require more time and computational resources for processing |
| SVM | Used for medical image classification and diagnosis | Perform malware classifications and detections | Used to classify machine operating states and predict failures based on historical data | Used for classification and regression; particularly effective in high-dimensional spaces | Very effective in high-dimensional spaces; require a good choice of parameters and are sensitive to noise in the data |
| KNN | Used for workers’ disease classification and identification of similar patients | Used to recognize suspicious activities | Used to identify anomalies in operating data | Non-parametric method that classifies data based on their nearest neighbors in the dataset | Simple to implement and intuitive in its operating logic, but computationally expensive for large datasets |
| CNN | Used for analyzing medical images, such as MRIs and X-rays | For image analysis and network analysis at a more advanced level. | Used to analyze thermal or visual images | - | Particularly effective for processing grid-structured data; they require large datasets to be trained effectively and are susceptible to overfitting |
| ANN | Used for predicting clinical outcomes and diagnoses based on complex data | - | Used to model non-linear relationships in data and are useful for failure prediction | - | They are versatile and can model complex nonlinear relationships; they require significant data pre-processing and may require a long training phase |
| Recurrent Neural Networks (RNN) and LSTM | Used for analyzing time sequences, such as patient data tracked over time | - | Used for time-series analysis; can capture long-term dependencies in operating data | Time-prediction algorithms, useful for predicting sequential data in processes | RNNs work well with sequential and temporal data but can have problems with long sequences and are more difficult to train than other algorithms; LSTMs solve the sparse gradient problem and require considerable computational resources |
| Reference | IoT Entity | Communication Technologies | Detected/Inferred Quantity | Detection Algorithm | Cost–Benefits and Implementations |
|---|---|---|---|---|---|
| X. Zhan et al. [54] | Sensor node | BLE | Worker stationary time | SAE | Plug-and-play system, cost-effective fashion |
| J. Zhang et al. [55] | Sensor node with camera | N.A. | Machine trajectory and applied pressure | Swarm optimization–Elman neural network (PE.) ADI-LSTM | Challenging to fulfil global performance optimization standards |
| K. Lelitha et al. [58] | Helmets for mining workers | BLE | Hand gestures and environmental parameters | Python code and ARM Cortex-M | Low cost, rapid implementation of smart PPE |
| K. M. Mehata et al. [61] | Smart band helmet | GSM | Body temperature, heart rate, and posture | Algorithm proposed by the authors | Low-cost smart PPE and easy implementation |
| R. Kanan et al. [62] | Wearable band | GPRS | Worker position with respect to the vehicle | Algorithm proposed by the authors | Reduces the risk of accidents on construction sites with low investment and operating costs |
| J. H. Kim et al. [64] | Smart band | GPS, LoRa | PPG, body temperature, and position | Fuzzy logic | Effective platform to monitor a worker’s physiological data |
| Márquez-Sánchez et al. [67] | Smart PPE | WiFi, MQTT | Biophysical and environmental parameters | DCNN | Significant investment for companies with excellent security benefits |
| T. Montanaro et al. [71] | PPE with UHF-RFID | BLE | Worker or obstacle position | Position algorithm | Low implementation costs but with limitations in the application of RFID tags for better effectiveness |
| A. Bontempi et al. [68] | PPE with UHF-RFID | EPCglobal Class-1 Generation-2 | Appropriate PPE usage | N.A. | Low-cost technology and easy to implement on other PPE |
| Gallo et al. [72] | Sensor node with camera | N.A. | Monitoring that operators wear PPE | Deep learning YOLOv4 | High performance at moderate cost of application |
| Reference | IoT Entity | Communication Technologies | Application | Crypting Algorithm | Detection Algorithm |
|---|---|---|---|---|---|
| K. A. Abuhasel et al. [73] | IoT Framework (IoT sensing devices, gateways, and fog services nodes) | LoRa, ZigBee, Sigfox, WiFi, Bluetooth | Data security | RSA | SoftMax-DNN |
| A. Wadsworth et al. [75] | IoT platform (Raspberry Pi 3b) | Ethernet | Threat detection | Security protocol block (SPB) | N.A. |
| A. Moradbeikie [76] | IoT field and control layers | N.A. | Threat detection | N.A. | Fuzzy clustering |
| G. Peserico et al. [77] | Secure master and slave (Raspberry Pi) | WiFi network | Data security | FSoE | N.A. |
| A.A.Khan et al. [79] | Healthcare IIoT devices | N.A, | Data security | NuCypher threshold re-encryption (BHIoT) | N.A. |
| A.Mosteiro-Sanchez et al. [80] | OT devices | Profibus, Profinet, Ethernet/IP or EtherCAT | Data security | ABE | N.A. |
| E.A. AbuEmera et al. [81] | SCADA systems | WAN | Threat detection | N.A. | STRIDE-based threat model |
| M. Hammad et al. [82] | FMS unit | WiFi network | Authentication method | Custom encryption strategy (ECC + XOR bitwise + PUF) | DY thread model |
| F. Wu et al. [84] | IoT gateway (Raspberry Pi3 B+) Router (nRF52840) | BLE and LoRa | Data security | AES 128-b | N.A. |
| H. Mrabet et al. [85] | Cyber–physical system (CPS) | BLE, Ethernet, LoRA, WiFi, Zigbee | Threat detection | N.A. | ANN, decision tree, random forest, Naive Bayes, AdaBoost, SVM |
| H. Kim et al. [86] | Cyber–physical system (CPS) | BLE, Ethernet, LoRA, WiFi, Zigbee | Threat detection | N.A. | CNN |
| Reference | Monitored System | Monitored Parameters | Communication Technology | Prediction Algorithm | Performance | Cost–Benefits and Implementations |
|---|---|---|---|---|---|---|
| Nangia et al. [98] | Monitoring machine Failures | Temperature, humidity, pressure, current, vibration and other | Ethernet on IIoT cloud | C&RT BCT SVM | 89.1% (C&RT) (A) 89.9% (BCT) (A) 89.3% (SVM) (A) | High performance, complex monitoring process, improved using cloud computing |
| Chen et al. [99] | Real-time operating status of centrifugal pumps | Vibrations signals | Wired and wireless technology (4G, WIFI) | N.A. | 85% (A) | low-cost and easy-to-implement solution |
| Fordal et al. [100] | Splitting saw monitoring | Temperature, vibrations, and power usage | Ethernet on IIoT cloud | ANN | N.A. | Entry-level solution to enable I4.0 |
| Ayvaz et al. [101] | Monitoring of production lines | Motion, speed, weight, temperature, current, vacuum, and air pressure | MQTT | ML algorithms Random forest | 98.2% (A) | Complex monitoring process with significant cost savings |
| Sang et al. [103] | Machine components for RUL | Global maintenance data | NGSI REST API and PERP Proxy | FIRMWARE | N.A. | High monitoring performance and medium investment costs |
| Rosati et al. [105] | Machining centers and measuring machine | Acceleration, speed, and position | MQTT | RF | 0.089 (B) | High performance with low-cost investment |
| Ruiz-Sarmiento et al. [108] | Machinery of production steel sheets | 18 Variables (coiler temperature, steel densities, pressure, and forces in the roll stand) | Local network | DBF (discrete Bayes filter) | 2.98 (C) | Complex monitoring process with significant cost savings |
| D. Mourtzi et al. [109] | Monitoring of refrigeration and cold storage systems (RCSS) | Temperature, humidity, barometric pressure, eCO2, and organic compound | WiFi XBee | N.A. | N.A. | Low-cost, high fidelity, plug-and-play solution |
| F. Civerchi et al. [111] | Power plant machine monitoring | Temperature and vibrations | CoAP protocol on 6LoWPAN | P2P and RMS | N.A. | Low-cost and easy-to-implement solution |
| Y.K. Teoh et al. [112] | Condition of manufacturing equipment | Physical parameters | Wired, wireless, and Intranet connections | GA [115] | 95.1% (A) 94.5% (A) | Application with lower maintenance costs and lower energy consumption |
| K. Kudelina et al. [35] | Bearing faults monitoring | Vibrations | Wired connections | Neural network with fuzzy logic | 99.40% | Plug-and-play application with rapid increase in machine efficiency |
| D. Natanael et al. [114] | Monitoring of filling machine | Temperature and vibrations | Wired connections | Random forest regression Linear regression | 88% 59% | Low-cost application but still under development |
| Reference | Monitored Process | Application | Monitored Parameters | Inferring Algorithm | Performance |
|---|---|---|---|---|---|
| S. I. Khan et al. [117] | Shop floor manufacturing process | Production and quality control | Processing speed, idle time, parts per minute, and processed or unprocessed parts | N.A. | N.A. |
| I. T. Christou et al. [118] | Automotive and female fashion manufacturing | Predictive maintenance and quality assessment | N.A. | R4RE | 3.76% 7.702% (A) |
| M.S.S. Garmaroodi et al. [119] | Water purification system (CHRIST Osmotron) | Anomaly detection | Pressure and electrical conductivity | SVM (Approach 1) ANN (Approach 2) | 100% (Approach 1) |
| P. E. Bhaskaran et al. [120] | Monitoring of the transmission system of the condotte | Lab-scale DCS (distributed control system)-based fluid transportation system | Flow and pressure | SCADA with NB-IoT | 26.2% (C) |
| K. Xia et al. [121] | Implementation of a DT to improve the level of training, process control, and testing | Automation of intelligent production systems | Simulation of real-life robotic cell behaviors | Machine learning (ML)-based dynamic scheduling agent digital engine | N.A. |
| S. Muruganandam et al. [123] | Optimization of operating cycles (OCPC) | Identification of time lags and errors in production | Operational cycle, completion time, and output efficiency metrics | Federated learning | 90.181 (B)% |
| K. Y. Shin et al. [125] | Monitoring of the steel and iron production cycle | Product quality monitoring systems | N.A | SmartPQMS (data mining, ML, deep learning, and reinforcement learning technology) | N.A. |
| Reference | Topic | Technological Readiness |
|---|---|---|
| T. Fedullo et al. [129] | Implementation of IIoT LPWAN technologies within additive manufacturing products for information collection during production and at the point of installation | AM approach has high application potential in the field of smart manufacturing and is not only for the creation of intelligent objects |
| A. Majeed et al. [130] | Realization of a big data-based framework (BD-SSAM) as a decision-making tool for companies in the AM field | New framework SSAM for the product manufacturing cycle that aims to control energy consumption and quality |
| M. Moshiri et al. [132] | Complete monitoring of data collection to optimize the production process through AM, minimize costs, and improve product quality | A new concept of an integrated and modular intelligent production system, with full system monitoring, consumption data analysis, safer working environment, and scalable and flexible modular configuration |
| D. R. Gunasegaram et al. [133] | Improving the quality of realization using DT models enhanced with ML tools | The application of DT in AM is mature but still in the development phase; it is not yet standardized and requires significant investments in terms of resources and technical skills, but it allows significant improvements in production quality control with considerable adaptability |
| J. Haw et al. [134] | Use of DT as a tool to optimize and improve the manufacturing phases of biomedical scaffolds | DT in the biomedical field to produce scaffolds is a technology of considerable importance as it allows the creation of increasingly ergonomic prostheses, allowing for a more optimized design |
| L. Guo et al. [135] | Decentralized monitoring of the AM process using DT | DT is a great tool for decentralizing additive manufacturing because it allows for production simulations, optimization of the manufacturing process, and real-time monitoring |
Disclaimer/Publisher’s Note: The statements, opinions and data contained in all publications are solely those of the individual author(s) and contributor(s) and not of MDPI and/or the editor(s). MDPI and/or the editor(s) disclaim responsibility for any injury to people or property resulting from any ideas, methods, instructions or products referred to in the content. |
© 2024 by the authors. Licensee MDPI, Basel, Switzerland. This article is an open access article distributed under the terms and conditions of the Creative Commons Attribution (CC BY) license (https://creativecommons.org/licenses/by/4.0/).
Share and Cite
Visconti, P.; Rausa, G.; Del-Valle-Soto, C.; Velázquez, R.; Cafagna, D.; De Fazio, R. Machine Learning and IoT-Based Solutions in Industrial Applications for Smart Manufacturing: A Critical Review. Future Internet 2024, 16, 394. https://doi.org/10.3390/fi16110394
Visconti P, Rausa G, Del-Valle-Soto C, Velázquez R, Cafagna D, De Fazio R. Machine Learning and IoT-Based Solutions in Industrial Applications for Smart Manufacturing: A Critical Review. Future Internet. 2024; 16(11):394. https://doi.org/10.3390/fi16110394
Chicago/Turabian StyleVisconti, Paolo, Giuseppe Rausa, Carolina Del-Valle-Soto, Ramiro Velázquez, Donato Cafagna, and Roberto De Fazio. 2024. "Machine Learning and IoT-Based Solutions in Industrial Applications for Smart Manufacturing: A Critical Review" Future Internet 16, no. 11: 394. https://doi.org/10.3390/fi16110394
APA StyleVisconti, P., Rausa, G., Del-Valle-Soto, C., Velázquez, R., Cafagna, D., & De Fazio, R. (2024). Machine Learning and IoT-Based Solutions in Industrial Applications for Smart Manufacturing: A Critical Review. Future Internet, 16(11), 394. https://doi.org/10.3390/fi16110394

