3D Path Planning Algorithms in UAV-Enabled Communications Systems: A Mapping Study
Abstract
:1. Introduction
2. Background
2.1. Unmanned Aerial Vehicles (UAVs)
2.2. Classification of UAVs
2.3. Communications Systems Enabled by UAVs
2.4. 3D Path Planning
- Cost: UAV path planning is considered profitable when the total cost of path planning decreases, such as the cost of batteries, hardware and software fees, additional charges such as cameras used to capture the images, sensors for detecting the environment, GPS to locate the position, initial cost of manufacturing and maintenance, etc. [1].
- Efficiency in Time: UAV path planning is considered efficient when the path is completed in the shortest possible time. This is achieved by optimizing a path and making it collision free from source to destination. An example of optimizing the communication time for fixed-wing UAVs is achieved by strategically planning the paths of the UAVs to minimize information transmission duration [15].
- Energy Efficiency: Energy efficient path planning is considered when UAVs use the minimum energy to complete their mission. The UAVs’ energy is optimized to achieve the mission and return to the destination [1].Energy consumption comprises three primary components: flying energy, which represents the energy expended by the UAV during its journey from the starting point to the destination; floating energy, which denotes the energy necessary for the UAV to stay airborne and fulfill its assigned task; and transmission energy, which refers to the energy utilized by the UAV for data transmission back to the source.
- Number of UAVs: A mission can be carried out by one or several UAVs. The number of UAVs used will depend a lot on the type of application that will be developed, such as in a drone-controlled light show where several UAVs will require a well-defined path planning to avoid collisions and achieve the desired effect [20].
- Obstacles: Any object that interrupts the flight of the UAV is considered as an obstacle, it is for this reason that the path planning must be focused on detecting obstacles, avoiding these obstacles and guaranteeing its way to the destination. Obstacles can be classified as technical, which are the restrictions developed to successfully and economically complete a task. On the other hand, non-technical obstacles can be static limitations, such as buildings, mountains, trees, or dynamic limitations that become unexpected threats, such as a bird. To avoid both dynamic and static obstacles, the UAV may be equipping the UAV with sensors that allow it to detect obstacles at all times. Likewise, another way to avoid collisions is to define restricted flight areas [1].
- Environment: The environment can be uncertain as it frequently changes from static to dynamic. For this reason, the environment in which the UAV must fly must be known, and the path planning in uncertain environments. Several studies have been carried out in different habitats implementing different algorithms that can solve the complexity of an uncertain environment [1].
- Altitude: Three-dimensional path planning is somewhat complex because the altitude constantly changes, which causes the UAV to have to change its speed and direction frequently [1].
- Distance: This aspect is focused on the distance of the path planning. Online path planning is performed in real-time, and the environmental conditions must be considered while the UAV is heading to its destination. Offline path planning instead is developed before the UAV begins its flight. In this case, there is information about the terrain and obstacles where the UAV will develop its flight [1].
2.5. 3D Path Planning Algorithms
3. Methodology: Mapping Study
3.1. Planning
3.1.1. Scope of the Study
3.1.2. Paper Selection Strategy
3.1.3. Inclusion and Exclusion Procedure
- Automated inclusion–exclusion: The inclusion–exclusion criteria can be automated and must have the following parameters: document type, language, years of publication, and subject area.
- Document type: The selected documents are journal articles, conference articles, and literature reviews.
- Language: Only English was selected because it is a universal language, and most relevant works are published in this language.
- Years of publication: To select the most up-to-date documentation, the documentation of the last four years is chosen (i.e., from 2019 to 2022).
- Thematic area: The area of our interest is Engineering and Computer Science.
Once the filtering with the automatic inclusion–exclusion criteria is carried out, a new search string is generated, which is as follows:“3D path planning" OR “3-D path planning” OR “3 D path planning" AND “UAV” OR “DRONE” OR “Unmanned aerial vehicle” AND (LIMIT-TO (PUBYEAR, 2022) OR LIMIT-TO (PUBYEAR, 2021) OR LIMIT-TO (PUBYEAR, 2020) OR LIMIT-TO (PUBYEAR, 2019)) AND (LIMIT-TO (DOCTYPE, “ar”) OR LIMIT-TO (DOCTYPE, “cp”) OR LIMIT-TO (DOCTYPE, “re”)) AND (LIMIT-TO (SUBJAREA, “ENGI”) OR LIMIT-TO (SUBJAREA, “COMP")) AND (LIMIT-TO (LANGUAGE, “English”))Once this new search string was applied, the result of selected documents was 631, as seen in Figure 7. - Manual inclusion–exclusion: For the manual inclusion–exclusion criteria stage, the filters executed are the study researchers’ decisions. A decision tree makes it possible to be clear about the types of criteria applied at this stage, as shown in Figure 8.The decision tree describes the processes that must be considered for the manual classification of the documents to be analyzed in this study. Of the 631 articles selected in the automated filtering stage, it is required to determine if these documents are primary (Primary Contribution: These are sources where the information provided has been published for the first time, resulting from intellectual work on a research topic or secondary (Secondary or Tertiary Contribution: Secondary sources are those that have primary, synthesized, and reorganized information. They allow knowing facts from data collected by others, whereas tertiary sources contain and summarize various primary and secondary sources to provide an overview of a given research topic [25]) contributions, belong to the domain of the research topic, and are related to 3D UAV path planning techniques.Suppose there are doubts about the classification of a document. The document is undoubtedly included for further coding if the contribution meets the three main characteristics specified in the decision tree. Contrary to this, if the paper only meets one or two of the three attributes of the decision tree, the document should be excluded. In that case, it can be marked as “Unclear” and subsequently analyzed to define whether or not it is included in the group of documents to be coded.Table 3 shows the list of inclusion–exclusion criteria used to evaluate the documents. It will be included if the paper meets all the requirements, but if any exclusion criteria are maintained, then the document is excluded.With the list of the 631 documents obtained in the automated inclusion–exclusion classification of the Scopus database, the free web tool “CADIMA” is used, which allows the manual inclusion–exclusion of the documentation to be carried out safely. In this stage of manual filtering, two document selection phases are carried out: the phase based on titles and abstracts and the phase based on full-text review.
- Phase of titles and abstracts: For the selection of the documents, the participation of one or more researchers (evaluators) is required. The researchers collaborate with the analysis and choice through the manual inclusion–exclusion criteria, with 20 percent of the information uploaded in CADIMA. The researchers discuss and resolve the divergences found in the classification of articles in scheduled meetings. At the end of this stage, there are 104 selected documents.
- Full-text phase: In this second phase, the evaluators carefully read the text of the documents selected in the first phase. The title is analyzed first, then the abstract, then the techniques used (algorithms), and finally, the conclusions. In this second selection phase, like the first phase, the researchers review 21 contributions (20 percent) of the 104. The researchers discuss and resolve the divergences found in the classification of articles in scheduled meetings.
Once the manual inclusion–exclusion process is completed, 37 documents are finally obtained for the coding process.
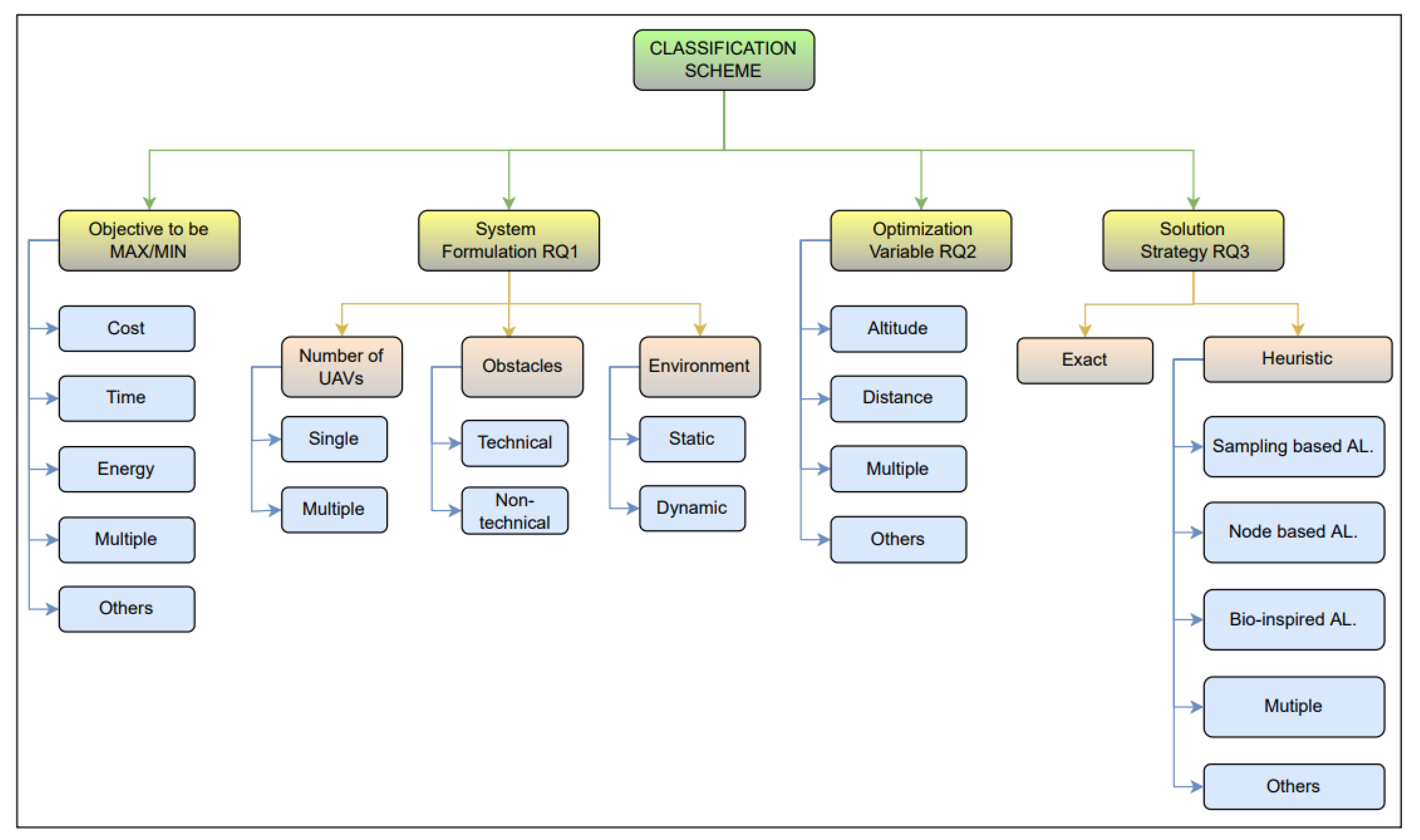
3.1.4. Classification Scheme and Data Extraction
- Target to be optimized (minimized or maximized): This dimension identifies the target for optimal path planning of UAVs in a 3D environment, with the following categories considered:
- Cost: Refers to the cost associated with path planning, which may be the cost of batteries, hardware and software fees, additional charges such as cameras used to capture the images, sensors to detect the environment, GPS to locate the position, and cost of initial manufacturing and maintenance.
- Time: It is generally associated with minimizing the UAV path’s time or the UAV communication’s information transmission time.
- Energy: Refers to the minimization of energy consumption to complete its mission.
- Multiple: This category considers more than one objective (objective function) to optimize.
- Others: This field includes additional attributes to those mentioned above.
System Formulation: This dimension defines the specific problem addressed in UAV path planning in 3D. It is composed of the number of UAVs, obstacles, and environment.- Number of UAVs: It means the number of UAVs used in the formulation of the problem, could be:
- (a)
- Simple: It means that only one UAV was used.
- (b)
- Multiple: It means that more than one UAV was used.
- Obstacle: Anything that interrupts the flight of the UAV is considered an obstacle. The types of obstacles considered are technical and non-technical.
- (a)
- Technical: Constraints that are developed to successfully and economically complete a task.
- (b)
- Non-technical: They can be static or dynamic limitations. Static obstacles are made up of buildings, mountains, trees, etc. Dynamic obstacles are unexpected threats, such as a bird.
- Environment: In UAV path planning, it is essential to know the environment in which the UAV has to fly. The environment can be static or dynamic.
- (a)
- Static: It means that the environment will not change throughout the route.
- (b)
- Dynamic: It means that the environment is uncertain; it will constantly be changing.
Optimization variables: These are the model variables that can be optimized. The variables considered for optimization are altitude and distance.- Altitude: It is the height of the UAVs with respect to the ground.
- Distance: It is the distance that the UAVs must travel to complete the mission.
- Multiple: It means that there may be more than one variable to optimize.
- Others: It means that there may be other variables to optimize.
Solution Strategy: Covers all aspects used to solve the problem. As strategies, exact and heuristic algorithms have been considered.- Exact Algorithms: They guarantee that the solution found is the best possible, that is, the optimal solution, although they have the disadvantage that they invest a lot of time in execution [26].
- Heuristic Algorithms: They are approximate techniques capable of obtaining reasonable quality solutions in a limited time but without being able to certify that these solutions are optimal [26].
- (a)
- Based on Sampling: They need a mathematical representation of the workspace. These methods then sample nodes or cells, usually stochastically.
- (b)
- Node-Based: Define the workspace as a graph or a grid, where the path is defined between grid nodes.
- (c)
- Bio-inspired: They present the path planning of UAVs through natural phenomena, so they are not accurate enough.
- (d)
- Multiple: It means that there can be more than one heuristic algorithm.
- (e)
- Others: It means that other heuristic algorithms may exist.
3.2. Realization
3.3. Presentation
4. Results
4.1. RQ1—Is There UAV Path Planning in 3D?
Implementation Aspects of Path Planning
4.2. RQ2—Are There Optimal Methods for Path Planning in 3D UAVs?
4.3. RQ3—Are There Approximate Methods for Path Planning in 3D UAVs?
5. Discussion
6. Open Issues and Research Challenges
6.1. Objective to Be Optimized
6.2. Parameters Involved in System Formulation
7. Conclusions
Author Contributions
Funding
Institutional Review Board Statement
Informed Consent Statement
Data Availability Statement
Acknowledgments
Conflicts of Interest
References
- Shahid, N.; Abrar, M.; Ajmal, U.; Masroor, R.; Amjad, S.; Jeelani, M. Path planning in unmanned aerial vehicles: An optimistic overview. Int. J. Commun. Syst. 2022, 35, e5090. [Google Scholar] [CrossRef]
- Elmokadem, T.; Savkin, A.V. Towards fully autonomous UAVs: A survey. Sensors 2021, 21, 6223. [Google Scholar] [CrossRef]
- Yuan, Z.; Yang, Y.; Wang, D.; Ma, X. Energy-Efficient Trajectory Optimization for UAV-Enabled Cellular Communications Based on Physical-Layer Security. Aerospace 2022, 9, 50. [Google Scholar] [CrossRef]
- Arafat, M.Y.; Alam, M.M.; Moh, S. Vision-Based Navigation Techniques for Unmanned Aerial Vehicles: Review and Challenges. Drones 2023, 7, 89. [Google Scholar] [CrossRef]
- Cabreira, T.M.; Brisolara, L.B.; Ferreira, P.R., Jr. Survey on Coverage Path Planning with Unmanned Aerial Vehicles. Drones 2019, 3, 4. [Google Scholar] [CrossRef]
- Maboudi, M.; Homaei, M.; Song, S.; Malihi, S.; Saadatseresht, M.; Gerke, M. A Review on Viewpoints and Path Planning for UAV-Based 3-D Reconstruction. IEEE J. Sel. Top. Appl. Earth Obs. Remote. Sens. 2023, 16, 5026–5048. [Google Scholar] [CrossRef]
- Nagasawa, R.; Mas, E.; Moya, L.; Koshimura, S. Model-based analysis of multi-UAV path planning for surveying postdisaster building damage. Sci. Rep. 2021, 11, 18588. [Google Scholar] [CrossRef]
- Poudel, S.; Arafat, M.Y.; Moh, S. Bio-Inspired Optimization-Based Path Planning Algorithms in Unmanned Aerial Vehicles: A Survey. Sensors 2023, 23, 3051. [Google Scholar] [CrossRef]
- Song, B.; Qi, G.; Xu, L. A Survey of Three-Dimensional Flight Path Planning for Unmanned Aerial Vehicle. In Proceedings of the 2019 Chinese Control And Decision Conference (CCDC), Nanchang, China, 3–5 June 2019; pp. 5010–5015, ISSN 1948-9447. [Google Scholar] [CrossRef]
- Zhao, Y.; Zheng, Z.; Liu, Y. Survey on computational-intelligence-based UAV path planning. Knowl.-Based Syst. 2018, 158, 54–64. [Google Scholar] [CrossRef]
- Ait Saadi, A.; Soukane, A.; Meraihi, Y.; Benmessaoud Gabis, A.; Mirjalili, S.; Ramdane-Cherif, A. UAV Path Planning Using Optimization Approaches: A Survey. Arch. Comput. Methods Eng. 2022, 29, 4233–4284. [Google Scholar] [CrossRef]
- Goerzen, C.; Kong, Z.; Mettler, B. A Survey of Motion Planning Algorithms from the Perspective of Autonomous UAV Guidance. J. Intell. Robot. Syst. 2010, 57, 65–100. [Google Scholar] [CrossRef]
- Souissi, O.; Benatitallah, R.; Duvivier, D.; Artiba, A.; Belanger, N.; Feyzeau, P. Path planning: A 2013 survey. In Proceedings of the 2013 International Conference on Industrial Engineering and Systems Management (IESM), Rabat, Morocco, 28–30 October 2013; pp. 1–8. [Google Scholar]
- Yang, L.; Qi, J.; Xiao, J.; Yong, X. A literature review of UAV 3D path planning. In Proceedings of the 11th World Congress on Intelligent Control and Automation, Shenyang, China, 29 June–4 July 2014; pp. 2376–2381. [Google Scholar] [CrossRef]
- Aggarwal, S.; Kumar, N. Path planning techniques for unmanned aerial vehicles: A review, solutions, and challenges. Comput. Commun. 2020, 149, 270–299. [Google Scholar] [CrossRef]
- Jasim, M.M.; Al-Qaysi, H.K.; Allbadi, Y.; Al-Azzawi, H.M. Comprehensive study on unmanned aerial vehicles (UAVs). Adv. Math. Model. Appl. 2020, 5, 240–259. [Google Scholar]
- Tipantuña, C.; Hesselbach, X.; Sánchez-Aguero, V.; Valera, F.; Vidal, I.; Nogales, B. An NFV-based energy scheduling algorithm for a 5G enabled fleet of programmable unmanned aerial vehicles. Wirel. Commun. Mob. Comput. 2019, 2019, 4734821. [Google Scholar] [CrossRef]
- Vashisth, A.; Batth, R.S.; Ward, R. Existing path planning techniques in unmanned aerial vehicles (UAVs): A systematic review. In Proceedings of the 2021 International Conference on Computational Intelligence and Knowledge Economy (ICCIKE), Dubai, United Arab Emirates, 17–18 March 2021; pp. 366–372. [Google Scholar]
- Yu, Z.; Sun, F.; Lu, X.; Song, Y. Overview of research on 3d path planning methods for rotor uav. In Proceedings of the 2021 International Conference on Electronics, Circuits and Information Engineering (ECIE), Zhengzhou, China, 22–24 January 2021; pp. 368–371. [Google Scholar]
- Acosta, J.F.; Andaluz, V.H.; Naranjo, M.X.; Molina, J.I.; Santana, A.; Topa, A.O.; Erazo, G. 3-D Path Planning Using Subatomic Particles and Feynman Diagrams. In Proceedings of the 2019 Third World Conference on Smart Trends in Systems Security and Sustainablity (WorldS4), London, UK, 30–31 July 2019; pp. 368–375. [Google Scholar]
- Flores-Caballero, G.; Rodríguez-Molina, A.; Aldape-Pérez, M.; Villarreal-Cervantes, M.G. Optimized path-planning in continuous spaces for unmanned aerial vehicles using meta-heuristics. IEEE Access 2020, 8, 176774–176788. [Google Scholar] [CrossRef]
- Aiello, G.; Valavanis, K.P.; Rizzo, A. Fixed-Wing UAV energy efficient 3D path planning in cluttered environments. J. Intell. Robot. Syst. 2022, 105, 60. [Google Scholar] [CrossRef]
- Kohl, C.; McIntosh, E.J.; Unger, S.; Haddaway, N.R.; Kecke, S.; Schiemann, J.; Wilhelm, R. Online tools supporting the conduct and reporting of systematic reviews and systematic maps: A case study on CADIMA and review of existing tools. Environ. Evid. 2018, 7, 1–17. [Google Scholar]
- Del Alamo, J.M.; Guaman, D.S.; García, B.; Diez, A. A systematic mapping study on automated analysis of privacy policies. Computing 2022, 104, 2053–2076. [Google Scholar] [CrossRef]
- López-Carreño, Rosana Fuentes de Información: Guía básica y Nueva Clasificación. Fuentes de Información <ES, March 2018; Volume 21. ISSN 1697-7904. Available online: https://revistas.um.es/analesdoc/article/view/323821 (accessed on 1 June 2023).
- Mariño, P.P. Optimization of Computer Networks: Modeling and Algorithms: A Hands-On Approach; John Wiley & Sons: Hoboken, NJ, USA, 2016. [Google Scholar]
- Du, N.; Zhou, Y.; Deng, W.; Luo, Q. Improved chimp optimization algorithm for three-dimensional path planning problem. Multimed. Tools Appl. 2022, 81, 27397–27422. [Google Scholar] [CrossRef]
- Lv, J.X.; Yan, L.J.; Chu, S.C.; Cai, Z.M.; Pan, J.S.; He, X.K.; Xue, J.K. A new hybrid algorithm based on golden eagle optimizer and grey wolf optimizer for 3D path planning of multiple UAVs in power inspection. Neural Comput. Appl. 2022, 34, 11911–11936. [Google Scholar] [CrossRef]
- Farid, G.; Cocuzza, S.; Younas, T.; Razzaqi, A.A.; Wattoo, W.A.; Cannella, F.; Mo, H. Modified A-Star (A*) Approach to Plan the Motion of a Quadrotor UAV in Three-Dimensional Obstacle-Cluttered Environment. Appl. Sci. 2022, 12, 5791. [Google Scholar] [CrossRef]
- Zhou, Q.; Gao, S.; Qu, B.; Gao, X.; Zhong, Y. Crossover recombination-based global-best brain storm optimization algorithm for uav path planning. Proc. Rom. Acad. Ser.-Math. Phys. Tech. Sci. Inf. Sci. 2022, 23, 207–216. [Google Scholar]
- Jiang, W.; Lyu, Y.; Li, Y.; Guo, Y.; Zhang, W. UAV path planning and collision avoidance in 3D environments based on POMPD and improved grey wolf optimizer. Aerosp. Sci. Technol. 2022, 121, 107314. [Google Scholar] [CrossRef]
- Ahn, H.; Park, J.; Bang, H.; Kim, Y. Model Predictive Control-Based Multirotor Three-Dimensional Motion Planning with Point Cloud Obstacle. J. Aerosp. Inf. Syst. 2022, 19, 179–193. [Google Scholar] [CrossRef]
- Xiangyu, W.; Yanping, Y.; Dong, W.; Zhang, Z. Mission-oriented cooperative 3D path planning for modular solar-powered aircraft with energy optimization. Chin. J. Aeronaut. 2022, 35, 98–109. [Google Scholar]
- Xia, S.; Zhang, X. Constrained path planning for unmanned aerial vehicle in 3D terrain using modified multi-objective particle swarm optimization. Actuators 2021, 10, 255. [Google Scholar] [CrossRef]
- Jamshidi, V.; Nekoukar, V.; Refan, M.H. Real time UAV path planning by parallel grey wolf optimization with align coefficient on CAN bus. Clust. Comput. 2021, 24, 2495–2509. [Google Scholar] [CrossRef]
- Huang, J.; Tian, G.; Zhang, J.; Chen, Y. On Unmanned Aerial Vehicles Light Show Systems: Algorithms, Software and Hardware. Appl. Sci. 2021, 11, 7687. [Google Scholar] [CrossRef]
- Chen, J.; Mitra, U.; Gesbert, D. 3D urban UAV relay placement: Linear complexity algorithm and analysis. IEEE Trans. Wirel. Commun. 2021, 20, 5243–5257. [Google Scholar] [CrossRef]
- Chen, Y.; Li, W.; Qi, R. Research and Simulation of UAV Three-Dimensional Path Replanning in Complex Environment. In Proceedings of the 2021 IEEE Asia-Pacific Conference on Image Processing, Electronics and Computers (IPEC), Dalian, China, 14–16 April 2021; pp. 746–751. [Google Scholar]
- Ahmed, N.; Pawase, C.; Chang, K. Distributed 3-D Path Planning for Multi-UAVs with Full Area Surveillance Based on Particle Swarm Optimization. Appl. Sci. 2021, 8, 2021. [Google Scholar] [CrossRef]
- Zhang, S.; Zhang, R. Radio map-based 3D path planning for cellular-connected UAV. IEEE Trans. Wirel. Commun. 2020, 20, 1975–1989. [Google Scholar] [CrossRef]
- Ortiz, A.; Garcia-Nieto, S.; Simarro, R. Comparative study of optimal multivariable LQR and MPC controllers for unmanned combat air systems in trajectory tracking. Electronics 2021, 10, 331. [Google Scholar] [CrossRef]
- Xiao, J.; Sun, H.; Chai, X.; Qu, B.; Wen, P.; Zhou, Y.; Wang, H.; Wang, D. Multi-UAV 3D Path Planning Based on Improved Particle Swarm Optimizer. In Proceedings of the 2021 International Conference on Computer, Internet of Things and Control Engineering (CITCE), Guangzhou, China, 12–14 November 2021; pp. 144–149. [Google Scholar]
- Lindqvist, B.; Agha-Mohammadi, A.A.; Nikolakopoulos, G. Exploration-RRT: A multi-objective path planning and exploration framework for unknown and unstructured environments. In Proceedings of the 2021 IEEE/RSJ International Conference on Intelligent Robots and Systems (IROS), Prague, Czech Republic, 27 September–1 October 2021; pp. 3429–3435. [Google Scholar]
- Guo, J.; Liang, C.; Wang, K.; Sang, B.; Wu, Y. Three-dimensional autonomous obstacle avoidance algorithm for UAV based on circular arc trajectory. Int. J. Aerosp. Eng. 2021, 2021, 8819618. [Google Scholar] [CrossRef]
- Xue, Z.; Liu, X. Trajectory planning of unmanned aerial vehicle based on the improved biogeography-based optimization algorithm. Adv. Mech. Eng. 2021, 13, 16878140211004295. [Google Scholar] [CrossRef]
- Abhishek, B.; Ranjit, S.; Shankar, T.; Eappen, G.; Sivasankar, P.; Rajesh, A. Hybrid PSO-HSA and PSO-GA algorithm for 3D path planning in autonomous UAVs. SN Appl. Sci. 2020, 2, 1805. [Google Scholar] [CrossRef]
- Wu, C.; Huang, X.; Luo, Y.; Leng, S.; Wu, F. An Improved Sparse Hierarchical Lazy Theta Algorithm for UAV Real-Time Path Planning in Unknown Three-Dimensional Environment. In Proceedings of the 2020 IEEE 20th international conference on communication technology (ICCT), Nanning, China, 28–31 October 2020; pp. 673–677. [Google Scholar]
- Xiong, C.; Xin, B.; Guo, M.; Ding, Y.; Zhang, H. Multi-UAV 3D Path Planning in Simultaneous Attack. In Proceedings of the 2020 IEEE 16th International Conference on Control & Automation (ICCA), Hokkaido, Japan, 6–9 July 2020; pp. 500–505. [Google Scholar]
- Yang, Q.; Liu, J.; Li, L. Path planning of UAVs under dynamic environment based on a hierarchical recursive multiagent genetic algorithm. In Proceedings of the 2020 IEEE Congress on Evolutionary Computation (CEC), Glasgow, UK, 19–24 July 2020; pp. 1–8. [Google Scholar]
- Park, J.K.; Chung, T.M. Boundary-RRT* algorithm for drone collision avoidance and interleaved path re-planning. J. Inf. Process. Syst. 2020, 16, 1324–1342. [Google Scholar]
- Wang, X.; Yang, Y.; Wu, D.; Zhang, Z.; Ma, X. Mission-oriented 3D path planning for high-altitude long-endurance solar-powered UAVs with optimal energy management. IEEE Access 2020, 8, 227629–227641. [Google Scholar] [CrossRef]
- Teng, H.; Ahmad, I.; Msm, A.; Chang, K. 3D optimal surveillance trajectory planning for multiple UAVs by using particle swarm optimization with surveillance area priority. IEEE Access 2020, 8, 86316–86327. [Google Scholar] [CrossRef]
- Samaniego, F.; Sanchis, J.; Garcia-Nieto, S.; Simarro, R. Smooth 3D path planning by means of multiobjective optimization for fixed-wing UAVs. Electronics 2019, 9, 51. [Google Scholar] [CrossRef]
- Natalizio, E.; Zema, N.R.; Di Puglia Pugliese, L.; Guerriero, F. Download and fly: An online solution for the UAV 3D trajectory planning problem in smart cities. In Proceedings of the 9th ACM Symposium on Design and Analysis of Intelligent Vehicular Networks and Applications, New York, NY, USA, 25–29 November 2019; pp. 49–56. [Google Scholar]
- Qin, Z.; Dong, C.; Wang, H.; Li, A.; Dai, H.; Sun, W.; Xu, Z. Trajectory planning for data collection of energy-constrained heterogeneous UAVs. Sensors 2019, 19, 4884. [Google Scholar] [CrossRef]
- Dewangan, R.K.; Shukla, A.; Godfrey, W.W. Three dimensional path planning using Grey wolf optimizer for UAVs. Appl. Intell. 2019, 49, 2201–2217. [Google Scholar] [CrossRef]
- D’Amato, E.; Notaro, I.; Blasi, L.; Mattei, M. Smooth path planning for fixed-wing aircraft in 3d environment using a layered essential visibility graph. In Proceedings of the 2019 International Conference on Unmanned Aircraft Systems (ICUAS), Atlanta, GA, USA, 11–14 June 2019; pp. 9–18. [Google Scholar]
- Taoudi, A.; Luo, C. Obstacle avoidance for a quadrotor using A* path planning and LQR-based trajectory tracking. In Proceedings of the AIAA Scitech 2019 Forum, San Diego, CA, USA, 7–11 January 2019; p. 1566. [Google Scholar]
- Bahabry, A.; Wan, X.; Ghazzai, H.; Menouar, H.; Vesonder, G.; Massoud, Y. Low-altitude navigation for multi-rotor drones in urban areas. IEEE Access 2019, 7, 87716–87731. [Google Scholar] [CrossRef]















| Ref | Year | Description | Challenges Information | 3D | Objective to Be Optimized | Multiple UAVs | Obstacles | Environment | Opt. Variable | Heuristic Sol. | A.I. Sol. |
|---|---|---|---|---|---|---|---|---|---|---|---|
| [4] | 2023 | Review of vision-based navigation techniques for Unmanned aerial Vehicles | ✓ | ✓ | ✓ | X | X | X | X | ✓ | ✓ |
| [5] | 2019 | Survey on coverage path planning with unmanned aerial vehicles | X | ✓ | ✓ | X | ✓ | X | X | ✓ | X |
| [6] | 2023 | Review on viewpoints and path-planning for UAV-based 3D reconstruction | ✓ | ✓ | X | X | X | X | X | ✓ | X |
| [7] | 2021 | Model-based analysis of multi-UAV path planning for surveying postdisaster building damage | ✓ | ✓ | ✓ | ✓ | X | X | X | ✓ | X |
| [8] | 2023 | Surveys on bio-Inspired Optimization-Based Path planning Algorithms in UAVs | ✓ | ✓ | ✓ | X | ✓ | ✓ | X | ✓ | X |
| [9] | 2019 | Survey of Three Dimensional Flight Path Planning for Unmanned Aerial Vehicle | X | ✓ | X | X | X | X | X | ✓ | X |
| [10] | 2018 | Survey on computational intelligence-based UAV path planning | ✓ | ✓ | X | X | X | X | X | X | ✓ |
| [11] | 2022 | Survey on UAV path planning using an optimization approach | ✓ | ✓ | ✓ | X | ✓ | X | X | ✓ | ✓ |
| Our Work | 2023 | Studies 3D path planning algorithms in UAV-enable Communications Systems | ✓ | ✓ | ✓ | ✓ | ✓ | ✓ | ✓ | ✓ | X |
| No. | Research Questions (RQs) | Basis |
|---|---|---|
| RQ1 | Is there UAV path planning in 3D? | To know about path planning for UAVs in complex 3D environments that are collision-free from the start position to the target position. |
| RQ2 | Are there optimal methods for path planning in 3D UAVs? | Know if the optimal methods used by researchers provide exact results for path planning in UAVs in 3D, with a high computational cost. |
| RQ3 | Are there approximate methods for path planning in 3D UAVs? | To know if there are approximate methods with reduced complexity that are executed with less computational cost and running time. |
| Criteria | Description |
|---|---|
| Inclusion criteria |
|
| Exclusion criteria |
|
| Item ID | Bibliographic Reference |
|---|---|
| A-01 | [27] Du, N., Y. Zhou, W. Deng, y Q. Luo. «Improved Chimp Optimization Algorithm for Three-Dimensional Path Planning Problem». Multimedia Tools and Applications 81, n.o 19 (2022): 27397-422. https://doi.org/10.1007/s11042-022-12882-4. |
| A-02 | [22] Aiello, G., K.P. Valavanis, y A. Rizzo. «Fixed-Wing UAV Energy Efficient 3D Path Planning in Cluttered Environments». Journal of Intelligent and Robotic Systems: Theory and Applications 105, n.o 3 (2022). https://doi.org/10.1007/s10846-022-01608-1. |
| A-03 | [28] Lv, J.-X., L.-J. Yan, S.-C. Chu, Z.-M. Cai, J.-S. Pan, X.-K. He, y J.-K. Xue. «A New Hybrid Algorithm Based on Golden Eagle Optimizer and Grey Wolf Optimizer for 3D Path Planning of Multiple UAVs in Power Inspection». Neural Computing and Applications 34, n.o 14 (2022): 11911-36. https://doi.org/10.1007/s00521-022-07080-0. |
| A-04 | [29] Farid, G., S. Cocuzza, T. Younas, A.A. Razzaqi, W.A. Wattoo, F. Cannella, y H. Mo. «Modified A-Star (A*) Approach to Plan the Motion of a Quadrotor UAV in Three-Dimensional Obstacle-Cluttered Environment». Applied Sciences (Switzerland) 12, n.o 12 (2022). https://doi.org/10.3390/app12125791. |
| A-05 | [30] Zhou, Q., S. Gao, B. Qu, X. Gao, y Y. Zhong. «CROSSOVER RECOMBINATION-BASED GLOBAL-BEST BRAIN STORM OPTIMIZATION ALGORITHM FOR UAV PATH PLANNING». Proceedings of the Romanian Academy Series A - Mathematics Physics Technical Sciences Information Science 23, n.o 2 (2022): 207-16. |
| A-06 | [3] Yuan, Z., Y. Yang, D. Wang, y X. Ma. «Energy-Efficient Trajectory Optimization for UAV-Enabled Cellular Communications Based on Physical-Layer Security». Aerospace 9, n.o 2 (2022). https://doi.org/10.3390/aerospace9020050. |
| A-07 | [31] Jiang, W., Y. Lyu, Y. Li, Y. Guo, y W. Zhang. «UAV Path Planning and Collision Avoidance in 3D Environments Based on POMPD and Improved Grey Wolf Optimizer». Aerospace Science and Technology 121 (2022). https://doi.org/10.1016/j.ast.2021.107314. |
| A-08 | [32] Ahn, H., J. Park, H. Bang, y Y. Kim. «Model Predictive Control-Based Multirotor Three-Dimensional Motion Planning with Point Cloud Obstacle». Journal of Aerospace Information Systems 19, n.o 3 (2022): 179-93. https://doi.org/10.2514/1.I010956. |
| A-09 | [33] WANG, X., Y. YANG, D. WANG, y Z. ZHANG. «Mission-Oriented Cooperative 3D Path Planning for Modular Solar-Powered Aircraft with Energy Optimization». Chinese Journal of Aeronautics 35, n.o 1 (2022): 98-109. https://doi.org/10.1016/j.cja.2021.04.015. |
| A-10 | [34] Xia, S., y X. Zhang. «Constrained Path Planning for Unmanned Aerial Vehicle in 3d Terrain Using Modified Multi-Objective Particle Swarm Optimization». Actuators 10, n.o 10 (2021). https://doi.org/10.3390/act10100255. |
| A-11 | [35] Jamshidi, V., V. Nekoukar, y M.H. Refan. «Real Time UAV Path Planning by Parallel Grey Wolf Optimization with Align Coefficient on CAN Bus». Cluster Computing 24, n.o 3 (2021): 2495-2509. https://doi.org/10.1007/s10586-021-03276-6. |
| A-12 | [36] Huang, J., G. Tian, J. Zhang, y Y. Chen. «On Unmanned Aerial Vehicles Light Show Systems: Algorithms, Software and Hardware». Applied Sciences (Switzerland) 11, n.o 16 (2021). https://doi.org/10.3390/app11167687. |
| A-13 | [37] Chen, J., U. Mitra, y D. Gesbert. «3D Urban UAV Relay Placement: Linear Complexity Algorithm and Analysis». IEEE Transactions on Wireless Communications 20, n.o 8 (2021): 5243-57. https://doi.org/10.1109/TWC.2021.3066429. |
| A-14 | [38] Chen, Y., W. Li, y R. Qi. «Research and Simulation of UAV Three-Dimensional Path Replanning in Complex Environment». En Proc. IEEE Asia-Pacific Conf. Image Process., Electron. Comput., IPEC, 746-51. Institute of Electrical and Electronics Engineers Inc., 2021. https://doi.org/10.1109/IPEC51340.2021.9421155. |
| A-15 | [39] Ahmed, N., C.J. Pawase, y K. Chang. «Distributed 3-D Path Planning for Multi-UAVs with Full Area Surveillance Based on Particle Swarm Optimization». Applied Sciences (Switzerland) 11, n.o 8 (2021). https://doi.org/10.3390/app11083417. |
| A-16 | [40] Zhang, S., y R. Zhang. «Radio Map-Based 3D Path Planning for Cellular-Connected UAV». IEEE Transactions on Wireless Communications 20, n.o 3 (2021): 1975-89. https://doi.org/10.1109/TWC.2020.3037916. |
| A-17 | [41] Ortiz, A., S. Garcia-Nieto, y R. Simarro. «Comparative Study of Optimal Multivariable Lqr and Mpc Controllers for Unmanned Combat Air Systems in Trajectory Tracking». Electronics (Switzerland) 10, n.o 3 (2021): 1-31. https://doi.org/10.3390/electronics10030331. |
| A-18 | [42] Xiao, J., H. Sun, X. Chai, B. Qu, P. Wen, Y. Zhou, H. Wang, y D. Wang. «Multi-UAV 3D Path Planning Based on Improved Particle Swarm Optimizer». En Proc. - Int. Conf. Comput., Internet Things Control Eng., CITCE, 144-49. Institute of Electrical and Electronics Engineers Inc., 2021. https://doi.org/10.1109/CITCE54390.2021.00035. |
| A-19 | [43] Lindqvist, B., A.-A. Agha-Mohammadi, y G. Nikolakopoulos. «Exploration-RRT: A Multi-Objective Path Planning and Exploration Framework for Unknown and Unstructured Environments». En IEEE Int Conf Intell Rob Syst, 3429-35. Institute of Electrical and Electronics Engineers Inc., 2021. https://doi.org/10.1109/IROS51168.2021.9636243. |
| A-20 | [37] Kiani, F., A. Seyyedabbasi, R. Aliyev, M.A. Shah, y M.U. Gulle. «3D Path Planning Method for Multi-UAVs Inspired by Grey Wolf Algorithms». Journal of Internet Technology 22, n.o 4 (2021): 743-55. https://doi.org/10.53106/160792642021072204003. |
| A-21 | [44] Guo, J., C. Liang, K. Wang, B. Sang, y Y. Wu. «Three-Dimensional Autonomous Obstacle Avoidance Algorithm for UAV Based on Circular Arc Trajectory». International Journal of Aerospace Engineering 2021 (2021). https://doi.org/10.1155/2021/8819618. |
| A-22 | [45] Xue, Z., y X. Liu. «Trajectory Planning of Unmanned Aerial Vehicle Based on the Improved Biogeography-Based Optimization Algorithm». Advances in Mechanical Engineering 13, n.o 3 (2021). https://doi.org/10.1177/16878140211004295. |
| A-23 | [46] Abhishek, B., S. Ranjit, T. Shankar, G. Eappen, P. Sivasankar, y A. Rajesh. «Hybrid PSO-HSA and PSO-GA Algorithm for 3D Path Planning in Autonomous UAVs». SN Applied Sciences 2, n.o 11 (2020). https://doi.org/10.1007/s42452-020-03498-0. |
| A-24 | [47] Wu, C., X. Huang, Y. Luo, S. Leng, y F. Wu. «An Improved Sparse Hierarchical Lazy Theta* Algorithm for UAV Real-Time Path Planning in Unknown Three-Dimensional Environment». En Int. Conf. Commun. Technol. Proc. ICCT, 2020-October:673-77. Institute of Electrical and Electronics Engineers Inc., 2020. https://doi.org/10.1109/ICCT50939.2020.9295690. |
| A-25 | [48] Xiong, C., B. Xin, M. Guo, Y. Ding, y H. Zhang. «Multi-UAV 3D Path Planning in Simultaneous Attack». En IEEE Int. Conf. Control Autom., ICCA, 2020-October:500-505. IEEE Computer Society, 2020. https://doi.org/10.1109/ICCA51439.2020.9264450. |
| A-26 | [49] Yang, Q., J. Liu, y L. Li. «Path Planning of UAVs under Dynamic Environment Based on a Hierarchical Recursive Multiagent Genetic Algorithm». En IEEE Congr. Evol. Comput., CEC - Conf. Proc. Institute of Electrical and Electronics Engineers Inc., 2020. https://doi.org/10.1109/CEC48606.2020.9185513. |
| A-27 | [50] Park, J.-K., y T.-M. Chung. «Boundary-RRT* * Algorithm for Drone Collision Avoidance and Interleaved Path Re-Planning». Journal of Information Processing Systems 16, n.o 6 (2020): 1324-42. https://doi.org/10.3745/JIPS.04.0196. |
| A-28 | [51] Wang, X., Y. Yang, D. Wu, Z. Zhang, y X. Ma. «Mission-Oriented 3D Path Planning for High-Altitude Long-Endurance Solar-Powered UAVs with Optimal Energy Management». IEEE Access, 2020. https://doi.org/10.1109/ACCESS.2020.3045934. |
| A-29 | [52] Teng, H., I. Ahmad, A. Msm, y K. Chang. «3D Optimal Surveillance trajectory Planning for Multiple UAVs by Using Particle Swarm Optimization with Surveillance Area Priority». IEEE Access 8 (2020): 86316-27. https://doi.org/10.1109/ACCESS.2020.2992217. |
| A-30 | [53] Samaniego, F., J. Sanchis, S. Garcia-Nieto, y R. Simarro. «Smooth 3d Path Planning by Means of Multiobjective Optimization for Fixed-Wing UAVs». Electronics (Switzerland) 9, n.o 1 (2020). https://doi.org/10.3390/electronics9010051. |
| A-31 | [54] Natalizio, E., L. Di Puglia Pugliese, N.R. Zema, y F. Guerriero. «Download and Fly: An Online Solution for the UAV 3D Trajectory Planning Problem in Smart Cities». En DIVANet - Proc. ACM Symp. Des. Anal. Intell. Veh. Networks Appl., 49-56. Association for Computing Machinery, 2019. https://doi.org/10.1145/3345838.3356012. |
| A-32 | [55] Qin, Z., C. Dong, H. Wang, A. Li, H. Dai, W. Sun, y Z. Xu. «Trajectory Planning for Data Collection of Energy-Constrained Heterogeneous UAVs». Sensors (Switzerland) 19, n.o 22 (2019). https://doi.org/10.3390/s19224884. |
| A-33 | [56] Dewangan, R.K., A. Shukla, y W.W. Godfrey. «Three Dimensional Path Planning Using Grey Wolf Optimizer for UAVs». Applied Intelligence 49, n.o 6 (2019): 2201-17. https://doi.org/10.1007/s10489-018-1384-y. |
| A-34 | [26] Wang, H., Z. Sun, D. Li, y Q. Jin. «An Improved RRT Based 3-D Path Planning Algorithm for UAV». En Proc. Chin. Control Decis. Conf., CCDC, 5514-19. Institute of Electrical and Electronics Engineers Inc., 2019. https://doi.org/10.1109/CCDC.2019.8832661. |
| A-35 | [57] D’Amato, E., I. Notaro, L. Blasi, y M. Mattei. «Smooth Path Planning for Fixed-Wing Aircraft in 3D Environment Using a Layered Essential Visibility Graph». En Int. Conf. Unmanned Aircr. Syst., ICUAS, 9-18. Institute of Electrical and Electronics Engineers Inc., 2019. https://doi.org/10.1109/ICUAS.2019.8797929. |
| A-36 | [58] Taoudi, A., y C. Luo. «Obstacle Avoidance for a Quadrotor Using A* Path Planning and Lqr-Based Trajectory Tracking». En AIAA Scitech Forum. American Institute of Aeronautics and Astronautics Inc, AIAA, 2019. https://doi.org/10.2514/6.2019-1566. |
| A-37 | [59] Bahabry, A., X. Wan, H. Ghazzai, H. Menouar, G. Vesonder, y Y. Massoud. «Low-Altitude Navigation for Multi-Rotor Drones in Urban Areas». IEEE Access 7 (2019): 87716-31. https://doi.org/10.1109/ACCESS.2019.2925531. |
| ID | Aptitude | Collisions | Cost | Data | Energy | Environmental Model | Turning Radius | Restrictions | Flight Hazards | Time | Vigilance | Multiple |
|---|---|---|---|---|---|---|---|---|---|---|---|---|
| A-01 | x | |||||||||||
| A-02 | x | |||||||||||
| A-03 | x | x | x | |||||||||
| A-04 | x | x | x | |||||||||
| A-05 | x | x | x | |||||||||
| A-06 | x | |||||||||||
| A-07 | x | |||||||||||
| A-08 | x | |||||||||||
| A-09 | x | |||||||||||
| A-10 | x | x | x | |||||||||
| A-11 | x | |||||||||||
| A-12 | x | |||||||||||
| A-13 | x | |||||||||||
| A-14 | x | |||||||||||
| A-15 | x | x | x | |||||||||
| A-16 | x | |||||||||||
| A-17 | x | |||||||||||
| A-18 | x | x | x | x | ||||||||
| A-19 | x | |||||||||||
| A-20 | x | x | x | |||||||||
| A-21 | x | |||||||||||
| A-22 | x | |||||||||||
| A-23 | x | x | x | |||||||||
| A-24 | x | |||||||||||
| A-25 | x | x | x | |||||||||
| A-26 | x | |||||||||||
| A-27 | x | |||||||||||
| A-28 | x | |||||||||||
| A-29 | x | x | x | x | ||||||||
| A-30 | x | |||||||||||
| A-31 | x | x | x | |||||||||
| A-32 | x | x | x | |||||||||
| A-33 | x | x | x | |||||||||
| A-34 | x | |||||||||||
| A-35 | x | |||||||||||
| A-36 | x | |||||||||||
| A-37 | x | x | x | x |
| UAVs | Total |
|---|---|
| Multiple | 17 |
| Single | 20 |
| Obstacles | Types | Total |
|---|---|---|
| Non Technicians | Dynamic | 6 |
| Static | 29 | |
| Technicians | Economic | 2 |
| Optimized Variables | Total |
|---|---|
| Altitude | 21 |
| Tilt angle | 1 |
| Collisions | 1 |
| Air density | 1 |
| Distance | 26 |
| Evade Radars | 1 |
| Exploration and exploitation | 1 |
| power | 1 |
| Angular velocity Q | 1 |
| ID | Altitude | Inclination Angle | Collisions | Air Density | Distance | Evade Radars | Exploration/ Exploitation | Power | Angular Velocity Q | Multiple |
|---|---|---|---|---|---|---|---|---|---|---|
| A-01 | x | |||||||||
| A-02 | x | x | x | |||||||
| A-03 | x | x | x | |||||||
| A-04 | x | |||||||||
| A-05 | x | x | x | |||||||
| A-06 | x | |||||||||
| A-07 | x | x | x | |||||||
| A-08 | x | x | x | |||||||
| A-09 | x | |||||||||
| A-10 | x | x | x | x | ||||||
| A-11 | x | x | x | x | x | x | ||||
| A-12 | x | |||||||||
| A-13 | x | |||||||||
| A-14 | x | |||||||||
| A-15 | x | |||||||||
| A-16 | x | x | x | |||||||
| A-17 | x | x | x | x | ||||||
| A-18 | x | x | x | |||||||
| A-19 | x | |||||||||
| A-20 | x | |||||||||
| A-21 | x | |||||||||
| A-22 | x | |||||||||
| A-23 | x | |||||||||
| A-24 | x | |||||||||
| A-25 | x | x | x | |||||||
| A-26 | x | x | x | |||||||
| A-27 | x | |||||||||
| A-28 | x | |||||||||
| A-29 | x | |||||||||
| A-30 | x | |||||||||
| A-31 | x | |||||||||
| A-32 | x | |||||||||
| A-33 | x | |||||||||
| A-34 | x | |||||||||
| A-35 | x | |||||||||
| A-36 | x | |||||||||
| A-37 | x |
| Algorithm Classes | Total |
|---|---|
| Based on Sampling | 7 |
| Based on Nodes | 8 |
| Bio-inspired | 29 |
| Other | 10 |
| Algorithm Name | AC | |||
|---|---|---|---|---|
| 1 | 2 | 3 | 4 | |
| Incremental Gray Wolf Optimizer (I-GWO) | x | |||
| Algorithm A* | x | |||
| Lazy theta adaptive algorithm* | x | |||
| Boundary star fast scan random tree algorithm (boundary-RRT*) | x | |||
| Rapid Scan Random Trees algorithm (ERRT) | x | |||
| Model Predictive Control algorithm (MPC) | x | |||
| Bresenham algorithm | x | |||
| Modified A* search algorithm | x | |||
| Artificial Potential Field Algorithm (APF) | x | |||
| Ant colony algorithm | x | |||
| Improved ant colony algorithm | x | |||
| Collision node configuration algorithm | x | |||
| Speed control algorithm | x | |||
| Convex Model Predictive Control algorithm (MPC) | x | |||
| Dijkstra’s algorithm | x | |||
| Circular Arc Trajectory Geometric Avoidance Algorithm (CTGA) | x | |||
| Path planning algorithm with an adaptive disturbance operator | x | |||
| Multiple Limited Energy Heterogeneous UAV Trajectory Planning Algorithm | x | |||
| Path planning algorithm based on the biogeography algorithm (BBO) | x | |||
| Improved RRT algorithm | x | |||
| Cluster head selection algorithm and trajectory planning | x | |||
| Dynamic training transformation algorithm | x | |||
| Hierarchical recursive multiagent genetic algorithm HR-MAGA | x | |||
| Layered Essential Visibility Graphical Algorithm (LEVG) | x | |||
| Ordered Fleet Iterative Algorithm (OFIA) | x | |||
| Step Forward Iterative Algorithm (SFIA) | x | |||
| Linear Quadratic Governor Algorithm (LQR) | x | |||
| Enhanced Sparse Hierarchical Lazy Theta Algorithm (SHLT*) | x | |||
| Algorithms based on radio maps | x | |||
| Fine-grained blocking algorithms | x | |||
| Alignment coefficient on the CAN bus | x | |||
| Creation of part flight corridors (PFC) | x | |||
| Gaussian Distribution and Q-Learning Technique | x | |||
| Energy Efficiency A* (EEA*) | x | |||
| The pseudospectral method (GPM) | x | |||
| grid method | x | |||
| golden eagle optimizer | x | |||
| Energy Efficiency Optimizer | x | |||
| Particle Swarm Optimizer (PSO) | x | |||
| Particle Swarm Optimizer (PSO) with Harmony Search Algorithm (HSA) PSO-HSA | x | |||
| Particle Swarm Optimizer (PSO) with PSO-GA Genetic Algorithm (GA) | x | |||
| Improved particle swarm optimizer called HACLDMS | x | |||
| Multi-target particle swarm optimize | x | |||
| ray Wolf Optimizer (GWO) | x | |||
| Improved Gray Wolf Optimizer (GWO) | x | |||
| Global Brainstorming Optimizer Based on Cross Recombination (GBSO-CR) | x | |||
| Expanded Gray Wolf Optimizer (Ex-GWO) | x | |||
| Multi-Objective Optimization Problem (MOP) | x | |||
| Partially Observable Markov Decision Process (POMDP) | x | |||
| ID | Max/Min Objective | UAVs | Obstacles | Environment | Optimization Variables | Algorithm Class | Algorithm |
|---|---|---|---|---|---|---|---|
| A-01 | Cost | Single | Non-technical | Static | Altitude | Heuristic | Grid Method |
| A-02 | Energy | Multiple | Non-technical | Dynamic | Altitude | Heuristic | Energy Efficiency A∗ (EEA∗) |
| Air density | |||||||
| A-03 | Cost | Multiple | Non-technical | Static | Distance | Heuristic | golden eagle optimizer |
| Energy | Altitude | Gray Wolf Optimizer (GWO) | |||||
| A-04 | Cost | Single | Non-technical | Static | Distance | Heuristic | Modified A* search algorithm |
| Time | |||||||
| A-05 | Cost | Single | Non-technical | Static | Altitude | Heuristic | Global Brainstorming Optimizer Based on Cross Recombination (GBSO-CR) |
| Time | Distance | ||||||
| A-06 | Energy | Simgle | Non-technical | Static | Distance | Heuristic | Energy Efficiency Optimizer |
| A-07 | Cost | Single | Non-technical | Static | Altitude | Heuristic | Improved Gray Wolf Optimizer (GWO) |
| Distance | Partially Observable Markov Decision Process (POMDP) | ||||||
| A-09 | Multiple | Energy | Technical | Static | Altitude | Heuristic | Improved ant colony algorithm |
| A-10 | Cost | Single | Non-technical | Static | Altitude | Heuristic | Multi-target particle swarm optimizer |
| Restrictions | Distance | Gaussian Distribution and Q-Learning Technique | |||||
| exploration and exploitation | |||||||
| A-11 | Cost | Single | Non-technical | Static | Altitude | Heuristic | Gray Wolf Optimizer (GWO) |
| Distance | Alignment coefficient on the CAN bus | ||||||
| Radars avoid | |||||||
| Power | |||||||
| Collisions | |||||||
| A-12 | Collisions | Multiple | Technical | Static | Distance | Heuristic | Dynamic Formation Transformation Algorithm |
| A-13 | Cost | Single | Non-technical | Static | Altitude | Heuristic | Fine-grained blocking algorithm |
| A-14 | Time | Single | Non-technical | Dynamic | Altitude | Heuristic | Convex Model Predictive Control algorithm (MPC) |
| Particle Swarm Optimizer (PSO) | |||||||
| A-15 | Multiple | Cost | Non-technical | Dynamic | Altitude | Heuristic | Particle Swarm Optimizer (PSO) |
| Fitness | Bresenham Algorithm | ||||||
| A-16 | Time | Single | Non-technical | Static | Altitude | Heuristic | Algorithms based on radio maps |
| Distance | Dijkstra Algorithm | ||||||
| A-17 | Cost | Single | Non-technical | Static | Altitude | Heuristic | Linear Quadratic Ruler Algorithm (LQR) |
| Inclination angle | Model Predictive Control Algorithm (MPC) | ||||||
| Angular velocity Q | |||||||
| A-18 | Cost | Multiple | Non-technical | Static | Altitude | Heuristic | Enhanced Particle Swarm Optimizer called HACLDMS |
| Environ mental model | Distance | ||||||
| Restric tion | |||||||
| A-19 | Cost | Single | Non-technical | Static | Distance | Heuristic | Random Rapid Scan Trees Algorithm (ERRT) |
| A-20 | Cost | Multiple | Non-technical | Static | Distance | Heuristic | Incremental Gray Wolf Optimizer (I-GWO) |
| Time | Expanded Gray Wolf Optimizer (Ex-GWO) | ||||||
| A-21 | Collisions | Single | Non-technical | Static | Distance | Heuristic | Circular Arc Path Geometric Avoidance Algorithm (CTGA) |
| A-22 | Cost | Single | Non-technical | Static | Distance | Heuristic | Collision node configuration algorithm |
| Path planning algorithm based on the biogeography algorithm (BBO) | |||||||
| A-23 | Time | Single | Non-technical | Static | Distance | Heuristic | Particle Swarm Optimizer (PSO) with Harmony Search Algorithm (HSA) PSO-HSA |
| Energy | Particle Swarm Optimizer (PSO) with Genetic Algorithm (GA) PSO-GA | ||||||
| A-24 | Cost | Single | Non-technical | Static | Distance | Heuristic | Enhanced Sparse Hierarchical Lazy Theta (SHLT*) |
| Lazy theta* adaptive algorithm | |||||||
| A-25 | Multiple | Time | Non-technical | Static | Altitude | Heuristic | Path planning algorithm with an adaptive disturbance operator |
| Energy | Distance | ||||||
| A-26 | Time | Multiple | Non-technical | Dynamic | Altitude | Heuristic | Hierarchical Recursive Multiagent Genetic Algorithm HR-MAGA |
| Distance | |||||||
| A-27 | Collisions | Multiple | Non-technical | Static | Distance | Heuristic | Fast Scan Random Tree star boundary Algorithm (boundary-RRT*) |
| A-28 | Energy | Single | Non-technical | Static | Altitude | Heuristic | Pseudospectral Method (GPM) |
| Ant colony algorithm | |||||||
| A-29 | Energy | Multiple | Non-technical | Dynamic | Distance | Heuristic | Particle Swarm Optimizer (PSO) |
| Vigilance | |||||||
| Flight hazards | |||||||
| A-30 | Radius of gyration | Multiple | Non-technical | Static | Distance | Heuristic | Multi-Objective Optimization Problem (MOP) |
| A-31 | Energy | Multiple | Non-technical | Static | Altitude | Heuristic | Speed Control Algorithm |
| Data | |||||||
| A-32 | Energy | Multiple | Non-technical | Static | Altitude | Heuristic | Cluster head selection and trajectory planning algorithm |
| Data | Multiple energy-constrained heterogeneous UAV trajectory planning algorithm | ||||||
| A-33 | Cost | Multiple | Non-technical | Static | Distance | Heuristic | Gray Wolf Optimizer (GWO) |
| Time | |||||||
| A-34 | Collisions | Single | Non-technical | Static | Distance | Heuristic | Improved RRT Algorithm |
| Artificial Potential Field (APF) | |||||||
| A-35 | Cost | Single | Non-Technical | Static | Distance | Heuristic | Layered Essential Visibility Graphical Algorithm (LEVG) |
| A-36 | Cost | Single | Non-Technical | Static | Distance | Heuristic | Algorithm A* |
| A-37 | Time | Multiple | Non-Technical | Static | Altitude | Heuristic | Ordered Fleet Iterative Algorithm (OFIA) |
| Energy | Step Forward Iterative Algorithm (SFIA) | ||||||
| Collisions |
Disclaimer/Publisher’s Note: The statements, opinions and data contained in all publications are solely those of the individual author(s) and contributor(s) and not of MDPI and/or the editor(s). MDPI and/or the editor(s) disclaim responsibility for any injury to people or property resulting from any ideas, methods, instructions or products referred to in the content. |
© 2023 by the authors. Licensee MDPI, Basel, Switzerland. This article is an open access article distributed under the terms and conditions of the Creative Commons Attribution (CC BY) license (https://creativecommons.org/licenses/by/4.0/).
Share and Cite
Carvajal-Rodriguez, J.; Morales, M.; Tipantuña, C. 3D Path Planning Algorithms in UAV-Enabled Communications Systems: A Mapping Study. Future Internet 2023, 15, 289. https://doi.org/10.3390/fi15090289
Carvajal-Rodriguez J, Morales M, Tipantuña C. 3D Path Planning Algorithms in UAV-Enabled Communications Systems: A Mapping Study. Future Internet. 2023; 15(9):289. https://doi.org/10.3390/fi15090289
Chicago/Turabian StyleCarvajal-Rodriguez, Jorge, Marco Morales, and Christian Tipantuña. 2023. "3D Path Planning Algorithms in UAV-Enabled Communications Systems: A Mapping Study" Future Internet 15, no. 9: 289. https://doi.org/10.3390/fi15090289
APA StyleCarvajal-Rodriguez, J., Morales, M., & Tipantuña, C. (2023). 3D Path Planning Algorithms in UAV-Enabled Communications Systems: A Mapping Study. Future Internet, 15(9), 289. https://doi.org/10.3390/fi15090289

