Online Privacy Fatigue: A Scoping Review and Research Agenda
Abstract
1. Introduction
- RQ1.
- What methodological approaches are typically used when studying online privacy fatigue? The aim of this question was to understand what different methods (both qualitative and quantitative) have been used when studying online privacy fatigue. Additionally, it aimed to critique the application of the methods used to guide the development of recommendations that formed part of the research agenda.
- RQ2.
- How is online privacy fatigue conceptualized in extant literature? Researchers do not always explicitly conceptualize and explain their understanding of privacy fatigue. This question aimed to extract and summarize how the extant literature has conceptualized online privacy fatigue to provide some consensus in this regard. Answering this question could assist in the design of a suitable methodology (e.g., choosing appropriate measurement items).
- RQ3.
- What are the antecedents of online privacy fatigue and how does extant research relate them to the outcomes thereof? This question aimed to provide a conceptual link between the antecedents and outcomes identified to indicate where most antecedent-based research is currently clustered. Together with RQ2, this information could be used to conceptualize online privacy fatigue using novel combinations of antecedents to explore under-researched outcomes.
2. Method
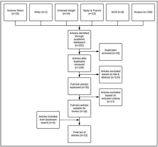
2.1. Eligibility Criteria
2.2. Search Strategy
2.3. Study Selection
2.4. Data Charting and Analysis
3. Findings
3.1. Methodological Approaches Used to Study Online Privacy Fatigue
3.1.1. Theoretical Frameworks and Study Designs
3.1.2. Analysis Methods Used
3.1.3. Empirical Situations Encountered
3.2. The Conceptualization of Online Privacy Fatigue
3.2.1. A Cynical Means of Coping
Loss of Control
The Futility of Privacy Protective Behavior
3.3. The Antecedents and Outcomes of Online Privacy Fatigue
3.3.1. Antecedents of Privacy Fatigue
The Influence of Privacy Risks
The Role of Privacy Controls and Privacy Management
Knowledge and Information
The Influence of Individual Differences
Privacy Policy Characteristics
3.3.2. Outcomes of Online Privacy Fatigue
Privacy Burnout
Increased Self-Disclosure and Poor Privacy Decision Making
Privacy Resignation
Mistrust and Powerlessness
Fear, Uncertainty, and Increased Negativity
Increased Interpersonal Privacy Management
4. Discussion
4.1. Methodology and Theory
4.2. Future Research
5. Limitations
6. Conclusions
Author Contributions
Funding
Data Availability Statement
Conflicts of Interest
Appendix A
| Reference | Study Design | Country | Analysis Method | Online Privacy Context | Conceptualization of Privacy Fatigue | Theoretical Framework | Antecedents | Outcomes | Findings | Research Implications |
|---|---|---|---|---|---|---|---|---|---|---|
| Acikgoz and Vega [7]. | Quantitative (cross-sectional survey of 277 MTurk users). | US. | PLS-SEM. | Smart device voice assistants. | Negative feelings and attitudes towards voice assistant privacy leading to privacy cynicism defined as a type of fatigue. | Technology acceptance model. | None identified. | Increased negativity, increased trust. | The more cynical users are towards privacy, the more negative their attitude towards VAs. However, unlike other studies, the more cynical, the more trust increases in VAs. | Stronger focus on the role of trust within the context of AI-based VAs. |
| Agozie and Kaya [18]. | Quantitative (cross-sectional survey of 710 university students). | Cyprus. | PLS-SEM. | E-government websites. | Emotional exhaustion and cynicism develop as a result of inadequate privacy information transparency. | Consumer service life cycle. | Privacy policy information transparency ***. | Increased disclosure of personal information. | The more transparent e-government applications are (websites in this context), the more pronounced the positive impact on emotional exhaustion and cynicism becomes. The authors argue that this reduces associated concerns and increases trust. | Consider, within an empirical setting, those noninformational aspects of transparency that influence privacy behavior within e-government. |
| Lee et al. [6]. | Quantitative (sentiment of 10,424 comments). | China. | Sentiment analysis. | Privacy sentiment on Weibo post-Cambridge Analytica. | Exhaustion and helplessness due to endless negative privacy publicity, specifically, with regard to privacy breaches. | Not used. | Privacy invasion. | Fear of privacy invasions, fear of loss of privacy, fear of inappropriate use. | The results indicate that even though the CA scandal was political, users generalize to all other areas of life. This leads to fear and a sense that the concept of online privacy does not exist. | They are incorporating the role of privacy invasion when modeling privacy-protective behavior. In other words, to what extent does suffering from an actual privacy invasion influence behavior? Additionally, the research could be performed longitudinally to quantify the influence of privacy invasion over a longer period. |
| Choi et al. [5]. | Quantitative (cross-sectional survey of 324 internet users). | South Korea. | PLS-SEM. | Personal info used by online vendors. | Avoidance of fully understanding privacy protocols, which, together with a perceived lack of control over their online privacy, leads to stress and fatigue as part of a larger state of psychological fatigue. | Not used. | Privacy concerns ** (as an interaction term with privacy fatigue). | Inability to make sound online privacy decisions, increased disclosure of personal information, privacy burnout. | The results indicate that although literature suggests a relationship between privacy concerns and fatigue, none were found here. Instead, results indicate a strong influence on intended disclosure and privacy disengagement. Fatigued individuals thus put far less effort into making sound privacy decisions. | Although hinted at during hypothesis development, future research should empirically evaluate the antecedents of privacy fatigue, specifically within the context of person-environment fit theory. |
| De Wolf [8]. | Quantitative (cross-sectional survey of 2681 teens). | Belgium. | Hierarchical multiple regression, paired sample t-tests. | Media use (and ownership) of social media users. | Networked defeatism, defined as a fatalistic attitude towards information and privacy management, in particular, because individuals are no longer able to control the privacy of their information due to technological and social violations, eventually, leading to fatigue. | Communication privacy management theory. | Loss of control *** (referred to as network defeatism). | Increased interpersonal privacy management. | The results indicate that teens who are fatalistic in terms of information privacy and control (high network defeatism) negotiate privacy boundaries on an interpersonal level instead of a personal level. | Inclusion of more specific dimensions of network defeatism, such as security, consent, and breach fatigue. |
| Dunbar et al. [30]. | Qualitative (interviews and focus groups with 35 adults). | US. | Thematic analysis. | Privacy risk inherent in the use of audio-recording-capable smart devices. | General feeling that no actions they take will improve their privacy leading to a sense of fatigue typified by resignation and disengagement, thus, accepting privacy-related defaults. | Typology-based (developed by Schomakers et al.). | Lack of knowledge. | Privacy burnout. | Simplified EULAs to support privacy decision making. Make informative use of privacy notifications and indicators. Show results and summaries of audio which may infringe on privacy (downstream effects). | Inclusion of longitudinal experiment-based elements that facilitate the collection of data in relation to actual behavior. Focus on the evaluation of designs related to downstream effects. |
| Hinds et al. [19]. | Qualitative (interviews with 30 university students). | UK. | Thematic analysis. | Facebook information disclosure. | Feeling of cynicism as a result of having resigned themselves to privacy invasions, leading to privacy, helplessness and fatigue. | Not used. | Privacy invasion, loss of control, complexity of privacy management. | Reporting privacy invasion, privacy burnout, learned helplessness. | Online privacy (as a function of targeted advertising) is viewed simplistically, with most individuals being in privacy-related denial having resigned themselves to information misuse. Having said this, some report when this occurs. | Consider researching specific features of platforms that influence privacy-protective behavior. Investigating the influence of motivation and how it may mitigate privacy fatigue. Additionally, research should investigate the role of privacy responsibilization. Specifically, between the user and the provider. |
| Hoffmann et al. [25]. | Qualitative (focus groups with 50 students), quantitative (survey with 96 internet users). | Germany. | Thematic analysis. | Internet use and related self-disclosure. | Uncertainty, powerlessness, and mistrust as they relate to the use of personal information, eventually leading to meaningless forms of privacy-protective behavior. | Not used. | Lack of knowledge. | Privacy resignation, mistrust (online service providers). | Privacy cynicism (and thus fatigue) is a function of three factors namely: uncertainty or powerlessness, resignation, and mistrust. | More effort should be made to explore mistrust and resignation in terms of statistical measures. |
| Keith et al. [22]. | Quantitative (semi-longitudinal experimentation and survey with 568 university students). | US. | PLS-SEM. | App-based self-disclosure. | The fatigue users experience when new privacy control features are introduced to an app. | Feature fatigue theory. | Capability of privacy control features (ns), ease-of-use privacy control features ***. | Privacy burnout. | Product feature capabilities play a larger role in pre-use perceptions, as opposed to feature ease of use which plays a larger role after use. If social media platforms set “open” privacy defaults and complex controls, users are likely to accept information disclosure beyond what they may find acceptable. | Further adaptations should be made to further integrate feature fatigue with privacy fatigue. |
| Lutz et al. [29]. | Quantitative (cross-sectional survey of 1008 survey panel users). | Germany. | CB-SEM. | Internet use skills and associated privacy protection. | Digital resignation as a result of an opaque (and complex) online environment where privacy protection becomes (subjectively) futile and tiring. | Not used. | Internet skills, privacy threat experience (ns for mistrust) *** rest, privacy concerns ***. | Mistrust, uncertainty, powerlessness, privacy resignation. | Internet users who experience higher levels of digital resignation are less likely to protect their privacy online. Additionally, the greater the mistrust the more protection is enacted. Powerlessness and uncertainty have no effect. | Include elements related to intensity of use, as it likely influences cynicism and fatigue. Include state forms of cynicism, fatigue, and user agency antecedents. |
| Rajaobelina et al. [14]. | Quantitative (cross-sectional experimentation and survey of 430 survey panel users). | Canada. | CB-SEM. | Users interacting with a car insurance chatbot to obtain a quote. | Creepiness experienced when technology behaves in a seemingly uncontrolled manner leading to coping mechanisms seated in digital resignation leading to fatigue. | Technology paradox. | Privacy concerns ***, privacy usability ***, technology anxiety ***, need for human interaction ***. | Negative emotions, technology mistrust, loyalty reduction. | Privacy concerns had the largest effect on creepiness. Results may vary depending on the context. Consumers should opt in when the use of personal information is at stake. | Study the influence of tendency to disclose on creepiness and broaden the setting to social media chatbots. Measure physiological reactions to creepiness and related emotions. |
| Schomakers et al. [26]. | Qualitative (interviews and focus groups with 35 users), quantitative (cross-sectional survey of 345 users). | Germany. | PLS-SEM, ANOVA, MANOVA. | Interplay between privacy concerns and protective behavior among internet users. | Powerlessness leading to fatigue concerning enacting privacy-protective behavior. | Not used. | Privacy concerns ***. | Privacy burnout, powerlessness. | The research highlights, through the identification of privacy cynics, a discrepancy between the concerns and protective behavior. Importantly this is seemingly moderated by privacy self-efficacy. Cynics lack belief in effectiveness and competence when enacting protective behavior. | Improvement and design of effective and clear guidelines for identifying the most severe privacy threats and the most effective ways to mitigate or prevent them. Concerns and protective behaviors should always be studied together. Develop privacy education programs targeting the youth. |
| Shao et al. [13]. | Quantitative (cross-sectional survey of 428 users). | China. | CB-SEM. | Users interacting with Weibo and how fatigue (as a function of traits) influences these interactions. | An individualized coping strategy moderated by personality traits. Assist coping with fatigue seated in feelings of forced acceptance, and obedience. | Stimulus organism response theory. | Information overload ***, perceived privacy risks ***. | Privacy burnout, increased willingness to self-disclose. | Information overload has a greater impact on privacy fatigue than perceived risks. Both are significant though. Personality traits significantly moderate the effect of these antecedents, notably neuroticism. | Incorporate the contextual online privacy perception model in privacy fatigue research. Future work should further incorporate information overload and conduct research on a variety of platforms. |
| Stanton et al. [31]. | Qualitative (cross-sectional interviews with 40 users). | US. | Thematic analysis. | Average users’ beliefs and perceptions about online security and privacy. | Privacy fatigue is conceptualized as a form of security fatigue that desensitizes and makes users weary about engaging in privacy-protective behavior. | Not used. | Information overload, loss of control. | Privacy burnout, privacy resignation. | Users avoid decision making and often opt for the easiest way out. When decisions are made they are often impulsive leading to feelings of powerlessness and resignation. Users also highlighted that they did not understand why they would be targeted in the first place. | More research on why users perceive their personal information to be less valuable. Given the importance of decision making, future work should focus on trying to empirically evaluate the cognitive load associated with certain privacy behaviors, possibly on a wide variety of online platforms. |
| Tang et al. [20]. | Quantitative (cross-sectional survey of 426 mobile app users). | China. | CB-SEM. | Self-disclosure via a mobile version of WeChat and QQ. | The fatigue (and associated boredom) experienced when trying to navigate complex privacy control mechanisms. | Not used. | Agreeableness ***, neuroticism ***, conscientiousness **, extraversion **, openness **. | Increased intention to disclose via the app, privacy burnout. | Privacy fatigue and concerns significantly influence intended disclosure. However, concern exerts a larger effect on intended disclosure. Neuroticism is the most influential trait. | Development of clearer and concise privacy guidelines and policies. Separate types of information based on sensitivity levels. |
| Van Ooijen et al. [27]. | Quantitative (cross-sectional survey of 993 survey panel users). | US. | CB-SEM. | Privacy decision-making process within the context of interacting online. | Cynicism as a form of powerlessness, and resignation which then lead to fatigue concerning enacting privacy-protective behavior, in turn, moderating the influences of the PMT constructs. | Protection motivation theory. | Used a moderator between the PMT constructs and privacy-protective behavior. Thus, identification of outcomes is more supported. | Privacy cynicism significantly (and negatively) influences privacy-protective behavior. It also reduces the effect of vulnerability and turns the negative relationship between benefits and protective behavior into a positive one. When response costs are low, only those with low levels of cynicism engage more in protective behaviors. | Using a wider variety of antecedents within the context of a moderation-based study. | |
| Wirth et al. [28]. | Quantitative (cross-sectional survey of 166 MTurk users). | Not stated. | PLS-SEM. | Social media self-disclosure as a function of moderated privacy risk perception. | A form of powerlessness, and resignation in terms of the effectiveness of privacy-protective behavior leading to fatigue, in turn, moderating the influences of perceived risk and benefits. | Privacy calculus. | Used a moderator between the privacy calculus constructs. Privacy burnout and increased willingness to self-disclose, thus identification of outcomes is more supported. | Privacy resignation acts as a significant (and strong) moderator within the context of perceived privacy risks as well as the benefits perceived when disclosing. | Using means to gauge actual disclosure; future research should investigate the relationship between privacy threats and risks, specifically within a wider variety of privacy contexts, by taking additional constructs into account including past privacy invasions and experience. | |
| Zhang et al. [21]. | Quantitative (cross-sectional survey of 1734 mobile app users). | China. | Propensity score matching (PSM). | WeChat self-disclosure. | The fatigue caused by the lack of privacy control as a result of privacy resignation. | Not used. | Used various control variables as moderators, thus identification of outcomes is more supported. Privacy burnout and increased willingness to self-disclose are outcomes as argued. | Privacy protective behavior is significantly less in individuals who suffer from privacy fatigue than those who don’t. This is the case regardless of gender, age, education frequency of use and number of WeChat friends. | Studying the same concept on a wider variety of platforms and corroborating the findings using other statistical techniques such as multigroup analyses. | |
| Zhu et al. [23]. | Quantitative (cross-sectional survey of 251 mHealth app users). | China. | PLS-SEM. | Self-disclosure via mHealth apps. | A negative psychologically-induced feeling of tiredness and exhaustion experienced when users are faced with increasingly complex privacy assurances and situations where very granular forms of personal information are to be shared to the extent that they feel a loss of control. | Multidimensional development theory, elaboration likelihood model. | Privacy policy effectiveness ***, privacy setting affordance ***. | No significant influence on increased willingness to self-disclose. | Significant reductions in privacy fatigue were observed as the privacy policy effectiveness and privacy setting affordances increase. However, fatigue did not result in increased disclosure which post hoc interview data indicate may be related to the low amount of cognitive cost incurred when using mHealth apps (as opposed to other apps such as social media). | Increase the demographic diversity of the sample including the inclusion of respondents from other countries. |
| Hoffmann et al. [16]. | Qualitative (focus groups with 96 internet users). | Germany. | Thematic analysis. | Internet use and online participation. | A form of cynical coping typified by feelings of powerlessness, mistrust, and uncertainty, as no amount of privacy-protective behavior is truly effective. | Not used. | Lack of knowledge, privacy concerns, privacy threat experience. | Mistrust, privacy burnout, increased willingness to self-disclose, powerlessness. | Findings indicate that privacy cynicism, as a function of fatigue, weakens the effect of concerns on privacy-protective behavior (as a moderator). | Studying the antecedents on a wider variety of platforms with a clear separation between institutional and noninstitutional privacy concerns. In other words, being able to understand how the breadth and depth of self-disclosure is influenced by a respondent’s level of cynicism (thus fatigue). Specific psychological coping mechanisms should be considered (e.g., Vaillant’s categorizations). |
| Hargittai and Marwick [15]. | Qualitative (focus groups with 40 university users). | US. | Thematic analysis. | Relationship between privacy attitudes and online behavior among internet users. | The cynical feeling that there is no amount of privacy-protective behavior that will be sufficient to prevent privacy invasions. | Not used. | Privacy concerns (social and not institutional). | Privacy apathy, increased willingness to self-disclose. | Focus group participants are aware of privacy risks, specifically social risks (i.e., personal conflict and embarrassment) as opposed to noninstitutional risks. Participants are aware of the distinction between different types of personal information. Networked privacy could prove difficult. Cynicism was clearly used as a coping mechanism to deal with the social nature of privacy invasion. | Further our understanding om how users negotiate social privacy boundaries as opposed to those institutional in nature. |
| Marwick and Hargittai [17]. | Qualitative (interviews and focus groups with 40 university students), quantitative (survey of 40 university students). | US. | Thematic analysis. | Institutional privacy risk when disclosing personal information online. | Fatigue as a cynical coping mechanism hinged on the fact that excessive privacy-protective behavior is futile as privacy invasions are inevitable. | Not used. | Privacy control complexity. | Privacy burnout, privacy resignation, privacy-based ontological dilemma, powerlessness. | Younger users find it difficult to use social media and other online resources without providing authentic information. There is an overwhelming feeling that users are resigned to the fact that their data has to be given in order to use the services they require and deem beneficial; no real choice is provided, and there the calculus does not apply. Ontological dilemma of sorts. In addition, privacy-protective behavior becomes irrelevant if you have nothing to hide. | Given the prominence of feelings that there is no real choice to use online apps and systems, what mechanisms could alleviate feelings of privacy resignation? To what extent do certain contexts moderate the level of fatigue experienced? |
| Oh et al. [24]. | Qualitative (interviews with 10 university students and staff). | South Korea. | Thematic analysis. | Privacy fatigue experienced as a result of privacy invasions when using IoT devices (smart home and smart healthcare). | Fatigue that results from user feelings that they have lost control over their personal information as a result of repeated privacy invasions. | Protection motivation theory. | Lack of knowledge, privacy policy cost, perceived severity of privacy invasion. | Privacy burnout, privacy resignation, powerlessness. | Participant sentiment that the personal information shared via the IoT devices is highly vulnerable and that no amount of self-coping could prevent privacy invasions. | Conduct the same study using a quantitative approach. |
References
- Weisburd, K. Sentenced to surveillance: Fourth Amendment limits on electronic monitoring. NCL Rev. 2019, 98, 717–777. [Google Scholar]
- Razi, A.; Agha, Z.; Chatlani, N.; Wisniewski, P. Privacy Challenges for Adolescents as a Vulnerable Population. In Proceedings of the Networked Privacy Workshop of the 2020 CHI Conference on Human Factors in Computing Systems, Honolulu, HI, USA, 25–30 April 2020. [Google Scholar] [CrossRef]
- Acquisti, A.; Grossklags, J. Privacy and rationality in individual decision making. IEEE Secur. Priv. 2005, 3, 26–33. [Google Scholar] [CrossRef]
- Solove, D.J. The myth of the privacy paradox. Geo. Wash. L. Rev. 2021, 89, 1–51. [Google Scholar] [CrossRef]
- Choi, H.; Park, J.; Jung, Y. The role of privacy fatigue in online privacy behavior. Comput. Hum. Behav. 2018, 81, 42–51. [Google Scholar] [CrossRef]
- Lee, C.B.; Io, H.N.; Tang, H. Sentiments and perceptions after a privacy breach incident. Cogent Bus. Manag. 2022, 9, 2050018. [Google Scholar] [CrossRef]
- Acikgoz, F.; Vega, R.P. The Role of Privacy Cynicism in Consumer Habits with Voice Assistants: A Technology Acceptance Model Perspective. Int. J. Hum.–Comput. Interact. 2022, 38, 1138–1152. [Google Scholar] [CrossRef]
- De Wolf, R. Contextualizing how teens manage personal and interpersonal privacy on social media. New Media Soc. 2020, 22, 1058–1075. [Google Scholar] [CrossRef]
- Lowry, P.B.; Dinev, T.; Willison, R. Why security and privacy research lies at the centre of the information systems (IS) artefact: Proposing a bold research agenda. Eur. J. Inf. Syst. 2017, 26, 546–563. [Google Scholar] [CrossRef]
- Peters, M.D.; Marnie, C.; Tricco, A.C.; Pollock, D.; Munn, Z.; Alexander, L.; McInerney, P.; Godfrey, C.M.; Khalil, H. Updated methodological guidance for the conduct of scoping reviews. JBI Evid. Synth. 2020, 18, 2119–2126. [Google Scholar] [CrossRef]
- Newman, N. The Rise of Social Media and Its Impact on Mainstream Journalism; Reuters Institute for the Study of Journalism, Department of Politics and International Relations, University of Oxford: Oxford, UK, 2009. [Google Scholar]
- Benitez, J.; Henseler, J.; Castillo, A.; Schuberth, F. How to perform and report an impactful analysis using partial least squares: Guidelines for confirmatory and explanatory IS research. Inf. Manag. 2020, 57, 103168. [Google Scholar] [CrossRef]
- Shao, H.; Li, X.; Wang, G. Are You Tired? I am: Trying to Understand Privacy Fatigue of Social Media Users. In Proceedings of the Conference Proceedings/Conference on Human Factors in Computing Systems, CHI Conference, New Orleans, LA, USA, 30 April–5 May 2022; Available online: https://dl.acm.org/doi/abs/10.1145/3491101.3519778 (accessed on 25 June 2022).
- Rajaobelina, L.; Tep, S.P.; Arcand, M.; Ricard, L. Creepiness: Its antecedents and impact on loyalty when interacting with a chatbot. Psychol. Mark. 2021, 38, 2339–2356. [Google Scholar] [CrossRef]
- Hargittai, E.; Marwick, A. “What can I really do?” Explaining the Privacy Paradox with online apathy. Int. J. Commun. Syst. 2016, 10, 3737–3757. [Google Scholar]
- Hoffmann, C.P.; Lutz, C.; Ranzini, G. Privacy cynicism: A new approach to the privacy paradox. Cyberpsychology 2016, 10, 7. [Google Scholar] [CrossRef]
- Marwick, A.; Hargittai, E. Nothing to hide, nothing to lose? Incentives and disincentives to sharing information with institutions online. Inf. Commun. Soc. 2019, 22, 1697–1713. [Google Scholar] [CrossRef]
- Agozie, D.Q.; Kaya, T. Discerning the effect of privacy information transparency on privacy fatigue in e-government. Gov. Inf. Q. 2021, 38, 101601. [Google Scholar] [CrossRef]
- Hinds, J.; Williams, E.J.; Joinson, A.N. “It wouldn’t happen to me”: Privacy concerns and perspectives following the Cambridge Analytica scandal. Int. J. Hum.-Comput. Stud. 2020, 143, 102498. [Google Scholar] [CrossRef]
- Tang, J.; Akram, U.; Shi, W. Why people need privacy? The role of privacy fatigue in app users’ intention to disclose privacy: Based on personality traits. J. Enterp. Inf. Manag. 2021, 34, 1097–1120. [Google Scholar] [CrossRef]
- Zhang, X.; Tian, X.; Han, Y. Influence of Privacy Fatigue of Social Media Users on Their Privacy Protection Disengagement Behaviour—A PSM based Analysis. J. Integr. Des. Process. Sci. 2022, 25, 78–92. [Google Scholar] [CrossRef]
- Keith, M.J.; Evans, C.M.; Lowry, P.B.; Babb, J.S. Privacy fatigue: The effect of privacy control complexity on consumer electronic information disclosure. In Proceedings of the 35th International Conference on Information Systems, ICIS 2014, Auckland, New Zealand, 14–17 December 2014; pp. 14–17. [Google Scholar]
- Zhu, M.; Wu, C.; Huang, S.; Zheng, K.; Young, S.D.; Yan, X.; Yuan, Q. Privacy paradox in mHealth applications: An integrated elaboration likelihood model incorporating privacy calculus and privacy fatigue. Telemat. Inform. 2021, 61, 101601. [Google Scholar] [CrossRef]
- Oh, J.; Lee, U.; Lee, K. Privacy Fatigue in the Internet of Things environment. IT CoNvergence PRActice 2018, 6, 21–34. Available online: https://www.researchgate.net/publication/346940974 (accessed on 25 June 2022).
- Hoffmann, C.P.; Lutz, C.; Ranzini, G. Privacy Cynicism: An Approach to Understanding the Institutional Privacy Paradox. 2015. Available online: https://www.alexandria.unisg.ch/242936 (accessed on 23 June 2022).
- Schomakers, E.-M.; Lidynia, C.; Ziefle, M. A Typology of Online Privacy Personalities: Exploring and Segmenting Users’ Diverse Privacy Attitudes and Behaviors. Int. J. Grid Util. Comput. 2019, 17, 727–747. [Google Scholar] [CrossRef]
- van Ooijen, I.; Segijn, C.M.; Opree, S.J. Privacy Cynicism and its Role in Privacy Decision-Making. Commun. Res. 2022, 1–32. [Google Scholar] [CrossRef]
- Wirth, J.; Maier, C.; Laumer, S. The Influence of Resignation on the Privacy Calculus in the Context of Social Networking Sites: An Empirical Analysis. In Proceedings of the 26th European Conference on Information Systems, ECIS, Portsmouth, UK, 23–28 June 2018; Available online: https://aisel.aisnet.org/ecis2018_rp/161 (accessed on 25 June 2022).
- Lutz, C.; Hoffmann, C.P.; Ranzini, G. Data capitalism and the user: An exploration of privacy cynicism in Germany. New Media Soc. 2020, 22, 1168–1187. [Google Scholar] [CrossRef]
- Dunbar, J.C.; Bascom, E.; Boone, A.; Hiniker, A. Is Someone Listening? Audio-Related Privacy Perceptions and Design Recommendations from Guardians, Pragmatists, and Cynics. Proc. ACM Interact. Mob. Wearable Ubiquitous Technol. 2021, 5, 1–23. [Google Scholar] [CrossRef]
- Stanton, B.; Theofanos, M.F.; Prettyman, S.S.; Furman, S. Security fatigue. It Prof. 2016, 18, 26–32. [Google Scholar] [CrossRef]
- Siponen, M.; Soliman, W.; Vance, A. Common Misunderstandings of Deterrence Theory in Information Systems Research and Future Research Directions. ACM SIGMIS Database Database Adv. Inf. Syst. 2022, 53, 25–60. [Google Scholar] [CrossRef]
- Sulaiman, N.S.; Fauzi, M.A.; Hussain, S.; Wider, W. Cybersecurity Behavior among Government Employees: The Role of Protection Motivation Theory and Responsibility in Mitigating Cyberattacks. Information 2022, 13, 413. [Google Scholar] [CrossRef]
- Dienlin, T.; Metzger, M.J. An Extended Privacy Calculus Model for SNSs: Analyzing Self-Disclosure and Self-Withdrawal in a Representative U.S. Sample. J. Comput. Commun. 2016, 21, 368–383. [Google Scholar] [CrossRef]
- Seddon, P.B.; Scheepers, R. Towards the improved treatment of generalization of knowledge claims in IS research: Drawing general conclusions from samples. Eur. J. Inf. Syst. 2012, 21, 6–21. [Google Scholar] [CrossRef]
- Johnson, D.; Ryan, J.B. Amazon Mechanical Turk workers can provide consistent and economically meaningful data. South. Econ. J. 2020, 87, 369–385. [Google Scholar] [CrossRef]
- Chandler, J.; Rosenzweig, C.; Moss, A.; Robinson, J.; Litman, L. Online panels in social science research: Expanding sampling methods beyond Mechanical Turk. Behav. Res. Methods 2019, 51, 2022–2038. [Google Scholar] [CrossRef] [PubMed]
- Sheehan, K.B. Crowdsourcing research: Data collection with Amazon’s Mechanical Turk. Commun. Monogr. 2018, 85, 140–156. [Google Scholar] [CrossRef]
- Chennamaneni, A.; Gupta, B. The privacy protection behaviours of the mobile app users: Exploring the role of neuroticism and protection motivation theory. Behav. Inf. Technol. 2022, 1–19. [Google Scholar] [CrossRef]
- Ioannou, A.; Tussyadiah, I.; Marshan, A. Dispositional mindfulness as an antecedent of privacy concerns: A protection motivation theory perspective. Psychol. Mark. 2021, 38, 1766–1778. [Google Scholar] [CrossRef]
- Skalkos, A.; Stylios, I.; Karyda, M.; Kokolakis, S. Users’ Privacy Attitudes towards the Use of Behavioral Biometrics Continuous Authentication (BBCA) Technologies: A Protection Motivation Theory Approach. J. Cybersecur. Priv. 2021, 1, 743–766. [Google Scholar] [CrossRef]
- Wisniewski, P.J.; Page, X. Privacy theories and frameworks. In Modern Socio-Technical Perspectives on Privacy; Springer: Cham, Switzerland, 2022; pp. 15–41. [Google Scholar] [CrossRef]
- Bandara, R.; Fernando, M.; Akter, S. Explicating the privacy paradox: A qualitative inquiry of online shopping consumers. J. Retail. Consum. Serv. 2020, 52, 101947. [Google Scholar] [CrossRef]
- Femenia-Serra, F.; Ioannou, A.; Tussyadiah, I.P. Is smart scary? A mixed-methods study on privacy in smart tourism. Curr. Issues Tour. 2022, 25, 2212–2238. [Google Scholar] [CrossRef]
- Krasnova, H.; Veltri, N.F.; Günther, O. Self-disclosure and Privacy Calculus on Social Networking Sites: The Role of Culture. Bus. Inf. Syst. Eng. 2012, 4, 127–135. [Google Scholar] [CrossRef]
- Xu, H.; Teo, H.-H.; Tan, B.C.Y.; Agarwal, R. Research Note—Effects of Individual Self-Protection, Industry Self-Regulation, and Government Regulation on Privacy Concerns: A Study of Location-Based Services. Inf. Syst. Res. 2012, 23, 1342–1363. [Google Scholar] [CrossRef]
- Fox, G.; Connolly, R. Mobile health technology adoption across generations: Narrowing the digital divide. Inf. Syst. J. 2018, 28, 995–1019. [Google Scholar] [CrossRef]
- Henkenjohann, R. Role of Individual Motivations and Privacy Concerns in the Adoption of German Electronic Patient Record Apps—A Mixed-Methods Study. Int. J. Environ. Res. Public Health 2021, 18, 9553. [Google Scholar] [CrossRef] [PubMed]
- Collins, C.S.; Stockton, C.M. The Central Role of Theory in Qualitative Research. Int. J. Qual. Methods 2018, 17, 1609406918797475. [Google Scholar] [CrossRef]
- Evermann, J.; Rönkkö, M. Recent developments in PLS. Commun. Assoc. Inf. Syst. 2021, 44, 123–132. [Google Scholar] [CrossRef]
- Lowry, P.B.; Gaskin, J. Partial Least Squares (PLS) Structural Equation Modeling (SEM) for Building and Testing Behavioral Causal Theory: When to Choose It and How to Use It. IEEE Trans. Dependable Secur. Comput. 2014, 57, 123–146. [Google Scholar] [CrossRef]
- Hair, J.F., Jr.; Matthews, L.M.; Matthews, R.L.; Sarstedt, M. PLS-SEM or CB-SEM: Updated guidelines on which method to use. Int. J. Multivar. Data Anal. 2017, 1, 107–123. [Google Scholar] [CrossRef]
- Rigdon, E.E.; Sarstedt, M.; Ringle, C.M. On comparing results from CB-SEM and PLS-SEM: Five perspectives and five recommendations. Mark. ZFP 2017, 39, 3–16. [Google Scholar] [CrossRef]
- Freeze, R.; Raschke, R.L. An Assessment of Formative and Reflective Constructs in IS Research. In Proceedings of the CIS 2007 Proceedings, Harbin, China, 15–19 December 2007; Volume 171. Available online: http://aisel.aisnet.org/ecis2007/171 (accessed on 25 August 2022).
- Hair, J.; Hult, T.; Ringle, C.; Sarstedt, M. A Primer on Partial Least Squares Structural Equation Modelling (PLS-SEM), 2nd ed.; Sage: London, UK, 2017. [Google Scholar]
- Dijkstra, T.K.; Henseler, J. Consistent Partial Least Squares Path Modeling. MIS Q. 2015, 39, 297–316. [Google Scholar] [CrossRef]
- McIntosh, C.N.; Edwards, J.R.; Antonakis, J. Reflections on Partial Least Squares Path Modeling. Organ. Res. Methods 2014, 17, 210–251. [Google Scholar] [CrossRef]
- Henseler, J.; Hubona, G.; Ray, P.A. Using PLS path modeling in new technology research: Updated guidelines. Ind. Manag. Data Syst. 2016, 116, 2–20. [Google Scholar] [CrossRef]
- Braun, V.; Clarke, V. Using thematic analysis in psychology. Qual. Res. Psychol. 2006, 3, 77–101. [Google Scholar] [CrossRef]
- Brannon, G.E.; Mitchell, S.; Liao, Y. Addressing privacy concerns for mobile and wearable devices sensors: Small-group interviews with healthy adults and cancer survivors. PEC Innov. 2022, 1, 100022. [Google Scholar] [CrossRef]
- Mogaji, E.; Nguyen, N.P. The dark side of mobile money: Perspectives from an emerging economy. Technol. Forecast. Soc. Chang. 2022, 185, 122045. [Google Scholar] [CrossRef]
- Mutambik, I.; Almuqrin, A.; Liu, Y.; Alhossayin, M.; Qintash, F.H. Gender Differentials on Information Sharing and Privacy Concerns on Social Networking Sites. J. Glob. Inf. Manag. 2021, 29, 236–255. [Google Scholar] [CrossRef]
- Teebken, M.; Hess, T. Privacy in a Digitized Workplace: Towards an Understanding of Employee Privacy Concerns. In Proceedings of the Hawaii International Conference on System Sciences 2021 (HICSS-54), Kauai, HI, USA, 5 January 2021; Available online: https://aisel.aisnet.org/hicss-54/os/dark_side/6/ (accessed on 25 June 2022).
- van der Schyff, K.; Flowerday, S. Mediating effects of information security awareness. Comput. Secur. 2021, 106, 102313. [Google Scholar] [CrossRef]
- Archibald, M.M. Investigator Triangulation: A Collaborative Strategy with Potential for Mixed Methods Research. J. Mix. Methods Res. 2016, 10, 228–250. [Google Scholar] [CrossRef]
- Turner, S.F.; Cardinal, L.B.; Burton, R.M. Research Design for Mixed Methods: A Triangulation-based Framework and Roadmap. Organ. Res. Methods 2017, 20, 243–267. [Google Scholar] [CrossRef]
- Cho, H. Privacy helplessness on social media: Its constituents, antecedents and consequences. Internet Res. 2022, 32, 150–171. [Google Scholar] [CrossRef]
- Meier, Y.; Krämer, N.C. The Privacy Calculus Revisited: An Empirical Investigation of Online Privacy Decisions on between- and within-Person Levels. Commun. Res. 2022; OnlineFirst. [Google Scholar] [CrossRef]
- Bawack, R.E.; Wamba, S.F.; Carillo, K.D.A. Exploring the role of personality, trust, and privacy in customer experience performance during voice shopping: Evidence from SEM and fuzzy set qualitative comparative analysis. Int. J. Inf. Manag. 2021, 58, 102309. [Google Scholar] [CrossRef]
- Sindermann, C.; Schmitt, H.S.; Kargl, F.; Herbert, C.; Montag, C. Online Privacy Literacy and Online Privacy Behavior—The Role of Crystallized Intelligence and Personality. Int. J. Hum.–Comput. Interact. 2021, 37, 1455–1466. [Google Scholar] [CrossRef]
- van der Schyff, K.; Flowerday, S.; Lowry, P.B. Information privacy behavior in the use of Facebook apps: A personality-based vulnerability assessment. Heliyon 2020, 6, e04714. [Google Scholar] [CrossRef] [PubMed]
- van der Schyff, K.; Flowerday, S.; Renaud, K. Socially desirable responding within the context of privacy-related research: A personality perspective. S. Afr. J. Inf. Manag. 2022, 24, 1507. [Google Scholar] [CrossRef]
- Yeh, C.-H.; Wang, Y.-S.; Lin, S.-J.; Tseng, T.H.; Lin, H.-H.; Shih, Y.-W.; Lai, Y.-H. What drives internet users’ willingness to provide personal information? Online Inf. Rev. 2018, 42, 923–939. [Google Scholar] [CrossRef]
- Stevic, A.; Schmuck, D.; Koemets, A.; Hirsch, M.; Karsay, K.; Thomas, M.F.; Matthes, J. Privacy concerns can stress you out: Investigating the reciprocal relationship between mobile social media privacy concerns and perceived stress. Communications 2022, 47, 327–349. [Google Scholar] [CrossRef]
- Dash, B.; Sharma, P.; Ali, A. Federated Learning for Privacy-Preserving: A Review of PII Data Analysis in Fintech. Int. J. Softw. Eng. Appl. 2022, 13, 1–13. [Google Scholar] [CrossRef]
- Zhao, Y.; Chen, J. A Survey on Differential Privacy for Unstructured Data Content. ACM Comput. Surv. 2022, 54, 1–28. [Google Scholar] [CrossRef]
- Drechsler, J. Differential Privacy for Government Agencies—Are We There Yet? J. Am. Stat. Assoc. 2023, 118, 761–773. [Google Scholar] [CrossRef]
- Jones, M.; Johnson, M.; Shervey, M.; Dudley, J.T.; Zimmerman, N. Privacy-Preserving Methods for Feature Engineering Using Blockchain: Review, Evaluation, and Proof of Concept. J. Med. Internet Res. 2019, 21, e13600. [Google Scholar] [CrossRef]
- Vickery, J.R. ‘I don’t have anything to hide, but …’: The challenges and negotiations of social and mobile media privacy for non-dominant youth. Inf. Commun. Soc. 2015, 18, 281–294. [Google Scholar] [CrossRef]
- Barth, S.; Ionita, D.; Hartel, P. Understanding Online Privacy—A Systematic Review of Privacy Visualizations and Privacy by Design Guidelines. ACM Comput. Surv. 2022, 55, 1–37. [Google Scholar] [CrossRef]
- Kern, J.; Fabian, B.; Ermakova, T. Experimental Privacy Studies—An Initial Review of the Literature. 2018. Available online: https://ssrn.com/abstract=3171929 (accessed on 13 March 2023).
- Neal, D.; Gaber, S.; Joddrell, P.; Brorsson, A.; Dijkstra, K.; Dröes, R.-M. Read and accepted? Scoping the cognitive accessibility of privacy policies of health apps and websites in three European countries. Digit. Health 2023, 9, 20552076231152162. [Google Scholar] [CrossRef] [PubMed]






| Science Direct | (“social media” OR “online” OR “internet” OR “app” OR “website”) AND (“privacy fatigue” OR “privacy burnout” OR “privacy exhaustion” OR “privacy cynicism”) |
| Wiley | |
| Emerald Insight | |
| Taylor & Francis | [[All: “social media”] OR [All: “online”] OR [All: “internet”] OR [All: “app”] OR [All: “website”]] AND [[All: “privacy fatigue”] OR [All: “privacy burnout”] OR [All: “privacy exhaustion”] OR [All: “privacy cynicism”]] AND [Article Type: Article] AND [Publication Date: (1 January 2004 TO 30 June 2022)] |
| ACM | [[All: “social media”] OR [All: “online”] OR [All: “internet”] OR [All: “app”] OR [All: “website”]] AND [[All: “privacy fatigue”] OR [All: “privacy burnout”] OR [All: “privacy exhaustion”] OR [All: “privacy cynicism”]] AND [Publication Date: (1 January 2004 TO 30 June 2022)] |
| Scopus | (“social media” OR “online” OR “internet” OR “app” OR “website”) AND (“privacy fatigue” OR “privacy burnout” OR “privacy exhaustion” OR “privacy cynicism”) AND (LIMIT-TO (DOCTYPE, “ar”) OR LIMIT-TO (DOCTYPE, “cp”)) AND (LIMIT-TO (SRCTYPE, “j”) OR LIMIT-TO (SRCTYPE, “p”)) AND (LIMIT-TO (LANGUAGE, “English”)) |
Disclaimer/Publisher’s Note: The statements, opinions and data contained in all publications are solely those of the individual author(s) and contributor(s) and not of MDPI and/or the editor(s). MDPI and/or the editor(s) disclaim responsibility for any injury to people or property resulting from any ideas, methods, instructions or products referred to in the content. |
© 2023 by the authors. Licensee MDPI, Basel, Switzerland. This article is an open access article distributed under the terms and conditions of the Creative Commons Attribution (CC BY) license (https://creativecommons.org/licenses/by/4.0/).
Share and Cite
van der Schyff, K.; Foster, G.; Renaud, K.; Flowerday, S. Online Privacy Fatigue: A Scoping Review and Research Agenda. Future Internet 2023, 15, 164. https://doi.org/10.3390/fi15050164
van der Schyff K, Foster G, Renaud K, Flowerday S. Online Privacy Fatigue: A Scoping Review and Research Agenda. Future Internet. 2023; 15(5):164. https://doi.org/10.3390/fi15050164
Chicago/Turabian Stylevan der Schyff, Karl, Greg Foster, Karen Renaud, and Stephen Flowerday. 2023. "Online Privacy Fatigue: A Scoping Review and Research Agenda" Future Internet 15, no. 5: 164. https://doi.org/10.3390/fi15050164
APA Stylevan der Schyff, K., Foster, G., Renaud, K., & Flowerday, S. (2023). Online Privacy Fatigue: A Scoping Review and Research Agenda. Future Internet, 15(5), 164. https://doi.org/10.3390/fi15050164

