ICN-Based Enhanced Content Delivery for CDN
Abstract
:1. Introduction
- We design an enhanced content delivery network architecture by integrating the ICN in-network caching as a service. Furthermore, we provide details on the mechanisms for enabling collaboration between different communication paradigms within these two networks.
- We quantify the optimization goals of content delivery network architecture by formulating a mathematical model derived from the Multi-Commodity Flow (MCF) problem, which jointly considers the QoS demand and bandwidth capacity constraint.
- Based on the optimization model, we use a real-world network topology to gauge the performance improvements of our proposed design by conducting a series of experiments. The results demonstrate our design’s benefits in terms of reduced delivery latency, decreased network bandwidth consumption and better resilience to traffic surge.
2. Background and Related Work
2.1. ICN Cache in a Nutshell
2.2. Name Resolution Mechanism
- Explicit name resolution approach: This approach is also referred to as a standalone name resolution approach. In this approach, the name resolution process and content request routing process are decoupled. The NRS first returns to the client the locators of the content and then it is used by the underlying network as the identifier to route the content request. This approach is employed by many ICN architectures, such as PURSUIT [5], DONA [6], NetInf [7] and MobilityFirst [8]. For instance, in the MobilityFirst ICN architecture, the infrastructure of NRS is called the Global Name Resolution Service (GNRS). It is designed as a massively scalable distributed system which provides the dynamic binding between a content’s Global Unique ID (GUID) and its NA.
- Name-based routing approach: Some ICN architectures employ a name-based routing approach which integrates the name resolution process with content request routing. In this approach, the name is used as the basis for routing and forwarding the content request. When a request is initiated, the name is used to search for the NDO in the NRS cache. The NDO is forwarded back to the requester along the same path used for request routing but in the opposite direction. A typical example is NDN [4].
- Hybrid approach: The hybrid approach entails both an explicit name resolution approach and name-based routing approach to complement each other. For example, if the name-based approach fails at a certain router, the explicit name resolution approach can be utilized as an alternative, and vice versa.
2.3. Related Work
- Comparative studies: These studies have attempted to conduct comparative analyses of these two paradigms to evaluate their respective performance bounds. In their research, Ma Ge et al. [27] discussed the differences between CDN and NDN in terms of distribution efficiency, protocol overhead, security, robustness, and cost, and testbed research was conducted to compare the data transmission efficiency of the two paradigms, with the conclusion being that NDN outperforms CDN under the same network topology and cache storage budget. In [28], Ma Ge et al. constructed comparable testbeds on cloud computing platforms for CDN and CCN separately to systematically compare their performance metrics in content delivery capability. This research found that CCN is comparable to CDN, even though it introduces overhead in content chunk decoding and restructuring. M. Mangili et al. [29] studied the performance bounds of these paradigms using optimization models and proposed a comparative model to gauge the performance difference of a CDN with respect to CCN. The results showed that, under the same total caching storage, CDN can have slightly better performance than CCN. In [30], real-world experiments were conducted to compare the performance of NDN and two leading CDNs (Akamai and Fastly). The results showed that although NDN can provide satisfactory service, it lags behind CDN due to the hardware infrastructure and software/protocol immaturity. NDN outperforms in terms of server load balancing and failure resiliency enabled by ubiquitous caching. The comparative studies have shown that ICN does not necessarily outperform CDN in terms of content distribution efficiency; however, it is favorable in terms of lower management cost and better resiliency. Rather than being two separate models, these two can be explored to complement each other.
- Hybrid studies: Some prior research proposed to integrate CDN and ICN using hybrid approaches to achieve better performance. Ref. [31] proposed a named content delivery network called nCDN, which embeds NDN into the existing CDN framework by setting up NDN running over UDP/TCP to simplify the implementation and improve efficiency. In nCDN, ICN is only in charge of request routing and content delivery. Similarly, in [32], the authors borrow the ICN name-based routing idea and integrate it into the CDN architecture with a centralized routing engine to fully exploit the ISP underlay network infrastructure. In [33], Benkacem et al. integrate NDN with CDN as two network slices with the technology of Network Function Virtualization (NFV). In this architecture, NDN serves as a service slice designated for request routing and in-network caching over a specific region. The CDN slice is considered the content publisher of the NDN slice. Upon the first request for a particular content, the content is retrieved from the CDN service slice and simultaneously published to the NDN slice. Instead of building a CDN using NDN by the direct borrowing of the NDN network, the authors in [34] proposed another CDN-NDN architecture called iCDN, with two major mechanisms: first, to fully utilize in-networking caching, iCDN builds a cache hierarchy with the CDN full-mesh topology to exploit on-path and off-path caches and cuts the forwarding plane’s dependency on routing information; second, iCDN introduces a new forwarding strategy for enabling the forwarding plane to make efficient decisions. J. Chen et al. [35] designed a CDN architecture over MobilityFirst in the application layer so that minor modification is needed for existing protocol stack. Meanwhile, it uses a self-certifying naming schema to enable low-cost, efficient content validation and uses proactive caching to further improve the performance of CDN. The main features and discussions regarding the above hybrid approaches are compared and summarized in Table 1. To conclude, although the above hybrid studies differ in their approaches, they all clearly indicate that by integrating ICN into the CDN architecture, the content distribution efficiency of CDN can be significantly improved.
3. Proposed Design
3.1. Motivation
- Emphasis on lightweight and ubiquitous caching in ICN: ICN introduces a paradigm shift by emphasizing the lightweight nature of caching and embracing heterogeneous and ubiquitous caching capabilities. ICN nodes can seamlessly join and leave the network, offering great scalability and lower management costs. This departure from centralized caching servers brings better flexibility and failure resiliency.
- Leveraging ICN for cost-efficient content delivery: One of the primary costs of CDN is from bandwidth consumption and maintenance. The ubiquitous caching capability of ICN allows for the storage of content replicas within the network at any place. Utilizing idle resources of ICN nodes, such as bandwidth and storage, to provide content service can reduce CDN deployment costs and enhance system scalability.
- Benefits of the ICN cache relative to the CDN HTTP-based cache: In contrast to the CDN HTTP-based caching at the application level, the ICN cache operates at the network layer. The control overhead is minimized, involving only a few bits in the data packet for cache management. The ICN router can achieve line-speed caching operation. Furthermore, the ability of ICN to split content files into data chunks facilitates load balancing by distributing requests for locally popular content across multiple nodes.
3.2. Design Overview
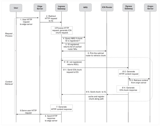
3.3. Workflow
3.4. Details
3.4.1. ID-Based ICN Protocol Stack
3.4.2. Design of IG and EG
3.4.3. Protocol Conversion
- HTTP to ICN: An HTTP request generally consists of a request line and several request headers. The request line commonly consists of three items: a method that instructs the server what it should do with the resource; a URI that locates and identifies the resource; and an HTTP version number. In ICN, each chunk is identified with a unique ID. Since the URL of each content is unique, we use SHA1 to generate the 20-byte hash digest of the content URL as its chunk ID. This process is illustrated in Figure 5. Afterwards, this content will exist in the form of chunks in the ICN network with a unique ID used for registration/publishing and resolution/retrieval. Upon receiving a GET request for content on the HTTP server, the ID of its chunk counterpart is calculated to locate its physical address by querying NRS, then the follow-up download is triggered.
- ICN to HTTP: HTTP services on the application layer and is rich in semantics, whereas most of the ICN architectures reach up to only the network layer or transport layer. Apart from that, in our context, we use the hash digest of a content URL as its naming ID in ICN, which is a non-reversible operation. This means that a literal translation from the ICN protocol to HTTP is infeasible. To address this issue, we adopt a method commonly used in related work [43,44] that the ICN packets piggyback with extra control or feedback information. Specifically, since an HTTP request needs to be reconstructed by EG, IG sends to EG the ICN chunk request piggyback with HTTP request headers related to this content. Likewise, EG sends to IG the chunk response piggyback with the HTTP response headers for IG to reconstruct the HTTP response, and the response headers are cached on IG for future use. This can achieve zero loss of HTTP semantics at the cost of relatively low overhead.
3.4.4. Large Content Chunking
| Algorithm 1 Large content chunking. |
|
4. Problem Formulation
4.1. Model Description
4.2. IECDN Model and Conventional CDN Model
5. Simulation Study
5.1. Methodology
5.1.1. Topology
- Routers: We use a real network topology for core routers as follows:
- Abilene topology (12 nodes, 14 bidirectional links);
- Geant2 topology (32 nodes, 54 bidirectional links).
- IG and EG: Both IG and EG are selected from routers. Based on our previous assumption, IG is placed close to CDN edge servers. In light of the topology-informed placement strategy for CDN servers proposed in [50], we select IG as the router with the highest out-degrees so that it reaches out to more users with smaller latency. In contrast, EG is selected as the router with the maximum sum of distances to all other routers, reflecting that EG is placed towards the origin server, which is distant from users.
- Edge servers and origin server: Edge servers are arranged in a ring topology, with each one of them linked to the IG. We set the number of edge servers in proportion to the number of users, with one edge server per ten users. Lastly, the origin server is directly connected to the EG as previously assumed. A topology of our proposed design generated with the Abilene topology is shown in Figure 6.
5.1.2. Parameter Configuration
- Content and request parameters: Since working with objects of a large cardinality is practically unfeasible in an ILP model, we generated a workload extracted from a catalog of content objects following the Zipf distribution, and to study the impact of different content popularity on our model, we varied the parameter of the Zipf distribution to within the range of [0.6, 0.7, 0.8, 0.9, 1.0, 1.1, 1.2], referring to [51]. The requests of this workload were designed up to , with each request mapped to a content delivery demand in our model. We generated different demand profiles at the numbers in the range of [10, 12, 14, 16, 18, 20] to model different user demand frequency. Within an analysis, the destination of each request/demand was randomly assigned to an unrepeated user; the CDN edge servers servicing these requests were scheduled in a Round Robin manner. To stay faithful to the real CDN routing scenario, routing for each requested content was carried out in two stages if necessary as mentioned in Section 4.1. Furthermore, we analyzed two possible user demand rates of 0.5 and 1.0 Gbps. Finally, we computed the mean total bandwidth consumption and delay as the outcome.
- Network parameters: We classified links into two main categories, the core links and the edge links.
- Core links refer to links connecting routers. Bandwidth limits on core links in both topologies are set to 10 Gbps. Delays on core links in the Abilene topology are set to the measurement results of [52].
- Edge links connect routers to user. For both topologies, bandwidth limits on edge links are set to the highest user demand rate of 1.0 Gbps, and delays are set to random values between 1 and 5 ms, following a uniform distribution.
In particular, according to our previous assumption, for the link between the origin server and EG, the bandwidth is set to infinite, and the delay is set to a large number, for which we deem 100 ms to be reasonable, considering the dataset we employed from [52]. Meanwhile, we relaxed the bandwidth constraints on links connected to IG since it is the meeting point of all the influx when delivering content from the source to the PoP. Their limits are elevated to the value of (content demand frequency) × (contend demand rate) to allow the concurrency of all the flows. - Cache parameters: In the context of our study, caching is involved in both CDN and ICN. As we assumed in Section 4.2, content is always preferably cached on CDN servers in our model. Regarding ICN, we implemented the LCE policy, which we deemed as the counterpart. We set the cache capacity for CDN nodes to be within the range of [10, 50, 100, 200, 300, 500] (objects). From a practical point of view, the cache capacity for CDN servers is assuredly larger than that of ICN routers. Therefore, we set the cache capacity of all ICN routers equally as one-tenth of the CDN server capacity, conforming to the homogeneous cache allocation strategy. When reaching the maximum cache capacity, the eviction policy of LRU is adopted for both ICN and CDN. The fundamental parameters we tested in our numerical analysis are shown in Table 4.
5.2. Result Analysis
5.2.1. Enhancement to Performance
5.2.2. Impact of Content Popularity
5.2.3. Resilience to Traffic Surge
5.3. Overhead Analysis
6. Discussion and Conclusions
Author Contributions
Funding
Data Availability Statement
Acknowledgments
Conflicts of Interest
References
- Cisco Annual Internet Report (2018–2023) White Paper. Available online: https://www.cisco.com/c/en/us/solutions/collateral/executive-perspectives/annual-internet-report/white-paper-c11-741490.html (accessed on 29 November 2023).
- Norton, W. The emerging 21st century access power peering. Commun. Strateg. 2011, 84, 55–73. [Google Scholar]
- Jacobson, V.; Smetters, D.K.; Thornton, J.D.; Plass, M.F.; Briggs, N.H.; Braynard, R.L. Networking named content. In Proceedings of the 5th International Conference on Emerging Networking Experiments and Technologies, Rome, Italy, 1–4 December 2009; pp. 1–12. [Google Scholar]
- Zhang, L.; Afanasyev, A.; Burke, J.; Jacobson, V.; Claffy, K.; Crowley, P.; Papadopoulos, C.; Wang, L.; Zhang, B. Named data networking. ACM SIGCOMM Comput. Commun. Rev. 2014, 44, 66–73. [Google Scholar] [CrossRef]
- Fotiou, N.; Nikander, P.; Trossen, D.; Polyzos, G.C. Developing information networking further: From PSIRP to PURSUIT. In Proceedings of the Broadband Communications, Networks, and Systems: 7th International ICST Conference, BROADNETS 2010, Athens, Greece, 25–27 October 2010; Revised Selected Papers 7. Springer: Berlin/Heidelberg, Germany, 2012; pp. 1–13. [Google Scholar]
- Koponen, T.; Chawla, M.; Chun, B.G.; Ermolinskiy, A.; Kim, K.H.; Shenker, S.; Stoica, I. A data-oriented (and beyond) network architecture. In Proceedings of the 2007 Conference on Applications, Technologies, Architectures, and Protocols for Computer Communications, Kyoto, Japan, 27–31 August 2007; pp. 181–192. [Google Scholar]
- Dannewitz, C.; Kutscher, D.; Ohlman, B.; Farrell, S.; Ahlgren, B.; Karl, H. Network of information (netinf)—An information-centric networking architecture. Comput. Commun. 2013, 36, 721–735. [Google Scholar] [CrossRef]
- Venkataramani, A.; Kurose, J.F.; Raychaudhuri, D.; Nagaraja, K.; Mao, M.; Banerjee, S. Mobilityfirst: A mobility-centric and trustworthy internet architecture. ACM SIGCOMM Comput. Commun. Rev. 2014, 44, 74–80. [Google Scholar] [CrossRef]
- Wang, J.; Chen, G.; You, J.; Sun, P. Seanet: Architecture and technologies of an on-site, elastic, autonomous network. J. Netw. New Media 2020, 6, 1–8. [Google Scholar]
- Zhang, Z.; Lung, C.H.; Wei, X.; Chen, M.; Chatterjee, S.; Zhang, Z. In-network Caching for ICN-based IoT (ICN-IoT): A Comprehensive Survey. IEEE Internet Things J. 2023, 10, 14595–14620. [Google Scholar] [CrossRef]
- Khelifi, H.; Luo, S.; Nour, B.; Moungla, H. In-network caching in ICN-based vehicular networks: Effectiveness & performance evaluation. In Proceedings of the ICC 2020—2020 IEEE International Conference on Communications (ICC), Dublin, Ireland, 7–11 June 2020; IEEE: Piscataway, NJ, USA, 2020; pp. 1–6. [Google Scholar]
- Serhane, O.; Yahyaoui, K.; Nour, B.; Moungla, H. A survey of ICN content naming and in-network caching in 5G and beyond networks. IEEE Internet Things J. 2020, 8, 4081–4104. [Google Scholar] [CrossRef]
- Zeng, R.; You, J.; Li, Y.; Han, R. An ICN-based IPFS high-availability architecture. Future Internet 2022, 14, 122. [Google Scholar] [CrossRef]
- Passarella, A. A survey on content-centric technologies for the current Internet: CDN and P2P solutions. Comput. Commun. 2012, 35, 1–32. [Google Scholar] [CrossRef]
- Hawley, J. GeoDNS-Geographically-aware, protocol-agnostic load balancing at the DNS level. In Proceedings of the Linux Symposium, Montreal, QC, Canada, 13–17 July 2009; pp. 123–130. [Google Scholar]
- Calder, M.; Flavel, A.; Katz-Bassett, E.; Mahajan, R.; Padhye, J. Analyzing the Performance of an Anycast CDN. In Proceedings of the 2015 Internet Measurement Conference, Tokyo, Japan, 28–30 October 2015; pp. 531–537. [Google Scholar]
- Ari, I. Design and Management of Globally Distributed Network Caches; University of California: Santa Cruz, CA, USA, 2004. [Google Scholar]
- Bhattacharjee, S.; Calvert, K.L.; Zegura, E.W. Self-organizing wide-area network caches. In Proceedings of the IEEE INFOCOM’98, the Conference on Computer Communications, Seventeenth Annual Joint Conference of the IEEE Computer and Communications Societies, Gateway to the 21st Century (Cat. No. 98), San Francisco, CA, USA, 29 March–2 April 1998; IEEE: Piscataway, NJ, USA, 1998; Volume 2, pp. 600–608. [Google Scholar]
- Rosensweig, E.J.; Kurose, J. Breadcrumbs: Efficient, best-effort content location in cache networks. In Proceedings of the IEEE INFOCOM 2009, Rio de Janeiro, Brazil, 19–25 April 2009; IEEE: Piscataway, NJ, USA, 2009; pp. 2631–2635. [Google Scholar]
- Laoutaris, N.; Che, H.; Stavrakakis, I. The LCD interconnection of LRU caches and its analysis. Perform. Eval. 2006, 63, 609–634. [Google Scholar] [CrossRef]
- Laoutaris, N.; Syntila, S.; Stavrakakis, I. Meta algorithms for hierarchical web caches. In Proceedings of the IEEE International Conference on Performance, Computing, and Communications, 2004, Phoenix, AZ, USA, 15–17 April 2004; IEEE: Piscataway, NJ, USA, 2004; pp. 445–452. [Google Scholar]
- Chai, W.K.; He, D.; Psaras, I.; Pavlou, G. Cache “less for more” in information-centric networks. In Proceedings of the 11th International Networking Conference (NETWORKING), Prague, Czech Republic, 21–25 May 2012; Springer: Berlin/Heidelberg, Germany, 2012. number Part I. pp. 27–40. [Google Scholar]
- Shailendra, S.; Sengottuvelan, S.; Rath, H.K.; Panigrahi, B.; Simha, A. Performance evaluation of caching policies in ndn-an icn architecture. In Proceedings of the 2016 IEEE Region 10 Conference (TENCON), Singapore, 22–25 November 2016; IEEE: Piscataway, NJ, USA, 2016; pp. 1117–1121. [Google Scholar]
- Rossi, D.; Rossini, G. On sizing CCN content stores by exploiting topological information. In Proceedings of the 2012 Proceedings IEEE INFOCOM Workshops, Orlando, FL, USA, 25–30 March 2012; IEEE: Piscataway, NJ, USA, 2012; pp. 280–285. [Google Scholar]
- Mansilha, R.B.; Saino, L.; Barcellos, M.P.; Gallo, M.; Leonardi, E.; Perino, D.; Rossi, D. Hierarchical content stores in high-speed ICN routers: Emulation and prototype implementation. In Proceedings of the 2nd ACM Conference on Information-Centric Networking, San Francisco, CA, USA, 30 September–2 October 2015; pp. 59–68. [Google Scholar]
- Hong, J.; You, T.; Dong, L.; Westphal, C.; Ohlman, B. RFC 9138 Design Considerations for Name Resolution Service in Information-Centric Networking (ICN). Available online: https://www.rfc-editor.org/rfc/rfc9138.html (accessed on 29 November 2023).
- Ma, G.; Chen, Z.; Cao, J.; Guo, Z.; Jiang, Y.; Guo, X. A tentative comparison on CDN and NDN. In Proceedings of the 2014 IEEE International Conference on Systems, Man, and Cybernetics (SMC), San Diego, CA, USA, 5–8 October 2014; IEEE: Piscataway, NJ, USA, 2014; pp. 2893–2898. [Google Scholar]
- Ma, G.; Chen, Z. Comparative Study on CCN and CDN. In Proceedings of the 2014 IEEE Conference on Computer Communications Workshops (INFOCOM WKSHPS), Toronto, ON, Canada, 27 April–2 May 2014; IEEE: Piscataway, NJ, USA, 2014; pp. 169–170. [Google Scholar]
- Mangili, M.; Martignon, F.; Capone, A. A comparative study of content-centric and content-distribution networks: Performance and bounds. In Proceedings of the 2013 IEEE Global Communications Conference (GLOBECOM), Atlanta, GA, USA, 9–13 December 2013; IEEE: Piscataway, NJ, USA, 2013; pp. 1403–1409. [Google Scholar]
- Ghasemi, C.; Yousefi, H.; Zhang, B. Far cry: Will cdns hear ndn’s call? In Proceedings of the 7th ACM Conference on Information-Centric Networking, Virtual, 29 September–1 October 2020; pp. 89–98. [Google Scholar]
- Jiang, X.; Bi, J. ncdn: Cdn enhanced with ndn. In Proceedings of the 2014 IEEE Conference on Computer Communications Workshops (INFOCOM WKSHPS), Toronto, ON, Canada, 27 April–2 May 2014; IEEE: Piscataway, NJ, USA, 2014; pp. 440–445. [Google Scholar]
- Lin, T.; Xu, Y.; Zhang, G.; Xin, Y.; Li, Y.; Ci, S. R-iCDN: An approach supporting flexible content routing for ISP-operated CDN. In Proceedings of the 9th ACM Workshop on Mobility in the Evolving Internet Architecture, Maui, HI, USA, 11 September 2014; pp. 61–66. [Google Scholar]
- Benkacem, I.; Bagaa, M.; Taleb, T.; Nguyen, Q.; Toshitaka, T.; Sato, T. Integrated ICN and CDN Slice as a Service. In Proceedings of the 2018 IEEE Global Communications Conference (GLOBECOM), Abu Dhabi, United Arab Emirates, 9–13 December 2018; IEEE: Piscataway, NJ, USA, 2018; pp. 1–7. [Google Scholar]
- Ghasemi, C.; Yousefi, H.; Zhang, B. icdn: An ndn-based cdn. In Proceedings of the 7th ACM Conference on Information-Centric Networking, Virtual, 29 September–1 October 2020; pp. 99–105. [Google Scholar]
- Chen, J.; Xu, H.; Penugonde, S.; Zhang, Y.; Raychaudhuri, D. Exploiting ICN for efficient content dissemination in CDNs. In Proceedings of the 2016 Fourth IEEE Workshop on Hot Topics in Web Systems and Technologies (HotWeb), Washington, DC, USA, 24–25 October 2016; IEEE: Piscataway, NJ, USA, 2016; pp. 14–19. [Google Scholar]
- Marchal, X.; El Aoun, M.; Mathieu, B.; Cholez, T.; Doyen, G.; Mallouli, W.; Festor, O. Leveraging NFV for the deployment of NDN: Application to HTTP traffic transport. In Proceedings of the NOMS 2018—2018 IEEE/IFIP Network Operations and Management Symposium, Taipei, Taiwan, 23–27 April 2018; IEEE: Piscataway, NJ, USA, 2018; pp. 1–5. [Google Scholar]
- Fahrianto, F.; Kamiyama, N. Comparison of migration approaches of ICN/NDN on IP networks. In Proceedings of the 2020 Fifth International Conference on Informatics and Computing (ICIC), Gorontalo, Indonesia, 3–4 November 2020; IEEE: Piscataway, NJ, USA, 2020; pp. 1–7. [Google Scholar]
- Wang, S.; Bi, J.; Wu, J.; Yang, X.; Fan, L. On adapting http protocol to content centric networking. In Proceedings of the 7th International Conference on Future Internet Technologies, Seoul, Republic of Korea, 11–12 September 2012; pp. 1–6. [Google Scholar]
- Jahanian, M.; Chen, J.; Ramakrishnan, K. Managing the evolution to future internet architectures and seamless interoperation. In Proceedings of the 2020 29th International Conference on Computer Communications and Networks (ICCCN), Honolulu, HI, USA, 3–6 August 2020; IEEE: Piscataway, NJ, USA, 2020; pp. 1–11. [Google Scholar]
- Zhang, F.; Zhang, Y.; Raychaudhuri, D. Edge caching and nearest replica routing in information-centric networking. In Proceedings of the 2016 IEEE 37th Sarnoff Symposium, Newark, NJ, USA, 19–21 September 2016; IEEE: Piscataway, NJ, USA, 2016; pp. 181–186. [Google Scholar]
- Dang, S.; Han, R. An In-Network Cooperative Storage Schema Based on Neighbor Offloading in a Programmable Data Plane. Future Internet 2021, 14, 18. [Google Scholar] [CrossRef]
- Xu, Y.; Ni, H.; Zhu, X. An effective transmission scheme based on early congestion detection for information-centric network. Electronics 2021, 10, 2205. [Google Scholar] [CrossRef]
- Yang, Y.; Song, T.; Zhang, B. OpenCache: A lightweight regional cache collaboration approach in hierarchical-named ICN. Comput. Commun. 2019, 144, 89–99. [Google Scholar] [CrossRef]
- Yang, W.; Qin, Y.; Yang, Y. An interest shaping mechanism in NDN: Joint congestion control and traffic management. In Proceedings of the 2018 IEEE International Conference on Communications (ICC), Kansas City, MO, USA, 20–24 May 2018; IEEE: Piscataway, NJ, USA, 2018; pp. 1–6. [Google Scholar]
- Nasis, C.; Sarros, C.A.; Tsaoussidis, V. The Impact of Chunk Size on Named Data Networking Performance. In Proceedings of the 2020 3rd International Conference on Hot Information-Centric Networking (HotICN), Hefei, China, 12–14 December 2020; IEEE: Piscataway, NJ, USA, 2020; pp. 108–113. [Google Scholar]
- Song, Y.; Ni, H.; Zhu, X. Analytical modeling of optimal chunk size for efficient transmission in information-centric networking. Int. J. Innov. Comput. Inf. Control 2020, 16, 1511–1525. [Google Scholar]
- Wang, L.; Bayhan, S.; Kangasharju, J. Optimal chunking and partial caching in information-centric networks. Comput. Commun. 2015, 61, 48–57. [Google Scholar] [CrossRef]
- Report: State of the Web. Available online: https://httparchive.org/reports/state-of-the-web89-99 (accessed on 22 November 2023).
- Rossini, G.; Rossi, D. Evaluating CCN multi-path interest forwarding strategies. Comput. Commun. 2013, 36, 771–778. [Google Scholar] [CrossRef]
- Jamin, S.; Jin, C.; Kurc, A.R.; Raz, D.; Shavitt, Y. Constrained mirror placement on the Internet. In Proceedings of the IEEE INFOCOM 2001. Conference on Computer Communications. Twentieth Annual Joint Conference of the IEEE Computer and Communications Society (Cat. No. 01CH37213), Anchorage, AK, USA, 22–26 April 2001; IEEE: Piscataway, NJ, USA, 2001; Volume 1, pp. 31–40. [Google Scholar]
- Guillemin, F.; Kauffmann, B.; Moteau, S.; Simonian, A. Experimental analysis of caching efficiency for YouTube traffic in an ISP network. In Proceedings of the 2013 25th International Teletraffic Congress (ITC), Shanghai, China, 10–12 September 2013; IEEE: Piscataway, NJ, USA, 2013; pp. 1–9. [Google Scholar]
- Mekaouil, S.; Benhamed, C.; Ghoumid, K. Traffic matrix estimation using the Levenberg-Marquardt neural network of a large IP system. Data Manag. Secur. Appl. Med. Sci. Eng. 2013, 45, 85. [Google Scholar]
- Azimdoost, B.; Westphal, C.; Sadjadpour, H.R. Resolution-based content discovery in network of caches: Is the control traffic an issue? IEEE Trans. Commun. 2017, 65, 2943–2955. [Google Scholar] [CrossRef]
- Liao, Y.; Sheng, Y.; Wang, J. A deterministic latency name resolution framework using network partitioning for 5G-ICN integration. Int. J. Innov. Comput. Inf. Control 2019, 15, 1865–1880. [Google Scholar]
- Melazzi, N.B.; Detti, A.; Pomposini, M.; Salsano, S. Route discovery and caching: A way to improve the scalability of Information-Centric Networking. In Proceedings of the 2012 IEEE Global Communications Conference (GLOBECOM), Anaheim, CA, USA, 3–7 December 2012; IEEE: Piscataway, NJ, USA, 2012; pp. 2701–2707. [Google Scholar]










| Approach | ICN Paradigm | Integration Method | Discussions |
|---|---|---|---|
| nCDN [31] | NDN | An overlay method by setting up NDN running over UDP/TCP | Provide better QoS, reliability and scalability especially in dynamic network |
| R-iCDN [32] | Not mentioned but name-based routing | Integrate a centralized content routing engine in CDN, using ICN name-based routing | Improve CDN sub-optimal routing in ISP networks |
| CDN with NDN slice [33] | NDN | Integrate NDN as a network slice | Shorten delivery time and reduce traffic load by leveraging ICN for regional content distribution |
| iCDN [34] | NDN | Build CDN in NDN’s logic using stateful forwarding plane and in-network caches | Using NDN technology on the CDN full-mesh topology, shorter delay and less traffic load is achieved, FIB explosion is avoided |
| CDN over MobilityFirst [35] | MobilityFirst | Build CDN on top of MobilityFirst | Combine the CDN application awareness and ICN efficient network forwarding |
| IECDN proposed in this paper | IP-compatible and ID-based protocol | ICN infrastructure service layer with translation gateways | Show reduced latency, less overall bandwidth consumption and better resilience to traffic surge |
| Impact | Large Chunk Size | Small Chunk Size |
|---|---|---|
| Cache Performance | Higher cache hit ratio longer cache entry lifetime; cache space not fully utilized | Lower cache hit ratio and shorter cache entry lifetime; better utilization of cache space |
| Transmission Performance | Longer retrieval delay; less transmission control overhead | Shorter retrieval delay but bad throughput; more control overhead introduced in packet header |
| Replica Router Load | One-hot cache more likely occurs and entails an imbalance of the router load | Distortion of content popularity but hot cache is distributed across more replica routers for load balancing |
| Notation | Comment |
|---|---|
| V | Set of vertices (network nodes) |
| E | Set of edges (network links) |
| U | Set of user nodes |
| N | Set of edge server nodes |
| R | Set of router nodes |
| The single origin server node | |
| F | Set of contents |
| K | Set of demands |
| Finite cache capacity of node v | |
| Size of content f | |
| Mapping of demand k to content f | |
| Link capacity of | |
| Link delay of | |
| Traffic flow related to demand k at link | |
| Latency overhead related to demand k | |
| 0–1 variable, indicating whether is used for routing demand k | |
| Boolean function of whether to cache content f at router r | |
| Boolean function of whether to cache content f at edge server n | |
| 0–1 constraint, indicating availability of demand k at router r | |
| 0–1 constraint, indicating availability of demand k at edge server n |
| Parameter | Value | Default |
|---|---|---|
| Topology | Abilene, Geant2 | Abilene |
| Catalog size | - | |
| Request number | - | |
| of Zipf | [0.6, 0.7, 0.8, 0.9, 1.0, 1.1, 1.2] | 0.8 |
| Content demand frequency | [10, 12, 14, 16, 18, 20] | 10 |
| Content demand rate [Gbps] | 0.5, 1.0 | 1.0 |
| CDN node cache size [Objects] | [10, 50, 100, 200, 500] | 100 |
| ICN node cache size [Objects] | [1, 5, 10, 20, 50] | 10 |
Disclaimer/Publisher’s Note: The statements, opinions and data contained in all publications are solely those of the individual author(s) and contributor(s) and not of MDPI and/or the editor(s). MDPI and/or the editor(s) disclaim responsibility for any injury to people or property resulting from any ideas, methods, instructions or products referred to in the content. |
© 2023 by the authors. Licensee MDPI, Basel, Switzerland. This article is an open access article distributed under the terms and conditions of the Creative Commons Attribution (CC BY) license (https://creativecommons.org/licenses/by/4.0/).
Share and Cite
Gao, L.; Zhu, X. ICN-Based Enhanced Content Delivery for CDN. Future Internet 2023, 15, 390. https://doi.org/10.3390/fi15120390
Gao L, Zhu X. ICN-Based Enhanced Content Delivery for CDN. Future Internet. 2023; 15(12):390. https://doi.org/10.3390/fi15120390
Chicago/Turabian StyleGao, Lei, and Xiaoyong Zhu. 2023. "ICN-Based Enhanced Content Delivery for CDN" Future Internet 15, no. 12: 390. https://doi.org/10.3390/fi15120390
APA StyleGao, L., & Zhu, X. (2023). ICN-Based Enhanced Content Delivery for CDN. Future Internet, 15(12), 390. https://doi.org/10.3390/fi15120390
