Commonly Used External TAM Variables in e-Learning, Agriculture and Virtual Reality Applications
Abstract
1. Introduction
1.1. Problem Formulation
- What are the external TAM variables that drive the acceptance of the e-learning tool FARMER 4.0?
1.2. Research Objectives
2. Background Research Models
2.1. The Technology Acceptance Model
PU is “The degree to which the person believes that using the particular system would enhance her/his job performance.”
PEOU is “The degree to which the person believes that using the particular system would be free of effort.”
2.2. The Quality Function Deployment
3. Method
4. Identification of Commonly Used External TAM Variables in e-Learning, Agriculture and VR Applications
4.1. Phase 1—Definition of the “What’s”
4.1.1. Technology Acceptance: Theoretical Models
4.1.2. Acceptance of a Bundle of Technologies
4.1.3. Technology Acceptance When the Technology Is a Device
4.1.4. Technology Acceptance When the Technology Is a Service/Platform/System
4.1.5. Comparison of the Acceptance among a Set of Tasks/Technologies
4.1.6. Acceptance of a Methodology
4.1.7. Technology Acceptance Analyzing the Effect of Certain Moderating Variables
4.2. Phase 2—Definition of the “How’s”
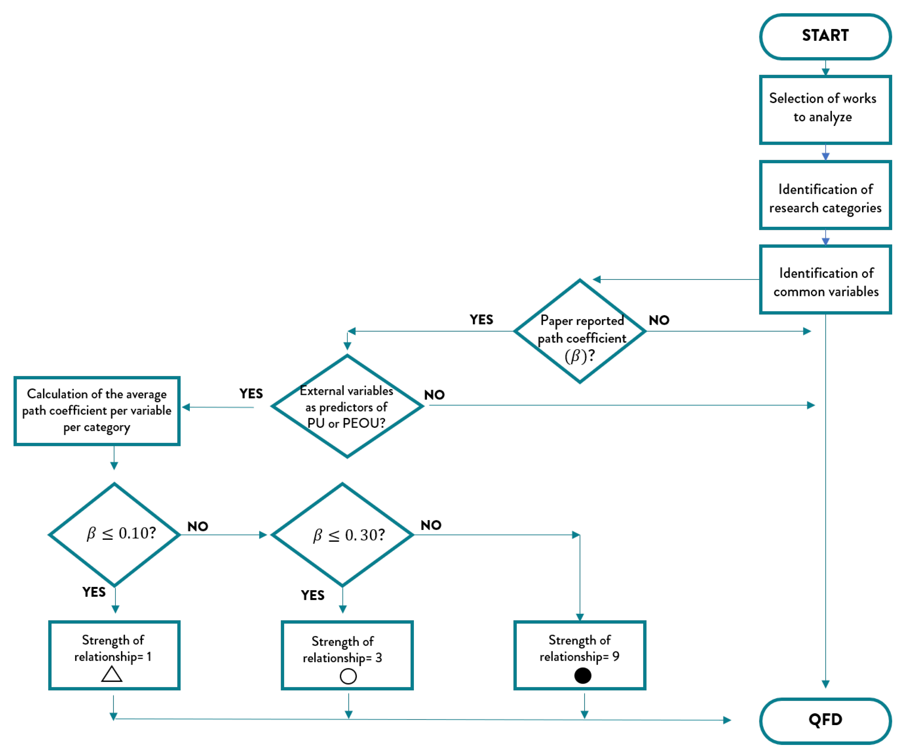
4.3. Phase 3—Strength of the Relationships and Relationship Matrix
5. Discussion
6. Conclusions
Author Contributions
Funding
Conflicts of Interest
Abbreviations
| TAM | Technology Acceptance Model |
| ICT | Information and Communication Technologies |
| E-learning | Electronic Learning |
| VR | Virtual Reality |
| QFD | Quality Function Deployment |
| HoQ | House of Quality |
| CR | Customer Requirements |
| TC | Technical Characteristics |
| PU | Perceived Usefulness |
| PEOU | Perceived Ease of Use |
| ANX | Anxiety |
| CQ | Content Quality |
| SQ | System Quality |
| EXP | Experience |
| FC | Facilitating Conditions |
| II | Individual Innovativeness |
| PE | Perceived Enjoyment |
| SE | Self-efficacy |
| SN | Social Norm |
References
- United Nations. Transforming Our World: The 2030 Agenda for Sustainable Development; Division for Sustainable Development Goals: New York, NY, USA, 2015. [Google Scholar]
- Nie, D.; Panfilova, E.; Samusenkov, V.; Mikhaylov, A. E-Learning Financing Models in Russia for Sustainable Development. Sustainability 2020, 12, 4412. [Google Scholar] [CrossRef]
- World Bank. Information and Communications for Development 2018: Data-Driven Development; World Bank: Washington, DC, USA, 2018. [Google Scholar]
- Mkude, C.G.; Wimmer, M.A. Using PESTELMO to Frame HCI Contextual Development in Developing Countries. In Proceedings of the International Conference on Social Implications of Computers in Developing Countries, Dar es Salaam, Tanzania, 1–3 May 2019; Springer: Cham, Switzerland, 2019; pp. 326–333. [Google Scholar]
- Li, Y.; Thomas, M.A. Adopting a Theory of Change Approach for ICT4D Project Impact Assessment-The Case of CMES Project. In Proceedings of the International Conference on Social Implications of Computers in Developing Countries, Dar es Salaam, Tanzania, 1–3 May 2019; Springer: Cham, Switzerland, 2019; pp. 95–109. [Google Scholar]
- Abdullah, F.; Ward, R. Developing a General Extended Technology Acceptance Model for E-Learning (GETAMEL) by analysing commonly used external factors. Comput. Hum. Behav. 2016, 56, 238–256. [Google Scholar] [CrossRef]
- Davis, F.D. A Technology Acceptance Model for Empirically Testing New End-User Information Systems: Theory and Results. Ph.D. Thesis, Massachusetts Institute of Technology, Cambridge, MA, USA, 1985. [Google Scholar]
- Kim, Y.G.; Woo, E. Consumer acceptance of a quick response (QR) code for the food traceability system: Application of an extended technology acceptance model (TAM). Food Res. Int. 2016, 85, 266–272. [Google Scholar] [CrossRef] [PubMed]
- Chuah, S.H.W.; Rauschnabel, P.A.; Krey, N.; Nguyen, B.; Ramayah, T.; Lade, S. Wearable technologies: The role of usefulness and visibility in smartwatch adoption. Comput. Hum. Behav. 2016, 65, 276–284. [Google Scholar] [CrossRef]
- Chen, K.; Chan, A.H.S. Gerontechnology acceptance by elderly Hong Kong Chinese: A senior technology acceptance model (STAM). Ergonomics 2014, 57, 635–652. [Google Scholar] [CrossRef]
- Chang, C.C.; Hung, S.W.; Cheng, M.J.; Wu, C.Y. Exploring the intention to continue using social networking sites: The case of Facebook. Technol. Forecast. Soc. Chang. 2015, 95, 48–56. [Google Scholar] [CrossRef]
- Koenig-Lewis, N.; Marquet, M.; Palmer, A.; Zhao, A.L. Enjoyment and social influence: Predicting mobile payment adoption. Serv. Ind. J. 2015, 35, 537–554. [Google Scholar] [CrossRef]
- Chen, C.F.; Xu, X.; Arpan, L. Between the technology acceptance model and sustainable energy technology acceptance model: Investigating smart meter acceptance in the United States. Energy Res. Soc. Sci. 2017, 25, 93–104. [Google Scholar] [CrossRef]
- Muñoz-Leiva, F.; Climent-Climent, S.; Liébana-Cabanillas, F. Determinants of intention to use the mobile banking apps: An extension of the classic TAM model. Span. J. Mark. ESIC 2017, 21, 25–38. [Google Scholar] [CrossRef]
- Giovanis, A.N.; Binioris, S.; Polychronopoulos, G. An extension of TAM model with IDT and security/privacy risk in the adoption of internet banking services in Greece. EuroMed. J. Bus. 2012, 7, 24–53. [Google Scholar] [CrossRef]
- Mercurio, D.I.; Hernandez, A.A. Understanding User Acceptance of Information System for Sweet Potato Variety and Disease Classification: An Empirical Examination with an Extended Technology Acceptance Model. In Proceedings of the 2020 16th IEEE International Colloquium on Signal Processing & Its Applications (CSPA), Langkawi, Malaysia, 28–29 February 2020; pp. 272–277. [Google Scholar]
- Ajzen, I.; Fishbein, M.; Heilbroner, R.L. Understanding Attitudes and Predicting Social Behavior; Prentice-Hall: Englewood Cliffs, NJ, USA, 1980; Volume 278. [Google Scholar]
- Ajzen, I. From intentions to actions: A theory of planned behavior. In Action Control; Springer: Berlin/Heidelberg, Germany, 1985; pp. 11–39. [Google Scholar]
- Davis, F.D. Perceived usefulness, perceived ease of use, and user acceptance of information technology. MIS Q. 1989, 13, 319–340. [Google Scholar] [CrossRef]
- Davis, F.D.; Bagozzi, R.P.; Warshaw, P.R. User acceptance of computer technology: A comparison of two theoretical models. Manag. Sci. 1989, 35, 982–1003. [Google Scholar] [CrossRef]
- Tarhini, A.; Arachchilage, N.A.G.; Abbasi, M.S.; Masa’deh, R. A critical review of theories and models of technology adoption and acceptance in information system research. Int. J. Technol. Diffus. (IJTD) 2015, 6, 58–77. [Google Scholar] [CrossRef]
- Venkatesh, V.; Davis, F.D. A theoretical extension of the technology acceptance model: Four longitudinal field studies. Manag. Sci. 2000, 46, 186–204. [Google Scholar] [CrossRef]
- Venkatesh, V.; Bala, H. Technology acceptance model 3 and a research agenda on interventions. Decis. Sci. 2008, 39, 273–315. [Google Scholar] [CrossRef]
- King, W.R.; He, J. A meta-analysis of the technology acceptance model. Inf. Manag. 2006, 43, 740–755. [Google Scholar] [CrossRef]
- Al-Emran, M.; Mezhuyev, V.; Kamaludin, A. Technology Acceptance Model in M-learning context: A systematic review. Comput. Educ. 2018, 125, 389–412. [Google Scholar] [CrossRef]
- Akao, Y.; King, B. Quality Function Deployment: Integrating Customer Requirements into Product Design; Productivity Press: Cambridge, MA, USA, 1990; Volume 21. [Google Scholar]
- Bevilacqua, M.; Ciarapica, F.; Giacchetta, G. A fuzzy-QFD approach to supplier selection. J. Purch. Supply Manag. 2006, 12, 14–27. [Google Scholar] [CrossRef]
- Zhang, Z.; Chu, X. Risk prioritization in failure mode and effects analysis under uncertainty. Expert Syst. Appl. 2011, 38, 206–214. [Google Scholar] [CrossRef]
- Ansari, A.; Modarress, B. Quality function deployment: The role of suppliers. Int. J. Purch. Mater. Manag. 1994, 30, 27–35. [Google Scholar] [CrossRef]
- Luo, X.; Tang, J.; Wang, D. An optimization method for components selection using quality function deployment. Int. J. Adv. Manuf. Technol. 2008, 39, 158–167. [Google Scholar] [CrossRef]
- Li, Y.L.; Tang, J.F.; Luo, X.G. An ECI-based methodology for determining the final importance ratings of customer requirements in MP product improvement. Expert Syst. Appl. 2010, 37, 6240–6250. [Google Scholar] [CrossRef]
- Jeong, M.; Oh, H. Quality function deployment: An extended framework for service quality and customer satisfaction in the hospitality industry. Int. J. Hosp. Manag. 1998, 17, 375–390. [Google Scholar] [CrossRef]
- Cohen, L. Quality Function Deployment: How to Make QFD Work for You; Prentice Hall: Upper Saddle River, NJ, USA, 1995. [Google Scholar]
- Bickness, B.; Bicknell, K.D. The Road Map to Repeatable Success: Using QFD to Implement Change; CRC Press: Boca Raton, FL, USA, 1995. [Google Scholar]
- Dolgun, L.E.; Köksal, G. Effective use of quality function deployment and Kansei engineering for product planning with sensory customer requirements: A plain yogurt case. Qual. Eng. 2018, 30, 569–582. [Google Scholar] [CrossRef]
- Iranmanesh, S.H.; Thomson, V.; Salimi, M.H. Design parameter estimation using a modified QFD method to improve customer perception. Concurr. Eng. 2005, 13, 57–67. [Google Scholar] [CrossRef]
- Choi, I.K.; Kim, W.S.; Lee, D.; Kwon, D.S. A weighted qfd-based usability evaluation method for elderly in smart cars. Int. J. Hum. Comput. Interact. 2015, 31, 703–716. [Google Scholar] [CrossRef]
- Vezzetti, E.; Marcolin, F.; Guerra, A.L. QFD 3D: A new C-shaped matrix diagram quality approach. Int. J. Qual. Reliab. Manag. 2016, 33, 178–196. [Google Scholar] [CrossRef]
- Violante, M.G.; Marcolin, F.; Vezzetti, E.; Ulrich, L.; Billia, G.; Di Grazia, L. 3D Facial Expression Recognition for Defining Users’ Inner Requirements—An Emotional Design Case Study. Appl. Sci. 2019, 9, 2218. [Google Scholar] [CrossRef]
- Sun, S.; Ma, D.; Qian, H. Study on user experience of airport rail to air Transfer Mode based on QFD and service design methods. E3S Web Conf. 2020, 179, 02030. [Google Scholar] [CrossRef]
- Salloum, S.A.; Alhamad, A.Q.M.; Al-Emran, M.; Monem, A.A.; Shaalan, K. Exploring students’ acceptance of e-learning through the development of a comprehensive technology acceptance model. IEEE Access 2019, 7, 128445–128462. [Google Scholar] [CrossRef]
- Wingo, N.P.; Ivankova, N.V.; Moss, J.A. Faculty perceptions about teaching online: Exploring the literature using the technology acceptance model as an organizing framework. Online Learn. 2017, 21, 15–35. [Google Scholar] [CrossRef]
- Scherer, R.; Siddiq, F.; Tondeur, J. The technology acceptance model (TAM): A meta-analytic structural equation modeling approach to explaining teachers’ adoption of digital technology in education. Comput. Educ. 2019, 128, 13–35. [Google Scholar] [CrossRef]
- Sánchez-Prieto, J.C.; Olmos-Migueláñez, S.; García-Peñalvo, F.J. Informal tools in formal contexts: Development of a model to assess the acceptance of mobile technologies among teachers. Comput. Hum. Behav. 2016, 55, 519–528. [Google Scholar] [CrossRef]
- Tom Dieck, M.C.; Jung, T. A theoretical model of mobile augmented reality acceptance in urban heritage tourism. Curr. Issues Tour. 2018, 21, 154–174. [Google Scholar] [CrossRef]
- Silva, A.G.; Canavari, M.; Sidali, K.L. A Technology Acceptance Model of common bean growers’ intention to adopt Integrated Production in the Brazilian Central Region. Die Bodenkultur J. Land Manag. Food Environ. 2018, 68, 131–143. [Google Scholar] [CrossRef]
- Tubtiang, A.; Pipatpanuvittaya, S. A study of factors that affect attitude toward deploying smart-farm technologies in Tanud subdistrict, Damnoen Saduak district in Ratchaburi province. J. Food Sci. Agric. Technol. (JFAT) 2015, 1, 144–148. [Google Scholar]
- Far, S.T.; Rezaei-Moghaddam, K. Determinants of Iranian agricultural consultants’ intentions toward precision agriculture: Integrating innovativeness to the technology acceptance model. J. Saudi Soc. Agric. Sci. 2017, 16, 280–286. [Google Scholar]
- Fountas, S.; Pedersen, S.M.; Blackmore, S. ICT in Precision Agriculture—Diffusion of technology. In ICT in Agriculture: Perspective of Technological Innovation; Gelb, E., Offer, A., Eds.; 2005; Available online: http://departments.agri.huji.ac.il/economics/gelb-main.html (accessed on 31 December 2020).
- Okumua, O.F.; Faith, M.; Irura, N.S. Extending Technology Acceptance Model to Predict Innovation in Micro and Small Food Manufacturing Enterprises in Kenya. AJBUMA J. 2018, 4, 34–46. [Google Scholar]
- Rezaei, R.; Safa, L.; Ganjkhanloo, M.M. Understanding farmers’ ecological conservation behavior regarding the use of integrated pest management-an application of the technology acceptance model. Glob. Ecol. Conserv. 2020, 22, e00941. [Google Scholar] [CrossRef]
- Stenberg, J.A. A conceptual framework for integrated pest management. Trends Plant Sci. 2017, 22, 759–769. [Google Scholar] [CrossRef]
- Nam, C.S.; Bahn, S.; Lee, R. Acceptance of assistive technology by special education teachers: A structural equation model approach. Int. J. Hum. Comput. Interact. 2013, 29, 365–377. [Google Scholar] [CrossRef]
- Cowan, D.; Turner-Smith, A. The Role of Assistive Technology in Alternative Models of Care for Older People; Research, HMSO; Citeseer: Princeton, NJ, USA, 1999. [Google Scholar]
- Teo, T.; Lee, C.B.; Chai, C.S. Understanding pre-service teachers’ computer attitudes: Applying and extending the technology acceptance model. J. Comput. Assist. Learn. 2008, 24, 128–143. [Google Scholar] [CrossRef]
- Teo, T. Examining the intention to use technology among pre-service teachers: An integration of the technology acceptance model and theory of planned behavior. Interact. Learn. Environ. 2012, 20, 3–18. [Google Scholar] [CrossRef]
- Wong, K.T.; Osman, R.b.; Goh, P.S.C.; Rahmat, M.K. Understanding Student Teachers’ Behavioural Intention to Use Technology: Technology Acceptance Model (TAM) Validation and Testing. Online Submiss. 2013, 6, 89–104. [Google Scholar]
- Sánchez-Prieto, J.C.; Olmos-Migueláñez, S.; García-Peñalvo, F.J. MLearning and pre-service teachers: An assessment of the behavioral intention using an expanded TAM model. Comput. Hum. Behav. 2017, 72, 644–654. [Google Scholar] [CrossRef]
- Islam, M.S.; Grönlund, Å. Factors influencing the adoption of mobile phones among the farmers in Bangladesh: Theories and practices. ICTer 2011, 4, 4–14. [Google Scholar] [CrossRef]
- Zhou, D.; Abdullah. The acceptance of solar water pump technology among rural farmers of northern Pakistan: A structural equation model. Cogent Food Agric. 2017, 3, 1280882. [Google Scholar] [CrossRef]
- Manis, K.T.; Choi, D. The virtual reality hardware acceptance model (VR-HAM): Extending and individuating the technology acceptance model (TAM) for virtual reality hardware. J. Bus. Res. 2019, 100, 503–513. [Google Scholar] [CrossRef]
- Lee, J.; Kim, J.; Choi, J.Y. The adoption of virtual reality devices: The technology acceptance model integrating enjoyment, social interaction, and strength of the social ties. Telemat. Inform. 2019, 39, 37–48. [Google Scholar] [CrossRef]
- Kucukusta, D.; Law, R.; Besbes, A.; Legohérel, P. Re-examining perceived usefulness and ease of use in online booking. Int. J. Contemp. Hosp. Manag. 2015, 27, 185–198. [Google Scholar] [CrossRef]
- Dumpit, D.Z.; Fernandez, C.J. Analysis of the use of social media in Higher Education Institutions (HEIs) using the Technology Acceptance Model. Int. J. Educ. Technol. High. Educ. 2017, 14, 5. [Google Scholar] [CrossRef]
- Alharbi, S.; Drew, S. Using the technology acceptance model in understanding academics’ behavioural intention to use learning management systems. Int. J. Adv. Comput. Sci. Appl. 2014, 5, 143–155. [Google Scholar] [CrossRef]
- Shin, W.S.; Kang, M. The use of a mobile learning management system at an online university and its effect on learning satisfaction and achievement. Int. Rev. Res. Open Distrib. Learn. 2015, 16, 110–130. [Google Scholar] [CrossRef]
- Calisir, F.; Altin Gumussoy, C.; Bayraktaroglu, A.E.; Karaali, D. Predicting the intention to use a web-based learning system: Perceived content quality, anxiety, perceived system quality, image, and the technology acceptance model. Hum. Factors Ergon. Manuf. Serv. Ind. 2014, 24, 515–531. [Google Scholar] [CrossRef]
- Mohammadi, H. Investigating users’ perspectives on e-learning: An integration of TAM and IS success model. Comput. Hum. Behav. 2015, 45, 359–374. [Google Scholar] [CrossRef]
- Al-Rahmi, W.M.; Yahaya, N.; Aldraiweesh, A.A.; Alamri, M.M.; Aljarboa, N.A.; Alturki, U.; Aljeraiwi, A.A. Integrating technology acceptance model with innovation diffusion theory: An empirical investigation on students’ intention to use E-learning systems. IEEE Access 2019, 7, 26797–26809. [Google Scholar] [CrossRef]
- Binyamin, S.S.; Rutter, M.; Smith, S. Extending the technology acceptance model to understand students’ use of learning management systems in Saudi higher education. Int. J. Emerg. Technol. Learn. (IJET) 2019, 14, 4–21. [Google Scholar] [CrossRef]
- Al-Adwan, A.; Al-Adwan, A.; Smedley, J. Exploring students acceptance of e-learning using Technology Acceptance Model in Jordanian universities. Int. J. Educ. Dev. Using ICT 2013, 9, 4–18. [Google Scholar]
- Fathema, N.; Shannon, D.; Ross, M. Expanding the Technology Acceptance Model (TAM) to examine faculty use of Learning Management Systems (LMSs) in higher education institutions. J. Online Learn. Teach. 2015, 11, 210–232. [Google Scholar]
- Chang, C.T.; Hajiyev, J.; Su, C.R. Examining the students’ behavioral intention to use e-learning in Azerbaijan? The general extended technology acceptance model for e-learning approach. Comput. Educ. 2017, 111, 128–143. [Google Scholar] [CrossRef]
- Al-Gahtani, S.S. Empirical investigation of e-learning acceptance and assimilation: A structural equation model. Appl. Comput. Inform. 2016, 12, 27–50. [Google Scholar] [CrossRef]
- Lee, Y.H.; Hsieh, Y.C.; Chen, Y.H. An investigation of employees’ use of e-learning systems: Applying the technology acceptance model. Behav. Inf. Technol. 2013, 32, 173–189. [Google Scholar] [CrossRef]
- Yeou, M. An investigation of students’ acceptance of Moodle in a blended learning setting using technology acceptance model. J. Educ. Technol. Syst. 2016, 44, 300–318. [Google Scholar] [CrossRef]
- Estriegana, R.; Medina-Merodio, J.A.; Barchino, R. Student acceptance of virtual laboratory and practical work: An extension of the technology acceptance model. Comput. Educ. 2019, 135, 1–14. [Google Scholar] [CrossRef]
- Shyu, S.H.P.; Huang, J.H. Elucidating usage of e-government learning: A perspective of the extended technology acceptance model. Gov. Inf. Q. 2011, 28, 491–502. [Google Scholar] [CrossRef]
- Wu, B.; Chen, X. Continuance intention to use MOOCs: Integrating the technology acceptance model (TAM) and task technology fit (TTF) model. Comput. Hum. Behav. 2017, 67, 221–232. [Google Scholar] [CrossRef]
- Revythi, A.; Tselios, N. Extension of Technology Acceptance Model by using System Usability Scale to assess behavioral intention to use e-learning. Educ. Inf. Technol. 2019, 24, 2341–2355. [Google Scholar] [CrossRef]
- Khor, E.T. An analysis of ODL student perception and adoption behavior using the technology acceptance model. Int. Rev. Res. Open Distrib. Learn. 2014, 15, 275–288. [Google Scholar] [CrossRef]
- Liu, X. Empirical testing of a theoretical extension of the technology acceptance model: An exploratory study of educational wikis. Commun. Educ. 2010, 59, 52–69. [Google Scholar] [CrossRef]
- Tarhini, A.; Hassouna, M.; Abbasi, M.S.; Orozco, J. Towards the Acceptance of RSS to Support Learning: An empirical study to validate the Technology Acceptance Model in Lebanon. Electron. J. E-Learn. 2015, 13, 30–41. [Google Scholar]
- Cheung, R.; Vogel, D. Predicting user acceptance of collaborative technologies: An extension of the technology acceptance model for e-learning. Comput. Educ. 2013, 63, 160–175. [Google Scholar] [CrossRef]
- Lee, D.Y.; Lehto, M.R. User acceptance of YouTube for procedural learning: An extension of the Technology Acceptance Model. Comput. Educ. 2013, 61, 193–208. [Google Scholar] [CrossRef]
- Vidanapathirana, N.; Hirimburegama, K.; Hirimburegama, W.; Nelka, S. Exploring farmers acceptance of e-learning using Technology Acceptance Model-case study in Sri Lanka. In Proceedings of the EDULEARN15 Conference, Barcelona, Spain, 6–8 July 2015. [Google Scholar]
- Verma, P.; Sinha, N. Technology acceptance model revisited for mobile based agricultural extension services in India. Manag. Res. Pract. 2016, 8, 29–38. [Google Scholar]
- Verma, P.; Sinha, N. Integrating perceived economic wellbeing to technology acceptance model: The case of mobile based agricultural extension service. Technol. Forecast. Soc. Chang. 2018, 126, 207–216. [Google Scholar] [CrossRef]
- Amin, M.K.; Li, J. Applying Farmer Technology Acceptance Model to Understand Farmer’s Behavior Intention to use ICT Based Microfinance Platform: A Comparative analysis between Bangladesh and China. In Proceedings of the WHICEB 2014, Wuhan, China, 31 May–1 June 2014; p. 31. [Google Scholar]
- Das, V.J.; Sharma, S.; Kaushik, A. Views of Irish farmers on smart farming technologies: An observational study. AgriEngineering 2019, 1, 164–187. [Google Scholar]
- Huang, T.L.; Liao, S. A model of acceptance of augmented-reality interactive technology: The moderating role of cognitive innovativeness. Electron. Commer. Res. 2015, 15, 269–295. [Google Scholar] [CrossRef]
- Huang, H.M.; Liaw, S.S.; Lai, C.M. Exploring learner acceptance of the use of virtual reality in medical education: A case study of desktop and projection-based display systems. Interact. Learn. Environ. 2016, 24, 3–19. [Google Scholar] [CrossRef]
- Naspetti, S.; Mandolesi, S.; Buysse, J.; Latvala, T.; Nicholas, P.; Padel, S.; Van Loo, E.J.; Zanoli, R. Determinants of the acceptance of sustainable production strategies among dairy farmers: Development and testing of a modified technology acceptance model. Sustainability 2017, 9, 1805. [Google Scholar] [CrossRef]
- Caffaro, F.; Cremasco, M.M.; Roccato, M.; Cavallo, E. Drivers of farmers’ intention to adopt technological innovations in Italy: The role of information sources, perceived usefulness, and perceived ease of use. J. R. Stud. 2020, 76, 264–271. [Google Scholar] [CrossRef]
- Schoonenboom, J. Using an adapted, task-level technology acceptance model to explain why instructors in higher education intend to use some learning management system tools more than others. Comput. Educ. 2014, 71, 247–256. [Google Scholar] [CrossRef]
- Sharifzadeh, M.S.; Damalas, C.A.; Abdollahzadeh, G.; Ahmadi-Gorgi, H. Predicting adoption of biological control among Iranian rice farmers: An application of the extended technology acceptance model (TAM2). Crop Prot. 2017, 96, 88–96. [Google Scholar] [CrossRef]
- Bahtera, N.I.; Atmaja, E.J.J.; Setiawan, I.; Irwanto, R. The technology acceptance model (tam) on pepper farmers in Bangka, Indonesia. J. Inf. 2019, 4, 48–58. [Google Scholar] [CrossRef]
- Punnoose, A.C. Determinants of intention to use eLearning based on the technology acceptance model. J. Inf. Technol. Educ. Res. 2012, 11, 301–337. [Google Scholar]
- Ibrahim, R.; Leng, N.; Yusoff, R.; Samy, G.; Masrom, S.; Rizman, Z. E-learning acceptance based on technology acceptance model (TAM). J. Fundam. Appl. Sci. 2017, 9, 871–889. [Google Scholar] [CrossRef]
- Park, S.Y.; Nam, M.W.; Cha, S.B. University students’ behavioral intention to use mobile learning: Evaluating the technology acceptance model. Br. J. Educ. Technol. 2012, 43, 592–605. [Google Scholar] [CrossRef]
- Nikou, S.A.; Economides, A.A. Mobile-Based Assessment: Integrating acceptance and motivational factors into a combined model of Self-Determination Theory and Technology Acceptance. Comput. Hum. Behav. 2017, 68, 83–95. [Google Scholar] [CrossRef]
- Ahmad, T.B.T.; Madarsha, K.B.; Zainuddin, A.M.H.; Ismail, N.A.H.; Nordin, M.S. Faculty’s acceptance of computer based technology: Cross-validation of an extended model. Australas. J. Educ. Technol. 2010, 26. [Google Scholar] [CrossRef]
- Wong, K.T.; Teo, T.; Russo, S. Influence of gender and computer teaching efficacy on computer acceptance among Malaysian student teachers: An extended technology acceptance model. Australas. J. Educ. Technol. 2012, 28. [Google Scholar] [CrossRef]
- Padilla-Meléndez, A.; Del Aguila-Obra, A.R.; Garrido-Moreno, A. Perceived playfulness, gender differences and technology acceptance model in a blended learning scenario. Comput. Educ. 2013, 63, 306–317. [Google Scholar] [CrossRef]
- Tarhini, A.; Hone, K.; Liu, X. Measuring the moderating effect of gender and age on e-learning acceptance in England: A structural equation modeling approach for an extended technology acceptance model. J. Educ. Comput. Res. 2014, 51, 163–184. [Google Scholar] [CrossRef]
- Al-Azawei, A.; Lundqvist, K. Learner Differences in Perceived Satisfaction of an Online Learning: An Extension to the Technology Acceptance Model in an Arabic Sample. Electron. J. E-Learn. 2015, 13, 408–426. [Google Scholar]
- Felder, R.M.; Silverman, L.K. Learning and teaching styles in engineering education. Eng. Educ. 1988, 78, 674–681. [Google Scholar]
- Al-Azawei, A.; Parslow, P.; Lundqvist, K. Investigating the effect of learning styles in a blended e-learning system: An extension of the technology acceptance model (TAM). Australas. J. Educ. Technol. 2017, 33. [Google Scholar] [CrossRef]
- Tarhini, A.; Hone, K.; Liu, X.; Tarhini, T. Examining the moderating effect of individual-level cultural values on users’ acceptance of E-learning in developing countries: A structural equation modeling of an extended technology acceptance model. Interact. Learn. Environ. 2017, 25, 306–328. [Google Scholar] [CrossRef]
- Venkatesh, V. Determinants of perceived ease of use: Integrating perceived behavioral control, computer anxiety and enjoyment into the technology acceptance model. Inf. Syst. Res. 2000, 11, 342–365. [Google Scholar] [CrossRef]
- Lee, B.C.; Yoon, J.O.; Lee, I. Learners’ acceptance of e-learning in South Korea: Theories and results. Comput. Educ. 2009, 53, 1320–1329. [Google Scholar] [CrossRef]
- Lee, Y.C. An empirical investigation into factors influencing the adoption of an e-learning system. Online Inf. Rev. 2006, 30, 517–541. [Google Scholar] [CrossRef]
- Thompson, R.; Compeau, D.; Higgins, C. Intentions to use information technologies: An integrative model. J. Organ. End User Comput. (JOEUC) 2006, 18, 25–46. [Google Scholar] [CrossRef]
- Fazio, R.H.; Zanna, M.P. Direct experience and attitude-behavior consistency. In Advances in Experimental Social Psychology; Elsevier: Amsterdam, The Netherlands, 1981; Volume 14, pp. 161–202. [Google Scholar]
- Karahanna, E.; Straub, D.W.; Chervany, N.L. Information technology adoption across time: A cross-sectional comparison of pre-adoption and post-adoption beliefs. MIS Q. 1999, 23, 183–213. [Google Scholar] [CrossRef]
- Venkatesh, V.; Morris, M.G.; Davis, G.B.; Davis, F.D. User acceptance of information technology: Toward a unified view. MIS Q. 2003, 27, 425–478. [Google Scholar] [CrossRef]
- Agarwal, R.; Prasad, J. A conceptual and operational definition of personal innovativeness in the domain of information technology. Inf. Syst. Res. 1998, 9, 204–215. [Google Scholar] [CrossRef]
- Liu, Y.; Li, H.; Carlsson, C. Factors driving the adoption of m-learning: An empirical study. Comput. Educ. 2010, 55, 1211–1219. [Google Scholar] [CrossRef]
- Park, Y.; Son, H.; Kim, C. Investigating the determinants of construction professionals’ acceptance of web-based training: An extension of the technology acceptance model. Autom. Constr. 2012, 22, 377–386. [Google Scholar] [CrossRef]
- Compeau, D.R.; Higgins, C.A. Application of social cognitive theory to training for computer skills. Inf. Syst. Res. 1995, 6, 118–143. [Google Scholar] [CrossRef]
- Compeau, D.R.; Higgins, C.A. Computer self-efficacy: Development of a measure and initial test. MIS Q. 1995, 19, 189–211. [Google Scholar] [CrossRef]
- Elliott, K.M.; Hall, M.C.; Meng, J.G. Consumers’ intention to use self-scanning technology: The role of technology readiness and perceptions toward self-service technology. Acad. Mark. Stud. J. 2013, 17, 129. [Google Scholar]
- Delone, W.H.; McLean, E.R. The DeLone and McLean model of information systems success: A ten-year update. J. Manag. Inf. Syst. 2003, 19, 9–30. [Google Scholar]
- Fishbein, M.; Ajzen, I. Belief, Attitude, Intention, and Behavior: An Introduction to Theory and Research; Addison-Wesley: Boston, MA, USA, 1977. [Google Scholar]
- Ajzen, I. The theory of planned behavior. Organ. Behav. Hum. Decis. Process. 1991, 50, 179–211. [Google Scholar] [CrossRef]
- Lleras, C. Path analysis. Encycl. Soc. Meas. 2005, 3, 25–30. [Google Scholar]
- Cohen, J. A power primer. Psychol. Bull. 1992, 112, 155. [Google Scholar] [CrossRef]
- Sagnier, C.; Loup-Escande, E.; Lourdeaux, D.; Thouvenin, I.; Valléry, G. User acceptance of virtual reality: An extended technology acceptance model. Int. J. Hum.—Interact. 2020, 36, 993–1007. [Google Scholar] [CrossRef]
- Li, Y.; Qi, J.; Shu, H. Review of relationships among variables in TAM. Tsinghua Sci. Technol. 2008, 13, 273–278. [Google Scholar] [CrossRef]
- Van Raaij, E.M.; Schepers, J.J. The acceptance and use of a virtual learning environment in China. Comput. Educ. 2008, 50, 838–852. [Google Scholar] [CrossRef]
- Almaiah, M.A.; Jalil, M.A.; Man, M. Extending the TAM to examine the effects of quality features on mobile learning acceptance. J. Comput. Educ. 2016, 3, 453–485. [Google Scholar] [CrossRef]
- Chen, K.; Chen, J.V.; Yen, D.C. Dimensions of self-efficacy in the study of smart phone acceptance. Comput. Stand. Interfaces 2011, 33, 422–431. [Google Scholar] [CrossRef]
- Wang, Y.S.; Wu, M.C.; Wang, H.Y. Investigating the determinants and age and gender differences in the acceptance of mobile learning. Br. J. Educ. Technol. 2009, 40, 92–118. [Google Scholar] [CrossRef]
- Purnomo, S.H.; Lee, Y.H. E-learning adoption in the banking workplace in Indonesia: An empirical study. Inf. Dev. 2013, 29, 138–153. [Google Scholar] [CrossRef]
- Cheng, S.I.; Chen, S.C.; Yen, D.C. Continuance intention of E-portfolio system: A confirmatory and multigroup invariance analysis of technology acceptance model. Comput. Stand. Interfaces 2015, 42, 17–23. [Google Scholar] [CrossRef]
- Jeong, N.; Yoo, Y.; Heo, T.Y. Moderating effect of personal innovativeness on mobile-RFID services: Based on Warshaw’s purchase intention model. Technol. Forecast. Soc. Chang. 2009, 76, 154–164. [Google Scholar] [CrossRef]
- Ryan, R.M.; Deci, E.L. Intrinsic and extrinsic motivations: Classic definitions and new directions. Contemp. Educ. Psychol. 2000, 25, 54–67. [Google Scholar] [CrossRef]
- Venkatesh, V.; Davis, F.D. A model of the antecedents of perceived ease of use: Development and test. Decis. Sci. 1996, 27, 451–481. [Google Scholar] [CrossRef]
- Chang, S.C.; Tung, F.C. An empirical investigation of students’ behavioural intentions to use the online learning course websites. Br. J. Educ. Technol. 2008, 39, 71–83. [Google Scholar] [CrossRef]
- Lee, J.K.; Lee, W.K. The relationship of e-Learner’s self-regulatory efficacy and perception of e-Learning environmental quality. Comput. Hum. Behav. 2008, 24, 32–47. [Google Scholar] [CrossRef]
- Yumashev, A.; Ślusarczyk, B.; Kondrashev, S.; Mikhaylov, A. Global Indicators of Sustainable Development: Evaluation of the Influence of the Human Development Index on Consumption and Quality of Energy. Energies 2020, 13, 2768. [Google Scholar] [CrossRef]









| Defined Categories | Number of |
|---|---|
| Studies | |
| Technology acceptance: theoretical models | 7 |
| Acceptance of a bundle of technologies | 6 |
| Acceptance of a methodology | 6 |
| Acceptance of a device | 8 |
| Acceptance of a service/platform/system | 30 |
| Comparison of the acceptance among different tasks or technologies | 3 |
| Technology acceptance: the effect of certain moderating variables | 7 |
| External Variables | Included in the Proposed Model of Studies |
|---|---|
| Anxiety | 7 |
| Content quality | 11 |
| Experience | 7 |
| Facilitating conditions | 10 |
| Individual innovativeness | 8 |
| Perceived enjoyment | 8 |
| Self-efficacy | 30 |
| Service/System quality | 7 |
| Social norm | 24 |
| External Variable | Definition |
|---|---|
| Anxiety (ANX) | “An individual’s apprehension, or even fear when she/he is faced with the possibility of using computers.” [23,110]. |
| Content quality (CQ) | Extent to which the information fits user needs [111] in terms of information organization, relevance and actuality [112], availability of support materials, and accuracy of the terminology [70]. |
| Experience (EXP) | Past interactions or exposure of an individual to a system and the accumulated knowledge gained by usage [113,114,115]. |
| Facilitating conditions (FC) | Users’ beliefs about the existence of technical and organizational resources and infrastructure to facilitate the use of technology [116]. |
| Individual innovativeness (II) | Individual’s disposition towards adopting any new technology before others [117,118]. |
| Perceived enjoyment (PE) | Refers to how pleasant and entertaining is the use of the innovation, separately from any performance consequence that can be deducted from system usage [44,110,119]. |
| Self-efficacy (SE) | User’s confidence in his/her capabilities to perform a task, achieve a specific goal, or produce the desired outcomes by properly using an innovative system or device [120,121,122]. |
| System quality (SQ) | Technical achievements, the accuracy, and efficiency of the system [123]. |
| Social norm (SN) | The extent to which the ideas coming from others may foster or discourage the use of technology [22,124,125]. |
| Research Categories | Num. of Studies | Studies with w.r.t. PU | Studies with w.r.t. PEOU |
|---|---|---|---|
| Technology acceptance: theoretical models | 7 | 3 | 3 |
| Acceptance of a bundle of technologies | 6 | 2 | 2 |
| Acceptance of a methodology | 6 | 3 | 3 |
| Acceptance of a device | 8 | 6 | 6 |
| Acceptance of a service/platform/system | 30 | 16 | 17 |
| Comparison of the acceptance among different tasks/technologies | 3 | 2 | 0 |
| Technology acceptance: the effect of certain moderating variables | 7 | 4 | 3 |
Publisher’s Note: MDPI stays neutral with regard to jurisdictional claims in published maps and institutional affiliations. |
© 2020 by the authors. Licensee MDPI, Basel, Switzerland. This article is an open access article distributed under the terms and conditions of the Creative Commons Attribution (CC BY) license (http://creativecommons.org/licenses/by/4.0/).
Share and Cite
Castiblanco Jimenez, I.A.; Cepeda García, L.C.; Violante, M.G.; Marcolin, F.; Vezzetti, E. Commonly Used External TAM Variables in e-Learning, Agriculture and Virtual Reality Applications. Future Internet 2021, 13, 7. https://doi.org/10.3390/fi13010007
Castiblanco Jimenez IA, Cepeda García LC, Violante MG, Marcolin F, Vezzetti E. Commonly Used External TAM Variables in e-Learning, Agriculture and Virtual Reality Applications. Future Internet. 2021; 13(1):7. https://doi.org/10.3390/fi13010007
Chicago/Turabian StyleCastiblanco Jimenez, Ivonne Angelica, Laura Cristina Cepeda García, Maria Grazia Violante, Federica Marcolin, and Enrico Vezzetti. 2021. "Commonly Used External TAM Variables in e-Learning, Agriculture and Virtual Reality Applications" Future Internet 13, no. 1: 7. https://doi.org/10.3390/fi13010007
APA StyleCastiblanco Jimenez, I. A., Cepeda García, L. C., Violante, M. G., Marcolin, F., & Vezzetti, E. (2021). Commonly Used External TAM Variables in e-Learning, Agriculture and Virtual Reality Applications. Future Internet, 13(1), 7. https://doi.org/10.3390/fi13010007
