Gamification vs. Privacy: Identifying and Analysing the Major Concerns
Abstract
1. Introduction
2. Results
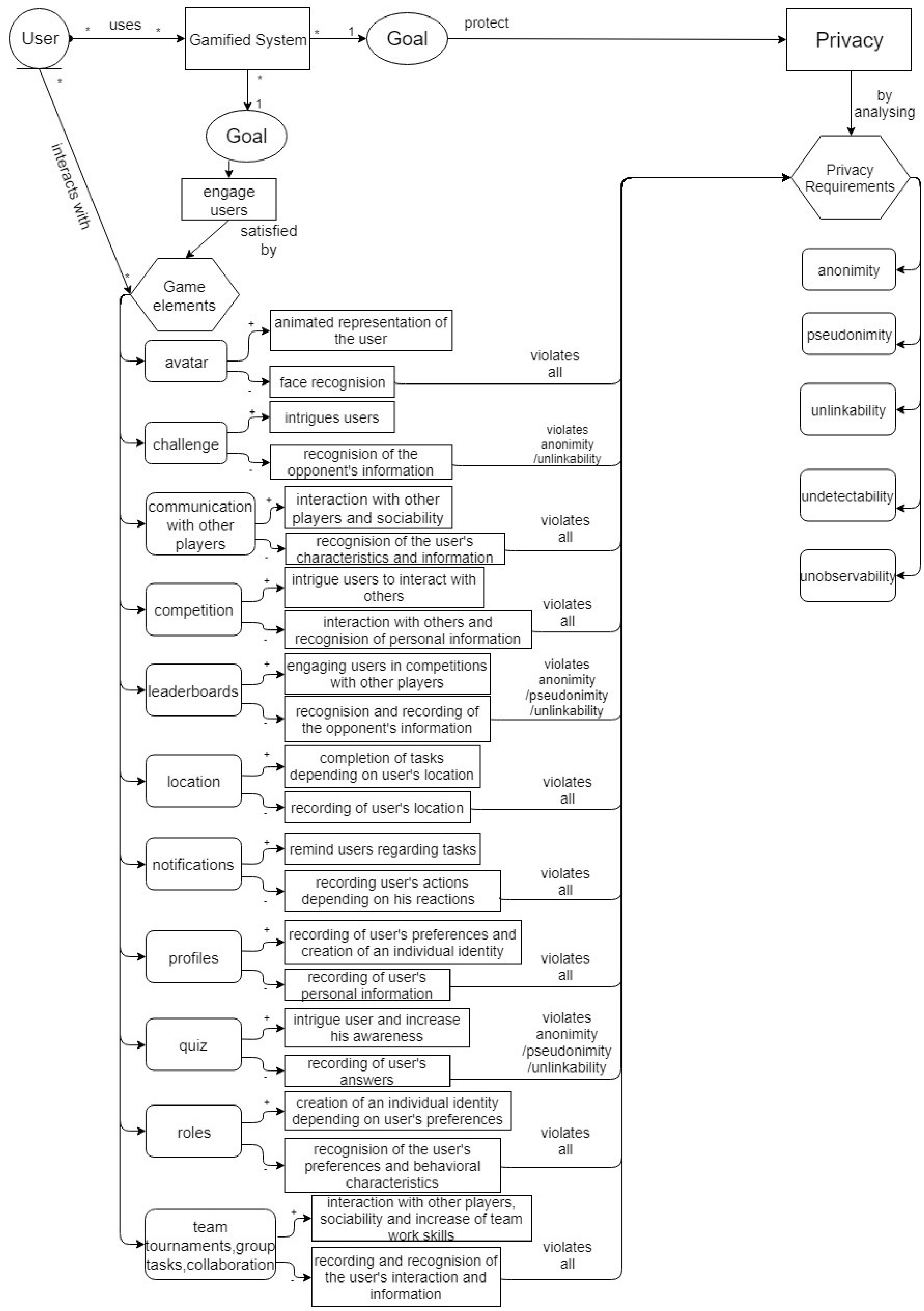
2.1. Game Elements
| Game Elements | Studies |
|---|---|
| Achievements | [12,48,49] |
| Alternative activities | [8,46,49] |
| Avatars | [45,48] |
| Badges | [3,6,12,45,46,48,49,50,53,55,56,57,58] |
| Challenges | [3,6,8,46,47,48,50,52] |
| Communication with other players | [6,12,45,46] |
| Competition | [6,13,45,47,48,49,53] |
| Content unlocking | [48] |
| Feedback and progressive information | [3,12,13,45,46,47,48,50] |
| Leaderboards | [3,6,13,46,47,48,49,50,53,54,55] |
| Levels | [3,6,12,13,45,46,47,48,49,55] |
| Location | [45,56] |
| Notifications | [8,45,46,47] |
| Points | [3,8,12,13,45,46,47,48,49,50,51,52,53,55,56,58] |
| Profiles | [8,13,45,46,47] |
| Quiz | [8,13,45,49] |
| Rewards | [3,6,8,13,47,49,51,52] |
| Roles | [46,49] |
| Rules | [45,49] |
| Scoring systems | [6,46] |
| Team tournaments, group tasks and collaboration | [8,13,45,46,47,48,49] |
| Time constraints | [6,40,46] |
2.2. Privacy Requirements
2.3. Game Elements/Privacy Requirements
3. Discussion
4. Materials and Methods
Data Sources and Search Strategy
5. Conclusions
Author Contributions
Conflicts of Interest
References
- Seth, A.; Vance, J.M.; Oliver, J.H. Virtual reality for assembly methods prototyping: A review. Virtual Real. 2011, 15, 5–20. [Google Scholar] [CrossRef]
- Azum, A.R. A Survey of Augmented Reality. Mass. Inst. Technol. 1997, 6, 355–385. [Google Scholar] [CrossRef]
- Hamari, J.; Koivisto, J.; Sarsa, H. Does Gamification Work?—A Literature Review of Empirical Studies on Gamification. In Proceedings of the 2014 47th Hawaii International Conference on System Sciences, Waikoloa, HI, USA, 6–9 January 2014; pp. 3025–3034. [Google Scholar] [CrossRef]
- Mora, A.; Riera, D.; Gonzalez, C.; Arnedo-Moreno, J. A Literature Review of Gamification Design Frameworks. In Proceedings of the 2015 7th International Conference on Games and Virtual Worlds for Serious Applications (VS-Games), Skövde, Sweden, 16–18 September 2015; pp. 1–8. [Google Scholar] [CrossRef]
- Deterding, S.; Dixon, D.; Khaled, R.; Nacke, L. From game design elements to gamefulness: Defining “gamification”. In Proceedings of the 15th International Academic MindTrek Conference: Envisioning Future Media Environments, Tampere, Finland, 28–30 September 2011; p. 7. [Google Scholar]
- Lucassen, G.; Jansen, S. Gamification in Consumer Marketing—Future or Fallacy? Procedia Soc. Behav. Sci. 2014, 148, 194–202. [Google Scholar] [CrossRef]
- Huotari, K.; Hamari, J. Defining gamification: A service marketing perspective. In Proceeding of the 16th International Academic MindTrek Conference (MindTrek ’12), Tampere, Finland, 3–5 October 2012; p. 17. [Google Scholar] [CrossRef]
- Yu-kai Chou: Gamification & Behavioral Design-Healthcare. Available online: https://yukaichou.com/gamification-examples/top-ten-gamification-healthcare-games/ (accessed on 12 December 2018).
- King, D.; Greaves, F.; Exeter, C.; Darzi, A. Gamification: Influencing health behaviours with games. J. R. Soc. Med. 2013, 106, 76–78. [Google Scholar] [CrossRef] [PubMed]
- Cafazzo, J.A.; Casselman, M.; Hamming, N.; Katzman, D.K.; Palmert, M.R. Design of an mHealth App for the Self-management of Adolescent Type 1 Diabetes: A Pilot Study. J. Med. Internet Res. 2012, 14, e70. [Google Scholar] [CrossRef] [PubMed]
- Nevin, C.R.; Westfall, O.A.; Rodriguez, M.J.; Dempsey, D.M.; Cherrington, A.; Roy, B.; Patel, M.; Willig, J.H. Gamification as a tool for enhancing graduate medical education. Postgrad. Med. J. 2014, 90, 685–693. [Google Scholar] [CrossRef] [PubMed]
- Gåsland, M.M. Game Mechanic Based E-Learning—A Case Study. Master’s Thesis, Norwegian University of Science and Technology, Trondheim, Norway, June 2011. [Google Scholar]
- Yu-kai Chou: Gamification & Behavioral Design-Education. Available online: https://yukaichou.com/gamification-examples/top-10-education-gamification-examples/ (accessed on 12 December 2018).
- Huang, W.H.-Y.; Soman, D. A Practitioner’s Guide to Gamification of Education; University of Toronto: Toronto, ON, Canada, December 2013. [Google Scholar]
- Xu, F.; Weber, J.; Buhalis, D. Gamification in Tourism. In Information and Communication Technologies in Tourism 2014; Xiang, Z., Tussyadiah, I., Eds.; Springer International Publishing: Cham, Switzerland, 2013; pp. 525–537. [Google Scholar]
- Mehrbod, A.; Mehrbod, N.; Grilo, A.; Vasconcelos, C.; Silva, J.L. Gamification in supported geocaching tours. In Proceedings of the 2017 International Conference on Engineering, Technology and Innovation (ICE/ITMC), Funchal, Portugal, 27–29 June 2017; pp. 1419–1423. [Google Scholar] [CrossRef]
- Sever, N.S.; Sever, G.N.; Kuhzady, S. The Evaluation of Potentials of Gamification in Tourism Marketing Communication. Int. J. Acad. Res. Bus. Soc. Sci. 2015, 5, 188–202. [Google Scholar] [CrossRef]
- Almaliki, M.; Jiang, N.; Ali, R.; Dalpiaz, F. Gamified Culture-Aware Feedback Acquisition. In Proceedings of the 2014 IEEE/ACM 7th International Conference on Utility and Cloud Computing, London, UK, 8–11 December 2014; pp. 624–625. [Google Scholar] [CrossRef]
- Döpker, A.; Brockmann, T.; Stieglitz, S. Use Cases for Gamification in Virtual Museums. In Proceedings of the 2015 Virtual Reality International Conference, Laval, France, 8–10 April 2015; p. 14. [Google Scholar]
- Heryadi, Y.; Robbany, A.Z.; Sudarma, H. User experience evaluation of virtual reality-based cultural gamification using GameFlow approach. In Proceedings of the 2016 1st International Conference on Game, Game Art, and Gamification (ICGGAG), Jakarta, Indonesia, 19–21 December 2016; pp. 1–5. [Google Scholar] [CrossRef]
- Pedreira, O.; García, F.; Brisaboa, N.; Piattini, M. Gamification in software engineering—A systematic mapping. Inf. Softw. Technol. 2015, 57, 157–168. [Google Scholar] [CrossRef]
- Alhammad, M.M.; Moreno, A.M. Gamification in software engineering education: A systematic mapping. J. Syst. Softw. 2018, 141, 131–150. [Google Scholar] [CrossRef]
- Yonemura, K.; Komura, R.; Sato, J.; Hoga, T.; Takeichi, Y.; Chida, E. Effect of security education using KIPS and gamification theory at KOSEN. In Proceedings of the 2018 IEEE Symposium on Computer Applications & Industrial Electronics (ISCAIE), Penang, Malaysia, 28–29 April 2018; pp. 255–258. [Google Scholar] [CrossRef]
- Yonemura, K.; Yajima, K.; Komura, R.; Sato, J.; Takeichi, Y. Practical security education on operational technology using gamification method. In Proceedings of the 2017 7th IEEE International Conference on Control System, Computing and Engineering (ICCSCE), Penang, Malaysia, 24–26 November 2017; pp. 284–288. [Google Scholar] [CrossRef]
- Yonemura, K.; Sato, J.; Takeichi, Y.; Komura, R.; Yajima, K. Security Education Using Gamification Theory. In Proceedings of the 2018 International Conference on Engineering, Applied Sciences, and Technology (ICEAST), Phuket, Thailand, 4–7 July 2018; pp. 1–4. [Google Scholar] [CrossRef]
- He, Q.; Ant, A.I. A Framework for Modeling Privacy Requirements in Role Engineering. In Proceedings of the 2003 Requirements Engineering: Foundation for Software Quality (REFSQ) Workshop, Klagenfurt/Velden, Austria, 16–17 June 2003; pp. 137–146. [Google Scholar]
- Miyazaki, S.; Mead, N.; Zhan, J. Computer-Aided Privacy Requirements Elicitation Technique. In Proceedings of the 2008 IEEE Asia-Pacific Services Computing Conference, Yilan, Taiwan, 9–12 December 2008; pp. 367–372. [Google Scholar] [CrossRef]
- Rottondi, C.; Verticale, G. Enabling privacy in a gaming framework for smart electricity and water grids. In Proceedings of the 2016 International Workshop on Cyber-physical Systems for Smart Water Networks (CySWater), Vienna, Austria, 11 April 2016; pp. 25–30. [Google Scholar] [CrossRef]
- Shahri, A.; Hosseini, M.; Phalp, K.; Taylor, J.; Ali, R. Towards a Code of Ethics for Gamification at Enterprise. In The Practice of Enterprise Modeling; Frank, U., Loucopoulos, P., Pastor, Ó., Petrounias, I., Eds.; Springer: Berlin/Heidelberg, Germany, 2014; Volume 197, pp. 235–245. [Google Scholar]
- Herzig, P.; Ameling, M.; Schill, A. A Generic Platform for Enterprise Gamification. In Proceedings of the 2012 Joint Working IEEE/IFIP Conference on Software Architecture and European Conference on Software Architecture, Helsinki, Finland, 20–24 August 2012; pp. 219–223. [Google Scholar] [CrossRef]
- Thiebes, S.; Lins, S.; Basten, D. Gamifying Information Systems—A Synthesis of Gamification Mechanics and Dynamics. In Proceedings of the 2014 Conference on European Conference on Information Systems, Helsinki, Finland, 9–11 June 2014. [Google Scholar]
- Helf, C.; Zwickl, P.; Hlavacs, H.; Reichl, P. mHealth Stakeholder Integration: A gamification-based Framework-approach towards behavioural change. In Proceedings of the 13th International Conference on Advances in Mobile Computing and Multimedia (MoMM 2015), Brussels, Belgium, 11–13 December 2015; pp. 268–274. [Google Scholar] [CrossRef]
- Stanculescu, L.C.; Bozzon, A.; Sips, R.-J.; Houben, G. Work and Play: An Experiment in Enterprise Gamification. In Proceedings of the 19th ACM Conference on Computer-Supported Cooperative Work & Social Computing (CSCW ’16), San Francisco, CA, USA, 27 February–2 March 2016; pp. 345–357. [Google Scholar] [CrossRef]
- De Sá, M.; Shamma, D.A.; Churchill, E.F. Live mobile collaboration for video production: Design, guidelines, and requirements. Pers. Ubiquitous Comput. 2014, 18, 693–707. [Google Scholar] [CrossRef]
- Crowley, D.N.; Breslin, J.G.; Corcoran, P.; Young, K. Gamification of citizen sensing through mobile social reporting. In Proceedings of the 2012 IEEE International Games Innovation Conference, Rochester, NY, USA, 7–9 September 2012; pp. 1–5. [Google Scholar] [CrossRef]
- Scherr, S.A.; Elberzhager, F.; Holl, K. Acceptance testing of mobile applications: Automated emotion tracking for large user groups. In Proceedings of the 5th International Conference on Mobile Software Engineering and Systems (MOBILESoft ’18), Gothenburg, Sweden, 27–28 May 2018; pp. 247–251. [Google Scholar] [CrossRef]
- Thiel, S.-K. A Review of Introducing Game Elements to e-Participation. In Proceedings of the 2016 Conference for E-Democracy and Open Government (CeDEM), Krems, Austria, 18–20 May 2016; pp. 3–9. [Google Scholar]
- Pattakou, A.; Mavroeidi, A.-G.; Diamantopoulou, V.; Kalloniatis, C.; Gritzalis, S. Towards the Design of Usable Privacy by Design Methodologies. In Proceedings of the 2018 IEEE 5th International Workshop on Evolving Security & Privacy Requirements Engineering (ESPRE), Banff, AB, Canada, 20–21 August 2018; pp. 1–8. [Google Scholar] [CrossRef]
- Pattakou, A.; Kalloniatis, C.; Gritzalis, S. Security and Privacy Requirements Engineering Methods for Traditional and Cloud-Based Systems: A Review. In Proceedings of the Eighth International Conference on Cloud Computing, GRIDs and Virtualization, Athens, Greece, 19–23 February 2017. [Google Scholar]
- Islam, S.; Mouratidis, H.; Kalloniatis, C.; Hudic, A.; Zechner, L. Model Based Process to Support Security and Privacy Requirements Engineering. Int. J. Secur. Softw. Eng. 2012, 3, 1–22. [Google Scholar] [CrossRef]
- Liu, L.; Yu, E.; Mylopoulos, J. Security and privacy requirements analysis within a social setting. In Proceedings of the 11th IEEE International Requirements Engineering Conference, Monterey Bay, CA, USA, 12 September 2003; pp. 151–161. [Google Scholar] [CrossRef]
- Jensen, C.; Tullio, J.; Potts, C.; Mynatt, E.D. STRAP: A Structured Analysis Framework for Privacy; Georgia Institute of Technology: Atlanta, GA, USA, 2005. [Google Scholar]
- Deng, M.; Wuyts, K.; Scandariato, R.; Preneel, B.; Joosen, W. A privacy threat analysis framework: Supporting the elicitation and fulfillment of privacy requirements. Requir. Eng. 2011, 16, 3–32. [Google Scholar] [CrossRef]
- Kalloniatis, C.; Belsis, P.; Gritzalis, S. A soft computing approach for privacy requirements engineering: The PriS framework. Appl. Soft Comput. 2011, 11, 4341–4348. [Google Scholar] [CrossRef]
- De Paz, B.M. Gamification: A Tool to Improve Sustainability Efforts. Ph.D. Thesis, University of Manchester, Manchester, UK, 2013. [Google Scholar]
- Seaborn, K.; Fels, D.I. Gamification in theory and action: A survey. Int. J. Hum. Comput. Stud. 2015, 74, 14–31. [Google Scholar] [CrossRef]
- Yu-kai Chou: Gamification & Behavioral Design-Marketing. Available online: http://yukaichou.com/gamification-examples/top-10-marketing-gamification-cases-remember/ (accessed on 12 December 2018).
- Werbach, K.; Hunter, D. For the Win: How Game Thinking Can Revolutionize Your Business; Wharton Digital Press: Philadelphia, PA, USA, 2012. [Google Scholar]
- Morford, Z.H.; Witts, B.N.; Killingsworth, K.J.; Alavosius, M.P. Gamification: The Intersection between Behavior Analysis and Game Design Technologies. Behav. Anal. 2014, 37, 25–40. [Google Scholar] [CrossRef] [PubMed]
- Morschheuser, B.; Hassan, L.; Werder, K.; Hamari, J. How to design gamification? A method for engineering gamified software. Inf. Softw. Technol. 2018, 95, 219–237. [Google Scholar] [CrossRef]
- Ahtinen, A.; Mattila, E.; Välkkynen, P.; Kaipainen, K.; Vanhala, T.; Ermes, M.; Sairanen, E.; Myllymäki, T.; Lappalainen, R. Mobile Mental Wellness Training for Stress Management: Feasibility and Design Implications Based on a One-Month Field Stud. JMIR mHealth uHealth 2013, 1, e11. [Google Scholar] [CrossRef] [PubMed]
- Bista, S.K.; Nepal, S.; Paris, C. Engagement and Cooperation in Social Networks: Do Benefits and Rewards Help? In Proceedings of the 2012 IEEE 11th International Conference on Trust, Security and Privacy in Computing and Communications, Liverpool, UK, 25–27 June 2012; pp. 1405–1410. [Google Scholar] [CrossRef]
- Chen, Y.; Pu, P. HealthyTogether: Exploring social incentives for mobile fitness applications. In Proceedings of the Second International Symposium of Chinese CHI (Chinese CHI ’14), Toronto, ON, Canada, 26–27 April 2014; pp. 25–34. [Google Scholar] [CrossRef]
- Amo, L.; Liao, C.R.; Rao, H.R.; Walker, G. Effects of Leaderboards in Games on Consumer Engagement. In Proceedings of the 2018 ACM SIGMIS Conference on Computers and People Research (SIGMIS-CPR’18), Buffalo-Niagara Falls, NY, USA, 18–20 June 2018; pp. 58–59. [Google Scholar] [CrossRef]
- Cheong, C.; Cheong, F.; Filippou, J. Quick Quiz: A Gamified Approach for Enhancing Learning. In Proceedings of the Pacific Asia Conference on Information Systems (PACIS 2013), Jeju Island, Korea, 18–22 June 2013; pp. 1–14. [Google Scholar]
- Cramer, H.; Rost, M.; Holmquist, L.E. Performing a check-in: Emerging practices, norms and “conflicts” in location-sharing using foursquare. In Proceedings of the 13th International Conference on Human Computer Interaction with Mobile Devices and Services (MobileHCI ’11), Stockholm, Sweden, 30 August–2 September 2011; p. 57. [Google Scholar] [CrossRef]
- Denny, P. The effect of virtual achievements on student engagement. In Proceedings of the SIGCHI Conference on Human Factors in Computing Systems (CHI ’13), Paris, France, 27 April–2 May 2013; p. 763. [Google Scholar] [CrossRef]
- McDaniel, R.; Lindgren, R.; Friskics, J. Using badges for shaping interactions in online learning environments. In Proceedings of the 2012 IEEE International Professional Communication Conference, Orlando, FL, USA, 8–10 October 2012; pp. 1–4. [Google Scholar] [CrossRef]
- Kitchenham, B.A.; Budgen, D.; Pearl Brereton, O. Using mapping studies as the basis for further research—A participant-observer case study. Inf. Softw. Technol. 2011, 53, 638–651. [Google Scholar] [CrossRef]



| Game Elements | Privacy Requirements | ||||
|---|---|---|---|---|---|
| Anonymity | Pseudonymity | Unlinkability | Undetectability | Unobservability | |
| Avatars | √ | √ | √ | √ | √ |
| Challenges | √ | - | √ | - | - |
| Communication with other players | √ | √ | √ | √ | √ |
| Competition | √ | √ | √ | √ | √ |
| Leaderboards | √ | √ | √ | - | - |
| Location | √ | √ | √ | √ | √ |
| Notifications | √ | √ | √ | √ | √ |
| Profiles | √ | √ | √ | √ | √ |
| Quiz | √ | √ | √ | - | - |
| Roles | √ | √ | √ | √ | √ |
| Team tournaments, group tasks and collaboration | √ | √ | √ | √ | √ |
| Search Strategy | |
|---|---|
| Academic databases searched |
|
| Other data sources |
|
| Target items |
|
| Search applied to |
|
| Language |
|
| Publication period |
|
| Inclusion/Exclusion Criteria | |
|---|---|
| Inclusion criteria |
|
| Exclusion criteria |
|
© 2019 by the authors. Licensee MDPI, Basel, Switzerland. This article is an open access article distributed under the terms and conditions of the Creative Commons Attribution (CC BY) license (http://creativecommons.org/licenses/by/4.0/).
Share and Cite
Mavroeidi, A.-G.; Kitsiou, A.; Kalloniatis, C.; Gritzalis, S. Gamification vs. Privacy: Identifying and Analysing the Major Concerns. Future Internet 2019, 11, 67. https://doi.org/10.3390/fi11030067
Mavroeidi A-G, Kitsiou A, Kalloniatis C, Gritzalis S. Gamification vs. Privacy: Identifying and Analysing the Major Concerns. Future Internet. 2019; 11(3):67. https://doi.org/10.3390/fi11030067
Chicago/Turabian StyleMavroeidi, Aikaterini-Georgia, Angeliki Kitsiou, Christos Kalloniatis, and Stefanos Gritzalis. 2019. "Gamification vs. Privacy: Identifying and Analysing the Major Concerns" Future Internet 11, no. 3: 67. https://doi.org/10.3390/fi11030067
APA StyleMavroeidi, A.-G., Kitsiou, A., Kalloniatis, C., & Gritzalis, S. (2019). Gamification vs. Privacy: Identifying and Analysing the Major Concerns. Future Internet, 11(3), 67. https://doi.org/10.3390/fi11030067

