A Multifunctional Hydrogel Incorporating Luteolin-Encapsulated ROS-Responsive Nanoparticles and Stem Cells Promotes Bacterial-Infected Wound Healing
Abstract
1. Introduction
2. Material and Methods
2.1. Materials
2.2. Preparation of LUT@NPs
2.3. Preparation of GelCA@LUT@ADSCs
2.4. Characterization of LUT@NPs
2.5. Characterization of GelCA@LUT@ADSCs
2.6. Anti-Inflammatory Activity
2.7. Antioxidant Activity
2.8. Cell Compatibility and Hemocompatibility
2.9. Antibacterial Activity
2.10. Animal Studies
2.11. Statistical Analysis
3. Results and Discussion
3.1. Characterization of LUT@NPs and GelCA@LUT@ADSCs
3.2. Cell Compatibility, Hemocompatibility and Antibacterial Ability
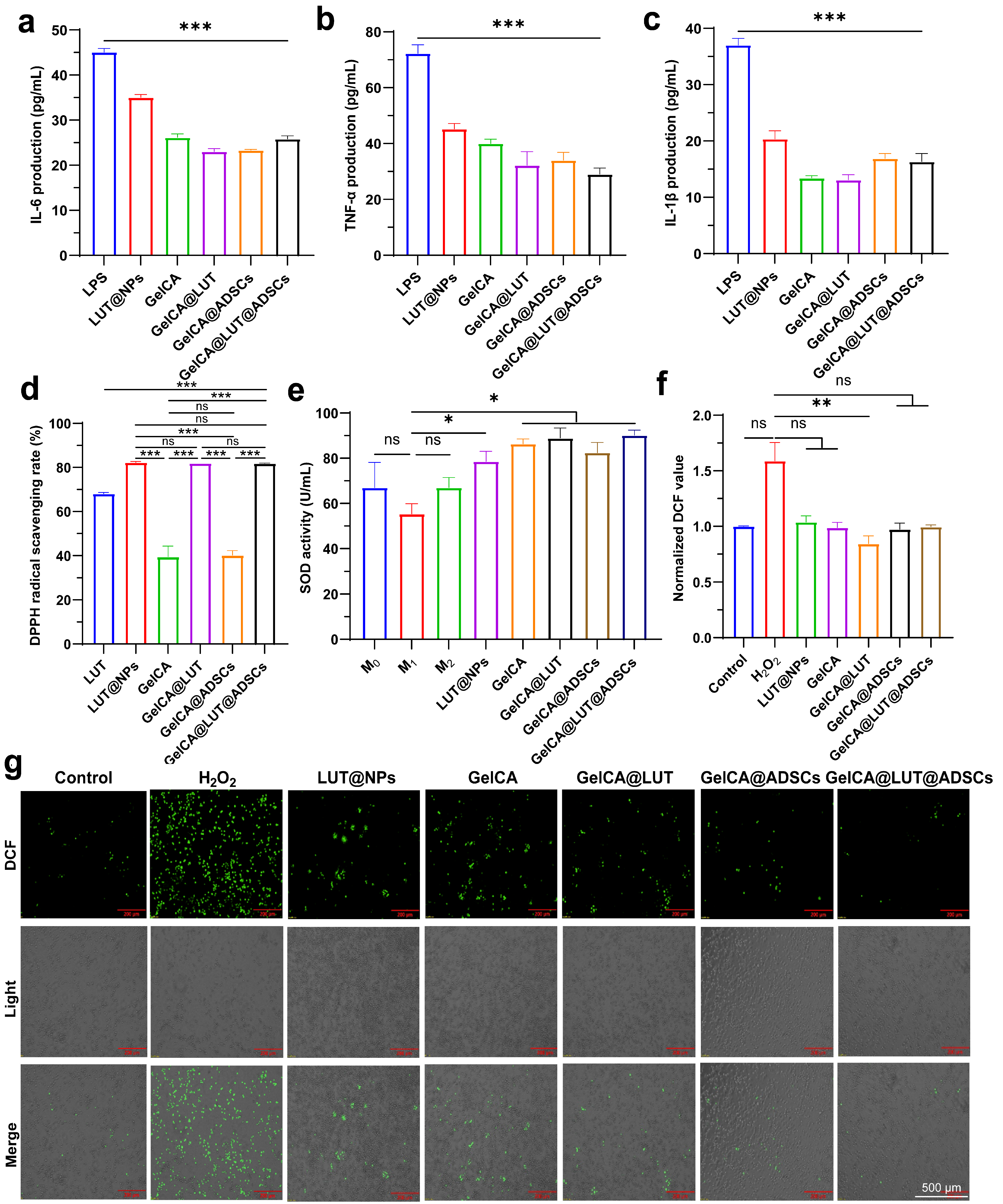
3.3. In Vitro Anti-Inflammatory and Antioxidant Properties
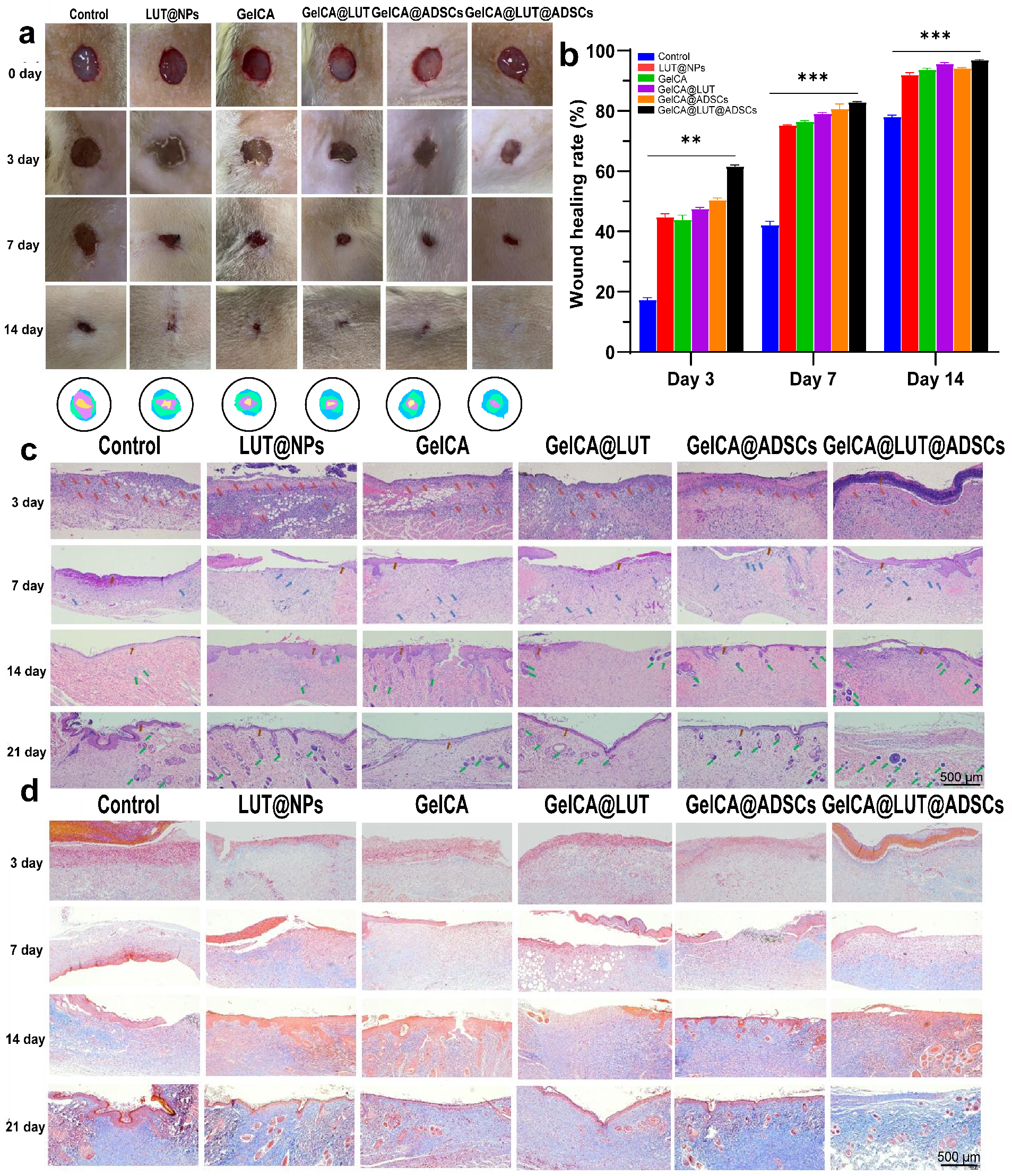
3.4. Wound Healing Analysis
3.4.1. Wound Closure Analysis
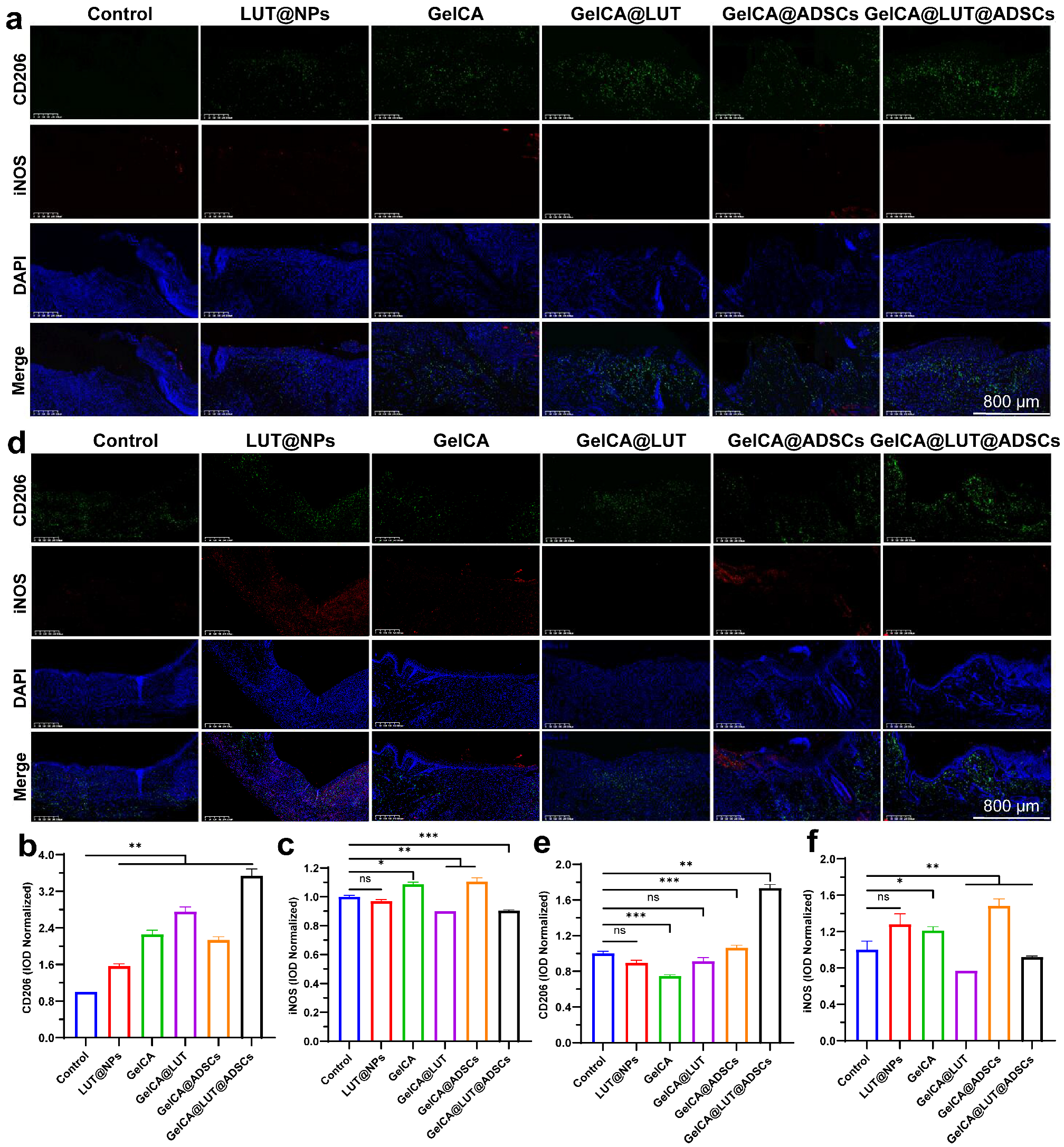
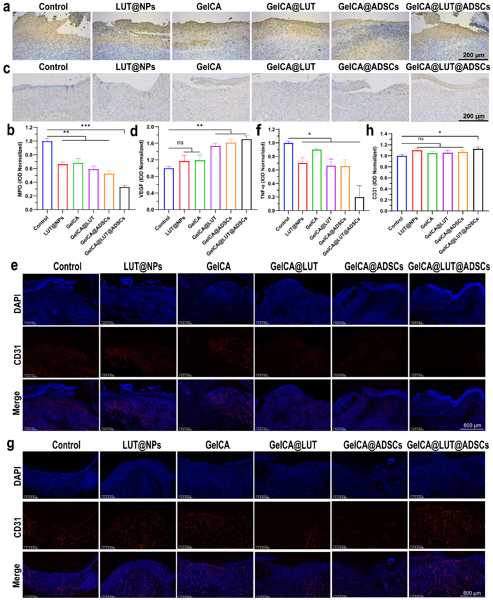
3.4.2. Angiogenesis and Anti-Inflammatory In Vivo
4. Conclusions
Supplementary Materials
Author Contributions
Funding
Institutional Review Board Statement
Informed Consent Statement
Data Availability Statement
Acknowledgments
Conflicts of Interest
References
- Liu, T.; Lu, Y.; Zhan, R.; Qian, W.; Luo, G. Nanomaterials and nanomaterials-based drug delivery to promote cutaneous wound healing. Adv. Drug Deliv. Rev. 2023, 193, 114670. [Google Scholar] [CrossRef]
- Huang, C.; Dong, L.; Zhao, B.; Lu, Y.; Huang, S.; Yuan, Z.; Luo, G.; Xu, Y.; Qian, W. Anti-inflammatory hydrogel dressings and skin wound healing. Clin. Transl. Med. 2022, 12, e1094. [Google Scholar] [CrossRef]
- Ogawa, R. Ideal Wound Closure Methods for Minimizing Scarring After Surgery. In Textbook on Scar Management: State of the Art Management and Emerging Technologies; Téot, L., Mustoe, T.A., Middelkoop, E., Gauglitz, G.G., Eds.; Springer: Cham, Switzerland, 2020; pp. 185–191. [Google Scholar] [CrossRef]
- Tehrany, P.M.; Rahmanian, P.; Rezaee, A.; Ranjbarpazuki, G.; Sohrabi Fard, F.; Asadollah Salmanpour, Y.; Zandieh, M.A.; Ranjbarpazuki, A.; Asghari, S.; Javani, N.; et al. Multifunctional and theranostic hydrogels for wound healing acceleration: An emphasis on diabetic-related chronic wounds. Environ. Res. 2023, 238, 117087. [Google Scholar] [CrossRef] [PubMed]
- Garg, S.S.; Dubey, R.; Sharma, S.; Vyas, A.; Gupta, J. Biological macromolecules-based nanoformulation in improving wound healing and bacterial biofilm-associated infection: A review. Int. J. Biol. Macromol. 2023, 247, 125636. [Google Scholar] [CrossRef] [PubMed]
- de la Fuente-Nunez, C.; Cesaro, A.; Hancock, R.E.W. Antibiotic failure: Beyond antimicrobial resistance. Drug Resist. Updates 2023, 71, 101012. [Google Scholar] [CrossRef]
- Psaraki, A.; Ntari, L.; Karakostas, C.; Korrou-Karava, D.; Roubelakis, M.G. Extracellular vesicles derived from mesenchymal stem/stromal cells: The regenerative impact in liver diseases. Hepatology 2022, 75, 1590–1603. [Google Scholar] [CrossRef]
- Nagelkerke, A.; Ojansivu, M.; van der Koog, L.; Whittaker, T.E.; Cunnane, E.M.; Silva, A.M.; Dekker, N.; Stevens, M.M. Extracellular vesicles for tissue repair and regeneration: Evidence, challenges and opportunities. Adv. Drug Deliv. Rev. 2021, 175, 113775. [Google Scholar] [CrossRef]
- You, B.; Zhou, C.; Yang, Y. MSC-EVs alleviate osteoarthritis by regulating microenvironmental cells in the articular cavity and maintaining cartilage matrix homeostasis. Ageing Res. Rev. 2023, 85, 101864. [Google Scholar] [CrossRef]
- Shaw, P.; Dwivedi, S.K.D.; Bhattacharya, R.; Mukherjee, P.; Rao, G. VEGF signaling: Role in angiogenesis and beyond. Biochim. Biophys. Acta (BBA)—Rev. Cancer 2024, 1879, 189079. [Google Scholar] [CrossRef]
- Zhu, M.; Chu, Y.; Shang, Q.; Zheng, Z.; Li, Y.; Cao, L.; Chen, Y.; Cao, J.; Lee, O.K.; Wang, Y.; et al. Mesenchymal stromal cells pretreated with pro-inflammatory cytokines promote skin wound healing through VEGFC-mediated angiogenesis. Stem Cells Transl. Med. 2020, 9, 1218–1232. [Google Scholar] [CrossRef]
- Wu, Z.; Yang, Z.; Sha, D.; Ma, Y.; Kim, B.Y.S.; Jiang, W.; Yuan, Y.; Liu, C. Injectable, viscoelastic hydrogel precisely regulates developmental tissue regeneration. Chem. Eng. J. 2022, 434, 133860. [Google Scholar] [CrossRef]
- Bian, D.; Wu, Y.; Song, G.; Azizi, R.; Zamani, A. The application of mesenchymal stromal cells (MSCs) and their derivative exosome in skin wound healing: A comprehensive review. Stem Cell Res. Ther. 2022, 13, 24. [Google Scholar] [CrossRef] [PubMed]
- Ridiandries, A.; Tan, J.T.; Bursill, C.A. The role of chemokines in wound healing. Int. J. Mol. Sci. 2018, 19, 3217. [Google Scholar] [CrossRef] [PubMed]
- Kiya, K.; Kubo, T. Neurovascular interactions in skin wound healing. Neurochem. Int. 2019, 125, 144–150. [Google Scholar] [CrossRef] [PubMed]
- Jin, S.G. Production and Application of Biomaterials Based on Polyvinyl alcohol (PVA) as Wound Dressing. Chem. Asian J. 2022, 17, e202200595. [Google Scholar] [CrossRef]
- Chen, L.-Y.; Cheng, H.-L.; Kuan, Y.-H.; Liang, T.-J.; Chao, Y.-Y.; Lin, H.-C. Therapeutic Potential of Luteolin on Impaired Wound Healing in Streptozotocin-Induced Rats. Biomedicines 2021, 9, 761. [Google Scholar] [CrossRef]
- Li, Y.; Wang, Y.; Ding, Y.; Fan, X.; Ye, L.; Pan, Q.; Zhang, B.; Li, P.; Luo, K.; Hu, B.; et al. A Double Network Composite Hydrogel with Self-Regulating Cu2+/Luteolin Release and Mechanical Modulation for Enhanced Wound Healing. ACS Nano 2024, 18, 17251–17266. [Google Scholar] [CrossRef]
- Johnson, V.; Webb, T.; Norman, A.; Coy, J.; Kurihara, J.; Regan, D.; Dow, S. Activated Mesenchymal Stem Cells Interact with Antibiotics and Host Innate Immune Responses to Control Chronic Bacterial Infections. Sci. Rep. 2017, 7, 9575. [Google Scholar] [CrossRef]
- da Cunha, N.B.; Cobacho, N.B.; Viana, J.F.C.; Lima, L.A.; Sampaio, K.B.O.; Dohms, S.S.M.; Ferreira, A.C.R.; de la Fuente-Núñez, C.; Costa, F.F.; Franco, O.L.; et al. The next generation of antimicrobial peptides (AMPs) as molecular therapeutic tools for the treatment of diseases with social and economic impacts. Drug Discov. Today 2017, 22, 234–248. [Google Scholar] [CrossRef]
- Haidari, H.; Melguizo-Rodríguez, L.; Cowin, A.J.; Kopecki, Z. Therapeutic potential of antimicrobial peptides for treatment of wound infection. Am. J. Physiol.-Cell Physiol. 2023, 324, C29–C38. [Google Scholar] [CrossRef]
- Lv, Q.; Wu, M.; Shen, Y. Enhanced swelling ratio and water retention capacity for novel super-absorbent hydrogel. Colloids Surf. A Physicochem. Eng. Asp. 2019, 583, 123972. [Google Scholar] [CrossRef]
- Wu, Y.; Wang, F.; Shi, Y.; Lin, G.; Qiao, J.; Wang, L. Molecular dynamics simulation of hyaluronic acid hydrogels: Effect of water content on mechanical and tribological properties. Comput. Methods Programs Biomed. 2022, 226, 107169–107185. [Google Scholar] [CrossRef] [PubMed]
- Ma, X.; Yao, Z.; Xu, W. Preparation and Characterization of Biomedical Porous Chitosan Membranes. J. Funct. Polym. 2005, 18, 434. [Google Scholar] [CrossRef]
- Shen, Y.; Wang, X.; Wang, Y.; Guo, X.; Yu, K.; Dong, K.; Guo, Y.; Cai, C.; Li, B. Bilayer silk fibroin/sodium alginate scaffold promotes vascularization and advances inflammation stage in full-thickness wound. Biofabrication 2022, 14, 035016. [Google Scholar] [CrossRef]
- Nuutila, K.; Eriksson, E. Moist Wound Healing with Commonly Available Dressings. Adv. Wound Care 2021, 10, 685–698. [Google Scholar] [CrossRef]
- Queen, D.; Gaylor, J.D.; Evans, J.H.; Courtney, J.M.; Reid, W.H. The preclinical evaluation of the water vapour transmission rate through burn wound dressings. Biomaterials 1987, 8, 367–371. [Google Scholar] [CrossRef]
- Feng, W.J.; Wang, Z.K. Tailoring the Swelling-Shrinkable Behavior of Hydrogels for Biomedical Applications. Adv. Sci. 2023, 10, 230326–230367. [Google Scholar] [CrossRef]
- Bi, M.L.; Guan, X.; Sun, S.Y.; Jin, Z.; Gao, H.; Sun, J.; Gao, Z. An anti-swelling chitosan-based hydrogel driven by balance of hydrophilic segment and hydrophobic segment strategy for underwater detection of human motion. Eur. Polym. J. 2024, 205, 112715–112727. [Google Scholar] [CrossRef]
- Wang, L.S.; Wang, Y.Y.; Qu, J.; Hu, Y.; You, R.; Li, M. The Cytocompatibility of Genipin-Crosslinked Silk Fibroin Films. J. Biomater. Nanobiotechnol. 2013, 2013, 2213–2221. [Google Scholar] [CrossRef]
- Mi, F.L.; Sung, H.W.; Shyu, S.S. Synthesis and characterization of a novel chitosan-based network prepared using naturally occurring crosslinker. J. Polym. Sci. Part A Polym. Chem. 2000, 38, 2804–2814. [Google Scholar] [CrossRef]
- Braunwarth, H.; Brill, F.H.H. Antimicrobial efficacy of modern wound dressings: Oligodynamic bactericidal versus hydrophobic adsorption effect. Wound Med. 2014, 5, 16–20. [Google Scholar] [CrossRef]
- Romano, E.; Campagnuolo, C.; Palladino, R.; Schiavo, G.; Maglione, B.; Luceri, C.; Mennini, N. Technical Evaluation of a New Medical Device Based on Rigenase in the Treatment of Chronic Skin Lesions. Bioengineering 2023, 10, 1022. [Google Scholar] [CrossRef] [PubMed]
- Aratani, Y. Myeloperoxidase: Its role for host defense, inflammation, and neutrophil function. Arch. Biochem. Biophys. 2018, 640, 47–52. [Google Scholar] [CrossRef] [PubMed]
- Arnhold, J. The dual role of myeloperoxidase in immune response. Int. J. Mol. Sci. 2020, 21, 8057. [Google Scholar] [CrossRef]
- Johnson, K.E.; Wilgus, T.A. Vascular endothelial growth factor and angiogenesis in the regulation of cutaneous wound repair. Adv. Wound Care 2014, 3, 647–661. [Google Scholar] [CrossRef]
- Gan, L.; Fagerholm, P.; Palmblad, J. Vascular endothelial growth factor (VEGF) and its receptor VEGFR-2 in the regulation of corneal neovascularization and wound healing. Acta Ophthalmol. Scand. 2004, 82, 557–563. [Google Scholar] [CrossRef]
- Ritsu, M.; Kawakami, K.; Kanno, E.; Tanno, H.; Ishii, K.; Imai, Y.; Maruyama, R.; Tachi, M. Critical role of tumor necrosis factor-α in the early process of wound healing in skin. J. Dermatol. Dermatol. Surg. 2017, 21, 14–19. [Google Scholar] [CrossRef]
- Huang, S.-M.; Wu, C.-S.; Chiu, M.-H.; Wu, C.-H.; Chang, Y.-T.; Chen, G.-S.; Lan, C.-C.E. High glucose environment induces M1 macrophage polarization that impairs keratinocyte migration via TNF-α: An important mechanism to delay the diabetic wound healing. J. Dermatol. Sci. 2019, 96, 159–167. [Google Scholar] [CrossRef]
- Gratzinger, D.; Canosa, S.; Engelhardt, B.; Maori, J.A. Platelet endothelial cell adhesion molecule-1 modulates endothelial cell motility through the small G-protein Rho. FASEB J. 2003, 17, 1458–1469. [Google Scholar] [CrossRef]
- Shukla, A.; Choudhury, S.; Chaudhary, G.; Singh, V.; Prabhu, S.N.; Pandey, S.; Garg, S.K. Chitosan and gelatin biopolymer supplemented with mesenchymal stem cells (Velgraft®) enhanced wound healing in goats (Capra hircus): Involvement of VEGF, TGF and CD31. J. Tissue Viabil. 2021, 30, 59–66. [Google Scholar] [CrossRef]
- Chalitangkoon, J.; Wongkittisin, M.; Monvisade, P. Silver loaded hydroxyethylacryl chitosan/sodium alginate hydrogel films for controlled drug release wound dressings. Int. J. Biol. Macromol. 2020, 159, 194–203. [Google Scholar] [CrossRef]
- Ghauri, Z.H.; Islam, A.; Qadir, M.A.; Ghaffar, A.; Gull, N.; Azam, M.; Mehmood, A.; Ghauri, A.A.; Khan, R.U. Novel pH-responsive chitosan/sodium alginate/PEG based hydrogels for release of sodium ceftriaxone. Mater. Chem. Phys. 2022, 277, 125456. [Google Scholar] [CrossRef]
- Yu, Y.; Xu, S.; Li, S.; Pan, H. Genipin-cross-linked hydrogels based on biomaterials for drug delivery: A review. Biomater. Sci. 2021, 9, 1583–1597. [Google Scholar] [CrossRef]
- Xu, D.; Hui, Y.-Y.; Zhang, W.; Zhao, M.-N.; Gao, K.; Tao, X.-R.; Wang, J.-W. Genipin-crosslinked hydrogels for food and biomedical applications: A scientometric review. Int. J. Biol. Macromol. 2024, 282, 137478. [Google Scholar] [CrossRef]








Disclaimer/Publisher’s Note: The statements, opinions and data contained in all publications are solely those of the individual author(s) and contributor(s) and not of MDPI and/or the editor(s). MDPI and/or the editor(s) disclaim responsibility for any injury to people or property resulting from any ideas, methods, instructions or products referred to in the content. |
© 2026 by the authors. Licensee MDPI, Basel, Switzerland. This article is an open access article distributed under the terms and conditions of the Creative Commons Attribution (CC BY) license.
Share and Cite
Wang, J.; Ni, R.; Li, Z.; Chen, J.; Liu, Y. A Multifunctional Hydrogel Incorporating Luteolin-Encapsulated ROS-Responsive Nanoparticles and Stem Cells Promotes Bacterial-Infected Wound Healing. Pharmaceutics 2026, 18, 98. https://doi.org/10.3390/pharmaceutics18010098
Wang J, Ni R, Li Z, Chen J, Liu Y. A Multifunctional Hydrogel Incorporating Luteolin-Encapsulated ROS-Responsive Nanoparticles and Stem Cells Promotes Bacterial-Infected Wound Healing. Pharmaceutics. 2026; 18(1):98. https://doi.org/10.3390/pharmaceutics18010098
Chicago/Turabian StyleWang, Jingjing, Rui Ni, Ziwei Li, Jianhong Chen, and Yao Liu. 2026. "A Multifunctional Hydrogel Incorporating Luteolin-Encapsulated ROS-Responsive Nanoparticles and Stem Cells Promotes Bacterial-Infected Wound Healing" Pharmaceutics 18, no. 1: 98. https://doi.org/10.3390/pharmaceutics18010098
APA StyleWang, J., Ni, R., Li, Z., Chen, J., & Liu, Y. (2026). A Multifunctional Hydrogel Incorporating Luteolin-Encapsulated ROS-Responsive Nanoparticles and Stem Cells Promotes Bacterial-Infected Wound Healing. Pharmaceutics, 18(1), 98. https://doi.org/10.3390/pharmaceutics18010098
