Molecular Target Identification of Gossypol Against Cervical Cancer Based on Target Fishing Technology
Abstract
1. Introduction
2. Materials and Methods
2.1. Chemicals and Reagents
2.2. Cell Culture
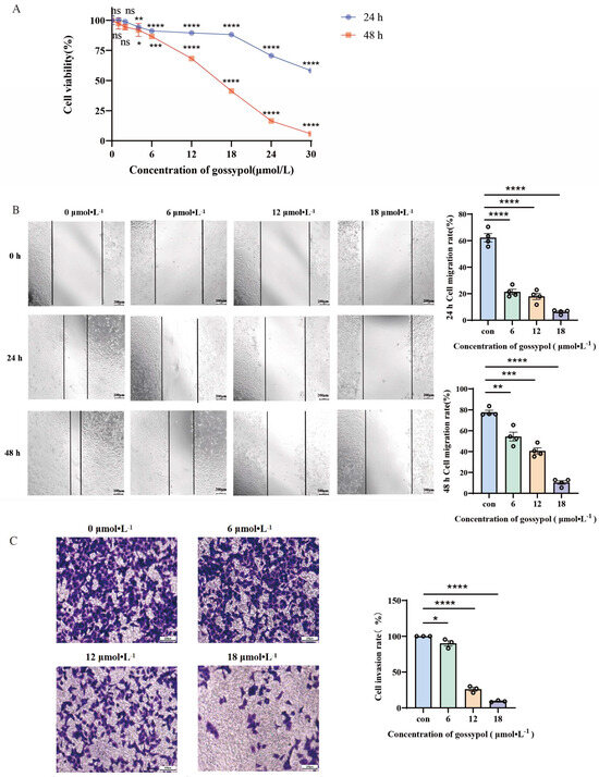
2.3. Cell Viability and IC50 Assay
2.4. Wound Healing Migration Assay
2.5. Transwell Assay
2.6. Fe3O4@Gossypol
2.6.1. Preparation of DHBP-Functionalized Fe3O4 NPs
2.6.2. Gossypol onto DHBP-Bound Fe3O4 NPs
2.7. Characterization of Magnetic Microspheres
2.7.1. Field-Emission SEM (FE-SEM) Analysis
2.7.2. Fourier Transform Infrared (FT-IR) Spectroscopic Study
2.7.3. Ultraviolet-Visible (UV-Vis) Spectrophotometry Analysis
2.8. Protein Extraction
2.9. Enrichment of Target Proteins
2.10. LC-MS/MS Analysis of Target Proteins
2.11. KEGG and GO Analyses
2.12. Western Blot
2.13. Statistical Analysis
3. Results
3.1. Gossypol Inhibits Proliferation, Invasion, and Migration in HeLa Cells
3.2. Conjugation Analysis of Drug Molecules on Magnetic Particle Surfaces
3.3. Gossypol Hook Fishing Proteomic Analysis Based on High-Resolution Mass Spectrometry
3.4. Effects of Gossypol on MAPK1, PIK3R2, and GRB2 Protein Expression in HeLa Cells
4. Discussion
5. Conclusions
Supplementary Materials
Author Contributions
Funding
Institutional Review Board Statement
Informed Consent Statement
Data Availability Statement
Acknowledgments
Conflicts of Interest
References
- Liu, Q.; Chen, X.; Tan, Y.; Liu, J.; Zhu, M.; Li, D.; Zhou, Y.; Zhang, T.; Yin, Q.Z. Natural products as glycolytic inhibitors for cervical cancer treatment: A comprehensive review. Biomed. Pharmacother. 2024, 175, 116708. [Google Scholar] [CrossRef] [PubMed]
- Zhu, Y.; Fu, C.; Du, J.; Jin, Y.; Du, S.; Zhao, F. Prediction of Cervical Cancer Lymph Node Metastasis via a Multimodal Transfer Learning Approach. Br. J. Hosp. Med. 2024, 85, 1–14. [Google Scholar] [CrossRef] [PubMed]
- Eustace, N.; Liu, J.; Ladbury, C.; Tam, A.; Glaser, S.; Liu, A.; Chen, Y.J. Current Status and Future Directions of Image-Guided Adaptive Brachytherapy for Locally Advanced Cervical Cancer. Cancers 2024, 16, 1031. [Google Scholar] [CrossRef] [PubMed]
- Sahasrabuddhe, V.V. Cervical Cancer: Precursors and Prevention. Hematol. Oncol. Clin. N. Am. 2024, 38, 771–781. [Google Scholar] [CrossRef]
- Maney, V.; Singh, M. The Synergism of Platinum-Gold Bimetallic Nanoconjugates Enhances 5-Fluorouracil Delivery In Vitro. Pharmaceutics 2019, 11, 439. [Google Scholar] [CrossRef]
- Dai, D.; Pei, Y.; Zhu, B.; Wang, D.; Pei, S.; Huang, H.; Zhu, Q.; Deng, X.; Ye, J.; Xu, J.; et al. Chemoradiotherapy-induced ACKR2(+) tumor cells drive CD8(+) T cell senescence and cervical cancer recurrence. Cell Rep. Med. 2024, 5, 101550. [Google Scholar]
- Liu, Y.; Wang, L.; Zhao, L.; Zhang, Y. Structure, properties of gossypol and its derivatives—from physiological activities to drug discovery and drug design. Nat. Prod. Rep. 2022, 39, 1282–1304. [Google Scholar] [CrossRef]
- Paunovic, D.; Rajkovic, J.; Novakovic, R.; Grujic-Milanovic, J.; Mekky, R.H.; Popa, D.; Calina, D.; Sharifi-Rad, J. The potential roles of gossypol as anticancer agent: Advances and future directions. Chin. Med. 2023, 18, 163. [Google Scholar] [CrossRef]
- Hsieh, Y.S.; Chu, S.C.; Huang, S.C.; Kao, S.H.; Lin, M.S.; Chen, P.N. Gossypol Reduces Metastasis and Epithelial-Mesenchymal Transition by Targeting Protease in Human Cervical Cancer. Am. J. Chin. Med. 2021, 49, 181–198. [Google Scholar] [CrossRef]
- Li, Y.; Qu, J.; Liu, L.; Sun, Y.; Zhang, J.; Han, S.; Zhang, Y. Apogossypolone Inhibits Cell Proliferation and Epithelial-Mesenchymal Transition in Cervical Cancer via Activating DKK3. Front. Oncol. 2022, 12, 948023. [Google Scholar] [CrossRef]
- Dai, Z.; An, L.Y.; Chen, X.Y.; Yang, F.; Zhao, N.; Li, C.C.; Ren, R.; Li, B.Y.; Tao, W.Y.; Li, P. Target Fishing Reveals a Novel Mechanism of 1,2,4-Oxadiazole Derivatives Targeting Rpn6, a Subunit of 26S Proteasome. J. Med. Chem. 2022, 65, 5029–5043. [Google Scholar] [CrossRef]
- Zeng, K.W.; Tu, P.F. Research Progress in the Methodology of Targets of Traditional Chinese Medicines. Sci. Sin. Chim. 2018, 48, 1420–1428. [Google Scholar] [CrossRef]
- Zhao, M.; Yao, L.; Zhang, X.; Wang, L.; Tu, P.; Zeng, K. Global identification of the cellular targets for a multi-molecule system by a photochemi−cally−induced coupling reaction. Chem. Commun. 2021, 57, 3449–3452. [Google Scholar] [CrossRef] [PubMed]
- Zeng, K.W. Discovery of New Anti−cerebral Ischemia Targets Based on Natural Molecular Probes of Phenylethanoid Glycosides. Chin. J. Pharmacol. Toxicol. 2021, 35, 695. [Google Scholar]
- Zhang, H.; Yao, J.; Xiao, G.; Xie, J.; Mao, S.; Sun, C.; Yao, J.; Yan, J.; Tu, P. Discovery of drug targets based on traditional Chinese medicine microspheres (TCM−MPs) fishing strategy combined with bio−layer interferometry (BLI) technology. Anal. Chim. Acta 2024, 1305, 342542. [Google Scholar] [CrossRef] [PubMed]
- Wang, Q.; Du, T.; Zhang, Z.; Zhang, Q.; Zhang, J.; Li, W.; Jiang, J.D.; Chen, X.; Hu, H.Y. Target fishing and mechanistic insights of the natural anticancer drug candidate chlorogenic acid. Acta Pharm. Sin. B 2024, 14, 4431–4442. [Google Scholar]
- Wang, Y.; Gu, L.; Li, J.; Wang, R.; Zhuang, Y.; Li, X.; Wang, X.; Zhang, J.; Liu, Q.; Wang, J. 13−oxyingenol dodecanoate derivatives induce mitophagy and ferroptosis through targeting TMBIM6 as potential anti−NSCLC agents. Eur. J. Med. Chem. 2024, 270, 116312. [Google Scholar] [CrossRef] [PubMed]
- Song, J.Q.; Shen, L.J.; Wang, H.J.; Liu, Q.B.; Ye, L.B.; Liu, K.; Shi, L.; Cai, B.; Lin, H.S.; Pang, T. Discovery of Balasubramide Derivative with Tissue−Specific Anti−Inflammatory Activity Against Acute Lung Injury by Targeting VDAC1. Adv. Sci. 2024, 11, e2410550. [Google Scholar] [CrossRef]
- Jin, D.; Wang, N.; Xue, Y.; Yang, Y.; Shi, K.; Wu, H.; Sheu, J.J.; Jeong, J.H.; Ban, Z.; Shen, D. Pan−cancer analysis of ARNT2 and its oncogenic role in cervical cancer. J. Gynecol. Oncol. 2025, 36, e125. [Google Scholar] [CrossRef]
- Ye, Z.; Sabatier, P.; Martin−Gonzalez, J.; Eguchi, A.; Lechner, M.; Østergaard, O.; Xie, J.; Guo, Y.; Schultz, L.; Truffer, R. One−Tip enables comprehensive proteome coverage in minimal cells and single zygotes. Nat. Commun. 2024, 15, 2474. [Google Scholar] [CrossRef]
- Bai, Y.; Yang, L.; Zhang, C.; Yang, Y. Studies on the Mechanism of Alloimperatorin on the Proliferation and Apoptosis of HeLa Cells. J. Oncol. 2021, 2021, 6617312. [Google Scholar] [CrossRef] [PubMed]
- Sheng, S.Q.; Yu, L.Y.; Zhou, X.W.; Pan, H.Y.; Hu, F.Y.; Liu, J.L. Paeonol prevents migration and invasion, and promotes apoptosis of cervical cancer cells by inhibiting 5−lipoxygenase. Mol. Med. Rep. 2021, 23, 401. [Google Scholar] [CrossRef]
- Zhou, J.; Guo, Z.; Peng, X.; Wu, B.; Meng, Q.; Lu, X.; Feng, L.; Guo, T. Chrysotoxine regulates ferroptosis and the PI3K/AKT/mTOR pathway to prevent cervical cancer. J. Ethnopharmacol. 2025, 338 Pt 3, 119126. [Google Scholar] [CrossRef]
- Wan, Y.J.; Liao, L.X.; Liu, Y.Q.; Jiang, Y.; Liu, L.Y.; Zeng, K.W.; Tu, P.F. Identification and function analysis of target group for cardioprotection of Baoyuan de−coction. China J. Chin. Mater. Medica 2017, 42, 3650–3655. [Google Scholar]
- Guo, Q.; Yao, L.; Liu, Z.; Yao, J.C.; Tu, P.F.; Zeng, K.W. Identification of intestine direct targets of Shou hui Tong bian Capsules using “target fishing” strategy. China J. Chin. Mater. Medica 2021, 46, 505–510. [Google Scholar]
- Wang, H.C.; Hao, S.M.; Liu, Y.Q.; Zheng, X.M.; Yao, L.; Liu, L.Y.; Zeng, K.W. Multiple target fishing hook prepared by photochemically coupling molecules in medicines onto magnetic nanoparticles. Chin. Tradit. Herb. Drugs 2020, 51, 4142–4150. [Google Scholar]
- Zeng, Z.; Mai, M.; Wang, D.; Ouyang, J.; Chen, Z.; Zhong, J.; Rao, J. RBBP4 downregulation increases the sensitivity of A549 and HeLa cells to cisplatin by inhib−iting cyclin D1 expression. Clinics 2025, 80, 100637. [Google Scholar] [CrossRef]
- Ji, L.; Song, T.; Ge, C.; Wu, Q.; Ma, L.; Chen, X.; Chen, T.; Chen, Q.; Chen, Z.; Chen, W. Identification of bioactive compounds and potential mechanisms of scutellariae radix−coptidis rhi−zoma in the treatment of atherosclerosis by integrating network pharmacology and experimental validation. Biomed. Pharmacother. 2023, 165, 115210. [Google Scholar] [CrossRef]
- Hai, B.; Zhang, Y.; Huang, J.; Wang, M. Exploring the key ingredients and mechanisms of Banxia Xiexin decoction for the treatment of polycystic ovary syndrome based on network pharmacology and experimental validation. Ann. Med. 2025, 57, 2503921. [Google Scholar] [CrossRef]
- Kiddane, A.T.; Kang, M.J.; Ho, T.C.; Getachew, A.T.; Patil, M.P.; Chun, B.S.; Kim, G.D. Anticancer and Apoptotic Activity in Cervical Adenocarcinoma HeLa Using Crude Extract of Ganoderma applanatum. Curr. Issues Mol. Biol. 2022, 44, 1012–1026. [Google Scholar] [CrossRef]
- Sánchez−Ortega, M.; Garrido, A.; Cirauqui, C.; Sanz−Gonzalez, L.; Hernández, M.C.; González−García, A.; Obregon, K.; Ferrer, I.; Paz−Ares, L.; Carrera, A.C. A potential therapeutic strategy based on acute oxidative stress induction for wild−type NRF2/KEAP1 lung squamous cell carcinoma. Redox Biol. 2024, 75, 103305. [Google Scholar] [CrossRef]
- Liu, Y.; Wang, D.; Li, Z.; Li, X.; Jin, M.; Jia, N.; Cui, X.; Hu, G.; Tang, T.; Yu, Q. Pan−cancer analysis on the role of PIK3R1 and PIK3R2 in human tumors. Sci. Rep. 2022, 12, 5924. [Google Scholar] [CrossRef]
- Cortés, I.; Sánchez−Ruíz, J.; Zuluaga, S.; Calvanese, V.; Marqués, M.; Hernández, C.; Rivera, T.; Kremer, L.; González−García, A.; Carrera, A.C. p85beta phosphoinositide 3−kinase subunit regulates tumor progression. Proc. Natl. Acad. Sci. USA 2012, 109, 11318–11323. [Google Scholar] [CrossRef] [PubMed]
- de Geus, V.; Ewing−Graham, P.C.; de Koning, W.; de Koning, M.N.C.; van den Bosch, T.P.P.; Nigg, A.L.; van Eijck, C.H.J.; Jozwiak, M.; van Beekhuizen, H.J.; Mustafa, D.A.M. Identifying Molecular Changes in Early Cervical Cancer Samples of Patients That Developed Metastasis. Front. Oncol. 2021, 11, 715077. [Google Scholar] [CrossRef]
- Ye, Z.; Xu, S.; Shi, Y.; Cheng, X.; Zhang, Y.; Roy, S.; Namjoshi, S.; Longo, M.A.; Link, T.M.; Schlacher, K. GRB2 stabilizes RAD51 at reversed replication forks suppressing genomic instability and innate immunity against cancer. Nat. Commun. 2024, 15, 2132. [Google Scholar] [PubMed]
- Lin, C.C.; Kuo, C.L.; Huang, Y.P.; Chen, C.Y.; Hsu, M.J.; Chu, Y.L.; Chueh, F.S.; Chung, J.G. Demethoxycurcumin Suppresses Migration and Invasion of Human Cervical Cancer HeLa Cells via Inhibition of NF−kappaB Pathways. Anticancer Res. 2018, 38, 2761–2769. [Google Scholar]
- Tian, J.; Zhang, L.; La, X.; Li, Z. MiR−769−5p of macrophage exosomes induced by GRP78 promotes stemness and chemoresistance in colorectal cancer. Cell Death Dis. 2025, 16, 156. [Google Scholar] [CrossRef] [PubMed]
- Chen, X.; Li, D.; Su, Q.; Ling, X.; Ding, S.; Xu, R.; Liu, Z.; Qin, Y.; Zhang, J.; Yang, Z. MicroRNA−145−5p inhibits the tumorigenesis of breast cancer through SENP2−regulated ubiqui−tination of ERK2. Cell. Mol. Life Sci. 2024, 81, 461. [Google Scholar] [CrossRef]
- Liu, Z.; Zhang, H.; Yao, J. Metabolomic Profiling and Network Toxicology: Mechanistic Insights into Effect of Gossypol Acetate Isomers in Uterine Fibroids and Liver Injury. Pharmaceuticals 2024, 17, 1363. [Google Scholar] [CrossRef]
- Jiang, H.; Liang, M.; Jiang, Y.; Zhang, T.; Mo, K.; Su, S.; Wang, A.; Zhu, Y.; Huang, G.; Zhou, R. The lncRNA TDRG1 promotes cell proliferation, migration and invasion by targeting miR−326 to regulate MAPK1 expression in cervical cancer. Cancer Cell Int. 2019, 19, 152. [Google Scholar] [CrossRef]
- Zhang, W.; Zhao, J.; Fan, X.; Chen, S.; Wang, R. Targeted demethylation of the EphA7 promoter inhibits tumorigenesis via the SP1/DNMT1 and PI3K/AKT axes and improves the response to multiple therapies in cervical cancer. Cell Death Dis. 2025, 16, 324. [Google Scholar] [CrossRef] [PubMed]
- Li, H.; Zhou, D.; Wang, W.; Aimaier, R.; Yang, J.; Zhao, H.; Zhao, H.; Li, J.; Pang, X.; Zhou, Q.; et al. Mycosubtilin Induces G1 Phase Block and Autophagy in Cervical Cancer HeLa Cells. Probiotics Antimicrob. Proteins 2025. [Google Scholar] [CrossRef]
- Liu, S.; Ai, Z.; Hu, Y.; Ren, G.; Zhang, J.; Tang, P.; Zou, H.; Li, X.; Wang, Y.; Nan, B. Author Correction: Ginseng glucosyl oleanolate inhibit cervical cancer cell proliferation and angio−genesis via PI3K/AKT/HIF−1alpha pathway. NPJ Sci. Food 2025, 9, 40. [Google Scholar] [CrossRef]







| diff.sig | Fe3O4@Gossypol/Fe3O4-SH |
|---|---|
| Up count | 890 |
| Down count | 983 |
| No diff | 630 |
| NA | 27 |
| No. | PDB ID | Protein Name | Binding Energy (kJ⋅mol−1) |
|---|---|---|---|
| 1 | 8OM6 | FGF2 | −6.3 |
| 2 | 6ICG | GRB2 | −6.9 |
| 3 | 7RNU | PIK3R2 | −9.1 |
| 4 | 4DNL | PRKCA | −6.2 |
| 5 | 8AOJ | MAPK1 | −7.3 |
Disclaimer/Publisher’s Note: The statements, opinions and data contained in all publications are solely those of the individual author(s) and contributor(s) and not of MDPI and/or the editor(s). MDPI and/or the editor(s) disclaim responsibility for any injury to people or property resulting from any ideas, methods, instructions or products referred to in the content. |
© 2025 by the authors. Licensee MDPI, Basel, Switzerland. This article is an open access article distributed under the terms and conditions of the Creative Commons Attribution (CC BY) license (https://creativecommons.org/licenses/by/4.0/).
Share and Cite
Li, J.; Asat, R.; Li, W.; Parhat, P.; Ma, Y.; Ma, Y.; Li, M. Molecular Target Identification of Gossypol Against Cervical Cancer Based on Target Fishing Technology. Pharmaceutics 2025, 17, 861. https://doi.org/10.3390/pharmaceutics17070861
Li J, Asat R, Li W, Parhat P, Ma Y, Ma Y, Li M. Molecular Target Identification of Gossypol Against Cervical Cancer Based on Target Fishing Technology. Pharmaceutics. 2025; 17(7):861. https://doi.org/10.3390/pharmaceutics17070861
Chicago/Turabian StyleLi, Jinyan, Rayisa Asat, Wenying Li, Parwen Parhat, Yue Ma, Yinglan Ma, and Min Li. 2025. "Molecular Target Identification of Gossypol Against Cervical Cancer Based on Target Fishing Technology" Pharmaceutics 17, no. 7: 861. https://doi.org/10.3390/pharmaceutics17070861
APA StyleLi, J., Asat, R., Li, W., Parhat, P., Ma, Y., Ma, Y., & Li, M. (2025). Molecular Target Identification of Gossypol Against Cervical Cancer Based on Target Fishing Technology. Pharmaceutics, 17(7), 861. https://doi.org/10.3390/pharmaceutics17070861
