The Influence of the External Chemistry of Silica-Based Mesoporous Nanocarriers on Organ Tropism and the Inhibition of Pulmonary Metastases
Abstract
1. Introduction
2. Materials and Methods
2.1. Materials
2.2. Synthesis of MS NPs
2.3. Functionalization of MS NPs with Amine Groups of APTES
2.4. Synthesis of Gambogic Acid @MS NPs
2.5. Synthesis of Cy7 SE/Cy3 SE@MS NPs
2.6. Characterizations of MS NPs
2.7. DLS Measurements
2.8. GSH Depletion and Determination of Thiol Content on the Surface of MS NPs
2.9. Biodistribution and In Vivo Image
2.10. Preparation of Protein Corona-Coated MS NPs
2.11. Isolation and Purification of Surface Adsorbed Proteins
2.12. Sodium Dodecyl Sulfate−Polyacrylamide Gel Electrophoresis (SDS-PAGE) and Coomassie Brilliant Blue Staining
2.13. Preparation of Protein Corona for LC-MS/MS Analysis
2.14. In Vivo Anti-Metastatic Efficacy
2.15. In Vivo Biological Safety
2.16. Statistical Analysis
3. Results and Discussion
3.1. Synthesis and Characterization of MS NPs
3.2. Tetresulfide-Contented MS NPs Induced GSH Consumption
3.3. Organ Tropism of MS NPs
3.4. Organ Selectivity Is Correlated with Thiol Content on the Surface of MS NPs
3.5. The Organ-Selectivity Is Correlated with Proteins Corona Absorbed on MS NPs
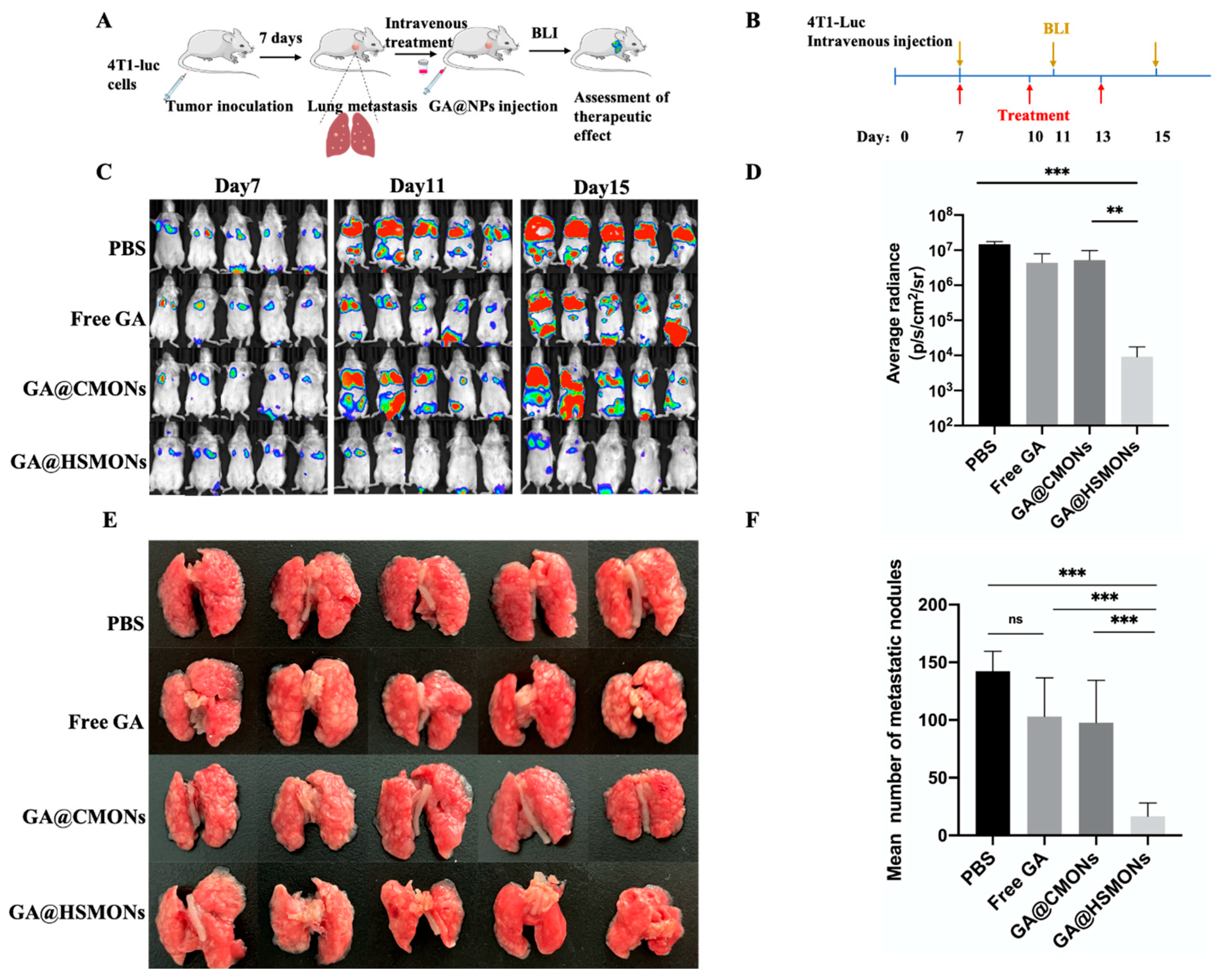
3.6. Lung-Selective HSMONs Induced Enhanced Anti-Tumor Activity
3.7. In Vivo Toxicity
4. Conclusions
Supplementary Materials
Author Contributions
Funding
Institutional Review Board Statement
Informed Consent Statement
Data Availability Statement
Conflicts of Interest
Abbreviations
| MS NPs | Mesoporous silica nanoparticles |
| MSNs | Inorganic mesoporous silica nanoparticles |
| CMONs | -C-C-bridged mesoporous organosilica nanoparticles |
| dried-SMONs | Dried thioether-bridged mesoporous organosilica nanoparticles |
| non-dried-SMONs | SMONs without desiccation |
| HSMONs | Thioether-bridged hollow periodic mesoporous organosilica nanoparticles |
References
- Hou, X.C.; Zaks, T.; Langer, R.; Dong, Y.Z. Lipid nanoparticles for mRNA delivery. Nat. Rev. Mater. 2021, 6, 1078–1094. [Google Scholar] [CrossRef]
- Kon, E.; Ad-El, N.; Hazan-Halevy, I.; Stotsky-Oterin, L.; Peer, D. Targeting cancer with mRNA-lipid nanoparticles: Key considerations and future prospects. Nat. Rev. Clin. Oncol. 2023, 20, 739–754. [Google Scholar] [CrossRef]
- Verma, M.; Ozer, I.; Xie, W.; Gallagher, R.; Teixeira, A.; Choy, M. The landscape for lipid-nanoparticle-based genomic medicines. Nat. Rev. Drug Discov. 2023, 22, 349–350. [Google Scholar] [CrossRef] [PubMed]
- Yu, T.; Hubbard, D.; Ray, A.; Ghandehari, H. In vivo biodistribution and pharmacokinetics of silica nanoparticles as a function of geometry, porosity and surface characteristics. J. Control. Release 2012, 163, 46–54. [Google Scholar] [CrossRef]
- Chen, Y.; Meng, Q.; Wu, M.; Wang, S.; Xu, P.; Chen, H.; Li, Y.; Zhang, L.; Wang, L.; Shi, J. Hollow Mesoporous Organosilica Nanoparticles: A Generic Intelligent Framework-Hybridization Approach for Biomedicine. J. Am. Chem. Soc. 2014, 136, 16326–16334. [Google Scholar] [CrossRef] [PubMed]
- Pan, L.; He, Q.; Liu, J.; Chen, Y.; Ma, M.; Zhang, L.; Shi, J. Nuclear-Targeted Drug Delivery of TAT Peptide-Conjugated Monodisperse Mesoporous Silica Nanoparticles. J. Am. Chem. Soc. 2012, 134, 5722–5725. [Google Scholar] [CrossRef] [PubMed]
- Singh, N.; Karambelkar, A.; Gu, L.; Lin, K.; Miller, J.S.; Chen, C.S.; Sailor, M.J.; Bhatia, S.N. Bioresponsive Mesoporous Silica Nanoparticles for Triggered Drug Release. J. Am. Chem. Soc. 2011, 133, 19582–19585. [Google Scholar] [CrossRef]
- Teng, Z.; Wang, C.; Tang, Y.; Li, W.; Bao, L.; Zhang, X.; Su, X.; Zhang, F.; Zhang, J.; Wang, S.; et al. Deformable Hollow Periodic Mesoporous Organosilica Nanocapsules for Significantly Improved Cellular Uptake. J. Am. Chem. Soc. 2018, 140, 1385–1393. [Google Scholar] [CrossRef]
- Xu, B.; Li, S.; Shi, R.; Liu, H. Multifunctional mesoporous silica nanoparticles for biomedical applications. Signal Transduct. Target. Ther. 2023, 8, 435. [Google Scholar] [CrossRef]
- Gu, W.; An, J.; Li, Y.; Yang, Y.; Wang, S.; Shan, H.; Li, S.; Li, H.; Liu, G.; Li, K.; et al. Tuning the Organ Tropism of Polymersome for Spleen-Selective Nanovaccine Delivery to Boost Cancer Immunotherapy. Adv. Mater. 2023, 35, 10. [Google Scholar] [CrossRef]
- Liu, S.; Wang, X.; Yu, X.; Cheng, Q.; Johnson, L.T.; Chatterjee, S.; Zhang, D.; Lee, S.M.; Sun, Y.; Lin, T.-C.; et al. Zwitterionic Phospholipidation of Cationic Polymers Facilitates Systemic mRNA Delivery to Spleen and Lymph Nodes. J. Am. Chem. Soc. 2021, 143, 21321–21330. [Google Scholar] [CrossRef]
- Qiu, M.; Glass, Z.; Chen, J.; Haas, M.; Jin, X.; Zhao, X.; Rui, X.; Ye, Z.; Li, Y.; Zhang, F.; et al. Lipid nanoparticle-mediated codelivery of Cas9 mRNA and single-guide RNA achieves liver-specific in vivo genome editing of Angptl3. Proc. Natl. Acad. Sci. USA 2021, 118, 10. [Google Scholar] [CrossRef] [PubMed]
- Lindén, M. Biodistribution and excretion of intravenously injected mesoporous silica nanoparticles: Implications for drug delivery efficiency and safety. Enzymes 2018, 43, 155–180. [Google Scholar] [PubMed]
- Kumar, P.; Tambe, P.; Paknikar, K.M.; Gajbhiye, V. Mesoporous silica nanoparticles as cutting-edge theranostics: Advancement from merely a carrier to tailor-made smart delivery platform. J. Control. Release 2018, 287, 35–57. [Google Scholar] [CrossRef] [PubMed]
- Wang, Y.; Cui, Y.; Zhao, Y.; He, B.; Shi, X.; Di, D.; Zhang, Q.; Wang, S. Fluorescent carbon dot-gated multifunctional mesoporous silica nanocarriers for redox/enzyme dual-responsive targeted and controlled drug delivery and real-time bioimaging. Eur. J. Pharm. Biopharm. 2017, 117, 105–115. [Google Scholar] [CrossRef]
- Wang, J.-K.; Zhou, Y.-Y.; Guo, S.-J.; Wang, Y.-Y.; Nie, C.-J.; Wang, H.-L.; Wang, J.-L.; Zhao, Y.; Li, X.-Y.; Chen, X.-J. Cetuximab conjugated and doxorubicin loaded silica nanoparticles for tumor-targeting and tumor microenvironment responsive binary drug delivery of liver cancer therapy. Mater. Sci. Eng. C 2017, 76, 944–950. [Google Scholar] [CrossRef]
- Cai, R.; Ren, J.; Guo, M.; Wei, T.; Liu, Y.; Xie, C.; Zhang, P.; Guo, Z.; Chetwynd, A.J.; Ke, P.C.; et al. Dynamic intracellular exchange of nanomaterials’ protein corona perturbs proteostasis and remodels cell metabolism. Proc. Natl. Acad. Sci. USA 2022, 119, 11. [Google Scholar] [CrossRef]
- González-García, L.E.; MacGregor, M.N.; Visalakshan, R.M.; Lazarian, A.; Cavallaro, A.A.; Morsbach, S.; Mierczynska-Vasilev, A.; Mailänder, V.; Landfester, K.; Vasilev, K. Nanoparticles Surface Chemistry Influence on Protein Corona Composition and Inflammatory Responses. Nanomaterials 2022, 12, 682. [Google Scholar] [CrossRef]
- Paramonov, V.M.; Gerstenberg, M.; Sahlgren, C.; Lindén, M.; Rivero-Müller, A. In vitro targetability validation of peptide-functionalized mesoporous silica nanoparticles in the presence of serum proteins. Front. Chem. 2020, 8, 603616. [Google Scholar] [CrossRef]
- Beck, M.; Mandal, T.; Buske, C.; Lindén, M. Serum Protein Adsorption Enhances Active Leukemia Stem Cell Targeting of Mesoporous Silica Nanoparticles. ACS Appl. Mater. Interfaces 2017, 9, 18566–18574. [Google Scholar] [CrossRef]
- Lin, C.-Y.; Yang, C.-M.; Lindén, M. Influence of serum concentration and surface functionalization on the protein adsorption to mesoporous silica nanoparticles. RSC Adv. 2019, 9, 33912–33921. [Google Scholar] [CrossRef]
- Cai, R.; Chen, C. The Crown and the Scepter: Roles of the Protein Corona in Nanomedicine. Adv. Mater. 2019, 31, 13. [Google Scholar] [CrossRef] [PubMed]
- Xiao, Q.; Zoulikha, M.; Qiu, M.; Teng, C.; Lin, C.; Li, X.; Sallam, M.A.; Xu, Q.; He, W. The effects of protein corona on in vivo fate of nanocarriers. Adv. Drug Deliv. Rev. 2022, 186, 18. [Google Scholar] [CrossRef] [PubMed]
- Hoogenboezem, E.N.; Duvall, C.L. Harnessing albumin as a carrier for cancer therapies. Adv. Drug Deliv. Rev. 2018, 130, 73–89. [Google Scholar] [CrossRef]
- Sindhwani, S.; Syed, A.M.; Ngai, J.; Kingston, B.R.; Maiorino, L.; Rothschild, J.; Macmillan, P.; Zhang, Y.; Rajesh, N.U.; Hoang, T.; et al. The entry of nanoparticles into solid tumours. Nat. Mater. 2020, 19, 566–575. [Google Scholar] [CrossRef]
- Tiruppathi, C.; Song, W.; Bergenfeldt, M.; Sass, P.; Malik, A.B. Gp60 activation mediates albumin transcytosis in endothelial cells by tyrosine kinase-dependent pathway. J. Biol. Chem. 1997, 272, 25968–25975. [Google Scholar] [CrossRef]
- Zhou, Q.; Li, J.J.; Xiang, J.J.; Shao, S.Q.; Zhou, Z.X.; Tang, J.B.; Shen, Y.Q. Transcytosis-enabled active extravasation of tumor na-nomedicine. Adv. Drug Deliv. Rev. 2022, 189, 18. [Google Scholar] [CrossRef]
- Zhang, J.; Lu, N.; Weng, L.; Feng, Z.; Tao, J.; Su, X.; Yu, R.; Shi, W.; Qiu, Q.; Teng, Z.; et al. General and facile syntheses of hybridized deformable hollow mesoporous organosilica nanocapsules for drug delivery. J. Colloid Interface Sci. 2021, 583, 714–721. [Google Scholar] [CrossRef] [PubMed]
- Lu, Y.; Yang, Y.; Gu, Z.; Zhang, J.; Song, H.; Xiang, G.; Yu, C. Glutathione-depletion mesoporous organosilica nanoparticles as a self-adjuvant and Co-delivery platform for enhanced cancer immunotherapy. Biomaterials 2018, 175, 82–92. [Google Scholar] [CrossRef]
- Wu, M.; Meng, Q.; Chen, Y.; Zhang, L.; Li, M.; Cai, X.; Li, Y.; Yu, P.; Zhang, L.; Shi, J. Large Pore-Sized Hollow Mesoporous Organosilica for Redox-Responsive Gene Delivery and Synergistic Cancer Chemotherapy. Adv. Mater. 2016, 28, 1963–1969. [Google Scholar] [CrossRef] [PubMed]
- Liu, Y.; Chen, Y.; Lin, L.; Li, H. Gambogic acid as a candidate for cancer therapy: A review. Int. J. Nanomed. 2020, 15, 10385–10399. [Google Scholar] [CrossRef]
- Wang, Y.; Yue, C.; Zhang, M.; Li, D.; Xu, T.; He, M.; Wang, M.; Zhao, Y.; Ni, Z.; Zhi, F.; et al. Dually enhanced phototherapy by gambogic acid and hyperthemia-activated chemotherapy for synergistic breast cancer treatment. Chem. Eng. J. 2023, 452, 139108. [Google Scholar] [CrossRef]
- Hatami, E.; Jaggi, M.; Chauhan, S.C.; Yallapu, M.M. Gambogic acid: A shining natural compound to nanomedicine for cancer therapeutics. Biochim. Et Biophys. Acta (BBA)-Rev. Cancer 2020, 1874, 188381. [Google Scholar] [CrossRef] [PubMed]
- Yin, D.; Yang, Y.; Cai, H.; Wang, F.; Peng, D.; He, L. Gambogic Acid-Loaded Electrosprayed Particles for Site-Specific Treatment of Hepatocellular Carcinoma. Mol. Pharm. 2014, 11, 4107–4117. [Google Scholar] [CrossRef] [PubMed]
- Zuo, S.; Liu, T.; Li, L.; Xu, H.; Guo, J.; Wang, Q.; Yang, Y.; He, Z.; Sun, J.; Sun, B. Tetrasulfide bond boosts the anti-tumor efficacy of dimeric prodrug nanoassemblies. Cell Rep. Med. 2024, 5, 101432. [Google Scholar] [CrossRef] [PubMed]
- Bartneck, M.; Fech, V.; Ehling, J.; Govaere, O.; Warzecha, K.T.; Hittatiya, K.; Vucur, M.; Gautheron, J.; Luedde, T.; Trautwein, C.; et al. Histidine-Rich Glycoprotein Promotes Macrophage Activation and Inflammation in Chronic Liver Disease. Hepatology 2015, 63, 1310–1324. [Google Scholar] [CrossRef]
- Coombe, D.R.; Kett, W.C. Heparan sulfate-protein interactions: Therapeutic potential through structure-function insights. Cell. Mol. Life Sci. 2005, 62, 410–424. [Google Scholar] [CrossRef]
- Vanwildemeersch, M.; Olsson, A.-K.; Gottfridsson, E.; Claesson-Welsh, L.; Lindahl, U.; Spillmann, D. The anti-angiogenic His/Pro-rich fragment of histidine-rich glycoprotein binds to endothelial cell heparan sulfate in a Zn2+-dependent manner. J. Biol. Chem. 2006, 281, 10298–10304. [Google Scholar] [CrossRef]
- Raoufinia, R.; Mota, A.; Keyhanvar, N.; Safari, F.; Shamekhi, S.; Abdolalizadeh, J. Overview of Albumin and Its Purification Methods. Adv. Pharm. Bull. 2016, 6, 495–507. [Google Scholar] [CrossRef]
- Nakashima, F.; Shibata, T.; Kamiya, K.; Yoshitake, J.; Kikuchi, R.; Matsushita, T.; Ishii, I.; Giménez-Bastida, J.A.; Schneider, C.; Uchida, K. Structural and functional insights into S-thiolation of human serum albumins. Sci. Rep. 2018, 8, 932. [Google Scholar] [CrossRef]
- Schaffler, M.; Sousa, F.; Wenk, A.; Sitia, L.; Hirn, S.; Schleh, C.; Haberl, N.; Violatto, M.; Canovi, M.; Andreozzi, P.; et al. Blood protein coating of gold nanoparticles as potential tool for organ targeting. Biomaterials 2014, 35, 3455. [Google Scholar] [CrossRef] [PubMed]
- Chen, Y.; Li, X.; Wang, M.; Peng, L.; Yu, Z.; Peng, X.; Song, J.; Qu, J. Virus-Inspired Deformable Mesoporous Nanocomposites for High Efficiency Drug Delivery. Small 2020, 16, e1906028. [Google Scholar] [CrossRef]
- Yang, Y.; Lu, Y.; Abbaraju, P.L.; Azimi, I.; Lei, C.; Tang, J.; Jambhrunkar, M.; Fu, J.; Zhang, M.; Liu, Y.; et al. Stepwise Degradable Nanocarriers Enabled Cascade Delivery for Synergistic Cancer Therapy. Adv. Funct. Mater. 2018, 28, 1800706. [Google Scholar] [CrossRef]
- Wang, Y.; Shahi, P.K.; Wang, X.; Xie, R.; Zhao, Y.; Wu, M.; Roge, S.; Pattnaik, B.R.; Gong, S. In vivo targeted delivery of nucleic acids and CRISPR genome editors enabled by GSH-responsive silica nanoparticles. J. Control. Release 2021, 336, 296–309. [Google Scholar] [CrossRef] [PubMed]





| MSNs (%) | CMONs (%) | HSMONs (%) |
|---|---|---|
| Histidine-rich glycoprotein (55.24) | Histidine-rich glycoprotein (28.39) | Albumin (12.20) |
| Immunoglobulin kappa constant (4.21) | Alpha-2-HS-glycoprotein (8.00) | Apolipoprotein C-III (6.63) |
| Complement C3 (3.29) | Inter alpha-trypsin inhibitor, heavy chain 4 (7.80) | Vitamin D-binding protein (4.87) |
| Gelsolin (3.18) | Vitamin D-binding protein (4.83) | Transthyretin (3.58) |
| Albumin (1.78) | Kininogen-1 (4.42) | Inter alpha-trypsin inhibitor, heavy chain 4 (3.43) |
| Inter alpha-trypsin inhibitor, heavy chain 4 (1.73) | Complement C3 (4.02) | Complement C3 (2.58) |
| Platelet factor 4 (1.63) | Actin, cytoplasmic 1 (3.53) | Immunoglobulin heavy constant gamma 2B (2.46) |
| Plasminogen (1.55) | Immunoglobulin kappa constant (2.96) | Mitogen-activated protein kinase kinase kinase 2 (1.96) |
| Kininogen-1 (1.14) | Albumin (2.24) | Apolipoprotein A-IV (1.91) |
| Immunoglobulin heavy constant gamma 2C (Fragment) (0.87) | Serum amyloid P-component (1.44) | Alpha-2-HS-glycoprotein (1.86) |
| Apolipoprotein E (0.85) | Serum amyloid A-1 protein (1.42) | Proteoglycan 4 (1.78) |
| Chemokine subfamily B Cys-X-Cys (0.75) | Apolipoprotein A-II (1.39) | Kininogen-1 (1.57) |
| Complement factor H (0.63) | Apolipoprotein A-IV (1.29) | Actin, cytoplasmic 1 (1.57) |
| Vitamin D-binding protein (0.59) | Gelsolin (0.99) | Immunoglobulin heavy constant gamma 2C (Fragment) (1.52) |
| Antileukoproteinase (0.52) | Fibronectin (0.99) | Serum amyloid P-component (1.48) |
| Immunoglobulin heavy constant mu (0.49) | Chemokine subfamily B Cys-X-Cys (0.85) | Hemopexin (1.45) |
| Actin, cytoplasmic 1 (0.48) | Platelet factor 4 (0.85) | Immunoglobulin kappa constant (1.30) |
| Fibronectin (0.45) | Plasma kallikrein (0.55) | Keratin, type II cytoskeletal 2 oral (0.97) |
| Ig gamma-2A chain C region, A allele;Ig gamma-2A chain C region, membrane-bound form (0.44) | Plasminogen (0.52) | Carboxylesterase 1C (0.87) |
| Serum amyloid P-component (0.40) | Antithrombin-III (0.50) | Alpha-1-acid glycoprotein 2 (0.74) |
Disclaimer/Publisher’s Note: The statements, opinions and data contained in all publications are solely those of the individual author(s) and contributor(s) and not of MDPI and/or the editor(s). MDPI and/or the editor(s) disclaim responsibility for any injury to people or property resulting from any ideas, methods, instructions or products referred to in the content. |
© 2025 by the authors. Licensee MDPI, Basel, Switzerland. This article is an open access article distributed under the terms and conditions of the Creative Commons Attribution (CC BY) license (https://creativecommons.org/licenses/by/4.0/).
Share and Cite
Ye, W.; Yan, Y.; Chen, L.; Yang, Z.; Xiang, G.; Lu, Y. The Influence of the External Chemistry of Silica-Based Mesoporous Nanocarriers on Organ Tropism and the Inhibition of Pulmonary Metastases. Pharmaceutics 2025, 17, 1389. https://doi.org/10.3390/pharmaceutics17111389
Ye W, Yan Y, Chen L, Yang Z, Xiang G, Lu Y. The Influence of the External Chemistry of Silica-Based Mesoporous Nanocarriers on Organ Tropism and the Inhibition of Pulmonary Metastases. Pharmaceutics. 2025; 17(11):1389. https://doi.org/10.3390/pharmaceutics17111389
Chicago/Turabian StyleYe, Wenping, Yakai Yan, Liuyi Chen, Zhongrui Yang, Guangya Xiang, and Yao Lu. 2025. "The Influence of the External Chemistry of Silica-Based Mesoporous Nanocarriers on Organ Tropism and the Inhibition of Pulmonary Metastases" Pharmaceutics 17, no. 11: 1389. https://doi.org/10.3390/pharmaceutics17111389
APA StyleYe, W., Yan, Y., Chen, L., Yang, Z., Xiang, G., & Lu, Y. (2025). The Influence of the External Chemistry of Silica-Based Mesoporous Nanocarriers on Organ Tropism and the Inhibition of Pulmonary Metastases. Pharmaceutics, 17(11), 1389. https://doi.org/10.3390/pharmaceutics17111389
