HIFU-CCL19/21 Axis Enhances Dendritic Cell Vaccine Efficacy in the Tumor Microenvironment
Abstract
1. Introduction
2. Materials and Methods
2.1. Tumor-Bearing Mouse Models
2.1.1. Mice
2.1.2. Genes for Recombinant Proteins and Purification of Recombinant Proteins
2.1.3. Melanoma Cell Lines Expressing OLFM4
2.2. Cancer Treatment Strategies
2.2.1. Tumor-Bearing Mouse Models and Immunization
2.2.2. In Vitro Generation of Bone Marrow-Derived DCs
2.2.3. Thermal and Mechanical High-Intensity Focused Ultrasound
2.3. Quantitative Evaluation of Anti-Tumor Immune Responses
2.3.1. Analysis of Tumor Growth
2.3.2. Histological Analysis of Lung Tissues
2.3.3. Lymphocyte Proliferation Assay
2.3.4. IFN-γ ELISPOT
2.3.5. OLFM4-Specific Cytotoxicity Assays
2.3.6. Dendritic Cell Injection and Migration Analysis via Flow Cytometry
2.3.7. Quantification of CCL19 and CCL21 Levels
2.3.8. Statistical Analysis
3. Results
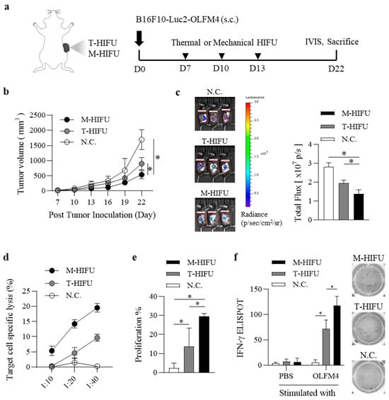
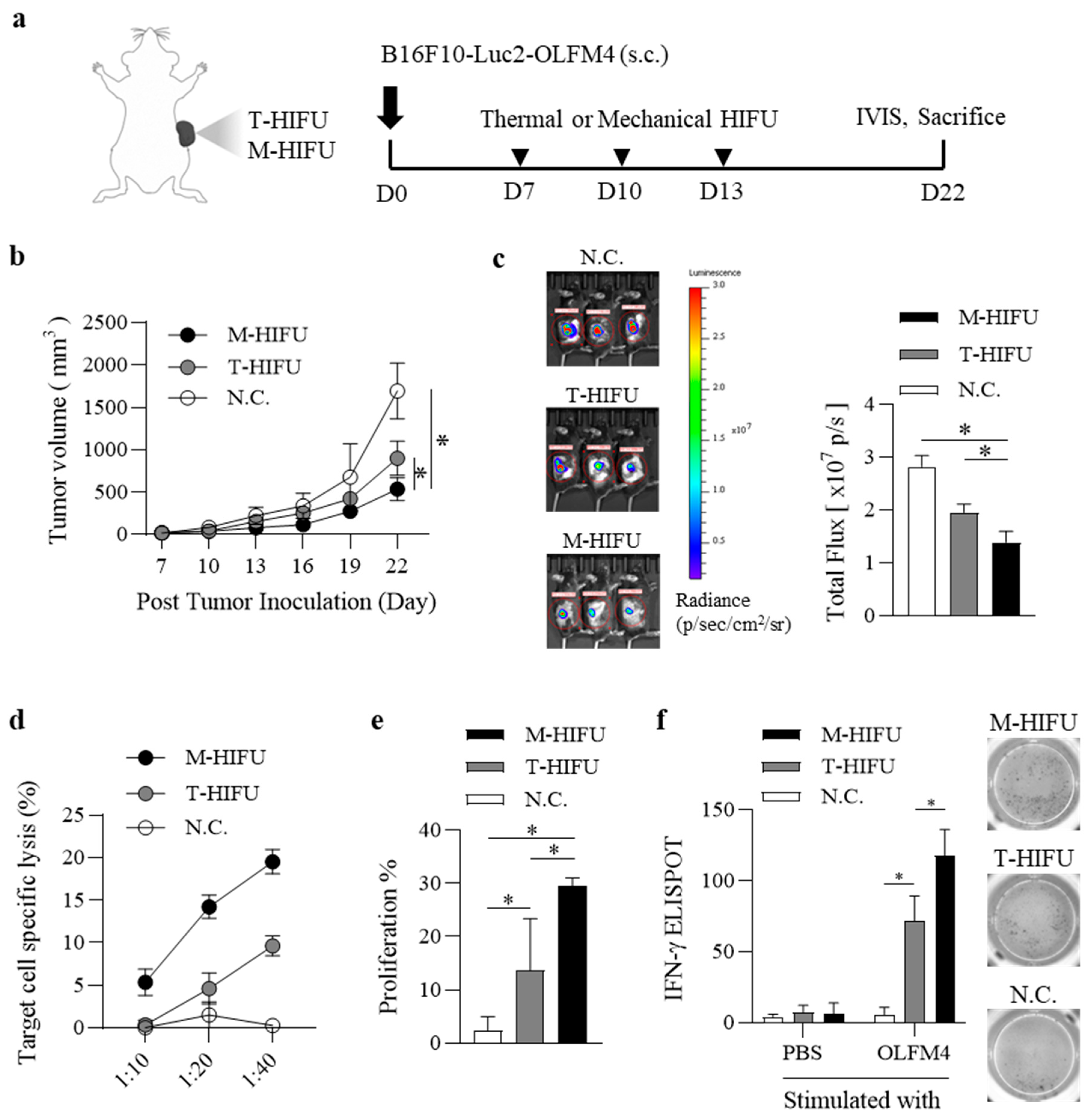
3.1. OLFM4-Specific Immune Responses Induced by Mechanical HIFU Compared to Thermal HIFU in Tumor-Bearing Mice
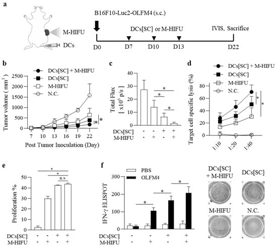
3.2. Mechanical HIFU Combined with DC Vaccine Therapy for Enhanced Tumor Suppression in OLFM4-Expressing Tumor Models
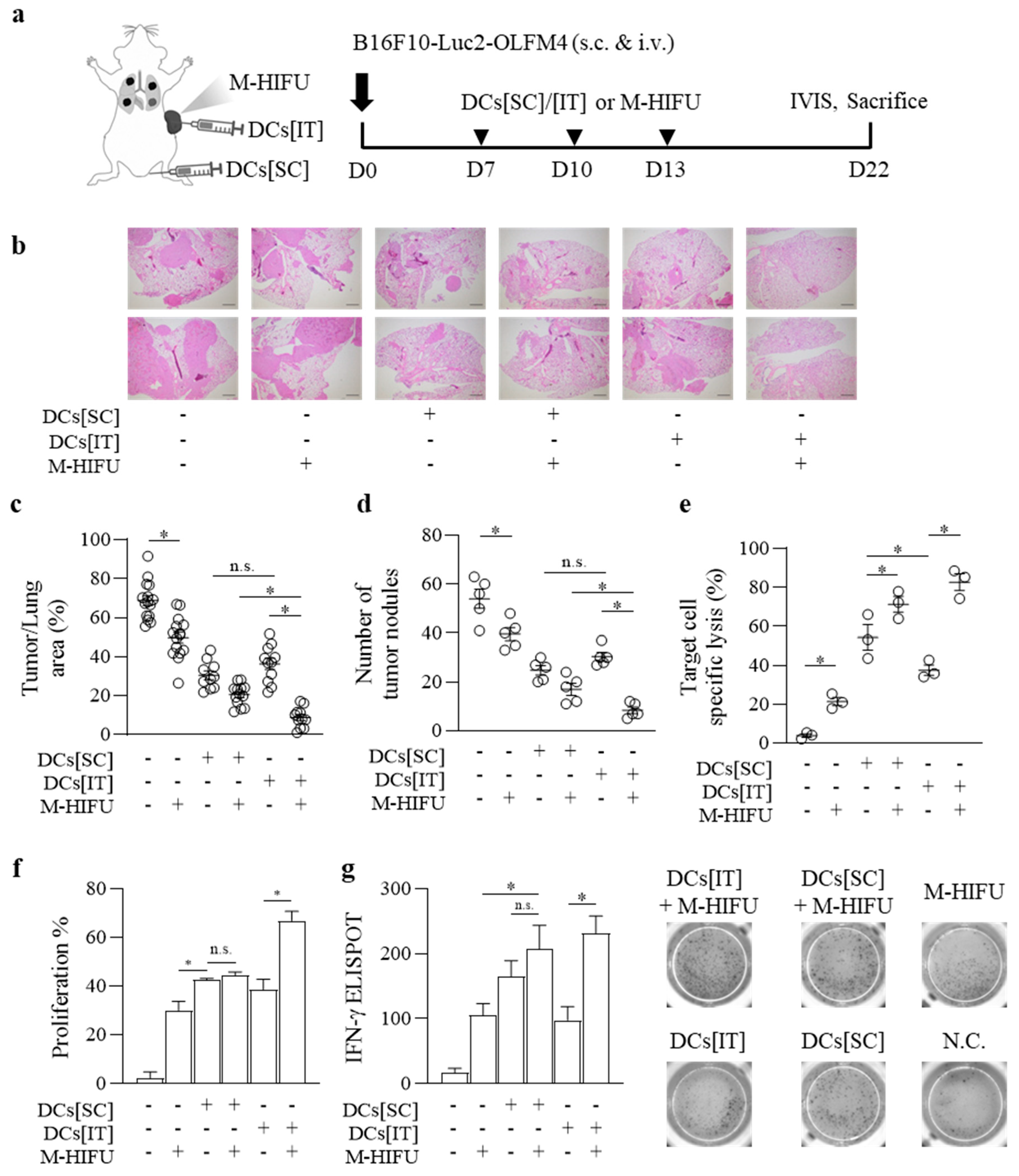
3.3. M-HIFU and DC Vaccine Administration Affects DC Migration and Tumor Microenvironment (TME)
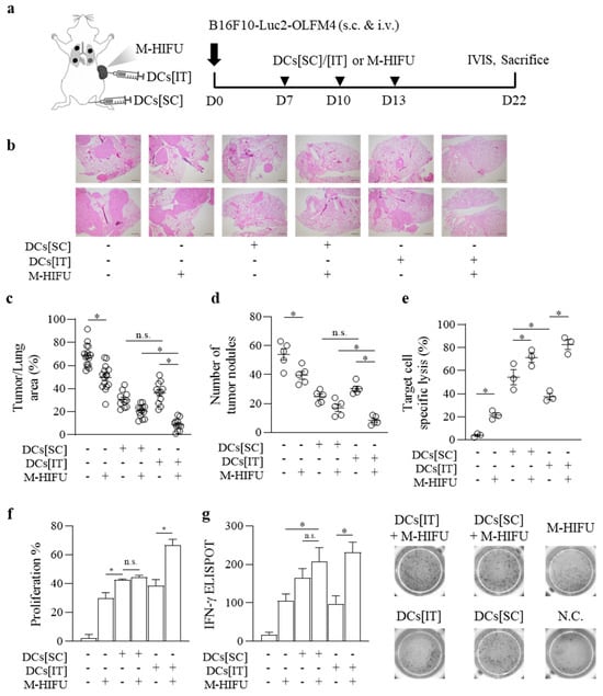
3.4. Comparative Efficacy of Subcutaneous vs. Intratumoral DC Vaccination in Conjunction with Mechanical HIFU in Tumor Models
4. Discussion
5. Conclusions
Supplementary Materials
Author Contributions
Funding
Institutional Review Board Statement
Informed Consent Statement
Data Availability Statement
Conflicts of Interest
References
- Chang, J.C. Cancer stem cells: Role in tumor growth, recurrence, metastasis, and treatment resistance. Medicine 2016, 95, S20–S25. [Google Scholar] [CrossRef] [PubMed]
- Zhang, Y.; Zhang, Z. The history and advances in cancer immunotherapy: Understanding the characteristics of tumor-infiltrating immune cells and their therapeutic implications. Cell Mol. Immunol. 2020, 17, 807–821. [Google Scholar] [CrossRef] [PubMed]
- de Winde, C.M.; Munday, C.; Acton, S.E. Molecular mechanisms of dendritic cell migration in immunity and cancer. Med. Microbiol. Immunol. 2020, 209, 515–529. [Google Scholar] [CrossRef] [PubMed]
- Ma, H.W.; Kim, J.M.; Kim, D.H.; Park, I.S.; Kim, J.H.; Park, K.C.; Seo, D.H.; Kim, J.H.; Che, X.; Kim, T.I.; et al. Olfactomedin 4 produces dysplasia but suppresses metastasis of colon cancer. Cancer Gene Ther. 2023, 30, 694–703. [Google Scholar] [CrossRef] [PubMed]
- Grover, P.K.; Hardingham, J.E.; Cummins, A.G. Stem cell marker olfactomedin 4: Critical appraisal of its characteristics and role in tumorigenesis. Cancer Metastasis Rev. 2010, 29, 761–775. [Google Scholar] [CrossRef]
- Kobayashi, D.; Koshida, S.; Moriai, R.; Tsuji, N.; Watanabe, N. Olfactomedin 4 promotes S-phase transition in proliferation of pancreatic cancer cells. Cancer Sci. 2007, 98, 334–340. [Google Scholar] [CrossRef]
- Chen, L.; Li, H.; Liu, W.; Zhu, J.; Zhao, X.; Wright, E.; Cao, L.; Ding, I.; Rodgers, G.P. Olfactomedin 4 suppresses prostate cancer cell growth and metastasis via negative interaction with cathepsin D and SDF-1. Carcinogenesis 2011, 32, 986–994. [Google Scholar] [CrossRef]
- Park, S.Y.; Lee, D.G.; Jo, A.; Choi, H.; Lee, J.E.; Jeong, A.J.; Leem, S.H.; Jun, W.; Shim, S.; Ye, S.K.; et al. Extracellular Microenvironmental Change by B16F10 Melanoma-derived Proteins Induces Cancer Stem-like Cell Properties from NIH3T3 Cells. Sci. Rep. 2019, 9, 16757. [Google Scholar] [CrossRef]
- Park, K.S.; Kim, K.K.; Piao, Z.H.; Kim, M.K.; Lee, H.J.; Kim, Y.C.; Lee, K.S.; Lee, J.H.; Kim, K.E. Olfactomedin 4 suppresses tumor growth and metastasis of mouse melanoma cells through downregulation of integrin and MMP genes. Mol. Cells 2012, 34, 555–561. [Google Scholar] [CrossRef]
- Baek, B.S.; Park, H.; Choi, J.W.; Lee, E.Y.; Youn, J.I.; Seong, S.Y. Dendritic cells pulsed with penetratin-OLFM4 inhibit the growth and metastasis of melanoma in mice. Biomed. Pharmacother. 2024, 177, 117083. [Google Scholar] [CrossRef]
- Wu, B.; Shi, X.; Jiang, M.; Liu, H. Cross-talk between cancer stem cells and immune cells: Potential therapeutic targets in the tumor immune microenvironment. Mol. Cancer 2023, 22, 38. [Google Scholar] [CrossRef] [PubMed]
- Liguori, M.; Digifico, E.; Vacchini, A.; Avigni, R.; Colombo, F.S.; Borroni, E.M.; Farina, F.M.; Milanesi, S.; Castagna, A.; Mannarino, L.; et al. The soluble glycoprotein NMB (GPNMB) produced by macrophages induces cancer stemness and metastasis via CD44 and IL-33. Cell Mol. Immunol. 2021, 18, 711–722. [Google Scholar] [CrossRef] [PubMed]
- Liu, W.; Rodgers, G.P. Olfactomedin 4 expression and functions in innate immunity, inflammation, and cancer. Cancer Metastasis Rev. 2016, 35, 201–212. [Google Scholar] [CrossRef] [PubMed]
- Tang, R.; He, H.; Lin, X.; Wu, N.; Wan, L.; Chen, Q.; Hu, Y.; Cheng, C.; Cao, Y.; Guo, X.; et al. Novel combination strategy of high intensity focused ultrasound (HIFU) and checkpoint blockade boosted by bioinspired and oxygen-supplied nanoprobe for multimodal imaging-guided cancer therapy. J. Immunother. Cancer 2023, 11, e006226. [Google Scholar] [CrossRef]
- van den Bijgaart, R.J.E.; Mekers, V.E.; Schuurmans, F.; Raaijmakers, T.K.; Wassink, M.; Veltien, A.; Dumont, E.; Heerschap, A.; Futterer, J.J.; Adema, G.J. Mechanical high-intensity focused ultrasound creates unique tumor debris enhancing dendritic cell-induced T cell activation. Front. Immunol. 2022, 13, 1038347. [Google Scholar] [CrossRef]
- Eranki, A.; Srinivasan, P.; Ries, M.; Kim, A.; Lazarski, C.A.; Rossi, C.T.; Khokhlova, T.D.; Wilson, E.; Knoblach, S.M.; Sharma, K.V.; et al. High-Intensity Focused Ultrasound (HIFU) Triggers Immune Sensitization of Refractory Murine Neuroblastoma to Checkpoint Inhibitor Therapy. Clin. Cancer Res. 2020, 26, 1152–1161. [Google Scholar] [CrossRef]
- Seong, S.Y.; Matzinger, P. Hydrophobicity: An ancient damage-associated molecular pattern that initiates innate immune responses. Nat. Rev. Immunol. 2004, 4, 469–478. [Google Scholar] [CrossRef]
- Bol, K.F.; Schreibelt, G.; Gerritsen, W.R.; de Vries, I.J.; Figdor, C.G. Dendritic Cell-Based Immunotherapy: State of the Art and Beyond. Clin. Cancer Res. 2016, 22, 1897–1906. [Google Scholar] [CrossRef]
- Butterfield, L.H.; Vujanovic, L.; Santos, P.M.; Maurer, D.M.; Gambotto, A.; Lohr, J.; Li, C.; Waldman, J.; Chandran, U.; Lin, Y.; et al. Multiple antigen-engineered DC vaccines with or without IFNalpha to promote antitumor immunity in melanoma. J. Immunother. Cancer 2019, 7, 113. [Google Scholar] [CrossRef]
- Mao, X.; Xu, J.; Wang, W.; Liang, C.; Hua, J.; Liu, J.; Zhang, B.; Meng, Q.; Yu, X.; Shi, S. Crosstalk between cancer-associated fibroblasts and immune cells in the tumor microenvironment: New findings and future perspectives. Mol. Cancer 2021, 20, 131. [Google Scholar] [CrossRef]
- Luo, L.; Qin, B.; Jiang, M.; Xie, L.; Luo, Z.; Guo, X.; Zhang, J.; Li, X.; Zhu, C.; Du, Y.; et al. Regulating immune memory and reversing tumor thermotolerance through a step-by-step starving-photothermal therapy. J. Nanobiotechnol. 2021, 19, 297. [Google Scholar] [CrossRef] [PubMed]
- Barnaba, V. T Cell Memory in Infection, Cancer, and Autoimmunity. Front. Immunol. 2021, 12, 811968. [Google Scholar] [CrossRef] [PubMed]
- Yu, J.; Sun, H.; Cao, W.; Song, Y.; Jiang, Z. Research progress on dendritic cell vaccines in cancer immunotherapy. Exp. Hematol. Oncol. 2022, 11, 3. [Google Scholar] [CrossRef] [PubMed]
- Jung, H.; Paust, S. Chemokines in the tumor microenvironment: Implications for lung cancer and immunotherapy. Front. Immunol. 2024, 15, 1443366. [Google Scholar] [CrossRef]
- Zhao, Q.; Hu, J.; Mitra, A.; Cutrera, J.; Zhang, W.; Zhang, Z.; Yan, J.; Xia, X.; Mahadeo, K.M.; Livingston, J.A.; et al. Tumor-targeted IL-12 combined with tumor resection yields a survival-favorable immune profile. J. Immunother. Cancer 2019, 7, 154. [Google Scholar] [CrossRef]
- Colbeck, E.J.; Ager, A.; Gallimore, A.; Jones, G.W. Tertiary Lymphoid Structures in Cancer: Drivers of Antitumor Immunity, Immunosuppression, or Bystander Sentinels in Disease? Front. Immunol. 2017, 8, 1830. [Google Scholar] [CrossRef]
- Togashi, Y.; Shitara, K.; Nishikawa, H. Regulatory T cells in cancer immunosuppression—implications for anticancer therapy. Nat. Rev. Clin. Oncol. 2019, 16, 356–371. [Google Scholar] [CrossRef]
- Ahlers, J.D.; Belyakov, I.M.; Matsui, S.; Berzofsky, J.A. Mechanisms of cytokine synergy essential for vaccine protection against viral challenge. Int. Immunol. 2001, 13, 897–908. [Google Scholar] [CrossRef]
- van der Flier, L.G.; Haegebarth, A.; Stange, D.E.; van de Wetering, M.; Clevers, H. OLFM4 is a robust marker for stem cells in human intestine and marks a subset of colorectal cancer cells. Gastroenterology 2009, 137, 15–17. [Google Scholar] [CrossRef]
- van der Flier, L.G.; van Gijn, M.E.; Hatzis, P.; Kujala, P.; Haegebarth, A.; Stange, D.E.; Begthel, H.; van den Born, M.; Guryev, V.; Oving, I.; et al. Transcription factor achaete scute-like 2 controls intestinal stem cell fate. Cell 2009, 136, 903–912. [Google Scholar] [CrossRef]
- Barker, N.; van Oudenaarden, A.; Clevers, H. Identifying the stem cell of the intestinal crypt: Strategies and pitfalls. Cell Stem Cell 2012, 11, 452–460. [Google Scholar] [CrossRef] [PubMed]
- Jaitner, S.; Pretzsch, E.; Neumann, J.; Schaffauer, A.; Schiemann, M.; Angele, M.; Kumbrink, J.; Schwitalla, S.; Greten, F.R.; Brandl, L.; et al. Olfactomedin 4 associates with expression of differentiation markers but not with properties of cancer stemness, EMT nor metastatic spread in colorectal cancer. J. Pathol. Clin. Res. 2023, 9, 73–85. [Google Scholar] [CrossRef] [PubMed]
- Ahmed, M.; Technology Assessment Committee of the Society of Interventional Radiology. Image-guided tumor ablation: Standardization of terminology and reporting criteria—A 10-year update: Supplement to the consensus document. J. Vasc. Interv. Radiol. 2014, 25, 1706–1708. [Google Scholar] [CrossRef] [PubMed]
- Haar, G.T.; Coussios, C. High intensity focused ultrasound: Physical principles and devices. Int. J. Hyperth. 2007, 23, 89–104. [Google Scholar] [CrossRef]
- Wu, F. High intensity focused ultrasound ablation and antitumor immune response. J. Acoust. Soc. Am. 2013, 134, 1695–1701. [Google Scholar] [CrossRef]
- Zhang, X.; He, N.; Zhang, L.; Dai, T.; Sun, Z.; Shi, Y.; Li, S.; Yu, N. Application of high intensity focused ultrasound combined with nanomaterials in anti-tumor therapy. Drug Deliv. 2024, 31, 2342844. [Google Scholar] [CrossRef]
- Dubinsky, T.J.; Cuevas, C.; Dighe, M.K.; Kolokythas, O.; Hwang, J.H. High-intensity focused ultrasound: Current potential and oncologic applications. AJR Am. J. Roentgenol. 2008, 190, 191–199. [Google Scholar] [CrossRef]
- Sharma, S.; Kadam, P.; Dubinett, S. CCL21 Programs Immune Activity in Tumor Microenvironment. Adv. Exp. Med. Biol. 2020, 1231, 67–78. [Google Scholar] [CrossRef]
- Yan, Y.; Chen, R.; Wang, X.; Hu, K.; Huang, L.; Lu, M.; Hu, Q. CCL19 and CCR7 Expression, Signaling Pathways, and Adjuvant Functions in Viral Infection and Prevention. Front. Cell Dev. Biol. 2019, 7, 212. [Google Scholar] [CrossRef]
- Tian, W.; Wei, W.; Qin, G.; Bao, X.; Tong, X.; Zhou, M.; Xue, Y.; Zhang, Y.; Shao, Q. Lymphocyte homing and recirculation with tumor tertiary lymphoid structure formation: Predictions for successful cancer immunotherapy. Front. Immunol. 2024, 15, 1403578. [Google Scholar] [CrossRef]
- Scandella, E.; Men, Y.; Gillessen, S.; Forster, R.; Groettrup, M. Prostaglandin E2 is a key factor for CCR7 surface expression and migration of monocyte-derived dendritic cells. Blood 2002, 100, 1354–1361. [Google Scholar] [CrossRef] [PubMed]
- Sallusto, F.; Lenig, D.; Forster, R.; Lipp, M.; Lanzavecchia, A. Two subsets of memory T lymphocytes with distinct homing potentials and effector functions. Nature 1999, 401, 708–712. [Google Scholar] [CrossRef] [PubMed]
- Hu, Z.; Yang, X.Y.; Liu, Y.; Sankin, G.N.; Pua, E.C.; Morse, M.A.; Lyerly, H.K.; Clay, T.M.; Zhong, P. Investigation of HIFU-induced anti-tumor immunity in a murine tumor model. J. Transl. Med. 2007, 5, 34. [Google Scholar] [CrossRef] [PubMed]
- Chen, W.; He, L.; Huang, H.; Zeng, X.; Fu, G.; Liu, Y.; Liang, Y. The Impact of High Intensity Focused Ultrasound (HIFU) on Tumor-Specific Immune Responses of Prostate Cancer. Arch. Esp. Urol. 2024, 77, 322–330. [Google Scholar] [CrossRef] [PubMed]
- Abe, S.; Nagata, H.; Crosby, E.J.; Inoue, Y.; Kaneko, K.; Liu, C.X.; Yang, X.; Wang, T.; Acharya, C.R.; Agarwal, P.; et al. Combination of ultrasound-based mechanical disruption of tumor with immune checkpoint blockade modifies tumor microenvironment and augments systemic antitumor immunity. J. Immunother. Cancer 2022, 10, e003717. [Google Scholar] [CrossRef]
- Ran, L.F.; Xie, X.P.; Xia, J.Z.; Xie, F.L.; Fan, Y.M.; Wu, F. T-lymphocytes from focused ultrasound ablation subsequently mediate cellular antitumor immunity after adoptive cell transfer immunotherapy. Front. Immunol. 2023, 14, 1155229. [Google Scholar] [CrossRef]
- Jahangiri, S.; Yu, F. Fundamentals and Applications of Focused Ultrasound-Assisted Cancer Immune Checkpoint Inhibition for Solid Tumors. Pharmaceutics 2024, 16, 411. [Google Scholar] [CrossRef]
- Liu, F.; Hu, Z.; Qiu, L.; Hui, C.; Li, C.; Zhong, P.; Zhang, J. Boosting high-intensity focused ultrasound-induced anti-tumor immunity using a sparse-scan strategy that can more effectively promote dendritic cell maturation. J. Transl. Med. 2010, 8, 7. [Google Scholar] [CrossRef]




Disclaimer/Publisher’s Note: The statements, opinions and data contained in all publications are solely those of the individual author(s) and contributor(s) and not of MDPI and/or the editor(s). MDPI and/or the editor(s) disclaim responsibility for any injury to people or property resulting from any ideas, methods, instructions or products referred to in the content. |
© 2025 by the authors. Licensee MDPI, Basel, Switzerland. This article is an open access article distributed under the terms and conditions of the Creative Commons Attribution (CC BY) license (https://creativecommons.org/licenses/by/4.0/).
Share and Cite
Baek, B.-S.; Park, H.; Choi, J.-W.; Lee, E.-Y.; Seong, S.-Y. HIFU-CCL19/21 Axis Enhances Dendritic Cell Vaccine Efficacy in the Tumor Microenvironment. Pharmaceutics 2025, 17, 65. https://doi.org/10.3390/pharmaceutics17010065
Baek B-S, Park H, Choi J-W, Lee E-Y, Seong S-Y. HIFU-CCL19/21 Axis Enhances Dendritic Cell Vaccine Efficacy in the Tumor Microenvironment. Pharmaceutics. 2025; 17(1):65. https://doi.org/10.3390/pharmaceutics17010065
Chicago/Turabian StyleBaek, Bum-Seo, Hyunmi Park, Ji-Woong Choi, Eun-Young Lee, and Seung-Yong Seong. 2025. "HIFU-CCL19/21 Axis Enhances Dendritic Cell Vaccine Efficacy in the Tumor Microenvironment" Pharmaceutics 17, no. 1: 65. https://doi.org/10.3390/pharmaceutics17010065
APA StyleBaek, B.-S., Park, H., Choi, J.-W., Lee, E.-Y., & Seong, S.-Y. (2025). HIFU-CCL19/21 Axis Enhances Dendritic Cell Vaccine Efficacy in the Tumor Microenvironment. Pharmaceutics, 17(1), 65. https://doi.org/10.3390/pharmaceutics17010065

