Spermine Significantly Increases the Transfection Efficiency of Cationic Polymeric Gene Vectors
Abstract
1. Introduction
2. Materials and Methods
2.1. Materials
2.2. Preparation of DNA Complexes
2.3. Particle Size and Zeta Potential Measurement
2.4. 293T Cell Culture
2.5. Agarose Gel Electrophoresis
2.6. Transfection Protocol
2.7. Cell Cytotoxicity Analysis
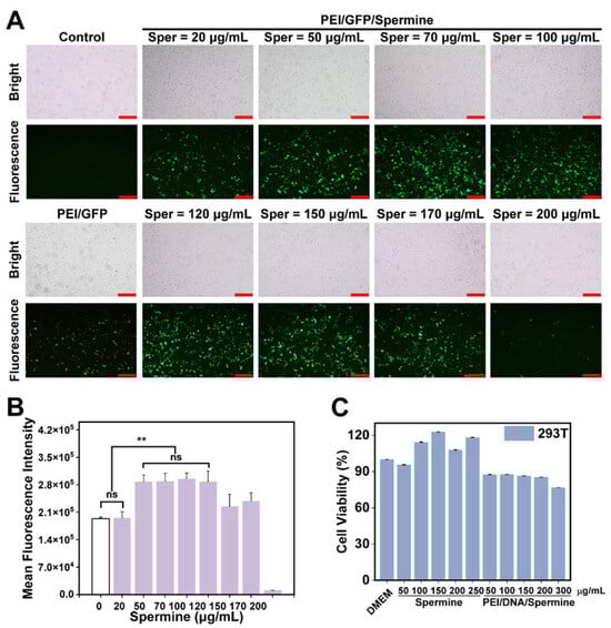
2.8. Spermine Combination Screening
2.9. Cellular Internalization Process
2.10. Cell Transfection Mechanism
2.11. Capacity for Buffering Protons
2.12. The Capacity to Evade Lysosomal Degradation
2.13. Molecular Simulation
2.14. Statistical Analysis
3. Results and Discussion
3.1. Characterization of DNA Vectors
3.2. Cell Transfection Assay
3.3. Cytotoxicity Analysis
3.4. Transfection with Different Sequences of Spermine
3.5. The Affinity of Spermine for PEI/pDNA Assemblies
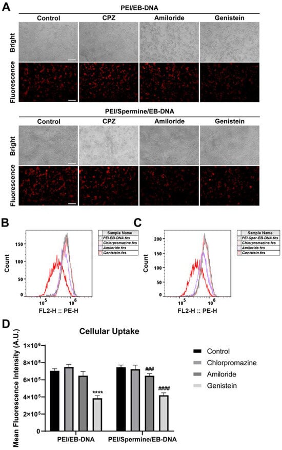
3.6. Mechanism of Cellular Uptake
3.7. Mechanism of Transfection
3.8. Proton-Buffering Capability of PEI25k-Sper
3.9. Endosome Escape
3.10. Molecular Dynamics
4. Conclusions
Supplementary Materials
Author Contributions
Funding
Institutional Review Board Statement
Informed Consent Statement
Data Availability Statement
Conflicts of Interest
References
- Li, Y.-Z.; Ji, R.-R. Gene therapy for chronic pain management. Cell Rep. Med. 2024, 5, 101756. [Google Scholar] [CrossRef]
- Gaballu, F.A.; Cho, W.C.-S.; Dehghan, G.; Zarebkohan, A.; Baradaran, B.; Mansoori, B.; Abbaspour-Ravasjani, S.; Mohammadi, A.; Sheibani, N.; Aghanejad, A.; et al. Silencing of HMGA2 by siRNA Loaded Methotrexate Functionalized Polyamidoamine Dendrimer for Human Breast Cancer Cell Therapy. Genes 2021, 12, 1102. [Google Scholar] [CrossRef]
- Zu, H.; Gao, D. Non-viral Vectors in Gene Therapy: Recent Development, Challenges, and Prospects. Aaps J. 2021, 23, 78. [Google Scholar] [CrossRef]
- Bezeljak, U. Cancer gene therapy goes viral: Viral vector platforms come of age. Radiol. Oncol. 2022, 56, 1–13. [Google Scholar] [CrossRef]
- Ghosh, S.; Brown, A.M.; Jenkins, C.; Campbell, K. Viral Vector Systems for Gene Therapy: A Comprehensive Literature Review of Progress and Biosafety Challenges. Appl. Biosaf. J. Am. Biol. Saf. Assoc. 2020, 25, 7–18. [Google Scholar] [CrossRef]
- Mohammadinejad, R.; Dehshahri, A.; Madamsetty, V.S.; Zahmatkeshan, M.; Tavakol, S.; Makvandi, P.; Khorsandi, D.; Pardakhty, A.; Ashrafizadeh, M.; Afshar, E.G.; et al. In vivo gene delivery mediated by non-viral vectors for cancer therapy. J. Control. Release 2020, 325, 249–275. [Google Scholar] [CrossRef]
- Ponti, F.; Campolungo, M.; Melchiori, C.; Bono, N.; Candiani, G. Cationic lipids for gene delivery: Many players, one goal. Chem. Phys. Lipids 2021, 235, 105032. [Google Scholar] [CrossRef]
- Gao, X.; Jin, Z.; Tan, X.; Zhang, C.; Zou, C.; Zhang, W.; Ding, J.; Das, B.C.; Severinov, K.; Hitzeroth, I.I.; et al. Hyperbranched poly(β-amino ester) based polyplex nanopaticles for delivery of CRISPR/Cas9 system and treatment of HPV infection associated cervical cancer. J. Control. Release 2020, 321, 654–668. [Google Scholar] [CrossRef]
- Khan, M. Polymers as Efficient Non-Viral Gene Delivery Vectors: The Role of the Chemical and Physical Architecture of Macromolecules. Polymers 2024, 16, 2629. [Google Scholar] [CrossRef]
- Er, S.; Laraib, U.; Arshad, R.; Sargazi, S.; Rahdar, A.; Pandey, S.; Thakur, V.K.; Diez-Pascual, A.M. Amino Acids, Peptides, and Proteins: Implications for Nanotechnological Applications in Biosensing and Drug/Gene Delivery. Nanomaterials 2021, 11, 3002. [Google Scholar] [CrossRef]
- Gong, Y.; Hu, X.; Chen, M.; Wang, J. Recent progress of iron-based nanomaterials in gene delivery and tumor gene therapy. J. Nanobiotechnology 2024, 22, 309. [Google Scholar] [CrossRef]
- Safarkhani, M.; Saeb, M.R.; Lee, J.-H.; Huh, Y.S.; Rabiee, N. Carbon-based nanomaterials for CRISPR/Cas delivery: A perspective on the design approach. Carbon Lett. 2024, 34, 387–397. [Google Scholar] [CrossRef]
- Roy, S.; Zhu, D.; Parak, W.J.; Feliu, N. Lysosomal Proton Buffering of Poly(ethylenimine) Measured In Situ by Fluorescent pH-Sensor Microcapsules. Acs Nano. 2020, 14, 8012–8023. [Google Scholar] [CrossRef]
- Liu, L.; Yang, Z.; Liu, C.; Wang, M.; Chen, X. Preparation of PEI-modified nanoparticles by dopamine self-polymerization for efficient DNA delivery. Biotechnol. Appl. Biochem. 2023, 70, 824–834. [Google Scholar] [CrossRef]
- Du, M.; Chen, Y.; Tu, J.; Chun, L.; Yu, J.; Yuan, Z.; Gong, X.; Chen, Z. Ultrasound Responsive Magnetic Mesoporous Silica Nanoparticle-Loaded Microbubbles for Efficient Gene Delivery. Acs Biomater. Sci. Eng. 2020, 6, 2904–2912. [Google Scholar] [CrossRef]
- Ren, J.; Cao, Y.; Li, L.; Wang, X.; Lu, H.; Yang, J.; Wang, S. Self-assembled polymeric micelle as a novel mRNA delivery carrier. J. Control. Release 2021, 338, 537–547. [Google Scholar] [CrossRef]
- Cao, M.; Gao, Y.; Qiu, N.; Shen, Y.; Shen, P. Folic acid directly modified low molecular weight of polyethyleneimine for targeted pDNA delivery. J. Drug Deliv. Sci. Technol. 2020, 56, 101522. [Google Scholar] [CrossRef]
- Li, A.; Qiu, J.; Zhou, B.; Xu, B.; Xiong, Z.; Hao, X.; Shi, X.; Cao, X. The gene transfection and endocytic uptake pathways mediated by PEGylated PEI-entrapped gold nanoparticles. Arab. J. Chem. 2020, 13, 2558–2567. [Google Scholar] [CrossRef]
- Cui, Y.; Li, X.; Zeljic, K.; Shan, S.; Qiu, Z.; Wang, Z. Effect of PEGylated Magnetic PLGA-PEI Nanoparticles on Primary Hippocampal Neurons: Reduced Nanoneurotoxicity and Enhanced Transfection Efficiency with Magnetofection. Acs Appl. Mater. Interfaces 2019, 11, 38190–38204. [Google Scholar] [CrossRef]
- Karimov, M.; Appelhans, D.; Ewe, A.; Aigner, A. The combined disulfide cross-linking and tyrosine-modification of very low molecular weight linear PEI synergistically enhances transfection efficacies and improves biocompatibility. Eur. J. Pharm. Biopharm. 2021, 161, 56–65. [Google Scholar] [CrossRef]
- Han, S.; Lee, Y.; Lee, M. Biomimetic cell membrane-coated DNA nanoparticles for gene delivery to glioblastoma. J. Control. Release 2021, 338, 22–32. [Google Scholar] [CrossRef]
- Zhupanyn, P.; Ewe, A.; Buech, T.; Malek, A.; Rademacher, P.; Mueller, C.; Reinert, A.; Jaimes, Y.; Aigner, A. Extracellular vesicle (ECV)-modified polyethylenimine (PEI) complexes for enhanced siRNA delivery in vitro and in vivo. J. Control. Release 2020, 319, 63–76. [Google Scholar] [CrossRef]
- Fattahi, N.; Gorgannezhad, L.; Masoule, S.F.; Babanejad, N.; Ramazani, A.; Raoufi, M.; Sharifikolouei, E.; Foroumadi, A.; Khoobi, M. PEI-based functional materials: Fabrication techniques, properties, and biomedical applications. Adv. Colloid Interface Sci. 2024, 325, 103119. [Google Scholar] [CrossRef]
- Liu, W.; Ma, C.; Cao, J.; Zhou, H.; Guo, T. Tet1 peptide and zinc (II)-adenine multifunctional module functionalized polycations as efficient siRNA carriers for Parkinson’s disease. J. Control. Release 2024, 367, 316–326. [Google Scholar] [CrossRef]
- Zhang, M.; Kim, Y.-K.; Cui, P.; Zhang, J.; Qiao, J.; He, Y.; Lyu, J.; Luo, C.; Xing, L.; Jiang, H. Folate-conjugated polyspermine for lung cancer-targeted gene therapy. Acta Pharm. Sin. B 2016, 6, 336–343. [Google Scholar] [CrossRef]
- Vasiliu, T.; Mocci, F.; Laaksonen, A.; Engelbrecht, L.D.V.; Perepelytsya, S. Caging Polycations: Effect of Increasing Confinement on the Modes of Interaction of Spermidine3+ With DNA Double Helices. Front. Chem. 2022, 10, 836994. [Google Scholar] [CrossRef]
- Wang, L.; Li, S.; Wang, K.; Wang, N.; Liu, Q.; Sun, Z.; Wang, L.; Wang, L.; Liu, Q.; Song, C.; et al. Spermine enhances antiviral and anticancer responses by stabilizing DNA binding with the DNA sensor cGAS. Immunity 2023, 56, 272–288. [Google Scholar] [CrossRef]
- Yu, Y.; Hu, Y.; Li, X.; Liu, Y.; Li, M.; Yang, J.; Sheng, W. Spermine-modified Antheraea pernyi silk fibroin as a gene delivery carrier. Int. J. Nanomed. 2016, 11, 1013–1023. [Google Scholar] [CrossRef]
- Huang, X.; Li, X.; Chen, L.; Li, L. Spermine modified starch-based carrier for gene delivery: Structure-transfection activity relationships. Carbohydr. Polym. 2017, 173, 690–700. [Google Scholar] [CrossRef]
- Zhang, Y.; Lin, L.; Liu, L.; Liu, F.; Maruyama, A.; Tian, H.; Chen, X. Ionic-crosslinked polysaccharide/PEI/DNA nanoparticles for stabilized gene delivery. Carbohydr. Polym. 2018, 201, 246–256. [Google Scholar] [CrossRef]
- Lee, H.K.; Park, K.M.; Jeon, Y.J.; Kim, D.; Oh, D.H.; Kim, H.S.; Park, C.K.; Kim, K. Vesicle formed by amphiphilc cucurbit[6]uril: Versatile, noncovalent modification of the vesicle surface, and multivalent binding of sugar-decorated vesicles to lectin. J. Am. Chem. Soc. 2005, 127, 5006–5007. [Google Scholar] [CrossRef]
- Kurosaki, T.; Morishita, T.; Kodama, Y.; Sato, K.; Nakagawa, H.; Higuchi, N.; Nakamura, T.; Hamamoto, T.; Sasaki, H.; Kitahara, T. Nanoparticles Electrostatically Coated with Folic Acid for Effective Gene Therapy. Mol. Pharm. 2011, 8, 913–919. [Google Scholar] [CrossRef]
- Khalil, I.A.; Kogure, K.; Akita, H.; Harashima, H. Uptake pathways and subsequent intracellular trafficking in nonviral gene delivery. Pharmacol. Rev. 2006, 58, 32–45. [Google Scholar] [CrossRef]
- Wu, C.-B.; Hao, J.-Y.; Liu, K.-Q.; Zeng, X.-H.; Liu, L.-J. PTEG, a novel polycation with strong proton-buffering capability in wide pH range: Synthesis, proton-buffering capability source and colloidal complexes of DNA. Appl. Nanosci. 2022, 12, 2331–2343. [Google Scholar] [CrossRef]
- Zhang, Y.; Liu, L.; Lin, L.; Chen, J.; Tian, H.; Chen, X.; Maruyama, A. In situ dual-crosslinked nanoparticles for tumor targeting gene delivery. Acta Biomater. 2018, 65, 349–362. [Google Scholar] [CrossRef]
- Berendsen, H.J.C.; Postma, J.P.M.; van Gunsteren, W.F.; Hermans, J. Interaction Models for Water in Relation to Protein Hydration. In Intermolecular Forces; Pullman, B., Ed.; The Jerusalem Symposia on Quantum Chemistry and Biochemistry; Springer: Dordrecht, The Netherlands, 1981; pp. 331–342. [Google Scholar] [CrossRef]
- Essmann, U.; Perera, L.; Berkowitz, M.L.; Darden, T.; Lee, H.; Pedersen, L.G. A smooth particle mesh Ewald method. J. Chem. Phys. 1995, 103, 8577–8593. [Google Scholar] [CrossRef]
- Inam, W.; Bhadane, R.; Akpolat, R.N.; Taiseer, R.A.; Filippov, S.K.; Salo-Ahen, O.M.H.; Rosenholm, J.M.; Zhang, H. Interactions between polymeric nanoparticles and different buffers as investigated by zeta potential measurements and molecular dynamics simulations. VIEW 2022, 3, 20210009. [Google Scholar] [CrossRef]
- Lu, F.; Wu, S.-H.; Hung, Y.; Mou, C.-Y. Size Effect on Cell Uptake in Well-Suspended, Uniform Mesoporous Silica Nanoparticles. Small 2009, 5, 1408–1413. [Google Scholar] [CrossRef]
- Akinc, A.; Lynn, D.M.; Anderson, D.G.; Langer, R. Parallel synthesis and biophysical characterization of a degradable polymer library for gene delivery. J. Am. Chem. Soc. 2003, 125, 5316–5323. [Google Scholar] [CrossRef]
- Casper, J.; Schenk, S.H.; Parhizkar, E.; Detampel, P.; Dehshahri, A.; Huwyler, J. Polyethylenimine (PEI) in gene therapy: Current status and clinical applications. J. Control. Release 2023, 362, 667–691. [Google Scholar] [CrossRef]
- Pegg, A.E. The Function of Spermine. Iubmb Life 2014, 66, 8–18. [Google Scholar] [CrossRef]
- Zhang, H.; Vandesompele, J.; Braeckmans, K.; De Smedt, S.C.; Remaut, K. Nucleic acid degradation as barrier to gene delivery: A guide to understand and overcome nuclease activity. Chem. Soc. Rev. 2024, 53, 317–360. [Google Scholar] [CrossRef]
- Park, J.; Kim, K.; Jeong, S.; Lee, M.; Kim, T.-I. Highly Osmotic Oxidized Sucrose-Crosslinked Polyethylenimine for Gene Delivery Systems. Pharmaceutics 2021, 13, 87. [Google Scholar] [CrossRef]
- Cui, P.-F.; Qi, L.-Y.; Wang, Y.; Yu, R.-Y.; He, Y.-J.; Xing, L.; Jiang, H.-L. Dex-Aco coating simultaneously increase the biocompatibility and transfection efficiency of cationic polymeric gene vectors. J. Control. Release 2019, 303, 253–262. [Google Scholar] [CrossRef]
- Plummer, E.M.; Manchester, M. Endocytic Uptake Pathways Utilized by CPMV Nanoparticles. Mol. Pharm. 2013, 10, 26–32. [Google Scholar] [CrossRef]
- Huang, H.; Cao, D.; Qin, L.; Tian, S.; Liang, Y.; Pan, S.; Feng, M. Dilution-Stable PAMAM G1-Grafted Polyrotaxane Supermolecules Deliver Gene into Cells through a Caveolae-Dependent Pathway. Mol. Pharm. 2014, 11, 2323–2333. [Google Scholar] [CrossRef]
- Chen, X.; Wu, T.; Wang, Q.; Shen, J.-W. Shield effect of silicate on adsorption of proteins onto silicon-doped hydroxyapatite (100) surface. Biomaterials 2008, 29, 2423–2432. [Google Scholar] [CrossRef]
- Steiner, T. The hydrogen bond in the solid state. Angew. Chem. Int. Ed. 2002, 41, 48–76. [Google Scholar] [CrossRef]
- Nie, X.; Zhang, Z.; Wang, C.-H.; Fan, Y.-S.; Meng, Q.-Y.; You, Y.-Z. Interactions in DNA Condensation: An Important Factor for Improving the Efficacy of Gene Transfection. Bioconjugate Chem. 2019, 30, 284–292. [Google Scholar] [CrossRef]









| Time | System | Electrostatic Interaction | Van der Waals Force | Number of Hydrogen Bonds |
|---|---|---|---|---|
| 0 ns | DNA-PEI | −0.17 | −0.13 | 0 |
| DNA-PEI-Spermine | 3.11 | −13.97 | 0 | |
| 100 ns | DNA-PEI | −108.56 | −138.03 | 1 |
| DNA-PEI-Spermine | −169.75 | −242.49 | 5 |
Disclaimer/Publisher’s Note: The statements, opinions and data contained in all publications are solely those of the individual author(s) and contributor(s) and not of MDPI and/or the editor(s). MDPI and/or the editor(s) disclaim responsibility for any injury to people or property resulting from any ideas, methods, instructions or products referred to in the content. |
© 2025 by the authors. Licensee MDPI, Basel, Switzerland. This article is an open access article distributed under the terms and conditions of the Creative Commons Attribution (CC BY) license (https://creativecommons.org/licenses/by/4.0/).
Share and Cite
Lv, Y.; Xue, J.; Cui, P.; Qiu, L. Spermine Significantly Increases the Transfection Efficiency of Cationic Polymeric Gene Vectors. Pharmaceutics 2025, 17, 131. https://doi.org/10.3390/pharmaceutics17010131
Lv Y, Xue J, Cui P, Qiu L. Spermine Significantly Increases the Transfection Efficiency of Cationic Polymeric Gene Vectors. Pharmaceutics. 2025; 17(1):131. https://doi.org/10.3390/pharmaceutics17010131
Chicago/Turabian StyleLv, Yue, Jiaoqin Xue, Pengfei Cui, and Lin Qiu. 2025. "Spermine Significantly Increases the Transfection Efficiency of Cationic Polymeric Gene Vectors" Pharmaceutics 17, no. 1: 131. https://doi.org/10.3390/pharmaceutics17010131
APA StyleLv, Y., Xue, J., Cui, P., & Qiu, L. (2025). Spermine Significantly Increases the Transfection Efficiency of Cationic Polymeric Gene Vectors. Pharmaceutics, 17(1), 131. https://doi.org/10.3390/pharmaceutics17010131

