Enhancing Radiotherapy Sensitivity in Prostate Cancer with Lentinan-Functionalized Selenium Nanoparticles: Mechanistic Insights and Therapeutic Potential
Abstract
1. Introduction
2. Materials and Methods
2.1. Materials and Chemistry
2.2. Preparation and Characterization of Mushroom Polysaccharide-Decorated SeNPs (LET-SeNPs)
2.3. Cell Culture and Cytotoxicity Assay
2.4. Clonogenic Assays
2.5. Flow Cytometric Analysis
2.6. Mitochondrial Membrane Potential (ΔΨm) Measurement
2.7. Detection of Levels of Reactive Oxygen Species (ROS)
2.8. Caspase-3 Viability
2.9. Western Blot Analysis
2.10. Animal Model
2.11. Statistical Analysis
3. Results
3.1. Morphology and Stability of LET-SeNPs
3.2. Radiosensitization of LET-SeNPs Combined with X-ray
3.3. LET-SeNPs Combined with X-ray Effectively Inhibits PC3 Cell Growth
3.4. Induction of PC3 Cell Apoptosis
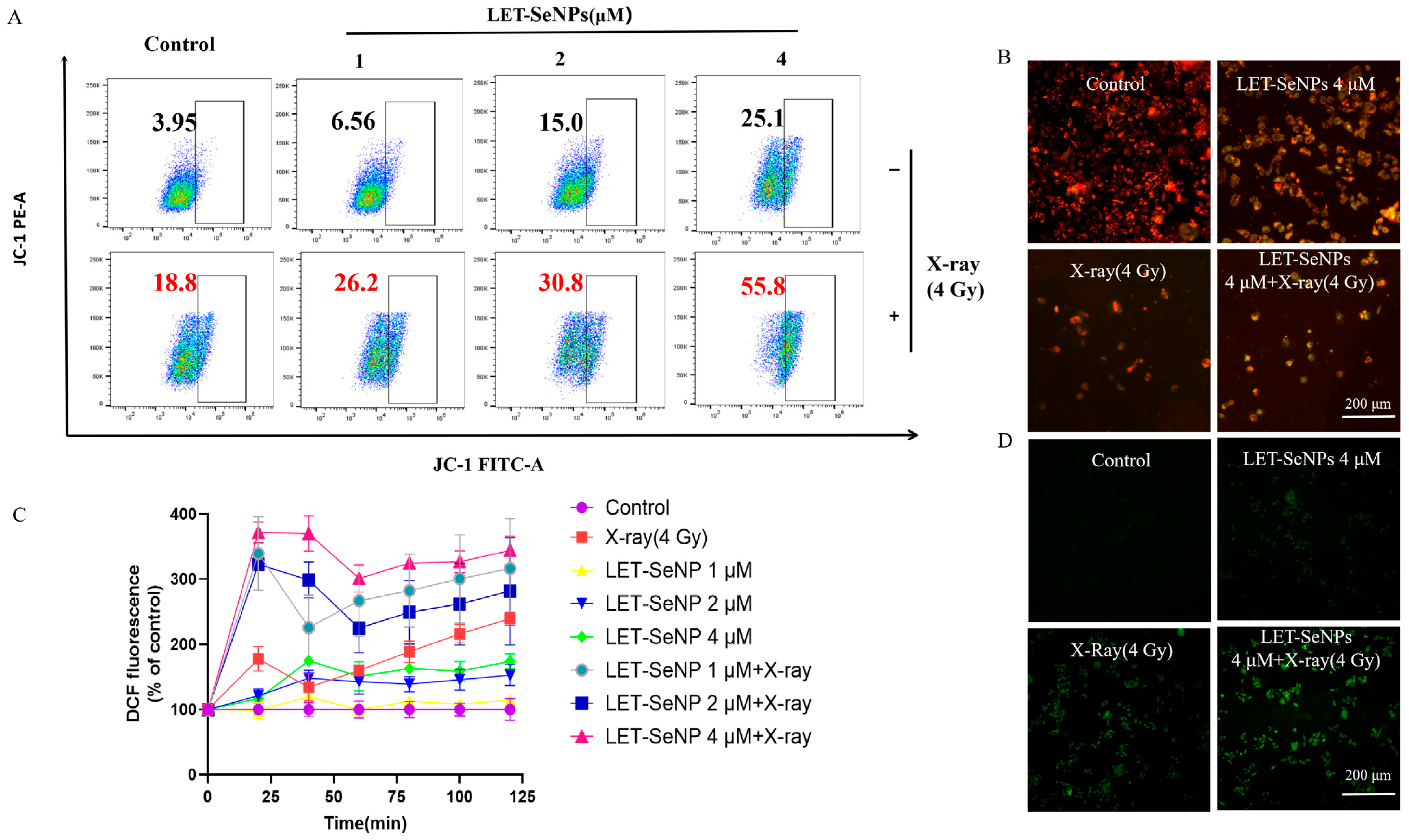
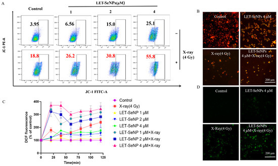
3.5. Inducing the Decrease in the Mitochondrial Membrane Potential
3.6. Activation of ROS-Mediated Signaling Pathways
3.7. Activation of Downstream Signaling Pathways
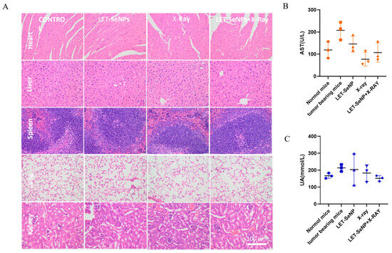
3.8. In Vivo Radiosensitization
4. Discussion
Supplementary Materials
Author Contributions
Funding
Institutional Review Board Statement
Informed Consent Statement
Data Availability Statement
Conflicts of Interest
References
- Chopra, H.; Bibi, S.; Goyal, R.; Gautam, R.K.; Trivedi, R.; Upadhyay, T.K.; Mujahid, M.H.; Shah, M.A.; Haris, M.; Khot, K.B.; et al. Chemopreventive Potential of Dietary Nanonutraceuticals for Prostate Cancer: An Extensive Review. Front. Oncol. 2022, 12, 925379. [Google Scholar] [CrossRef] [PubMed]
- Sung, H.; Ferlay, J.; Siegel, R.L.; Laversanne, M.; Soerjomataram, I.; Jemal, A.; Bray, F. Global Cancer Statistics 2020: GLOBOCAN Estimates of Incidence and Mortality Worldwide for 36 Cancers in 185 Countries. CA Cancer J. Clin. 2021, 71, 209–249. [Google Scholar] [CrossRef] [PubMed]
- Hao, D.; Yumei, W.; Yue, Z.; Dongliang, Z.; Jie, C.; Shilei, H.; Xiaoliang, C. In vitro and in vivo Evaluation of Folic Acid Modified DOX-Loaded (32)P-nHA Nanoparticles in Prostate Cancer Therapy. Int. J. Nanomed. 2023, 18, 2003–2015. [Google Scholar] [CrossRef]
- Zhou, H.; Zhang, Y.; Zhang, R.; Zhao, M.; Chen, W.; Liu, Y.; Jiang, Y.; Li, Q.; Miao, Q.; Gao, M. A Tumor-Microenvironment-Activatable Molecular Pro-Theranostic Agent for Photodynamic and Immunotherapy of Cancer. Adv. Mater. 2023, 35, e2211485. [Google Scholar] [CrossRef] [PubMed]
- Choksi, A.U.; Khan, A.I.; Lokeshwar, S.D.; Segal, D.; Weiss, R.M.; Martin, D.T. Functionalized nanoparticles targeting biomarkers for prostate cancer imaging and therapy. Am. J. Clin. Exp. Urol. 2022, 10, 142–153. [Google Scholar]
- Yim, K.; Ma, C.; Carlsson, S.; Lilja, H.; Mucci, L.; Penney, K.; Kibel, A.S.; Eggener, S.; Preston, M.A. Free PSA and Clinically Significant and Fatal Prostate Cancer in the PLCO Screening Trial. J. Urol. 2023, 210, 630–638. [Google Scholar] [CrossRef]
- Jadvar, H.; Colletti, P.M. Clinical Trials of Prostate-Specific Membrane Antigen Radiopharmaceutical Therapy. J. Nucl. Med. Technol. 2023, 51, 16–21. [Google Scholar] [CrossRef]
- Grullich, C.; Nossner, E.; Pfister, D.; Grunwald, V. Targeted molecular therapy and immunotherapy for prostate cancer. Der Urologe 2020, 59, 687–694. [Google Scholar] [CrossRef]
- Xu, P.; Wasielewski, L.J.; Yang, J.C.; Cai, D.; Evans, C.P.; Murphy, W.J.; Liu, C. The Immunotherapy and Immunosuppressive Signaling in Therapy-Resistant Prostate Cancer. Biomedicines 2022, 10, 1778. [Google Scholar] [CrossRef]
- Ma, Z.; Zhang, W.; Dong, B.; Xin, Z.; Ji, Y.; Su, R.; Shen, K.; Pan, J.; Wang, Q.; Xue, W. Docetaxel remodels prostate cancer immune microenvironment and enhances checkpoint inhibitor-based immunotherapy. Theranostics 2022, 12, 4965–4979. [Google Scholar] [CrossRef]
- Geng, H.; Chen, K.; Cao, L.; Liu, L.; Huang, Y.; Liu, J. Hypoxia-Responsive Aggregation of Gold Nanoparticles for Near-Infrared-II Photoacoustic Imaging-Guided Enhanced Radiotherapy. Langmuir 2023, 39, 4037–4048. [Google Scholar] [CrossRef] [PubMed]
- Hao, Y.; Peng, B.; Si, C.; Wang, B.; Luo, C.; Chen, M.; Luo, C.; Gong, B.; Li, Z. PVP-Modified Multifunctional Bi(2)WO(6) Nanosheets for Enhanced CT Imaging and Cancer Radiotherapy. ACS Omega 2022, 7, 18795–18803. [Google Scholar] [CrossRef]
- Cartes, R.; Karim, M.U.; Tisseverasinghe, S.; Tolba, M.; Bahoric, B.; Anidjar, M.; McPherson, V.; Probst, S.; Rompre-Brodeur, A.; Niazi, T. Neoadjuvant versus Concurrent Androgen Deprivation Therapy in Localized Prostate Cancer Treated with Radiotherapy: A Systematic Review of the Literature. Cancers 2023, 15, 3363. [Google Scholar] [CrossRef] [PubMed]
- Correa, R.J.M.; Loblaw, A. Stereotactic Body Radiotherapy: Hitting Harder, Faster, and Smarter in High-Risk Prostate Cancer. Front. Oncol. 2022, 12, 889132. [Google Scholar] [CrossRef] [PubMed]
- Kvizova, J.; Pavlickova, V.; Kmonickova, E.; Ruml, T.; Rimpelova, S. Quo Vadis Advanced Prostate Cancer Therapy? Novel Treatment Perspectives and Possible Future Directions. Molecules 2021, 26, 2228. [Google Scholar] [CrossRef] [PubMed]
- Liu, H.; Lin, W.; He, L.; Chen, T. Radiosensitive core/satellite ternary heteronanostructure for multimodal imaging-guided synergistic cancer radiotherapy. Biomaterials 2020, 226, 119545. [Google Scholar] [CrossRef]
- Liu, J.; Chen, J.; Liu, H.; Zhang, K.; Zeng, Q.; Yang, S.; Jiang, Z.; Zhang, X.; Chen, T.; Li, D.; et al. Bi/Se-Based Nanotherapeutics Sensitize CT Image-Guided Stereotactic Body Radiotherapy through Reprogramming the Microenvironment of Hepatocellular Carcinoma. ACS Appl. Mater. Interfaces 2021, 13, 42473–42485. [Google Scholar] [CrossRef]
- Chan, L.; He, L.; Zhou, B.; Guan, S.; Bo, M.; Yang, Y.; Liu, Y.; Liu, X.; Zhang, Y.; Xie, Q.; et al. Cancer-Targeted Selenium Nanoparticles Sensitize Cancer Cells to Continuous gamma Radiation to Achieve Synergetic Chemo-Radiotherapy. Chem. Asian J. 2017, 12, 3053–3060. [Google Scholar] [CrossRef]
- Michon, S.; Rodier, F.; Yu, F.T.H. Targeted Anti-Cancer Provascular Therapy Using Ultrasound, Microbubbles, and Nitrite to Increase Radiotherapy Efficacy. Bioconj. Chem. 2022, 33, 1093–1105. [Google Scholar] [CrossRef]
- Hu, X.; Hu, J.; Pang, Y.; Wang, M.; Zhou, W.; Xie, X.; Zhu, C.; Wang, X.; Sun, X. Application of nano-radiosensitizers in non-small cell lung cancer. Front. Oncol. 2024, 14, 1372780. [Google Scholar] [CrossRef]
- Reuvers, T.G.A.; Verkaik, N.S.; Stuurman, D.; de Ridder, C.; Groningen, M.C.C.; de Blois, E.; Nonnekens, J. DNA-PKcs inhibitors sensitize neuroendocrine tumor cells to peptide receptor radionuclide therapy in vitro and in vivo. Theranostics 2023, 13, 3117–3130. [Google Scholar] [CrossRef]
- An, J.K.; Chung, A.S.; Churchill, D.G. Nontoxic Levels of Se-Containing Compounds Increase Survival by Blocking Oxidative and Inflammatory Stresses via Signal Pathways Whereas High Levels of Se Induce Apoptosis. Molecules 2023, 28, 5234. [Google Scholar] [CrossRef] [PubMed]
- Davila-Vega, J.P.; Gastelum-Hernandez, A.C.; Serrano-Sandoval, S.N.; Serna-Saldivar, S.O.; Guitierrez-Uribe, J.A.; Milan-Carrillo, J.; Martinez-Cuesta, M.C.; Guardado-Felix, D. Metabolism and Anticancer Mechanisms of Selocompounds: Comprehensive Review. Biol. Trace Elem. Res. 2023, 201, 3626–3644. [Google Scholar] [CrossRef] [PubMed]
- Caffrey, P.B.; Frenkel, G.D. Selenite enhances and prolongs the efficacy of cisplatin treatment of human ovarian tumor xenografts. In Vivo 2012, 26, 549–552. [Google Scholar] [PubMed]
- Hu, R.; Wang, X.; Han, L.; Lu, X. The Developments of Surface-Functionalized Selenium Nanoparticles and Their Applications in Brain Diseases Therapy. Biomimetics 2023, 8, 259. [Google Scholar] [CrossRef]
- Du, J.; Gu, Z.; Yan, L.; Yong, Y.; Yi, X.; Zhang, X.; Liu, J.; Wu, R.; Ge, C.; Chen, C.; et al. Poly(Vinylpyrollidone)- and Selenocysteine-Modified Bi(2)Se(3) Nanoparticles Enhance Radiotherapy Efficacy in Tumors and Promote Radioprotection in Normal Tissues. Adv. Mater. 2017, 29, 1268. [Google Scholar] [CrossRef]
- Duan, Z.; Liang, M.; Yang, C.; Yan, C.; Wang, L.; Song, J.; Han, L.; Fan, Y.; Li, W.; Liang, T.; et al. Selenium nanoparticles coupling with Astragalus Polysaccharides exert their cytotoxicities in MCF-7 cells by inhibiting autophagy and promoting apoptosis. J. Trace Elem. Med. Biol. 2022, 73, 127006. [Google Scholar] [CrossRef]
- Liu, X.; Yuan, Z.; Tang, Z.; Chen, Q.; Huang, J.; He, L.; Chen, T. Selenium-driven enhancement of synergistic cancer chemo-/radiotherapy by targeting nanotherapeutics. Biomater. Sci. 2021, 9, 4691–4700. [Google Scholar] [CrossRef]
- Nie, S.; He, X.; Sun, Z.; Zhang, Y.; Liu, T.; Chen, T.; Zhao, J. Selenium speciation-dependent cancer radiosensitization by induction of G2/M cell cycle arrest and apoptosis. Front. Bioeng. Biotechnol. 2023, 11, 1168827. [Google Scholar] [CrossRef]
- Zeng, D.; Zhao, J.; Luk, K.H.; Cheung, S.T.; Wong, K.H.; Chen, T. Potentiation of in Vivo Anticancer Efficacy of Selenium Nanoparticles by Mushroom Polysaccharides Surface Decoration. J. Agric. Food Chem. 2019, 67, 2865–2876. [Google Scholar] [CrossRef]
- Wasser, S.P. Medicinal mushrooms as a source of antitumor and immunomodulating polysaccharides. Appl. Microbiol. Biotechnol. 2002, 60, 258–274. [Google Scholar] [CrossRef] [PubMed]
- Wasser, S.P. Medicinal Mushrooms in Human Clinical Studies. Part I. Anticancer, Oncoimmunological, and Immunomodulatory Activities: A Review. Int. J. Med. Mushrooms 2017, 19, 279–317. [Google Scholar] [CrossRef] [PubMed]
- Zhang, Y.; Wang, J.; Zhang, L. Creation of highly stable selenium nanoparticles capped with hyperbranched polysaccharide in water. Langmuir 2010, 26, 17617–17623. [Google Scholar] [CrossRef] [PubMed]
- Wu, H.; Zhu, H.; Li, X.; Liu, Z.; Zheng, W.; Chen, T.; Yu, B.; Wong, K.H. Induction of apoptosis and cell cycle arrest in A549 human lung adenocarcinoma cells by surface-capping selenium nanoparticles: An effect enhanced by polysaccharide-protein complexes from Polyporus rhinocerus. J. Agric. Food Chem. 2013, 61, 9859–9866. [Google Scholar] [CrossRef] [PubMed]
- An, Y.; Zhao, J. Functionalized Selenium Nanotherapeutics Synergizes With Zoledronic Acid to Suppress Prostate Cancer Cell Growth Through Induction of Mitochondria-Mediated Apoptosis and Cell Cycle S Phase Arrest. Front. Oncol. 2021, 11, 685784. [Google Scholar] [CrossRef]
- Li, D.; Hu, C.; Yang, J.; Liao, Y.; Chen, Y.; Fu, S.Z.; Wu, J.B. Enhanced Anti-Cancer Effect of Folate-Conjugated Olaparib Nanoparticles Combined with Radiotherapy in Cervical Carcinoma. Int. J. Nanomed. 2020, 15, 10045–10058. [Google Scholar] [CrossRef]
- Yao, Y.; Li, P.; He, J.; Wang, D.; Hu, J.; Yang, X. Albumin-Templated BiSe-MnO Nanocomposites with Promoted Catalase-Like Activity for Enhanced Radiotherapy of Cancer. ACS Appl. Mater. Interfaces 2021, 13, 28650–28661. [Google Scholar] [CrossRef]
- Xu, H.; Wang, Y.; Zhang, J.; Duan, X.; Zhang, T.; Cai, X.; Ha, H.; Byun, Y.; Fan, Y.; Yang, Z.; et al. A self-triggered radioligand therapy agent for fluorescence imaging of the treatment response in prostate cancer. Eur. J. Nucl. Med. Mol. Imaging 2022, 49, 2693–2704. [Google Scholar] [CrossRef]
- Sivasubramanian, M.; Chu, C.H.; Hsia, Y.; Chen, N.T.; Cai, M.T.; Tew, L.S.; Chuang, Y.C.; Chen, C.T.; Aydogan, B.; Liao, L.D.; et al. Illuminating and Radiosensitizing Tumors with 2DG-Bound Gold-Based Nanomedicine for Targeted CT Imaging and Therapy. Nanomaterials 2023, 13, 1790. [Google Scholar] [CrossRef]
- Fernández-Gallardo, J.; Elie, B.; Sadhukha, T.; Prabha, S.; Sanaú, M.; Rotenberg, S.; Ramos, J.; Contel, M. in vitroHeterometallic titanium-gold complexes inhibit renal cancer cells and. Chem. Sci. 2015, 6, 5269–5283. [Google Scholar] [CrossRef]
- He, L.; Ji, S.; Lai, H.; Chen, T. Selenadiazole derivatives as theranostic agents for simultaneous cancer chemo-/radiotherapy by targeting thioredoxin reductase. J. Mater. Chem. B 2015, 3, 8383–8393. [Google Scholar] [CrossRef] [PubMed]
- Huang, T.; Ji, H.; Yan, S.; Zuo, Y.; Li, J.; Lam, J.; Han, C.; Tang, B. A hypochlorite-activated strategy for realizing fluorescence turn-on, type I and type II ROS-combined photodynamic tumor ablation. Biomaterials 2023, 297, 122180, Erratum in Biomaterials 2023, 301, 122227. [Google Scholar] [CrossRef] [PubMed]
- Xu, X.; Wu, Q.; Tan, L.; Men, X.; Huang, Y.; Li, H. Biomimetic Metal-Chalcogenide Agents Enable Synergistic Cancer Therapy via Microwave Thermal-Dynamic Therapy and Immune Cell Activation. ACS Appl. Mater. Interfaces 2023, 15, 42182–42195. [Google Scholar] [CrossRef]
- Liao, H.; Yang, S.; Liang, Z.; Xiao, L.; Xie, S.; Lin, P.; Xia, F.; Fang, C.; Chen, Q.; Ling, D.; et al. A Cancer Cell Selective Replication Stress Nano Amplifier Promotes Replication Fork Catastrophe to Overcome Radioresistance. ACS Nano 2023, 17, 18548–18561. [Google Scholar] [CrossRef]
- Li, R.; Qin, X.; Liu, S.; Zhang, X.; Zeng, X.; Guo, H.; Wang, T.; Zhang, Y.; Zhang, J.; Zhang, J.; et al. [HNMP]HSO(4) catalyzed synthesis of selenized polysaccharide and its immunomodulatory effect on RAW264.7 cells via MAPKs pathway. Int. J. Biol. Macromol. 2020, 160, 1066–1077. [Google Scholar] [CrossRef] [PubMed]
- Xin, Y.; Guo, W.; Yang, C.; Huang, Q.; Zhang, P.; Zhang, L.; Jiang, G. Photodynamic Effects of Vitamin K3 on Cervical Carcinoma Cells Activating Mitochondrial Apoptosis Pathways. Anticancer Agents Med. Chem. 2021, 21, 91–99. [Google Scholar] [CrossRef] [PubMed]
- Kauffman, N.; Singh, S.K.; Morrison, J.; Zinn, K.R. Effective therapy with Bismuth-212 labeled macroaggregated albumin in orthotopic mouse breast tumor models. Front. Chem. 2023, 11, 1204872. [Google Scholar] [CrossRef]
- Abdelghany, L.; Xu, Y.; Sekiya, R.; Yan, C.; Jingu, K.; Li, T.S. Nicaraven Exerts a Limited Effect on Radiation-Induced Inhibition of Tumor Growth in a Subcutaneous Murine Tumor Model. Radiat. Res. 2023, 200, 382–388. [Google Scholar] [CrossRef]
- Rijksen, B.L.T.; Pos, F.J.; Hulshof, M.; Vernooij, R.W.M.; Jansen, H.; van Andel, G.; Wijsman, B.P.; Somford, D.M.; Busstra, M.B.; van Moorselaar, R.J.A.; et al. Variation in the Prescription of Androgen Deprivation Therapy in Intermediate- and High-risk Prostate Cancer Patients Treated with Radiotherapy in the Netherlands, and Adherence to European Association of Urology Guidelines: A Population-based Study. Eur. Urol. Focus 2021, 7, 332–339. [Google Scholar] [CrossRef]









Disclaimer/Publisher’s Note: The statements, opinions and data contained in all publications are solely those of the individual author(s) and contributor(s) and not of MDPI and/or the editor(s). MDPI and/or the editor(s) disclaim responsibility for any injury to people or property resulting from any ideas, methods, instructions or products referred to in the content. |
© 2024 by the authors. Licensee MDPI, Basel, Switzerland. This article is an open access article distributed under the terms and conditions of the Creative Commons Attribution (CC BY) license (https://creativecommons.org/licenses/by/4.0/).
Share and Cite
Zou, Y.; Xu, H.; Wu, X.; Liu, X.; Zhao, J. Enhancing Radiotherapy Sensitivity in Prostate Cancer with Lentinan-Functionalized Selenium Nanoparticles: Mechanistic Insights and Therapeutic Potential. Pharmaceutics 2024, 16, 1230. https://doi.org/10.3390/pharmaceutics16091230
Zou Y, Xu H, Wu X, Liu X, Zhao J. Enhancing Radiotherapy Sensitivity in Prostate Cancer with Lentinan-Functionalized Selenium Nanoparticles: Mechanistic Insights and Therapeutic Potential. Pharmaceutics. 2024; 16(9):1230. https://doi.org/10.3390/pharmaceutics16091230
Chicago/Turabian StyleZou, Yani, Helin Xu, Xiu Wu, Xuesong Liu, and Jianfu Zhao. 2024. "Enhancing Radiotherapy Sensitivity in Prostate Cancer with Lentinan-Functionalized Selenium Nanoparticles: Mechanistic Insights and Therapeutic Potential" Pharmaceutics 16, no. 9: 1230. https://doi.org/10.3390/pharmaceutics16091230
APA StyleZou, Y., Xu, H., Wu, X., Liu, X., & Zhao, J. (2024). Enhancing Radiotherapy Sensitivity in Prostate Cancer with Lentinan-Functionalized Selenium Nanoparticles: Mechanistic Insights and Therapeutic Potential. Pharmaceutics, 16(9), 1230. https://doi.org/10.3390/pharmaceutics16091230

