A Modified Cell-Penetrating Peptide Enhances Insulin and Oxytocin Delivery across an RPMI 2650 Nasal Epithelial Cell Barrier In Vitro
Abstract
1. Introduction
2. Materials and Methods
2.1. Peptides
2.2. Cell Lines
2.3. Insulin–PLR and Oxytocin–PLR Nanocomplex Formation
2.4. Effect of PLR on Insulin Uptake by RPMI 2650 Cells
2.4.1. Flow Cytometry
2.4.2. Confocal Microscopy
2.5. Effect of PLR on Insulin Transcytosis across an RPMI 2650 Cell Barrier
2.6. Effect of Insulin–PLR Nanocomplexes on RPMI 2650 Cell Viability
2.7. Demonstration of Oxytocin–PLR Nanocomplex Formation
2.7.1. Fluorescence Quenching
2.7.2. Bioactivity Studies in a Hs 578T Reporter Assay
2.7.3. DLS and TEM
2.8. Effect of PLR on Oxytocin Transcytosis across an RPMI 2650 Cell Barrier
2.9. Effect of Oxytocin–PLR Nanocomplexes on RPMI 2650 Cell Viability
2.10. Statistical Analyses
3. Results and Discussion
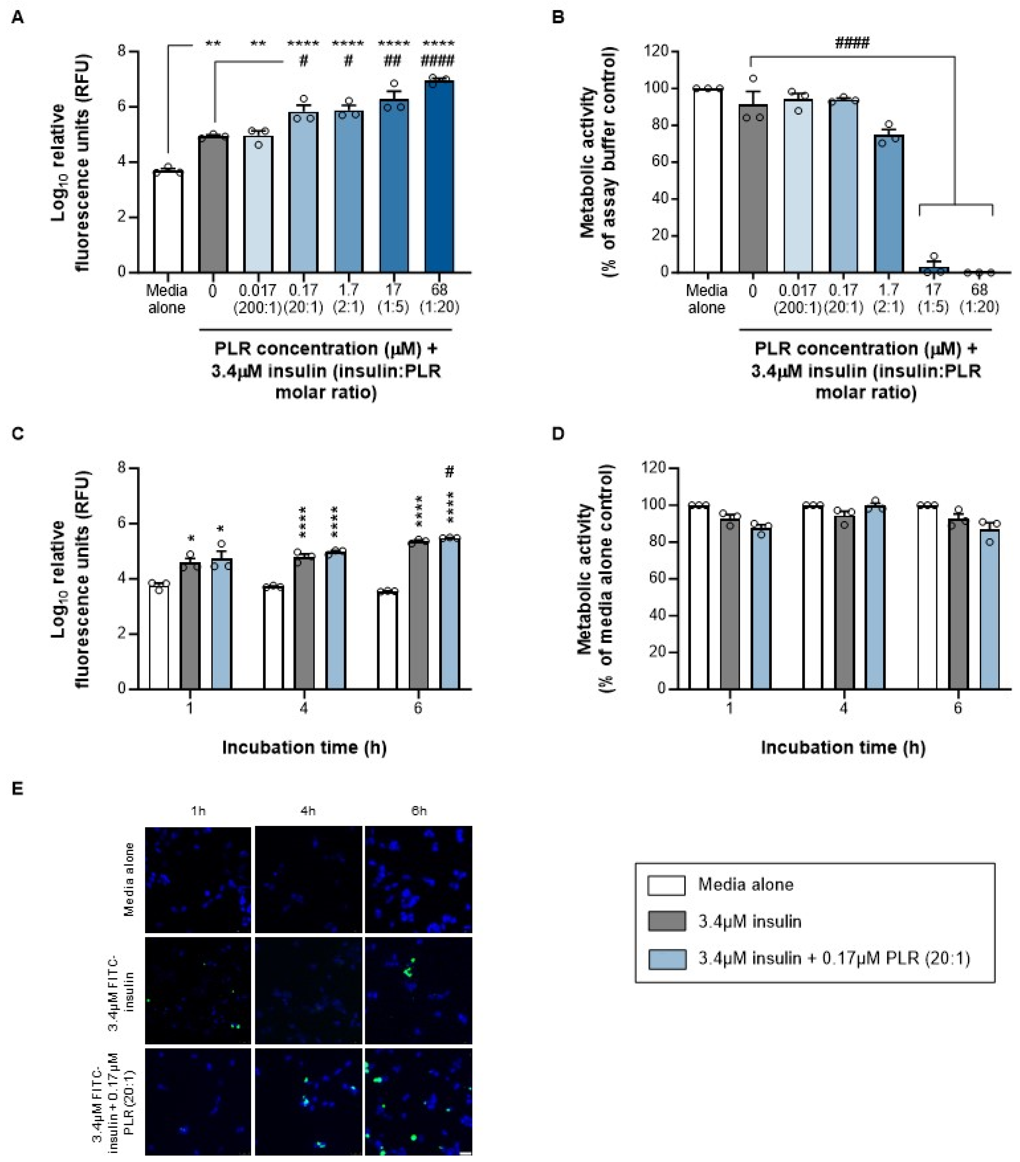
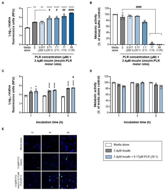
3.1. PLR Increases Insulin Uptake and Transcytosis at Concentrations That Do Not Reduce RPMI 2650 Barrier Integrity or Cell Viability
3.1.1. Insulin Uptake
3.1.2. Insulin Transcytosis
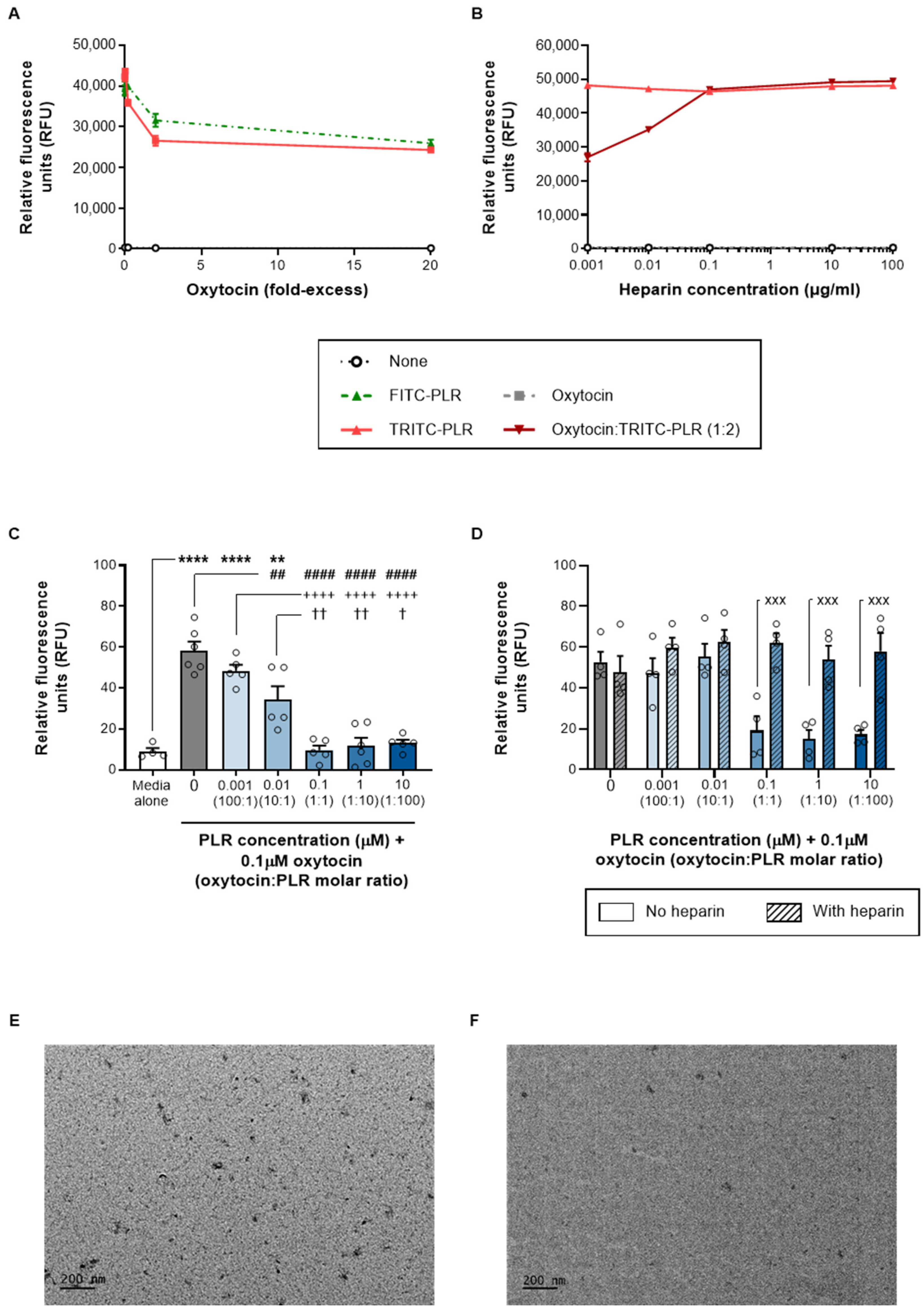
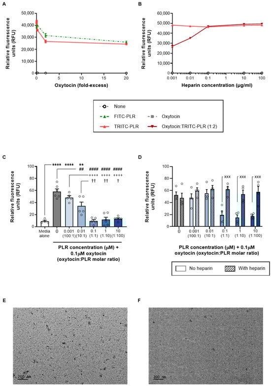
3.2. Oxytocin Complexes with PLR and Retains Its Biological Activity upon Dissociation
3.2.1. Fluorescence Quenching and Dequenching
3.2.2. Bioactivity Studies in Hs 578T Cells
3.2.3. DLS and TEM
3.3. PLR Increases Oxytocin Transcytosis at Concentrations That Do Not Reduce RPMI 2650 Barrier Integrity or Cell Viability
4. Conclusions
Supplementary Materials
Author Contributions
Funding
Institutional Review Board Statement
Informed Consent Statement
Data Availability Statement
Acknowledgments
Conflicts of Interest
References
- Rossino, G.; Marchese, E.; Galli, G.; Verde, F.; Finizio, M.; Serra, M.; Linciano, P.; Collina, S. Peptides as therapeutic agents: Challenges and opportunities in the green transition era. Molecules 2023, 28, 7165. [Google Scholar] [CrossRef]
- Kristensen, M.; Nielsen, H.M. Cell-penetrating peptides as tools to enhance non-injectable delivery of biopharmaceuticals. Tissue Barriers 2016, 4, e1178369. [Google Scholar] [CrossRef]
- De Martini, L.B.; Sulmona, C.; Brambilla, L.; Rossi, D. Cell-penetrating peptides as valuable tools for nose-to-brain delivery of biological drugs. Cells 2023, 12, 1643. [Google Scholar] [CrossRef]
- Luo, D.; Ni, X.; Yang, H.; Feng, L.; Chen, Z.; Bai, L. A comprehensive review of advanced nasal delivery: Specially insulin and calcitonin. Eur. J. Pharm. Sci. 2024, 192, 106630. [Google Scholar] [CrossRef]
- Dixon, J.E.; Osman, G.; Morris, G.E.; Markides, H.; Rotherham, M.; Bayoussef, Z.; El Haj, A.J.; Denning, C.; Shakesheff, K.M. Highly efficient delivery of functional cargoes by the synergistic effect of GAG binding motifs and cell-penetrating peptides. Proc. Natl. Acad. Sci. USA 2016, 113, E291–E299. [Google Scholar] [CrossRef]
- Rehmani, S.; McLaughlin, C.M.; Eltaher, H.M.; Moffett, R.C.; Flatt, P.R.; Dixon, J.E. Orally-delivered insulin-peptide nanocomplexes enhance transcytosis from cellular depots and improve diabetic blood glucose control. J. Control. Release 2023, 360, 93–109. [Google Scholar] [CrossRef]
- Osman, G.; Rodriguez, J.; Chan, S.Y.; Chisholm, J.; Duncan, G.; Kim, N.; Tatler, A.L.; Shakesheff, K.M.; Hanes, J.; Suk, J.S.; et al. PEGylated enhanced cell penetrating peptide nanoparticles for lung gene therapy. J. Control. Release 2018, 285, 35–45. [Google Scholar] [CrossRef]
- So, R.B.; Li, G.; Brentville, V.; Daly, J.M.; Dixon, J.E. Combined biolistic and cell penetrating peptide delivery for the development of scalable intradermal DNA vaccines. J. Control. Release 2024, 367, 209–222. [Google Scholar] [CrossRef]
- Raftery, R.M.; Walsh, D.P.; Blokpoel Ferreras, L.; Mencía Castaño, I.; Chen, G.; LeMoine, M.; Osman, G.; Shakesheff, K.M.; Dixon, J.E.; O’Brien, F.J. Highly versatile cell-penetrating peptide loaded scaffold for efficient and localised gene delivery to multiple cell types: From development to application in tissue engineering. Biomaterials 2019, 216, 119277. [Google Scholar] [CrossRef]
- Power, R.N.; Cavanagh, B.L.; Dixon, J.E.; Curtin, C.M.; O’Brien, F.J. Development of a gene-activated scaffold incorporating multifunctional cell-penetrating peptides for pSDF-1α delivery for enhanced angiogenesis in tissue engineering applications. Int. J. Mol. Sci. 2022, 23, 1460. [Google Scholar] [CrossRef]
- Lamiable, A.; Thévenet, P.; Rey, J.; Vavrusa, M.; Derreumaux, P.; Tufféry, P. PEP-FOLD3: Faster de novo structure prediction for linear peptides in solution and in complex. Nucleic Acids Res. 2016, 44, W449–W454. [Google Scholar] [CrossRef] [PubMed]
- Bose, M.; Farias Quipildor, G.; Ehrlich, M.E.; Salton, S.R. Intranasal peptide therapeutics: A promising avenue for overcoming the challenges of traditional CNS drug development. Cells 2022, 11, 3629. [Google Scholar] [CrossRef] [PubMed]
- Sabbagh, F.; Muhamad, I.I.; Niazmand, R.; Dikshit, P.K.; Kim, B.S. Recent progress in polymeric non-invasive insulin delivery. Int. J. Biol. Macromol. 2022, 203, 222–243. [Google Scholar] [CrossRef] [PubMed]
- Maeng, J.; Lee, K. Systemic and brain delivery of antidiabetic peptides through nasal administration using cell-penetrating peptides. Front. Pharmacol. 2022, 13, 1068495. [Google Scholar] [CrossRef] [PubMed]
- Hilsted, J.; Madsbad, S.; Hvidberg, A.; Rasmussen, M.H.; Krarup, T.; Ipsen, H.; Hansen, B.; Pedersen, M.; Djurup, R.; Oxenbøll, B. Intranasal insulin therapy: The clinical realities. Diabetologia 1985, 38, 680–684. [Google Scholar] [CrossRef]
- Shpakov, A.O.; Zorina, I.I.; Derkach, K.V. Hot spots for the use of intranasal insulin: Cerebral ischemia, brain injury, diabetes mellitus, endocrine disorders and postoperative delirium. Int. J. Mol. Sci. 2023, 24, 3278. [Google Scholar] [CrossRef]
- Kamei, N.; Suwabe, S.; Arime, K.; Bando, H.; Murata, K.; Yamaguchi, M.; Yokoyama, N.; Tanaka, E.; Hashimoto, A.; Kanazawa, T.; et al. Investigation of the transport pathways associated with enhanced brain delivery of peptide drugs by intranasal coadministration with penetratin. Pharmaceutics 2021, 13, 1745. [Google Scholar] [CrossRef]
- Mercier, C.; Perek, N.; Delavenne, X. Is RPMI 2650 a suitable in vitro nasal model for drug transport studies? Eur. J. Drug Metab. Pharmacokinet. 2018, 43, 13–24. [Google Scholar] [CrossRef]
- Mercier, C.; Hodin, S.; He, Z.; Perek, N.; Delavenne, X. Pharmacological characterization of the RPMI 2650 model as a relevant tool for assessing the permeability of intranasal drugs. Mol. Pharm. 2018, 15, 2246–2256. [Google Scholar] [CrossRef]
- Sibinovska, N.; Žakelj, S.; Kristan, K. Suitability of RPMI 2650 cell models for nasal drug permeability prediction. Eur. J. Pharm. Biopharm. 2019, 145, 145–195. [Google Scholar] [CrossRef]
- Sibinovska, N.; Žakelj, S.; Trontelj, J.; Kristan, K. Comparison of RPMI 2650 cell layers and excised sheep nasal epithelial tissues in terms of nasal drug delivery and immunocytochemistry properties. Pharmaceutics 2022, 14, 369. [Google Scholar] [CrossRef]
- Gerber, W.; Svitina, H.; Steyn, D.; Peterson, B.; Kotzé, A.; Weldon, C.; Hamman, J.H. Applicability of RPMI 2650 and Calu-3 cell models for evaluation of nasal formulations. J. Pharmacol. Toxicol. Methods 2022, 113, 107131. [Google Scholar] [CrossRef] [PubMed]
- Barlang, L.A.; Weinbender, K.; Merkel, O.M.; Popp, A. Characterization of critical parameters using an air-liquid interface model with RPMI 2650 cells for permeability studies of small molecules. Drug Deliv. Transl. Res. 2024, 14, 1601–1615. [Google Scholar] [CrossRef]
- Xu, M.; McCanna, D.J.; Sivak, J.G. Use of the viability reagent PrestoBlue in comparison with alamarBlue and MTT to assess the viability of human corneal epithelial cells. J. Pharmacol. Toxicol. Methods 2015, 71, 1–7. [Google Scholar] [CrossRef] [PubMed]
- Mouillac, B.; Manning, M.; Durroux, T. Fluorescent agonists and antagonists for vasopressin/oxytocin G protein-coupled receptors: Usefulness in ligand screening assays and receptor studies. Mini Rev. Med. Chem. 2008, 8, 996–1005. [Google Scholar] [CrossRef][Green Version]
- Copland, J.A.; Jeng, Y.J.; Strakova, Z.; Ives, K.L.; Hellmich, M.R.; Soloff, M.S. Demonstration of functional oxytocin receptors in human breast Hs578T cells and their up-regulation through a protein kinase C-dependent pathway. Endocrinology 1999, 140, 2258–2267. [Google Scholar] [CrossRef][Green Version]
- Ito, Y.; Kobayashi, T.; Kimura, T.; Matsuura, N.; Wakasugi, E.; Takeda, T.; Shimano, T.; Kubota, Y.; Nobunaga, T.; Makino, Y.; et al. Investigation of the oxytocin receptor expression in human breast cancer tissue using newly established monoclonal antibodies. Endocrinology 1996, 137, 773–779. [Google Scholar] [CrossRef]
- Abrahams, A.B. Deciphering the Neural Mechanisms of Oxytocin’s Prosocial and Antipsychotic-Like Effects. PhD Thesis, University of Nottingham, Nottingham, UK, July 2021. Available online: https://eprints.nottingham.ac.uk/id/eprint/66988 (accessed on 13 June 2024).
- Bastian, S.E.; Walton, P.E.; Ballard, F.J.; Belford, D.A. Transport of IGF-I across epithelial monolayers. J. Endocrinol. 1999, 162, 361–369. [Google Scholar] [CrossRef][Green Version]
- Xu, J.; Li, G.; Wang, Z.; Si, L.; He, S.; Cai, J.; Huang, J.; Donovan, M.D. The role of L-type amino acid transporters in the uptake of glyphosate across mammalian epithelial tissues. Chemosphere 2016, 145, 487–494. [Google Scholar] [CrossRef]
- Bai, S.; Yang, T.; Abbruscato, T.J.; Ahsan, F. Evaluation of human nasal RPMI 2650 cells grown at an air-liquid interface as a model for nasal drug transport studies. J. Pharm. Sci. 2008, 97, 1165–1178. [Google Scholar] [CrossRef]
- Kreft, M.E.; Jerman, U.D.; Lasič, E.; Rižner, T.L.; Hevir-Kene, N.; Peternel, L.; Kristan, K. The characterization of the human nasal epithelial cell line RPMI 2650 under different culture conditions and their optimization for an appropriate in vitro nasal model. Pharm. Res. 2015, 32, 665–679. [Google Scholar] [CrossRef] [PubMed]
- Gao, J.; Hugger, E.D.; Beck-Westermeyer, M.S.; Borchardt, R.T. Estimating intestinal mucosal permeation of compounds using Caco-2 cell monolayers. Curr. Protoc. Pharmacol. 2000, 8, 7.2.1–7.2.23. [Google Scholar] [CrossRef] [PubMed]
- Lall, N.; Henley-Smith, C.J.; De Canha, M.N.; Oosthuizen, C.B.; Berrington, D. Viability reagent, PrestoBlue, in comparison with other available reagents, utilized in cytotoxicity and antimicrobial assays. Int. J. Microbiol. 2013, 2013, 420601. [Google Scholar] [CrossRef] [PubMed]
- Wu, J.H.; Diamond, S.L. A fluorescence quench and dequench assay of fibrinogen polymerization, fibrinogenolysis, or fibrinolysis. Anal. Biochem. 1995, 224, 83–91. [Google Scholar] [CrossRef]
- Caers, J.; Peymen, K.; Suetens, N.; Temmerman, L.; Janssen, T.; Schoofs, L.; Beets, I. Characterization of G protein-coupled receptors by a fluorescence-based calcium mobilization assay. J. Vis. Exp. 2014, 28, e51516. [Google Scholar] [CrossRef]
- Manning, M.; Misicka, A.; Olma, A.; Bankowski, K.; Stoev, S.; Chini, B.; Durroux, T.; Mouillac, B.; Corbani, M.; Guillon, G. Oxytocin and vasopressin agonists and antagonists as research tools and potential therapeutics. J. Neuroendocrinol. 2012, 24, 609–628. [Google Scholar] [CrossRef]
- Tashima, T. Shortcut approaches to substance delivery into the brain based on intranasal administration using nanodelivery strategies for insulin. Molecules 2020, 25, 5188. [Google Scholar] [CrossRef]
- Reichl, S.; Becker, K. Cultivation of RPMI 2650 cells as an in-vitro model for human transmucosal nasal drug absorption studies: Optimization of selected culture conditions. J. Pharm. Pharmacol. 2012, 64, 1621–1630. [Google Scholar] [CrossRef]
- Teijeiro-Osorio, D.; Remuñán-López, C.; Alonso, M.J. New generation of hybrid poly/oligosaccharide nanoparticles as carriers for the nasal delivery of macromolecules. Biomacromolecules 2009, 10, 243–249. [Google Scholar] [CrossRef]
- Shah, D.; Guo, Y.; Ban, I.; Shao, J. Intranasal delivery of insulin by self-emulsified nanoemulsion system: In vitro and in vivo studies. Int. J. Pharm. 2022, 616, 121565. [Google Scholar] [CrossRef]
- Akel, H.; Csóka, I.; Ambrus, R.; Bocsik, A.; Gróf, I.; Mészáros, M.; Szecskó, A.; Kozma, G.; Veszelka, S.; Deli, M.A.; et al. In vitro comparative study of solid lipid and PLGA nanoparticles designed to facilitate nose-to-brain delivery of insulin. Int. J. Mol. Sci. 2021, 22, 13258. [Google Scholar] [CrossRef] [PubMed]
- Seki, T.; Kanbayashi, H.; Chono, S.; Tabata, Y.; Morimoto, K. Effects of a sperminated gelatin on the nasal absorption of insulin. Int. J. Pharm. 2007, 338, 213–218. [Google Scholar] [CrossRef] [PubMed]
- Wei, X.; Duan, X.; Zhang, Y.; Ma, Z.; Li, C.; Zhang, X. Internalization mechanism of phenylboronic-acid-decorated nanoplatform for enhanced nasal insulin delivery. ACS Appl. Bio. Mater. 2020, 3, 2132–2139. [Google Scholar] [CrossRef]
- Das, A.; Vartak, R.; Islam, M.A.; Kumar, S.; Shao, J.; Patel, K. Arginine-coated nanoglobules for the nasal delivery of insulin. Pharmaceutics 2023, 15, 353. [Google Scholar] [CrossRef] [PubMed]
- Natsheh, H.; Touitou, E. Phospholipid Magnesome-a nasal vesicular carrier for delivery of drugs to brain. Drug Deliv. Transl. Res. 2018, 8, 806–819. [Google Scholar] [CrossRef]
- Oppong-Damoah, A.; Zaman, R.U.; D’Souza, M.J.; Murnane, K.S. Nanoparticle encapsulation increases the brain penetrance and duration of action of intranasal oxytocin. Horm. Behav. 2019, 108, 20–29. [Google Scholar] [CrossRef]
- Mercier, C.; Jacqueroux, E.; He, Z.; Hodin, S.; Constant, S.; Perek, N.; Boudard, D.; Delavenne, X. Pharmacological characterization of the 3D MucilAir™ nasal model. Eur. J. Pharm. Biopharm. 2019, 139, 186–196. [Google Scholar] [CrossRef]
- Tratnjek, L.; Sibinovska, N.; Kristan, K.; Kreft, M.E. In vitro ciliotoxicity and cytotoxicity testing of repeated chronic exposure to topical nasal formulations for safety studies. Pharmaceutics 2021, 13, 1750. [Google Scholar] [CrossRef]
- Kashyap, K.; Shukla, R. Drug delivery and targeting to the brain through nasal route: Mechanisms, applications and challenges. Curr. Drug Deliv. 2019, 16, 887–901. [Google Scholar] [CrossRef]
- Elabd, S.; Sabry, I. Two birds with one stone: Possible dual-role of oxytocin in the treatment of diabetes and osteoporosis. Front. Endocrinol. 2015, 6, 121. [Google Scholar] [CrossRef]
- Zhang, B.; Nakata, M.; Nakae, J.; Ogawa, W.; Yada, T. Central insulin action induces activation of paraventricular oxytocin neurons to release oxytocin into circulation. Sci. Rep. 2018, 8, 10415. [Google Scholar] [CrossRef] [PubMed]





Disclaimer/Publisher’s Note: The statements, opinions and data contained in all publications are solely those of the individual author(s) and contributor(s) and not of MDPI and/or the editor(s). MDPI and/or the editor(s) disclaim responsibility for any injury to people or property resulting from any ideas, methods, instructions or products referred to in the content. |
© 2024 by the authors. Licensee MDPI, Basel, Switzerland. This article is an open access article distributed under the terms and conditions of the Creative Commons Attribution (CC BY) license (https://creativecommons.org/licenses/by/4.0/).
Share and Cite
Wong, S.; Brown, A.D.; Abrahams, A.B.; Nurzak, A.N.; Eltaher, H.M.; Sykes, D.A.; Veprintsev, D.B.; Fone, K.C.F.; Dixon, J.E.; King, M.V. A Modified Cell-Penetrating Peptide Enhances Insulin and Oxytocin Delivery across an RPMI 2650 Nasal Epithelial Cell Barrier In Vitro. Pharmaceutics 2024, 16, 1267. https://doi.org/10.3390/pharmaceutics16101267
Wong S, Brown AD, Abrahams AB, Nurzak AN, Eltaher HM, Sykes DA, Veprintsev DB, Fone KCF, Dixon JE, King MV. A Modified Cell-Penetrating Peptide Enhances Insulin and Oxytocin Delivery across an RPMI 2650 Nasal Epithelial Cell Barrier In Vitro. Pharmaceutics. 2024; 16(10):1267. https://doi.org/10.3390/pharmaceutics16101267
Chicago/Turabian StyleWong, Sara, Alexander D. Brown, Abigail B. Abrahams, An Nisaa Nurzak, Hoda M. Eltaher, David A. Sykes, Dmitry B. Veprintsev, Kevin C. F. Fone, James E. Dixon, and Madeleine V. King. 2024. "A Modified Cell-Penetrating Peptide Enhances Insulin and Oxytocin Delivery across an RPMI 2650 Nasal Epithelial Cell Barrier In Vitro" Pharmaceutics 16, no. 10: 1267. https://doi.org/10.3390/pharmaceutics16101267
APA StyleWong, S., Brown, A. D., Abrahams, A. B., Nurzak, A. N., Eltaher, H. M., Sykes, D. A., Veprintsev, D. B., Fone, K. C. F., Dixon, J. E., & King, M. V. (2024). A Modified Cell-Penetrating Peptide Enhances Insulin and Oxytocin Delivery across an RPMI 2650 Nasal Epithelial Cell Barrier In Vitro. Pharmaceutics, 16(10), 1267. https://doi.org/10.3390/pharmaceutics16101267

