Enhancing Liver Delivery of Gold Nanoclusters via Human Serum Albumin Encapsulation for Autoimmune Hepatitis Alleviation
Abstract
1. Introduction
2. Materials and Methods
2.1. Materials
2.2. Synthesis of GSH-Protected AuNCs (GA)
2.3. Synthesis of HSA-Encapsulated AuNCs (HA)
2.4. Characterization of the Au Nanoclusters
2.5. Experiments In Vitro
2.5.1. Culture and Treatment of Cells
2.5.2. Cell Viability Assay with Cell Counting Kit-8
2.5.3. Protein Extraction and Western Blotting
2.6. Experiments In Vivo
2.6.1. Animal Studies
2.6.2. Quantitative Detection of Au Distribution In Vivo by ICP-MS
2.6.3. Enzyme-Linked Immunosorbent Assay
2.6.4. Liver Tissue Sections for HE Staining
2.6.5. Immunofluorescence Experiments
2.7. Statistical Analyses
3. Results and Discussion
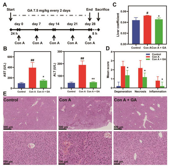
3.1. GSH-Protected AuNCs Attenuates Con A-Induced Liver Injury in Mice
3.2. Preparation and Characterization of HSA Encapsulated AuNCs
3.3. HA-Enhanced Liver Targeting and Attenuation in Con A-Induced AIH
3.4. HA Suppresses Con A-Induced Pro-Inflammatory Cytokines In Vivo
3.5. Mechanism of HA Alleviating Con A-Induced AIH In Vitro
3.6. HA Inhibits Con A-Induced Activation of STAT1/STAT3 In Vivo
3.7. Biosafety of HA in Murine
4. Conclusions
Supplementary Materials
Author Contributions
Funding
Institutional Review Board Statement
Informed Consent Statement
Data Availability Statement
Acknowledgments
Conflicts of Interest
Abbreviations
| AuNCs | Au nanoclusters |
| AIH | Autoimmune hepatitis |
| GSH | Glutathione |
| HSA | Human serum albumin |
| GA | GSH-protected AuNCs |
| HA | HSA-encapsulated AuNCs |
| Con A | Concanavalin A |
| DDS | Drug delivery system |
| AST | Aspartate transaminase |
| ALT | Alanine transaminase |
| INF-γ | Interferon gamma |
| STAT | Signal Transduction and Transcription Activator3 |
| JAK2 | Janus kinase2 |
| TNF-α | Tumor necrosis factor |
| IL-6 | Interleukin 6 |
| FBS | Fetal bovine serum |
| DMEM | Dulbecco’s modified Eagle medium |
| CCK-8 | Cell Counting Kit 8 |
| PL | Photoluminescence |
| STEM | Scanning transmission electron microscope |
| EDS | Energy dispersive spectrum |
| ICP-MS | Inductively coupled plasma mass spectrometry |
| AML12 | Alpha mouse liver 12 |
| DMEM/F12 | Dulbecco’s Modified Eagle Medium/Nutrient Mixture F-12 |
| ECL | Enhanced chemiluminescence |
| ELISA | Enzyme-linked immunosorbent assay |
| H&E | Hematoxylin and Eosin |
| TUNEL | TdT-mediated dUTP Nick-End Labeling |
| PBS | Phosphate-buffered saline |
| SD | Standard deviation |
| DLS | Dynamic light dispersion |
| UV-VIS | Ultraviolet-visible |
| MALDI-TOF | Matrix-assisted laser desorption/Ionization time-of-flight |
References
- Muratori, L.; Lohse, A.W.; Lenzi, M. Diagnosis and Management of Autoimmune Hepatitis. BMJ 2023, 380, e070201. [Google Scholar] [CrossRef] [PubMed]
- Terziroli Beretta-Piccoli, B.; Mieli-Vergani, G.; Vergani, D. Autoimmune Hepatitis: Standard Treatment and Systematic Review of Alternative Treatments. World J. Gastroenterol. 2017, 23, 6030–6048. [Google Scholar] [CrossRef] [PubMed]
- Mieli-Vergani, G.; Vergani, D.; Czaja, A.J.; Manns, M.P.; Krawitt, E.L.; Vierling, J.M.; Lohse, A.W.; Montano-Loza, A.J. Autoimmune Hepatitis. Nat. Rev. Dis. Primers 2018, 4, 18017. [Google Scholar] [CrossRef]
- Pape, S.; Schramm, C.; Gevers, T.J. Clinical Management of Autoimmune Hepatitis. United Eur. Gastroenterol. J. 2019, 7, 1156–1163. [Google Scholar] [CrossRef] [PubMed]
- Brahim, I.; Brahim, I.; Hazime, R.; Admou, B. Autoimmune Hepatitis: Immunological Diagnosis. Presse Med. 2017, 46, 1008–1019. [Google Scholar] [CrossRef] [PubMed]
- Tiegs, G.; Hentschel, J.; Wendel, A. A T Cell-Dependent Experimental Liver Injury in Mice Inducible by Concanavalin A. J. Clin. Investig. 1992, 90, 196–203. [Google Scholar] [CrossRef] [PubMed]
- Sucher, E.; Sucher, R.; Gradistanac, T.; Brandacher, G.; Schneeberger, S.; Berg, T. Autoimmune Hepatitis—Immunologically Triggered Liver Pathogenesis—Diagnostic and Therapeutic Strategies. J. Immunol. Res. 2019, 2019, 9437043. [Google Scholar] [CrossRef] [PubMed]
- Hao, J.; Sun, W.; Xu, H. Pathogenesis of Concanavalin a Induced Autoimmune Hepatitis in Mice. Int. Immunopharmacol. 2022, 102, 108411. [Google Scholar] [CrossRef]
- Wang, H.-X.; Liu, M.; Weng, S.-Y.; Li, J.-J.; Xie, C.; He, H.-L.; Guan, W.; Yuan, Y.-S.; Gao, J. Immune Mechanisms of Concanavalin a Model of Autoimmune Hepatitis. World J. Gastroenterol. 2012, 18, 119–125. [Google Scholar] [CrossRef]
- Sass, G.; Heinlein, S.; Agli, A.; Bang, R.; Schümann, J.; Tiegs, G. Cytokine Expression in Three Mouse Models of Experimental Hepatitis. Cytokine 2002, 19, 115–120. [Google Scholar] [CrossRef]
- Świerczek, A.; Plutecka, H.; Ślusarczyk, M.; Chłoń-Rzepa, G.; Wyska, E. Pk/Pd Modeling of the Pde7 Inhibitor—Grms-55 in a Mouse Model of Autoimmune Hepatitis. Pharmaceutics 2021, 13, 597. [Google Scholar] [CrossRef]
- Cheng, P.; Chen, K.; Xia, Y.; Dai, W.; Wang, F.; Shen, M.; Wang, C.; Yang, J.; Zhu, R.; Zhang, H.; et al. Hydrogen Sulfide, a Potential Novel Drug, Attenuates Concanavalin a-Induced Hepatitis. Drug Des. Dev. Ther. 2014, 8, 1277–1286. [Google Scholar]
- Kusters, S.; Gantner, F.; Kunstle, G.; Tiegs, G. Interferon Gamma Plays a Critical Role in T Cell-Dependent Liver Injury in Mice Initiated by Concanavalin A. Gastroenterology 1996, 111, 462–471. [Google Scholar] [CrossRef] [PubMed]
- Tagawa, Y.-I.; Sekikawa, K.; Iwakura, Y. Suppression of Concanavalin a-Induced Hepatitis in Ifn-Gamma (-/-) Mice, but Not in Tnf-Alpha (-/-) Mice: Role for Ifn-Gamma in Activating Apoptosis of Hepatocytes. J. Immunol. 1997, 159, 1418–1428. [Google Scholar] [CrossRef] [PubMed]
- Li, S.; Xia, Y.; Chen, K.; Li, J.; Liu, T.; Wang, F.; Lu, J.; Zhou, Y.; Guo, C. Epigallocatechin-3-Gallate Attenuates Apoptosis and Autophagy in Concanavalin a-Induced Hepatitis by Inhibiting Bnip3. Drug Des. Dev. Ther. 2016, 10, 631–647. [Google Scholar] [CrossRef] [PubMed]
- Fan, D.; Cao, Y.; Cao, M.; Wang, Y.; Cao, Y.; Gong, T. Nanomedicine in Cancer Therapy. Signal Transduct. Target. Ther. 2023, 8, 293. [Google Scholar] [CrossRef] [PubMed]
- Yang, G.; Wang, Z.; Du, F.; Jiang, F.; Yuan, X.; Ying, J.Y. Ultrasmall Coinage Metal Nanoclusters as Promising Theranostic Probes for Biomedical Applications. J. Am. Chem. Soc. 2023, 145, 11879–11898. [Google Scholar] [CrossRef]
- Hao, D.; Zhang, X.; Su, R.; Wang, Y.; Qi, W. Biomolecule-Protected Gold Nanoclusters: Synthesis and Biomedical Applications. J. Mater. Chem. B 2023, 11, 5051–5070. [Google Scholar] [CrossRef]
- Zare, I.; Chevrier, D.M.; Cifuentes-Rius, A.; Moradi, N.; Xianyu, Y.; Ghosh, S.; Trapiella-Alfonso, L.; Tian, Y.; Shourangiz-Haghighi, A.; Mukherjee, S. Protein-Protected Metal Nanoclusters as Diagnostic and Therapeutic Platforms for Biomedical Applications. Mater. Today 2021, 66, 159–193. [Google Scholar] [CrossRef]
- Yuan, Q.; Wang, Y.; Zhao, L.; Liu, R.; Gao, F.; Gao, L.; Gao, X. Peptide Protected Gold Clusters: Chemical Synthesis and Biomedical Applications. Nanoscale 2016, 8, 12095–12104. [Google Scholar] [CrossRef]
- Gao, F.; Yuan, Q.; Cai, P.; Gao, L.; Zhao, L.; Liu, M.; Yao, Y.; Chai, Z.; Gao, X. Au Clusters Treat Rheumatoid Arthritis with Uniquely Reversing Cartilage/Bone Destruction. Adv. Sci. 2019, 6, 1801671. [Google Scholar] [CrossRef] [PubMed]
- Lu, C.; Xue, L.; Luo, K.; Liu, Y.; Lai, J.; Yao, X.; Xue, Y.; Huo, W.; Meng, C.; Xia, D. Colon-Accumulated Gold Nanoclusters Alleviate Intestinal Inflammation and Prevent Secondary Colorectal Carcinogenesis Via Nrf2-Dependent Macrophage Reprogramming. ACS Nano 2023, 17, 18421–18432. [Google Scholar] [CrossRef]
- Liu, Y.; Meng, C.; Li, Y.; Xia, D.; Lu, C.; Lai, J.; Zhang, Y.; Cao, K.; Gao, X.; Yuan, Q. Peptide-Protected Gold Nanoclusters Efficiently Ameliorate Acute Contact Dermatitis and Psoriasis Via Repressing the Tnf-A/Nf-Κb/Il-17a Axis in Keratinocytes. Nanomaterials 2023, 13, 662. [Google Scholar] [CrossRef] [PubMed]
- Xia, F.; Hou, W.; Liu, Y.; Wang, W.; Han, Y.; Yang, M.; Zhi, X.; Li, C.; Qi, D.; Li, T. Cytokine Induced Killer Cells-Assisted Delivery of Chlorin E6 Mediated Self-Assembled Gold Nanoclusters to Tumors for Imaging and Immuno-Photodynamic Therapy. Biomaterials 2018, 170, 1–11. [Google Scholar] [CrossRef] [PubMed]
- Feng, D.; Mei, Y.; Wang, Y.; Zhang, B.; Wang, C.; Xu, L. Tetrandrine Protects Mice from Concanavalin a-Induced Hepatitis through Inhibiting Nf-Κb Activation. Immunol. Lett. 2008, 121, 127–133. [Google Scholar] [CrossRef]
- Gu, J.; Li, K.; Lin, H.; Wang, Y.; Zhou, Y.; Chen, D.; Gu, X.; Shi, H. Cadmium Induced Immunosuppression through Tlr-Iκbα-Nfκb Signaling by Promoting Autophagic Degradation. Ecotoxicol. Environ. Saf. 2023, 259, 115017. [Google Scholar] [CrossRef]
- Ren, M.; Zhang, J.; Dai, S.; Wang, C.; Chen, Z.; Zhang, S.; Xu, J.; Qin, X.; Liu, F. Cx3cr1 Deficiency Exacerbates Immune-Mediated Hepatitis by Increasing Nf-Κb-Mediated Cytokine Production in Macrophage and T Cell. Exp. Biol. Med. 2023, 248, 117–129. [Google Scholar] [CrossRef]
- Porret, E.; Le Guével, X.; Coll, J.-L. Gold Nanoclusters for Biomedical Applications: Toward in Vivo Studies. J. Mater. Chem. B 2020, 8, 2216–2232. [Google Scholar] [CrossRef]
- Wong, O.A.; Hansen, R.J.; Ni, T.W.; Heinecke, C.L.; Compel, W.S.; Gustafson, D.L.; Ackerson, C.J. Structure–Activity Relationships for Biodistribution, Pharmacokinetics, and Excretion of Atomically Precise Nanoclusters in a Murine Model. Nanoscale 2013, 5, 10525–10533. [Google Scholar] [CrossRef]
- Zhang, B.; Chen, J.; Cao, Y.; Chai, O.J.H.; Xie, J. Ligand Design in Ligand-Protected Gold Nanoclusters. Small 2021, 17, 2004381. [Google Scholar] [CrossRef]
- Zhang, X.-D.; Wu, D.; Shen, X.; Liu, P.-X.; Fan, F.-Y.; Fan, S.-J. In Vivo Renal Clearance, Biodistribution, Toxicity of Gold Nanoclusters. Biomaterials 2012, 33, 4628–4638. [Google Scholar] [CrossRef] [PubMed]
- Yasuda, K.; Maeda, H.; Kinoshita, R.; Minayoshi, Y.; Mizuta, Y.; Nakamura, Y.; Imoto, S.; Nishi, K.; Yamasaki, K.; Sakuragi, M. Encapsulation of an Antioxidant in Redox-Sensitive Self-Assembled Albumin Nanoparticles for the Treatment of Hepatitis. ACS Nano 2023, 17, 16668–16681. [Google Scholar] [CrossRef]
- Mangano, K.; Cavalli, E.; Mammana, S.; Basile, M.S.; Caltabiano, R.; Pesce, A.; Puleo, S.; Atanasov, A.G.; Magro, G.; Nicoletti, F.; et al. Involvement of the Nrf2/Ho-1/Co Axis and Therapeutic Intervention with the Co-Releasing Molecule Corm-A1, in a Murine Model of Autoimmune Hepatitis. J. Cell. Physiol. 2018, 233, 4156–4165. [Google Scholar] [CrossRef] [PubMed]
- Xie, J.; Zheng, Y.; Ying, J.Y. Protein-Directed Synthesis of Highly Fluorescent Gold Nanoclusters. J. Am. Chem. Soc. 2009, 131, 888–889. [Google Scholar] [CrossRef] [PubMed]
- Zhang, Z.C.; Yao, Y.W.; Yuan, Q.; Lu, C.; Zhang, X.C.; Yuan, J.L.; Hou, K.X.; Zhang, C.Y.; Du, Z.Y.; Gao, X.Y.; et al. Gold Clusters Prevent Breast Cancer Bone Metastasis by Suppressing Tumor-Induced Osteoclastogenesis. Theranostics 2020, 10, 4042–4055. [Google Scholar] [CrossRef]
- Crowley, D.; O’Callaghan, Y.; McCarthy, A.; Connolly, A.; Piggott, C.O.; FitzGerald, R.J.; O’Brien, N.M. Immunomodulatory Potential of a Brewers’ Spent Grain Protein Hydrolysate Incorporated into Low-Fat Milk Following in Vitro gastrointestinal Digestion. Int. J. Food Sci. Nutr. 2015, 66, 672–676. [Google Scholar] [CrossRef]
- Sang, X.-X.; Wang, R.-L.; Zhang, C.-E.; Liu, S.-J.; Shen, H.-H.; Guo, Y.-M.; Zhang, Y.-M.; Niu, M.; Wang, J.-B.; Bai, Z.-F.; et al. Sophocarpine Protects Mice from Cona-Induced Hepatitis Via Inhibition of the Ifn-Gamma/Stat1 Pathway. Front. Pharmacol. 2017, 8, 140. [Google Scholar] [CrossRef]








Disclaimer/Publisher’s Note: The statements, opinions and data contained in all publications are solely those of the individual author(s) and contributor(s) and not of MDPI and/or the editor(s). MDPI and/or the editor(s) disclaim responsibility for any injury to people or property resulting from any ideas, methods, instructions or products referred to in the content. |
© 2024 by the authors. Licensee MDPI, Basel, Switzerland. This article is an open access article distributed under the terms and conditions of the Creative Commons Attribution (CC BY) license (https://creativecommons.org/licenses/by/4.0/).
Share and Cite
Meng, C.; Liu, Y.; Ming, Y.; Lu, C.; Li, Y.; Zhang, Y.; Su, D.; Gao, X.; Yuan, Q. Enhancing Liver Delivery of Gold Nanoclusters via Human Serum Albumin Encapsulation for Autoimmune Hepatitis Alleviation. Pharmaceutics 2024, 16, 110. https://doi.org/10.3390/pharmaceutics16010110
Meng C, Liu Y, Ming Y, Lu C, Li Y, Zhang Y, Su D, Gao X, Yuan Q. Enhancing Liver Delivery of Gold Nanoclusters via Human Serum Albumin Encapsulation for Autoimmune Hepatitis Alleviation. Pharmaceutics. 2024; 16(1):110. https://doi.org/10.3390/pharmaceutics16010110
Chicago/Turabian StyleMeng, Cong, Yu Liu, Yuping Ming, Cao Lu, Yanggege Li, Yulu Zhang, Dongdong Su, Xueyun Gao, and Qing Yuan. 2024. "Enhancing Liver Delivery of Gold Nanoclusters via Human Serum Albumin Encapsulation for Autoimmune Hepatitis Alleviation" Pharmaceutics 16, no. 1: 110. https://doi.org/10.3390/pharmaceutics16010110
APA StyleMeng, C., Liu, Y., Ming, Y., Lu, C., Li, Y., Zhang, Y., Su, D., Gao, X., & Yuan, Q. (2024). Enhancing Liver Delivery of Gold Nanoclusters via Human Serum Albumin Encapsulation for Autoimmune Hepatitis Alleviation. Pharmaceutics, 16(1), 110. https://doi.org/10.3390/pharmaceutics16010110

