Mechanism of TCF21 Downregulation Leading to Immunosuppression of Tumor-Associated Macrophages in Non-Small Cell Lung Cancer
Abstract
1. Introduction
2. Materials and Methods
2.1. Differentially Expressed Gene (DEG) Analysis
2.2. Cell-Grouping Treatment
2.3. Induction and Grouping of M1 and M2 Macrophages
2.4. Experimental Cell Grouping on Macrophage Polarization of T Cell Viability and Tumor Killing
2.5. qPCR Assay
2.6. Western Blot Assay
2.7. Flow Cytometry
2.8. Immunofluorescence Assay
2.9. ELISA Assay
2.10. Dual-Luciferase Reporter Assay
2.11. Chromatin Immunoprecipitation-qPCR Detection (ChIP-qPCR)
3. Results
3.1. Screening and Validation of Key Genes for NSCLC Treatment Using a Bioinformatics Approach
3.2. The Expression of TCF21 in Different Types of Macrophages
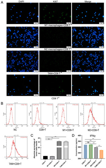
3.3. Impacts of Macrophage Polarization on T Cell Viability and Tumor Killing
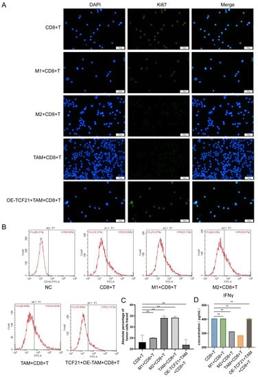
3.4. Impacts of TCF21 in Macrophages on T Cell Viability and Tumor Killing
3.5. TCF21 Regulates the Immunosuppressive Effect of TAM Macrophages by Acting on Notch4
3.6. The Exploration of the Direct Interaction between TCF21 and Notch4
4. Discussion
5. Conclusions
Supplementary Materials
Author Contributions
Funding
Data Availability Statement
Conflicts of Interest
Abbreviations
| NSCLC | Non-Small-Cell Carcinoma |
| TCF21 | Transcription factor 21 |
| TAMs | Tumor-associated macrophages |
| TME | Tumor Microenvironment |
| IFN | Interferon |
| Mrc1 | Mannose receptor C-type 1 |
| FN1 | Fibronectin1 |
| COX2 | Cyclooxygenase 2 |
| TNF-α | Tumor necrosis factor-α |
| Hes | Hairy and enhancer of split |
| Hey | Hes-related with YRPW motif |
References
- Siegel, R.L.; Miller, K.D.; Jemal, A. Cancer statistics, 2015. CA A Cancer J. Clin. 2015, 65, 5–29. [Google Scholar] [CrossRef] [PubMed]
- Sung, H.; Ferlay, J.; Siegel, R.L.; Laversanne, M.; Soerjomataram, I.; Jemal, A.; Bray, F. Global Cancer Statistics 2020: GLOBOCAN Estimates of Incidence and Mortality Worldwide for 36 Cancers in 185 Countries. CA A Cancer J. Clin. 2021, 71, 209–249. [Google Scholar] [CrossRef] [PubMed]
- Yin, J.; Fu, W.; Dai, L.; Jiang, Z.; Liao, H.; Chen, W.; Pan, L.; Zhao, J. ANKRD22 promotes progression of non-small cell lung cancer through transcriptional up-regulation of E2F1. Sci. Rep. 2017, 7, 4430. [Google Scholar] [CrossRef] [PubMed]
- Li, Y.-P.; Lin, R.; Chang, M.-Z.; Ai, Y.-J.; Ye, S.-P.; Han, H.-M.; Zhang, Y.-Y.; Mou, H.; Mu, R.-H.; Guo, X. The Effect of GPX2 on the Prognosis of Lung Adenocarcinoma Diagnosis and Proliferation, Migration, and Epithelial Mesenchymal Transition. J. Oncol. 2022, 2022, 7379157. [Google Scholar] [CrossRef]
- Luo, J.; Zhou, X.; Yakisich, J.S. Stemness and plasticity of lung cancer cells: Paving the road for better therapy. Onco Targets Ther. 2014, 7, 1129–1134. [Google Scholar]
- Li, L.-N.; Liu, Y.; Zhang, H.-C.; Wu, T.; Dai, Y.; Wang, W.-H. Helicobacter pylori infection reduces TAMs infiltration in a mouse model of AOM/DSS induced colitis-associated cancer. PLoS ONE 2020, 15, e0241840. [Google Scholar] [CrossRef]
- Chen, Y.; Zhang, C.; Chen, J.; Zhang, B.; Zhang, H.; Yang, X.; Liu, J.; Wu, Q. Expression of Transcription Factor 21 (TCF21) and Upregulation Its Level Inhibits Invasion and Metastasis in Esophageal Squamous Cell Carcinoma. Med. Sci. Monit. Int. Med. J. Exp. Clin. Res. 2018, 24, 4128–4136. [Google Scholar] [CrossRef]
- Zhang, X.; Wang, G.; Gurley, E.C.; Zhou, H. Flavonoid apigenin inhibits lipopolysaccharide-induced inflammatory response through multiple mechanisms in macrophages. PLoS ONE 2014, 9, e107072. [Google Scholar] [CrossRef]
- Zhang, Y.; Chen, Y.; Ding, T.; Zhang, Y.; Yang, D.; Zhao, Y.; Liu, J.; Ma, B.; Bianco, A.; Ge, S.; et al. Janus porous polylactic acid membranes with versatile metal-phenolic interface for biomimetic periodontal bone regeneration. NPJ Regen Med. 2023, 8, 28. [Google Scholar] [CrossRef]
- Yuan, S.; Dong, Y.; Peng, L.; Yang, M.; Niu, L.; Liu, Z.; Xie, J. Tumor-associated macrophages affect the biological behavior of lung adenocarcinoma A549 cells through the PI3K/AKT signaling pathway. Oncol. Lett. 2019, 18, 1840–1846. [Google Scholar] [CrossRef]
- Jiang, X.; Yang, Z. Multiple biological functions of transcription factor 21 in the development of various cancers. Onco Targets Ther. 2018, 11, 3533–3539. [Google Scholar] [CrossRef] [PubMed]
- Chen, B.; Zeng, C.; Ye, Y.; Wu, D.; Mu, Z.; Liu, J.; Xie, Y.; Wu, H. Promoter methylation of TCF21 may repress autophagy in the progression of lung cancer. J. Cell Commun. Signal 2018, 12, 423–432. [Google Scholar] [CrossRef] [PubMed]
- Chen, J.-Y.; Feng, L.; Zhang, H.-L.; Li, J.-C.; Yang, X.-W.; Cao, X.-L.; Liu, L.; Qin, H.-Y.; Liang, Y.-M.; Han, H. Differential regulation of bone marrow-derived endothelial progenitor cells and endothelial outgrowth cells by the Notch signaling pathway. PLoS ONE 2012, 7, e43643. [Google Scholar] [CrossRef]
- Levin, H.I.; Sullivan-Pyke, C.S.; Papaioannou, V.E.; Wapner, R.J.; Kitajewski, J.K.; Shawber, C.J.; Douglas, N.C. Dynamic maternal and fetal Notch activity and expression in placentation. Placenta 2017, 55, 5–12. [Google Scholar] [CrossRef] [PubMed][Green Version]
- Xiong, J.; Zhang, X.; Chen, X.; Wei, Y.; Lu, D.-G.; Han, Y.-W.; Xu, J.; Yu, D. Prognostic roles of mRNA expression of notch receptors in non-small cell lung cancer. Oncotarget 2017, 8, 13157–13165. [Google Scholar] [CrossRef][Green Version]
- Zhang, K.; Hong, X.; Song, Z.; Xu, Y.; Li, C.; Wang, G.; Zhang, Y.; Zhao, X.; Zhao, Z.; Zhao, J.; et al. Identification of Deleterious Mutation as Novel Predictor to Efficacious Immunotherapy in NSCLC. Clin. Cancer Res. Off. J. Am. Assoc. Cancer Res. 2020, 26, 3649–3661. [Google Scholar] [CrossRef]
- Sharif, A.; Shaji, A.; Chammaa, M.; Pawlik, E.; Fernandez-Valdivia, R. Notch Transduction in Non-Small Cell Lung Cancer. Int. J. Mol. Sci. 2020, 21, 5691. [Google Scholar] [CrossRef]
- Zheng, Y.; Wang, L.; Yin, L.; Yao, Z.; Tong, R.; Xue, J.; Lu, Y. Lung Cancer Stem Cell Markers as Therapeutic Targets: An Update on Signaling Pathways and Therapies. Front. Oncol. 2022, 12, 873994. [Google Scholar] [CrossRef]
- Xiu, M.; Zeng, X.; Shan, R.; Wen, W.; Li, J.; Wan, R. Targeting Notch4 in Cancer: Molecular Mechanisms and Therapeutic Perspectives. Cancer Manag. Res. 2021, 13, 7033–7045. [Google Scholar] [CrossRef]
- Wei, W.; Li, Z.-P.; Bian, Z.-X.; Han, Q.-B. Astragalus Polysaccharide RAP Induces Macrophage Phenotype Polarization to M1 via the Notch Signaling Pathway. Molecules 2019, 24, 2016. [Google Scholar] [CrossRef]
- Galdiero, M.R.; Bonavita, E.; Barajon, I.; Garlanda, C.; Mantovani, A.; Jaillon, S. Tumor associated macrophages and neutrophils in cancer. Immunobiology 2013, 218, 1402–1410. [Google Scholar] [CrossRef]
- Champiat, S.; Ileana, E.; Giaccone, G.; Besse, B.; Mountzios, G.; Eggermont, A.; Soria, J.-C. Incorporating immune-checkpoint inhibitors into systemic therapy of NSCLC. J. Thorac. Oncol. Off. Publ. Int. Assoc. Study Lung Cancer 2014, 9, 144–153. [Google Scholar] [CrossRef]
- Wang, X.-F.; Wang, H.-S.; Zhang, F.; Guo, Q.; Wang, H.; Wang, K.-F.; Zhang, G.; Bu, X.-Z.; Cai, S.-H.; Du, J. Nodal promotes the generation of M2-like macrophages and downregulates the expression of IL-12. Eur. J. Immunol. 2014, 44, 173–183. [Google Scholar] [CrossRef]
- Wang, C.; Ma, C.; Gong, L.; Guo, Y.; Fu, K.; Zhang, Y.; Zhou, H.; Li, Y. Macrophage Polarization and Its Role in Liver Disease. Front. Immunol. 2021, 12, 803037. [Google Scholar] [CrossRef]
- Chen, X.; Gao, A.; Zhang, F.; Yang, Z.; Wang, S.; Fang, Y.; Li, J.; Wang, J.; Shi, W.; Wang, L.; et al. ILT4 inhibition prevents TAM- and dysfunctional T cell-mediated immunosuppression and enhances the efficacy of anti-PD-L1 therapy in NSCLC with EGFR activation. Theranostics 2021, 11, 3392–3416. [Google Scholar] [CrossRef]
- Zhong, L.; Zhang, Y.; Li, M.; Song, Y.; Liu, D.; Yang, X.; Yang, D.; Qu, H.; Lai, L.; Wang, Q.; et al. E3 ligase FBXW7 restricts M2-like tumor-associated macrophage polarization by targeting c-Myc. Aging 2020, 12, 24394–24423. [Google Scholar] [CrossRef]
- Geng, R.; Huang, X.; Li, L.; Guo, X.; Wang, Q.; Zheng, Y.; Guo, X. Gene expression analysis in endometriosis: Immunopathology insights, transcription factors and therapeutic targets. Front. Immunol. 2022, 13, 1037504. [Google Scholar] [CrossRef]
- Iso, T.; Kedes, L.; Hamamori, Y. HES and HERP families: Multiple effectors of the Notch signaling pathway. J. Cell Physiol. 2003, 194, 237–255. [Google Scholar] [CrossRef]
- Roderick, J.E.; Gonzalez-Perez, G.; Kuksin, C.A.; Dongre, A.; Roberts, E.R.; Srinivasan, J.; Andrzejewski, C.; Fauq, A.H.; Golde, T.E.; Miele, L.; et al. Therapeutic targeting of NOTCH signaling ameliorates immune-mediated bone marrow failure of aplastic anemia. J. Exp. Med. 2013, 210, 1311–1329. [Google Scholar] [CrossRef]
- Khazim, K.; Azulay, E.E.; Kristal, B.; Cohen, I. Interleukin 1 gene polymorphism and susceptibility to disease. Immunol. Rev. 2018, 281, 40–56. [Google Scholar] [CrossRef]
- Kriegsmann, K.; Cremer, M.; Zgorzelski, C.; Harms, A.; Muley, T.; Winter, H.; Kazdal, D.; Warth, A.; Kriegsmann, M. Agreement of CK5/6, p40, and p63 immunoreactivity in non-small cell lung cancer. Pathology 2019, 51, 240–245. [Google Scholar] [CrossRef] [PubMed]
- Tariq, M.; Zhang, J.-Q.; Liang, G.-K.; He, Q.-J.; Ding, L.; Yang, B. Gefitinib inhibits M2-like polarization of tumor-associated macrophages in Lewis lung cancer by targeting the STAT6 signaling pathway. Acta Pharmacol. Sin. 2017, 38, 1501–1511. [Google Scholar] [CrossRef] [PubMed]
- Yang, Q.; Zhang, H.; Wei, T.; Lin, A.; Sun, Y.; Luo, P.; Zhang, J. Single-Cell RNA Sequencing Reveals the Heterogeneity of Tumor-Associated Macrophage in Non-Small Cell Lung Cancer and Differences Between Sexes. Front. Immunol. 2021, 12, 756722. [Google Scholar] [CrossRef]
- Tang, S.-C.; Liao, P.-Y.; Hung, S.-J.; Ge, J.-S.; Chen, S.-M.; Lai, J.-C.; Hsiao, Y.-P.; Yang, J.-H. Topical application of glycolic acid suppresses the UVB induced IL-6, IL-8, MCP-1 and COX-2 inflammation by modulating NF-κB signaling pathway in keratinocytes and mice skin. J. Dermatol. Sci. 2017, 86, 238–248. [Google Scholar] [CrossRef] [PubMed]
- Huang, Y.; Xia, L.; Tan, X.; Zhang, J.; Zeng, W.; Tan, B.; Yu, X.; Fang, W.; Yang, Z. Molecular mechanism of lncRNA SNHG12 in immune escape of non-small cell lung cancer through the HuR/PD-L1/USP8 axis. Cell. Mol. Biol. Lett. 2022, 27, 43. [Google Scholar] [CrossRef]
- Xin, S.; Sun, X.; Jin, L.; Li, W.; Liu, X.; Zhou, L.; Ye, L. The Prognostic Signature and Therapeutic Value of Phagocytic Regulatory Factors in Prostate Adenocarcinoma (PRAD). Front. Genet. 2022, 13, 877278. [Google Scholar] [CrossRef]
- Zhang, Y.; Sriramaneni, R.N.; Clark, P.A.; Jagodinsky, J.C.; Ye, M.; Jin, W.; Wang, Y.; Bates, A.; Kerr, C.P.; Le, T.; et al. Multifunctional nanoparticle potentiates the in situ vaccination effect of radiation therapy and enhances response to immune checkpoint blockade. Nat. Commun. 2022, 13, 4948. [Google Scholar] [CrossRef]
- Zhao, L.; Zhang, H.; Liu, X.; Xue, S.; Chen, D.; Zou, J.; Jiang, H. TGR5 deficiency activates antitumor immunity in non-small cell lung cancer restraining M2 macrophage polarization. Acta Pharm. Sin. B 2022, 12, 787–800. [Google Scholar] [CrossRef]
- Choo, Y.W.; Kang, M.; Kim, H.Y.; Han, J.; Kang, S.; Lee, J.-R.; Jeong, G.-J.; Kwon, S.P.; Song, S.Y.; Go, S.; et al. M1 Macrophage-Derived Nanovesicles Potentiate the Anticancer Efficacy of Immune Checkpoint Inhibitors. ACS Nano 2018, 12, 8977–8993. [Google Scholar] [CrossRef]
- Cheng, L.; Wang, Y.; Huang, L. Exosomes from M1-Polarized Macrophages Potentiate the Cancer Vaccine by Creating a Pro-inflammatory Microenvironment in the Lymph Node. Mol. Ther. J. Am. Soc. Gene Ther. 2017, 25, 1665–1675. [Google Scholar] [CrossRef]
- Chen, W.; Liu, Y.; Chen, J.; Ma, Y.; Song, Y.; Cen, Y.; You, M.; Yang, G. The Notch signaling pathway regulates macrophage polarization in liver diseases. Int. Immunopharmacol. 2021, 99, 107938. [Google Scholar] [CrossRef] [PubMed]









| Primers | Sequence 5′-3′ |
|---|---|
| TCF21-F | CGTGACTGTCCCTCTGTGTC |
| TCF21-R | ATGCTGGCATTGCTCGTGG |
| Notch4-F | CGCTACTATGAGCGACGGTT |
| Notch4-R | GCGTGCTGCTCCATGTTATG |
| Hes1-F | AGGACCGGGAGTAAATTGCAG |
| Hes1-R | CCTTTCCCAGACTCGCACCT |
| Hey1-F | TACAGTCCGGGACCTTCCAA |
| Hey1-R | AGGGACCTCAGTGTGTGCTA |
| JNK-F | TACAGTCCGGGACCTTCCAA |
| JNK-R | AGGGACCTCAGTGTGTGCTA |
| TNFα-F | ACACCATGAGCACTGAAAGC |
| TNFα-R | TCCATACACACTTAGTGAGCACC |
| IL-1β-F | TCCCAGTCCTATCCCTCGTG |
| IL-1β-R | CGCGCTTGGAATGCTTGTTA |
| p40-F | GGACAACTGCACCAGACCAT |
| p40-R | AGGGTTGGCATCACCATTCAC |
| MRC1-F | GCATCCCACAGCATTAGCAC |
| MRC1-R | CGGCTCTCATGGTGCATCTA |
| FN1-F | TTAGCGCCTGGCTGTTGTAT |
| FN1-R | TGTGCATACAGACCAGTTCCA |
| COX2-F | CGTCTGAACTATCCTGCCCG |
| COX2-R | GTCGTGTAGCGGTGAAAGTG |
Disclaimer/Publisher’s Note: The statements, opinions and data contained in all publications are solely those of the individual author(s) and contributor(s) and not of MDPI and/or the editor(s). MDPI and/or the editor(s) disclaim responsibility for any injury to people or property resulting from any ideas, methods, instructions or products referred to in the content. |
© 2023 by the authors. Licensee MDPI, Basel, Switzerland. This article is an open access article distributed under the terms and conditions of the Creative Commons Attribution (CC BY) license (https://creativecommons.org/licenses/by/4.0/).
Share and Cite
Liu, H.; He, R.; Yang, X.; Huang, B.; Liu, H. Mechanism of TCF21 Downregulation Leading to Immunosuppression of Tumor-Associated Macrophages in Non-Small Cell Lung Cancer. Pharmaceutics 2023, 15, 2295. https://doi.org/10.3390/pharmaceutics15092295
Liu H, He R, Yang X, Huang B, Liu H. Mechanism of TCF21 Downregulation Leading to Immunosuppression of Tumor-Associated Macrophages in Non-Small Cell Lung Cancer. Pharmaceutics. 2023; 15(9):2295. https://doi.org/10.3390/pharmaceutics15092295
Chicago/Turabian StyleLiu, Hong, Run He, Xuliang Yang, Bo Huang, and Hongxiang Liu. 2023. "Mechanism of TCF21 Downregulation Leading to Immunosuppression of Tumor-Associated Macrophages in Non-Small Cell Lung Cancer" Pharmaceutics 15, no. 9: 2295. https://doi.org/10.3390/pharmaceutics15092295
APA StyleLiu, H., He, R., Yang, X., Huang, B., & Liu, H. (2023). Mechanism of TCF21 Downregulation Leading to Immunosuppression of Tumor-Associated Macrophages in Non-Small Cell Lung Cancer. Pharmaceutics, 15(9), 2295. https://doi.org/10.3390/pharmaceutics15092295

