Coleon U, Isolated from Plectranthus mutabilis Codd., Decreases P-Glycoprotein Activity Due to Mitochondrial Inhibition
Abstract
:1. Introduction
2. Materials and Methods
2.1. Reagents
2.2. Drugs
2.3. Cell Culture
2.4. MTT Assay
2.5. CFSE Proliferation Assay
2.6. Cell Death Analysis by Flow Cytometry
2.7. Rho123 Accumulation Assay
2.8. Mitochondrial Membrane Potential Analysis
2.9. Flow Cytometric Analysis of P-gp Expression
2.10. Immunocytochemistry
2.11. SwissADME Online Tool
2.12. Statistical Analyses
3. Results and Discussion
3.1. Sensitivity of NSCLC Cells to Coleon U (Effects on Cell Viability, Proliferation, and Cell Death Induction)
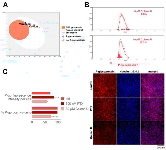
3.2. Coleon U Mechanisms Involved in P-gp Activity Modulation
4. Conclusions
Author Contributions
Funding
Institutional Review Board Statement
Informed Consent Statement
Data Availability Statement
Acknowledgments
Conflicts of Interest
References
- Herbst, R.S.; Morgensztern, D.; Boshoff, C. The Biology and Management of Non-Small Cell Lung Cancer. Nature 2018, 553, 446–454. [Google Scholar] [CrossRef] [PubMed]
- Wang, X.; Zhang, H.; Chen, X. Drug Resistance and Combating Drug Resistance in Cancer. Cancer Drug Resist. 2019, 2, 141. [Google Scholar] [CrossRef] [PubMed] [Green Version]
- Bukowski, K.; Kciuk, M.; Kontek, R. Mechanisms of Multidrug Resistance in Cancer Chemotherapy. Int. J. Mol. Sci. 2020, 21, 3233. [Google Scholar] [CrossRef]
- Muriithi, W.; Macharia, L.W.; Heming, C.P.; Echevarria, J.L.; Nyachieo, A.; Filho, P.N.; Neto, V.M. ABC Transporters and the Hallmarks of Cancer: Roles in Cancer Aggressiveness beyond Multidrug Resistance. Cancer Biol. Med. 2020, 17, 253–269. [Google Scholar] [CrossRef] [PubMed]
- Zhao, Z.; Shilatifard, A. Epigenetic Modifications of Histones in Cancer. Genome Biol. 2019, 20, 245. [Google Scholar] [CrossRef] [Green Version]
- Rocha, C.R.R.; Silva, M.M.; Quinet, A.; Cabral-Neto, J.B.; Menck, C.F.M. DNA Repair Pathways and Cisplatin Resistance: An Intimate Relationship. Clinics 2018, 73, e478s. [Google Scholar] [CrossRef]
- Pathania, S.; Bhatia, R.; Baldi, A.; Singh, R.; Rawal, R.K. Drug Metabolizing Enzymes and Their Inhibitors’ Role in Cancer Resistance. Biomed. Pharmacother. 2018, 105, 53–65. [Google Scholar] [CrossRef]
- Wang, J.Q.; Wu, Z.X.; Yang, Y.; Teng, Q.X.; Li, Y.D.; Lei, Z.N.; Jani, K.A.; Kaushal, N.; Chen, Z.S. ATP-Binding Cassette (ABC) Transporters in Cancer: A Review of Recent Updates. J. Evid. Based Med. 2021, 14, 232–256. [Google Scholar] [CrossRef]
- Kim, Y.; Chen, J. Molecular Structure of Human P-Glycoprotein in the ATP-Bound, Outward-Facing Conformation. Science 2018, 359, 915–919. [Google Scholar] [CrossRef] [Green Version]
- Dewanjee, S.; Dua, T.K.; Bhattacharjee, N.; Das, A.; Gangopadhyay, M.; Khanra, R.; Joardar, S.; Riaz, M.; De Feo, V.; Zia-Ul-Haq, M. Natural Products as Alternative Choices for P-Glycoprotein (P-Gp) Inhibition. Molecules 2017, 22, 871. [Google Scholar] [CrossRef] [Green Version]
- Cui, J.; Liu, X.; Chow, L.M.C. Flavonoids as P-Gp Inhibitors: A Systematic Review of SARs. Curr. Med. Chem. 2019, 26, 4799–4831. [Google Scholar] [CrossRef] [PubMed]
- Joshi, P.; Vishwakarma, R.A.; Bharate, S.B. Natural Alkaloids as P-Gp Inhibitors for Multidrug Resistance Reversal in Cancer. Eur. J. Med. Chem. 2017, 138, 273–292. [Google Scholar] [CrossRef] [PubMed]
- Yoshida, N.; Koizumi, M.; Adachi, I.; Kawakami, J. Inhibition of P-Glycoprotein-Mediated Transport by Terpenoids Contained in Herbal Medicines and Natural Products. Food Chem. Toxicol. 2006, 44, 2033–2039. [Google Scholar] [CrossRef]
- Kasaian, J.; Mosaffa, F.; Behravan, J.; Masullo, M.; Piacente, S.; Ghandadi, M.; Iranshahi, M. Reversal of P-Glycoprotein-Mediated Multidrug Resistance in MCF-7/Adr Cancer Cells by Sesquiterpene Coumarins. Fitoterapia 2015, 103, 149–154. [Google Scholar] [CrossRef] [PubMed]
- Garcia, C.; Isca, V.M.S.; Pereira, F.; Monteiro, C.M.; Ntungwe, E.; Sousa, F.; Dinic, J.; Holmstedt, S.; Roberto, A.; Díaz-Lanza, A.; et al. Royleanone Derivatives From Plectranthus Spp. as a Novel Class of P-Glycoprotein Inhibitors. Front. Pharmacol. 2020, 11, 557789. [Google Scholar] [CrossRef] [PubMed]
- Śliwiński, T.; Sitarek, P.; Skała, E.; Isca, V.M.S.; Synowiec, E.; Kowalczyk, T.; Bijak, M.; Rijo, P. Diterpenoids from Plectranthus Spp. as Potential Chemotherapeutic Agents via Apoptosis. Pharmaceuticals 2020, 13, 123. [Google Scholar] [CrossRef] [PubMed]
- Ntungwe, E.N.; Stojanov, S.J.; Duarte, N.M.; Candeias, N.R.; Díaz-Lanza, A.M.; Vágvölgyi, M.; Hunyadi, A.; Pešić, M.; Rijo, P. C20- nor-Abietane and Three Abietane Diterpenoids from Plectranthus Mutabilis Leaves as P-Glycoprotein Modulators. ACS Med. Chem. Lett. 2022, 13, 674–680. [Google Scholar] [CrossRef]
- Cerqueira, F.; Cordeiro-Da-Silva, A.; Gaspar-Marques, C.; Simões, F.; Pinto, M.M.M.; Nascimento, M.S.J. Effect of Abietane Diterpenes from Plectranthus Grandidentatus on T- and B-Lymphocyte Proliferation. Bioorg. Med. Chem. 2004, 12, 217–223. [Google Scholar] [CrossRef]
- Marques, C.G.; Pedro, M.; Simões, M.F.A.; Nascimento, M.S.J.; Pinto, M.M.M.; Rodriguez, B. Effect of Abietane Diterpenes from Plectranthus Grandidentatus on the Growth of Human Cancer Cell Lines. Planta Med. 2002, 68, 839–840. [Google Scholar] [CrossRef]
- Coutinho, I.; Pereira, G.; Simões, M.F.; Côrte-Real, M.; Gonçalves, J.; Saraiva, L. Selective Activation of Protein Kinase C-Delta and -Epsilon by 6,11,12,14-Tetrahydroxy-Abieta-5,8,11,13-Tetraene-7-One (Coleon U). Biochem. Pharmacol. 2009, 78, 449–459. [Google Scholar] [CrossRef]
- Pesic, M.; Markovic, J.Z.; Jankovic, D.; Kanazir, S.; Markovic, I.D.; Rakic, L.; Ruzdijic, S. Induced Resistance in the Human Non Small Cell Lung Carcinoma (NCI-H460) Cell Line in Vitro by Anticancer Drugs. J. Chemother. 2006, 18, 66–73. [Google Scholar] [CrossRef]
- Kang, W.; Nielsen, O.; Fenger, C.; Leslie, G.; Holmskov, U.; Reid, K.B.M. Induction of DMBT1 Expression by Reduced ERK Activity during a Gastric Mucosa Differentiation-like Process and Its Association with Human Gastric Cancer. Carcinogenesis 2005, 26, 1129–1137. [Google Scholar] [CrossRef] [PubMed] [Green Version]
- Jouan, E.; Le Vée, M.; Mayati, A.; Denizot, C.; Parmentier, Y.; Fardel, O. Evaluation of P-Glycoprotein Inhibitory Potential Using a Rhodamine 123 Accumulation Assay. Pharmaceutics 2016, 8, 12. [Google Scholar] [CrossRef] [Green Version]
- Crowley, L.C.; Christensen, M.E.; Waterhouse, N.J. Measuring Mitochondrial Transmembrane Potential by TMRE Staining. Cold Spring Harb. Protoc. 2016, 2016, 1092–1096. [Google Scholar] [CrossRef]
- Zhang, L.; Zheng, X.C.; Huang, Y.Y.; Ge, Y.P.; Sun, M.; Chen, W.L.; Liu, W.B.; Li, X.F. Carbonyl Cyanide 3-Chlorophenylhydrazone Induced the Imbalance of Mitochondrial Homeostasis in the Liver of Megalobrama Amblycephala: A Dynamic Study. Comp. Biochem. Physiol. C Toxicol. Pharmacol. 2021, 244, 109003. [Google Scholar] [CrossRef]
- Daina, A.; Michielin, O.; Zoete, V. SwissADME: A Free Web Tool to Evaluate Pharmacokinetics, Drug-Likeness and Medicinal Chemistry Friendliness of Small Molecules. Sci. Rep. 2017, 7, 42717. [Google Scholar] [CrossRef] [Green Version]
- Daina, A.; Zoete, V. A BOILED-Egg To Predict Gastrointestinal Absorption and Brain Penetration of Small Molecules. ChemMedChem 2016, 11, 1117–1121. [Google Scholar] [CrossRef] [Green Version]
- Urra, F.; Weiss-López, B.; Araya-Maturana, R. Determinants of Anti-Cancer Effect of Mitochondrial Electron Transport Chain Inhibitors: Bioenergetic Profile and Metabolic Flexibility of Cancer Cells. Curr. Pharm. Des. 2016, 22, 5998–6008. [Google Scholar] [CrossRef] [PubMed]
- Hernández-Maqueda, J.G.; Luna-Ulloa, L.B.; Santoyo-Ramos, P.; Castañeda-Patlán, M.C.; Robles-Flores, M. Protein Kinase C Delta Negatively Modulates Canonical Wnt Pathway and Cell Proliferation in Colon Tumor Cell Lines. PLoS ONE 2013, 8, e58540. [Google Scholar] [CrossRef] [PubMed] [Green Version]
- Seelig, A. P-Glycoprotein: One Mechanism, Many Tasks and the Consequences for Pharmacotherapy of Cancers. Front. Oncol. 2020, 10, 576559. [Google Scholar] [CrossRef]
- Duran, G.E.; Derdau, V.; Weitz, D.; Philippe, N.; Blankenstein, J.; Atzrodt, J.; Sémiond, D.; Gianolio, D.A.; Macé, S.; Sikic, B.I. Cabazitaxel Is More Active than First-Generation Taxanes in ABCB1(+) Cell Lines Due to Its Reduced Affinity for P-Glycoprotein. Cancer Chemother. Pharmacol. 2018, 81, 1095–1103. [Google Scholar] [CrossRef] [PubMed]
- Jiang, W.; Li, G.; Li, W.; Wang, P.; Xiu, P.; Jiang, X.; Liu, B.; Sun, X.; Jiang, H. Sodium Orthovanadate Overcomes Sorafenib Resistance of Hepatocellular Carcinoma Cells by Inhibiting Na+/K+-ATPase Activity and Hypoxia-Inducible Pathways. Sci. Rep. 2018, 8, 9706. [Google Scholar] [CrossRef] [Green Version]
- Ledwitch, K.V.; Gibbs, M.E.; Barnes, R.W.; Roberts, A.G. Cooperativity between Verapamil and ATP Bound to the Efflux Transporter P-Glycoprotein. Biochem. Pharmacol. 2016, 118, 96. [Google Scholar] [CrossRef] [PubMed] [Green Version]
- Jaferian, S.; Soleymaninejad, M.; Daraee, H. Verapamil (VER) Enhances the Cytotoxic Effects of Docetaxel and Vinblastine Combined Therapy Against Non-Small Cell Lung Cancer Cell Lines. Drug Res. 2018, 68, 146–152. [Google Scholar] [CrossRef] [PubMed]
- Wang, X.; Wang, Z.; Wang, K.; Gao, M.; Zhang, H.; Xu, X. Metabolomics Analysis of Multidrug Resistance in Colorectal Cancer Cell and Multidrug Resistance Reversal Effect of Verapamil. Biomed. Chromatogr. 2021, 35, e4976. [Google Scholar] [CrossRef] [PubMed]
- Zhao, L.; Zhao, Y.; Schwarz, B.; Mysliwietz, J.; Hartig, R.; Camaj, P.; Bao, Q.; Jauch, K.W.; Guba, M.; Ellwart, J.W.; et al. Verapamil Inhibits Tumor Progression of Chemotherapy-Resistant Pancreatic Cancer Side Population Cells. Int. J. Oncol. 2016, 49, 99. [Google Scholar] [CrossRef] [Green Version]
- Wang, P.P.; Xu, D.J.; Huang, C.; Wang, W.P.; Xu, W.K. Astragaloside Ⅳ Reduces the Expression Level of P-Glycoprotein in Multidrug-Resistant Human Hepatic Cancer Cell Lines. Mol. Med. Rep. 2014, 9, 2131–2137. [Google Scholar] [CrossRef] [Green Version]
- Dinić, J.; Podolski-Renić, A.; Jovanović, M.; Musso, L.; Tsakovska, I.; Pajeva, I.; Dallavalle, S.; Pešić, M. Novel Heat Shock Protein 90 Inhibitors Suppress P-Glycoprotein Activity and Overcome Multidrug Resistance in Cancer Cells. Int. J. Mol. Sci. 2019, 20, 4575. [Google Scholar] [CrossRef] [Green Version]
- Podolski-Renić, A.; Dinić, J.; Stanković, T.; Jovanović, M.; Ramović, A.; Pustenko, A.; Žalubovskis, R.; Pešić, M. Sulfocoumarins, Specific Carbonic Anhydrase IX and XII Inhibitors, Interact with Cancer Multidrug Resistant Phenotype through PH Regulation and Reverse P-Glycoprotein Mediated Resistance. Eur. J. Pharm. Sci. 2019, 138, 105012. [Google Scholar] [CrossRef]





Disclaimer/Publisher’s Note: The statements, opinions and data contained in all publications are solely those of the individual author(s) and contributor(s) and not of MDPI and/or the editor(s). MDPI and/or the editor(s) disclaim responsibility for any injury to people or property resulting from any ideas, methods, instructions or products referred to in the content. |
© 2023 by the authors. Licensee MDPI, Basel, Switzerland. This article is an open access article distributed under the terms and conditions of the Creative Commons Attribution (CC BY) license (https://creativecommons.org/licenses/by/4.0/).
Share and Cite
Jovanović Stojanov, S.; Ntungwe, E.N.; Dinić, J.; Podolski-Renić, A.; Pajović, M.; Rijo, P.; Pešić, M. Coleon U, Isolated from Plectranthus mutabilis Codd., Decreases P-Glycoprotein Activity Due to Mitochondrial Inhibition. Pharmaceutics 2023, 15, 1942. https://doi.org/10.3390/pharmaceutics15071942
Jovanović Stojanov S, Ntungwe EN, Dinić J, Podolski-Renić A, Pajović M, Rijo P, Pešić M. Coleon U, Isolated from Plectranthus mutabilis Codd., Decreases P-Glycoprotein Activity Due to Mitochondrial Inhibition. Pharmaceutics. 2023; 15(7):1942. https://doi.org/10.3390/pharmaceutics15071942
Chicago/Turabian StyleJovanović Stojanov, Sofija, Epole N. Ntungwe, Jelena Dinić, Ana Podolski-Renić, Milica Pajović, Patrícia Rijo, and Milica Pešić. 2023. "Coleon U, Isolated from Plectranthus mutabilis Codd., Decreases P-Glycoprotein Activity Due to Mitochondrial Inhibition" Pharmaceutics 15, no. 7: 1942. https://doi.org/10.3390/pharmaceutics15071942
APA StyleJovanović Stojanov, S., Ntungwe, E. N., Dinić, J., Podolski-Renić, A., Pajović, M., Rijo, P., & Pešić, M. (2023). Coleon U, Isolated from Plectranthus mutabilis Codd., Decreases P-Glycoprotein Activity Due to Mitochondrial Inhibition. Pharmaceutics, 15(7), 1942. https://doi.org/10.3390/pharmaceutics15071942

