Radiolabelled Extracellular Vesicles as Imaging Modalities for Precise Targeted Drug Delivery
Abstract
1. Introduction
2. Advantages of ECVs in Drug Delivery System
3. ECVs as Nanomedicines
4. Radiolabelling of ECVs
4.1. Surface Radiolabelling
- (i)
- High sensitivity: surface radiolabelling can achieve high sensitivity, allowing for the detection of low concentrations of exosomes.
- (ii)
- Specificity: surface radiolabelling can provide high specificity by labelling only the surface of exosomes, thus avoiding interference from intracellular components.
- (iii)
- Non-invasive: surface radiolabelling is non-invasive and does not require the use of antibodies, making it an attractive labelling method for clinical applications.
- (iv)
- Easy to perform: surface radiolabelling is a simple and straightforward technique that can be performed with minimal sample preparation.
- (v)
- Versatility: surface radiolabelling can be used in a variety of downstream applications, including imaging, quantification, and tracking of exosomes in vitro and in vivo.
- (i)
- Radioactive waste: the use of radioactive isotopes for labelling exosomes can generate radioactive waste that must be carefully managed and disposed.
- (ii)
- Limited specificity: surface radiolabelling of exosomes is based on the labelling of surface proteins, which may not necessarily represent the entire exosome population. This technique may not be specific to a particular protein of interest, as it could also label other proteins that are not relevant to the study.
- (iii)
- Potential alteration of exosome behaviour: the labelling process can potentially alter the behaviour and properties of the exosomes, leading to inaccurate results in downstream assays.
- (iv)
- Inability to study internal components: surface radiolabelling only labels the external components of exosomes and, therefore, cannot provide information about the internal contents of the vesicles.
- (v)
- Inability to track exosome movement: surface radiolabelling is a static labelling technique and does not allow for the tracking of exosome movement or dynamic behaviour.
4.2. Intraluminal Radiolabelling
- (i)
- High sensitivity: radiolabelling provides high sensitivity and enables the detection of even small amounts of exosomes.
- (ii)
- Long-lasting signal: the signal from radiolabelling is stable over a long period, allowing for longitudinal tracking of exosomes.
- (iii)
- Non-invasive: radiolabelling is a non-invasive technique that does not require the destruction of exosomes, enabling repeated measurements of the same sample.
- (iv)
- Precise quantification: radiolabelling enables precise quantification of exosomes and their distribution, facilitating the understanding of their biological functions.
- (v)
- Versatility: radiolabelling can be combined with other techniques, such as fluorescence labelling or magnetic resonance imaging, to provide complementary information on exosomes.
- (vi)
- Safety: radiolabelling with short half-life isotopes is considered safe, and the radioactivity levels are usually low enough to avoid any adverse effects.
- (i)
- Alteration of exosome behaviour: intraluminal radiolabelling can modify the physicochemical properties of exosomes, leading to altered behaviour in vivo. This may cause changes in the distribution, clearance, and cellular uptake of the exosomes.
- (ii)
- Safety concerns: the use of radioactive labels in vivo raises safety concerns, as exposure to radiation can damage biological tissue and increase the risk of cancer. Moreover, the radioactive materials used in radiolabelling can be hazardous and require special handling and disposal procedures.
- (iii)
- Limitations in tracking: intraluminal radiolabelling is limited to tracking exosomes in vivo and does not provide information on the biodistribution or behaviour of the exosomes after they are taken up by recipient cells. This may limit our understanding of the mechanism of action of exosomes and their potential therapeutic applications.
- (iv)
- Technical challenges: intraluminal radiolabelling requires specialized equipment and expertise and may be technically challenging. The labelling efficiency can be low, and the sensitivity of the detection methods used to track the exosomes may be limited.

5. Radiolabelling of Vesicles That Mimic Exosomes (EMVs)
6. Innovations in Imaging Techniques for Exosome Tracking In Vivo
7. Nuclear Imaging for Exosome Tracking
8. Use of Radiolabelled Exosome for Imaging and Quantitative Biodistribution
9. Radiolabelling Including In Vivo SPECT/PET Imaging Problems with ECVs
10. Thiol-Michael Inclusion Loads Imaging Probes Including Drugs onto Exosomes
10.1. Loaded on Exosomes Include Imaging Probes and Medications via Different Chemical Engineering
10.2. Assessing the Biodistribution Including Exosomes PK Utilizing Bioluminescence with Fluorescence Imaging Approaches
11. Luminescence-Based Aptasensor
11.1. Transfer of Luminescence Resonance Energy
11.2. Electrochemiluminescence
11.3. Strip Aptasensor
11.4. Surface Enhanced Raman Scattering Aptasensor
11.5. Surface Plasmon Resonance Aptasensor
11.6. Giant Magnetoresistance Aptasensor
12. Exosome Tracking In Vivo and In Vitro
- (1)
- Natural dyes: the surface of the exosome lipid bilayer receives the fat chain through the lipophilic organic dye. This characteristic makes it possible to prolong and stabilize the fluorescence of the fluorescent dye. In addition, the fluorescent dye’s emission spectrum, which extends from 502 from 734 nm, has a broad application window with great selectivity. However, the fluorescence quantum yield, half-life, light color, and other properties of this organic dye differ between dyes. Moreover, variations among dyes may involve the mutual reinforcement of other liposomes through dyeing, which will contribute to imprecise results [90].
- (2)
- Fluorescent proteins that are genetically encoded: red and green fluorescent proteina, as well as other fluorescent proteins fall under this category. Through the use of gene editing technologies, they are alluded to as marker proteins found on the superficial exosome. To assess the in vivo and in vitro movement and metabolic transfer of exosomes and prevent other liposomes from being mislabelled, one of the exosome markers, CD63, was frequently fused with them [77].
- (3)
- Reporter molecules that are immunofluorescent: the highly specific immunofluorescence labelling technique involves colouring the exosome first, then the antibody with an organic dye. The need for microscopy equipment is quite high because exosomes are so tiny. Due to their increased resolution, stochastic optical reconstruction microscopy and photoactivated localization microscopy were better suited for observing exosomes [91].
- (4)
- Nanomaterials that glow: due to their tiny size and superior optical qualities, fluorescent nanoparticles are uncomplicatedly bound and don’t affect the physiological activity of exosomes in any significant way. However, there is a great mandate for near infrared (IR) fluorescent nanoprobes including deep tissue dissemination and negligible autofluorescence background tracking [92]. The primary application of bioluminescence imaging is monitoring biological activity. Its key benefits include great sensitivity, the absence of a light source, and the weak background signal. Utilizing only oxygen as the catalyst for the reaction of their specific substrate, luciferases produce bioluminescence. Exosomes can be accurately distributed using this technique in both vitro and in vivo; transient indications cannot be utilized to trace exosomes for an extended period. Numerous studies have utilized the labeling of extracellular vesicles (EVs) with Gaussia luciferase, which is a protein that produces light, allowing for non-invasive bioluminescence imaging procedures to monitor the distribution and characteristics of EVs in vivo, since EVs are very small in size, measured in nanometers [93]. With MRI, it is possible to penetrate deep tissues and obtain superb 3D images. In the picture contrast, different hydrogen nuclei’s relaxation durations in the tissue environment are depicted. In order to elevate chemical contrast, imaging sensitivity mediators such as SPIONs stay widely utilized. Tracking of C57BL/6 experimental mouse models was done through magnetic resonance imaging.
13. Radiopharmaceuticals for Theranostic Applications
13.1. Radiolabelled Metallic Nanoparticles
13.2. Radiolabelled Gold Nanoparticles for Theranostic Application
13.3. Radiolabelled Magnetic Nanoparticles for Theranostic Application
13.4. Radiolabelled Silica Nanoparticles for Theranostic Application
13.5. Radiolabelled Polymeric Nanoparticles for Theranostic Application
14. Conclusions with Perspectives
Funding
Institutional Review Board Statement
Informed Consent Statement
Data Availability Statement
Acknowledgments
Conflicts of Interest
References
- Théry, C.; Witwer, K.W.; Aikawa, E.; Alcaraz, M.J.; Anderson, J.D.; Andriantsitohaina, R.; Antoniou, A.; Arab, T.; Archer, F.; Atkin-Smith, G.K.; et al. Minimal information for studies of extracellular vesicles 2018 (MISEV2018): A position statement of the International Society for Extracellular Vesicles and update of the MISEV2014 guidelines. J. Extracell. Vesicles 2018, 7, 1535750. [Google Scholar] [CrossRef] [PubMed]
- Maas, S.L.; Breakefield, X.O.; Weaver, A.M. Extracellular vesicles: Unique intercellular delivery vehicles. Trends Cell Biol. 2017, 27, 172–188. [Google Scholar] [CrossRef] [PubMed]
- Xiao, Y.; Zheng, L.; Zou, X.; Wang, J.; Zhong, J.; Zhong, T. Extracellular vesicles in type 2 diabetes mellitus: Key roles in pathogenesis, complications, and therapy. J. Extracell. Vesicles 2019, 8, 1625677. [Google Scholar] [CrossRef] [PubMed]
- Oggero, S.; Austin-Williams, S.; Norling, L.V. The contrasting role of extracellular vesicles in vascular inflammation and tissue repair. Front. Pharmacol. 2019, 10, 1479. [Google Scholar] [CrossRef] [PubMed]
- Murphy, D.E.; de Jong, O.G.; Brouwer, M.; Wood, M.J.; Lavieu, G.; Schiffelers, R.M.; Vader, P. Extracellular vesicle-based therapeutics: Natural versus engineered targeting and trafficking. Exp. Mol. Med. 2019, 51, 1–12. [Google Scholar] [CrossRef]
- Simeone, P.; Bologna, G.; Lanuti, P.; Pierdomenico, L.; Guagnano, M.T.; Pieragostino, D.; Del Boccio, P.; Vergara, D.; Marchisio, M.; Miscia, S. Extracellular Vesicles as Signaling Mediators and Disease Biomarkers across Biological Barriers. Int. J. Mol. Sci. 2020, 21, 2514. [Google Scholar] [CrossRef]
- Yang, B.; Chen, Y.; Shi, J. Exosome biochemistry and advanced nanotechnology for next-generation theranostic platforms. Adv. Mater. 2019, 31, 1802896. [Google Scholar] [CrossRef]
- Lane, R.; Korbie, D.; Hill, M.; Trau, M. Extracellular vesicles as circulating cancer biomarkers: Opportunities and challenges. Clin. Transl. Med. 2018, 7, 14. [Google Scholar] [CrossRef]
- Lorenc, T.; Chrzanowski, J.; Olejarz, W. Current Perspectives on Clinical Use of Exosomes as a Personalized Contrast Media and Theranostics. Cancers 2020, 12, 3386. [Google Scholar] [CrossRef]
- Luan, X.; Sansanaphongpricha, K.; Myers, I.; Chen, H.; Yuan, H.; Sun, D. Engineering exosomes as refined biological nanoplatforms for drug delivery. Acta Pharmacol. Sin. 2017, 38, 754–763. [Google Scholar] [CrossRef]
- Zheng, Y.; Hasan, A.; Babadaei, M.M.N.; Behzadi, E.; Nouri, M.; Sharifi, M.; Falahati, M. Exosomes: Multiple-targeted multifunctional biological nanoparticles in the diagnosis, drug delivery, and imaging of cancer cells. Biomed. Pharmacother. 2020, 129, 110442. [Google Scholar] [CrossRef] [PubMed]
- Di Rocco, G.; Baldari, S.; Toietta, G. Towards Therapeutic Delivery of Extracellular Vesicles: Strategies for In Vivo Tracking and Biodistribution Analysis. Stem Cells Int. 2016, 2016, 5029619. [Google Scholar] [CrossRef]
- Adem, B.; Melo, S.A. Animal models in exosomes research: What the future holds. Nov. Implic. Exosomes Diagn. Treat. Cancer Infect. Dis. 2017, 53. [Google Scholar] [CrossRef]
- Wu, M.; Shu, J. Multimodal molecular imaging: Current status and future directions. Contrast Media Mol. Imaging 2018, 2018, 1382183. [Google Scholar] [CrossRef] [PubMed]
- Kim, D.H.; Kothandan, V.K.; Kim, H.W.; Kim, K.S.; Kim, J.Y.; Cho, H.J.; Lee, Y.-K.; Lee, D.-E.; Hwang, S.R. Noninvasive Assessment of Exosome Pharmacokinetics in Vivo: A Review. Pharmaceutics 2019, 11, 649. [Google Scholar] [CrossRef]
- Patra, J.K.; Das, G.; Fraceto, L.F.; Campos, E.V.R.; del Pilar Rodriguez-Torres, M.; Acosta-Torres, L.S.; Diaz-Torres, L.A.; Grillo, R.; Swamy, M.K.; Sharma, S.; et al. Nano based drug delivery systems: Recent developments and future prospects. J. Nanobiotechnol. 2018, 16, 71. [Google Scholar] [CrossRef]
- Mitchell, M.J.; Billingsley, M.M.; Haley, R.M.; Wechsler, M.E.; Peppas, N.A.; Langer, R. Engineering precision nanoparticles for drug delivery. Nat. Rev. Drug Discov. 2020, 20, 101–124. [Google Scholar] [CrossRef]
- Tyagi, A.; Sharma, P.K.; Malviya, R. Role of blood retinal barrier in drug absorption. Pharm. Anal. Acta 2018, 9, 5. [Google Scholar]
- Anselmo, A.; Gupta, V.; Zern, B.J.; Pan, D.; Zakrewsky, M.; Muzykantov, V.; Mitragotri, S. Delivering Nanoparticles to Lungs while Avoiding Liver and Spleen through Adsorption on Red Blood Cells. ACS Nano 2013, 7, 11129–11137. [Google Scholar] [CrossRef]
- De Jong, W.H.; Borm, P.J. Drug delivery and nanoparticles: Applications and hazards. Int. J. Nanomed. 2008, 3, 133–149. [Google Scholar] [CrossRef]
- Luo, R.; Liu, M.; Tan, T.; Yang, Q.; Wang, Y.; Men, L.; Zhao, L.; Zhang, H.; Wang, S.; Xie, T.; et al. Emerging Significance and Therapeutic Potential of Extracellular vesicles. Int. J. Biol. Sci. 2021, 17, 2476–2486. [Google Scholar] [CrossRef] [PubMed]
- Jansen, F.; Li, Q.; Pfeifer, A.; Werner, N. Endothelial- and Immune Cell-Derived Extracellular Vesicles in the Regulation of Cardiovascular Health and Disease. JACC Basic Transl. Sci. 2017, 2, 790–807. [Google Scholar] [CrossRef] [PubMed]
- Dang, X.T.; Kavishka, J.M.; Zhang, D.X.; Pirisinu, M.; Le, M.T. Extracellular vesicles as an efficient and versatile system for drug delivery. Cells 2020, 9, 2191. [Google Scholar] [CrossRef]
- Sork, H.; Corso, G.; Krjutskov, K.; Johansson, H.J.; Nordin, J.; Wiklander, O.P.B.; Lee, Y.X.F.; Westholm, J.O.; Lehtiö, J.; Wood, M.J.A.; et al. Heterogeneity and interplay of the extracellular vesicle small RNA transcriptome and proteome. Sci. Rep. 2018, 8, 10813. [Google Scholar] [CrossRef] [PubMed]
- Hwang, D.W.; Choi, H.; Jang, S.C.; Yoo, M.Y.; Park, J.Y.; Choi, N.E.; Oh, H.J.; Ha, S.; Lee, Y.S.; Jeong, J.M.; et al. Noninvasive imaging of radiolabeled exosome-mimetic nanovesicle using 99mTc-HMPAO. Sci. Rep. 2015, 5, 1–10. [Google Scholar] [CrossRef]
- Ullal, A.J.; Pisetsky, D.S.; Reich, C.F., III. Use of SYTO 13, a fluorescent dye binding nucleic acids, for the detection of microparticles in in vitro systems. Cytometry Part A: The Journal of the International Society. Adv. Cytom. 2010, 77, 294–301. [Google Scholar]
- Syn, N.L.; Wang, L.; Chow, E.K.; Lim, C.T.; Goh, B.C. Exosomes in Cancer Nanomedicine and Immunotherapy: Prospects and Challenges. Trends Biotechnol. 2017, 35, 665–676. [Google Scholar] [CrossRef]
- Hwang, D.W. Perspective in Nuclear Theranostics Using Exosome for the Brain. Nucl. Med. Mol. Imaging 2019, 53, 108–114. [Google Scholar] [CrossRef]
- Peer, D.; Karp, J.M.; Hong, S.; Farokhzad, O.C.; Margalit, R.; Langer, R. Nanocarriers as an emerging platform for cancer therapy. Nat. Nanotech. 2007, 2, 751–760. [Google Scholar] [CrossRef]
- Berenguer, J.; Lagerweij, T.; Zhao, X.W.; Dusoswa, S.; Van Der Stoop, P.; Westerman, B.; Gooijer, M.C.; Zoetemelk, M.; Zomer, A.; Crommentuijn, M.H.; et al. Glycosylated extracellular vesicles released by glioblastoma cells are decorated by CCL18 allowing for cellular uptake via chemokine receptor CCR8. J. Extracell. Vesicles 2018, 7, 1446660. [Google Scholar] [CrossRef]
- Rana, S.; Yue, S.; Stadel, D.; Zoller, M. Toward tailored exosomes: The exosomal tetraspanin web contributes to target cell selection. Int. J. Biochem. Cell Biol. 2012, 44, 1574–1584. [Google Scholar] [CrossRef]
- Walker, S.; Busatto, S.; Pham, A.; Tian, M.; Suh, A.; Carson, K. Extracellular vesicle-based drug delivery systems for cancer treatment. Theranostics 2019, 9, 8001–8017. [Google Scholar] [CrossRef]
- Lai, C.P.; Tannous, B.A.; Breakefield, X.O. Noninvasive in vivo monitoring of extracellular vesicles. Bioluminescent Imaging: Methods and Protocols. Methods Mol. Biol. 2014, 1098, 249–258. [Google Scholar] [PubMed]
- Alvarez-Erviti, L.; Seow, Y.; Yin, H.; Betts, C.; Lakhal, S.; Wood, M.J. Delivery of siRNA to the mouse brain by systemic injection of targeted exosomes. Nat. Biotechnol. 2011, 29, 341–345. [Google Scholar] [CrossRef] [PubMed]
- Chuo, S.T.; Chien, J.C.; Lai, C.P. Imaging extracellular vesicles: Current and emerging methods. J. Biomed. Sci. 2018, 25, 91. [Google Scholar] [CrossRef] [PubMed]
- Rahmim, A.; Zaidi, H. PET versus SPECT: Strengths, limitations and challenges. Nucl. Med. Commun. 2008, 29, 193–207. [Google Scholar] [CrossRef] [PubMed]
- Antimisiaris, S.G.; Mourtas, S.; Marazioti, A. Exosomes and Exosome-Inspired Vesicles for Targeted Drug Delivery. Pharmaceutics 2018, 10, 218. [Google Scholar] [CrossRef]
- Man, F.; Gawne, P.J.; de Rosales, R.T.M. Nuclear imaging of liposomal drug delivery systems: A critical review of radiolabelling methods and applications in nanomedicine. Adv. Drug Deliv. Rev. 2019, 143, 134–160. [Google Scholar] [CrossRef] [PubMed]
- Lee, T.S.; Kim, Y.; Zhang, W.; Song, I.H.; Tung, C.-H. Facile metabolic glycan labeling strategy for exosome tracking. Biochim. Biophys. Acta Gen. Subj. 2018, 1862, 1091–1100. [Google Scholar] [CrossRef]
- Varga, Z.; Gyurkó, I.; Pálóczi, K.; Buzás, E.I.; Horváth, I.; Hegedűs, N.; Máthé, D.; Szigeti, K. Radiolabeling of extracellular vesicles with 99mTc for quantitative in vivo imaging studies. Cancer Biother. Radiopharm. 2016, 31, 168–173. [Google Scholar] [CrossRef]
- González, M.I.; Martín-Duque, P.; Desco, M.; Salinas, B. Radioactive Labeling of Milk-Derived Exosomes with 99mTc and In Vivo Tracking by SPECT Imaging. Nanomaterials 2020, 10, 1062. [Google Scholar] [CrossRef] [PubMed]
- Royo, F.; Cossío, U.; Ruiz de Angulo, A.; Llop, J.; Falcon-Perez, J.M. Modification of the glycolsylation of extracellular vesicles alters their biodistribution in mice. Nanoscale 2019, 11, 1531–1537. [Google Scholar] [CrossRef] [PubMed]
- Faruqu, F.N.; Wang, J.T.; Xu, L.; McNickle, L.; Chong, E.M.; Walters, A.; Gurney, M.; Clayton, A.; Smyth, L.A.; Hider, R.; et al. Membrane radiolabelling of exosomes for comparative biodistribution analysis in immunocompetent and immunodeficient mice-a novel and universal approach. Theranostics 2019, 9, 1666. [Google Scholar] [CrossRef]
- Banerjee, A.; Alves, V.; Rondão, T.; Sereno, J.; Neves, Â.; Lino, M.; Ribeiro, A.; Abrunhosa, A.J.; Ferreira, L.S. A positron-emission tomography (PET)/magnetic resonance imaging (MRI) platform to track in vivo small extracellular vesicles. Nanoscale 2019, 11, 13243–13248. [Google Scholar] [CrossRef] [PubMed]
- Jung, K.O.; Kim, Y.H.; Chung, S.J.; Kang, K.W.; Rhee, S.; Pratx, G.; Chung, J.K.; Youn, H. Highly sensitive identification of lymphatic and Hematogenous metastasis routes of novel radiolabeled exosomes using non-invasive PET imaging. bioRxiv 2020. [Google Scholar] [CrossRef]
- Shi, S.; Li, T.; Wen, X.; Wu, S.Y.; Xiong, C.; Zhao, J.; Lincha, V.R.; Chow, D.S.; Liu, Y.; Sood, A.K.; et al. Copper-64 labeled PEGylated exosomes for in vivo positron emission tomography and enhanced tumor retention. Bioconjug. Chem. 2019, 30, 2675–2683. [Google Scholar] [CrossRef]
- Hoshino, A.; Costa-Silva, B.; Shen, T.-L.; Rodrigues, G.; Hashimoto, A.; Mark, M.T.; Molina, H.; Kohsaka, S.; Di Giannatale, A.; Ceder, S.; et al. Tumour exosome integrins determine organotropic metastasis. Nature 2015, 527, 329–335. [Google Scholar] [CrossRef]
- Rayamajhi, S.; Aryal, S. Surface functionalization strategies of extracellular vesicles. J. Mater. Chem. B 2020, 8, 4552–4569. [Google Scholar] [CrossRef]
- Almeida, S.; Santos, L.; Falcão, A.; Gomes, C.; Abrunhosa, A. In vivo tracking of extracellu-lar vesicles by nuclear imaging: Advances in radiolabeling strategies. Int. J. Mol. Sci. 2020, 21, 9443. [Google Scholar] [CrossRef]
- Phillips, W.T.; Rudolph, A.S.; Goins, B.; Timmons, J.H.; Klipper, R.; Blumhardt, R. A simple method for producing a technetium-99m-labeled liposome which is stable In Vivo. Int. J. Radiat. Appl. Instrum. B 1992, 19, 539–547. [Google Scholar] [CrossRef]
- Edmonds, S.; Volpe, A.; Shmeeda, H.; Parente-Pereira, A.C.; Radia, R.; Baguna-Torres, J.; Szanda, I.; Severin, G.W.; Livieratos, L.; Blower, P.J.; et al. Exploiting the Metal-Chelating Properties of the Drug Cargo for In Vivo Positron Emission Tomography Imaging of Liposomal Nanomedicines. ACS Nano 2016, 10, 10294–10307. [Google Scholar] [CrossRef] [PubMed]
- Morishita, M.; Takahashi, Y.; Nishikawa, M.; Sano, K.; Kato, K.; Yamashita, T.; Imai, T.; Saji, H.; Takakura, Y. Quantitative analysis of tissue distribution of the B16BL6-derived exosomes using a streptavidin-lactadherin fusion protein and Iodine-125-Labelled biotin derivative after intravenous injection in mice. J. Pharm. Sci. 2015, 104, 705–713. [Google Scholar] [CrossRef] [PubMed]
- Rashid, M.H.; Borin, T.F.; Ara, R.; Angara, K.; Cai, J.; Achyut, B.R.; Liu, Y.; Arbab, A.S. Differential in vivo biodistribution of 131I-labeled exosomes from diverse cellular origins and its implication for theranostic application. Nanomedicine 2019, 21, 102072. [Google Scholar] [CrossRef] [PubMed]
- Smyth, T.; Kullberg, M.; Malik, N.; Smith-Jones, P.; Graner, M.W.; Anchordoquy, T.J. Biodistribution and delivery efficiency of unmodified tumor-derived exosomes. J. Control. Release 2015, 199, 145–155. [Google Scholar] [CrossRef]
- Gangadaran, P.; Hong, C.M.; Oh, J.M.; Rajendran, R.L.; Kalimuthu, S.; Son, S.H.; Gopal, A.; Zhu, L.; Baek, S.H.; Jeong, S.Y.; et al. In vivo non-invasive imaging of radio-labeled exosome-mimetics derived from red blood cells in mice. Front. Pharmacol. 2018, 9, 817. [Google Scholar] [CrossRef]
- Khan, A.A.; Man, F.; Faruqu, F.N.; Kim, J.; Al-Salemee, F.; Carrascal-Miniño, A.; Volpe, A.; Liam-Or, R.; Simpson, P.; Fruhwirth, G.O.; et al. PET imaging of small extracellular vesicles via [89Zr] zr (oxinate) 4 direct radiolabeling. Bioconjug. Chem. 2022, 33, 473–485. [Google Scholar] [CrossRef] [PubMed]
- Jang, S.C.; Kim, O.Y.; Yoon, C.M.; Choi, D.S.; Roh, T.Y.; Park, J.; Nilsson, J.; Lotvall, J.; Kim, Y.K.; Gho, Y.S. Bioinspired exosome-mimetic nanovesicles for targeted delivery of chemotherapeutics to malignant tumors. ACS Nano 2013, 7, 7698–7710. [Google Scholar] [CrossRef]
- Son, S.H.; Oh, J.M.; Gangadaran, P.; Ji, H.D.; Lee, H.W.; Rajendran, R.L.; Baek, S.H.; Gopal, A.; Kalimuthu, S.; Jeong, S.Y.; et al. White blood cell labeling with Technetium-99m (99mTc) using red blood cell extracellular vesicles-mimetics. Blood Cells Mol. Dis. 2019, 80, 102375. [Google Scholar] [CrossRef]
- Betzer, O.; Barnoy, E.; Sadan, T.; Elbaz, I.; Braverman, C.; Liu, Z.; Popovtzer, R. Advances in imaging strategies for in vivo tracking of exosomes. Wiley Interdiscip. Rev. Nanomed. Nanobiotech. 2020, 12, e1594. [Google Scholar] [CrossRef]
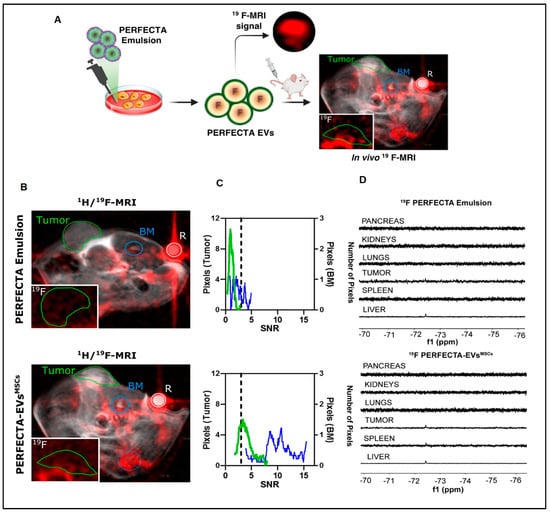
- Sancho-Albero, M.; Ayaz, N.; Sebastian, V.; Chirizzi, C.; Encinas-Gimenez, M.; Neri, G.; Chaabane, L.; Luján, L.; Martin-Duque, P.; Metrangolo, P.; et al. Superfluorinated Extracellular Vesicles for In Vivo Imaging by 19F-MRI. ACS Appl. Mater. Interfaces 2023, 15, 8974–8985. [Google Scholar] [CrossRef]
- Wester, H.J. Nuclear imaging probes: From bench to bedside. Clin. Cancer Res. 2007, 13, 3470–3481. [Google Scholar] [CrossRef] [PubMed]
- Li, Y.J.; Wu, J.Y.; Wang, J.M.; Hu, X.B.; Xiang, D.X. Emerging strategies for labeling and tracking of extracellular vesicles. J. Control. Release 2020, 328, 141–159. [Google Scholar] [CrossRef] [PubMed]
- Clayton, A.; Harris, C.L.; Court, J.; Mason, M.D.; Morgan, B.P. Antigen-presenting cell exosomes are protected from complement-mediated lysis by expression of CD55 and CD59. Eur. J. Immunol. 2003, 33, 522–531. [Google Scholar] [CrossRef]
- Saunderson, S.C.; Dunn, A.C.; Crocker, P.R.; McLellan, A.D. CD169 mediates the capture of exosomes in the spleen and lymph nodes. Blood 2014, 123, 208–216. [Google Scholar] [CrossRef] [PubMed]
- Choi, H.S.; Liu, W.; Misra, P.; Tanaka, E.; Zimmer, J.P.; Ipe, B.I.; Bawendi, M.G.; Frangioni, J.V. Renal clearance of quantum dots. Nat. Biotech. 2007, 25, 1165–1170. [Google Scholar] [CrossRef] [PubMed]
- Lobo, E.D.; Hansen, R.J.; Balthasar, J.P. Antibody Pharmacokinetics and Pharmacodynamics. J. Pharm. Sci. 2004, 93, 2645–2668. [Google Scholar] [CrossRef]
- Nair, D.P.; Podgorski, M.; Chatani, S.; Gong, T.; Xi, W.; Fenoli, C.R.; Bowman, C.N. The thiol-Michael addition click reaction: A powerful and widely used tool in materials chemistry. Chem. Mater. 2014, 26, 724–744. [Google Scholar] [CrossRef]
- Dalton, H.D.; Cocks, A.; Falcon-Perez, J.M.; Sayers, E.J.; Webber, J.P.; Watson, P.; Clayton, A.; Jones, A.T. Fluorescence labelling of extracellular vesicles using a novel thiol-based strategy for quantitative analysis of cellular delivery and intracellular traffic. Nanoscale 2017, 9, 13693–13706. [Google Scholar] [CrossRef]
- Fan, Z.; Xiao, K.; Lin, J.; Liao, Y.; Huang, X. Functionalized DNA enables programming exosomes/vesicles for tumor imaging and therapy. Small 2019, 15, 1903761. [Google Scholar] [CrossRef]
- Han, Q.; Xie, Q.R.; Li, F.; Cheng, Y.; Wu, T.; Zhang, Y.; Lu, X.; Wong, A.S.; Sha, J.; Xia, W. Targeted inhibition of SIRT6 via engineered exosomes impairs tumorigenesis and metastasis in prostate cancer. Theranostics 2021, 11, 6526. [Google Scholar] [CrossRef]
- Hong, C.S.; Funk, S.; Muller, L.; Boyiadzis, M.; Whiteside, T.L. Isolation of biologically ac-tive and morphologically intact exosomes from plasma of patients with cancer. J. Extracell. Vesicles 2016, 5, 29289. [Google Scholar] [CrossRef] [PubMed]
- Mori, K.; Hirase, M.; Morishige, T.; Takano, E.; Sunayama, H.; Kitayama, Y.; Inubushi, S.; Sasaki, R.; Yashiro, M.; Takeuchi, T. A Pretreatment-Free, Polymer-Based Platform Prepared by Molecular Imprinting and Post-Imprinting Modifications for Sensing Intact Exosomes. Angew. Chem. 2019, 131, 1626–1629. [Google Scholar] [CrossRef]
- Wiklander, O.P.; Nordin, J.Z.; O’Loughlin, A.; Gustafsson, Y.; Corso, G.; Mäger, I.; Vader, P.; Lee, Y.; Sork, H.; Seow, Y.; et al. Extracellular vesicle in vivo biodistribution is determined by cell source, route of administration and targeting. J. Extracell. Vesicles 2015, 4, 26316. [Google Scholar] [CrossRef] [PubMed]
- Peinado, H.; Alečković, M.; Lavotshkin, S.; Matei, I.; Costa-Silva, B.; Moreno-Bueno, G.; Hergueta-Redondo, M.; Williams, C.; García-Santos, G.; Ghajar, C.M.; et al. Melanoma exosomes educate bone marrow progenitor cells toward a pro-metastatic phenotype through MET. Nat. Med. 2012, 18, 883–891. [Google Scholar] [CrossRef] [PubMed]
- Grange, C.; Tapparo, M.; Bruno, S.; Chatterjee, D.; Quesenberry, P.J.; Tetta, C.; Camussi, G. Biodistribution of mesenchymal stem cell-derived extracellular vesicles in a model of acute kidney injury monitored by optical imaging. Int. J. Mol. Med. 2014, 33, 1055–1063. [Google Scholar] [CrossRef]
- Saari, H.; Lazaro-Ibanez, E.; Viitala, T.; Vuorimaa-Laukkanen, E.; Siljander, P.; Yliperttula, M. Microvesicle- and exosome-mediated drug delivery enhances the cytotoxicity of Paclitaxel in autologous prostate cancer cells. J Control. Release 2015, 220, 727–737. [Google Scholar] [CrossRef]
- Suetsugu, A.; Honma, k.; Saji, S.; Moriwaki, H.; Ochiya, T.; Hoffman, R.M. Imaging exosome transfer from breast cancer cells to stroma at metastatic sites in orthotopic nude-mouse models. Adv. Drug Deliv. Rev. 2013, 65, 383–390. [Google Scholar] [CrossRef]
- Takahashi, Y.; Nishikawa, M.; Shinotsuka, H.; Matsui, Y.; Ohara, S.; Imai, T.; Takakura, Y. Visual-ization and in vivo tracking of the exosomes of murine melanoma B16-BL6 cells in mice after intravenous injection. J. Biotech. 2013, 165, 77–84. [Google Scholar] [CrossRef]
- Hu, L.; Wickline, S.A.; Hood, J.L. Magnetic resonance imaging of melanoma exosomes in lymph nodes. Magn. Reson. Med. 2014, 74, 266–271. [Google Scholar] [CrossRef]
- Dabrowska, S.; Del Fattore, A.; Karnas, E.; Frontczak-Baniewicz, M.; Kozlowska, H.; Muraca, M.; Janowski, M.; Lukomska, B. Imaging of extracellular vesicles derived from human bone marrow mesenchymal stem cells using fluorescent and magnetic labels. Int. J. Nanomed. 2018, 13, 1653. [Google Scholar] [CrossRef]
- Liu, T.; Zhu, Y.; Zhao, R.; Wei, X.; Xin, X. Visualization of exosomes from mesenchymal stem cells in vivo by magnetic resonance imaging. Magn. Reson. Imaging 2020, 68, 75–82. [Google Scholar] [CrossRef] [PubMed]
- Chen, X.; Lan, J.; Liu, Y.; Li, L.; Yan, L.; Xia, Y.; Wu, F.; Li, C.; Li, S.; Chen, J. A paper-supported aptasensor based on upconversion luminescence resonance energy transfer for the accessible determination of exosomes. Biosens. Bioelectron. 2018, 102, 582–588. [Google Scholar] [CrossRef] [PubMed]
- Qiao, B.; Guo, Q.; Jiang, J.; Qi, Y.; Zhang, H.; He, B.; Cai, C.; Shen, J. An electrochemilumi-nescent aptasensor for amplified detection of exosomes from breast tumor cells (MCF-7 cells) based on G-quadruplex/hemin DNAzymes. Analyst 2019, 144, 3668–3675. [Google Scholar] [CrossRef]
- Fang, D.; Zhao, D.; Zhang, S.; Huang, Y.; Dai, H.; Lin, Y. Black phosphorus quantum dots functionalized MXenes as the enhanced dual-mode probe for exosomes sensing. Sens. Actuators B Chem. 2020, 305, 127544. [Google Scholar] [CrossRef]
- Yu, Q.; Zhao, Q.; Wang, S.; Zhao, S.; Zhang, S.; Yin, Y.; Dong, Y. Development of a lateral flow aptamer assay strip for facile identification of theranostic exosomes isolated from human lung carcinoma cells. Anal. Biochem. 2020, 594, 113591. [Google Scholar] [CrossRef]
- Wang, Z.L.; Zong, S.F.; Wang, Y.J.; Li, N.; Li, L.; Lu, J.; Wang, Z.Y.; Chen, B.A.; Cui, Y.P. Screening and multiple detection of cancer exosomes using an SERS-based method. Nanoscale 2018, 10, 9053–9062. [Google Scholar] [CrossRef]
- Wang, Q.; Zou, L.; Yang, X.; Liu, X.; Nie, W.; Zheng, Y.; Cheng, Q.; Wang, K. Direct quan-tification of cancerous exosomes via surface plasmon resonance with dual gold nanoparticle-assisted signal amplification. Biosens. Bioelectron. 2019, 135, 129–136. [Google Scholar] [CrossRef]
- Zhu, F.; Li, D.; Ding, Q.; Lei, C.; Ren, L.; Ding, X.; Sun, X. 2D magnetic MoS2-Fe3O4 hybrid nanostructures for ultrasensitive exosome detection in GMR sensor. Biosens. Bioelectron. 2019, 147, 111787. [Google Scholar] [CrossRef]
- Shen, L.M.; Quan, L.; Liu, J. Tracking exosomes in vitro and in vivo to elucidate their phys-iological functions: Implications for diagnostic and therapeutic nanocarriers. ACS Appl. Nano Mater. 2018, 1, 2438–2448. [Google Scholar] [CrossRef]
- Lai, C.P.; Kim, E.Y.; Badr, C.E.; Weissleder, R.; Mempel, T.R.; Tannous, B.A.; Breakefield, X.O. Visualization and tracking of tumour extracellular vesicle delivery and RNA translation using multiplexed reporters. Nat. Commun. 2015, 6, 7029. [Google Scholar] [CrossRef]
- Chen, C.; Zong, S.; Wang, Z.; Lu, J.; Zhu, D.; Zhang, Y.; Cui, Y. Imaging and intracellular tracking of cancer-derived exosomes using single-molecule localization-based super-resolution microscope. ACS Appl. Mater. Interfaces 2016, 8, 25825–25833. [Google Scholar] [CrossRef] [PubMed]
- Jiang, X.; Zong, S.; Chen, C.; Zhang, Y.; Wang, Z.; Cui, Y. Gold–carbon dots for the intracellular imaging of cancer-derived exosomes. Nanotechnology 2018, 29, 175701. [Google Scholar] [CrossRef] [PubMed]
- Gupta, D.; Liang, X.; Pavlova, S.; Wiklander, O.P.; Corso, G.; Zhao, Y.; Saher, O.; Bost, J.; Zickler, A.M.; Piffko, A.; et al. Quantification of extracellular vesicles in vitro and in vivo using sensitive bioluminescence imaging. J. Extracell. Vesicles 2020, 9, 1800222. [Google Scholar] [CrossRef] [PubMed]
- Zhuang, M.; Chen, X.; Du, D.; Shi, J.; Deng, M.; Long, Q.; Yin, X.; Wang, Y.; Rao, L. SPION decorated exosome delivery of TNF-α to cancer cell membranes through magnetism. Nanoscale 2020, 12, 173–188. [Google Scholar] [CrossRef]
- Betzer, O.; Perets, N.; Angel, A.; Motiei, M.; Sadan, T.; Yadid, G.; Offen, D.; Popovtzer, R. In vivo neuroimaging of exosomes using gold nanoparticles. ACS Nano 2017, 11, 10883–10893. [Google Scholar] [CrossRef]
- Lázaro-Ibáñez, E.; Faruqu, F.N.; Saleh, A.F.; Silva, A.M.; Wang, J.T.-W.; Rak, J.; Al-Jamal, K.T.; Dekker, N. Selection of fluorescent, bioluminescent, and radioactive tracers to accurately reflect extracellular vesicle biodistribution in vivo. ACS Nano 2021, 15, 3212–3227. [Google Scholar] [CrossRef]
- Sun, W.; Li, Z.; Zhou, X.; Yang, G.; Yuan, L. Efficient exosome delivery in refractory tissues assisted by ultrasound-targeted microbubble destruction. Drug. Deliv. 2019, 26, 45–50. [Google Scholar] [CrossRef]
- Cao, H.; Yue, Z.; Gao, H.; Chen, C.; Cui, K.; Zhang, K.; Cheng, Y.; Shao, G.; Kong, D.; Li, Z.; et al. In vivo real-time imaging of extracellular vesicles in liver regeneration via aggregation-induced emission luminogens. ACS Nano 2019, 13, 3522–3533. [Google Scholar] [CrossRef]
- Verweij, F.J.; Revenu, C.; Arras, G.; Dingli, F.; Loew, D.; Pegtel, D.M.; Follain, G.; Allio, G.; Goetz, J.G.; Zimmermann, P.; et al. Live tracking of inter-organ communication by endogenous exosomes in vivo. Dev. Cell 2019, 48, 573–589. [Google Scholar] [CrossRef]
- Zomer, A.; Steenbeek, S.C.; Maynard, C.; Van Rheenen, J. Studying extracellular vesicle transfer by a Cre-loxP method. Nat. Protoc. 2016, 11, 87–101. [Google Scholar] [CrossRef]
- Ye, Y.; Shi, Q.; Yang, T.; Xie, F.; Zhang, X.; Xu, B.; Fang, J.; Chen, J.; Zhang, Y.; Li, J. In vivo visualized tracking of tumor-derived extracellular vesicles using CRISPR-cas9 system. Technol. Cancer. Res. Treat. 2022, 21, 15330338221085370. [Google Scholar] [CrossRef] [PubMed]
- Gangadaran, P.; Li, X.J.; Lee, H.W.; Oh, J.M.; Kalimuthu, S.; Rajendran, R.L.; Son, S.H.; Baek, S.H.; Singh, T.D.; Zhu, L.; et al. A new bioluminescent reporter system to study the biodistribution of systematically injected tumor-derived bioluminescent extracellular vesicles in mice. Oncotarget 2017, 8, 109894. [Google Scholar] [CrossRef] [PubMed]
- Wang, C.; Li, N.; Li, Y.; Hou, S.; Zhang, W.; Meng, Z.; Wang, S.; Jia, Q.; Tan, J.; Wang, R.; et al. Engineering a HEK-293T exosome-based delivery platform for efficient tumor-targeting chemotherapy/internal irradiation combination therapy. J. Nanobiotech. 2022, 20, 247. [Google Scholar] [CrossRef] [PubMed]
- Molavipordanjani, S.; Khodashenas, S.; Abedi, S.M.; Moghadam, M.F.; Mardanshahi, A.; Hosseinimehr, S.J. 99mTc-radiolabeled HER2 targeted exosome for tumor imaging. Eur. J. Pharm. Sci. 2020, 148, 105312. [Google Scholar] [CrossRef]
- Chen, G.; Zhu, J.Y.; Zhang, Z.L.; Zhang, W.; Ren, J.G.; Wu, M.; Hong, Z.Y.; Lv, C.; Pang, D.W.; Zhao, Y.F. Transformation of cell-derived microparticles into quantum-dot-labeled nanovectors for antitumor siRNA delivery. Angew. Chem. 2015, 127, 1050–1054. [Google Scholar] [CrossRef]
- Pellico, J.; Ruiz-Cabello, J.; Saiz-Alía, M.; del Rosario, G.; Caja, S.; Montoya, M.; de Manuel, L.F.; Morales, M.P.; Gutiérrez, L.; Galiana, B.; et al. Fast synthesis and bioconjugation of 68Ga core-doped extremely small iron oxide nanoparticles for PET/MR imaging. Contrast Media Mol. Imaging 2016, 3, 203–210. [Google Scholar] [CrossRef]
- Koziorowski, J.; Stanciu, A.E.; Gomez-Vallejo, V.; Llop, J. Radiolabeled nanoparticles for cancer diagnosis and therapy. Curr. Med. Chem. Anticancer Agents 2017, 3, 333–354. [Google Scholar] [CrossRef]
- Same, S.; Aghanejad, A.; Nakhjavani, S.A.; Barar, J.; Omidi, Y. Radiolabeled theranostics: Magnetic and gold nanoparticles. Bioimpacts 2016, 3, 169. [Google Scholar] [CrossRef]
- Lee, S.B.; Ahn, S.B.; Lee, S.W.; Jeong, S.Y.; Ghilsuk, Y.; Ahn, B.C.; Kim, E.M.; Jeong, H.J.; Lee, J.; Lim, D.K.; et al. Radionuclide-embedded gold nanoparticles for enhanced dendritic cell-based cancer immunotherapy, sensitive and quantitative tracking of dendritic cells with PET and Cerenkov luminescence. NPG Asia Mater. 2016, 6, e281. [Google Scholar] [CrossRef]
- Kao, H.W.; Lin, Y.Y.; Chen, C.C.; Chi, K.H.; Tien, D.C.; Hsia, C.C.; Lin, M.H.; Wang, H.E. Evaluation of EGFR-targeted radioimmuno-gold-nanoparticles as a theranostic agent in a tumor animal model. Bioorg. Med. Chem. Lett. 2013, 11, 3180–3185. [Google Scholar] [CrossRef]
- Li, X.; Wang, C.; Tan, H.; Cheng, L.; Liu, G.; Yang, Y.; Zhao, Y.; Zhang, Y.; Li, Y.; Zhang, C.; et al. Gold nanoparticles-based SPECT/CT imaging probe targeting for vulnerable atherosclerosis plaques. Biomaterials 2016, 108, 71–80. [Google Scholar] [CrossRef] [PubMed]
- Zhao, Y.; Detering, L.; Sultan, D.; Cooper, M.L.; You, M.; Cho, S.; Meier, S.L.; Luehmann, H.; Sun, G.; Rettig, M.; et al. Gold nanoclusters doped with 64Cu for CXCR4 positron emission tomography imaging of breast cancer and metastasis. ACS Nano 2016, 10, 5959–5970. [Google Scholar] [CrossRef] [PubMed]
- El-Ghareb, W.I.; Swidan, M.M.; Ibrahim, I.T.; Abd El-Bary, A.; Tadros, M.I.; Sakr, T.M. 99mTc-Doxorubicin-loaded gallic acid-gold nanoparticles ( 99mTc-DOX-loaded GAAu NPs) as a multifunctional theranostic agent. Int. J. Pharm. 2020, 586, 119514. [Google Scholar] [CrossRef]
- England, C.G.; Im, H.-J.; Feng, L.; Chen, F.; Graves, S.A.; Hernandez, R.; Orbay, H.; Xu, C.; Cho, S.Y.; Nickles, R.J.; et al. Re-assessing the enhanced permeability and retention effect in peripheral arterial disease using radiolabeled long circulating nanoparticles. Biomaterials 2016, 100, 101–109. [Google Scholar] [CrossRef] [PubMed]
- Mokhodoeva, O.; Vlk, M.; Málková, E.; Kukleva, E.; Mičolová, P.; Štamberg, K.; Šlouf, M.; Dzhenloda, R.; Kozempel, J. Study of 223Ra uptake mechanism by Fe3O4 nanoparticles: Towards new prospective theranostic SPIONs. J. Nanoparticle Res. 2016, 10, 301. [Google Scholar] [CrossRef]
- Chakravarty, R.; Valdovinos, H.F.; Chen, F.; Lewis, C.M.; Ellison, P.A.; Luo, H.; Meyerand, M.E.; Nickles, R.J.; Cai, W. Intrinsically germanium-69-labeled iron oxide nanoparticles: Synthesis and in-vivo dual-modality PET/MR imaging. Adv. Mater. Res. 2014, 30, 5119–5123. [Google Scholar] [CrossRef]
- Su, T.; Wang, Y.B.; Han, D.; Wang, J.; Qi, S.; Gao, L.; Shao, Y.H.; Qiao, H.Y.; Chen, J.W.; Liang, S.H.; et al. Multimodality imaging of angiogenesis in a rabbit atherosclerotic model by GEBP11 peptide targeted nanoparticles. Theranostics 2017, 7, 4791. [Google Scholar] [CrossRef]
- Rosenholm, J.M.; Mamaeva, V.; Sahlgren, C.; Lindén, M. Nanoparticles in targeted cancer therapy: Mesoporous silica nanoparticles entering preclinical development stage. Nanomedicine 2012, 7, 111–120. [Google Scholar] [CrossRef]
- Yang, Y.; Liu, Y.; Cheng, C.; Shi, H.; Yang, H.; Yuan, H.; Ni, C. Rational design of GOmodified Fe3O4/SiO2 nanoparticles with combined rhenium-188 and gambogic acid for magnetic target therapy. ACS Appl. Mater. Interfaces 2017, 9, 28195–28208. [Google Scholar] [CrossRef]
- Gao, H.; Liu, X.; Tang, W.; Niu, D.; Zhou, B.; Zhang, H.; Liu, W.; Gu, B.; Zhou, X.; Zheng, Y.; et al. 99m Tc-conjugated manganese-based mesoporous silica nanoparticles for SPECT, pH-responsive MRI and anti-cancer drug delivery. Nanoscale 2016, 8, 19573–19580. [Google Scholar] [CrossRef]
- Yamaguchi, H.; Tsuchimochi, M.; Hayama, K.; Kawase, T.; Tsubokawa, N. Duallabeled near-infrared/99mTc imaging probes using PAMAM-coated silica nanoparticles for the imaging of HER2-expressing cancer cells. Int. J. Mol. Sci. 2016, 7, 1086. [Google Scholar] [CrossRef] [PubMed]
- Lammers, T.G.; Subr, V.; Peschke, P.; Kühnlein, R.; Hennink, W.E.; Ulbrich, K.; Kiessling, F.; Heilmann, M.; Debus, J.; Huber, P.E.; et al. Image-guided and passively tumour-targeted polymeric nanomedicines for radiochemotherapy. Br. J. Cancer 2008, 6, 900–910. [Google Scholar] [CrossRef] [PubMed]
- Koziolova, E.; Goel, S.; Chytil, P.; Janoušková, O.; Barnhart, T.E.; Cai, W.; Etrych, T. A tumor-targeted polymer theranostics platform for positron emission tomography and fluorescence imaging. Nanoscale 2017, 9, 10906–10918. [Google Scholar] [CrossRef]
- Mitra, A.; Nan, A.; Papadimitriou, J.C.; Ghandehari, H.; Line, B.R. Polymer-peptide conju-gates for angiogenesis targeted tumor radiotherapy. Nucl. Med. Biol. 2006, 1, 43–52. [Google Scholar] [CrossRef] [PubMed]
- Stigliano, C.; Key, J.; Ramirez, M.; Aryal, S.; Decuzzi, P. Radiolabeled polymeric nanoconstructs loaded with docetaxel and curcumin for cancer combinatorial therapy and nuclear imaging. Adv. Funct. Mater. 2015, 25, 3371–3379. [Google Scholar] [CrossRef]
- Goos, J.A.; Cho, A.; Carter, L.M.; Dilling, T.R.; Davydova, M.; Mandleywala, K.; Puttick, S.; Gupta, A.; Price, W.S.; Quinn, J.F.; et al. Delivery of polymeric nanostars for molecular imaging and endoradiotherapy through the enhanced permeability and retention (EPR) effect. Theranostics 2020, 2, 567. [Google Scholar] [CrossRef]
- Yamamoto, F.; Yamahara, R.; Makino, A.; Kurihara, K.; Tsukada, H.; Hara, E.; Hara, I.; Kizaka-Kondoh, S.; Ohkubo, Y.; Ozeki, E.; et al. Radiosynthesis and initial evaluation of 18F labeled nanocarrier composed of poly (L-lactic acid)-block-poly (sarcosine) amphiphilic polydepsipeptide. Nucl. Med. Biol. 2013, 3, 387–394. [Google Scholar] [CrossRef]
- Li, X.; Qian, Y.; Liu, T.; Hu, X.; Zhang, G.; You, Y.; Liu, S. Amphiphilic multiarm star block copolymer-based multifunctional unimolecular micelles for cancer targeted drug delivery and MR imaging. Biomaterials 2011, 27, 6595–6605. [Google Scholar] [CrossRef]


| Source of Exosomes | Objective | Process | Outcomes | Ref. |
|---|---|---|---|---|
| Derived from MCF7 and MDA-MB-231 cells | In vivo biodistribution | Strain-promoted azide–alkyne click (SPAAC) | Enhanced distribution of the labelled exosomes | [39] |
| Macrophage-derived exosome | Biodistribution of ENVs in vivo | Incorporating 99mTc on the ECVs’ membrane surface | 99mTc-HMPAO-ENVs accumulate in various organs | [25] |
| Erythrocyte-derived ECVs | Biodistribution of ECVs under SPECT/CT | Radiolabelling by 99mTc-tricarbonyl complexes with click chemistry | Aggregation of the 99mTc labelled ECVs in various organs | [40] |
| Milk-derived ECVs | Technique to get maximum ECV biodistribution | Radiochemical labelling by 99mTc (IV) | IV: decreased 99mTc-MDE aggregated; IP: decreased 99mTc-MDE distributed; IN: Biodistribution in the nasal cavity, trachea, and lungs | [41] |
| Mouse liver proliferative cell-derived ECVs | By glycosylation alteration of the biodistribution of ECVs | Labelled with 124I | Distributed primarily in the liver and lungs | [42] |
| Melanoma (B16F10)-derived ECVs | Novel, reliable, and universal radiolabelling approach | 111Indium-chelated labelling of ECVs | Improved radiolabelling affectivity and radiochemical stability | [43] |
| Human umbilical cord cell-derived small ECVs | Using PET/MR | Surface modification of ECVs using 64Cu2+ | Biodistribution in liver > lungs > kidney > stomach > brain (striatum, prefrontal cortex, and the cerebellum) | [44] |
| 4T1 breast cancer-derived ECVs | Adequate imaging approach for ECVs for radioactivity quantification | Radiolabelled with a BFC-64Cu or 68Ga | Improved biodistribution of the BFC-4T1-ECVs | [45] |
| 4T1 breast cancer-derived ECVs | Efficacy of PEGylation on ECVs | Radiolabelling of PEG conjugated ECVs | Resulted in enhanced pharmacokinetics of ECVs | [46] |
| Type (SPECT Radioisotopes) | Radionuclide | RLY = Radiolabelling Yield | In Vitro Stability; Assessed by | In Vivo Imaging | Reference |
|---|---|---|---|---|---|
| Surface radiolabelling | 125I-biotin | ~80% | >95% serum stability at 4 h; UF | X | [52] |
| Na131I + iodo-bead method | >80% for 4T1 ECVs | ca. 80% serum stability at 24 h; iTLC | ✓ | [53] | |
| 99mTc-tricarbonyl | 38.8 ± 6.2% | No data given | ✓ | [40] | |
| 99mTc (+ SnCl2) | 37 ± 9% | 95% PBS stability at 48 h; iTLC | ✓ | [41] | |
| 111In-DTPA | 19.2 ± 4.5% | 86.8 ± 3.1% PBS stability, and 80.4 ± 1.6% serum | ✓ | [43] | |
| Intraluminal radiolabelling | 111In-oxinate | 81% | No data given | X | [54] |
| 111In-tropolone | 4.7 ± 0.4% | 43.4 ± 10.1% PBS stability, and 14.2 ± 2.8% serum stability at 24 h; SEC | ✓ | [43] | |
| 99mTc-HMPAO | >93% | ~90% serum stability at 5 h; iTLC | ✓ | [25] | |
| 99mTc (+ SnCl2) | 100% | 93 ± 3% serum stability at 24 h; iTLC | ✓ | [55] | |
| Surface radiolabelling | Na124I + iodogen method | Glycosylated = 17 ± 2% | >90% PBS stability at 72 h; iTLC | ✓ | [42] |
| 64Cu-DOTA | 16–25% | 94% serum stability at 24 h, 95% blood | ✓ | [44] | |
| 64Cu-NOTA-Cy7 | Non-PEGylated = 91.2 ± 0.2% PEGylated = 85.7 ± 0.7% | Non-PEGylated = 91.2 ± 0.2% PEGylated = 85.7 ± 0.7% | ✓ | [46] | |
| 68Ga-NOTA-Cy7 | Not reported | Not reported | Not reported | [45] | |
| Intraluminal radiolabelling | 89Zr-oxinate | 6 ± 1% | Not reported | X | [56] |
| ✓ = reported | X = not reported |
| Labelling Method | Labelling Method | Radionuclide | ECVs (Markers) | In Vitro Stability | Ref. |
|---|---|---|---|---|---|
| Covalent binding | SPECT/CT | 99mTc-tricarbonyl complex | ECVs | Not reported | [4] |
| PET | 124I NaI | ECVs | NaCl | [42] | |
| SPECT/CT | 131I | (CD9, CD63) | 20% FBS | [53] | |
| SPECT/CT | 99mTc | Exosomes | PBS | [41] | |
| Encapsulation | SPECT/CT | 99mTc-HMPAO | ENVs (CD63) | Serum or PBS | [25] |
| Not reported | 111In-oxine | Exosomes (HSP 70, 90, 27; CD9 | Not reported | [54] | |
| SPECT/CT | 111In via tropolone | Exosomes (CD81, CD9) | Serum or PBS | [43] | |
| Gamma camera | 99mTc | Exosome mimetics | PBS 20% FBS | [55] | |
| Membrane radiolabelling | SPECT/CT | 111In-DTPA | Exosomes (CD81, CD9) | 50% FBS or PBS | [43] |
| PET/MRI | 64Cu-DOTA | ECVs (CD9, CD63, CD45) | PBS, serum | [44] | |
| PET | 64Cu-NOTA-PEG | Exosomes | PBS or 25% mouse serum | [46] | |
| PET | 64Cu-NOTA-PEG | Exosomes | 64Cu-NOTA-PEG | [45] |
| Labelling Component | ECVs Source | Techniques Involved | Route of Administration | Ref. |
|---|---|---|---|---|
| DiR | Tissue explant | IVIS spectrum confocal microscopy | IV (Intravenous Route) | [97] |
| Cy5.5 | Breast cancer cells | IVIS spectrum | IV Route | [39]. |
| Enhanced GFP and tandem dimer Tomato | Mouse thymoma cell line | Multiphoton intravital microscopy | Endogenous generated ECVs | [90] |
| AIEgens (DPA-SCP) | Human placenta | IVIS spectrum confocal microscopy | IV Route | [98] |
| pHluorin | Yolk syncytial layer of zebra fish | Electron microscopy and fluorescent microscopy | Endogenous generated exosomes | [99] |
| Cre-loxP system with CFP, RFP, and GFP | Transplanted MDA-MB231 cells generated highly metastatic mammary tumors | Multi-photon high-resolution intravital imaging and confocal microscopy | Endogenous generated exosomes | [100] |
| CRISPR-Cas9 system with tdTomato | Tumor xenograft generated with transfected melanoma cells | Confocal microscopy | Endogenous generated exosomes | [101] |
| RLuc | CAL-62, MDA-MB-231 cells | IVIS spectrum | IV Route | [102] |
| ThermoLuc | HEK-293T cells | IVIS spectrum | IV Route | [103] |
| 99mTc | HEK-293T transfected with HER2 target motif on the Lamp2B protein | Gamma camera | IV Route | [104] |
| 111Indium | Melanoma cells | Gamma camera | IV Route | [102] |
| 64Cu | hUCB-MNCs | Gamma camera and MRI scan | IV Route | [44] |
| Gold nanoparticles | Human MSCs | Micro-CT imaging | IV and IN (intranasal) | [95] |
| Quantum dots | HUVEC cells | IVIS spectrum | IT (intra-tumor injection.) | [105] |
Disclaimer/Publisher’s Note: The statements, opinions and data contained in all publications are solely those of the individual author(s) and contributor(s) and not of MDPI and/or the editor(s). MDPI and/or the editor(s) disclaim responsibility for any injury to people or property resulting from any ideas, methods, instructions or products referred to in the content. |
© 2023 by the authors. Licensee MDPI, Basel, Switzerland. This article is an open access article distributed under the terms and conditions of the Creative Commons Attribution (CC BY) license (https://creativecommons.org/licenses/by/4.0/).
Share and Cite
Ashique, S.; Anand, K. Radiolabelled Extracellular Vesicles as Imaging Modalities for Precise Targeted Drug Delivery. Pharmaceutics 2023, 15, 1426. https://doi.org/10.3390/pharmaceutics15051426
Ashique S, Anand K. Radiolabelled Extracellular Vesicles as Imaging Modalities for Precise Targeted Drug Delivery. Pharmaceutics. 2023; 15(5):1426. https://doi.org/10.3390/pharmaceutics15051426
Chicago/Turabian StyleAshique, Sumel, and Krishnan Anand. 2023. "Radiolabelled Extracellular Vesicles as Imaging Modalities for Precise Targeted Drug Delivery" Pharmaceutics 15, no. 5: 1426. https://doi.org/10.3390/pharmaceutics15051426
APA StyleAshique, S., & Anand, K. (2023). Radiolabelled Extracellular Vesicles as Imaging Modalities for Precise Targeted Drug Delivery. Pharmaceutics, 15(5), 1426. https://doi.org/10.3390/pharmaceutics15051426

