Effect of Process Parameters, Protectants and Carrier Materials on the Survival of Yeast Cells during Fluidized Bed Granulation for Tableting
Abstract
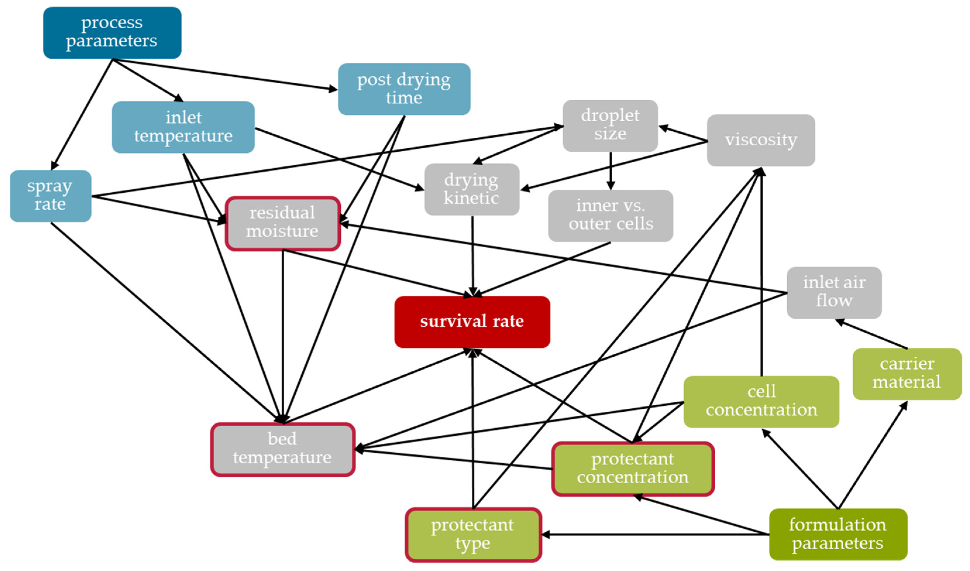
1. Introduction
2. Materials and Methods
2.1. Cell Suspension
2.2. Granulation Procedure
2.2.1. Screening of Protective Additives
2.2.2. Variation of Carrier Material
2.2.3. Variation of Spray Rate and Process Time
2.2.4. Variation of Process Temperature
2.2.5. Variation of Final Drying Time
2.2.6. Variation of Cell Concentration
2.2.7. Combination of Advantageous Process and Formulation Parameters
2.3. Tableting
2.4. Analysis of Granules and Tablets
2.4.1. Moisture Content
2.4.2. Survival
2.4.3. Particle Size
2.5. Density of Carrier Materials and Granules
2.6. Tensile Strength of Tablets
2.7. Scanning Electrone Microscopy
2.8. Statistical Analysis
3. Results and Discussion
3.1. Influence of Protective Additives
3.2. Influence of Carrier Material
3.3. Influence of Spray Rate
3.4. Influence of Process Temperature
3.5. Influence of Final Drying
3.6. Influence of Cell Concentration
3.7. Drying with Improved Formulation and Process Parameters
3.8. Tableting of Granules
4. Conclusions
Author Contributions
Funding
Institutional Review Board Statement
Informed Consent Statement
Data Availability Statement
Acknowledgments
Conflicts of Interest
References
- Joint FAO/WHO Working Group. Guidelines for the Evaluation of Probiotics in Food: Report of A Joint FAO/WHO Working Group on Drafting Guidelines for the Evaluation of Probiotics in Food; Joint FAO/WHO Working Group: London, ON, Canada, 2002. [Google Scholar]
- Oelschlaeger, T.A. Mechanisms of probiotic actions—A review. Int. J. Med. Microbiol. 2010, 300, 57–62. [Google Scholar] [CrossRef] [PubMed]
- Santivarangkna, C. Storage Stability of Probiotic Powder. In Advances in Probiotic Technology; Petra, F., Chalat, S., Eds.; CRC Press: Boca Raton, FL, USA, 2016. [Google Scholar]
- Mazur, P. Cryobiology: The freezing of biological systems. Science 1970, 168, 939–949. [Google Scholar] [CrossRef] [PubMed]
- Meryman, H.T. Freezing injury and its prevention in living cells. Annu. Rev. Biophys. Bioeng. 1974, 3, 341–363. [Google Scholar] [CrossRef] [PubMed]
- Broeckx, G.; Vandenheuvel, D.; Claes, I.J.J.; Lebeer, S.; Kiekens, F. Drying techniques of probiotic bacteria as an important step towards the development of novel pharmabiotics. Int. J. Pharm. 2016, 505, 303–318. [Google Scholar] [CrossRef] [PubMed]
- Plumpton, E.J.; Gilbert, P.; Fell, J.T. Effect of spatial distribution of contaminant microorganisms within tablet formulations on subsequent inactivation through compaction. Int. J. Pharm. 1986, 30, 237–240. [Google Scholar] [CrossRef]
- Plumpton, E.J.; Gilbert, P.; Fell, J.T. The survival of microorganisms during tabletting. Int. J. Pharm. 1986, 30, 241–246. [Google Scholar] [CrossRef]
- Vorländer, K.; Kampen, I.; Finke, J.H.; Kwade, A. Along the Process Chain to Probiotic Tablets: Evaluation of Mechanical Impacts on Microbial Viability. Pharmaceutics 2020, 12, 66. [Google Scholar] [CrossRef]
- Edwards-Ingram, L.; Gitsham, P.; Burton, N.; Warhurst, G.; Clarke, I.; Hoyle, D.; Oliver, S.G.; Stateva, L. Genotypic and physiological characterization of Saccharomyces boulardii, the probiotic strain of Saccharomyces cerevisiae. Appl. Environ. Microbiol. 2007, 73, 2458–2467. [Google Scholar] [CrossRef]
- Lievense, L.C.; van’t Riet, K. Convective drying of bacteria. In Measurement and Control; Fiechter, A., Blanch, H.W., Bungay, H.R., Cooney, C.L., Demain, A.L., Enfors, S.-O., Eriksson, K.-E.L., Kieslich, K., Klibanov, A.M., Lafferty, R.M., et al., Eds.; Springer: Berlin/Heidelberg, Germany, 1993; pp. 45–63. ISBN 978-3-540-56536-9. [Google Scholar]
- Schell, D.; Beermann, C. Fluidized bed microencapsulation of Lactobacillus reuteri with sweet whey and shellac for improved acid resistance and in-vitro gastro-intestinal survival. Food Res. Int. 2014, 62, 308–314. [Google Scholar] [CrossRef]
- El Mafadi, S.; Picot, A.; Poncelet, D. Modification/improvement of the Wurster process for drying or coating sensitive bioactive materials. Minerva Biotecnol. 2005, 17, 231–235. [Google Scholar]
- Zaghari, L.; Basiri, A.; Rahimi, S. Preparation and characterization of double-coated probiotic bacteria via a fluid-bed process: A case study on Lactobacillus reuteri. Int. J. Food Eng. 2020, 16, 108349. [Google Scholar] [CrossRef]
- Breitenbach, J.; Beermann, C.; Esper, G.J. Comparison of different methods for microencapsulation of probiotics. Prog. Agric. Eng. Sci. 2016, 12, 63–80. [Google Scholar] [CrossRef]
- Stummer, S.; Toegel, S.; Rabenreither, M.-C.; Unger, F.M.; Wirth, M.; Viernstein, H.; Salar-Behzadi, S. Fluidized-bed drying as a feasible method for dehydration of Enterococcus faecium M74. J. Food Eng. 2012, 111, 156–165. [Google Scholar] [CrossRef]
- Sun, C.C. Decoding Powder Tabletability: Roles of Particle Adhesion and Plasticity. J. Adhes. Sci. Technol. 2011, 25, 483–499. [Google Scholar] [CrossRef]
- Stadler, M.; Viernstein, H. Tablet Formulations of Viable Lactic Acid Bacteria. Sci. Pharm. 2001, 69, 249–255. [Google Scholar] [CrossRef]
- Chan, E.S.; Zhang, Z. Encapsulation of Probiotic Bacteria Lactobacillus Acidophilus by Direct Compression. Food Bioprod. Process. 2002, 80, 78–82. [Google Scholar] [CrossRef]
- Poulin, J.-F.; Caillard, R.; Subirade, M. β-Lactoglobulin tablets as a suitable vehicle for protection and intestinal delivery of probiotic bacteria. Int. J. Pharm. 2011, 405, 47–54. [Google Scholar] [CrossRef] [PubMed]
- Nagashima, A.I.; Pansiera, P.E.; Baracat, M.M.; Gómez, R.J.H.C. Development of effervescent products, in powder and tablet form, supplemented with probiotics Lactobacillus acidophilus and Saccharomyces boulardii. Food Sci. Technol. 2013, 33, 605–611. [Google Scholar] [CrossRef]
- Muller, C.; Mazel, V.; Dausset, C.; Busignies, V.; Bornes, S.; Nivoliez, A.; Tchoreloff, P. Study of the Lactobacillus rhamnosus Lcr35® properties after compression and proposition of a model to predict tablet stability. Eur. J. Pharm. Biopharm. 2014, 88, 787–794. [Google Scholar] [CrossRef]
- Fassihi, A.R.; Parker, M.S. Inimical Effects of Compaction Speed on Microorganisms in Powder Systems with Dissimilar Compaction Mechanisms. J. Pharm. Sci. 1987, 76, 466–470. [Google Scholar] [CrossRef]
- Blair, T.C.; Buckton, G.; Bloomfield, S.F. On the mechanism of kill of microbial contaminants during tablet compression. Int. J. Pharm. 1991, 72, 111–115. [Google Scholar] [CrossRef]
- Ayorinde, J.O.; Itiola, O.A.; Odeku, O.A.; Odeniyi, M.A. Influence of binder type and process parameters on the compression properties and microbial survival in diclofenac tablet formulations. J. Pharm. Sci. 2011, 47, 845–854. [Google Scholar] [CrossRef]
- e Silva, J.P.S.; Sousa, S.C.; Costa, P.; Cerdeira, E.; Amaral, M.H.; Lobo, J.S.; Gomes, A.M.; Pintado, M.M.; Rodrigues, D.; Rocha-Santos, T.; et al. Development of probiotic tablets using microparticles: Viability studies and stability studies. AAPS PharmSciTech 2013, 14, 121–127. [Google Scholar] [CrossRef]
- Byl, E.; Lebeer, S.; Kiekens, F. Elastic recovery of filler-binders to safeguard viability of Lactobacillus rhamnosus GG during direct compression. Eur. J. Pharm. Biopharm. 2018, 135, 36–43. [Google Scholar] [CrossRef] [PubMed]
- Byl, E.; Jokicevic, K.; Kiekens, S.; Lebeer, S.; Kiekens, F. Strain-specific differences in behaviour among Lacticaseibacillus rhamnosus cell wall mutants during direct compression. Int. J. Pharm. 2020, 588, 119755. [Google Scholar] [CrossRef]
- Maggi, L.; Mastromarino, P.; Macchia, S.; Brigidi, P.; Pirovano, F.; Matteuzzi, D.; Conte, U. Technological and biological evaluation of tablets containing different strains of lactobacilli for vaginal administration. Eur. J. Pharm. Biopharm. 2000, 50, 389–395. [Google Scholar] [CrossRef]
- Stadler, M.; Viernstein, H. Optimization of a formulation containing viable lactic acid bacteria. Int. J. Pharm. 2003, 256, 117–122. [Google Scholar] [CrossRef]
- Brachkova, M.I.; Duarte, A.; Pinto, J.F. Evaluation of the viability of Lactobacillus spp. after the production of different solid dosage forms. J. Pharm. Sci. 2009, 98, 3329–3339. [Google Scholar] [CrossRef] [PubMed]
- Klayraung, S.; Viernstein, H.; Okonogi, S. Development of tablets containing probiotics: Effects of formulation and processing parameters on bacterial viability. Int. J. Pharm. 2009, 370, 54–60. [Google Scholar] [CrossRef]
- Villena, M.J.M.; Lara-Villoslada, F.; Martínez, M.A.R.; Hernández, M.E.M. Development of gastro-resistant tablets for the protection and intestinal delivery of Lactobacillus fermentum CECT 5716. Int. J. Pharm. 2015, 487, 314–319. [Google Scholar] [CrossRef]
- Huq, T.; Vu, K.D.; Riedl, B.; Bouchard, J.; Han, J.; Lacroix, M. Development of probiotic tablet using alginate, pectin, and cellulose nanocrystals as excipients. Cellulose 2016, 23, 1967–1978. [Google Scholar] [CrossRef]
- Sánchez, M.T.; Ruiz, M.A.; Castán, H.; Morales, M.E. A novel double-layer mucoadhesive tablet containing probiotic strain for vaginal administration: Design, development and technological evaluation. Eur. J. Pharm. Sci. 2018, 112, 63–70. [Google Scholar] [CrossRef] [PubMed]
- Oktavia, D.A.; Ayudiarti, D.L.; Febrianti, D. Physical Properties of the Probiotic Effervescent Tablet from Tapioca and Maltodextrin Coatings. E3S Web Conf. 2020, 147, 3024. [Google Scholar] [CrossRef]
- Shu, G.; Tian, M.; Chen, L.; Ma, D.; Cui, X.; Meng, J. Probiotic goat milk tablets: Formulation optimization and stability evaluation. LWT 2020, 119, 108862. [Google Scholar] [CrossRef]
- Azhar, M.A.; Munaim, M.S.A. Design and optimization of a probiotic tablet for gastrointestinal tolerance by a simplex-centroid mixture. Drug Dev. Ind. Pharm. 2021, 47, 189–196. [Google Scholar] [CrossRef] [PubMed]
- Hoffmann, A.; Daniels, R. Ultra-fast disintegrating ODTs comprising viable probiotic bacteria and HPMC as a mucoadhesive. Eur. J. Pharm. Biopharm. 2019, 139, 240–245. [Google Scholar] [CrossRef]
- Hoffmann, A.; Fischer, J.T.; Daniels, R. Development of probiotic orodispersible tablets using mucoadhesive polymers for buccal mucoadhesion. Drug Dev. Ind. Pharm. 2020, 46, 1753–1762. [Google Scholar] [CrossRef]
- Carvalho, A.S.; Silva, J.; Ho, P.; Teixeira, P.; Malcata, F.X.; Gibbs, P. Survival of freeze-dried Lactobacillus plantarum and Lactobacillus rhamnosus during storage in the presence of protectants. Biotechnol. Lett. 2002, 24, 1587–1591. [Google Scholar] [CrossRef]
- Conrad, P.B.; Miller, D.P.; Cielenski, P.R.; de Pablo, J.J. Stabilization and preservation of Lactobacillus acidophilus in saccharide matrices. Cryobiology 2000, 41, 17–24. [Google Scholar] [CrossRef]
- Selmer-Olsen, E.; Birkeland, S.-E.; Sorhaug, T. Effect of protective solutes on leakage from and survival of immobilized lactobacillus subjected to drying, storage and rehydration. J. Appl. Microbiol. 1999, 87, 429–437. [Google Scholar] [CrossRef]
- Strasser, S.; Neureiter, M.; Geppl, M.; Braun, R.; Danner, H. Influence of lyophilization, fluidized bed drying, addition of protectants, and storage on the viability of lactic acid bacteria. J. Appl. Microbiol. 2009, 107, 167–177. [Google Scholar] [CrossRef]
- Mäyrä-Mäkinen, A.; Birget, M. Industrial Use and Production of Lactic Acid Bacteria. In Lactic Acid Bacteria, 3rd ed.; Salminen, S., Wright, A.V., Eds.; CRC Press: Boca Raton, FL, USA, 2004; pp. 175–198. ISBN 9780824752033. [Google Scholar]
- Fell, J.T.; Newton, J.M. Determination of Tablet Strength by the Diametral-Compression Test. J. Pharm. Sci. 1970, 59, 688–691. [Google Scholar] [CrossRef]
- Soltani, B.; McClure, D.D.; Oveissi, F.; Langrish, T.A.G.; Kavanagh, J.M. Experimental investigation and numerical modeling of pilot-scale fluidized-bed drying of yeast: Part A—Drying model development and validation. Food Bioprod. Process. 2020, 119, 246–256. [Google Scholar] [CrossRef]
- Soltani, B.; McClure, D.D.; Oveissi, F.; Langrish, T.A.G.; Kavanagh, J.M. Experimental investigation and numerical modeling of pilot-scale fluidized-bed drying of yeast: Part B—Viability measurements and modeling. Food Bioprod. Process. 2020, 119, 195–205. [Google Scholar] [CrossRef]
- Crowe, L.M.; Crowe, J.H.; Rudolph, A.; Womersley, C.; Appel, L. Preservation of freeze-dried liposomes by trehalose. Arch. Biochem. Biophys. 1985, 242, 240–247. [Google Scholar] [CrossRef] [PubMed]
- Leslie, S.B.; Israeli, E.; Lighthart, B.; Crowe, J.H.; Crowe, L.M. Trehalose and sucrose protect both membranes and proteins in intact bacteria during drying. Appl. Environ. Microbiol. 1995, 61, 3592–3597. [Google Scholar] [CrossRef] [PubMed]
- Crowe, J.H.; Crowe, L.M.; Carpenter, J.F.; Rudolph, A.S.; Wistrom, C.A.; Spargo, B.J.; Anchordoguy, T.J. Interactions of sugars with membranes. Biochim. Biophys. Acta (BBA)—Rev. Biomembr. 1988, 947, 367–384. [Google Scholar] [CrossRef]
- Patist, A.; Zoerb, H. Preservation mechanisms of trehalose in food and biosystems. Colloids Surf. B Biointerfaces 2005, 40, 107–113. [Google Scholar] [CrossRef]
- Belton, P.S.; Gil, A.M. IR and Raman spectroscopic studies of the interaction of trehalose with hen egg white lysozyme. Biopolymers 1994, 34, 957–961. [Google Scholar] [CrossRef] [PubMed]
- Cordone, L.; Cottone, G.; Giuffrida, S. Role of residual water hydrogen bonding in sugar/water/biomolecule systems: A possible explanation for trehalose peculiarity. J. Phys. Condens. Matter 2007, 19, 205110. [Google Scholar] [CrossRef]
- Wolkers, W.F.; Oldenhof, H. Principles Underlying Cryopreservation and Freeze-Drying of Cells and Tissues. In Cryopreservation and Freeze-Drying Protocols, 4th ed.; Wolkers, W.F., Oldenhof, H., Eds.; Springer: New York, NY, USA, 2021; pp. 3–25. ISBN 978-1-0716-0782-4. [Google Scholar]
- Champagne, C.P.; Gardner, N.; Brochu, E.; Beaulieu, Y. The Freeze-Drying of Lactic Acid Bacteria. A Review. Can. Inst. Food Sci. Technol. J. 1991, 24, 118–128. [Google Scholar] [CrossRef]
- Narendranath, N.V.; Power, R. Relationship between pH and medium dissolved solids in terms of growth and metabolism of lactobacilli and Saccharomyces cerevisiae during ethanol production. Appl. Environ. Microbiol. 2005, 71, 2239–2243. [Google Scholar] [CrossRef] [PubMed]
- Joshi, V.S.; Thorat, B.N. Formulation and Cost-Effective Drying of Probiotic Yeast. Dry. Technol. 2011, 29, 749–757. [Google Scholar] [CrossRef]
- van Uden, N.; Abranches, P.; Cabeça-Silva, C. Temperature functions of thermal death in yeasts and their relation to the maximum temperature for growth. Arch. Mikrobiol. 1968, 61, 381–393. [Google Scholar] [CrossRef] [PubMed]
- Koga, S.; Echigo, A.; Nunomura, K. Physical Properties of Cell Water in Partially Dried Saccharomyces cerevisiae. Biophys. J. 1966, 6, 665–674. [Google Scholar] [CrossRef] [PubMed]
- Bayrock, D.; Ingledew, W.M. Fluidized bed drying of baker’s yeast: Moisture levels, drying rates, and viability changes during drying. Food Res. Int. 1997, 30, 407–415. [Google Scholar] [CrossRef]
- Bayrock, D.; Ingledew, W.M. Mechanism of viability loss during fluidized bed drying of baker’s yeast. Food Res. Int. 1997, 30, 417–425. [Google Scholar] [CrossRef]
- Broeckx, G.; Kiekens, S.; Jokicevic, K.; Byl, E.; Henkens, T.; Vandenheuvel, D.; Lebeer, S.; Kiekens, F. Effects of initial cell concentration, growth phase, and process parameters on the viability of Lactobacillus rhamnosus GG after spray drying. Dry. Technol. 2020, 38, 1474–1492. [Google Scholar] [CrossRef]
- Bozoǧlu, T.F.; Özilgen, M.; Bakir, U. Survival kinetics of lactic acid starter cultures during and after freeze drying. Enzym. Microb. Technol. 1987, 9, 531–537. [Google Scholar] [CrossRef]
- Anandharamakrishnan, C.; Ishwarya, S.P. Spray Drying Techniques for Food Ingredient Encapsulation; John Wiley & Sons, Ltd.: Chichester, UK, 2015; ISBN 9781118863985. [Google Scholar]
- Lievense, L.C.; van’t Riet, K. Convective drying of bacteria. In Biotechnics/Wastewater; Fiechter, A., Blanch, H.W., Bungay, H.R., Cooney, C.L., Demain, A.L., Enfors, S.-O., Eriksson, K.-E.L., Kieslich, K., Klibanov, A.M., Lafferty, R.M., et al., Eds.; Springer: Berlin/Heidelberg, Germany, 1994; pp. 71–89. ISBN 978-3-540-57319-7. [Google Scholar]
- Broeckx, G.; Vandenheuvel, D.; Henkens, T.; Kiekens, S.; van den Broek, M.F.L.; Lebeer, S.; Kiekens, F. Enhancing the viability of Lactobacillus rhamnosus GG after spray drying and during storage. Int. J. Pharm. 2017, 534, 35–41. [Google Scholar] [CrossRef]
- Morgan, C.A.; Herman, N.; White, P.A.; Vesey, G. Preservation of micro-organisms by drying; a review. J. Microbiol. Methods 2006, 66, 183–193. [Google Scholar] [CrossRef] [PubMed]











| Parameter | Section 2.2.1 | Section 2.2.2 | Section 2.2.3 | Section 2.2.4 | Section 2.2.5 | Section 2.2.6 | Section 2.2.7 | 
|---|---|---|---|---|---|---|---|
| carrier material | MCC | various | LAC | LAC | MCC | MCC | various | 
| carrier mass [g] | 50 | 200 | 200 | 200 | 50 | 50 | 200 | 
| cell dry mass concentration [g L−1] | 100 | 100 | 100 | 100 | 100 | various | 200 | 
| protectant(s) | various | trehalose /milk | trehalose /milk | trehalose /milk | trehalose /milk | trehalose /milk | trehalose /milk | 
| protectant concentration [g L−1] | various | 100/50 | 100/50 | 100/50 | 100/50 | 100/50 | 100/100 | 
| inlet temperature [°C] | 50 | 50 | 50 | various | 50 | 50 | 50 | 
| spray rate [g min−1] | 1.76 | 1.76 | various | 1.76 | 1.76 | 1.76 | 2.64 | 
| granulation time [min] | 15 | 60 | various | 60 | 15 | 15 | 40 | 
| post-drying time [min] | 5 | 10 | 10 | 10 | various | 5 | 0 | 
| Carrier Material | Particle Size x50,3 [µm] | True Density [g cm−3] | ||
|---|---|---|---|---|
| Carrier | Granules | Carrier | Granules | |
| DCP | 196 ± 8 a | 395 ± 5 A | 2.8660 | 2.4465 | 
| LAC | 250 ± 11 b | 534 ± 3 B | 1.5366 | 1.5240 | 
| MCC | 109 ± 2 c | 284 ± 5 C | 1.5675 | 1.5231 | 
| Parameter | Reference Process | Improved Process | ||||
|---|---|---|---|---|---|---|
| spray rate [mL min−1] | 1.76 | 2.64 | ||||
| inlet temperature [°C] | 50 | 50 | ||||
| yeast concentration [gCDW L−1] | 100 | 200 | ||||
| trehalose concentration [g L−1] | 100 | 100 | ||||
| skimmed milk concentration [g L−1] | 50 | 100 | ||||
| post-drying [min] | 10 | 0 | ||||
| carrier mass [g] | 200 | 200 | ||||
| DCP | LAC | MCC | DCP | LAC | MCC | |
| 0.061 | 0.058 | 0.058 | 0.113 | 0.112 | 0.117 | |
| particle size x50,3 [µm] | 395 ± 5 | 534 ± 3 | 284 ± 5 | 622 ± 9 | 722 ± 1 | 552 ± 8 | 
| true density [g cm−3] | 2.4465 | 1.5240 | 1.5231 | 2.3627 | 1.5152 | 1.5388 | 
| moisture content [%] | 0 * | 0.13 | 0.53 | 1.31 | 2.00 | 4.85 | 
| Disclaimer/Publisher’s Note: The statements, opinions and data contained in all publications are solely those of the individual author(s) and contributor(s) and not of MDPI and/or the editor(s). MDPI and/or the editor(s) disclaim responsibility for any injury to people or property resulting from any ideas, methods, instructions or products referred to in the content. | 
© 2023 by the authors. Licensee MDPI, Basel, Switzerland. This article is an open access article distributed under the terms and conditions of the Creative Commons Attribution (CC BY) license (https://creativecommons.org/licenses/by/4.0/).
Share and Cite
Vorländer, K.; Bahlmann, L.; Kwade, A.; Finke, J.H.; Kampen, I. Effect of Process Parameters, Protectants and Carrier Materials on the Survival of Yeast Cells during Fluidized Bed Granulation for Tableting. Pharmaceutics 2023, 15, 884. https://doi.org/10.3390/pharmaceutics15030884
Vorländer K, Bahlmann L, Kwade A, Finke JH, Kampen I. Effect of Process Parameters, Protectants and Carrier Materials on the Survival of Yeast Cells during Fluidized Bed Granulation for Tableting. Pharmaceutics. 2023; 15(3):884. https://doi.org/10.3390/pharmaceutics15030884
Chicago/Turabian StyleVorländer, Karl, Lukas Bahlmann, Arno Kwade, Jan Henrik Finke, and Ingo Kampen. 2023. "Effect of Process Parameters, Protectants and Carrier Materials on the Survival of Yeast Cells during Fluidized Bed Granulation for Tableting" Pharmaceutics 15, no. 3: 884. https://doi.org/10.3390/pharmaceutics15030884
APA StyleVorländer, K., Bahlmann, L., Kwade, A., Finke, J. H., & Kampen, I. (2023). Effect of Process Parameters, Protectants and Carrier Materials on the Survival of Yeast Cells during Fluidized Bed Granulation for Tableting. Pharmaceutics, 15(3), 884. https://doi.org/10.3390/pharmaceutics15030884
 
        




 
                         
       