PEG-Bottlebrush Stabilizer-Based Worm-like Nanocrystal Micelles with Long-Circulating and Controlled Release for Delivery of a BCR-ABL Inhibitor against Chronic Myeloid Leukemia (CML)
Abstract
:1. Introduction
2. Materials and Methods
2.1. Materials
2.2. Synthesis of POEGMA-b-P(St-co-FPMA)
2.3. Preparation of 053 Nanocrystals and Nanocrystal Micelles
2.4. Characterization of 053 Nanocrystals and Nanocrystal Micelles
2.5. Entrapment Efficiency, Drug Loading, and Adsorbed Amount of Stabilizers on NCs
2.6. Colloidal Stability Study of 053 Nanocrystal and Nanocrystal Micelle Suspensions
2.7. In Vitro Release of 053 Nanocrystals and Nanocrystal Micelles
2.8. In Vitro Cell Toxicity Assay
2.9. In Vivo Pharmacokinetics (PKs)
2.10. Tissue Distributions of 053
2.11. In vivo Anticancer Efficacy in K562 Xenograft Mouse Model
2.12. Immunohistochemical (IHC) Analysis of Tumor Tissues
2.13. In Vivo Safety Analysis
2.14. Statistical Analysis
3. Results and Discussion
3.1. Preparation and Characterization of 053-PPP NC Micelle
3.2. In Vitro Antiproliferation
3.3. PK and Tissue Distribution
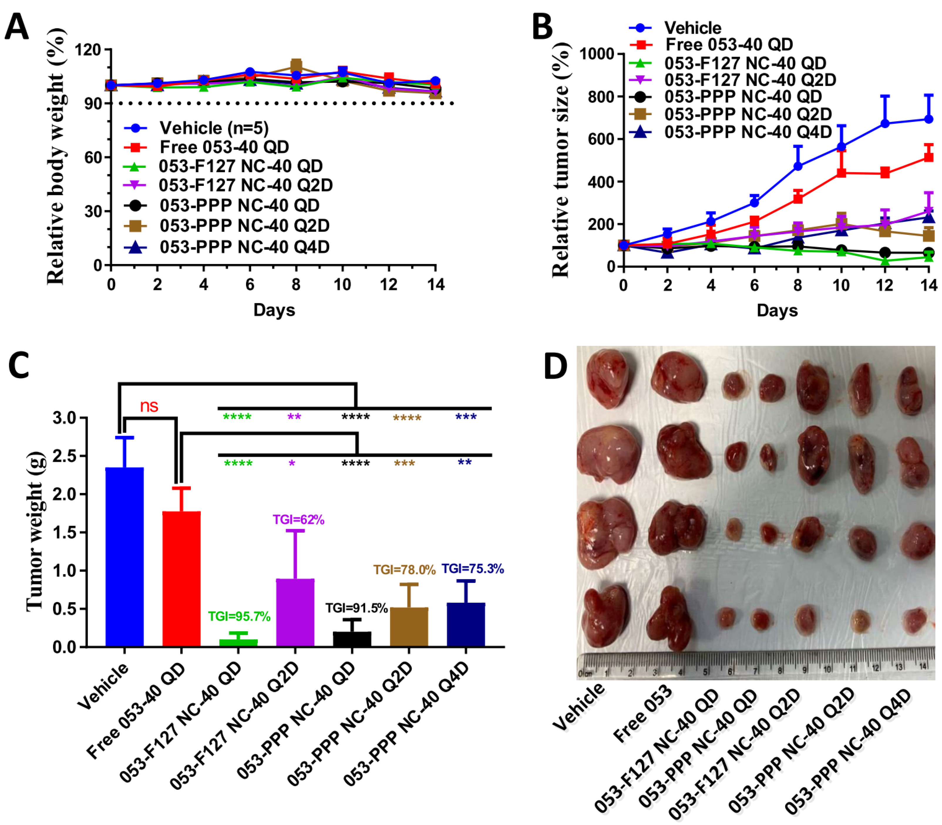
3.4. In Vivo Antitumor Efficacy and Safety Evaluation
4. Conclusions
Supplementary Materials
Author Contributions
Funding
Institutional Review Board Statement
Informed Consent Statement
Data Availability Statement
Conflicts of Interest
References
- Roskoski, R., Jr. Properties of FDA-approved small molecule protein kinase inhibitors: A 2022 update. Pharmacol. Res. 2022, 175, 106037. [Google Scholar] [CrossRef] [PubMed]
- Kalepu, S.; Nekkanti, V. Insoluble drug delivery strategies: Review of recent advances and business prospects. Acta Pharm. Sin. B 2015, 5, 442–453. [Google Scholar] [CrossRef] [PubMed] [Green Version]
- Liang, X.F.; Liu, X.C.; Wang, B.L.; Zou, F.M.; Wang, A.L.; Qi, S.; Chen, C.; Zhao, Z.; Wang, W.C.; Qi, Z.P.; et al. Discovery of 2-((3-Amino-4-methylphenyl)amino)-N-(2-methyl-5-(3-(trifluoromethyl)benzamido)phenyl)-4-(methylamino)pyrimidine-5-carboxamide (CHMFL-ABL-053) as a Potent, Selective, and Orally Available BCR-ABL/SRC/p38 Kinase Inhibitor for Chronic Myeloid Leukemia. J. Med. Chem. 2016, 59, 1984–2004. [Google Scholar] [PubMed]
- Liang, H.; Zou, F.; Liu, Q.; Wang, B.; Fu, L.; Liang, X.; Liu, J.; Liu, Q. Nanocrystal-loaded liposome for targeted delivery of poorly water-soluble antitumor drugs with high drug loading and stability towards efficient cancer therapy. Int. J. Pharm. 2021, 599, 120418. [Google Scholar] [CrossRef] [PubMed]
- Fu, L.; Zou, F.; Liu, Q.; Wang, B.; Wang, J.; Liang, H.; Liang, X.; Liu, J.; Shi, J.; Liu, Q. An ultra-long circulating nanoparticle for reviving a highly selective BCR-ABL inhibitor in long-term effective and safe treatment of chronic myeloid leukemia. Nanomedicine 2020, 29, 102283. [Google Scholar] [CrossRef] [PubMed]
- Liu, P.; Viitala, T.; Kartal-Hodzic, A.; Liang, H.M.; Laaksonen, T.; Hirvonen, J.; Peltonen, L. Interaction Studies Between Indomethacin Nanocrystals and PEO/PPO Copolymer Stabilizers. Pharm. Res. 2015, 32, 628–639. [Google Scholar] [CrossRef]
- Lu, Y.; Li, Y.; Wu, W. Injected nanocrystals for targeted drug delivery. Acta Pharm. Sin. B 2016, 6, 106–113. [Google Scholar] [CrossRef] [Green Version]
- Junyaprasert, V.B.; Morakul, B. Nanocrystals for enhancement of oral bioavailability of poorly water-soluble drugs. Asian J. Pharm. Sci. 2015, 10, 13–23. [Google Scholar] [CrossRef] [Green Version]
- Sun, B.; Yeo, Y. Nanocrystals for the parenteral delivery of poorly water-soluble drugs. Curr. Opin. Solid State Mater. Sci. 2012, 16, 295–301. [Google Scholar] [CrossRef] [Green Version]
- Hoshyar, N.; Gray, S.; Han, H.B.; Bao, G. The effect of nanoparticle size on in vivo pharmacokinetics and cellular interaction. Nanomedicine 2016, 11, 673–692. [Google Scholar] [CrossRef] [Green Version]
- Polomska, A.; Gauthier, M.A.; Leroux, J.C. In Vitro and In Vivo Evaluation of PEGylated Layer-by-Layer Polyelectrolyte-Coated Paclitaxel Nanocrystals. Small 2017, 13, 1602066. [Google Scholar] [CrossRef]
- Sigfridsson, K.; Forssen, S.; Hollander, P.; Skantze, U.; de Verdier, J. A formulation comparison, using a solution and different nanosuspensions of a poorly soluble compound. Eur. J. Pharm. Biopharm. 2007, 67, 540–547. [Google Scholar] [CrossRef] [PubMed]
- Tian, X.N.; Li, H.; Zhang, D.R.; Shen, J.Y.; Jia, L.J.; Zheng, D.D.; Liu, G.P.; Hao, L.L.; Shen, Y.M.; Zhang, Q. Parenteral nanosuspension of a novel synthesized antitumor candidate: Investigation of tissue biodistributions and plasma pharmacokinetics. Colloid Surface A 2013, 436, 868–872. [Google Scholar] [CrossRef]
- Sharma, P.; Zujovic, Z.D.; Bowmaker, G.A.; Denny, W.A.; Garg, S. Evaluation of a crystalline nanosuspension: Polymorphism, process induced transformation and in vivo studies. Int. J. Pharm. 2011, 408, 138–151. [Google Scholar] [CrossRef] [PubMed]
- Vinhas, R.; Mendes, R.; Fernandes, A.R.; Baptista, P.V. Nanoparticles-Emerging Potential for Managing Leukemia and Lymphoma. Front. Bioeng. Biotechnol. 2017, 5, 79. [Google Scholar] [CrossRef] [Green Version]
- Joh, D.Y.; Zimmers, Z.; Avlani, M.; Heggestad, J.T.; Aydin, H.B.; Ganson, N.; Kumar, S.; Fontes, C.M.; Achar, R.K.; Hershfield, M.S.; et al. Architectural Modification of Conformal PEG-Bottlebrush Coatings Minimizes Anti-PEG Antigenicity While Preserving Stealth Properties. Adv. Healthc. Mater. 2019, 8, e1801177. [Google Scholar] [CrossRef]
- Suk, J.S.; Xu, Q.G.; Kim, N.; Hanes, J.; Ensign, L.M. PEGylation as a strategy for improving nanoparticle-based drug and gene delivery. Adv. Drug Deliver. Rev. 2016, 99, 28–51. [Google Scholar] [CrossRef] [Green Version]
- Peng, J.H.; Chen, J.; Xie, F.; Bao, W.; Xu, H.Y.; Wang, H.X.; Xu, Y.H.; Du, Z.X. Herceptin-conjugated paclitaxel loaded PCL-PEG worm-like nanocrystal micelles for the combinatorial treatment of HER2-positive breast cancer. Biomaterials 2019, 222, 119420. [Google Scholar] [CrossRef]
- Cheng, M.; Liu, Q.; Gan, T.; Fang, Y.; Yue, P.; Sun, Y.; Jin, Y.; Feng, J.; Tu, L. Nanocrystal-Loaded Micelles for the Enhanced In Vivo Circulation of Docetaxel. Molecules 2021, 26, 4481. [Google Scholar] [CrossRef]
- Fuhrmann, K.; Schulz, J.D.; Gauthier, M.A.; Leroux, J.C. PEG nanocages as non-sheddable stabilizers for drug nanocrystals. ACS Nano 2012, 6, 1667–1676. [Google Scholar]
- Fuhrmann, K.; Polomska, A.; Aeberli, C.; Castagner, B.; Gauthier, M.A.; Leroux, J.C. Modular design of redox-responsive stabilizers for nanocrystals. ACS Nano 2013, 7, 8243–8250. [Google Scholar] [CrossRef] [PubMed]
- Johnson, J.A.; Lu, Y.Y.; Burts, A.O.; Xia, Y.; Durrell, A.C.; Tirrell, D.A.; Grubbs, R.H. Drug-Loaded, Bivalent-Bottle-Brush Polymers by Graft-through ROMP. Macromolecules 2010, 43, 10326–10335. [Google Scholar] [CrossRef] [PubMed] [Green Version]
- Mullner, M. Molecular polymer bottlebrushes in nanomedicine: Therapeutic and diagnostic applications. Chem. Commun. 2022, 58, 5683–5716. [Google Scholar] [CrossRef] [PubMed]
- Fu, L.; Sun, C.; Yan, L. Galactose targeted pH-responsive copolymer conjugated with near infrared fluorescence probe for imaging of intelligent drug delivery. ACS Appl. Mater. Interfaces 2015, 7, 2104–2115. [Google Scholar] [CrossRef]
- Anhalt, K.; Geissler, S.; Harms, M.; Weigandt, M.; Fricker, G. Development of a New Method to Assess Nanocrystal Dissolution Based on Light Scattering. Pharm. Res. 2012, 29, 2887–2901. [Google Scholar] [CrossRef] [PubMed]
- Park, J.; Sun, B.; Yeo, Y. Albumin-coated nanocrystals for carrier-free delivery of paclitaxel. J. Control. Release 2017, 263, 90–101. [Google Scholar] [CrossRef]
- Mohammad, I.S.; Hu, H.Y.; Yin, L.F.; He, W. Drug nanocrystals: Fabrication methods and promising therapeutic applications. Int. J. Pharm. 2019, 562, 187–202. [Google Scholar] [CrossRef]
- Pawar, V.K.; Singh, Y.; Meher, J.G.; Gupta, S.; Chourasia, M.K. Engineered nanocrystal technology: In-vivo fate, targeting and applications in drug delivery. J. Control. Release 2014, 183, 51–66. [Google Scholar] [CrossRef]
- Hucknall, A.; Rangarajan, S.; Chilkoti, A. In Pursuit of Zero: Polymer Brushes that Resist the Adsorption of Proteins. Adv. Mater. 2009, 21, 2441–2446. [Google Scholar] [CrossRef]
- Verduzco, R.; Li, X.Y.; Pesek, S.L.; Stein, G.E. Structure, function, self-assembly, and applications of bottlebrush copolymers (vol 44, pg 2405, 2015). Chem. Soc. Rev. 2015, 44, 7916. [Google Scholar] [CrossRef] [Green Version]
- Bhattacharjee, S. Understanding the burst release phenomenon: Toward designing effective nanoparticulate drug-delivery systems. Ther. Deliv. 2021, 12, 21–36. [Google Scholar] [CrossRef] [PubMed]









| Parameters | Units | IV 1 mg kg−1 | ||
|---|---|---|---|---|
| Free 053 | 053-F127 NC | 053-PPP NC micelle | ||
| T1/2 | h | 2.02 ± 0.42 | 4.44 ± 0.65 | 14.19 ± 1.94 |
| Tmax | h | 0.03 ± 0.00 | 0.03 ± 0.00 | 0.03 ± 0.00 |
| Cmax | ng/mL | 364 ± 42 | 4590 ± 82 | 2617 ± 471 |
| C0 | ng/mL | 555 ± 142 | 8116 ± 247 | 3658 ± 852 |
| AUC0–t | h·ng/mL | 499 ± 132 | 1518 ± 62 | 13346 ± 621 |
| AUC0–∞ | h·ng/mL | 509 ± 132 | 1535 ± 60 | 13408 ± 645 |
| Vz | mL/kg | 5870 ± 1329 | 4189 ± 713 | 1526 ± 180 |
| Cl | mL/h/kg | 2058 ± 552 | 652 ± 26 | 74.7 ± 3.6 |
| MRT0–t | h | 2.54 ± 0.55 | 2.55 ± 0.18 | 19.09 ± 2.27 |
| MRT0–∞ | h | 2.78 ± 0.57 | 2.87 ± 0.16 | 19.57 ± 2.45 |
Publisher’s Note: MDPI stays neutral with regard to jurisdictional claims in published maps and institutional affiliations. |
© 2022 by the authors. Licensee MDPI, Basel, Switzerland. This article is an open access article distributed under the terms and conditions of the Creative Commons Attribution (CC BY) license (https://creativecommons.org/licenses/by/4.0/).
Share and Cite
Liang, H.; Zou, F.; Fu, L.; Liu, Q.; Wang, B.; Liang, X.; Liu, J.; Liu, Q. PEG-Bottlebrush Stabilizer-Based Worm-like Nanocrystal Micelles with Long-Circulating and Controlled Release for Delivery of a BCR-ABL Inhibitor against Chronic Myeloid Leukemia (CML). Pharmaceutics 2022, 14, 1662. https://doi.org/10.3390/pharmaceutics14081662
Liang H, Zou F, Fu L, Liu Q, Wang B, Liang X, Liu J, Liu Q. PEG-Bottlebrush Stabilizer-Based Worm-like Nanocrystal Micelles with Long-Circulating and Controlled Release for Delivery of a BCR-ABL Inhibitor against Chronic Myeloid Leukemia (CML). Pharmaceutics. 2022; 14(8):1662. https://doi.org/10.3390/pharmaceutics14081662
Chicago/Turabian StyleLiang, Huamin, Fengming Zou, Liyi Fu, Qingwang Liu, Beilei Wang, Xiaofei Liang, Jing Liu, and Qingsong Liu. 2022. "PEG-Bottlebrush Stabilizer-Based Worm-like Nanocrystal Micelles with Long-Circulating and Controlled Release for Delivery of a BCR-ABL Inhibitor against Chronic Myeloid Leukemia (CML)" Pharmaceutics 14, no. 8: 1662. https://doi.org/10.3390/pharmaceutics14081662
APA StyleLiang, H., Zou, F., Fu, L., Liu, Q., Wang, B., Liang, X., Liu, J., & Liu, Q. (2022). PEG-Bottlebrush Stabilizer-Based Worm-like Nanocrystal Micelles with Long-Circulating and Controlled Release for Delivery of a BCR-ABL Inhibitor against Chronic Myeloid Leukemia (CML). Pharmaceutics, 14(8), 1662. https://doi.org/10.3390/pharmaceutics14081662

