The Synergistic Inhibition of Coronavirus Replication and Induced Cytokine Production by Ciclesonide and the Tylophorine-Based Compound Dbq33b
Abstract
:1. Introduction
2. Materials and Methods
2.1. Cells, Viruses, and Chemicals
2.2. Biotinylated Tylophorine Pull-Down Assay
2.3. Semi-Quantitative RT-PCR Analysis
2.4. Western Blot Analysis
2.5. Immunofluorescent Assay
2.6. Detection and Profiling of a Panel of 42 Human Cytokines Using a Cytokine Array
2.7. ELISA for Individual Cytokine Measurements
2.8. Drug Combination Studies
2.9. Statistical Analysis
3. Results
3.1. The Viral and Cellular Targets of Tylophorine-Based Compounds in HCoV-OC43-Infected Cells Were Identified and Confirmed
3.2. IκBα Protein Levels in HCoV-OC43-Infected MRC-5 Cells Were Increased by Ciclesonide and Decreased by Tylophorine-Based Dbq33b
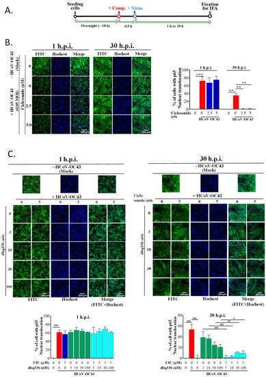
3.3. Ciclesonide Decreased the p65 Nuclear Translocation/NF-κB Activation Induced by HCoV-OC43 Infection and Exerted a Synergistic Inhibition of NF-κB Activation in HCoV-OC43-Infected MRC-5 Cells When Combined with Tylophorine-Based Dbq33b
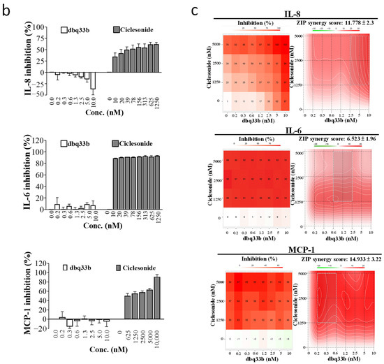
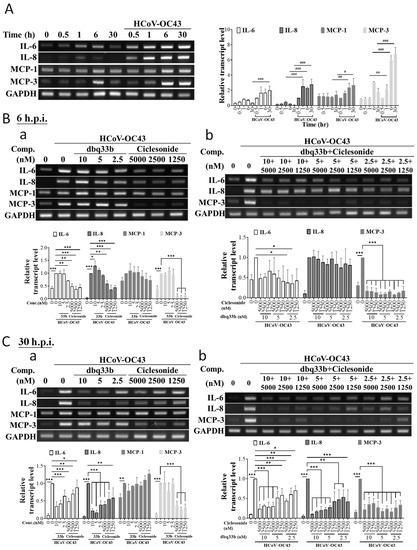
3.4. HCoV-OC43 Infection Increased Production of IL-8, IL-6, and MCP-1 in MRC-5 Cells
3.5. Ciclesonide Significantly Inhibited HCoV-OC43-Induced Cytokine Production in Infected MRC-5 Cells and Exerted an Additive and Synergistic Inhibition in Combination with Tylophorine-Based Dbq33b
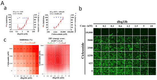
3.6. Tylophorine-Based Dbq33b and Ciclesonide Synergistically Inhibited HCoV-OC43 Replication in MRC-5 Cells and SARS-CoV-2 Replication in Vero E6 Cells
4. Discussions and Conclusions
Supplementary Materials
Author Contributions
Funding
Acknowledgments
Conflicts of Interest
References
- Callaway, E. Heavily mutated Omicron variant puts scientists on alert. Nature 2021, 600, 21. [Google Scholar] [CrossRef] [PubMed]
- Wen, W.; Chen, C.; Tang, J.; Wang, C.; Zhou, M.; Cheng, Y.; Zhou, X.; Wu, Q.; Zhang, X.; Feng, Z.; et al. Efficacy and safety of three new oral antiviral treatment (molnupiravir, fluvoxamine and Paxlovid) for COVID-19: A meta-analysis. Ann. Med. 2022, 54, 516–523. [Google Scholar] [CrossRef] [PubMed]
- Tang, L.; Yin, Z.; Hu, Y.; Mei, H. Controlling Cytokine Storm Is Vital in COVID-19. Front. Immunol. 2020, 11, 570993. [Google Scholar] [CrossRef] [PubMed]
- Yang, L.; Xie, X.; Tu, Z.; Fu, J.; Xu, D.; Zhou, Y. The signal pathways and treatment of cytokine storm in COVID-19. Signal Transduct. Target. Ther. 2021, 6, 255. [Google Scholar] [CrossRef]
- Hsu, H.-Y.; Yang, C.-W.; Lee, Y.-Z.; Lin, Y.-L.; Chang, S.-Y.; Yang, R.-B.; Liang, J.-J.; Chao, T.-L.; Liao, C.-C.; Kao, H.-C.; et al. Remdesivir and Cyclosporine Synergistically Inhibit the Human Coronaviruses OC43 and SARS-CoV-2. Front. Pharmacol. 2021, 12, 706901. [Google Scholar] [CrossRef]
- Kim, M.S.; An, M.H.; Kim, W.J.; Hwang, T.H. Comparative efficacy and safety of pharmacological interventions for the treatment of COVID-19: A systematic review and network meta-analysis. PLoS Med. 2020, 17, e1003501. [Google Scholar] [CrossRef]
- Malin, J.J.; Spinner, C.D.; Janssens, U.; Welte, T.; Weber-Carstens, S.; Schälte, G.; Gastmeier, P.; Langer, F.; Wepler, M.; Westhoff, M.; et al. Key summary of German national treatment guidance for hospitalized COVID-19 patients: Key pharmacologic recommendations from a national German living guideline using an Evidence to Decision Framework (last updated 17 May 2021). Infection 2022, 50, 93–106. [Google Scholar] [CrossRef]
- Ikeda, S.; Misumi, T.; Izumi, S.; Sakamoto, K.; Nishimura, N.; Ro, S.; Fukunaga, K.; Okamori, S.; Tachikawa, N.; Miyata, N.; et al. Corticosteroids for hospitalized patients with mild to critically-ill COVID-19: A multicenter, retrospective, propensity score-matched study. Sci. Rep. 2021, 11, 10727. [Google Scholar] [CrossRef]
- Singhai, A.; Bhagtana, P.K.; Pawar, N.; Pavan, G.S. Comparison of standard dose with high dose of methylprednisolone in the management of COVID-19 patients admitted in ICU. J. Fam. Med. Prim. Care 2021, 10, 4066–4071. [Google Scholar]
- El-Saber Batiha, G.; Al-Gareeb, A.I.; Saad, H.M.; Al-Kuraishy, H.M. COVID-19 and corticosteroids: A narrative review. Inflammopharmacology 2022, 30, 1189–1205. [Google Scholar] [CrossRef]
- Qomara, W.F.; Primanissa, D.N.; Amalia, S.H.; Purwadi, F.V.; Zakiyah, N. Effectiveness of Remdesivir, Lopinavir/Ritonavir, and Favipiravir for COVID-19 Treatment: A Systematic Review. Int. J. Gen. Med. 2021, 14, 8557–8571. [Google Scholar] [CrossRef] [PubMed]
- Biancofiore, A.; Mirijello, A.; Puteo, M.A.; Di Viesti, M.P.; Labonia, M.; Copetti, M.; De Cosmo, S.; Lombardi, R. Remdesivir significantly reduces SARS-CoV-2 viral load on nasopharyngeal swabs in hospitalized patients with COVID-19: A retrospective case-control study. J. Med. Virol. 2022, 94, 2284–2289. [Google Scholar] [CrossRef] [PubMed]
- Yang, C.-W.; Lee, Y.-Z.; Hsu, H.-Y.; Jan, J.-T.; Lin, Y.-L.; Chang, S.-Y.; Peng, T.-T.; Yang, R.-B.; Liang, J.-J.; Liao, C.-C.; et al. Inhibition of SARS-CoV-2 by Highly Potent Broad-Spectrum Anti-Coronaviral Tylophorine-Based Derivatives. Front. Pharmacol. 2020, 11, 606097. [Google Scholar] [CrossRef] [PubMed]
- Yang, C.W.; Lee, Y.Z.; Hsu, H.Y.; Shih, C.; Chao, Y.S.; Chang, H.Y.; Lee, S.J. Targeting Coronaviral Replication and Cellular JAK2 Mediated Dominant NF-kappaB Activation for Comprehensive and Ultimate Inhibition of Coronaviral Activity. Sci. Rep. 2017, 7, 4105. [Google Scholar] [CrossRef]
- Yang, C.W.; Lee, Y.Z.; Kang, I.J.; Barnard, D.L.; Jan, J.T.; Lin, D.; Huang, C.W.; Yeh, T.K.; Chao, Y.S.; Lee, S.J. Identification of phenanthroindolizines and phenanthroquinolizidines as novel potent anti-coronaviral agents for porcine enteropathogenic coronavirus transmissible gastroenteritis virus and human severe acute respiratory syndrome coronavirus. Antivir. Res. 2010, 88, 160–168. [Google Scholar] [CrossRef]
- Lee, Y.-Z.; Guo, H.-C.; Zhao, G.-H.; Yang, C.-W.; Chang, H.-Y.; Yang, R.-B.; Chen, L.; Lee, S.-J. Tylophorine-based compounds are therapeutic in rheumatoid arthritis by targeting the caprin-1 ribonucleoprotein complex and inhibiting expression of associated c-Myc and HIF-1α. Pharmacol. Res. 2020, 152, 104581. [Google Scholar] [CrossRef]
- DeDiego, M.L.; Nieto-Torres, J.L.; Regla-Nava, J.A.; Jimenez-Guardeño, J.M.; Fernandez-Delgado, R.; Fett, C.; Castaño-Rodriguez, C.; Perlman, S.; Enjuanes, L. Inhibition of NF-κB-mediated inflammation in severe acute respiratory syndrome coronavirus-infected mice increases survival. J. Virol. 2014, 88, 913–924. [Google Scholar] [CrossRef]
- Kircheis, R.; Haasbach, E.; Lueftenegger, D.; Heyken, W.T.; Ocker, M.; Planz, O. NF-κB Pathway as a Potential Target for Treatment of Critical Stage COVID-19 Patients. Front. Immunol. 2020, 11, 598444. [Google Scholar] [CrossRef]
- Iwabuchi, K.; Yoshie, K.; Kurakami, Y.; Takahashi, K.; Kato, Y.; Morishima, T. Therapeutic potential of ciclesonide inhalation for COVID-19 pneumonia: Report of three cases. J. Infect. Chemother. 2020, 26, 625–632. [Google Scholar] [CrossRef]
- Martinez-Guerra, B.A.; Gonzalez-Lara, M.F.; Roman-Montes, C.M.; Tamez-Torres, K.M.; Dardón-Fierro, F.E.; Rajme-Lopez, S.; Medrano-Borromeo, C.; Martínez-Valenzuela, A.; Ortiz-Brizuela, E.; Sifuentes-Osornio, J.; et al. Outcomes of Patients with Severe and Critical COVID-19 Treated with Dexamethasone: A Prospective Cohort Study. Emerg. Microbes Infect. 2022, 11, 50–59. [Google Scholar] [CrossRef]
- Kröker, A.; Tirzīte, M. Repurposed pharmacological agents for the potential treatment of COVID-19: A literature review. Respir. Res. 2021, 22, 304. [Google Scholar] [CrossRef]
- Song, J.Y.; Yoon, J.G.; Seo, Y.B.; Lee, J.; Eom, J.S.; Lee, J.S.; Choi, W.S.; Lee, E.Y.; Choi, Y.A.; Hyun, H.J.; et al. Ciclesonide Inhaler Treatment for Mild-to-Moderate COVID-19: A Randomized, Open-Label, Phase 2 Trial. J. Clin. Med. 2021, 10, 3545. [Google Scholar] [CrossRef] [PubMed]
- Qiu, Y.Q.; Yang, C.W.; Lee, Y.Z.; Yang, R.B.; Lee, C.H.; Hsu, H.Y.; Chang, C.C.; Lee, S.J. Targeting a ribonucleoprotein complex containing the caprin-1 protein and the c-Myc mRNA suppresses tumor growth in mice: An identification of a novel oncotarget. Oncotarget 2015, 6, 2148–2163. [Google Scholar] [CrossRef] [PubMed]
- Yang, C.W.; Chen, W.L.; Wu, P.L.; Tseng, H.Y.; Lee, S.J. Anti-inflammatory mechanisms of phenanthroindolizidine alkaloids. Mol. Pharmacol. 2006, 69, 749–758. [Google Scholar] [CrossRef] [PubMed]
- Magnani, M.; Crinelli, R.; Bianchi, M.; Antonelli, A. The ubiquitin-dependent proteolytic system and other potential targets for the modulation of nuclear factor-kB (NF-kB). Curr. Drug Targets 2000, 1, 387–399. [Google Scholar] [CrossRef]
- Iwai, K. Diverse roles of the ubiquitin system in NF-κB activation. Biochimica et Biophysica Acta (BBA)-Molecular Cell Research. Biochim. Biophys. Acta 2014, 1843, 129–136. [Google Scholar] [CrossRef] [PubMed]
- Chen, L.; Wang, G.; Tan, J.; Cao, Y.; Long, X.; Luo, H.; Tang, Q.; Jiang, T.; Wang, W.; Zhou, J. Scoring cytokine storm by the levels of MCP-3 and IL-8 accurately distinguished COVID-19 patients with high mortality. Signal Transduct. Target. Ther. 2020, 5, 292. [Google Scholar] [CrossRef]
- Kanazawa, K.; Okumura, K.; Ogawa, H.; Niyonsaba, F. An antimicrobial peptide with angiogenic properties, AG-30/5C, activates human mast cells through the MAPK and NF-κB pathways. Immunol. Res. 2016, 64, 594–603. [Google Scholar] [CrossRef]
- Wenzel, J.; Lampe, J.; Müller-Fielitz, H.; Schuster, R.; Zille, M.; Müller, K.; Krohn, M.; Körbelin, J.; Zhang, L.; Özorhan, Ü.; et al. The SARS-CoV-2 main protease M(pro) causes microvascular brain pathology by cleaving NEMO in brain endothelial cells. Nat. Neurosci. 2021, 24, 1522–1533. [Google Scholar] [CrossRef] [PubMed]
- Coperchini, F.; Chiovato, L.; Croce, L.; Magri, F.; Rotondi, M. The cytokine storm in COVID-19: An overview of the involvement of the chemokine/chemokine-receptor system. Cytokine Growth Factor Rev. 2020, 53, 25–32. [Google Scholar] [CrossRef] [PubMed]
- de Cevins, C.; Luka, M.; Smith, N.; Meynier, S.; Magérus, A.; Carbone, F.; García-Paredes, V.; Barnabei, L.; Batignes, M.; Boullé, A.; et al. A monocyte/dendritic cell molecular signature of SARS-CoV-2-related multisystem inflammatory syndrome in children with severe myocarditis. Med 2021, 2, 1072–1092.e7. [Google Scholar] [CrossRef] [PubMed]
- Shirato, K.; Kizaki, T. SARS-CoV-2 spike protein S1 subunit induces pro-inflammatory responses via toll-like receptor 4 signaling in murine and human macrophages. Heliyon 2021, 7, e06187. [Google Scholar] [CrossRef] [PubMed]
- Yang, Y.; Shen, C.; Li, J.; Yuan, J.; Wei, J.; Huang, F.; Wang, F.; Li, G.; Li, Y.; Xing, L.; et al. Plasma IP-10 and MCP-3 levels are highly associated with disease severity and predict the progression of COVID-19. J. Allergy Clin. Immunol. 2020, 146, 119–127.e4. [Google Scholar] [CrossRef] [PubMed]
- McElvaney, O.J.; McEvoy, N.L.; McElvaney, O.F.; Carroll, T.P.; Murphy, M.P.; Dunlea, D.M.; Ní Choileáin, O.; Clarke, J.; O’Connor, E.; Hogan, G.; et al. Characterization of the Inflammatory Response to Severe COVID-19 Illness. Am. J. Respir. Crit. Care Med. 2020, 202, 812–821. [Google Scholar] [CrossRef]
- Shekhawat, J.; Gauba, K.; Gupta, S.; Purohit, P.; Mitra, P.; Garg, M.; Misra, S.; Sharma, P.; Banerjee, M. Interleukin-6 Perpetrator of the COVID-19 Cytokine Storm. Indian J. Clin. Biochem. 2021, 36, 440–450. [Google Scholar] [CrossRef]









| Cytokine Inhibition | Synergy Score | Most Synergistic Area Score | Method |
|---|---|---|---|
| IL-8 | 11.78 ± 2.30 * | 16.28 | ZIP |
| IL-6 | 6.52 ± 1.96 | 6.84 | ZIP |
| MCP-1 | 14.93 ± 3.22 | 15.42 | ZIP |
| CoV Inhibition/Cell Line | Synergy Score | Most Synergistic Area Score | Method |
|---|---|---|---|
| HCoV-OC43/HCT-8 | 15.10 ± 5.40 * | 16.28 | ZIP |
| SARS-CoV-2/Vero E6 | 14.37 ± 2.76 | 18.38 | ZIP |
Publisher’s Note: MDPI stays neutral with regard to jurisdictional claims in published maps and institutional affiliations. |
© 2022 by the authors. Licensee MDPI, Basel, Switzerland. This article is an open access article distributed under the terms and conditions of the Creative Commons Attribution (CC BY) license (https://creativecommons.org/licenses/by/4.0/).
Share and Cite
Lee, Y.-Z.; Hsu, H.-Y.; Yang, C.-W.; Lin, Y.-L.; Chang, S.-Y.; Yang, R.-B.; Liang, J.-J.; Chao, T.-L.; Liao, C.-C.; Kao, H.-C.; et al. The Synergistic Inhibition of Coronavirus Replication and Induced Cytokine Production by Ciclesonide and the Tylophorine-Based Compound Dbq33b. Pharmaceutics 2022, 14, 1511. https://doi.org/10.3390/pharmaceutics14071511
Lee Y-Z, Hsu H-Y, Yang C-W, Lin Y-L, Chang S-Y, Yang R-B, Liang J-J, Chao T-L, Liao C-C, Kao H-C, et al. The Synergistic Inhibition of Coronavirus Replication and Induced Cytokine Production by Ciclesonide and the Tylophorine-Based Compound Dbq33b. Pharmaceutics. 2022; 14(7):1511. https://doi.org/10.3390/pharmaceutics14071511
Chicago/Turabian StyleLee, Yue-Zhi, Hsing-Yu Hsu, Cheng-Wei Yang, Yi-Ling Lin, Sui-Yuan Chang, Ruey-Bing Yang, Jian-Jong Liang, Tai-Ling Chao, Chun-Che Liao, Han-Chieh Kao, and et al. 2022. "The Synergistic Inhibition of Coronavirus Replication and Induced Cytokine Production by Ciclesonide and the Tylophorine-Based Compound Dbq33b" Pharmaceutics 14, no. 7: 1511. https://doi.org/10.3390/pharmaceutics14071511
APA StyleLee, Y.-Z., Hsu, H.-Y., Yang, C.-W., Lin, Y.-L., Chang, S.-Y., Yang, R.-B., Liang, J.-J., Chao, T.-L., Liao, C.-C., Kao, H.-C., Chang, J.-Y., Sytwu, H.-K., Chen, C.-T., & Lee, S.-J. (2022). The Synergistic Inhibition of Coronavirus Replication and Induced Cytokine Production by Ciclesonide and the Tylophorine-Based Compound Dbq33b. Pharmaceutics, 14(7), 1511. https://doi.org/10.3390/pharmaceutics14071511

