Joint Tissue Protective and Immune-Modulating miRNA Landscape of Mesenchymal Stromal Cell-Derived Extracellular Vesicles under Different Osteoarthritis-Mimicking Conditions
Abstract
:1. Introduction
2. Materials and Methods
2.1. Ethics Statement
2.2. Data Retrieval
2.3. miRNA Data Normalization
2.4. miRNA Target Identification and Biological Process Identification
2.5. Assessment of Reference Gene (RG) Stability
2.6. Statistical Analyses
3. Results
3.1. ASC and EV Characteristics
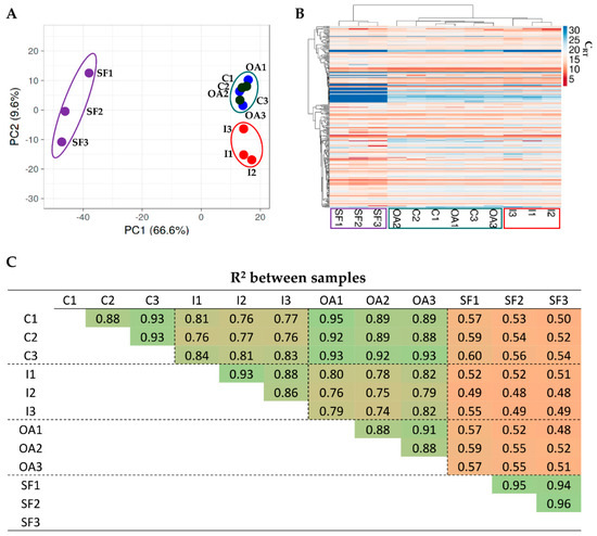
3.2. EV-Associated miRNAs
3.3. Target and Effect Prediction of EV-miRNAs on OA-Related Tissues
3.4. Identification of EV-miRNA Reference Genes (RGs)
4. Discussion
5. Conclusions
Supplementary Materials
Author Contributions
Funding
Institutional Review Board Statement
Informed Consent Statement
Data Availability Statement
Acknowledgments
Conflicts of Interest
References
- Martel-Pelletier, J.; Barr, A.J.; Cicuttini, F.M.; Conaghan, P.G.; Cooper, C.; Goldring, M.B.; Goldring, S.R.; Jones, G.; Teichtahl, A.J.; Pelletier, J. Osteoarthritis. Nat. Rev. Dis. Primers 2016, 2, 16072. [Google Scholar] [CrossRef] [Green Version]
- Wang, X.; Hunter, D.J.; Jin, X.; Ding, C. The importance of synovial inflammation in osteoarthritis: Current evidence from imaging assessments and clinical trials. Osteoarthr. Cartil. 2018, 26, 165–174. [Google Scholar] [CrossRef] [Green Version]
- Thomson, A.; Hilkens, C.M.U. Synovial Macrophages in Osteoarthritis: The Key to Understanding Pathogenesis? Front. Immunol. 2021, 12, 678757. [Google Scholar] [CrossRef]
- Evans, J.T.; Walker, R.W.; Evans, J.P.; Blom, A.W.; Sayers, A.; Whitehouse, M.R. How long does a knee replacement last? A systematic review and meta-analysis of case series and national registry reports with more than 15 years of follow-up. Lancet 2019, 393, 655–663. [Google Scholar] [CrossRef] [Green Version]
- Pittenger, M.F.; Discher, D.E.; Péault, B.M.; Phinney, D.G.; Hare, J.M.; Caplan, A.I. Mesenchymal stem cell perspective: Cell biology to clinical progress. NPJ Regen. Med. 2019, 4, 22. [Google Scholar] [CrossRef] [Green Version]
- Caplan, A.I. Mesenchymal Stem Cells: Time to Change the Name! Stem Cells Transl. Med. 2017, 6, 1445–1451. [Google Scholar] [CrossRef] [Green Version]
- Hwang, J.J.; Rim, Y.A.; Nam, Y.; Ju, J.H. Recent Developments in Clinical Applications of Mesenchymal Stem Cells in the Treatment of Rheumatoid Arthritis and Osteoarthritis. Front. Immunol. 2021, 12, 631291. [Google Scholar] [CrossRef]
- Freitag, J.; Bates, D.; Wickham, J.; Shah, K.; Huguenin, L.; Tenen, A.; Paterson, K.; Boyd, R. Adipose-derived mesenchymal stem cell therapy in the treatment of knee osteoarthritis: A randomized controlled trial. Regen. Med. 2019, 14, 213–230. [Google Scholar] [CrossRef] [Green Version]
- Lee, W.; Kim, H.J.; Kim, K.; Kim, G.B.; Jin, W. Intra-Articular Injection of Autologous Adipose Tissue-Derived Mesenchymal Stem Cells for the Treatment of Knee Osteoarthritis: A Phase IIb, Randomized, Placebo-Controlled Clinical Trial. Stem Cells Transl. Med. 2019, 8, 504–511. [Google Scholar] [CrossRef] [Green Version]
- Chahal, J.; Gómez-Aristizábal, A.; Shestopaloff, K.; Bhatt, S.; Chaboureau, A.; Fazio, A.; Chisholm, J.; Weston, A.; Chiovitti, J.; Keating, A.; et al. Bone Marrow Mesenchymal Stromal Cell Treatment in Patients with Osteoarthritis Results in Overall Improvement in Pain and Symptoms and Reduces Synovial Inflammation. Stem Cells Transl. Med. 2019, 8, 746–757. [Google Scholar] [CrossRef] [Green Version]
- de Cássia Noronha, N.; Mizukami, A.; Caliári-Oliveira, C.; Cominal, J.G.; Rocha, J.L.M.; Covas, D.T.; Swiech, K.; Malmegrim, K.C.R. Priming approaches to improve the efficacy of mesenchymal stromal cell-based therapies. Stem Cell Res. Ther. 2019, 10, 131. [Google Scholar] [CrossRef] [Green Version]
- Kim, Y.G.; Choi, J.; Kim, K. Mesenchymal Stem Cell-Derived Exosomes for Effective Cartilage Tissue Repair and Treatment of Osteoarthritis. Biotechnol. J. 2020, 15, e2000082. [Google Scholar] [CrossRef]
- Mao, G.; Zhang, Z.; Hu, S.; Zhang, Z.; Chang, Z.; Huang, Z.; Liao, W.; Kang, Y. Exosomes derived from miR-92a-3p-overexpressing human mesenchymal stem cells enhance chondrogenesis and suppress cartilage degradation via targeting WNT5A. Stem Cell Res. Ther. 2018, 9, 247. [Google Scholar] [CrossRef] [Green Version]
- Tao, S.; Yuan, T.; Zhang, Y.; Yin, W.; Guo, S.; Zhang, C. Exosomes derived from miR-140-5p-overexpressing human synovial mesenchymal stem cells enhance cartilage tissue regeneration and prevent osteoarthritis of the knee in a rat model. Theranostics 2017, 7, 180–195. [Google Scholar] [CrossRef]
- Ragni, E.; Perucca Orfei, C.; De Luca, P.; Mondadori, C.; Viganò, M.; Colombini, A.; de Girolamo, L. Inflammatory priming enhances mesenchymal stromal cell secretome potential as a clinical product for regenerative medicine approaches through secreted factors and EV-miRNAs: The example of joint disease. Stem Cell Res. Ther. 2020, 11, 165. [Google Scholar] [CrossRef]
- Ragni, E.; Perucca Orfei, C.; De Luca, P.; Colombini, A.; Viganò, M.; de Girolamo, L. Secreted Factors and EV-miRNAs Orchestrate the Healing Capacity of Adipose Mesenchymal Stem Cells for the Treatment of Knee Osteoarthritis. Int. J. Mol. Sci. 2020, 21, 1582. [Google Scholar] [CrossRef] [Green Version]
- Ragni, E.; Colombini, A.; Viganò, M.; Libonati, F.; Perucca Orfei, C.; Zagra, L.; de Girolamo, L. Cartilage Protective and Immunomodulatory Features of Osteoarthritis Synovial Fluid-Treated Adipose-Derived Mesenchymal Stem Cells Secreted Factors and Extracellular Vesicles-Embedded miRNAs. Cells 2021, 10, 1072. [Google Scholar] [CrossRef]
- D’haene, B.; Mestdagh, P.; Hellemans, J.; Vandesompele, J. miRNA expression profiling: From reference genes to global mean normalization. Methods Mol. Biol. 2012, 822, 261–272. [Google Scholar] [CrossRef]
- Huang, H.; Lin, Y.; Li, J.; Huang, K.; Shrestha, S.; Hong, H.; Tang, Y.; Chen, Y.; Jin, C.; Yu, Y.; et al. miRTarBase 2020: Updates to the experimentally validated microRNA-target interaction database. Nucleic Acids Res. 2020, 48, D148–D154. [Google Scholar] [CrossRef] [Green Version]
- Mi, H.; Muruganujan, A.; Thomas, P.D. PANTHER in 2013: Modeling the evolution of gene function, and other gene attributes, in the context of phylogenetic trees. Nucleic Acids Res. 2013, 41, D377–D386. [Google Scholar] [CrossRef] [Green Version]
- Pfaffl, M.W.; Tichopad, A.; Prgomet, C.; Neuvians, T.P. Determination of stable housekeeping genes, differentially regulated target genes and sample integrity: BestKeeper--Excel-based tool using pair-wise correlations. Biotechnol. Lett. 2004, 26, 509–515. [Google Scholar] [CrossRef]
- Vandesompele, J.; De Preter, K.; Pattyn, F.; Poppe, B.; Van Roy, N.; De Paepe, A.; Speleman, F. Accurate normalization of real-time quantitative RT-PCR data by geometric averaging of multiple internal control genes. Genome Biol. 2002, 3, research0034.1. [Google Scholar] [CrossRef] [Green Version]
- Andersen, C.L.; Jensen, J.L.; Ørntoft, T.F. Normalization of real-time quantitative reverse transcription-PCR data: A model-based variance estimation approach to identify genes suited for normalization, applied to bladder and colon cancer data sets. Cancer Res. 2004, 64, 5245–5250. [Google Scholar] [CrossRef] [Green Version]
- Silver, N.; Best, S.; Jiang, J.; Lay, S. Thein Selection of housekeeping genes for gene expression studies in human reticulocytes using real-time PCR. BMC Mol. Biol. 2006, 7, 33. [Google Scholar] [CrossRef] [Green Version]
- Xie, F.; Xiao, P.; Chen, D.; Xu, L.; Zhang, B. miRDeepFinder: A miRNA analysis tool for deep sequencing of plant small RNAs. Plant Mol. Biol. 2012, 80, 75–84. [Google Scholar] [CrossRef]
- Akoglu, H. User’s guide to correlation coefficients. Turk. J. Emerg. Med. 2018, 18, 91–93. [Google Scholar] [CrossRef]
- Metsalu, T.; Vilo, J. ClustVis: A web tool for visualizing clustering of multivariate data using Principal Component Analysis and heatmap. Nucleic Acids Res. 2015, 43, W566–W570. [Google Scholar] [CrossRef]
- Toh, W.S.; Lai, R.C.; Hui, J.H.P.; Lim, S.K. MSC exosome as a cell-free MSC therapy for cartilage regeneration: Implications for osteoarthritis treatment. Semin. Cell Dev. Biol. 2017, 67, 56–64. [Google Scholar] [CrossRef]
- Chevillet, J.R.; Kang, Q.; Ruf, I.K.; Briggs, H.A.; Vojtech, L.N.; Hughes, S.M.; Cheng, H.H.; Arroyo, J.D.; Meredith, E.K.; Gallichotte, E.M.; et al. Quantitative and stoichiometric analysis of the microRNA content of exosomes. Proc. Natl. Acad. Sci. USA 2014, 111, 14888–14893. [Google Scholar] [CrossRef] [Green Version]
- Chou, C.; Jain, V.; Gibson, J.; Attarian, D.E.; Haraden, C.A.; Yohn, C.B.; Laberge, R.; Gregory, S.; Kraus, V.B. Synovial cell cross-talk with cartilage plays a major role in the pathogenesis of osteoarthritis. Sci. Rep. 2020, 10, 10868. [Google Scholar] [CrossRef]
- Endisha, H.; Rockel, J.; Jurisica, I.; Kapoor, M. The complex landscape of microRNAs in articular cartilage: Biology, pathology, and therapeutic targets. JCI Insight 2018, 3, e121630. [Google Scholar] [CrossRef] [Green Version]
- Tavallaee, G.; Rockel, J.S.; Lively, S.; Kapoor, M. MicroRNAs in Synovial Pathology Associated with Osteoarthritis. Front. Med. 2020, 7, 376. [Google Scholar] [CrossRef]
- Xu, S.J.; Hu, H.T.; Li, H.L.; Chang, S. The Role of miRNAs in Immune Cell Development, Immune Cell Activation, and Tumor Immunity: With a Focus on Macrophages and Natural Killer Cells. Cells 2019, 8, 1140. [Google Scholar] [CrossRef] [Green Version]
- Phinney, D.G.; Pittenger, M.F. Concise Review: MSC-Derived Exosomes for Cell-Free Therapy. Stem Cells 2017, 35, 851–858. [Google Scholar] [CrossRef] [Green Version]
- Chen, Y.; Lin, E.; Chiou, T.; Harn, H. Exosomes in clinical trial and their production in compliance with good manufacturing practice. Tzu-Chi Med. J. 2020, 32, 113–120. [Google Scholar] [CrossRef]
- Ham, R.M.T.T.; Hövels, A.M.; Hoekman, J.; Frederix, G.W.J.; Leufkens, H.G.M.; Klungel, O.H.; Jedema, I.; Veld, S.A.J.; Nikolic, T.; Van Pel, M.; et al. What does cell therapy manufacturing cost? A framework and methodology to facilitate academic and other small-scale cell therapy manufacturing costings. Cytotherapy 2020, 22, 388–397. [Google Scholar] [CrossRef]
- Ragni, E.; Palombella, S.; Lopa, S.; Talò, G.; Perucca Orfei, C.; De Luca, P.; Moretti, M.; de Girolamo, L. Innovative Visualization and Quantification of Extracellular Vesicles Interaction with and Incorporation in Target Cells in 3D Microenvironments. Cells 2020, 9, 1180. [Google Scholar] [CrossRef]
- Ragni, E.; Perucca Orfei, C.; De Luca, P.; Lugano, G.; Viganò, M.; Colombini, A.; Valli, F.; Zacchetti, D.; Bollati, V.; de Girolamo, L. Interaction with hyaluronan matrix and miRNA cargo as contributors for in vitro potential of mesenchymal stem cell-derived extracellular vesicles in a model of human osteoarthritic synoviocytes. Stem Cell Res. Ther. 2019, 10, 109. [Google Scholar] [CrossRef]
- Peltzer, J.; Lund, K.; Goriot, M.; Grosbot, M.; Lataillade, J.; Mauduit, P.; Banzet, S. Interferon-γ and Hypoxia Priming Have Limited Effect on the miRNA Landscape of Human Mesenchymal Stromal Cells-Derived Extracellular Vesicles. Front. Cell Dev. Biol. 2020, 8, 581436. [Google Scholar] [CrossRef]
- Munir, J.; Yoon, J.K.; Ryu, S. Therapeutic miRNA-Enriched Extracellular Vesicles: Current Approaches and Future Prospects. Cells 2020, 9, 2271. [Google Scholar] [CrossRef]
- Yoo, K.; Li, N.; Makani, V.; Singh, R.N.; Atala, A.; Lu, B. Large-Scale Preparation of Extracellular Vesicles Enriched with Specific microRNA. Tissue Eng. Part C Methods 2018, 24, 637–644. [Google Scholar] [CrossRef]
- Qing-Lan, W.; Tao, Y.; Xie, X.; Liu, C.; Liu, P. Fuzheng Huayu recipe, a traditional Chinese compound herbal medicine, attenuates renal interstitial fibrosis via targeting the miR-21/PTEN/AKT axis. J. Integr. Med. 2020, 18, 505–513. [Google Scholar] [CrossRef]
- Hu, C.; Li, L. Preconditioning influences mesenchymal stem cell properties in vitro and in vivo. J. Cell. Mol. Med. 2018, 22, 1428–1442. [Google Scholar] [CrossRef] [Green Version]
- Kozomara, A.; Birgaoanu, M.; Griffiths-Jones, S. miRBase: From microRNA sequences to function. Nucleic Acids Res. 2019, 47, D155–D162. [Google Scholar] [CrossRef]
- Colombini, A.; Ragni, E.; Mortati, L.; Libonati, F.; Perucca Orfei, C.; Viganò, M.; Brayda-Bruno, M.; de Girolamo, L. Adipose-Derived Mesenchymal Stromal Cells Treated with Interleukin 1 Beta Produced Chondro-Protective Vesicles Able to Fast Penetrate in Cartilage. Cells 2021, 10, 1180. [Google Scholar] [CrossRef]
- Nazari-Shafti, T.Z.; Neuber, S.; Duran, A.G.; Exarchos, V.; Beez, C.M.; Meyborg, H.; Krüger, K.; Wolint, P.; Buschmann, J.; Böni, R.; et al. MiRNA Profiles of Extracellular Vesicles Secreted by Mesenchymal Stromal Cells-Can They Predict Potential Off-Target Effects? Biomolecules 2020, 10, 1353. [Google Scholar] [CrossRef]
- Zhao, C.; Chen, J.; Peng, W.; Yuan, B.; Bi, Q.; Xu, Y. Exosomes from adipose-derived stem cells promote chondrogenesis and suppress inflammation by upregulating miR-145 and miR-221. Mol. Med. Rep. 2020, 21, 1881–1889. [Google Scholar] [CrossRef] [Green Version]
- Zhao, H.; Shang, Q.; Pan, Z.; Bai, Y.; Li, Z.; Zhang, H.; Zhang, Q.; Guo, C.; Zhang, L.; Wang, Q. Exosomes from Adipose-Derived Stem Cells Attenuate Adipose Inflammation and Obesity Through Polarizing M2 Macrophages and Beiging in White Adipose Tissue. Diabetes 2018, 67, 235–247. [Google Scholar] [CrossRef] [Green Version]
- Mizuno, M.; Katano, M.; Mabuchi, Y.; Ogata, Y.; Ichinose, S.; Fujii, S.; Otabe, K.; Komori, K.; Ozeki, N.; Koga, H.; et al. Specific markers and properties of synovial mesenchymal stem cells in the surface, stromal, and perivascular regions. Stem Cell Res. Ther. 2018, 9, 123. [Google Scholar] [CrossRef] [Green Version]
- De Luca, P.; Kouroupis, D.; Viganò, M.; Perucca-Orfei, C.; Kaplan, L.; Zagra, L.; de Girolamo, L.; Correa, D.; Colombini, A. Human Diseased Articular Cartilage Contains a Mesenchymal Stem Cell-Like Population of Chondroprogenitors with Strong Immunomodulatory Responses. J. Clin. Med. 2019, 8, 423. [Google Scholar] [CrossRef] [Green Version]
- Shen, H.; Yoneda, S.; Abu-Amer, Y.; Guilak, F.; Gelberman, R.H. Stem cell-derived extracellular vesicles attenuate the early inflammatory response after tendon injury and repair. J. Orthop. Res. 2020, 38, 117–127. [Google Scholar] [CrossRef]
- Baker, R.G.; Hayden, M.S.; Ghosh, S. NF-κB, inflammation, and metabolic disease. Cell Metab. 2011, 13, 11–22. [Google Scholar] [CrossRef] [Green Version]
- Tofiño-Vian, M.; Guillén, M.I.; Del Caz, M.D.P.; Silvestre, A.; Alcaraz, M.J. Microvesicles from Human Adipose Tissue-Derived Mesenchymal Stem Cells as a New Protective Strategy in Osteoarthritic Chondrocytes. Cell. Physiol. Biochem. 2018, 47, 11–25. [Google Scholar] [CrossRef]
- Woo, C.H.; Kim, H.K.; Jung, G.Y.; Jung, Y.J.; Lee, K.S.; Yun, Y.E.; Han, J.; Lee, J.; Kim, W.S.; Choi, J.S.; et al. Small extracellular vesicles from human adipose-derived stem cells attenuate cartilage degeneration. J. Extracell. Vesicles 2020, 9, 1735249. [Google Scholar] [CrossRef] [Green Version]
- Fazaeli, H.; Kalhor, N.; Naserpour, L.; Davoodi, F.; Sheykhhasan, M.; Hosseini, S.K.E.; Rabiei, M.; Sheikholeslami, A. A Comparative Study on the Effect of Exosomes Secreted by Mesenchymal Stem Cells Derived from Adipose and Bone Marrow Tissues in the Treatment of Osteoarthritis-Induced Mouse Model. BioMed Res. Int. 2021, 2021, 9688138. [Google Scholar] [CrossRef]



| miRNA | Mean Fold vs. C | Sem Fold vs. C | Adjusted p-Value | ||||||
|---|---|---|---|---|---|---|---|---|---|
| I | OA | SF | I | OA | SF | I | OA | SF | |
| hsa-miR-125b-5p | 1.01 | 0.79 | 0.36 | 0.06 | 0.06 | 0.02 | 1.0000 | 0.2094 | 0.0043 |
| hsa-miR-193b-3p | 1.00 | 1.06 | 3.34 | 0.11 | 0.09 | 0.17 | 1.0000 | 1.0000 | 0.0152 |
| hsa-miR-221-3p | 0.17 | 0.76 | 0.69 | 0.04 | 0.04 | 0.11 | 0.0059 | 0.0955 | 0.3153 |
| hsa-miR-99a-5p | 0.67 | 0.85 | 0.30 | 0.06 | 0.05 | 0.05 | 0.0929 | 0.2712 | 0.0149 |
| hsa-miR-100-5p | 0.73 | 0.94 | 0.35 | 0.05 | 0.04 | 0.04 | 0.0941 | 0.8832 | 0.0138 |
| hsa-miR-30c-5p | 0.85 | 1.20 | 0.24 | 0.03 | 0.07 | 0.07 | 0.1483 | 0.2876 | 0.0226 |
| hsa-miR-30b-5p | 0.90 | 1.12 | 0.34 | 0.02 | 0.03 | 0.07 | 0.1597 | 0.1444 | 0.0362 |
| hsa-miR-92a-3p | 0.89 | 0.78 | 3.55 | 0.13 | 0.02 | 0.25 | 1.0000 | 0.0294 | 0.0278 |
| hsa-miR-99b-5p | 1.11 | 0.78 | 0.18 | 0.13 | 0.03 | 0.01 | 1.0000 | 0.0458 | 0.0006 |
| hsa-miR-31-5p | 1.65 | 1.12 | 0.20 | 0.32 | 0.11 | 0.01 | 0.5385 | 1.0000 | 0.0004 |
| hsa-miR-214-3p | 0.82 | 0.88 | 3.41 | 0.09 | 0.06 | 0.18 | 0.5675 | 0.5684 | 0.0174 |
| hsa-miR-127-3p | 1.09 | 0.93 | 0.27 | 0.10 | 0.03 | 0.03 | 1.0000 | 0.4370 | 0.0041 |
| hsa-miR-26a-5p | 1.70 | 0.90 | 0.29 | 0.36 | 0.05 | 0.03 | 0.5678 | 0.5240 | 0.0067 |
| hsa-miR-27a-3p | 0.33 | 0.87 | 0.50 | 0.02 | 0.08 | 0.02 | 0.0020 | 0.6694 | 0.0068 |
| hsa-miR-152-3p | 0.86 | 0.94 | 0.48 | 0.05 | 0.01 | 0.06 | 0.3411 | 0.0300 | 0.0352 |
| hsa-miR-29c-3p | 1.85 | 1.43 | 0.36 | 0.10 | 0.12 | 0.10 | 0.0397 | 0.1984 | 0.0661 |
| hsa-miR-331-3p | 1.68 | 1.00 | 0.25 | 0.28 | 0.04 | 0.04 | 0.4158 | 1.0000 | 0.0077 |
| hsa-miR-27b-3p | 0.47 | 0.86 | 0.80 | 0.00 | 0.08 | 0.13 | 0.0000 | 0.6132 | 0.8256 |
| hsa-let-7c-5p | 1.75 | 1.06 | 0.27 | 0.38 | 0.13 | 0.00 | 0.5592 | 1.0000 | 0.0000 |
| Factor | Expressing Cell Type | First-Quartile EV-miRNAs | Factor Function | ||||
|---|---|---|---|---|---|---|---|
| Synoviocytes | Chondrocytes | Hla-Dr+ | Total Genetic Weight % | Main Contributor | Modulation Main Contributor (*) | ||
| CYTO/ CHEMOKINES | |||||||
| TNFα | X | X | 12.7 | hsa-miR-125b-5p | DOWN (SF) 2 | Pro-inflammatory | |
| IL1β | X | X | 5.37 | hsa-miR-21-5p | Pro-inflammatory | ||
| CXCL12 | X | X | 4.99 | hsa-miR-221-3p | DOWN (I) 4 | Articular cartilage matrix degeneration | |
| IL1α | X | X | 1.41 | hsa-miR-191-5p | Inhibit proteoglycan synthesis by chondrocytes | ||
| IL6 | X | X | 1.18 | hsa-miR-26a-5p | DOWN (SF) 2 | Pro-inflammatory | |
| CSF1 | X | X | 1.11 | hsa-miR-130a-3p | Osteoclastogenesis enhancer, bone loss | ||
| CCL5 | X | X | 0.93 | hsa-miR-214-3p | UP (SF) 2 | Cartilage erosion | |
| IL18 | X | X | 0.64 | hsa-miR-130a-3p | Pro-inflammatory | ||
| TNFSF11 | X | X | 0.28 | hsa-miR-106b-5p | Osteoclastogenesis enhancer, bone loss | ||
| GROWTH FACTORS | |||||||
| TGFβ1 | X | X | X | 17.06 | hsa-miR-24-3p | Cartilage homeostasis, high levels drive chondrocytes hypertrophy and synovial fibrosis | |
| FGF1 | X | X | 15.54 | hsa-miR-24-3p | Reduce cartilage matrix levels | ||
| IGF2 | X | X | 14.2 | hsa-miR-125b-5p | DOWN (SF) 2 | Promote cartilage matrix levels | |
| ANGPT2 | X | X | 12.96 | hsa-miR-125b-5p | DOWN (SF) 2 | Abnormal angiogenesis in OA | |
| VEGFA | X | X | X | 12.29 | hsa-miR-21-5p | Promote OA process | |
| TGFβ2 | X | X | X | 6.75 | hsa-miR-21-5p | Cartilage homeostasis, high levels released from joint tissue during OA development | |
| CTGF | X | X | X | 4.34 | hsa-miR-30c-5p | DOWN (SF) 4 | Promote osteophyte formation and ECM degradation |
| IGF1 | X | X | 3.09 | hsa-miR-29a-3p | Promote chondrocyte anabolic activity | ||
| HGF | X | X | 1.82 | hsa-miR-199a-3p | Cartilage homeostasis, promote osteophyte formation and osteoblast abnormal mineralization | ||
| BDNF | X | 1.21 | hsa-miR-16-5p | Promote joint pain and inflammation | |||
| BMP2 | X | X | X | 0.95 | hsa-miR-17-5p | Promote cartilage regeneration | |
| FGF2 | X | X | X | 0.87 | hsa-miR-152-3p | DOWN (SF) 2 | Promote catabolic and anti-anabolic effects in OA joints |
| INHBB | X | 0.68 | hsa-miR-34a-5p | TGFB superfamily, upregulated in OA | |||
| BMP6 | X | 0.16 | hsa-miR-22-3p | Promote chondrocyte proliferation | |||
| PROTEASES & OTHERS | |||||||
| MMP2 | X | X | X | 18.29 | hsa-miR-125b-5p | DOWN (SF) 2 | Metalloproteinase involved in ECM degradation |
| MMP14 | X | X | X | 17.3 | hsa-miR-24-3p | Metalloproteinase involved in ECM degradation | |
| TIMP3 | X | X | X | 14.73 | hsa-miR-21-5p | MMP inhibitor | |
| APC | X | X | 12.88 | hsa-miR-125b-5p | DOWN (SF) 2 | Activator of MMP | |
| MMP1 | X | 6.43 | hsa-miR-222-3p | Metalloproteinase involved in ECM degradation | |||
| PLAT | X | X | 5.37 | hsa-miR-21-5p | ECM-degrading enzyme | ||
| PLAU | X | X | 4.70 | hsa-miR-193b-3p | UP (SF) 2 | ECM-degrading enzyme | |
| ADAM17 | X | X | 2.44 | hsa-miR-145-5p | Metalloproteinase involved in ECM degradation | ||
| TIMP2 | X | X | X | 1.53 | hsa-miR-20a-5p | MMP inhibitor | |
| ADAM8 | X | X | 1.34 | hsa-miR-29a-3p | Metalloproteinase involved in ECM degradation | ||
| ADAMTS9 | X | 0.94 | hsa-miR-29a-3p | Metalloproteinase involved in ECM degradation | |||
| ST14 | X | 0.24 | hsa-miR-27b-3p | DOWN (I) 2 | Serine proteinase involved in cartilage destruction | ||
| MMP9 | X | X | 0.18 | hsa-let-7e-5p | Metalloproteinase involved in ECM degradation | ||
| miRNA | First-Quartile EV-miRNAs | miRNA Function | |
|---|---|---|---|
| Total Genetic Weight % | Modulation * | ||
| CARTILAGE | |||
| Protective | |||
| hsa-miR-24-3p | 15.54 | Regulates chondrocyte senescence | |
| hsa-miR-125b-5p | 11.58 | DOWN (SF) 2 | Prevents aggrecan loss |
| hsa-miR-222-3p | 5.05 | Controls cartilage degradation via HDAC-mediated regulation of MMPs | |
| hsa-miR-193b-3p | 4.70 | UP (SF) 2 | Inhibits early chondrogenesis, regulates inflammation by repressing TNFα expression |
| hsa-miR-221-3p | 3.83 | DOWN (I) 4 | Prevents ECM degradation |
| hsa-miR-92a-3p | 1.89 | UP (SF) 2 | Anti-catabolic; increases collagen deposition |
| hsa-miR-145-5p | 1.38 | Regulates chondrocyte proliferation and fibrosis | |
| hsa-miR-130a-3p | 0.64 | Anti-inflammatory, indirect suppressor of TNFα | |
| hsa-miR-26a-5p | 0.59 | DOWN (SF) 2 | Cartilage homeostasis promotes NF-κB p65 translocation |
| hsa-miR-320a-3p | 0.48 | Chondrocyte viability chondrogenesis | |
| hsa-miR-17-5p | 0.48 | Induces autophagy | |
| hsa-miR-199a-3p | 0.38 | Anti-catabolic | |
| hsa-miR-27b-3p | 0.24 | DOWN (I) 2 | Anti-catabolic; inhibits NF-κβ signaling |
| hsa-miR-210-3p | 0.23 | Inhibits NF-κβ pathway, anti-apoptotic, promotes chondrocyte proliferation and ECM deposition | |
| hsa-miR-30a-5p | 0.20 | Cartilage homeostasis | |
| hsa-miR-365a-3p | 0.17 | Prevents IL1β-mediated ECM loss | |
| TOT | 47.38 | ||
| Destructive | |||
| hsa-miR-21-5p | 5.37 | Negatively regulates chondrogenesis | |
| hsa-miR-30b-5p | 2.03 | DOWN (SF) 2 | Autophagy inhibition, pro-apoptotic, ECM degradation |
| hsa-miR-145-5p | 1.38 | Cartilage degradation | |
| hsa-miR-34a-5p | 0.68 | Apoptosis expression increases in chondrocytes exposed to H2O2 | |
| hsa-miR-16-5p | 0.40 | Cartilage degradation | |
| hsa-miR-365a-3p | 0.17 | Mediates mechanical stress, pro-inflammatory | |
| hsa-miR-138-5p | 0.14 | Promotes cartilage degradation | |
| TOT | 10.17 | ||
| SYNOVIUM | |||
| Protective | |||
| hsa-miR-29a-3p | 0.94 | Targets VEGF and suppresses ECM production | |
| hsa-miR-26a-5p | 0.59 | DOWN (SF) 2 | Targets COX2 to reduce Bcl2, IL6, TNFα, and IL8 expression |
| TOT | 1.53 | ||
| Destructive | |||
| hsa-miR-34a-5p | 0.68 | Promotes inflammatory mechanisms and oxidative stress | |
| TOT | 0.68 | ||
| MACROPHAGE | |||
| M2 | |||
| hsa-miR-24-3p | 15.54 | Promotes M2; blocks M1 | |
| hsa-miR-222-3p | 5.05 | Promotes M2 | |
| hsa-miR-34a-5p | 0.68 | Promotes M2 | |
| hsa-let-7b-5p | 0.46 | Promotes M2 | |
| TOT | 21.73 | ||
| M1 | |||
| hsa-miR-145-5p | 1.38 | Promotes M1 | |
| hsa-miR-130a-3p | 0.64 | Promotes M1; blocks M2 | |
| hsa-miR-26a-5p | 0.59 | DOWN (SF) 2 | Blocks M2 |
| hsa-miR-27b-3p | 0.24 | DOWN (I) 2 | Promotes M1; blocks M2 |
| TOT | 2.85 | ||
| Delta CT | Bestkeeper | Normfinder | Genorm | Comprehensive Ranking | ||||||
|---|---|---|---|---|---|---|---|---|---|---|
| SD | SD | SV | M | Geomean | ||||||
| hsa-miR-130a-3p | 0.49 | (1) | 0.18 | (1) | 0.15 | (1) | 0.33 | (5) | 1.5 | (1) |
| hsa-miR-19b-3p | 0.49 | (2) | 0.21 | (2) | 0.16 | (2) | 0.27 | (3) | 2.2 | (2) |
| hsa-miR-25-3p | 0.53 | (3) | 0.31 | (5) | 0.27 | (3) | 0.29 | (4) | 3.7 | (3) |
| hsa-miR-199a-3p | 0.54 | (4) | 0.23 | (3) | 0.30 | (4) | 0.37 | (6) | 4.1 | (4) |
| hsa-miR-17-5p | 0.58 | (5) | 0.40 | (17) | 0.40 | (5) | 0.13 | (1) | 4.5 | (5) |
| hsa-miR-106a-5p | 0.61 | (8) | 0.45 | (21) | 0.44 | (7) | 0.13 | (1) | 5.8 | (6) |
Publisher’s Note: MDPI stays neutral with regard to jurisdictional claims in published maps and institutional affiliations. |
© 2022 by the authors. Licensee MDPI, Basel, Switzerland. This article is an open access article distributed under the terms and conditions of the Creative Commons Attribution (CC BY) license (https://creativecommons.org/licenses/by/4.0/).
Share and Cite
Ragni, E.; Perucca Orfei, C.; Sinigaglia, F.; de Girolamo, L. Joint Tissue Protective and Immune-Modulating miRNA Landscape of Mesenchymal Stromal Cell-Derived Extracellular Vesicles under Different Osteoarthritis-Mimicking Conditions. Pharmaceutics 2022, 14, 1400. https://doi.org/10.3390/pharmaceutics14071400
Ragni E, Perucca Orfei C, Sinigaglia F, de Girolamo L. Joint Tissue Protective and Immune-Modulating miRNA Landscape of Mesenchymal Stromal Cell-Derived Extracellular Vesicles under Different Osteoarthritis-Mimicking Conditions. Pharmaceutics. 2022; 14(7):1400. https://doi.org/10.3390/pharmaceutics14071400
Chicago/Turabian StyleRagni, Enrico, Carlotta Perucca Orfei, Federico Sinigaglia, and Laura de Girolamo. 2022. "Joint Tissue Protective and Immune-Modulating miRNA Landscape of Mesenchymal Stromal Cell-Derived Extracellular Vesicles under Different Osteoarthritis-Mimicking Conditions" Pharmaceutics 14, no. 7: 1400. https://doi.org/10.3390/pharmaceutics14071400
APA StyleRagni, E., Perucca Orfei, C., Sinigaglia, F., & de Girolamo, L. (2022). Joint Tissue Protective and Immune-Modulating miRNA Landscape of Mesenchymal Stromal Cell-Derived Extracellular Vesicles under Different Osteoarthritis-Mimicking Conditions. Pharmaceutics, 14(7), 1400. https://doi.org/10.3390/pharmaceutics14071400

