Royal Jelly as a Nutraceutical Natural Product with a Focus on Its Antibacterial Activity
Abstract
1. Introduction
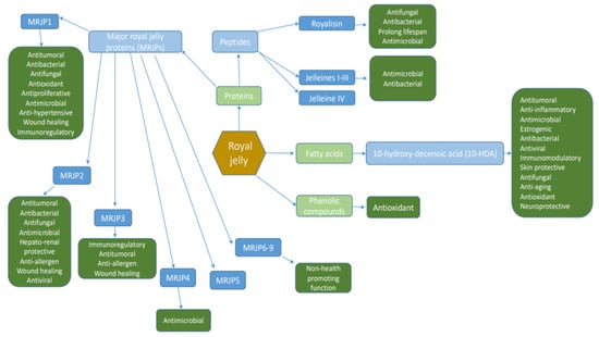
2. Insights into the Composition of RJ
2.1. Proteins
Antimicrobial Peptides
2.2. Lipids
2.3. Carbohydrates
2.4. Phenolic Compounds
2.5. Vitamins and Minerals
2.6. Water
3. RJ as an Antimicrobial Agent
3.1. RJ against P. aeruginosa
3.2. RJ against E. coli
3.3. RJ against S. aureus
4. Other Therapeutic Effects of RJ
5. Conclusions
Author Contributions
Funding
Institutional Review Board Statement
Informed Consent Statement
Data Availability Statement
Conflicts of Interest
References
- Ahmad, S.; Campos, M.G.; Fratini, F.; Altaye, S.Z.; Li, J. New Insights into the Biological and Pharmaceutical Properties of Royal Jelly. Mol. Sci. 2020, 21, 382. [Google Scholar] [CrossRef] [PubMed]
- Sidor, E.; Miłek, M.; Zaguła, G.; Bocian, A. Searching for Differences in Chemical Composition and Biological Activity of Crude Drone Brood and Royal Jelly Useful for Their Authentication. Foods 2021, 10, 2233. [Google Scholar] [CrossRef] [PubMed]
- Vazhacharickal, P.J. A Review on Health Benefits and Biological Action of Honey, Propolis and Royal Jelly. J. Med. Plants Stud. 2021, 9, 1–13. [Google Scholar]
- Attia, Y.A.; Giorgio, G.M.; Addeo, N.F.; Asiry, K.A.; Piccolo, G.; Nizza, A.; Di Meo, C. COVID-19 Pandemic- Impacts on Bees, Beekeeping, and Potential Role of Bee Products as Antiviral Agent and Immune Enhancers. Environ. Sci. Pollut. Res. 2022, 29, 9592–9605. [Google Scholar] [CrossRef]
- Guo, J.; Wang, Z.; Chen, Y.; Cao, J.; Tian, W.; Ma, B.; Dong, Y. Active Components and Biological Functions of Royal Jelly. J. Funct. Foods 2021, 82, 104514. [Google Scholar] [CrossRef]
- Hasan, A.A.; Sahib, S.; Hillawi, H.; Khudhur, H.R.; Techniques, M. Antimicrobial Activity of Royal Jelly against E. Coli In Comparison With Three Selective Antibiotics. Ann. Trop. Med. Public Health 2020, 23, 231–414. [Google Scholar] [CrossRef]
- Abu-Serie, M.M.; Habashy, N.H. Two Purified Proteins from Royal Jelly with in Vitro Dual Anti-Hepatic Damage Potency: Major Royal Jelly Protein 2 and Its Novel Isoform X1. Int. J. Biol. Macromol. 2019, 128, 782–795. [Google Scholar] [CrossRef]
- Emir, M. Effect of Harvesting Period on Chemical and Bioactive Properties of Royal Jelly from Turkey. Eur. Food Sci. Eng. 2020, 1, 9–12. [Google Scholar]
- Bălan, A.; Moga, M.A.; Dima, L.; Toma, S. Royal Jelly—A Traditional and Natural Remedy for Postmenopausal Symptoms and Aging Related Pathologies. Molecules 2020, 25, 3291. [Google Scholar] [CrossRef]
- Lin, Y.; Zhang, M.; Wang, L.; Lin, T.; Wang, G.; Peng, J.; Su, S. The In Vitro and In Vivo Wound-Healing Effects of Royal Jelly Derived from Apis mellifera L. during Blossom Seasons of Castanea mollissima Bl. and Brassica NAPUS L. in South China Exhibited Distinct Patterns. BMC Complement. Med. Ther. 2020, 5, 357. [Google Scholar] [CrossRef]
- Collazo, N.; Carpena, M.; Nuñez-estevez, B.; Otero, P.; Simal-gandara, J.; Prieto, M.A. Health Promoting Properties of Bee Royal Jelly: Food of the Queens. Nutrients 2021, 13, 543. [Google Scholar] [CrossRef] [PubMed]
- Ramanathana, A.N.K.G.; Nair, A.J. A Review on Royal Jelly Proteins and Peptides. J. Funct. Foods 2018, 44, 255–264. [Google Scholar] [CrossRef]
- Guendouz, S.E.; Machado, A.M.; Aazza, S.; Lyoussi, B.; Miguel, M.G.; Mateus, M.C.; Figueiredo, A.C. Chemical Characterization and Biological Properties of Royal Jelly Samples From the Mediterranean Area. Nat. Prod. Commun. 2020, 15, 1–13. [Google Scholar] [CrossRef]
- Balkanska, R.; Mărghitaș, L.-A.; Pavel, C.I. Antioxidant Activity and Total Polyphenol Content of Royal Jelly from Bulgaria Antioxidant Activity and Total Polyphenol Content of Royal Jelly from Bulgaria. Int. J. Curr. Microbiol. Appl. Sci. 2017, 6, 578–585. [Google Scholar] [CrossRef]
- Mokaya, H.O.; Njeru, L.K.; Lattorff, H.M.G. Food Bioscience African Honeybee Royal Jelly: Phytochemical Contents, Free Radical Scavenging Activity and Physicochemical Properties. Food Biosci. 2020, 37, 100733. [Google Scholar] [CrossRef]
- Uversky, V.N.; Redwan, E.M.; Khan, R.H. Multifunctionality and Intrinsic Disorder of Royal Jelly Proteome. Proteomics 2021, 20, 2000237. [Google Scholar] [CrossRef] [PubMed]
- Isidorov, V.A.; Bakier, S.; Grzech, I. Gas Chromatographic-Mass Spectrometric Investigation Of Volatile And Extractable Compounds Of Crude Royal Jelly. J. Chromatogr. B 2012, 885–888, 109–116. [Google Scholar] [CrossRef]
- Clarke, M.; Peter, M. Australian Royal Jelly Market Opportunity Assessment Based On Production That Uses New Labour Saving Technology. 2017. Available online: https://www.agrifutures.com.au/wp-content/uploads/publications/17-017.pdf. (accessed on 17 March 2022).
- Maghsoudlou, A.; Mahoonak, A.S.; Mohebodini, H.; Toldra, F. Royal Jelly: Chemistry, Storage and Bioactivities. J. Apic. Sci. 2019, 63, 17–40. [Google Scholar] [CrossRef]
- Yukunc, G.O. Royal Jelly: Proteins and Peptides. J. Apitherapy Nat. 2020, 2, 59–70. [Google Scholar] [CrossRef]
- Tian, W.; Li, M.; Guo, H.; Peng, W.; Xue, X.; Hu, Y.; Liu, Y.; Zhao, Y.; Fang, X.; Wang, K.; et al. Architecture of the Native Major Royal Jelly Protein 1 Oligomer. Nat. Commun. 2018, 9, 3373. [Google Scholar] [CrossRef]
- Vezeteu, T.V.; Bobiş, O.; Moritz, R.F.A.; Buttstedt, A. Food to Some Poison to Others-Honeybee Royal Jelly and Its Growth Inhibiting Effect on European Foulbrood Bacteria. Microbiol. Open 2016, 6, e00397. [Google Scholar] [CrossRef] [PubMed]
- Wang, X.; Dong, J.; Qiao, J.; Zhang, G.; Zhang, H. Purification and Characteristics of Individual Major Royal Jelly Protein 1–3. J. Apic. Res. 2020, 59, 1049–1060. [Google Scholar] [CrossRef]
- Zhang, L.; Fang, Y.; Li, R.; Feng, M.; Han, B.; Zhou, T.; Li, J. Towards Posttranslational Modification Proteome of Royal Jelly. J. Proteom. 2012, 75, 5327–5341. [Google Scholar] [CrossRef]
- Tamura, S.; Amano, S.; Kono, T.; Kondoh, J.; Yamaguchi, K.; Kobayashi, S.; Ayabe, T.; Moriyama, T. Molecular Characteristics and Physiological Functions of Major Royal Jelly Protein 1 Oligomer. Proteomics 2009, 9, 5534–5543. [Google Scholar] [CrossRef]
- Lin, N.; Chen, S.; Zhang, H.; Li, J.; Fu, L. Quantification of Major Royal Jelly Protein 1 in Fresh Royal Jelly by Ultraperformance Liquid Chromatography−Tandem Mass Spectrometry. J. Agric. Food Chem. 2018, 66, 1270–1278. [Google Scholar] [CrossRef]
- Khazaei, M.; Ansarian, A.; Ghanbari, E.; Khazaei, M.; Ansarian, A.; Ghanbari, E. New Findings on Biological Actions and Clinical Applications of Royal Jelly: A Review. J. Diet. Suppl. 2017, 0211, 757–775. [Google Scholar] [CrossRef]
- Nader, R.A.; Mackieh, R.; Wehbe, R.; El Obeid, D.; Sabatier, J.M.; Fajloun, Z.; Honey, B. Beehive Products as Antibacterial Agents: A Review. Antibiotics 2021, 10, 717. [Google Scholar] [CrossRef]
- Fratini, F.; Cilia, G.; Mancini, S.; Felicioli, A. Royal Jelly: An Ancient Remedy with Remarkable Antibacterial Properties. Microbiol. Res. 2016, 192, 130–141. [Google Scholar] [CrossRef]
- Kim, Y.B.; Lee, S.K.; Jung, B.; Soo, Y.; Kyung, H.; Joo, H.; Gui, Z.; Lee, J.; Rae, B. Honeybee (Apis Cerana) Major Royal Jelly Protein 4 Exhibits Antimicrobial Activity. J. Asia. Pac. Entomol. 2019, 22, 175–182. [Google Scholar] [CrossRef]
- De Almeida Longuini, A.; Martineli, G.M.; Camili, M.P.; Barros, D.C.B.; Vieira, J.C.S.; Padilha, P.M.; Orsi, R.O. Supplementation With An Inorganic Zinc Source In The Metalloproteomic Profile Of Royal Jelly In Apis mellifera L. Biol. Trace Elem. Res. 2021, 199, 4308–4318. [Google Scholar] [CrossRef]
- Bahar, A.A.; Ren, D. Antimicrobial Peptides. Pharmaceuticals 2013, 6, 1543–1575. [Google Scholar] [CrossRef] [PubMed]
- Lei, J.; Sun, L.C.; Huang, S.; Zhu, C.; Li, P.; He, J.; Mackey, V.; Coy, D.H.; He, Q.Y. The Antimicrobial Peptides and Their Potential Clinical Applications. Am. J. Transl. Res. 2019, 11, 3919–3931. [Google Scholar] [PubMed]
- Fan, L.; Sun, J.; Zhou, M.; Zhou, J.; Lao, X.; Zheng, H. DRAMP: A Comprehensive Data Repository of Antimicrobial Peptides. Nat. Publ. Gr. 2016, 6, 24482. [Google Scholar] [CrossRef] [PubMed]
- Cutrona, K.; Kaufman, B.; Figueroa, D.M.; Elmore, D.E. Role Of Arginine And Lysine In The Antimicrobial Mechanism Of Histone-Derived Antimicrobial Peptides. FEBS Lett. 2015, 589, 3915–3920. [Google Scholar] [CrossRef]
- Sato, A.; Unuma, H.; Yamazaki, Y.; Ebina, K. A Fluorescently Labeled Undecapeptide Derived from a Protein in Royal Jelly of the Honeybee—Royalisin—for Specific Detection of Oxidized Low-Density Lipoprotein. J. Pept. Sci. 2018, 24, e3072. [Google Scholar] [CrossRef]
- Bílikova, K.; Huang, S.-C.; Linb, I.-P.; Simuth, J.; Peng, C.-C. Peptides Structure and Antimicrobial Activity Relationship of Royalisin, an Antimicrobial Peptide from Royal Jelly of Apis mellifera. Peptides 2015, 68, 190–196. [Google Scholar] [CrossRef]
- Brudzynski, K. Honey as an Ecological Reservoir of Antibacterial Compounds Produced by Antagonistic Microbial Interactions in Plant. Antibiotcis 2021, 10, 551. [Google Scholar] [CrossRef]
- Yeung, Y.T.; Argüelles, S. Bee Products: Royal Jelly and Propolis. In Nonvitamin and Nonmineral Nutritional Supplements; Elsevier Inc.: Amsterdam, The Netherlands, 2019; pp. 475–484. [Google Scholar] [CrossRef]
- Kunugi, H.; Ali, A.M. Royal Jelly and Its Components Promote Healthy Aging and Longevity: From Animal Models to Humans. Int. J. Mol. Sci. 2019, 20, 4662. [Google Scholar] [CrossRef]
- Bogdanov, S. Royal Jelly and Bee Brood: Harvest, Composition, Quality. In The Royal Jelly Book; Bee Product Science: Muethlethurnen, Switzerland, 2016. [Google Scholar]
- Kocot, J.; Luchowska-kocot, D.; Kurzepa, J.; Musik, I. Antioxidant Potential of Propolis, Bee Pollen, and Royal Jelly: Possible Medical Application. Oxid. Med. Cell. Longev. 2018, 2018, 7074209. [Google Scholar] [CrossRef]
- Kolayli, S.; Sahin, H.; Can, Z.; Yildiz, O.; Malkoc, M.; Asadov, A. A Member of Complementary Medicinal Food: Anatolian Royal Jellies, Their Chemical Compositions, and Antioxidant Properties. J. Evid. Based Complement. Altern. Med. 2016, 21, NP43–NP48. [Google Scholar] [CrossRef]
- Petelin, A.; Kenig, S.; Kopinč, R.; Deželak, M.; Černelič Bizjak, M.; Jenko Pražnikar, Z. Effects of Royal Jelly Administration on Lipid Profile, Satiety, Inflammation, and Antioxidant Capacity in Asymptomatic Overweight Adults. Evid.-Based Complement. Altern. Med. 2019, 2019, 4969720. [Google Scholar] [CrossRef] [PubMed]
- Yamaga, M.; Tani, H.; Yamaki, A.; Tatefuji, T.; Hashimoto, K. Metabolism And Pharmacokinetics Of Medium Chain Fatty Acids After Oral Administration Of Royal Jelly To Healthy Subjects. RSC Adv. 2019, 9, 15392. [Google Scholar] [CrossRef] [PubMed]
- Wongchai, V.; Ratanavalacha, T. Seasonal Variation of Chemical Composition of Royal Jelly Produced in Thailand. Thammasat Int. J. Sci. Tech 2002, 7, 1–8. [Google Scholar]
- Flanjak, I.; Jakovljević, M.; Kenjerić, D.; Stokanović, M.C.; Primorac, L.; Rajs, B.B. Determination of (2E)-10-Hydroxydec-2-Enoic Acid in Croatian Royal Jelly by High-Performance Liquid Chromatography. Croat. J. Food Sci. Technol. 2017, 9, 152–157. [Google Scholar] [CrossRef]
- Lercker, G.; Savioli, S.; Vecchi, M.A.; Sabatini, A.G.; Nanetti, A.; Piana, L. Carbohydrate Determination of Royal Jelly by High Resolution Gas Chromatography ( HRGC ). Food Chem. 1986, 19, 255–264. [Google Scholar] [CrossRef]
- Ajitha Nath, K.G.R.; Adithya Krishna, S.B.; Smrithi, S.; Jayakumaran Nair, A.; Sugunan, V.S. Biochemical Characterization and Biological Evaluation of Royal Jelly from Apis Cerana. J. Food Technol. Food Chem. 2019, 2, 101. [Google Scholar]
- Popescu, O.; Mărghitaș, L.A.; Bobiș, O.; Stanciu, O.; Bonta, V.; Moise, A.; Dezmirean, D. Sugar Profile and Total Proteins Content of Fresh Royal Jelly. Bull. UASVM Anim. Sci. Biotechnol. 2009, 66, 265–269. [Google Scholar]
- Kanelis, D.; Tananaki, C.; Liolios, V.; Dimou, M.; Goras, G.; Rodopoulou, A.; Karazafiris, E.; Thrasyvoulou, A. A Suggestion for Royal Jelly Specifications. Arh. Hig. Rada. Toksikol. 2015, 66, 275–284. [Google Scholar] [CrossRef]
- Zhang, C.; Xue, J.; Yang, X.; Ke, Y.; Ou, R. From Plant Phenols to Novel Bio-Based Polymers. Prog. Polym. Sci. 2022, 125, 101473. [Google Scholar] [CrossRef]
- Hano, C.; Tungmunnithum, D. Plant Polyphenols, More than Just Simple Natural Antioxidants: Oxidative Stress, Aging and Age-Related Diseases. Medicines 2020, 7, 26. [Google Scholar] [CrossRef]
- Ayad, R.; Akkal, S. Phytochemistry and Biological Activities of Algerian Centaurea and Related Genera. In Studies in Natural Products Chemistry; Elsevier: Amsterdam, The Netherlands, 2019; pp. 357–414. [Google Scholar]
- Roleira, F.M.F.; Varela, C.L.; Costa, S.C. Phenolic Derivatives From Medicinal Herbs and Plant Extracts: Anticancer Effects and Synthetic Approaches to Modulate Biological Activity. In Studies in Natural Products Chemistry; Elsevier: Amsterdam, The Netherlands, 2018; Volume 57. [Google Scholar] [CrossRef]
- Delgado, A.M.; Issaoui, M.; Chammem, N. Analysis of Main and Healthy Phenolic Compounds in Foods. J. AOAC Int. 2019, 102, 1356–1364. [Google Scholar] [CrossRef] [PubMed]
- Takó, M.; Kerekes, E.B.; Zambrano, C.; Kotogán, A.; Papp, T.; Krisch, J.; Vágvölgyi, C. Plant Phenolics and Phenolic-Enriched Extracts as Antimicrobial Agents against Food-Contaminating Microorganisms. Antioxidants 2020, 9, 165. [Google Scholar] [CrossRef] [PubMed]
- Cianciosi, D.; Forbes-Hernández, T.Y.; Afrin, S.; Gasparrini, M.; Reboredo-Rodriguez, P.; Manna, P.P.; Zhang, J.; Lamas, L.B.; Flórez, S.M.; Toyos, P.A.; et al. Phenolic Compounds in Honey and Their Associated Health Benefits: A Review. Molecules 2018, 23, 2322. [Google Scholar] [CrossRef] [PubMed]
- Blainski, A.; Lopes, G.C.; de Mello, J.C.P. Application and Analysis of the Folin Ciocalteu Method for the Determination of the Total Phenolic Content from Limonium Brasiliense L. Molecules 2013, 18, 6852–6864. [Google Scholar] [CrossRef] [PubMed]
- Hudz, N.; Yezerska, O.; Shanaida, M.; Sedláčková, V.H. Application of the Folin-Ciocalteu Method to the Evaluation of Salvia Sclarea Extracts. Pharmacia 2019, 66, 209–215. [Google Scholar] [CrossRef]
- Aurelio, M.; Galvão, M.; de Arruda, A.O.; Ferraz, I.C.; Rhayanny, M.; Ferreira, A.; Alberto, L.; Soares, L. Evaluation of the Folin-Ciocalteu Method and Quantification of Total Tannins in Stem Barks and Pods from Libidibia Ferrea (Mart. Ex Tul) L. P. Queiroz. Braz. Arch. Biol. Technol. 2018, 61, e18170586. [Google Scholar] [CrossRef]
- Carmona-Hernandez, J.C.; Taborda-Ocampo, G.; González-Correa, C.H. Folin-Ciocalteu Reaction Alternatives for Higher Polyphenol Quantitation in Colombian Passion Fruits. Int. J. Food Sci. 2021, 2021, 8871301. [Google Scholar] [CrossRef]
- Nabas, Z.; Haddadin, M.; Haddadin, J.; Nazer, I.K. Chemical Composition of Royal Jelly and Effects of Synbiotic with Two Different Locally Isolated Probiotic Strains on Antioxidant Activities. Pol. J. Food Nutr. Sci. 2014, 64, 171–180. [Google Scholar] [CrossRef]
- Machado De-Melo, A.A.; de Almeida-Muradian, L.B.; Sancho, M.T.; Pascual-Maté, A. Composición y Propiedades de La Miel de Apis mellifera: Una Revisión. J. Apic. Res. 2018, 57, 5–37. [Google Scholar] [CrossRef]
- Miguel, M.G.; El-guendouz, S. Volatile Compounds of Royal Jelly. In Bee Products-Chemical and Biological Properties; Springer: Berlin/Heidelberg, Germany, 2016; pp. 191–197. [Google Scholar] [CrossRef]
- Adaskeviciute, V.; Kaškoniene, V.; Kaškonas, P.; Barčauskaite, K.; Maruška, A. Comparison of Physicochemical Properties of Bee Pollen with Other Bee Products. Biomolecules 2019, 9, 819. [Google Scholar] [CrossRef]
- Glasdam, S.; Glasdam, S.; Peters, G.H. The Importance of Magnesium in the Human Body: A Systematic Literature Review. Adv. Clin. Chem. 2016, 73, 169–193. [Google Scholar] [CrossRef] [PubMed]
- Gelli, R.; Ridi, F.; Baglioni, P. The Importance of Being Amorphous: Calcium and Magnesium Phosphates in the Human Body. Adv. Colloid Interface Sci. 2019, 269, 219–235. [Google Scholar] [CrossRef] [PubMed]
- Kausar, S.H.; More, V.R. Royal Jelly: Organoleptic Characteristics and Physicochemical Properties. Pharm. Chem. J. 2019, 6, 20–24. [Google Scholar]
- Hu, F.; Bíliková, K.; Casabianca, H.; Daniele, G.; Espindola, S.; Feng, M.; Guan, C.; Han, B.; Kraková, T.K.; Li, J.; et al. Standard Methods for Apis mellifera Royal Jelly Research. J. Apic. Res. 2019, 58, 1–68. [Google Scholar] [CrossRef]
- Nazir, M.; Al-ansari, A.; Al-khalifa, K.; Alhareky, M.; Gaffar, B.; Almas, K. Global Prevalence of Periodontal Disease and Lack of Its Surveillance. Sci. World J. 2020, 2020, 2146160. [Google Scholar] [CrossRef]
- Coutinho, D.; Karibasappa, S.N.; Mehta, D.S. Royal Jelly Antimicrobial Activity against Periodontopathic Bacteria. J. Interdiscip. Dent. 2018, 8, 17–22. [Google Scholar] [CrossRef]
- Khosla, A.; Gupta, S.J.; Jain, A.; Shetty, D.C.; Sharma, N. Evaluation and Comparison of the Antimicrobial Activity of Royal Jelly-A Holistic Healer against Periodontopathic Bacteria. J. Indian Soc. Periodontol. 2020, 24, 221–226. [Google Scholar]
- European Food Safety Authority; European Centre for Disease Prevention and Control. The European Union One Health 2020 Zoonoses Report. EFSA J. 2021, 19, 6971. [Google Scholar]
- Altuntas, S.; Cinar, A.; Altuntas, V. Modelling of Listeria Monocytogenes Growth and Survival in Presence of Royal Jelly: A Promising Anti-Biofilm Agent. J. Food Nutr. Res 2020, 59, 7–15. [Google Scholar]
- Melliou, E.; Chinou, I. Chemistry and Bioactivity of Royal Jelly from Greece. J. Agric. Food Chem. 2005, 53, 8987–8992. [Google Scholar] [CrossRef]
- Sediva, M.; Laho, M.; Koh, L.; Mojžišov, A.; Majt, J.; Klaudiny, J. 10-HDA, A Major Fatty Acid of Royal Jelly, Exhibits PH Dependent Growth-Inhibitory Activity against Different Strains of Paenibacillus Larvae. Molecules 2018, 23, 3236. [Google Scholar] [CrossRef]
- Lalucat, J.; Gomila, M.; Mulet, M.; Zaruma, A.; García-valdés, E. Past, Present and Future of the Boundaries of the P. Genus: Proposal of Stutzerimonas Gen. Nov. Syst. Appl. Microbiol. 2022, 45, 126289. [Google Scholar] [CrossRef] [PubMed]
- Schroth, M.N.; Cho, J.J.; Green, S.K.; Kominos, S.D. Epidemiology of P. aeruginosa in Agricultural Areas. J. Med. Microbiol. 2018, 124, 1191–1201. [Google Scholar] [CrossRef]
- Plotnikova, J.M.; Rahme, L.G.; Ausubel, F.M. Pathogenesis of the Human Opportunistic Pathogen P. aeruginosa PA14 in Arabidopsis 1. Plant Physiol. 2000, 124, 1766–1774. [Google Scholar] [CrossRef]
- Azam, M.W.; Khan, A.U. Updates on the Pathogenicity Status of P. aeruginosa. Drug Discov. Today 2019, 24, 350–359. [Google Scholar] [CrossRef]
- López-de-la-cruz, J.; Pérez-aranda, M.; Alcudia, A.; Begines, B.; Caraballo, T.; Pajuelo, E.; Ginel, P.J. Dynamics and Numerical Simulations to Predict Empirical Antibiotic Treatment of Multi-Resistant P. aeruginosa Infection. Commun. Nonlinear Sci. Numer. Simulat. 2020, 91, 105418. [Google Scholar] [CrossRef]
- randenburg, K.S.; Weaver, A.J., Jr.; Karna, S.R.; Leung, K.P. The Impact of Simultaneous Inoculation of P. aeruginosa, S. aureus, and Candida Albicans on Rodent Burn Wounds. Burns 2021, 47, 1818–1832. [Google Scholar] [CrossRef]
- Sarker, R.R.; Tsunoi, Y.; Haruyama, Y. Depth Distributions of Bacteria for the P. aeruginosa-Infected Burn Wounds Treated by Methylene Blue-Mediated Photodynamic Therapy in Rats: Effects of Additives to Photosensitizer. J. Biomed. Opt. 2022, 27, 018001. [Google Scholar] [CrossRef]
- Rehman, A.; Patrick, W.M.; Lamont, I.L. Mechanisms of Ciprofloxacin Resistance in P. aeruginosa: New Approaches to an Old Problem. J. Med. Microbiol. 2019, 68, 1–10. [Google Scholar] [CrossRef]
- Pang, Z.; Raudonis, R.; Glick, B.R.; Lin, T.; Cheng, Z. Antibiotic Resistance in P. aeruginosa: Mechanisms and Alternative Therapeutic Strategies. Biotechnol. Adv. 2019, 37, 177–192. [Google Scholar] [CrossRef]
- Sambrano, H.; César, J.; Ramos, C.W.; De Mayorga, B. Prevalence of Antibiotic Resistance and Virulent Factors in Nosocomial Clinical Isolates of P. aeruginosa from Panamá. Braz. J. Infect. Dis. 2020, 25, 101038. [Google Scholar] [CrossRef] [PubMed]
- Bassetti, M.; Vena, A.; Croxatto, A.; Righi, E.; Guery, B. How to Manage P. aeruginosa Infections Risk Factors for Antimicrobial Resistance in P. Aeruginosa. Drugs Context 2018, 7, 212527. [Google Scholar] [CrossRef] [PubMed]
- Hwang, W.; Yoon, S.S. Virulence Characteristics and an Action Mode of Antibiotic Resistance in Multidrug-Resistant P. aeruginosa. Sci. Rep. 2019, 9, 487. [Google Scholar] [CrossRef] [PubMed]
- Raman, G.; Avendano, E.E.; Chan, J.; Merchant, S.; Puzniak, L. Risk Factors for Hospitalized Patients with Resistant or Multidrug-Resistant P. aeruginosa Infections: A Systematic Review and Meta-Analysis. Antimicrob. Resist. Infect. Control 2018, 7, 79. [Google Scholar] [CrossRef]
- Lister, P.D.; Wolter, D.J.; Hanson, N.D. Antibacterial-Resistant P. aeruginosa: Clinical Impact and Complex Regulation of Chromosomally Encoded Resistance Mechanisms. Clin. Microbiol. Rev. 2009, 22, 582–610. [Google Scholar] [CrossRef]
- Livermore, D.M. Multiple Mechanisms of Antimicrobial Resistance in P. aeruginosa: Our Worst Nightmare ? Antimicrob. Resist. 2002, 34, 634–640. [Google Scholar] [CrossRef]
- Horcajada, J.P.; Montero, M.; Oliver, A.; Sorlí, L.; Luque, S.; Gómez-Zorrilla, S.; Benito, N.; Graunsively, S. Epidemiology and Treatment of Multidrug-Resistant and Extensively Drug-Resistant. Clin. Microbiol. Rev. 2019, 32, e00031-19. [Google Scholar] [CrossRef]
- Driscoll, J.A.; Brody, S.L.; Kollef, M.H. The Epidemiology, Pathogenesis and Treatment of P. aeruginosa Infections. Drugs 2007, 67, 351–368. [Google Scholar] [CrossRef]
- Chatterjee, M.; Anju, C.P.; Biswas, L.; Kumar, V.A.; Mohan, C.G.; Biswas, R. Antibiotic Resistance in P. aeruginosa and Alternative Therapeutic Options. Int. J. Med. Microbiol. 2016, 306, 48–58. [Google Scholar] [CrossRef]
- Susilowati, H.; Murakami, K.; Yumoto, H.; Amoh, T.; Hirao, K.; Hirota, K.; Matsuo, T.; Miyake, Y. Royal Jelly Inhibits P. aeruginosa Human Epithelial Cells. Biomed Res. Int. 2017, 4, 3191752. [Google Scholar]
- Amly, D.A.; Hajardhini, P.; Jonarta, A.L.; Dedy, H.; Yulianto, K.; Susilowati, H. Enhancement of Pyocyanin Production by Subinhibitory Concentration of Royal Jelly in P. aeruginosa. F1000Research 2021, 10, 14. [Google Scholar] [CrossRef] [PubMed]
- Debritto, S.; Gaj, T.D.; Satapute, P.; Sundaram, L. Isolation and Characterization of Nutrient Dependent Pyocyanin from P. aeruginosa and Its Dye and Agrochemical Properties. Sci. Rep. 2020, 10, 1542. [Google Scholar] [CrossRef] [PubMed]
- Jia, F.; Wang, J.; Peng, J.; Zhao, P.; Kong, Z. The in Vitro, in Vivo Antifungal Activity and the Action Mode of Jelleine-I against Candida Species. Amino Acids 2018, 50, 229–239. [Google Scholar] [CrossRef]
- Jia, F.; Wang, J.; Zhang, L.; Zhou, J.; Lu, Y.; Liu, K.; Yan, W.; Wang, K. Multiple Action Mechanism and in Vivo Antimicrobial Efficacy of Antimicrobial Peptide Jelleine-I. J. Pept. Sci. 2021, 27, e3294. [Google Scholar] [CrossRef] [PubMed]
- Zhou, J.; Zhang, L.; He, Y.; Liu, K.; Zhang, F.; Zhang, H.; Lu, Y.; Yang, C.; Wang, Z.; Subaan, M.; et al. An Optimized Analog of Antimicrobial Peptide Jelleine-1 Shows Enhanced Antimicrobial Activity against Multidrug Resistant P. Aeruginosa and Negligible Toxicity in Vitro and in Vivo. Eur. J. Med. Chem. 2021, 219, 113433. [Google Scholar] [CrossRef]
- Hartono, S.K.; Haniastuti, T.; Susilowati, H.; Handajani, J.; Jonarta, A.L. The Effect of in Vitro Royal Jelly Provision on Adhesion of P. aeruginosa. Maj. Kedokt. Gigi Indones. 2019, 5, 1–5. [Google Scholar] [CrossRef][Green Version]
- Boulianne, M.; Nadeau, E.; Dozois, C.M.; Dozois, C.C.M. Escherichia Coli from Animal Reservoirs as a Potential Source of Human Extraintestinal Pathogenic E. coli. FEMS Immunol. Med. Microbiol. 2011, 62, 1–10. [Google Scholar] [CrossRef]
- Rodrigues, J.F.; Piazza, R.M.F.; Ferreira, L.C.S.; Martinez, M.B. Diarrheagenic Escherichia Coli. Braz. J. Microbiol. 2016, 47, 3–30. [Google Scholar] [CrossRef]
- Kaper, J.B.; Nataro, J.P.; Mobley, H.L.T. Pathogenic Escherichia Coli. Nat. Rev. Microbiol. 2004, 2, 123–140. [Google Scholar] [CrossRef]
- Selas, T.; Williams, S.G.; Hitchcock, A.G.; Smith, D.C.; Biologics, C.; Building, S.; Park, T.S.; St, K. E. Coli Strain Engineering for the Production of Advanced Biopharmaceutical Products. FEMS Microbiol. Lett. 2018, 365, fny162. [Google Scholar] [CrossRef]
- Anjum, M.F.; Schmitt, H.; Bo, S.; Stehling, E.G.; Boerlin, P.; Topp, E.; Jardine, C.; Li, X.; Li, B.; Dolejska, M.; et al. The Potential of Using E. Coli as an Indicator for the Surveillance of Antimicrobial Resistance (AMR) in the Environment. Curr. Opin. Microbiol. 2021, 64, 152–158. [Google Scholar] [CrossRef] [PubMed]
- Gregova, G.; Kmet, V. Antibiotic Resistance and Virulence of Escherichia Coli Strains Isolated from Animal Rendering Plant. Sci. Rep. 2020, 10, 17108. [Google Scholar] [CrossRef] [PubMed]
- Wu, D.; Ding, Y.; Yao, K.; Gao, W.; Wang, Y. Antimicrobial Resistance Analysis of Clinical Escherichia Coli Isolates in Neonatal Ward. Front. Pediatr. 2021, 9, 1–7. [Google Scholar] [CrossRef]
- Product, N.; Taskforce, S. Natural Products in Drug Discovery: Advances and Opportunities. Nature 2021, 20, 200–216. [Google Scholar] [CrossRef]
- Al-Abbadi, A.A. The Antimicrobial Potential of Royal Jelly against Some Pathogenic Bacteria and Fungi. Jordan J. Biol. Sci. 2019, 12, 445–451. [Google Scholar]
- Park, G.H.; Kim, Y.B.; Park Ji, M.; Deng, Y.; Soo, Y.; Sik, K.; Rae, B. Antibacterial Activity of Major Royal Jelly Proteins of the Honeybee (Apis mellifera) Royal Jelly. J. Asia Pac. Entomol. 2019, 22, 737–741. [Google Scholar] [CrossRef]
- Nguyen, K.C.T.; Yoo, M.-S.; Kwon, S.-H.; Yoon, B.-S. Over-Expression of Major Royal Jelly Protein 4 Gene Prom Apis mellifera L. E. coli. Korean J. Apic. 2009, 24, 243–250. [Google Scholar]
- Mokhtar, B. Synergistic Effect of Starch and Royal Jelly against S. aureus and Escherichia coli. J. Altern. Complement. Med. 2009, 7, 755–757. [Google Scholar] [CrossRef]
- Cheung, G.Y.C.; Bae, J.S.; Otto, M.; Cheung, G.Y.C.; Bae, J.S.; Otto, M.; Cheung, G.Y.C.; Bae, J.S.; Otto, M. Pathogenicity and Virulence of S. aureus. Virulence 2021, 12, 547–569. [Google Scholar] [CrossRef]
- Lee, A.S.; De Lencastre, H.; Garau, J.; Kluytmans, J.; Malhotra-kumar, S.; Peschel, A.; Harbarth, S. Methicillin-Resistant S. aureus. Nat. Publ. Gr. 2018, 4, 18033. [Google Scholar] [CrossRef]
- Oliveira, D.; Borges, A.; Simoes, M.S. aureus Toxins and Their Molecular Activity in Infectious Diseases. Toxins 2018, 10, 252. [Google Scholar] [CrossRef] [PubMed]
- Guo, Y.; Song, G.; Sun, M.; Wang, J.; Wang, Y.; Wang, Y. Prevalence and Therapies of Antibiotic-Resistance in S. aureus. Cell. Infect. Microbiol. 2020, 10, 107. [Google Scholar] [CrossRef] [PubMed]
- Wu, S.; Liu, F.; Zhu, K.; Shen, J. Natural Products That Target Virulence Factors in Antibiotic-Resistant S. aureus. J. Agric. Food Chem. 2019, 67, 12195–13211. [Google Scholar] [CrossRef] [PubMed]
- El-Gayar, M.H.; Aboshanab, K.M.; Aboulwafa, M.M.; Hassouna, N.A. Antivirulence and Wound Healing Effects of Royal Jelly and Garlic Extract for the Control of MRSA Skin Infections. Biochem. Pharmacol. 2016, 13, 18–27. [Google Scholar] [CrossRef]
- Hassan, A.A.; Essam, Y.; Nassrallah, A.; Cheng, W.; El-maksoud, A.A.A. Royal Jelly Improves the Physicochemical Properties and Biological Activities of Fermented Milk with Enhanced Probiotic Viability. LWT-Food Sci. Technol. 2022, 155, 112912. [Google Scholar] [CrossRef]
- Dinkov, D.; Stratev, D.; Balkanska, R.; Sergelidis, D. Antibacterial Activity Of Royal Jelly And Rape Honey against Methicillin-Resistant S. aureus Strains. J. Food Health Sci. 2016, 2, 67–73. [Google Scholar] [CrossRef]
- Natarajan, O.; Angeloni, J.T.; Bilodeau, M.F.; Russi, K.E.; Dong, Y.; Cao, M. The Immunomodulatory Effects of Royal Jelly on Defending against Bacterial Infections in the Caenorhabditis Elegans Model. J. Med. Food 2021, 24, 358–369. [Google Scholar] [CrossRef]
- Feng, M.; Fang, Y.; Ma, C.; Duan, X.; Zhang, Y.; Han, B.; Hu, H.; Meng, L. Mechanistic Insight into Royal Protein Inhibiting the Gram-Positive Bacteria. Biomolecules 2021, 11, 64. [Google Scholar] [CrossRef]
- Yang, Y.; Chou, W.; Widowati, D.A.; Lin, I.; Peng, C. 10-Hydroxy-2-Decenoic Acid of Royal Jelly Exhibits Bactericide and Anti-Inflammatory Activity in Human Colon Cancer Cells. BMC Complement. Altern. Med. 2018, 18, 202. [Google Scholar] [CrossRef]
- Kazemi, V.; Mojtahedzadeh, M.; Siadat, D.; Hadjiakhondi, A.; Ameri, A. Evaluation the Effect of Royal Jelly on the Growth of Two Members of Gut Microbiota; Bacteroides Fragillis and Bacteroides Thetaiotaomicron. J. Contemp. Med. Sci. 2019, 5, 20–23. [Google Scholar] [CrossRef]
- Gao, K.; Su, B.; Dai, J.; Li, P.; Wang, R.; Yang, X. Anti-Biofilm and Anti-Hemolysis Activities of 10-Hydroxy-2-decenoic Acid against Staphylococcus aureus. Mol. 2022, 27, 1485. [Google Scholar] [CrossRef] [PubMed]
- Chi, X.; Liu, Z.; Wang, H.; Wang, Y.; Wei, W.; Xu, B. Royal Jelly Enhanced the Antioxidant Activities and Modulated the Gut Microbiota in Healthy Mice. J. Food Biochem. 2021, 45, e13701. [Google Scholar] [CrossRef] [PubMed]
- Pour, S.H.; Rezaie, S.; Getso, M. The Effect of Royal Jelly and Propolis Alone and in Combination on Inhibition of Aspergillus Parasiticus Growth, Aflatoxin Production, and AflR Gene Expression. J. Food Saf. 2020, 2, e12815. [Google Scholar] [CrossRef]
- Miyata, Y.; Sakai, H. Anti-Cancer and Protective Effects of Royal Jelly for Therapy-Induced Toxicities in Malignancies. Int. J. Mol. Sci. 2018, 19, 3270. [Google Scholar] [CrossRef] [PubMed]
- Ayna, A.; Tunç, A.; Özbolat, S.; Bengü, A.Ş.; Aykutoğlu, G. Anticancer, and Antioxidant Activities of Royal Jelly on HT-29 Colon Cancer Cells and Melissopalynological Analysis. Turk. J. Bot. 2021, 45, 809–819. [Google Scholar] [CrossRef]
- Zhang, S.; Shao, Q.; Geng, H.; Su, S. The Effect of Royal Jelly on the Growth of Breast Cancer in Mice. Oncol. Lett. 2017, 14, 7615–7621. [Google Scholar] [CrossRef]
- Cihan, Y.B.; Deniz, K. The Effects of Royal Jelly against Radiation-Induced Acute Oral Mucositis. Int. J. Hematol. Oncol. 2014, 24, 45–53. [Google Scholar] [CrossRef]
- Mohammed, S.; Abdel-hafez, N.; Ahmed, R.; Yehia, W. Possible Protective Effect of Royal Jelly against Cyclophosphamide Induced Prostatic Damage in Male Albino Rats; a Biochemical, Histological and Immuno-Histo-Chemical Study. Biomed. Pharmacother. 2017, 90, 15–23. [Google Scholar] [CrossRef]
- Altay, D.U.; Alver, A. The Effects of Royal Jelly on the Oxidant- Antioxidant System in Rats with N-Methyl- N-Nitrosourea-Induced Breast Cancer N-Metil N-Nitrosoüre Ile Meme Kanseri Oluşturulmuş Sıçanlarda Arı Sütünün Oksidan–Antioksidan Sistem Üzerine Etkileri. Turk. J. Biochem 2018, 43, 176–183. [Google Scholar]
- Khazaei, F.; Ghanbari, E.; Khazaei, M. Protective Effect of Royal Jelly against Cyclophosphamide-Induced Thrombocytopenia and Spleen and Bone Marrow Damages in Rats. Cell J. 2020, 3, 302–309. [Google Scholar] [CrossRef]
- Abandansari, R.M.; Parsian, H.; Kazerouni, F.; Porbagher, R.; Zabihi, E.; Rahimipour, A. Effect of Simultaneous Treatment with Royal Jelly and Doxorubicin on the Survival of the Prostate Cancer Cell Line (PC3): An In VitroStudy. Int. J. Cancer Manag. 2018, 11, e13780. [Google Scholar] [CrossRef]
- Wang, M. Effects of Fresh Royal Jelly on the Proliferation of Human Hepatoma Cell Line SMMC-7721. Proc. Anticancer Res. 2017, 1. [Google Scholar] [CrossRef][Green Version]
- Nakaya, M.; Onda, H.; Sasaki, K.; Yukiyoshi, A.; Yamada, K. Effect of Royal Jelly on Bisphenol A-Induced Proliferation of Human Breast Cancer Cells. Biosci. Biotechnol. Biochem 2014, 71, 253–255. [Google Scholar] [CrossRef] [PubMed]
- Waykar, B.B.; Alqadhi, Y.A. Ameliorative Role Of Bee Honey And Royal Jelly against Cisplatin Induced Alteration In Hematological Parameters In Male Wister. Int. J. Pharm. Pharm. Sci. 2018, 10, 10. [Google Scholar] [CrossRef][Green Version]
- Jovanovi, M.M.; Maja, Đ.Ć.; Nikodijevi, D.D.; Milutinovi, M.G.; Cvetkovi, D.M.; Rakobradovi, J.D.; Markovi, S.D. Effects Of Royal Jelly On Energy Status And Expression Of Apoptosis And Biotransformation Genes In Normal Fibroblast And Colon Cancer Cells. Kragujev. J. Sci. 2018, 40, 175–192. [Google Scholar] [CrossRef]
- Mofid, B.; Rezaeizadeh, H.; Termos, A.; Rakhsha, A.; Mafi, A.R.; Taheripanah, T.; Ardakani, M.M.; Taghavi, S.M.E.; Moravveji, S.A.; Kashi, A.S.Y. Effect Of Processed Honey And Royal Jelly On Cancer-Related Fatigue: A Double-Blind Randomized Clinical Trial. Electron. Physician 2016, 8, 2475–2482. [Google Scholar] [CrossRef]
- Araki, K.; Miyata, Y.; Ohba, K.; Nakamura, Y.; Matsuo, T.; Mochizuki, Y.; Sakai, H. Oral Intake of Royal Jelly Has Protective Effects against Tyrosine Kinase Inhibitor-Induced Toxicity in Patients with Renal Cell Carcinoma: A Randomized, Double-Blinded, Placebo-Controlled Trial. Medicines 2019, 6, 2. [Google Scholar] [CrossRef]
- Balkanska, R. Correlations of Physicochemical Parameters, Antioxidant Activity and Total Polyphenol Content of Fresh Royal Jelly Samples. Int. J. Curr. Microbiol. App. Sci. 2018, 7, 3744–3750. [Google Scholar] [CrossRef]
- Chiang, S.; Yang, K.; Sheu, S.; Chen, C. The Bioactive Compound Contents and Potential Protective Effects of Royal Jelly Protein Hydrolysates against DNA Oxidative Damage and LDL Oxidation. Antioxidants 2021, 10, 580. [Google Scholar] [CrossRef]
- Aboeldalyl, S.; James, C.; Seyam, E.; Ibrahim, E.M.; Shawki, H.E.; Amer, S. The Role of Chronic Inflammation in Polycystic Ovarian Syndrome—A Systematic Review and Meta-Analysis. Int. J. Mol. Sci. 2021, 22, 2734. [Google Scholar] [CrossRef]
- Zhou, W.; Fang, F.; Zhu, W.; Chen, Z.; Du, Y.; Zhang, J. Bisphenol A and Ovarian Reserve among Infertile Women with Polycystic Ovarian Syndrome. Int. J. Environ. Res. Public Health 2017, 14, 18. [Google Scholar] [CrossRef] [PubMed]
- Machado, V. Is There a Bidirectional Association between Polycystic Ovarian Syndrome and Periodontitis? A Systematic Review and Meta-Analysis. J. Clin. Med. 2020, 9, 1961. [Google Scholar] [CrossRef] [PubMed]
- Hamid, N.A.; Bahiyah, A.; Bakar, A.; Aila, A.; Zain, M.; Hazlina, N.; Hussain, N.; Othman, Z.A.; Zakaria, Z. Composition of Royal Jelly (RJ) and Its Anti-Androgenic Effect on Reproductive Parameters in a Polycystic Ovarian Syndrome (PCOS) Animal Model. Antioxidants 2020, 9, 499. [Google Scholar] [CrossRef] [PubMed]
- Caixeta, D.C.; Teixeira, R.R.; Peixoto, L.G.; Machado, L.; Baptista, N.B.; De Souza, A.V.; Vilela, D.D.; Franci, C.R.; Espindola, F.S. Adaptogenic Potential of Royal Jelly in Liver of Rats Exposed to Chronic Stress. PLoS ONE 2018, 13, e0191889. [Google Scholar] [CrossRef]
| RJ/RJ Constituent | Targeted Microorganisms | Reference |
|---|---|---|
| MRJP2 | P. aeruginosa P. larvae Ascosphaera apis Candida albicans | [112] |
| MRJP4 | P. aeruginosa P. larvae A. apis C. albicans | [30] |
| RJ water extract MRJP1 | Melissococcus plutonius Enterococcus faecalis Paenibacillus alvei Brevibacillus laterosporus Bacillus pumilus E. coli P. fluorescens | [22] |
| N-glycosylated MRJP2 | P. larvae | [124] |
| 10-HDA | P. larvae | [77] |
| 10-HDA | S. aureus Streptococcus alactolyticus Staphylococcus intermedius B Staphylococcus xylosus Salmonella cholearasuis Vibro parahaemolyticus E. coli | [125] |
| RJ solution | Bacteroides fragilis Bacteroides thetaiotaomicron | [126] |
| 10-HDA | S. aureus | [127] |
| Fresh RJ | Human gut microbiome | [128] |
| RJ extract | Aspergillus parasiticus | [129] |
| Activity | Cell Line/Model Organism | Type of Cancer | Reference |
|---|---|---|---|
| Antitumor growth | Mice | Breast cancer | [132] |
| Protective | Rats | Neck and head cancers | [133] |
| Protective | Rats | Prostatic cancer | [134] |
| Antioxidative | Rats | Breast cancer | [135] |
| Protective | Rats | Numerous types of cancer | [136] |
| Cytotoxic | PC3 cell line | Prostate cancer | [137] |
| Antiproliferative | SMMC-7721 cell line | Hepatocellular carcinoma | [138] |
| Antiproliferative | MCF-7 cell line | Breast cancer | [139] |
| Protective | Rat | Numerous types of cancer | [140] |
| Cytotoxic | HCT-116 and SW-480 cells | Colorectal cancer | [141] |
Publisher’s Note: MDPI stays neutral with regard to jurisdictional claims in published maps and institutional affiliations. |
© 2022 by the authors. Licensee MDPI, Basel, Switzerland. This article is an open access article distributed under the terms and conditions of the Creative Commons Attribution (CC BY) license (https://creativecommons.org/licenses/by/4.0/).
Share and Cite
Bagameri, L.; Baci, G.-M.; Dezmirean, D.S. Royal Jelly as a Nutraceutical Natural Product with a Focus on Its Antibacterial Activity. Pharmaceutics 2022, 14, 1142. https://doi.org/10.3390/pharmaceutics14061142
Bagameri L, Baci G-M, Dezmirean DS. Royal Jelly as a Nutraceutical Natural Product with a Focus on Its Antibacterial Activity. Pharmaceutics. 2022; 14(6):1142. https://doi.org/10.3390/pharmaceutics14061142
Chicago/Turabian StyleBagameri, Lilla, Gabriela-Maria Baci, and Daniel Severus Dezmirean. 2022. "Royal Jelly as a Nutraceutical Natural Product with a Focus on Its Antibacterial Activity" Pharmaceutics 14, no. 6: 1142. https://doi.org/10.3390/pharmaceutics14061142
APA StyleBagameri, L., Baci, G.-M., & Dezmirean, D. S. (2022). Royal Jelly as a Nutraceutical Natural Product with a Focus on Its Antibacterial Activity. Pharmaceutics, 14(6), 1142. https://doi.org/10.3390/pharmaceutics14061142
