Construction and Evaluation of a Novel Organic Anion Transporter 1/3 CRISPR/Cas9 Double-Knockout Rat Model
Abstract
1. Introduction
2. Materials and Methods
2.1. Animals
2.2. Chemicals and Reagents
2.3. Genotype Identification
2.4. Physiological Phenotyping
2.5. UTs Concentration and Renal Uptake Ratio Detection
2.6. Compensatory Effects Detection
2.7. Functional Evaluation and Drug Application
2.8. Quantification Analysis
2.9. Statistical Data Analysis
3. Results
3.1. Development of the Slc22a6/Slc22a8 Knockout Rat
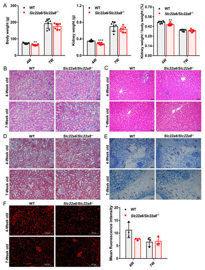
3.2. Physiological Phenotyping
3.3. UTs Concentration and Renal Uptake Ratio Detection
3.4. Detection of Compensatory Effects
3.5. Functional Evaluation and Drug Application
4. Discussion
5. Conclusions
Supplementary Materials
Author Contributions
Funding
Institutional Review Board Statement
Informed Consent Statement
Data Availability Statement
Acknowledgments
Conflicts of Interest
References
- Viggiano, D.; Bruchfeld, A.; Carriazo, S.; de Donato, A.; Endlich, N.; Ferreira, A.C.; Figurek, A.; Fouque, D.; Franssen, C.F.M.; Giannakou, K.; et al. Brain dysfunction in tubular and tubulointerstitial kidney diseases. Nephrol. Dial. Transplant. 2021, 37, ii46–ii55. [Google Scholar] [CrossRef] [PubMed]
- Ma, Y.R.; Luo, X.; Wu, Y.F.; Zhang, T.; Zhang, F.; Zhang, G.Q.; Wu, X.A. Alteration of renal excretion pathways in gentamicin-induced renal injury in rats. J. Appl. Toxicol. 2018, 38, 968–977. [Google Scholar] [CrossRef] [PubMed]
- Yang, Y.; Liu, X. Imbalance of Drug Transporter-CYP450s Interplay by Diabetes and Its Clinical Significance. Pharmaceutics 2020, 12, 348. [Google Scholar] [CrossRef] [PubMed]
- Liu, X. Transporter-Mediated Drug-Drug Interactions and Their Significance. Adv. Exp. Med. Biol. 2019, 1141, 241–291. [Google Scholar] [CrossRef] [PubMed]
- Nigam, A.K.; Li, J.G.; Lall, K.; Shi, D.; Bush, K.T.; Bhatnagar, V.; Abagyan, R.; Nigam, S.K. Unique metabolite preferences of the drug transporters OAT1 and OAT3 analyzed by machine learning. J. Biol. Chem. 2020, 295, 1829–1842. [Google Scholar] [CrossRef]
- Nagle, M.A.; Truong, D.M.; Dnyanmote, A.V.; Ahn, S.Y.; Eraly, S.A.; Wu, W.; Nigam, S.K. Analysis of three-dimensional systems for developing and mature kidneys clarifies the role of OAT1 and OAT3 in antiviral handling. J. Biol. Chem. 2011, 286, 243–251. [Google Scholar] [CrossRef]
- Liu, H.C.; Jamshidi, N.; Chen, Y.; Eraly, S.A.; Cho, S.Y.; Bhatnagar, V.; Wu, W.; Bush, K.T.; Abagyan, R.; Palsson, B.O.; et al. An Organic Anion Transporter 1 (OAT1)-centered Metabolic Network. J. Biol. Chem. 2016, 291, 19474–19486. [Google Scholar] [CrossRef]
- Emami Riedmaier, A.; Nies, A.T.; Schaeffeler, E.; Schwab, M. Organic anion transporters and their implications in pharmacotherapy. Pharmacol. Rev. 2012, 64, 421–449. [Google Scholar] [CrossRef]
- Li, T.T.; An, J.X.; Xu, J.Y.; Tuo, B.G. Overview of organic anion transporters and organic anion transporter polypeptides and their roles in the liver. World J. Clin. Cases 2019, 7, 3915–3933. [Google Scholar] [CrossRef]
- Truong, D.M.; Kaler, G.; Khandelwal, A.; Swaan, P.W.; Nigam, S.K. Multi-level analysis of organic anion transporters 1, 3, and 6 reveals major differences in structural determinants of antiviral discrimination. J. Biol. Chem. 2008, 283, 8654–8663. [Google Scholar] [CrossRef]
- Kojima, R.; Sekine, T.; Kawachi, M.; Cha, S.H.; Suzuki, Y.; Endou, H. Immunolocalization of multispecific organic anion transporters, OAT1, OAT2, and OAT3, in rat kidney. J. Am. Soc. Nephrol. 2002, 13, 848–857. [Google Scholar] [CrossRef] [PubMed]
- Ljubojevic, M.; Herak-Kramberger, C.M.; Hagos, Y.; Bahn, A.; Endou, H.; Burckhardt, G.; Sabolic, I. Rat renal cortical OAT1 and OAT3 exhibit gender differences determined by both androgen stimulation and estrogen inhibition. Am. J. Physiol.-Ren. Physiol. 2004, 287, F124–F138. [Google Scholar] [CrossRef] [PubMed]
- Monte, J.C.; Nagle, M.A.; Eraly, S.A.; Nigam, S.K. Identification of a novel murine organic anion transporter family member, OAT6, expressed in olfactory mucosa. Biochem. Biophys. Res. Commun. 2004, 323, 429–436. [Google Scholar] [CrossRef] [PubMed]
- Brady, K.P.; Dushkin, H.; Förnzler, D.; Koike, T.; Magner, F.; Her, H.; Gullans, S.; Segre, G.V.; Green, R.M.; Beier, D.R. A novel putative transporter maps to the osteosclerosis (oc) mutation and is not expressed in the oc mutant mouse. Genomics 1999, 56, 254–261. [Google Scholar] [CrossRef]
- Heaney, C.; Shalev, H.; Elbedour, K.; Carmi, R.; Staack, J.B.; Sheffield, V.C.; Beier, D.R. Human autosomal recessive osteopetrosis maps to 11q13, a position predicted by comparative mapping of the murine osteosclerosis (oc) mutation. Hum. Mol. Genet. 1998, 7, 1407–1410. [Google Scholar] [CrossRef]
- Pelis, R.M.; Wright, S.H. SLC22, SLC44, and SLC47 transporters--organic anion and cation transporters: Molecular and cellular properties. Curr. Top. Membr. 2014, 73, 233–261. [Google Scholar] [CrossRef]
- Momper, J.D.; Yang, J.; Gockenbach, M.; Vaida, F.; Nigam, S.K. Dynamics of Organic Anion Transporter-Mediated Tubular Secretion during Postnatal Human Kidney Development and Maturation. Clin. J. Am. Soc. Nephrol. 2019, 14, 540–548. [Google Scholar] [CrossRef]
- Wang, X.; Han, L.; Li, G.; Peng, W.; Gao, X.; Klaassen, C.D.; Fan, G.; Zhang, Y. From the Cover: Identification of Natural Products as Inhibitors of Human Organic Anion Transporters (OAT1 and OAT3) and Their Protective Effect on Mercury-Induced Toxicity. Toxicol. Sci. 2018, 161, 321–334. [Google Scholar] [CrossRef]
- Vallon, V.; Rieg, T.; Ahn, S.Y.; Wu, W.; Eraly, S.A.; Nigam, S.K. Overlapping in vitro and in vivo specificities of the organic anion transporters OAT1 and OAT3 for loop and thiazide diuretics. Am. J. Physiol. Renal Physiol. 2008, 294, F867–F873. [Google Scholar] [CrossRef]
- Wu, W.; Bush, K.T.; Nigam, S.K. Key Role for the Organic Anion Transporters, OAT1 and OAT3, in the in vivo Handling of Uremic Toxins and Solutes. Sci. Rep. 2017, 7, 4939. [Google Scholar] [CrossRef]
- Nigam, S.K. What do drug transporters really do? Nat. Rev. Drug Discov. 2015, 14, 29–44. [Google Scholar] [CrossRef] [PubMed]
- Wu, W.; Jamshidi, N.; Eraly, S.A.; Liu, H.C.; Bush, K.T.; Palsson, B.O.; Nigam, S.K. Multispecific drug transporter Slc22a8 (Oat3) regulates multiple metabolic and signaling pathways. Drug Metab. Dispos. 2013, 41, 1825–1834. [Google Scholar] [CrossRef] [PubMed]
- Saito, H. Pathophysiological regulation of renal SLC22A organic ion transporters in acute kidney injury: Pharmacological and toxicological implications. Pharmacol. Ther. 2010, 125, 79–91. [Google Scholar] [CrossRef]
- Ahn, S.Y.; Jamshidi, N.; Mo, M.L.; Wu, W.; Eraly, S.A.; Dnyanmote, A.; Bush, K.T.; Gallegos, T.F.; Sweet, D.H.; Palsson, B.; et al. Linkage of organic anion transporter-1 to metabolic pathways through integrated “omics”-driven network and functional analysis. J. Biol. Chem. 2011, 286, 31522–31531. [Google Scholar] [CrossRef]
- Hagos, F.T.; Daood, M.J.; Ocque, J.A.; Nolin, T.D.; Bayir, H.; Poloyac, S.M.; Kochanek, P.M.; Clark, R.S.; Empey, P.E. Probenecid, an organic anion transporter 1 and 3 inhibitor, increases plasma and brain exposure of N-acetylcysteine. Xenobiotica 2017, 47, 346–353. [Google Scholar] [CrossRef] [PubMed]
- Weiss, H.M.; Langenickel, T.; Cain, M.; Kulkarni, S.; Shah, B.; Vemula, J.; Rahmanzadeh, G.; Poller, B. Clinical Investigation of Metabolic and Renal Clearance Pathways Contributing to the Elimination of Fevipiprant Using Probenecid as Perpetrator. Drug Metab. Dispos. 2021, 49, 389–394. [Google Scholar] [CrossRef]
- Sweet, D.H.; Eraly, S.A.; Vaughn, D.A.; Bush, K.T.; Nigam, S.K. Organic anion and cation transporter expression and function during embryonic kidney development and in organ culture models. Kidney Int. 2006, 69, 837–845. [Google Scholar] [CrossRef]
- Ulvestad, M.; Darnell, M.; Molden, E.; Ellis, E.; Åsberg, A.; Andersson, T.B. Evaluation of organic anion-transporting polypeptide 1B1 and CYP3A4 activities in primary human hepatocytes and HepaRG cells cultured in a dynamic three-dimensional bioreactor system. J. Pharmacol. Exp. Ther. 2012, 343, 145–156. [Google Scholar] [CrossRef]
- Qin, X.; Wang, X. Role of vitamin D receptor in the regulation of CYP3A gene expression. Acta Pharm. Sin. B 2019, 9, 1087–1098. [Google Scholar] [CrossRef]
- Zhang, J.; Wang, C.; Liu, Q.; Meng, Q.; Cang, J.; Sun, H.; Gao, Y.; Kaku, T.; Liu, K. Pharmacokinetic interaction between JBP485 and cephalexin in rats. Drug Metab. Dispos. 2010, 38, 930–938. [Google Scholar] [CrossRef]
- Gupta, D.; Bhattacharjee, O.; Mandal, D.; Sen, M.K.; Dey, D.; Dasgupta, A.; Kazi, T.A.; Gupta, R.; Sinharoy, S.; Acharya, K.; et al. CRISPR-Cas9 system: A new-fangled dawn in gene editing. Life Sci. 2019, 232, 116636. [Google Scholar] [CrossRef] [PubMed]
- Sweet, D.H.; Miller, D.S.; Pritchard, J.B.; Fujiwara, Y.; Beier, D.R.; Nigam, S.K. Impaired organic anion transport in kidney and choroid plexus of organic anion transporter 3 (Oat3 (Slc22a8)) knockout mice. J. Biol. Chem. 2002, 277, 26934–26943. [Google Scholar] [CrossRef] [PubMed]
- Eraly, S.A.; Vallon, V.; Vaughn, D.A.; Gangoiti, J.A.; Richter, K.; Nagle, M.; Monte, J.C.; Rieg, T.; Truong, D.M.; Long, J.M.; et al. Decreased renal organic anion secretion and plasma accumulation of endogenous organic anions in OAT1 knock-out mice. J. Biol. Chem. 2006, 281, 5072–5083. [Google Scholar] [CrossRef] [PubMed]
- Wang, X.; Tang, Y.; Lu, J.; Shao, Y.; Qin, X.; Li, Y.; Wang, L.; Li, D.; Liu, M. Characterization of novel cytochrome P450 2E1 knockout rat model generated by CRISPR/Cas9. Biochem. Pharmacol. 2016, 105, 80–90. [Google Scholar] [CrossRef] [PubMed]
- Qin, X.; Lu, J.; Wang, P.; Xu, P.; Liu, M.; Wang, X. Cytochrome P450 3A selectively affects the pharmacokinetic interaction between erlotinib and docetaxel in rats. Biochem. Pharmacol. 2017, 143, 129–139. [Google Scholar] [CrossRef] [PubMed]
- Liang, C.; Zhao, J.; Lu, J.; Zhang, Y.; Ma, X.; Shang, X.; Li, Y.; Ma, X.; Liu, M.; Wang, X. Development and Characterization of MDR1 (Mdr1a/b) CRISPR/Cas9 Knockout Rat Model. Drug Metab. Dispos. 2019, 47, 71–79. [Google Scholar] [CrossRef]
- Nigam, S.K.; Bush, K.T.; Martovetsky, G.; Ahn, S.Y.; Liu, H.C.; Richard, E.; Bhatnagar, V.; Wu, W. The organic anion transporter (OAT) family: A systems biology perspective. Physiol. Rev. 2015, 95, 83–123. [Google Scholar] [CrossRef]
- Zhang, C.; Quan, R.; Wang, J. Development and application of CRISPR/Cas9 technologies in genomic editing. Hum. Mol. Genet. 2018, 27, R79–R88. [Google Scholar] [CrossRef]
- Danna, K.; Nathans, D. Specific cleavage of simian virus 40 DNA by restriction endonuclease of Hemophilus influenzae. Proc. Natl. Acad. Sci. USA 1971, 68, 2913–2917. [Google Scholar] [CrossRef]
- Jiang, F.; Doudna, J.A. CRISPR-Cas9 Structures and Mechanisms. Annu Rev. Biophys. 2017, 46, 505–529. [Google Scholar] [CrossRef]
- Cong, L.; Ran, F.A.; Cox, D.; Lin, S.; Barretto, R.; Habib, N.; Hsu, P.D.; Wu, X.; Jiang, W.; Marraffini, L.A.; et al. Multiplex genome engineering using CRISPR/Cas systems. Science 2013, 339, 819–823. [Google Scholar] [CrossRef] [PubMed]
- Mali, P.; Aach, J.; Stranges, P.B.; Esvelt, K.M.; Moosburner, M.; Kosuri, S.; Yang, L.; Church, G.M. CAS9 transcriptional activators for target specificity screening and paired nickases for cooperative genome engineering. Nat. Biotechnol. 2013, 31, 833–838. [Google Scholar] [CrossRef] [PubMed]
- Mali, P.; Yang, L.; Esvelt, K.M.; Aach, J.; Guell, M.; DiCarlo, J.E.; Norville, J.E.; Church, G.M. RNA-guided human genome engineering via Cas9. Science 2013, 339, 823–826. [Google Scholar] [CrossRef] [PubMed]
- Nishimasu, H.; Ran, F.A.; Hsu, P.D.; Konermann, S.; Shehata, S.I.; Dohmae, N.; Ishitani, R.; Zhang, F.; Nureki, O. Crystal structure of Cas9 in complex with guide RNA and target DNA. Cell 2014, 156, 935–949. [Google Scholar] [CrossRef] [PubMed]
- Hsu, P.D.; Lander, E.S.; Zhang, F. Development and applications of CRISPR-Cas9 for genome engineering. Cell 2014, 157, 1262–1278. [Google Scholar] [CrossRef] [PubMed]
- Janik, E.; Niemcewicz, M.; Ceremuga, M.; Krzowski, L.; Saluk-Bijak, J.; Bijak, M. Various Aspects of a Gene Editing System-CRISPR-Cas9. Int. J. Mol. Sci. 2020, 21, 9604. [Google Scholar] [CrossRef] [PubMed]
- Chen, M.; Mao, A.; Xu, M.; Weng, Q.; Mao, J.; Ji, J. CRISPR-Cas9 for cancer therapy: Opportunities and challenges. Cancer Lett. 2019, 447, 48–55. [Google Scholar] [CrossRef]
- Moreno, E.; Gayosso, J.A.; Montejano, J.R.; Almaguer, G.; Vázquez, N.; Cruz, C.; Mercado, A.; Bobadilla, N.A.; Gamba, G.; Sierra, A.; et al. Geraniin is a diuretic by inhibiting the Na+-K+-2Cl− cotransporter NKCC2. Am. J. Physiol. Renal Physiol. 2018, 314, F240–F250. [Google Scholar] [CrossRef]
- Heyrovsky, A. A new method for the determination of inulin in plasma and urine. Clin. Chim. Acta 1956, 1, 470–474. [Google Scholar] [CrossRef]
- Futatsugi, A.; Masuo, Y.; Kato, Y. Effects of Probenecid on Hepatic and Renal Disposition of Hexadecanedioate, an Endogenous Substrate of Organic Anion Transporting Polypeptide 1B in Rats. J. Pharm. Sci. 2021, 110, 2274–2284. [Google Scholar] [CrossRef]
- Martínez-Reyes, C.P.; Manjarrez-Reyna, A.N.; Méndez-García, L.A.; Aguayo-Guerrero, J.A.; Aguirre-Sierra, B.; Villalobos-Molina, R.; López-Vidal, Y.; Bobadilla, K.; Escobedo, G. Uric Acid Has Direct Proinflammatory Effects on Human Macrophages by Increasing Proinflammatory Mediators and Bacterial Phagocytosis Probably via URAT1. Biomolecules 2020, 10, 576. [Google Scholar] [CrossRef]
- Dowling, T.C.; Frye, R.F.; Fraley, D.S.; Matzke, G.R. Characterization of tubular functional capacity in humans using para-aminohippurate and famotidine. Kidney Int. 2001, 59, 295–303. [Google Scholar] [CrossRef] [PubMed]
- Pavlova, A.; Sakurai, H.; Leclercq, B.; Beier, D.R.; Yu, A.S.; Nigam, S.K. Developmentally regulated expression of organic ion transporters NKT (OAT1), OCT1, NLT (OAT2), and Roct. Am. J. Physiol. Renal Physiol. 2000, 278, F635–F643. [Google Scholar] [CrossRef]
- Lopez-Nieto, C.E.; You, G.; Bush, K.T.; Barros, E.J.; Beier, D.R.; Nigam, S.K. Molecular cloning and characterization of NKT, a gene product related to the organic cation transporter family that is almost exclusively expressed in the kidney. J. Biol. Chem. 1997, 272, 6471–6478. [Google Scholar] [CrossRef] [PubMed]
- Kampmann, J.P.; Hansen, J.M. Glomerular filtration rate and creatinine clearance. Br. J. Clin. Pharmacol. 1981, 12, 7–14. [Google Scholar] [CrossRef] [PubMed]
- Vanholder, R.C.; Eloot, S.; Glorieux, G.L. Future Avenues to Decrease Uremic Toxin Concentration. Am. J. Kidney Dis. 2016, 67, 664–676. [Google Scholar] [CrossRef]
- Nigam, S.K.; Wu, W.; Bush, K.T.; Hoenig, M.P.; Blantz, R.C.; Bhatnagar, V. Handling of Drugs, Metabolites, and Uremic Toxins by Kidney Proximal Tubule Drug Transporters. Clin. J. Am. Soc. Nephrol. 2015, 10, 2039–2049. [Google Scholar] [CrossRef]
- VanWert, A.L.; Gionfriddo, M.R.; Sweet, D.H. Organic anion transporters: Discovery, pharmacology, regulation and roles in pathophysiology. Biopharm. Drug Dispos. 2010, 31, 1–71. [Google Scholar] [CrossRef]
- Topletz-Erickson, A.R.; Lee, A.J.; Mayor, J.G.; Rustia, E.L.; Abdulrasool, L.I.; Wise, A.L.; Dailey, B.; DeChenne, S.; Walker, L.N.; Alley, S.C.; et al. Tucatinib Inhibits Renal Transporters OCT2 and MATE Without Impacting Renal Function in Healthy Subjects. J. Clin. Pharmacol. 2021, 61, 461–471. [Google Scholar] [CrossRef]
- Wiebe, S.T.; Giessmann, T.; Hohl, K.; Schmidt-Gerets, S.; Hauel, E.; Jambrecina, A.; Bader, K.; Ishiguro, N.; Taub, M.E.; Sharma, A.; et al. Validation of a Drug Transporter Probe Cocktail Using the Prototypical Inhibitors Rifampin, Probenecid, Verapamil, and Cimetidine. Clin. Pharmacokinet. 2020, 59, 1627–1639. [Google Scholar] [CrossRef]
- Schorn, S.; Dicke, A.K.; Neugebauer, U.; Schröter, R.; Friedrich, M.; Reuter, S.; Ciarimboli, G. Expression and Function of Organic Cation Transporter 2 in Pancreas. Front. Cell Dev. Biol. 2021, 9, 688885. [Google Scholar] [CrossRef] [PubMed]







| Name | Precursor Ion (m/z) | Product Ion (m/z) | Fragmentor /V | Collision Energy/V | Polarity |
|---|---|---|---|---|---|
| PAH | 193 | 92 | 80 | 12 | negative |
| metformin | 130.1 | 60.2 | 80 | 10 | positive |
| furosemide | 329 | 285 | 110 | 12 | negative |
| d3-creatinine | 117 | 47.2 | 70 | 16 | positive |
| d5-hippuric acid | 183.4 | 139.3 | 80 | 6 | negative |
| PK Parameters | WT | Slc22a6/Slc22a8-/- |
|---|---|---|
| ||
| AUC(0–12) (ng/mL·min) | 40,246.44 ± 6051.31 | 76,878.23 ± 6318.77 *** |
| AUC(0–∞) (ng/mL·min) | 100,002.31 ± 32,256.69 | 140,971.46 ± 38,041.04 |
| MRT(0–12) (min) | 212.48 ± 35.37 | 197.30 ± 21.00 |
| MRT(0–∞) (min) | 766.23 ± 191.25 | 602.93 ± 94.80 |
| t1/2α (min) | 9.03 ± 1.72 | 14.78 ± 2.39 ** |
| Cmax(ng/mL) | 630.13 ± 102.16 | 993.31 ± 194.47 ** |
| V1/F (L/kg) | 6,767,614.82 ± 1,280,508.60 | 4,829,527.24 ± 615207.36 * |
| CL/F (L/min/kg) | 53,876.26 ± 15,666.85 | 37,165.61 ± 7984.62 |
| ||
| AUC(0–12) (ng/mL·min) | 11,386.00 ± 1048.99 | 14,208.11 ± 1433.67 ** |
| AUC(0–∞) (ng/mL·min) | 13,563.90 ± 1282.57 | 16,434.89 ± 1696.15 * |
| MRT(0–12) (min) | 28.71 ± 5.54 | 35.34 ± 4.08 |
| MRT(0–∞) (min) | 34.03 ± 8.70 | 37.99 ± 4.20 |
| t1/2α (min) | 14.75 ± 4.72 | 5.23 ± 2.51 ** |
| Cmax (ng/mL) | 324.47 ± 33.41 | 376.40 ± 36.13 * |
| V1/F (L/kg) | 241,341.96 ± 36672.44 | 185,957.58 ± 15,232.62 * |
| CL/F (L/min/kg) | 7427.26 ± 724.03 | 6137.27 ± 639.31 * |
| PK Parameters | WT | Slc22a6/Slc22a8-/- |
|---|---|---|
| ||
| AUC(0–12) (ng/mL·min) | 415,149.60 ± 107,269.39 | 2,602,712.48 ± 398,597.50 *** |
| AUC(0–∞) (ng/mL·min) | 836,411.53 ± 427,145.03 | 4,552,421.65 ± 2,973,211.06 * |
| MRT(0–12) (min) | 200.67 ± 24.87 | 205.26 ± 75.68 |
| MRT(0–∞) (min) | 558.24 ± 304.79 | 474.44 ± 238.44 |
| t1/2α (min) | 69.32 ± 0 | 61.37 ± 19.47 |
| t1/2Ka (min) | 69.32 ± 0 | 17.40 ± 11.22 *** |
| Tmax (min) | 16.67 ± 5.16 | 48.33 ± 23.17 ** |
| Cmax (ng/mL) | 3613.94 ± 577.61 | 10,235.97 ± 1310.57 *** |
| V1/F (L/kg) | 11,783,245.28 ± 4,611,552.51 | 2,462,792.44 ± 837,625.09 *** |
| CL/F (L/min/kg) | 30,173.78 ± 15,894.35 | 4361.74 ± 1521.40 ** |
| Ka (1/min) | 0.01 ± 0 | 0.05 ± 0.03 ** |
| ||
| AUC(0–12) (ng/mL·min) | 159,175.91 ± 16,583.51 | 208,059.11 ± 25,719.35 ** |
| AUC(0–∞) (ng/mL·min) | 181,705.33 ± 17,121.65 | 239,759.06 ± 28,290.82 ** |
| MRT(0–12) (min) | 81.69 ± 8.84 | 91.92 ± 14.95 |
| MRT(0–∞) (min) | 88.71 ± 3.63 | 114.92 ± 29.87 |
| Cmax (ng/mL) | 3458.21 ± 451.59 | 4498.47 ± 527.50 * |
| V1/F (L/kg) | 1,355,217.65 ± 136,727.23 | 1,278,640.28 ± 336,921.11 |
| CL/F (L/min/kg) | 27,715.97 ± 2643.84 | 21,090.99 ± 2516.98 ** |
Publisher’s Note: MDPI stays neutral with regard to jurisdictional claims in published maps and institutional affiliations. |
© 2022 by the authors. Licensee MDPI, Basel, Switzerland. This article is an open access article distributed under the terms and conditions of the Creative Commons Attribution (CC BY) license (https://creativecommons.org/licenses/by/4.0/).
Share and Cite
Gou, X.; Ran, F.; Yang, J.; Ma, Y.; Wu, X. Construction and Evaluation of a Novel Organic Anion Transporter 1/3 CRISPR/Cas9 Double-Knockout Rat Model. Pharmaceutics 2022, 14, 2307. https://doi.org/10.3390/pharmaceutics14112307
Gou X, Ran F, Yang J, Ma Y, Wu X. Construction and Evaluation of a Novel Organic Anion Transporter 1/3 CRISPR/Cas9 Double-Knockout Rat Model. Pharmaceutics. 2022; 14(11):2307. https://doi.org/10.3390/pharmaceutics14112307
Chicago/Turabian StyleGou, Xueyan, Fenglin Ran, Jinru Yang, Yanrong Ma, and Xin’an Wu. 2022. "Construction and Evaluation of a Novel Organic Anion Transporter 1/3 CRISPR/Cas9 Double-Knockout Rat Model" Pharmaceutics 14, no. 11: 2307. https://doi.org/10.3390/pharmaceutics14112307
APA StyleGou, X., Ran, F., Yang, J., Ma, Y., & Wu, X. (2022). Construction and Evaluation of a Novel Organic Anion Transporter 1/3 CRISPR/Cas9 Double-Knockout Rat Model. Pharmaceutics, 14(11), 2307. https://doi.org/10.3390/pharmaceutics14112307

