Guanfacine Normalizes the Overexpression of Presynaptic α-2A Adrenoceptor Signaling and Ameliorates Neuropathic Pain in a Chronic Animal Model of Type 1 Diabetes
Abstract
1. Introduction
2. Materials and Methods
2.1. Animals
2.2. Induction of Diabetes
2.3. Measurement of Blood Glucose, Body Weight, Food Consumption and Water Intake
2.4. Drugs Administration
2.5. Assessment of Thermal Hyperalgesia, Cold Allodynia and Mechanical Allodynia
2.6. Tissue Isolation
2.7. RNA Extraction, cDNA Synthesis and qRT-PCR Reactions
2.8. Western Blot, Immunohistochemistry, and Immunofluorescence of Tissue Sections
2.9. Synaptosome Extraction and Isolation of Pre-Synaptic and Post-Synaptic Fractions
2.10. Statistical Analyses
3. Results
3.1. Biochemical, Physical and Behavioral Characteristics of Control and T1DM Rats
3.2. Time and Dose Response Curves of Administered Guanfacine in Control and T1DM Rats
3.3. Persistent Guanfacine Analgesic Effects Following Two Weeks of Withdrawal
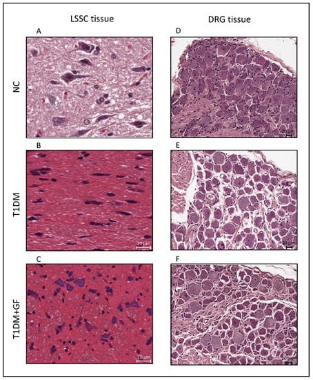
3.4. Chronically Administered Guanfacine Halts Diabetes-Induced Neuronal Degeneration
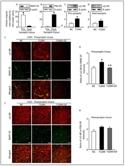
3.5. Chronically Administered Guanfacine Reverses Diabetes-Induced Upregulation of Neuronal α2-AR
3.6. Expression of α2-AR in the Pre-Synaptic and Post-Synaptic Fractions of the Spinal Cord Lumbar Region
4. Discussion
5. Conclusions
6. Limitations of the Study
Supplementary Materials
Author Contributions
Funding
Institutional Review Board Statement
Data Availability Statement
Acknowledgments
Conflicts of Interest
References
- Cho, H.J.; Kim, D.S.; Lee, N.H.; Kim, J.K.; Lee, K.M.; Han, K.S.; Kang, Y.N.; Kim, K.J. Changes in the alpha 2-adrenergic receptor subtypes gene expression in rat dorsal root ganglion in an experimental model of neuropathic pain. Neuroreport 1997, 8, 3119–3122. [Google Scholar] [CrossRef] [PubMed]
- Dyck, P.J.; Kratz, K.M.; Karnes, J.L.; Litchy, W.J.; Klein, R.; Pach, J.M.; Wilson, D.M.; O’Brien, P.C.; Melton, L.J., 3rd; Service, F.J. The prevalence by staged severity of various types of diabetic neuropathy, retinopathy, and nephropathy in a population-based cohort: The Rochester Diabetic Neuropathy Study. Neurology 1993, 43, 817–824. [Google Scholar] [CrossRef] [PubMed]
- Walter-Höliner, I.; Barbarini, D.S.; Lütschg, J.; Blassnig-Ezeh, A.; Zanier, U.; Saely, C.H.; Simma, B. High Prevalence and Incidence of Diabetic Peripheral Neuropathy in Children and Adolescents with Type 1 Diabetes Mellitus: Results from a Five-Year Prospective Cohort Study. Pediatr. Neurol. 2018, 80, 51–60. [Google Scholar] [CrossRef] [PubMed]
- Jaiswal, M.; Divers, J.; Dabelea, D.; Isom, S.; Bell, R.A.; Martin, C.L.; Pettitt, D.J.; Saydah, S.; Pihoker, C.; Standiford, D.A.; et al. Prevalence of and Risk Factors for Diabetic Peripheral Neuropathy in Youth with Type 1 and Type 2 Diabetes: SEARCH for Diabetes in Youth Study. Diabetes Care 2017, 40, 1226–1232. [Google Scholar] [CrossRef]
- Pan, Q.; Li, Q.; Deng, W.; Zhao, D.; Qi, L.; Huang, W.; Ma, L.; Li, H.; Li, Y.; Lyu, X.; et al. Prevalence of and Risk Factors for Peripheral Neuropathy in Chinese Patients with Diabetes: A Multicenter Cross-Sectional Study. Front. Endocrinol. 2018, 9, 617. [Google Scholar] [CrossRef]
- Mizokami-Stout, K.R.; Li, Z.; Foster, N.C.; Shah, V.; Aleppo, G.; McGill, J.B.; Pratley, R.; Toschi, E.; Ang, L.; Pop-Busui, R. The Contemporary Prevalence of Diabetic Neuropathy in Type 1 Diabetes: Findings from the T1D Exchange. Diabetes Care 2020, 43, 806–812. [Google Scholar] [CrossRef]
- Tesfaye, S.; Vileikyte, L.; Rayman, G.; Sindrup, S.H.; Perkins, B.A.; Baconja, M.; Vinik, A.I.; Boulton, A.J. Painful diabetic peripheral neuropathy: Consensus recommendations on diagnosis, assessment and management. Diabetes Metab. Res. Rev. 2011, 27, 629–638. [Google Scholar] [CrossRef]
- Zilliox, L.; Russell, J.W. Treatment of diabetic sensory polyneuropathy. Curr. Treat. Options Neurol. 2011, 13, 143–159. [Google Scholar] [CrossRef]
- Callaghan, B.C.; Cheng, H.T.; Stables, C.L.; Smith, A.L.; Feldman, E.L. Diabetic neuropathy: Clinical manifestations and current treatments. Lancet Neurol. 2012, 11, 521–534. [Google Scholar] [CrossRef]
- Tesfaye, S.; Chaturvedi, N.; Eaton, S.E.; Ward, J.D.; Manes, C.; Ionescu-Tirgoviste, C.; Witte, D.R.; Fuller, J.H. Vascular risk factors and diabetic neuropathy. N. Engl. J. Med. 2005, 352, 341–350. [Google Scholar] [CrossRef]
- Bansal, V.; Kalita, J.; Misra, U.K. Diabetic neuropathy. Postgrad. Med. J. 2006, 82, 95–100. [Google Scholar] [CrossRef]
- Tesfaye, S.; Boulton, A.J.; Dickenson, A.H. Mechanisms and management of diabetic painful distal symmetrical polyneuropathy. Diabetes Care 2013, 36, 2456–2465. [Google Scholar] [CrossRef]
- Kaur, S.; Pandhi, P.; Dutta, P. Painful diabetic neuropathy: An update. Ann. Neurosci. 2011, 18, 168–175. [Google Scholar] [CrossRef]
- Quilici, S.; Chancellor, J.; Löthgren, M.; Simon, D.; Said, G.; Le, T.K.; Garcia-Cebrian, A.; Monz, B. Meta-analysis of duloxetine vs. pregabalin and gabapentin in the treatment of diabetic peripheral neuropathic pain. BMC Neurol. 2009, 9, 6. [Google Scholar] [CrossRef]
- Javed, S.; Petropoulos, I.N.; Alam, U.; Malik, R.A. Treatment of painful diabetic neuropathy. Ther. Adv. Chronic Dis. 2015, 6, 15–28. [Google Scholar] [CrossRef]
- Bitar, M.S.; Pilcher, C.W. Diabetes attenuates the response of the lumbospinal noradrenergic system to idazoxan. Pharmacol. Biochem. Behav. 2000, 67, 247–255. [Google Scholar] [CrossRef]
- Bitar, M.; Koulu, M.; Rapoport, S.I.; Linnoila, M. Diabetes-induced alteration in brain monoamine metabolism in rats. J. Pharmacol. Exp. Ther. 1986, 236, 432–437. [Google Scholar]
- Bitar, M.S.; Bajic, K.T.; Farook, T.; Thomas, M.I.; Pilcher, C.W. Spinal cord noradrenergic dynamics in diabetic and hypercortisolaemic states. Brain Res. 1999, 830, 1–9. [Google Scholar] [CrossRef]
- Obata, H. Analgesic Mechanisms of Antidepressants for Neuropathic Pain. Int. J. Mol. Sci. 2017, 18, 2483. [Google Scholar] [CrossRef] [PubMed]
- Zeigler, D.; Lynch, S.A.; Muir, J.; Benjamin, J.; Max, M.B. Transdermal clonidine versus placebo in painful diabetic neuropathy. Pain 1992, 48, 403–408. [Google Scholar] [CrossRef]
- Yaksh, T.L.; Pogrel, J.W.; Lee, Y.W.; Chaplan, S.R. Reversal of nerve ligation-induced allodynia by spinal alpha-2 adrenoceptor agonists. J. Pharmacol. Exp. Ther. 1995, 272, 207–214. [Google Scholar] [PubMed]
- Bitar, M.S.; Pilcher, C.W. Insulin-dependent attenuation in alpha 2-adrenoreceptor-mediated nociception in experimental diabetes. Pharmacol. Biochem. Behav. 1997, 56, 15–20. [Google Scholar] [CrossRef]
- Daunt, D.A.; Hurt, C.; Hein, L.; Kallio, J.; Feng, F.; Kobilka, B.K. Subtype-specific intracellular trafficking of alpha2-adrenergic receptors. Mol. Pharmacol. 1997, 51, 711–720. [Google Scholar] [CrossRef] [PubMed]
- Gilsbach, R.; Hein, L. Are the pharmacology and physiology of α₂ adrenoceptors determined by α₂-heteroreceptors and autoreceptors respectively? Br. J. Pharmacol. 2012, 165, 90–102. [Google Scholar] [CrossRef] [PubMed]
- Tavares, A.; Handy, D.E.; Bogdanova, N.N.; Rosene, D.L.; Gavras, H. Localization of alpha 2A- and alpha 2B-adrenergic receptor subtypes in brain. Hypertension 1996, 27, 449–455. [Google Scholar] [CrossRef]
- Hunter, J.C.; Fontana, D.J.; Hedley, L.R.; Jasper, J.R.; Lewis, R.; Link, R.E.; Secchi, R.; Sutton, J.; Eglen, R.M. Assessment of the role of alpha2-adrenoceptor subtypes in the antinociceptive, sedative and hypothermic action of dexmedetomidine in transgenic mice. Br. J. Pharmacol. 1997, 122, 1339–1344. [Google Scholar] [CrossRef] [PubMed]
- Romeo, I.; Vallarino, G.; Turrini, F.; Roggeri, A.; Olivero, G.; Boggia, R.; Alcaro, S.; Costa, G.; Pittaluga, A. Presynaptic Release-Regulating Alpha2 Autoreceptors: Potential Molecular Target for Ellagic Acid Nutraceutical Properties. Antioxidants 2021, 10, 1759. [Google Scholar] [CrossRef]
- Smith, R.J.; Aston-Jones, G. α(2) Adrenergic and imidazoline receptor agonists prevent cue-induced cocaine seeking. Biol. Psychiatry 2011, 70, 712–719. [Google Scholar] [CrossRef]
- Sabetkasaie, M.; Vala, S.; Khansefid, N.; Hosseini, A.R.; Ladgevardi, M.A.S. Clonidine and guanfacine-induced antinociception in visceral pain: Possible role of alpha 2/I2 binding sites. Eur. J. Pharmacol. 2004, 501, 95–101. [Google Scholar] [CrossRef] [PubMed]
- Schachter, H.M.; Pham, B.; King, J.; Langford, S.; Moher, D. How efficacious and safe is short-acting methylphenidate for the treatment of attention-deficit disorder in children and adolescents? A meta-analysis. CMAJ Can. Med. Assoc. J. 2001, 165, 1475–1488. [Google Scholar]
- Pliszka, S. Practice parameter for the assessment and treatment of children and adolescents with attention-deficit/hyperactivity disorder. J. Am. Acad. Child Adolesc. Psychiatry 2007, 46, 894–921. [Google Scholar] [CrossRef] [PubMed]
- Biederman, J.; Melmed, R.D.; Patel, A.; McBurnett, K.; Konow, J.; Lyne, A.; Scherer, N. A randomized, double-blind, placebo-controlled study of guanfacine extended release in children and adolescents with attention-deficit/hyperactivity disorder. Pediatrics 2008, 121, e73–e84. [Google Scholar] [CrossRef] [PubMed]
- Kirschen, G.W.; Kirschen, H.; Gabalski, E.; Waxner, J.M.; Wohl, A. Successful use of guanfacine in a patient with chronic refractory cough: A case report. Respir. Med. Case Rep. 2017, 22, 268–270. [Google Scholar] [CrossRef]
- Rakieten, N.; Rakieten, M.L.; Nadkarni, M.V. Studies on the diabetogenic action of streptozotocin (NSC-37917). Cancer Chemother. Rep. 1963, 29, 91–98. [Google Scholar]
- Wang-Fischer, Y.; Garyantes, T. Improving the Reliability and Utility of Streptozotocin-Induced Rat Diabetic Model. J. Diabetes Res. 2018, 2018, 8054073. [Google Scholar] [CrossRef] [PubMed]
- Bowe, J.E.; Franklin, Z.J.; Hauge-Evans, A.C.; King, A.J.; Persaud, S.J.; Jones, P.M. Metabolic phenotyping guidelines: Assessing glucose homeostasis in rodent models. J. Endocrinol. 2014, 222, G13–G25. [Google Scholar] [CrossRef]
- Muniyappa, R.; Lee, S.; Chen, H.; Quon, M.J. Current approaches for assessing insulin sensitivity and resistance in vivo: Advantages, limitations, and appropriate usage. Am. J. Physiol. Endocrinol. Metab. 2008, 294, E15–E26. [Google Scholar] [CrossRef]
- Sagvolden, T. The alpha-2A adrenoceptor agonist guanfacine improves sustained attention and reduces overactivity and impulsiveness in an animal model of Attention-Deficit/Hyperactivity Disorder (ADHD). Behav. Brain Funct. BBF 2006, 2, 41. [Google Scholar] [CrossRef]
- Millan, M.J.; Newman-Tancredi, A.; Audinot, V.; Cussac, D.; Lejeune, F.; Nicolas, J.P.; Cogé, F.; Galizzi, J.P.; Boutin, J.A.; Rivet, J.M.; et al. Agonist and antagonist actions of yohimbine as compared to fluparoxan at alpha(2)-adrenergic receptors (AR)s, serotonin (5-HT)(1A), 5-HT(1B), 5-HT(1D) and dopamine D(2) and D(3) receptors. Significance for the modulation of frontocortical monoaminergic transmission and depressive states. Synapse 2000, 35, 79–95. [Google Scholar]
- Dudek, M.; Knutelska, J.; Bednarski, M.; Nowiński, L.; Zygmunt, M.; Mordyl, B.; Głuch-Lutwin, M.; Kazek, G.; Sapa, J.; Pytka, K. A Comparison of the Anorectic Effect and Safety of the Alpha2-Adrenoceptor Ligands Guanfacine and Yohimbine in Rats with Diet-Induced Obesity. PLoS ONE 2015, 10, e0141327. [Google Scholar] [CrossRef]
- Hargreaves, K.; Dubner, R.; Brown, F.; Flores, C.; Joris, J. A new and sensitive method for measuring thermal nociception in cutaneous hyperalgesia. Pain 1988, 32, 77–88. [Google Scholar] [CrossRef]
- Thangamani, D.; Edafiogho, I.O.; Masocha, W. The anticonvulsant enaminone E139 attenuates paclitaxel-induced neuropathic pain in rodents. Sci. World J. 2013, 2013, 240508. [Google Scholar] [CrossRef]
- Ruan, Y.; Gu, L.; Yan, J.; Guo, J.; Geng, X.; Shi, H.; Yu, G.; Zhu, C.; Yang, Y.; Zhou, Y.; et al. An effective and concise device for detecting cold allodynia in mice. Sci. Rep. 2018, 8, 14002. [Google Scholar] [CrossRef] [PubMed]
- Al Madhoun, A.; Marafie, S.K.; Haddad, D.; Melhem, M.; Abu-Farha, M.; Ali, H.; Sindhu, S.; Atari, M.; Al-Mulla, F. Comparative Proteomic Analysis Identifies EphA2 as a Specific Cell Surface Marker for Wharton’s Jelly-Derived Mesenchymal Stem Cells. Int. J. Mol. Sci. 2020, 21, 6437. [Google Scholar] [CrossRef] [PubMed]
- Sindhu, S.; Akhter, N.; Wilson, A.; Thomas, R.; Arefanian, H.; al Madhoun, A.; Al-Mulla, F.; Ahmad, R. MIP-1alpha Expression Induced by Co-Stimulation of Human Monocytic Cells with Palmitate and TNF-alpha Involves the TLR4-IRF3 Pathway and Is Amplified by Oxidative Stress. Cells 2020, 9, 1799. [Google Scholar] [CrossRef]
- Khadir, A.; Tiss, A.; Abubaker, J.; Abu-Farha, M.; Al-Khairi, I.; Cherian, P.; John, J.; Kavalakatt, S.; Warsame, S.; Al-Madhoun, A.; et al. MAP kinase phosphatase DUSP1 is overexpressed in obese humans and modulated by physical exercise. Am. J. Physiol. Endocrinol. Metab. 2015, 308, E71–E83. [Google Scholar] [CrossRef] [PubMed]
- Maher, A.; Nunez-Toldra, R.; Carrio, N.; Ferres-Padro, E.; Ali, H.; Montori, S.; al Madhoun, A. The Effect of Commercially Available Endodontic Cements and Biomaterials on Osteogenic Differentiation of Dental Pulp Pluripotent-Like Stem Cells. Dent. J. 2018, 6, 48. [Google Scholar] [CrossRef] [PubMed]
- Gil-Recio, C.; Montori, S.; al Demour, S.; Ababneh, M.A.; Ferres-Padro, E.; Marti, C.; Ferres-Amat, E.; Barajas, M.; al Madhoun, A.; Atari, M. Chemically Defined Conditions Mediate an Efficient Induction of Dental Pulp Pluripotent-Like Stem Cells into Hepatocyte-Like Cells. Stem Cells Int. 2021, 2021, 5212852. [Google Scholar] [CrossRef] [PubMed]
- Albandar, J.M.; Olsen, I.; Gjermo, P. Associations between six DNA probe-detected periodontal bacteria and alveolar bone loss and other clinical signs of periodontitis. Acta Odontol. Scand. 1990, 48, 415–423. [Google Scholar] [CrossRef]
- Al Madhoun, A.; Haddad, D.; al Tarrah, M.; Jacob, S.; Al-Ali, W.; Nizam, R.; Miranda, L.; Al-Rashed, F.; Sindhu, S.; Ahmad, R.; et al. Microarray analysis reveals ONC201 mediated differential mechanisms of CHOP gene regulation in metastatic and nonmetastatic colorectal cancer cells. Sci. Rep. 2021, 11, 11893. [Google Scholar] [CrossRef]
- Lopes, J.P.; Morató, X.; Souza, C.; Pinhal, C.; Machado, N.J.; Canas, P.M.; Silva, H.B.; Stagljar, I.; Gandía, J.; Fernández-Dueñas, V.; et al. The role of parkinson’s disease-associated receptor GPR37 in the hippocampus: Functional interplay with the adenosinergic system. J. Neurochem. 2015, 134, 135–146. [Google Scholar] [CrossRef]
- Abdel-Halim, S.M.; al Madhoun, A.; Nizam, R.; Melhem, M.; Cherian, P.; Al-Khairi, I.; Haddad, D.; Abu-Farha, M.; Abubaker, J.; Bitar, M.S.; et al. Increased Plasma Levels of Adenylate Cyclase 8 and cAMP Are Associated with Obesity and Type 2 Diabetes: Results from a Cross-Sectional Study. Biology 2020, 9, 244. [Google Scholar] [CrossRef] [PubMed]
- Geddes, J.W.; Hess, E.J.; Hart, E.A.; Kesslak, J.P.; Cotman, C.W.; Wilson, M.C. Lesions of hippocampal circuitry define synaptosomal-associated protein-25 (SNAP-25) as a novel presynaptic marker. Neuroscience 1990, 38, 515–525. [Google Scholar] [CrossRef]
- Kim, E.; Sheng, M. PDZ domain proteins of synapses. Nat. Rev. Neurosci. 2004, 10, 771–781. [Google Scholar] [CrossRef] [PubMed]
- Anjaneyulu, M.; Chopra, K. Quercetin attenuates thermal hyperalgesia and cold allodynia in STZ-induced diabetic rats. Indian J. Exp. Biol. 2004, 42, 766–769. [Google Scholar] [PubMed]
- Sharma, S.; Kulkarni, S.K.; Agrewala, J.N.; Chopra, K. Curcumin attenuates thermal hyperalgesia in a diabetic mouse model of neuropathic pain. Eur. J. Pharmacol. 2006, 536, 256–261. [Google Scholar] [CrossRef]
- Sun, W.; Miao, B.; Wang, X.C.; Duan, J.H.; Ye, X.; Han, W.J.; Wang, W.T.; Luo, C.; Hu, S.J. Gastrodin inhibits allodynia and hyperalgesia in painful diabetic neuropathy rats by decreasing excitability of nociceptive primary sensory neurons. PLoS ONE 2012, 7, e39647. [Google Scholar]
- Ni, C.M.; Sun, H.P.; Xu, X.; Ling, B.Y.; Jin, H.; Zhang, Y.Q.; Zhao, Z.Q.; Cao, H.; Xu, L. Spinal P2X7R contributes to streptozotocin-induced mechanical allodynia in mice. J. Zhejiang Univ. Sci. B 2020, 21, 155–165. [Google Scholar] [CrossRef]
- Sudo, R.T.; Amaral, R.V.d.; Monteiro, C.; Pitta, I.D.R.; Lima, M.D.C.; Montes, G.C.; Ririe, D.G.; Hayashida, K.; Zapata-Sudo, G. Antinociception induced by a novel alpha2A adrenergic receptor agonist in rodents acute and chronic pain models. Eur. J. Pharmacol. 2017, 815, 210–218. [Google Scholar] [CrossRef] [PubMed]
- Kishi, M.; Tanabe, J.; Schmelzer, J.D.; Low, P.A. Morphometry of dorsal root ganglion in chronic experimental diabetic neuropathy. Diabetes 2002, 51, 819–824. [Google Scholar] [CrossRef] [PubMed][Green Version]
- Cheng, C.; Zochodne, D.W. Sensory neurons with activated caspase-3 survive long-term experimental diabetes. Diabetes 2003, 52, 2363–2371. [Google Scholar] [CrossRef] [PubMed]
- Kobayashi, M.; Chandrasekhar, A.; Cheng, C.; Martinez, J.A.; Ng, H.; de la Hoz, C.; Zochodne, D.W. Diabetic polyneuropathy, sensory neurons, nuclear structure and spliceosome alterations: A role for CWC22. Dis. Model Mech. 2017, 10, 215–224. [Google Scholar] [CrossRef] [PubMed]
- Stone, L.S.; Vulchanova, L.; Riedl, M.S.; Wang, J.; Williams, F.G.; Wilcox, G.L.; Elde, R. Effects of peripheral nerve injury on alpha-2A and alpha-2C adrenergic receptor immunoreactivity in the rat spinal cord. Neuroscience 1999, 93, 1399–1407. [Google Scholar] [CrossRef]
- Fukuyama, K.; Nakano, T.; Shiroyama, T.; Okada, M. Chronic Administrations of Guanfacine on Mesocortical Catecholaminergic and Thalamocortical Glutamatergic Transmissions. Int. J. Mol. Sci. 2021, 22, 4122. [Google Scholar] [CrossRef]
- Wu, L.G.; Saggau, P. Presynaptic inhibition of elicited neurotransmitter release. Trends Neurosci. 1997, 20, 204–212. [Google Scholar] [CrossRef]
- Brown, D.A.; Sihra, T.S. Presynaptic signaling by heterotrimeric G-proteins. In Handbook of Experimental Pharmacology; Springer: New York, NY, USA, 2008; pp. 207–260. [Google Scholar]
- Usuki, S.; Ito, Y.; Morikawa, K.; Kise, M.; Ariga, T.; Rivner, M.; Yu, R.K. Effect of pre-germinated brown rice intake on diabetic neuropathy in streptozotocin-induced diabetic rats. Nutr. Metab. 2007, 4, 25. [Google Scholar] [CrossRef]
- Breyer, M.D.; Böttinger, E.; Brosius, F.C.; Coffman, T.M.; Harris, R.C.; Heilig, C.W.; Sharma, K. Mouse models of diabetic nephropathy. J. Am. Soc. Nephrol. 2005, 16, 27–45. [Google Scholar] [CrossRef] [PubMed]
- Wu, K.K.; Huan, Y. Diabetic atherosclerosis mouse models. Atherosclerosis 2007, 191, 241–249. [Google Scholar] [CrossRef]
- Bitar, M.S. Insulin and glucocorticoid-dependent suppression of the IGF-I system in diabetic wounds. Surgery 2000, 127, 687–695. [Google Scholar] [CrossRef] [PubMed]
- Bitar, M.S.; Koulu, M.; Linnoila, M. Diabetes-induced changes in monoamine concentrations of rat hypothalamic nuclei. Brain Res. 1987, 409, 236–242. [Google Scholar] [CrossRef]
- Kolb, H. Mouse models of insulin dependent diabetes: Low-dose streptozocin-induced diabetes and nonobese diabetic (NOD) mice. Diabetes Metab. Rev. 1987, 3, 751–778. [Google Scholar] [CrossRef]







| Antibody (Vendor) | Dilution |
|---|---|
| Alpha-2A adrenoceptor (α2-ARs) (Abcam, Cambridge, MA, USA) | 1:500, 1:100 |
| SNAP-25 (Santa Cruz Biotechnology, Inc., Dallas, TX, USA) | 1:1000, 1:100 |
| PSD-95 (Novus Biologicals, Centennial, CO, USA) | 1:2000, 1:100 |
| G-αi (Santa Cruz Biotechnology, Inc., Dallas, TX, USA) | 1:1000 |
| Secondary antibody, horseradish peroxidase (HRP) anti-rabbit IgG (Cell Signaling, Technology, Inc., Danvers, MA, USA) | 1:3000 |
| Secondary antibody, HRP-linked anti-mouse IgG (Cell Signaling Technology, Inc., Danvers, MA, USA) | 1:3000 |
| AlexaFluor-488-labeled goat anti-mouse IgG antibody (Invitrogen, Carlsbed, CA, USA) | 1:100 |
| AlexaFluor-546 labeled goat anti-rabbit IgG antibody (Invitrogen, Carlsbed, CA, USA) | 1:100 |
Publisher’s Note: MDPI stays neutral with regard to jurisdictional claims in published maps and institutional affiliations. |
© 2022 by the authors. Licensee MDPI, Basel, Switzerland. This article is an open access article distributed under the terms and conditions of the Creative Commons Attribution (CC BY) license (https://creativecommons.org/licenses/by/4.0/).
Share and Cite
Munawar, N.; Nader, J.; Khadadah, N.H.; Al Madhoun, A.; Al-Ali, W.; Varghese, L.A.; Masocha, W.; Al-Mulla, F.; Bitar, M.S. Guanfacine Normalizes the Overexpression of Presynaptic α-2A Adrenoceptor Signaling and Ameliorates Neuropathic Pain in a Chronic Animal Model of Type 1 Diabetes. Pharmaceutics 2022, 14, 2146. https://doi.org/10.3390/pharmaceutics14102146
Munawar N, Nader J, Khadadah NH, Al Madhoun A, Al-Ali W, Varghese LA, Masocha W, Al-Mulla F, Bitar MS. Guanfacine Normalizes the Overexpression of Presynaptic α-2A Adrenoceptor Signaling and Ameliorates Neuropathic Pain in a Chronic Animal Model of Type 1 Diabetes. Pharmaceutics. 2022; 14(10):2146. https://doi.org/10.3390/pharmaceutics14102146
Chicago/Turabian StyleMunawar, Neha, Joelle Nader, Najat H. Khadadah, Ashraf Al Madhoun, Waleed Al-Ali, Linu A. Varghese, Willias Masocha, Fahd Al-Mulla, and Milad S. Bitar. 2022. "Guanfacine Normalizes the Overexpression of Presynaptic α-2A Adrenoceptor Signaling and Ameliorates Neuropathic Pain in a Chronic Animal Model of Type 1 Diabetes" Pharmaceutics 14, no. 10: 2146. https://doi.org/10.3390/pharmaceutics14102146
APA StyleMunawar, N., Nader, J., Khadadah, N. H., Al Madhoun, A., Al-Ali, W., Varghese, L. A., Masocha, W., Al-Mulla, F., & Bitar, M. S. (2022). Guanfacine Normalizes the Overexpression of Presynaptic α-2A Adrenoceptor Signaling and Ameliorates Neuropathic Pain in a Chronic Animal Model of Type 1 Diabetes. Pharmaceutics, 14(10), 2146. https://doi.org/10.3390/pharmaceutics14102146

