Mg-BGNs/DCECM Composite Scaffold for Cartilage Regeneration: A Preliminary In Vitro Study
Abstract
:1. Introduction
2. Materials and Methods
2.1. Fabrication and Characterization of Scaffolds
2.1.1. Preparation of Mg-BGNs
2.1.2. Preparation of Decellularized Cartilage Extracellular Matrix (DCECM)
2.1.3. Fabrication of DCECM and Mg-BGNs/DCECM Scaffolds
2.1.4. Characterization of Mg-BGNs
2.1.5. Characterization of DCECM and Mg-BGNs/DCECM Scaffolds
2.1.6. Ion Release of Mg-BGNs/DCECM Scaffolds
2.2. Cytocompatibility of DCECM and Mg-BGNs/DCECM Scaffolds
2.2.1. Isolation and Culture of Rabbit Bone Marrow Mesenchymal Stem Cells (BMSCs)
2.2.2. Cell Seeding
2.2.3. Live/Dead Staining and Cell Viability Analysis
2.2.4. Cell Proliferation
2.2.5. Cell Morphology
2.3. Chondrogenic Differentiation Induction of DCECM and Mg-BGNs/DCECM Scaffolds
2.3.1. Chondrogenic Differentiation Induction in BMSC Pellets
2.3.2. Histological and Immunohistochemical Analysis
2.3.3. GAG/DNA Analysis
2.3.4. RT-PCR
2.4. Statistical Analysis
3. Results
3.1. Characterization of Mg-BGNs
3.2. Morphology of DCECM and Mg-BGNs/DCECM Scaffolds
3.3. Physicochemical Characterization of DCECM and Mg-BGNs/DCECM Scaffolds
3.4. Ionic Release of Mg-BGNs/DCECM Scaffolds
3.5. Cell Viability Analysis of Scaffolds
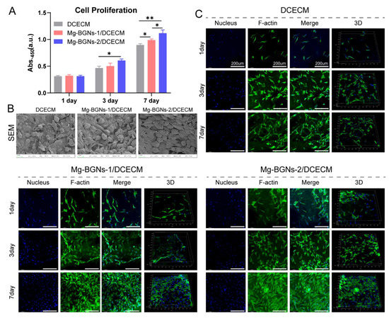
3.6. Cell Proliferation and Attachment
3.7. Chondrogenic Differentiation Induction of Scaffolds
4. Discussion
5. Conclusions
Author Contributions
Funding
Institutional Review Board Statement
Informed Consent Statement
Data Availability Statement
Conflicts of Interest
References
- Kwon, H.; Brown, W.E.; Lee, C.A.; Wang, D.; Paschos, N.; Hu, J.C.; Athanasiou, K.A. Surgical and tissue engineering strategies for articular cartilage and meniscus repair. Nat. Rev. Rheumatol. 2019, 15, 550–570. [Google Scholar] [CrossRef] [PubMed]
- Patel, J.M.; Saleh, K.S.; Burdick, J.A.; Mauck, R.L. Bioactive factors for cartilage repair and regeneration: Improving delivery, retention, and activity. Acta Biomater. 2019, 93, 222–238. [Google Scholar] [CrossRef] [PubMed]
- Martel-Pelletier, J.; Barr, A.J.; Cicuttini, F.M.; Conaghan, P.G.; Cooper, C.; Goldring, M.B.; Goldring, S.R.; Jones, G.; Teichtahl, A.J.; Pelletier, J.-P. Osteoarthritis. Nat. Rev. Dis. Primers. 2016, 2, 16072. [Google Scholar] [CrossRef] [Green Version]
- Yang, Z.; Li, H.; Yuan, Z.; Fu, L.; Jiang, S.; Gao, C.; Wang, F.; Zha, K.; Tian, G.; Sun, Z.; et al. Endogenous cell recruitment strategy for articular cartilage regeneration. Acta Biomater. 2020, 114, 31–52. [Google Scholar] [CrossRef] [PubMed]
- Campos, Y.; Almirall, A.; Fuentes, G.; Bloem, H.L.; Kaijzel, E.L.; Cruz, L.J. Tissue Engineering: An Alternative to Repair Cartilage. Tissue Eng. Part B Rev. 2019, 25, 357–373. [Google Scholar] [CrossRef] [PubMed]
- Kalkan, R.; Nwekwo, C.W.; Adali, T. The Use of Scaffolds in Cartilage Regeneration. Crit. Rev. Eukaryot. Gene Expr. 2018, 28, 343–348. [Google Scholar] [CrossRef]
- Rollo, J.; Raghunath, J.; Sales, K.M.; Butler, P.; Seifalian, A. Biomaterials and scaffold design: Key to tissue-engineering cartilage. Biotechnol. Appl. Biochem. 2007, 46, 73–84. [Google Scholar] [CrossRef] [PubMed]
- Das, P.; Singh, Y.P.; Mandal, B.B.; Nandi, S.K. Tissue-derived decellularized extracellular matrices toward cartilage repair and regeneration. Cell-Deriv. Matrices Part B 2020, 157, 185–221. [Google Scholar]
- Xia, C.; Mei, S.; Gu, C.; Zheng, L.; Fang, C.; Shi, Y.; Wu, K.; Lu, T.; Jin, Y.; Lin, X.; et al. Decellularized cartilage as a prospective scaffold for cartilage repair. Mater. Sci. Eng. C 2019, 101, 588–595. [Google Scholar] [CrossRef]
- Sun, Y.; Yan, L.; Chen, S.; Pei, M. Functionality of decellularized matrix in cartilage regeneration: A comparison of tissue versus cell sources. Acta Biomater. 2018, 74, 56–73. [Google Scholar] [CrossRef]
- Zahiri, S.; Masaeli, E.; Poorazizi, E.; Nasr-Esfahani, M.H. Chondrogenic response in presence of cartilage extracellular matrix nanoparticles. J. Biomed. Mater. Res. Part A 2018, 106, 2463–2471. [Google Scholar] [CrossRef]
- Yang, Z.; Li, H.; Tian, Y.; Fu, L.; Gao, C.; Zhao, T.; Cao, F.; Liao, Z.; Yuan, Z.; Liu, S.; et al. Biofunctionalized Structure and Ingredient Mimicking Scaffolds Achieving Recruitment and Chondrogenesis for Staged Cartilage Regeneration. Front. Cell Dev. Biol. 2021, 9, 655440. [Google Scholar] [CrossRef]
- Chen, M.; Li, Y.; Liu, S.; Feng, Z.; Wang, H.; Yang, D.; Guo, W.; Yuan, Z.; Gao, S.; Zhang, Y.; et al. Hierarchical macro-microporous WPU-ECM scaffolds combined with Microfracture Promote in Situ Articular Cartilage Regeneration in Rabbits. Bioact. Mater. 2021, 6, 1932–1944. [Google Scholar] [CrossRef]
- Deng, C.; Zhu, H.; Li, J.; Feng, C.; Yao, Q.; Wang, L.; Chang, J.; Wu, C. Bioactive Scaffolds for Regeneration of Cartilage and Subchondral Bone Interface. Theranostics 2018, 8, 1940–1955. [Google Scholar] [CrossRef]
- Maglio, M.; Brogini, S.; Pagani, S.; Giavaresi, G.; Tschon, M. Current Trends in the Evaluation of Osteochondral Lesion Treatments: Histology, Histomorphometry, and Biomechanics in Preclinical Models. BioMed Res. Int. 2019, 2019, 4040236. [Google Scholar] [CrossRef] [PubMed] [Green Version]
- Park, K.-S.; Kim, B.-J.; Lih, E.; Park, W.; Lee, S.-H.; Joung, Y.K.; Han, D.K. Versatile effects of magnesium hydroxide nanoparticles in PLGA scaffold–mediated chondrogenesis. Acta Biomater. 2018, 73, 204–216. [Google Scholar] [CrossRef] [PubMed]
- Ojansivu, M.; Vanhatupa, S.; Björkvik, L.; Häkkänen, H.; Kellomäki, M.; Autio, R.; Ihalainen, J.A.; Hupa, L.; Miettinen, S. Bioactive glass ions as strong enhancers of osteogenic differentiation in human adipose stem cells. Acta Biomater. 2015, 21, 190–203. [Google Scholar] [CrossRef] [PubMed]
- Vormann, J.; Förster, C.; Zippel, U.; Lozo, E.; Günther, T.; Merker, H.-J.; Stahlmann, R. Effects of Magnesium Deficiency on Magnesium and Calcium Content in Bone and Cartilage in Developing Rats in Correlation to Chondrotoxicity. Calcif. Tissue Int. 1997, 61, 230–238. [Google Scholar] [CrossRef]
- Hagandora, C.K.; Tudares, M.A.; Almarza, A.J. The Effect of Magnesium Ion Concentration on the Fibrocartilage Regeneration Potential of Goat Costal Chondrocytes. Ann. Biomed. Eng. 2011, 40, 688–696. [Google Scholar] [CrossRef]
- Feyerabend, F.; Witte, F.; Kammal, M.; Willumeit, R. Unphysiologically High Magnesium Concentrations Support Chondrocyte Proliferation and Redifferentiation. Tissue Eng. 2006, 12, 3545–3556. [Google Scholar] [CrossRef]
- Hu, T.; Xu, H.; Wang, C.; Qin, H.; An, Z. Magnesium enhances the chondrogenic differentiation of mesenchymal stem cells by inhibiting activated macrophage-induced inflammation. Sci. Rep. 2018, 8, 3406. [Google Scholar] [CrossRef] [PubMed]
- Tousi, N.S.; Velten, M.F.; Bishop, T.J.; Leong, K.K.; Barkhordar, N.S.; Marshall, G.W.; Loomer, P.M.; Aswath, P.B.; Varanasi, V.G. Combinatorial effect of Si4+, Ca2+, and Mg2+ released from bioactive glasses on osteoblast osteocalcin expression and biomineralization. Mater. Sci. Eng. C Mater. Biol. Appl. 2013, 33, 2757–2765. [Google Scholar] [CrossRef] [Green Version]
- Bellucci, D.; Cannillo, V.; Anesi, A.; Salvatori, R.; Chiarini, L.; Manfredini, T.; Zaffe, D. Bone Regeneration by Novel Bioactive Glasses Containing Strontium and/or Magnesium: A Preliminary In Vivo Study. Materials 2018, 11, 2223. [Google Scholar] [CrossRef] [Green Version]
- Pietak, A.M.; Reid, J.W.; Stott, M.J.; Sayer, M. Silicon substitution in the calcium phosphate bioceramics. Biomaterials 2007, 28, 4023–4032. [Google Scholar] [CrossRef]
- Valerio, P.; Pereira, M.; Goes, A.M.; Leite, M. The effect of ionic products from bioactive glass dissolution on osteoblast proliferation and collagen production. Biomaterials 2004, 25, 2941–2948. [Google Scholar] [CrossRef]
- Wang, S.-Q.; Xia, J.; Chen, J.; Lu, J.-X.; Wei, Y.-B.; Chen, F.-Y.; Huang, G.-Y.; Shi, J.-S.; Yu, Y.-L. Influence of biological scaffold regulation on the proliferation of chondrocytes and the repair of articular cartilage. Am. J. Transl. Res. 2016, 8, 4564–4573. [Google Scholar] [PubMed]
- Haimi, S.; Gorianc, G.; Moimas, L.; Lindroos, B.; Huhtala, H.; Räty, S.; Kuokkanen, H.; Sándor, G.K.; Schmid, C.; Miettinen, S. Characterization of zinc-releasing three-dimensional bioactive glass scaffolds and their effect on human adipose stem cell proliferation and osteogenic differentiation. Acta Biomater. 2009, 5, 3122–3131. [Google Scholar] [CrossRef]
- Li, S.; Maçon, A.L.; Jacquemin, M.; Stevens, M.M.; Jones, J.R. Sol–gel derived lithium-releasing glass for cartilage regeneration. J. Biomater. Appl. 2017, 32, 104–113. [Google Scholar] [CrossRef] [PubMed]
- Deliormanlı, A.M.; Atmaca, H. Biological Response of Osteoblastic and Chondrogenic Cells to Graphene-Containing PCL/Bioactive Glass Bilayered Scaffolds for Osteochondral Tissue Engineering Applications. Appl. Biochem. Biotechnol. 2018, 186, 972–989. [Google Scholar] [CrossRef]
- Zamani, D.; Moztarzadeh, F.; Bizari, D. Alginate-bioactive glass containing Zn and Mg composite scaffolds for bone tissue engineering. Int. J. Biol. Macromol. 2019, 137, 1256–1267. [Google Scholar] [CrossRef] [PubMed]
- Yuan, Z.; Liu, S.; Hao, C.; Guo, W.; Gao, S.; Wang, M.; Chen, M.; Sun, Z.; Xu, Y.; Wang, Y.; et al. AMECM/DCB scaffold prompts successful total meniscus reconstruction in a rabbit total meniscectomy model. Biomaterials 2016, 111, 13–26. [Google Scholar] [CrossRef] [Green Version]
- Yang, Q.; Peng, J.; Guo, Q.; Huang, J.; Zhang, L.; Yao, J.; Yang, F.; Wang, S.; Xu, W.; Wang, A.; et al. A cartilage ECM-derived 3-D porous acellular matrix scaffold for in vivo cartilage tissue engineering with PKH26-labeled chondrogenic bone marrow-derived mesenchymal stem cells. Biomaterials 2008, 29, 2378–2387. [Google Scholar] [CrossRef]
- El-Rashidy, A.; Roether, J.A.; Harhaus, L.; Kneser, U.; Boccaccini, A.R. Regenerating bone with bioactive glass scaffolds: A review of in vivo studies in bone defect models. Acta Biomater. 2017, 62, 1–28. [Google Scholar] [CrossRef] [PubMed]
- Kargozar, S.; Lotfibakhshaiesh, N.; Ai, J.; Mozafari, M.; Milan, P.B.; Hamzehlou, S.; Barati, M.; Baino, F.; Hill, R.G.; Joghataei, M.T. Strontium- and cobalt-substituted bioactive glasses seeded with human umbilical cord perivascular cells to promote bone regeneration via enhanced osteogenic and angiogenic activities. Acta Biomater. 2017, 58, 502–514. [Google Scholar] [CrossRef] [PubMed]
- Martinez Sanchez, A.H.; Omidi, M.; Wurlitzer, M.; Fuh, M.M.; Feyerabend, F.; Schluter, H.; Willumeit-Römer, R.; Luthringer, B.J. Proteome analysis of human mesenchymal stem cells undergoing chondrogenesis when exposed to the products of various magnesium-based materials degradation. Bioact. Mater. 2019, 4, 168–188. [Google Scholar] [CrossRef] [PubMed]
- Hott, M.; de Pollak, C.; Modrowski, D.; Marie, P.J. Short-term effects of organic silicon on trabecular bone in mature ovariectomized rats. Calcif. Tissue Int. 1993, 53, 174–179. [Google Scholar] [CrossRef] [PubMed]
- Loh, Q.L.; Choong, C. Three-Dimensional Scaffolds for Tissue Engineering Applications: Role of Porosity and Pore Size. Tissue Eng. Part B Rev. 2013, 19, 485–502. [Google Scholar] [CrossRef] [Green Version]







| Gene | Primer |
|---|---|
| SOX 9 | Forward: GCGGAGGAAGTCGGTGAAGAAT |
| Reverse: AAGATGGCGTTGGGCGAGAT | |
| Col II | Forward: CACGCTCAAGTCCCTCAACA |
| Reverse: TCTATCCAGTAGTCACCGCTCT | |
| Aggrecan | Forward: GGAGGAGCAGGAGTTTGTCAA |
| Reverse: TGTCCATCCGACCAGCGAAA | |
| Col I | Forward: GCCACCTGCCAGTCTTTACA |
| Reverse CCATCATCACCATCTCTGCCT | |
| GAPDH | Forward: CAAGAAGGTGGTGAAGCAGG |
| Reverse: CACTGTTGAAGTCGCAGGAG |
Publisher’s Note: MDPI stays neutral with regard to jurisdictional claims in published maps and institutional affiliations. |
© 2021 by the authors. Licensee MDPI, Basel, Switzerland. This article is an open access article distributed under the terms and conditions of the Creative Commons Attribution (CC BY) license (https://creativecommons.org/licenses/by/4.0/).
Share and Cite
Yuan, Z.; Lyu, Z.; Liu, X.; Zhang, J.; Wang, Y. Mg-BGNs/DCECM Composite Scaffold for Cartilage Regeneration: A Preliminary In Vitro Study. Pharmaceutics 2021, 13, 1550. https://doi.org/10.3390/pharmaceutics13101550
Yuan Z, Lyu Z, Liu X, Zhang J, Wang Y. Mg-BGNs/DCECM Composite Scaffold for Cartilage Regeneration: A Preliminary In Vitro Study. Pharmaceutics. 2021; 13(10):1550. https://doi.org/10.3390/pharmaceutics13101550
Chicago/Turabian StyleYuan, Zhiguo, Zhuocheng Lyu, Xin Liu, Jue Zhang, and You Wang. 2021. "Mg-BGNs/DCECM Composite Scaffold for Cartilage Regeneration: A Preliminary In Vitro Study" Pharmaceutics 13, no. 10: 1550. https://doi.org/10.3390/pharmaceutics13101550
APA StyleYuan, Z., Lyu, Z., Liu, X., Zhang, J., & Wang, Y. (2021). Mg-BGNs/DCECM Composite Scaffold for Cartilage Regeneration: A Preliminary In Vitro Study. Pharmaceutics, 13(10), 1550. https://doi.org/10.3390/pharmaceutics13101550
