Versatile and Scalable Nanoparticle Vaccine as a Scaffold Against Newly Emerging Influenza Viruses
Abstract
1. Introduction
2. Materials and Methods
2.1. Mice Animals
2.2. Development of HA1–AP205dim Vaccine
2.3. SDS-PAGE Analysis
2.4. Western Blot
2.5. Electron Microscopy
2.6. Immunisation and Virus Challenge
2.7. Enzyme-Linked Immunosorbent Assay (ELISA)
2.8. Avidity (ELISA)
2.9. Murine Bronchoalveolar Lavage (BAL)
2.10. Neutralisation
2.11. Bio-Layer Interferometry (BLI) Assay
2.12. Statistical Analyses
3. Results
3.1. HA1–AP205dim Vaccine Production
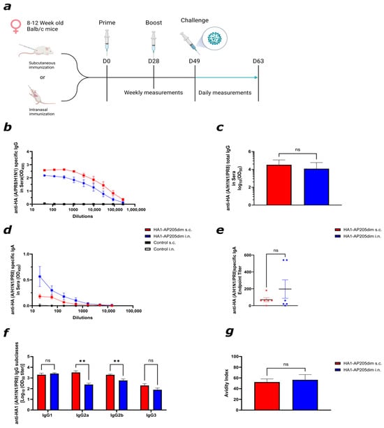
3.2. HA1–AP205dim Vaccine Elicits a High Amount of Specific Antibodies Against the HA Protein in Sera
3.3. HA1–AP205dim Induces Local IgG and IgA Responses in the Bronchoalveolar Lavage Fluid
3.4. HA1–AP205dim Induces HA-Binding and Virus-Neutralising Antibodies
3.5. HA1–AP205dim Vaccination Protects Mice Against Lethal Influenza Challenge
4. Discussion
Author Contributions
Funding
Institutional Review Board Statement
Data Availability Statement
Acknowledgments
Conflicts of Interest
References
- Krammer, F.; Smith, G.J.D.; Fouchier, R.A.M.; Peiris, M.; Kedzierska, K.; Doherty, P.C.; Palese, P.; Shaw, M.L.; Treanor, J.; Webster, R.G.; et al. Influenza. Nat. Rev. Dis. Prim. 2018, 4, 4. [Google Scholar] [CrossRef]
- Uyeki, T.M.; Hui, D.S.; Zambon, M.; E Wentworth, D.; Monto, A.S. Influenza. Lancet 2022, 400, 693–706. [Google Scholar] [CrossRef] [PubMed]
- Somes, M.P.; Turner, R.M.; Dwyer, L.J.; Newall, A.T. Estimating the annual attack rate of seasonal influenza among unvaccinated individuals: A systematic review and meta-analysis. Vaccine 2018, 36, 3199–3207. [Google Scholar] [CrossRef]
- WHO. Vaccines Against Influenza: WHO Position Paper—May 2022. Wkly. Epidemiol. Rec. 2022, 97, 185–208. Available online: https://iris.who.int/bitstream/handle/10665/354264/WER9719-eng-fre.pdf?sequence=1 (accessed on 14 November 2024).
- CDC. Flu Symptoms & Complications | CDC; CDC: Singapore, 2020. Available online: https://archive.cdc.gov/www_cdc_gov/flu/symptoms/symptoms.htm (accessed on 15 July 2024).
- Taaffe, J.; Ostrowsky, J.T.; Mott, J.; Goldin, S.; Friede, M.; Gsell, P.; Chadwick, C. Advancing influenza vaccines: A review of next-generation candidates and their potential for global health impact. Vaccine 2024, 42, 126408. [Google Scholar] [CrossRef]
- Kuiken, T.; Fouchier, R.A.M.; Koopmans, M.P.G. Being ready for the next influenza pandemic? Lancet Infect. Dis. 2023, 23, 398–399. [Google Scholar] [CrossRef]
- European Food Safety Authority (EFSA); European Centre for Disease Prevention and Control (ECDC); Melidou, A.; Enkirch, T.; Willgert, K.; Adlhoch, C.; Alm, E.; Lamb, F.; Marangon, S.; Monne, I.; et al. Drivers for a pandemic due to avian influenza and options for One Health mitigation measures. EFSA J. 2024, 22, e8735. [Google Scholar] [CrossRef]
- Dou, D.; Revol, R.; Östbye, H.; Wang, H.; Daniels, R. Influenza A Virus Cell Entry, Replication, Virion Assembly and Movement. Front. Immunol. 2018, 9, 1581. [Google Scholar] [CrossRef]
- Wilson, I.A.; Skehel, J.J.; Wiley, D.C. Structure of the haemagglutinin membrane glycoprotein of influenza virus at 3 Å resolution. Nature 1981, 289, 366–373. [Google Scholar] [CrossRef] [PubMed]
- Webster, R.G.; Laver, W.G.; Air, G.M.; Schild, G.C. Molecular mechanisms of variation in influenza viruses. Nature 1982, 296, 115–121. [Google Scholar] [CrossRef] [PubMed]
- Wei, C.-J.; Crank, M.C.; Shiver, J.; Graham, B.S.; Mascola, J.R.; Nabel, G.J. Next-generation influenza vaccines: Opportunities and challenges. Nat. Rev. Drug Discov. 2020, 19, 239–252. [Google Scholar] [CrossRef]
- Skibinski, D.A.G.; Hanson, B.J.; Lin, Y.; von Messling, V.; Jegerlehner, A.; Tee, J.B.S.; Chye, D.H.; Wong, S.K.K.; Ng, A.A.P.; Lee, H.Y.; et al. Enhanced Neutralizing Antibody Titers and Th1 Polarization from a Novel Escherichia coli Derived Pandemic Influenza Vaccine. PLoS ONE 2013, 8, e76571. [Google Scholar] [CrossRef]
- Kim, H.; Webster, R.G.; Webby, R.J. Influenza Virus: Dealing with a Drifting and Shifting Pathogen. Viral Immunol. 2018, 31, 174–183. [Google Scholar] [CrossRef]
- Chen, J.; Wang, J.; Zhang, J.; Ly, H. Advances in Development and Application of Influenza Vaccines. Front. Immunol. 2021, 12, 711997. [Google Scholar] [CrossRef]
- Bachmann, M.F.; Jennings, G.T. Vaccine delivery: A matter of size, geometry, kinetics and molecular patterns. Nat. Rev. Immunol. 2010, 10, 787–796. [Google Scholar] [CrossRef]
- Vogt, A.-C.S.; Jörg, L.; Martina, B.; Krenger, P.S.; Chang, X.; Zeltins, A.; Vogel, M.; Mohsen, M.O.; Bachmann, M.F. Virus-Like Particles Are Efficient Tools for Boosting mRNA-Induced Antibodies. Front. Immunol. 2022, 13, 864718. [Google Scholar] [CrossRef] [PubMed]
- Krenger, P.S.; Josi, R.; Sobczak, J.; Velazquez, T.L.C.; Balke, I.; Skinner, M.A.; Kramer, M.F.; Scott, C.J.W.; Hewings, S.; Heath, M.D.; et al. Influence of antigen density and TLR ligands on preclinical efficacy of a VLP-based vaccine against peanut allergy. Allergy Eur. J. Allergy Clin. Immunol. 2023, 79, 184–199. [Google Scholar] [CrossRef] [PubMed]
- Krenger, P.S.; Roques, M.; Vogt, A.-C.S.; Pardini, A.; Rothen, D.A.; Balke, I.; Schnider, S.T.; Mohsen, M.O.; Heussler, V.T.; Zeltins, A.; et al. Probing novel epitopes on the Plasmodium falciparum circumsporozoite protein for vaccine development. NPJ Vaccines 2024, 9, 225. [Google Scholar] [CrossRef] [PubMed]
- Rothen, D.A.; Dutta, S.K.; Krenger, P.S.; Vogt, A.-C.S.; Lieknina, I.; Sobczak, J.M.; Osterhaus, A.D.M.E.; Mohsen, M.O.; Vogel, M.; Martina, B.; et al. Preclinical Evaluation of Novel Sterically Optimized VLP-Based Vaccines against All Four DENV Serotypes. Vaccines 2024, 12, 874. [Google Scholar] [CrossRef]
- Josi, R.; Speiser, D.E.; de Brot, S.; Vogt, A.-C.; Sevick-Muraca, E.M.; Tolstonog, G.V.; Bachmann, M.F.; Mohsen, M.O. A tetravalent nanovaccine that inhibits growth of HPV-associated head and neck carcinoma via dendritic and T cell activation. iScience 2024, 27, 109439. [Google Scholar] [CrossRef]
- Josi, R.; Pardini, A.; Haindrich, A.; Marar, S.V.; Vogt, A.-C.S.; Gessler, A.; Rentsch, D.; Cherubini, P.; Bachmann, M.F.; Mohsen, M.O. Green Routes: Exploring Protein-Based Virus-like Nanoparticle Transport and Immune Activation in Nicotiana benthamiana for Biotechnological Applications. Vaccines 2024, 12, 831. [Google Scholar] [CrossRef]
- Rothen, D.A.; Dutta, S.K.; Krenger, P.S.; Pardini, A.; Vogt, A.-C.S.; Josi, R.; Lieknina, I.; Osterhaus, A.D.M.E.; Mohsen, M.O.; Vogel, M.; et al. Preclinical Development of a Novel Zika Virus-like Particle Vaccine in Combination with Tetravalent Dengue Virus-like Particle Vaccines. Vaccines 2024, 12, 1053. [Google Scholar] [CrossRef] [PubMed]
- Mohsen, M.O.; Bachmann, M.F. Virus-like particle vaccinology, from bench to bedside. Cell. Mol. Immunol. 2022, 19, 993–1011. [Google Scholar] [CrossRef] [PubMed]
- Mohsen, M.O.; Zha, L.; Cabral-Miranda, G.; Bachmann, M.F. Major findings and recent advances in virus–like particle (VLP)-based vaccines. Semin. Immunol. 2017, 34, 123–132. [Google Scholar] [CrossRef]
- Jennings, G.T.; Bachmann, M.F. The coming of age of virus-like particle vaccines. Biol. Chem. 2008, 389, 521–536. [Google Scholar] [CrossRef]
- Gomes, A.C.; Roesti, E.S.; El-Turabi, A.; Bachmann, M.F. Type of RNA Packed in VLPs Impacts IgG Class Switching—Implications for an Influenza Vaccine Design. Vaccines 2019, 7, 47. [Google Scholar] [CrossRef] [PubMed]
- Shishovs, M.; Rumnieks, J.; Diebolder, C.; Jaudzems, K.; Andreas, L.B.; Stanek, J.; Kazaks, A.; Kotelovica, S.; Akopjana, I.; Pintacuda, G.; et al. Structure of AP205 Coat Protein Reveals Circular Permutation in ssRNA Bacteriophages. J. Mol. Biol. 2016, 428, 4267–4279. [Google Scholar] [CrossRef]
- Liu, X.; Chang, X.; Rothen, D.; Derveni, M.; Krenger, P.; Roongta, S.; Wright, E.; Vogel, M.; Tars, K.; Mohsen, M.O.; et al. AP205 VLPs Based on Dimerized Capsid Proteins Accommodate RBM Domain of SARS-CoV-2 and Serve as an Attractive Vaccine Candidate. Vaccines 2021, 9, 403. [Google Scholar] [CrossRef]
- Sun, F.; Xiao, G.; Qu, Z. Murine Bronchoalveolar Lavage. Bio-Protocol 2017, 7, e2287. [Google Scholar] [CrossRef]
- Ramakrishnan, M.A. Determination of 50% endpoint titer using a simple formula. World J. Virol. 2016, 5, 85–86. [Google Scholar] [CrossRef]
- Chan, L.; Alizadeh, K.; Alizadeh, K.; Fazel, F.; Kakish, J.E.; Karimi, N.; Knapp, J.P.; Mehrani, Y.; Minott, J.A.; Morovati, S.; et al. Review of Influenza Virus Vaccines: The Qualitative Nature of Immune Responses to Infection and Vaccination Is a Critical Consideration. Vaccines 2021, 9, 979. [Google Scholar] [CrossRef]
- Khurana, S.; Hahn, M.; Coyle, E.M.; King, L.R.; Lin, T.-L.; Treanor, J.; Sant, A.; Golding, H. Repeat vaccination reduces antibody affinity maturation across different influenza vaccine platforms in humans. Nat. Commun. 2019, 10, 3338. [Google Scholar] [CrossRef]
- Rothen, D.A.; Krenger, P.S.; Nonic, A.; Balke, I.; Vogt, A.S.; Chang, X.; Manenti, A.; Vedovi, F.; Resevica, G.; Walton, S.M.; et al. Intranasal administration of a virus like particles-based vaccine induces neutralizing antibodies against SARS-CoV-2 and variants of concern. Allergy Eur. J. Allergy Clin. Immunol. 2022, 77, 2446–2458. [Google Scholar] [CrossRef]
- Bessa, J.; Jegerlehner, A.; Hinton, H.J.; Pumpens, P.; Saudan, P.; Schneider, P.; Bachmann, M.F. Alveolar Macrophages and Lung Dendritic Cells Sense RNA and Drive Mucosal IgA Responses. J. Immunol. 2009, 183, 3788–3799. [Google Scholar] [CrossRef] [PubMed]
- Thwaites, R.S.; Uruchurtu, A.S.S.; Negri, V.A.; Cole, M.E.; Singh, N.; Poshai, N.; Jackson, D.; Hoschler, K.; Baker, T.; Scott, I.C.; et al. Early mucosal events promote distinct mucosal and systemic antibody responses to live attenuated influenza vaccine. Nat. Commun. 2023, 14, 8053. [Google Scholar] [CrossRef] [PubMed]
- Lavelle, E.C.; Ward, R.W. Mucosal vaccines—Fortifying the frontiers. Nat. Rev. Immunol. 2021, 22, 236–250. [Google Scholar] [CrossRef] [PubMed]
- Mohanan, D.; Slütter, B.; Henriksen-Lacey, M.; Jiskoot, W.; Bouwstra, J.A.; Perrie, Y.; Kündig, T.M.; Gander, B.; Johansen, P. Administration routes affect the quality of immune responses: A cross-sectional evaluation of particulate antigen-delivery systems. J. Control. Release 2010, 147, 342–349. [Google Scholar] [CrossRef]
- Neutra, M.R.; Kozlowski, P.A. Mucosal vaccines: The promise and the challenge. Nat. Rev. Immunol. 2006, 6, 148–158. [Google Scholar] [CrossRef] [PubMed]





Disclaimer/Publisher’s Note: The statements, opinions and data contained in all publications are solely those of the individual author(s) and contributor(s) and not of MDPI and/or the editor(s). MDPI and/or the editor(s) disclaim responsibility for any injury to people or property resulting from any ideas, methods, instructions or products referred to in the content. |
© 2025 by the authors. Licensee MDPI, Basel, Switzerland. This article is an open access article distributed under the terms and conditions of the Creative Commons Attribution (CC BY) license (https://creativecommons.org/licenses/by/4.0/).
Share and Cite
Pardini, A.; Rothen, D.A.; Krenger, P.S.; Vogt, A.-C.; Josi, R.; Liu, X.; Tars, K.; Kopf, M.; Vogel, M.; Bachmann, M.F. Versatile and Scalable Nanoparticle Vaccine as a Scaffold Against Newly Emerging Influenza Viruses. Viruses 2025, 17, 1165. https://doi.org/10.3390/v17091165
Pardini A, Rothen DA, Krenger PS, Vogt A-C, Josi R, Liu X, Tars K, Kopf M, Vogel M, Bachmann MF. Versatile and Scalable Nanoparticle Vaccine as a Scaffold Against Newly Emerging Influenza Viruses. Viruses. 2025; 17(9):1165. https://doi.org/10.3390/v17091165
Chicago/Turabian StylePardini, Alessandro, Dominik A. Rothen, Pascal S. Krenger, Anne-Cathrine Vogt, Romano Josi, Xuelan Liu, Kaspars Tars, Manfred Kopf, Monique Vogel, and Martin F. Bachmann. 2025. "Versatile and Scalable Nanoparticle Vaccine as a Scaffold Against Newly Emerging Influenza Viruses" Viruses 17, no. 9: 1165. https://doi.org/10.3390/v17091165
APA StylePardini, A., Rothen, D. A., Krenger, P. S., Vogt, A.-C., Josi, R., Liu, X., Tars, K., Kopf, M., Vogel, M., & Bachmann, M. F. (2025). Versatile and Scalable Nanoparticle Vaccine as a Scaffold Against Newly Emerging Influenza Viruses. Viruses, 17(9), 1165. https://doi.org/10.3390/v17091165

