Development and Application of Mouse-Derived CD2v Monoclonal Antibodies Against African Swine Fever Virus from Single B Cells
Abstract
1. Introduction
2. Materials and Methods
2.1. Virus, CD2v Protein, and Serum Samples
2.2. Mouse Vaccination and Single B-Cell Sorting by FACS
2.3. Amplification, Sequencing, and Expression of mAbs
2.4. SDS–PAGE
2.5. Immunofluorescence Assay (IFA)
2.6. Indirect ELISA
2.7. Construction of Blocking ELISA
3. Results
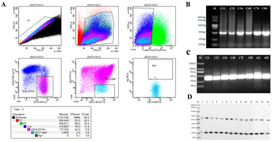
3.1. Specific Single B-Cell Sorting and Generation of mAbs Against CD2v
3.2. Reactivity of mAbs by Indirect ELISA and IFA
3.3. Construction and Standardization of Blocking ELISAs
3.4. Determination of the CD2v-Blocking ELISA Specificity, Sensitivity, Reproducibility, and Compliance Rate
4. Discussion
Supplementary Materials
Author Contributions
Funding
Data Available Statement
Conflicts of Interest
Correction Statement
References
- Yang, S.; Miao, C.; Liu, W.; Zhang, G.; Shao, J.; Chang, H. Structure and function of African swine fever virus proteins: Current understanding. Front. Microbiol. 2023, 14, 1043129. [Google Scholar] [CrossRef] [PubMed]
- Liu, R.; Sun, Y.; Chai, Y.; Li, S.; Li, S.; Wang, L.; Su, J.; Yu, S.; Yan, J.; Gao, F.; et al. The structural basis of African swine fever virus pA104R binding to DNA and its inhibition by stilbene derivatives. Proc. Natl. Acad. Sci. USA 2020, 117, 11000–11009. [Google Scholar] [CrossRef]
- Blome, S.; Franzke, K.; Beer, M. African swine fever—A review of current knowledge. Virus Res. 2020, 287, 198099. [Google Scholar] [CrossRef]
- Wang, N.; Zhao, D.; Wang, J.; Zhang, Y.; Wang, M.; Gao, Y.; Li, F.; Wang, J.; Bu, Z.; Rao, Z.; et al. Architecture of African swine fever virus and implications for viral assembly. Science 2019, 366, 640–644. [Google Scholar] [CrossRef]
- Hakizimana, J.N.; Nyabongo, L.; Ntirandekura, J.B.; Yona, C.; Ntakirutimana, D.; Kamana, O.; Nauwynck, H.; Misinzo, G. Genetic Analysis of African Swine Fever Virus From the 2018 Outbreak in South-Eastern Burundi. Front. Vet. Sci. 2020, 7, 578474. [Google Scholar] [CrossRef]
- Goatley, L.C.; Freimanis, G.L.; Tennakoon, C.; Bastos, A.; Heath, L.; Netherton, C.L. African swine fever virus NAM P1/95 is a mixture of genotype I and genotype VIII viruses. Microbiol. Resour. Announc. 2024, 13, e00067-24. [Google Scholar] [CrossRef]
- Liu, H.; Wang, A.; Yang, W.; Liang, C.; Zhou, J.; Chen, Y.; Liu, Y.; Zhou, Y.; Zhang, G. Expression of extracellular domain of ASFV CD2v protein in mammalian cells and identification of B cell epitopes. Virus Res. 2023, 323, 199000. [Google Scholar] [CrossRef]
- Reis, A.L.; Rathakrishnan, A.; Petrovan, V.; Islam, M.; Goatley, L.; Moffat, K.; Vuong, M.T.; Lui, Y.; Davis, S.J.; Ikemizu, S.; et al. From structure prediction to function: Defining the domain on the African swine fever virus CD2v protein required for binding to erythrocytes. mBio 2025, 16, e0165524. [Google Scholar] [CrossRef]
- Chaulagain, S.; Delhon, G.A.; Khatiwada, S.; Rock, D.L. African Swine Fever Virus CD2v Protein Induces β-Interferon Expression and Apoptosis in Swine Peripheral Blood Mononuclear Cells. Viruses 2021, 13, 1480. [Google Scholar] [CrossRef] [PubMed]
- Jia, R.; Zhang, G.; Bai, Y.; Liu, H.; Chen, Y.; Ding, P.; Zhou, J.; Feng, H.; Li, M.; Tian, Y.; et al. Identification of Linear B Cell Epitopes on CD2V Protein of African Swine Fever Virus by Monoclonal Antibodies. Microbiol. Spectr. 2022, 10, e0105221. [Google Scholar] [CrossRef] [PubMed]
- Burmakina, G.; Malogolovkin, A.; Tulman, E.R.; Xu, W.; Delhon, G.; Kolbasov, D.; Rock, D.L. Identification of T-cell epitopes in African swine fever virus CD2v and C-type lectin proteins. J. Gen. Virol. 2019, 100, 259–265. [Google Scholar] [CrossRef] [PubMed]
- Lv, C.; Zhao, Y.; Jiang, L.; Zhao, L.; Wu, C.; Hui, X.; Hu, X.; Shao, Z.; Xia, X.; Sun, X.; et al. Development of a Dual ELISA for the Detection of CD2v-Unexpressed Lower-Virulence Mutational ASFV. Life 2021, 11, 1214. [Google Scholar] [CrossRef] [PubMed]
- Rathakrishnan, A.; Reis, A.L.; Petrovan, V.; Goatley, L.C.; Moffat, K.; Lui, Y.; Vuong, M.T.; Ikemizu, S.; Davis, S.J.; Dixon, L.K. A protective multiple gene-deleted African swine fever virus genotype II, Georgia 2007/1, expressing a modified non-haemadsorbing CD2v protein. Emerg. Microbes Infect. 2023, 12, 2265661. [Google Scholar] [CrossRef]
- Pedrioli, A.; Oxenius, A. Single B cell technologies for monoclonal antibody discovery. Trends Immunol. 2021, 42, 1143–1158. [Google Scholar] [CrossRef]
- Ma, Z.; Zhao, Y.; Lv, J.; Pan, L. Development and application of classical swine fever virus monoclonal antibodies derived from single B cells. Vet. Res. 2023, 54, 90. [Google Scholar] [CrossRef]
- Wrammert, J.; Smith, K.; Miller, J.; Langley, W.A.; Kokko, K.; Larsen, C.; Zheng, N.Y.; Mays, I.; Garman, L.; Helms, C.; et al. Rapid cloning of high-affinity human monoclonal antibodies against influenza virus. Nature 2008, 453, 667–671. [Google Scholar] [CrossRef]
- Escolano, A.; Gristick, H.B.; Abernathy, M.E.; Merkenschlager, J.; Gautam, R.; Oliveira, T.Y.; Pai, J.; West, A.P., Jr.; Barnes, C.O.; Cohen, A.A.; et al. Immunization expands B cells specific to HIV-1 V3 glycan in mice and macaques. Nature 2019, 570, 468–473. [Google Scholar] [CrossRef]
- Cao, Y.; Su, B.; Guo, X.; Sun, W.; Deng, Y.; Bao, L.; Zhu, Q.; Zhang, X.; Zheng, Y.; Geng, C.; et al. Potent Neutralizing Antibodies against SARS-CoV-2 Identified by High-Throughput Single-Cell Sequencing of Convalescent Patients’ B Cells. Cell 2020, 182, 73–84.e16. [Google Scholar] [CrossRef]
- Cao, Y.; Li, K.; Xing, X.; Zhu, G.; Fu, Y.; Bao, H.; Bai, X.; Sun, P.; Li, P.; Zhang, J.; et al. Development and Validation of a Competitive ELISA Based on Bovine Monoclonal Antibodies for the Detection of Neutralizing Antibodies against Foot-and-Mouth Disease Virus Serotype A. J. Clin. Microbiol. 2022, 60, e0214221. [Google Scholar] [CrossRef]
- Zhang, Z.; Liu, H.; Guan, Q.; Wang, L.; Yuan, H. Advances in the Isolation of Specific Monoclonal Rabbit Antibodies. Front. Immunol. 2017, 8, 494. [Google Scholar] [CrossRef] [PubMed]
- Lei, L.; Tran, K.; Wang, Y.; Steinhardt, J.J.; Xiao, Y.; Chiang, C.I.; Wyatt, R.T.; Li, Y. Antigen-Specific Single B Cell Sorting and Monoclonal Antibody Cloning in Guinea Pigs. Front. Microbiol. 2019, 10, 672. [Google Scholar] [CrossRef]
- Wang, L.; Madera, R.; Li, Y.; Gladue, D.P.; Borca, M.V.; McIntosh, M.T.; Shi, J. Development of Porcine Monoclonal Antibodies with In Vitro Neutralizing Activity against Classical Swine Fever Virus from C-Strain E2-Specific Single B Cells. Viruses 2023, 15, 863. [Google Scholar] [CrossRef]
- Li, K.; He, Y.; Wang, L.; Li, P.; Bao, H.; Huang, S.; Zhou, S.; Zhu, G.; Song, Y.; Li, Y.; et al. Conserved antigen structures and antibody-driven variations on foot-and-mouth disease virus serotype A revealed by bovine neutralizing monoclonal antibodies. PLoS Pathog. 2023, 19, e1011811. [Google Scholar] [CrossRef]
- Lin, Y.; Wang, Y.; Li, H.; Liu, T.; Zhang, J.; Guo, X.; Guo, W.; Wang, Y.; Liu, X.; Huang, S.; et al. A platform for the rapid screening of equine immunoglobins F (ab)2 derived from single equine memory B cells able to cross-neutralize to influenza virus. Emerg. Microbes Infect. 2024, 13, 2396864. [Google Scholar] [CrossRef]
- Zhao, Y.; Ren, H.; Lin, Z.; Shi, S.; Zhang, B.; Zhang, Y.; Han, S.; He, W.R.; Wan, B.; Hu, M.; et al. Identification and Characterization of a Novel B Cell Epitope of ASFV Virulence Protein B125R Monoclonal Antibody. Viruses 2024, 16, 1257. [Google Scholar] [CrossRef]
- Chen, H.; Wang, Z.; Gao, X.; Lv, J.; Hu, Y.; Jung, Y.S.; Zhu, S.; Wu, X.; Qian, Y.; Dai, J. ASFV pD345L protein negatively regulates NF-κB signalling by inhibiting IKK kinase activity. Vet. Res. 2022, 53, 32. [Google Scholar] [CrossRef] [PubMed]
- Wang, Z.; Ai, Q.; Huang, S.; Ou, Y.; Gao, Y.; Tong, T.; Fan, H. Immune Escape Mechanism and Vaccine Research Progress of African Swine Fever Virus. Vaccines 2022, 10, 344. [Google Scholar] [CrossRef]
- Xing, J.; Chang, Y.; Tang, X.; Sheng, X.; Zhan, W. Separation of haemocyte subpopulations in shrimp Fenneropenaeus chinensis by immunomagnetic bead using monoclonal antibody against granulocytes. Fish Shellfish Immunol. 2017, 60, 114–118. [Google Scholar] [CrossRef] [PubMed]
- Ogunniyi, A.O.; Story, C.M.; Papa, E.; Guillen, E.; Love, J.C. Screening individual hybridomas by microengraving to discover monoclonal antibodies. Nat. Protoc. 2009, 4, 767–782. [Google Scholar] [CrossRef] [PubMed]
- Jiang, W.; Jiang, D.; Li, L.; Wan, B.; Wang, J.; Wang, P.; Shi, X.; Zhao, Q.; Song, J.; Zhu, Z.; et al. Development of an indirect ELISA for the identification of African swine fever virus wild-type strains and CD2v-deleted strains. Front. Vet. Sci. 2022, 9, 1006895. [Google Scholar] [CrossRef]
- Wang, L.; Fu, D.; Tesfagaber, W.; Li, F.; Chen, W.; Zhu, Y.; Sun, E.; Wang, W.; He, X.; Guo, Y.; et al. Development of an ELISA Method to Differentiate Animals Infected with Wild-Type African Swine Fever Viruses and Attenuated HLJ/18-7GD Vaccine Candidate. Viruses 2022, 14, 1731. [Google Scholar] [CrossRef] [PubMed]
- Zhu, J.; Liu, Q.; Li, L.; Zhang, R.; Chang, Y.; Zhao, J.; Liu, S.; Zhao, X.; Chen, X.; Sun, Y.; et al. Nanobodies against African swine fever virus p72 and CD2v proteins as reagents for developing two cELISAs to detect viral antibodies. Virol. Sin. 2024, 39, 478–489. [Google Scholar] [CrossRef]
- Zhang, S.; Zuo, Y.; Gu, W.; Zhao, Y.; Liu, Y.; Fan, J. A triple protein-based ELISA for differential detection of ASFV antibodies. Front. Vet. Sci. 2024, 11, 1489483. [Google Scholar] [CrossRef]
- Bortolami, A.; Donini, M.; Marusic, C.; Lico, C.; Drissi Touzani, C.; Gobbo, F.; Mazzacan, E.; Fortin, A.; Panzarin, V.M.; Bonfante, F.; et al. Development of a Novel Assay Based on Plant-Produced Infectious Bursal Disease Virus VP3 for the Differentiation of Infected From Vaccinated Animals. Front. Plant Sci. 2021, 12, 786871. [Google Scholar] [CrossRef] [PubMed]
- Tumpey, T.M.; Alvarez, R.; Swayne, D.E.; Suarez, D.L. Diagnostic approach for differentiating infected from vaccinated poultry on the basis of antibodies to NS1, the nonstructural protein of influenza A virus. J. Clin. Microbiol. 2005, 43, 676–683. [Google Scholar] [CrossRef] [PubMed]





| Primers | Primer Sequence (5′ → 3′) |
|---|---|
| IgH-OF1 | GGGGTGCAGCTGCAGGAGTC |
| IgH-OF2 | GAGGTGCAGCTGCAGGAGTC |
| IgH-OF3 | CAGGTTCAGCTCCAGCAGTC |
| IgH-OF4 | CAGGTGCAGCTGAAGCAGTC |
| IgH-OF5 | GAGGTTCAGCTGCAGCAGTC |
| IgH-OF6 | GAGGTGCAGTTGGTGGAGTC |
| IgH-OF7 | GAGGTTCAGCTGCAGGAGTC |
| IgH-OF8 | GAGGTCCAGCTGCAACAGTC |
| IgH-OF9 | GAGGTGCAGCTTCAGGAGTC |
| IgH-OF10 | CAGATCCAGTTGGTGCAGTC |
| IgH-OF11 | CAGATGCAGCTGCAGGAGTC |
| IgH-OR1 | AGGGACTCTGGTCACTGTCTCTGCA |
| IgH-OR2 | AGGGACCACGGTCACCGTCTCCTCA |
| IgH-OR3 | AGGCACCACTCTCACAGTCTCCTCA |
| IgH-OR4 | AGGAACCTCAGTCACCGTCTCCTCA |
| Primers | Primer Sequencea (5′ → 3′) |
|---|---|
| Igκ-OF1 | CAAATTGTTCTCACCCAGTC |
| Igκ-OF2 | GACATTGTGATGACCCAGTC |
| Igκ-OF3 | GACATTGTGCTGACCCAATC |
| Igκ-OF4 | GACATCCAGATGACACAGTC |
| Igκ-OF5 | GACATCCAGATGACTCAGTC |
| Igκ-OF6 | GATATCCAGATGACACAGAC |
| Igκ-OF7 | GAAACAACTGTGACCCAGTC |
| Igκ-OF8 | GATATTGTGATGACTCAGGC |
| Igκ-OF9 | GATGTTTTGATGACCCAAAC |
| Igκ-OF10 | GATGTTGTGATGACCCAAAC |
| Igκ-OF11 | GACATCTTGCTGACTCAGTC |
| Igκ-OR1 | GCTGGGACCAAGCTGGAGCTGAAA |
| Igκ-OR2 | CGGCTCGGGGACAAAGTTGGAAATAAAA |
| Igκ-OR3 | CGTTCGGAGGGGGGACCAAGCTGGAAATAAAA |
| Igκ-OR4 | CGGTGGAGGCACCAAGCTGGAAATCAAA |
| Sample Number | IFA | Western Blot | Indirect ELISA |
|---|---|---|---|
| ASFVII | |||
| C11 | + | + | + |
| C14 | + | + | + |
| C21 | − | + | + |
| C24 | + | + | + |
| C25 | + | + | + |
| C28 | + | + | + |
| C29 | − | + | + |
| C32 | − | + | + |
| C34 | + | + | + |
| C48 | + | + | + |
| C65 | − | + | + |
| C66 | − | + | + |
| C70 | − | + | + |
| C89 | + | + | + |
Disclaimer/Publisher’s Note: The statements, opinions and data contained in all publications are solely those of the individual author(s) and contributor(s) and not of MDPI and/or the editor(s). MDPI and/or the editor(s) disclaim responsibility for any injury to people or property resulting from any ideas, methods, instructions or products referred to in the content. |
© 2025 by the authors. Licensee MDPI, Basel, Switzerland. This article is an open access article distributed under the terms and conditions of the Creative Commons Attribution (CC BY) license (https://creativecommons.org/licenses/by/4.0/).
Share and Cite
Yu, L.; Li, F.; Zou, X.; Xu, L.; Zhao, J.; Li, Y.; Peng, G.; Xia, Y.; Zhao, Q.; Zhu, Y. Development and Application of Mouse-Derived CD2v Monoclonal Antibodies Against African Swine Fever Virus from Single B Cells. Viruses 2025, 17, 1123. https://doi.org/10.3390/v17081123
Yu L, Li F, Zou X, Xu L, Zhao J, Li Y, Peng G, Xia Y, Zhao Q, Zhu Y. Development and Application of Mouse-Derived CD2v Monoclonal Antibodies Against African Swine Fever Virus from Single B Cells. Viruses. 2025; 17(8):1123. https://doi.org/10.3390/v17081123
Chicago/Turabian StyleYu, Litao, Fangtao Li, Xingqi Zou, Lu Xu, Junjie Zhao, Yan Li, Guorui Peng, Yingju Xia, Qizu Zhao, and Yuanyuan Zhu. 2025. "Development and Application of Mouse-Derived CD2v Monoclonal Antibodies Against African Swine Fever Virus from Single B Cells" Viruses 17, no. 8: 1123. https://doi.org/10.3390/v17081123
APA StyleYu, L., Li, F., Zou, X., Xu, L., Zhao, J., Li, Y., Peng, G., Xia, Y., Zhao, Q., & Zhu, Y. (2025). Development and Application of Mouse-Derived CD2v Monoclonal Antibodies Against African Swine Fever Virus from Single B Cells. Viruses, 17(8), 1123. https://doi.org/10.3390/v17081123

