Immune Responses and Replication of Rescued Torque Teno Virus (TTSuV1) in Mice
Abstract
1. Introduction
2. Materials and Methods
2.1. Viruses and Cells
2.2. Infection of Mice with TTSuV1
2.3. Daily Post-Infection Observations
2.4. TTSuV1-Speciic Antibody Responses
2.5. Virus Neutralization Assay
2.6. Viral Genomic DNA Quantification
2.7. Virus Isolation
2.8. Flow Cytometry for the Detection of TTSuV1 Antigen and Changes in Lymphocyte Counts
2.9. Lymphocyte Recall Responses
2.10. Gross and Microscopic Pathological Evaluation
2.11. Data Analysis
3. Results
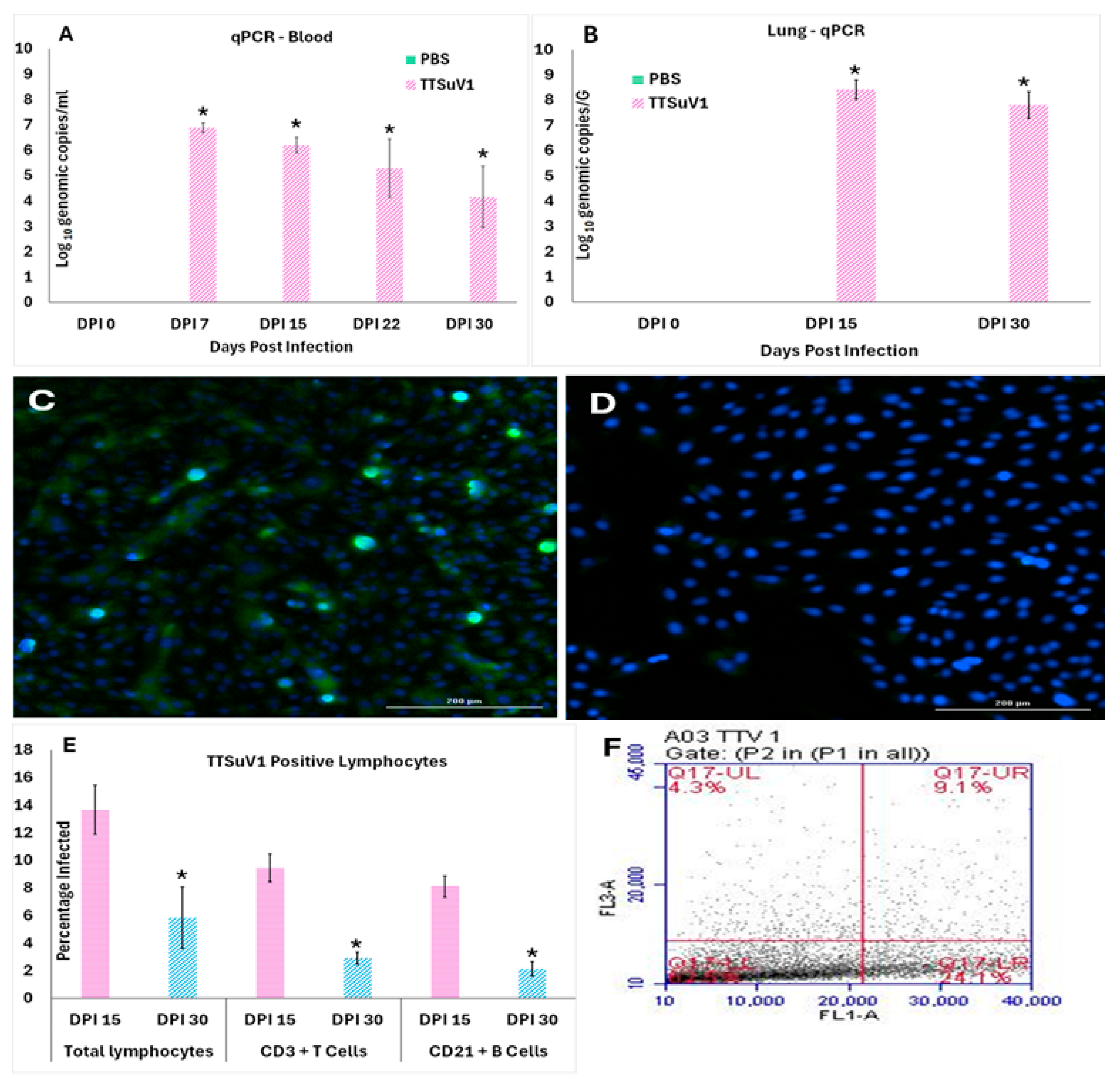
3.1. Mice Are Productively Infected with Recombinant TTSuV1
3.2. Infection with TTSuV1 Diminishes Lymphocyte Function
4. Discussion
Author Contributions
Funding
Institutional Review Board Statement
Data Availability Statement
Acknowledgments
Conflicts of Interest
Abbreviations
| TTV | Torque Teno Virus |
| TTSuV | Torque Teno Sus Virus |
| PBMC | Peripheral blood mononuclear cells |
| TCID50 | Tissue culture infective dose 50 |
| qPCR | Quantitative polymerase chain reaction |
| PBS | Phosphate-buffered saline |
| h/hrs | Hour/hours |
| min | Minutes |
References
- Spezia, P.G.; Focosi, D.; Baj, A.; Novazzi, F.; Ferrante, F.D.; Carletti, F.; Minosse, C.; Matusali, G.; Maggi, F. TTV and other anelloviruses: The astonishingly wide spread of a viral infection. Asp. Mol. Med. 2023, 1, 100006. [Google Scholar] [CrossRef]
- Bal, A.; Destras, G.; Sabatier, M.; Pichon, M.; Regue, H.; Oriol, G.; Gillet, Y.; Lina, B.; Brengel-Pesce, K.; Josset, L.; et al. Metagenomic Analysis Reveals High Abundance of Torque Teno Mini Virus in the Respiratory Tract of Children with Acute Respiratory Illness. Viruses 2022, 14, 955. [Google Scholar] [CrossRef] [PubMed]
- Kaczorowska, J.; van der Hoek, L. Human anelloviruses: Diverse, omnipresent and commensal members of the virome. FEMS Microbiol. Rev. 2020, 44, 305–313. [Google Scholar] [CrossRef]
- Webb, B.; Rakibuzzaman, A.; Ramamoorthy, S. Torque teno viruses in health and disease. Virus Res. 2020, 285, 198013. [Google Scholar] [CrossRef]
- Spandole, S.; Cimponeriu, D.; Berca, L.M.; Mihaescu, G. Human anelloviruses: An update of molecular, epidemiological and clinical aspects. Arch. Virol. 2015, 160, 893–908. [Google Scholar] [CrossRef]
- Galmes, J.; Li, Y.; Rajoharison, A.; Ren, L.; Dollet, S.; Richard, N.; Vernet, G.; Javouhey, E.; Wang, J.; Telles, J.N.; et al. Potential implication of new torque teno mini viruses in parapneumonic empyema in children. Eur. Respir. J. 2013, 42, 470–479. [Google Scholar] [CrossRef]
- Kapps, S.; Haupenthal, F.; Bond, G. Torque Teno Virus-guided monitoring of immunosuppressive therapy. Nephrol. Dial. Transplant. 2024, 39, 1942–1944. [Google Scholar] [CrossRef]
- van Rijn, A.L.; Roos, R.; Dekker, F.W.; Rotmans, J.I.; Feltkamp, M. Torque teno virus load as marker of rejection and infection in solid organ transplantation—A systematic review and meta-analysis. Rev. Med. Virol. 2023, 33, e2393. [Google Scholar] [CrossRef] [PubMed]
- Rezahosseini, O.; Drabe, C.H.; Sorensen, S.S.; Rasmussen, A.; Perch, M.; Ostrowski, S.R.; Nielsen, S.D. Torque-Teno virus viral load as a potential endogenous marker of immune function in solid organ transplantation. Transplant. Rev. 2019, 33, 137–144. [Google Scholar] [CrossRef]
- Focosi, D.; Antonelli, G.; Pistello, M.; Maggi, F. Torquetenovirus: The human virome from bench to bedside. Clin. Microbiol. Infect. 2016, 22, 589–593. [Google Scholar] [CrossRef] [PubMed]
- Kekarainen, T.; Segales, J. Torque teno sus virus in pigs: An emerging pathogen? Transbound. Emerg. Dis. 2012, 59 (Suppl. 1), 103–108. [Google Scholar] [CrossRef]
- Rammohan, L.; Xue, L.; Wang, C.; Chittick, W.; Ganesan, S.; Ramamoorthy, S. Increased prevalence of torque teno viruses in porcine respiratory disease complex affected pigs. Vet. Microbiol. 2012, 157, 61–68. [Google Scholar] [CrossRef]
- Krakowka, S.; Ellis, J.A. Evaluation of the effects of porcine genogroup 1 torque teno virus in gnotobiotic swine. Am. J. Vet. Res. 2008, 69, 1623–1629. [Google Scholar] [CrossRef]
- Ellis, J.A.; Allan, G.; Krakowka, S. Effect of coinfection with genogroup 1 porcine torque teno virus on porcine circovirus type 2-associated postweaning multisystemic wasting syndrome in gnotobiotic pigs. Am. J. Vet. Res. 2008, 69, 1608–1614. [Google Scholar] [CrossRef]
- Krakowka, S.; Hartunian, C.; Hamberg, A.; Shoup, D.; Rings, M.; Zhang, Y.; Allan, G.; Ellis, J.A. Evaluation of induction of porcine dermatitis and nephropathy syndrome in gnotobiotic pigs with negative results for porcine circovirus type 2. Am. J. Vet. Res. 2008, 69, 1615–1622. [Google Scholar] [CrossRef] [PubMed]
- Ssemadaali, M.A.; Effertz, K.; Singh, P.; Kolyvushko, O.; Ramamoorthy, S. Identification of heterologous Torque Teno Viruses in humans and swine. Sci. Rep. 2016, 6, 26655. [Google Scholar] [CrossRef]
- Ekundayo, T.C. Prevalence of emerging torque teno virus (TTV) in drinking water, natural waters and wastewater networks (DWNWWS): A systematic review and meta-analysis of the viral pollution marker of faecal and anthropocentric contaminations. Sci. Total Environ. 2021, 771, 145436. [Google Scholar] [CrossRef]
- Jones, T.H.; Brassard, J.; Topp, E.; Wilkes, G.; Lapen, D.R. Waterborne Viruses and F-Specific Coliphages in Mixed-Use Watersheds: Microbial Associations, Host Specificities, and Affinities with Environmental/Land Use Factors. Appl. Environ. Microbiol. 2017, 83, e02763-16. [Google Scholar] [CrossRef] [PubMed]
- Monini, M.; Vignolo, E.; Ianiro, G.; Ostanello, F.; Ruggeri, F.M.; Di Bartolo, I. Detection of Torque Teno Sus Virus in Pork Bile and Liver Sausages. Food Environ. Virol. 2016, 8, 283–288. [Google Scholar] [CrossRef]
- D’Arcy, N.; Cloutman-Green, E.; Klein, N.; Spratt, D.A. Environmental viral contamination in a pediatric hospital outpatient waiting area: Implications for infection control. Am. J. Infect. Control 2014, 42, 856–860. [Google Scholar] [CrossRef] [PubMed]
- Kekarainen, T.; Martinez-Guino, L.; Segales, J. Swine torque teno virus detection in pig commercial vaccines, enzymes for laboratory use and human drugs containing components of porcine origin. J. Gen. Virol. 2009, 90, 648–653. [Google Scholar] [CrossRef] [PubMed]
- Timmerman, A.L.; Schonert, A.L.M.; van der Hoek, L. Anelloviruses versus human immunity: How do we control these viruses? FEMS Microbiol. Rev. 2024, 48, fuae005. [Google Scholar] [CrossRef] [PubMed]
- Ssemadaali, M.; Islam, M.T.; Fang, W.; Aboezz, Z.; Webb, B.; Ramamoorthy, S. Trans-replicase helper activity of porcine circoviruses promotes the synergistic replication of torque teno virus. Front. Microbiol. 2024, 15, 1326696. [Google Scholar] [CrossRef] [PubMed]
- Huang, Y.W.; Patterson, A.R.; Opriessnig, T.; Dryman, B.A.; Gallei, A.; Harrall, K.K.; Vaughn, E.M.; Roof, M.B.; Meng, X.J. Rescue of a porcine anellovirus (torque teno sus virus 2) from cloned genomic DNA in pigs. J. Virol. 2012, 86, 6042–6054. [Google Scholar] [CrossRef]
- Singh, P.; Ramamoorthy, S. Lack of strong anti-viral immune gene stimulation in Torque Teno Sus Virus1 infected macrophage cells. Virology 2016, 495, 63–70. [Google Scholar] [CrossRef]
- Singh, G.; Ramamoorthy, S. Potential for the cross-species transmission of swine torque teno viruses. Vet. Microbiol. 2018, 215, 66–70. [Google Scholar] [CrossRef]
- Kolyvushko, O.; Rakibuzzaman, A.; Pillatzki, A.; Webb, B.; Ramamoorthy, S. Efficacy of a Commercial PCV2a Vaccine with a Two-Dose Regimen Against PCV2d. Vet. Sci. 2019, 6, 61. [Google Scholar] [CrossRef]
- Arlt, E.; Kindermann, A.; Fritsche, A.K.; Navarrete Santos, A.; Kielstein, H.; Bazwinsky-Wutschke, I. A Flow Cytometry-Based Examination of the Mouse White Blood Cell Differential in the Context of Age and Sex. Cells 2024, 13, 1583. [Google Scholar] [CrossRef] [PubMed]
- Singh, P.; Ramamoorthy, S. Immune gene expression in swine macrophages expressing the Torque Teno Sus Virus1 (TTSuV1) ORF-1 and 2 proteins. Virus Res. 2016, 220, 33–38. [Google Scholar] [CrossRef] [PubMed]
- Longhin, E.M.; El Yamani, N.; Runden-Pran, E.; Dusinska, M. The alamar blue assay in the context of safety testing of nanomaterials. Front. Toxicol. 2022, 4, 981701. [Google Scholar] [CrossRef]
- Rakibuzzaman, A.; Pineyro, P.; Pillatzki, A.; Ramamoorthy, S. Harnessing the Genetic Plasticity of Porcine Circovirus Type 2 to Target Suicidal Replication. Viruses 2021, 13, 1676. [Google Scholar] [CrossRef]
- Elmore, S.A. Enhanced histopathology of the spleen. Toxicol. Pathol. 2006, 34, 648–655. [Google Scholar] [CrossRef]
- Desai, M.; Pal, R.; Deshmukh, R.; Banker, D. Replication of TT virus in hepatocyte and leucocyte cell lines. J. Med. Virol. 2005, 77, 136–143. [Google Scholar] [CrossRef]
- Cao, Z.; Fan, D.; Sun, Y.; Huang, Z.; Li, Y.; Su, R.; Zhang, F.; Li, Q.; Yang, H.; Zhang, F.; et al. The gut ileal mucosal virome is disturbed in patients with Crohn’s disease and exacerbates intestinal inflammation in mice. Nat. Commun. 2024, 15, 1638. [Google Scholar] [CrossRef] [PubMed]
- Tawara, A.; Akahane, Y.; Takahashi, M.; Nishizawa, T.; Ishikawa, T.; Okamoto, H. Transmission of human TT virus of genotype 1a to chimpanzees with fecal supernatant or serum from patients with acute TTV infection. Biochem. Biophys. Res. Commun. 2000, 278, 470–476. [Google Scholar] [CrossRef]
- Isaeva, E.I.; Viazov, S.O. Infection of mice with TT virus. Vopr. Virusol. 2002, 47, 36–38. [Google Scholar] [PubMed]
- Maggi, F.; Fornai, C.; Zaccaro, L.; Morrica, A.; Vatteroni, M.L.; Isola, P.; Marchi, S.; Ricchiuti, A.; Pistello, M.; Bendinelli, M. TT virus (TTV) loads associated with different peripheral blood cell types and evidence for TTV replication in activated mononuclear cells. J. Med. Virol. 2001, 64, 190–194. [Google Scholar] [CrossRef] [PubMed]
- Huang, Y.W.; Harrall, K.K.; Dryman, B.A.; Opriessnig, T.; Vaughn, E.M.; Roof, M.B.; Meng, X.J. Serological profile of torque teno sus virus species 1 (TTSuV1) in pigs and antigenic relationships between two TTSuV1 genotypes (1a and 1b), between two species (TTSuV1 and -2), and between porcine and human anelloviruses. J. Virol. 2012, 86, 10628–10639. [Google Scholar] [CrossRef] [PubMed]
- Xiao, C.T.; Gimenez-Lirola, L.; Huang, Y.W.; Meng, X.J.; Halbur, P.G.; Opriessnig, T. The prevalence of Torque teno sus virus (TTSuV) is common and increases with the age of growing pigs in the United States. J. Virol. Methods 2012, 183, 40–44. [Google Scholar] [CrossRef]
- Russo, P.; Milani, F.; Limongi, D.; Prezioso, C.; Novazzi, F.; Ferrante, F.D.; Maggi, F.; Antonelli, G.; Bonassi, S. The effect of torque teno virus (TTV) infection on clinical outcomes, genomic integrity, and mortality in COPD patients. Mech. Ageing Dev. 2025, 224, 112024. [Google Scholar] [CrossRef]
- Russo, P.; Milani, F.; De Iure, A.; Proietti, S.; Limongi, D.; Prezioso, C.; Checconi, P.; Zaga, V.; Novazzi, F.; Maggi, F.; et al. Effect of Cigarette Smoking on Clinical and Molecular Endpoints in COPD Patients. Int. J. Mol. Sci. 2024, 25, 5834. [Google Scholar] [CrossRef]
- Pan, S.; Yu, T.; Wang, Y.; Lu, R.; Wang, H.; Xie, Y.; Feng, X. Identification of a Torque Teno Mini Virus (TTMV) in Hodgkin’s Lymphoma Patients. Front. Microbiol. 2018, 9, 1680. [Google Scholar] [CrossRef] [PubMed]
- Lee, Y.; Lin, C.M.; Jeng, C.R.; Pang, V.F. Detection of torque teno sus virus 1 and 2 in porcine tissues by in situ hybridization using multi-strained pooled probes. Vet. Microbiol. 2014, 172, 390–399. [Google Scholar] [CrossRef]
- Nieto, D.; Kekarainen, T.; Aramouni, M.; Segales, J. Torque teno sus virus 1 and 2 distribution in tissues of porcine circovirus type 2-systemic disease affected and age-matched healthy pigs. Vet. Microbiol. 2013, 163, 364–367. [Google Scholar] [CrossRef]
- Ritterbusch, G.A.; Rocha, C.A.; Mores, N.; Simon, N.L.; Zanella, E.L.; Coldebella, A.; Ciacci-Zanella, J.R. Natural co-infection of torque teno virus and porcine circovirus 2 in the reproductive apparatus of swine. Res. Vet. Sci. 2012, 92, 519–523. [Google Scholar] [CrossRef]
- Tshering, C.; Takagi, M.; Deguchi, E. Infection dynamics of Torque teno sus virus types 1 and 2 in serum and peripheral blood mononuclear cells. J. Vet. Med. Sci. 2012, 74, 513–517. [Google Scholar] [CrossRef]
- Sibila, M.; Martinez-Guino, L.; Huerta, E.; Llorens, A.; Mora, M.; Grau-Roma, L.; Kekarainen, T.; Segales, J. Swine torque teno virus (TTV) infection and excretion dynamics in conventional pig farms. Vet. Microbiol. 2009, 139, 213–218. [Google Scholar] [CrossRef] [PubMed]
- Xiong, Y.Q.; Mo, Y.; Chen, M.J.; Cai, W.; He, W.Q.; Chen, Q. Detection and phylogenetic analysis of torque teno virus (TTV) carried by murine rodents and house shrews in China. Virology 2018, 516, 189–195. [Google Scholar] [CrossRef] [PubMed]
- Nishiyama, S.; Dutia, B.M.; Stewart, J.P.; Meredith, A.L.; Shaw, D.J.; Simmonds, P.; Sharp, C.P. Identification of novel anelloviruses with broad diversity in UK rodents. J. Gen. Virol. 2014, 95, 1544–1553. [Google Scholar] [CrossRef]
- Brundin, P.M.A.; Landgren, B.M.; Fjallstrom, P.; Johansson, A.F.; Nalvarte, I. Blood hormones and torque teno virus in peripheral blood mononuclear cells. Heliyon 2020, 6, e05535. [Google Scholar] [CrossRef]
- Kosulin, K.; Kernbichler, S.; Pichler, H.; Lawitschka, A.; Geyeregger, R.; Witt, V.; Lion, T. Post-transplant Replication of Torque Teno Virus in Granulocytes. Front. Microbiol. 2018, 9, 2956. [Google Scholar] [CrossRef] [PubMed]
- Sarikonda, G.; von Herrath, M.G. Immunosuppressive mechanisms during viral infectious diseases. Methods Mol. Biol. 2011, 677, 431–447. [Google Scholar] [CrossRef] [PubMed]
- Vietzen, H.; Simonitsch, C.; Friedel, B.; Berger, S.M.; Kuhner, L.M.; Furlano, P.L.; Florian, D.M.; Gorzer, I.; Koblischke, M.; Aberle, J.H.; et al. Torque teno viruses exhaust and imprint the human immune system via the HLA-E/NKG2A axis. Front. Immunol. 2024, 15, 1447980. [Google Scholar] [CrossRef]
- Lemke, C.D.; Haynes, J.S.; Spaete, R.; Adolphson, D.; Vorwald, A.; Lager, K.; Butler, J.E. Lymphoid hyperplasia resulting in immune dysregulation is caused by porcine reproductive and respiratory syndrome virus infection in neonatal pigs. J. Immunol. 2004, 172, 1916–1925. [Google Scholar] [CrossRef] [PubMed]
- Kim, C.H. Homeostatic and pathogenic extramedullary hematopoiesis. J. Blood Med. 2010, 1, 13–19. [Google Scholar] [CrossRef]
- Cinti, L.; Spezia, P.G.; Roberto, P.; Russo, G.; Lai, Q.; Carillo, C.; Frasca, F.; Antonelli, G.; Maggi, F. Assessment of Torquetenominivirus (TTMV) and Torquetenomidivirus (TTMDV) as Complementary Biomarkers to Torquetenovirus (TTV). Int. J. Mol. Sci. 2025, 26, 1022. [Google Scholar] [CrossRef]
- Zuniga, E.I.; Macal, M.; Lewis, G.M.; Harker, J.A. Innate and Adaptive Immune Regulation During Chronic Viral Infections. Annu. Rev. Virol. 2015, 2, 573–597. [Google Scholar] [CrossRef]



Disclaimer/Publisher’s Note: The statements, opinions and data contained in all publications are solely those of the individual author(s) and contributor(s) and not of MDPI and/or the editor(s). MDPI and/or the editor(s) disclaim responsibility for any injury to people or property resulting from any ideas, methods, instructions or products referred to in the content. |
© 2025 by the authors. Licensee MDPI, Basel, Switzerland. This article is an open access article distributed under the terms and conditions of the Creative Commons Attribution (CC BY) license (https://creativecommons.org/licenses/by/4.0/).
Share and Cite
Islam, M.-T.; Webb, B.; Ramamoorthy, S. Immune Responses and Replication of Rescued Torque Teno Virus (TTSuV1) in Mice. Viruses 2025, 17, 1105. https://doi.org/10.3390/v17081105
Islam M-T, Webb B, Ramamoorthy S. Immune Responses and Replication of Rescued Torque Teno Virus (TTSuV1) in Mice. Viruses. 2025; 17(8):1105. https://doi.org/10.3390/v17081105
Chicago/Turabian StyleIslam, Md-Tariqul, Brett Webb, and Sheela Ramamoorthy. 2025. "Immune Responses and Replication of Rescued Torque Teno Virus (TTSuV1) in Mice" Viruses 17, no. 8: 1105. https://doi.org/10.3390/v17081105
APA StyleIslam, M.-T., Webb, B., & Ramamoorthy, S. (2025). Immune Responses and Replication of Rescued Torque Teno Virus (TTSuV1) in Mice. Viruses, 17(8), 1105. https://doi.org/10.3390/v17081105

