Single-Dose Intranasal or Intramuscular Administration of Simian Adenovirus-Based H1N1 Vaccine Induces a Robust Humoral Response and Complete Protection in Mice
Abstract
1. Introduction
2. Materials and Methods
2.1. Cells and Viruses
2.2. Generation of Replication-Defective Recombinant SAd25 Vector (rSAd25-H1)
2.3. Western Blotting
2.4. Immunization and Blood Serum Collection
2.5. Nasal Wash (NW) and Bronchoalveolar Lavage (BAL) Collection
2.6. Enzyme-Linked Immunosorbent Assay (ELISA)
2.7. Hemagglutination Inhibition (HI) Assay
2.8. Influenza Virus Challenge
2.9. Statistical Analysis
3. Results
3.1. Generation of a Simian Adenovirus Type 25 Vector Expressing the HA Gene of H1N1 IAV
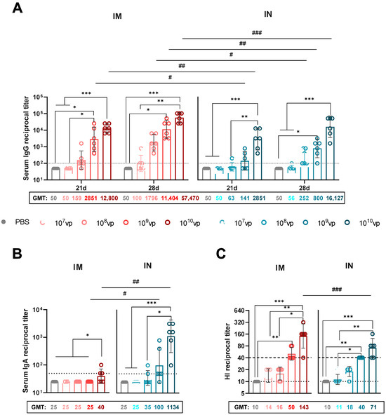
3.2. rSAd25-H1 Elicits a Systemic Humoral Immune Response Following a Single Immunization
3.3. Administration of rSAd25-H1 Induces a Robust Mucosal Humoral Response
3.4. Route of rSAd25-H1 Administration Affects IgG Isotype Profiles and Th1/Th2 Polarization
3.5. A Single Immunization with rSAd25-H1 Protects Mice from Lethal H1N1 IAV Infection
4. Discussion
Author Contributions
Funding
Institutional Review Board Statement
Data Availability Statement
Conflicts of Interest
References
- Iuliano, A.D.; Roguski, K.M.; Chang, H.H.; Muscatello, D.J.; Palekar, R.; Tempia, S.; Cohen, C.; Gran, J.M.; Schanzer, D.; Cowling, B.J.; et al. Estimates of Global Seasonal Influenza-Associated Respiratory Mortality: A Modelling Study. Lancet 2018, 391, 1285–1300. [Google Scholar] [CrossRef]
- Caini, S.; Meijer, A.; Nunes, M.C.; Henaff, L.; Zounon, M.; Boudewijns, B.; Del Riccio, M.; Paget, J. Probable Extinction of Influenza B/Yamagata and Its Public Health Implications: A Systematic Literature Review and Assessment of Global Surveillance Databases. Lancet Microbe 2024, 5, 100851. [Google Scholar] [CrossRef]
- Okoli, G.N.; Racovitan, F.; Abdulwahid, T.; Righolt, C.H.; Mahmud, S.M. Variable Seasonal Influenza Vaccine Effectiveness across Geographical Regions, Age Groups and Levels of Vaccine Antigenic Similarity with Circulating Virus Strains: A Systematic Review and Meta-Analysis of the Evidence from Test-Negative Design Studies after the 2009/10 Influenza Pandemic. Vaccine 2021, 39, 1225–1240. [Google Scholar] [PubMed]
- Rajaram, S.; Wojcik, R.; Moore, C.; Ortiz de Lejarazu, R.; de Lusignan, S.; Montomoli, E.; Rossi, A.; Pérez-Rubio, A.; Trilla, A.; Baldo, V.; et al. The Impact of Candidate Influenza Virus and Egg-Based Manufacture on Vaccine Effectiveness: Literature Review and Expert Consensus. Vaccine 2020, 38, 6047–6056. [Google Scholar] [CrossRef] [PubMed]
- An, Y.; Parsons, L.M.; Jankowska, E.; Melnyk, D.; Joshi, M.; Cipollo, J.F. N-Glycosylation of Seasonal Influenza Vaccine Hemagglutinins: Implication for Potency Testing and Immune Processing. J. Virol. 2019, 93, e01693-18. [Google Scholar] [CrossRef]
- Gerdil, C. The Annual Production Cycle for Influenza Vaccine. Vaccine 2003, 21, 1776–1779. [Google Scholar] [CrossRef] [PubMed]
- Logunov, D.Y.; Dolzhikova, I.V.; Shcheblyakov, D.V.; Tukhvatulin, A.I.; Zubkova, O.V.; Dzharullaeva, A.S.; Kovyrshina, A.V.; Lubenets, N.L.; Grousova, D.M.; Erokhova, A.S.; et al. Safety and Efficacy of an RAd26 and RAd5 Vector-Based Heterologous Prime-Boost COVID-19 Vaccine: An Interim Analysis of a Randomised Controlled Phase 3 Trial in Russia. Lancet 2021, 397, 671–681. [Google Scholar] [CrossRef] [PubMed]
- Liu, X.; Munro, A.P.S.; Feng, S.; Janani, L.; Aley, P.K.; Babbage, G.; Baxter, D.; Bula, M.; Cathie, K.; Chatterjee, K.; et al. Persistence of Immunogenicity after Seven COVID-19 Vaccines given as Third Dose Boosters Following Two Doses of ChAdOx1 NCov-19 or BNT162b2 in the UK: Three Month Analyses of the COV-BOOST Trial. J. Infect. 2022, 84, 795–813. [Google Scholar] [CrossRef]
- Dold, C.; Oguti, B.; Silva-Reyes, L.; Stanzelova, A.; Raymond, M.; Smith, C.C.; Moore, M.; Barton, A.; Choi, E.M.; Plested, E.; et al. A Phase 1/2a Clinical Trial to Assess Safety and Immunogenicity of an Adenoviral-Vectored Capsular Group B Meningococcal Vaccine. Sci. Transl. Med. 2025, 17, eadn1441. [Google Scholar] [CrossRef]
- Sakurai, F.; Tachibana, M.; Mizuguchi, H. Adenovirus Vector-Based Vaccine for Infectious Diseases. Drug Metab. Pharmacokinet. 2022, 42, 100432. [Google Scholar] [CrossRef]
- Logunov, D.Y.; Dolzhikova, I.V.; Zubkova, O.V.; Tukhvatullin, A.I.; Shcheblyakov, D.V.; Dzharullaeva, A.S.; Grousova, D.M.; Erokhova, A.S.; Kovyrshina, A.V.; Botikov, A.G.; et al. Safety and Immunogenicity of an RAd26 and RAd5 Vector-Based Heterologous Prime-Boost COVID-19 Vaccine in Two Formulations: Two Open, Non-Randomised Phase 1/2 Studies from Russia. Lancet 2020, 396, 887–897. [Google Scholar] [CrossRef]
- Peiperl, L.; Morgan, C.; Moodie, Z.; Li, H.; Russell, N.; Graham, B.S.; Tomaras, G.D.; De Rosa, S.C.; McElrath, M.J. Safety and Immunogenicity of a Replication-Defective Adenovirus Type 5 HIV Vaccine in Ad5-Seronegative Persons: A Randomized Clinical Trial (HVTN 054). PLoS ONE 2010, 5, e13579. [Google Scholar] [CrossRef] [PubMed]
- Sheetikov, S.A.; Khmelevskaya, A.A.; Zornikova, K.V.; Zvyagin, I.V.; Shomuradova, A.S.; Serdyuk, Y.V.; Shakirova, N.T.; Peshkova, I.O.; Titov, A.; Romaniuk, D.S.; et al. Clonal Structure and the Specificity of Vaccine-Induced T Cell Response to SARS-CoV-2 Spike Protein. Front. Immunol. 2024, 15, 1369436. [Google Scholar] [CrossRef] [PubMed]
- Li, N.; Cooney, A.L.; Zhang, W.; Ehrhardt, A.; Sinn, P.L. Enhanced Tropism of Species B1 Adenoviral-Based Vectors for Primary Human Airway Epithelial Cells. Mol. Ther. Methods Clin. Dev. 2019, 14, 228–236. [Google Scholar] [CrossRef] [PubMed]
- Chavda, V.P.; Vora, L.K.; Pandya, A.K.; Patravale, V.B. Intranasal Vaccines for SARS-CoV-2: From Challenges to Potential in COVID-19 Management. Drug Discov. Today 2021, 26, 2619–2636. [Google Scholar] [CrossRef]
- Vavilova, I.V.; Ozharovskaia, T.A.; Zubkova, O.V.; Popova, O.; Voronina, D.V.; Goldovskaya, P.P.; Zrelkin, D.I.; Dzharullaeva, A.S.; Dolzhikova, I.V.; Shcheblyakov, D.V.; et al. In Vitro and in Vivo Tropism and Biodistribution of Recombinant Simian Adenovirus Type 25. J. Microbiol. Epidemiol. Immunobiol. 2024, 101, 594–605. [Google Scholar] [CrossRef]
- Ozharovskaia, T.; Popova, O.; Zubkova, O.; Vavilova, I.; Pochtovyy, A.; Shcheblyakov, D.; Gushchin, V.; Logunov, D.; Gintsburg, A. Development and Characterization of a Vector System Based on the Simian Adenovirus Type 25. Bull. Russ. State Med. Univ. 2023, 1, 4–11. [Google Scholar] [CrossRef]
- Tukhvatulin, A.I.; Gordeychuk, I.V.; Dolzhikova, I.V.; Dzharullaeva, A.S.; Krasina, M.E.; Bayurova, E.O.; Grousova, D.M.; Kovyrshina, A.V.; Kondrashova, A.S.; Avdoshina, D.V.; et al. Immunogenicity and Protectivity of Intranasally Delivered Vector-Based Heterologous Prime-Boost COVID-19 Vaccine Sputnik V in Mice and Non-Human Primates. Emerg. Microbes Infect. 2022, 11, 2229–2247. [Google Scholar] [CrossRef]
- Zhu, L.; Li, Y.; Li, S.; Li, H.; Qiu, Z.; Lee, C.; Lu, H.; Lin, X.; Zhao, R.; Chen, L.; et al. Inhibition of Influenza A Virus (H1N1) Fusion by Benzenesulfonamide Derivatives Targeting Viral Hemagglutinin. PLoS ONE 2011, 6, e29120. [Google Scholar] [CrossRef]
- Coudeville, L.; Bailleux, F.; Riche, B.; Megas, F.; Andre, P.; Ecochard, R. Relationship between haemagglutination-inhibiting antibody titres and clinical protection against influenza: Development and application of a bayesian random-effects model. BMC Med. Res. Methodol. 2010, 10, 18. [Google Scholar] [CrossRef]
- Nimmerjahn, F.; Ravetch, J.V. Divergent Immunoglobulin G Subclass Activity Through Selective Fc Receptor Binding. Science 2005, 310, 1510–1512. [Google Scholar] [CrossRef]
- Verma, S.K.; Ana-Sosa-Batiz, F.; Timis, J.; Shafee, N.; Maule, E.; Pinto, P.B.A.; Conner, C.; Valentine, K.M.; Cowley, D.O.; Miller, R.; et al. Influence of Th1 versus Th2 Immune Bias on Viral, Pathological, and Immunological Dynamics in SARS-CoV-2 Variant-Infected Human ACE2 Knock-in Mice. EBioMedicine 2024, 108, 105361. [Google Scholar] [CrossRef]
- Pertmer, T.M.; Roberts, T.R.; Haynes, J.R. Influenza Virus Nucleoprotein-Specific Immunoglobulin G Subclass and Cytokine Responses Elicited by DNA Vaccination Are Dependent on the Route of Vector DNA Delivery. J. Virol. 1996, 70, 6119–6125. [Google Scholar] [CrossRef]
- Pertmer, T.M.; Robinson, H.L. Studies on Antibody Responses Following Neonatal Immunization with Influenza Hemagglutinin DNA or Protein. Virology 1999, 257, 406–414. [Google Scholar] [CrossRef] [PubMed][Green Version]
- Chung, N.-H.; Chen, Y.-C.; Yang, S.-J.; Lin, Y.-C.; Dou, H.-Y.; Hui-Ching Wang, L.; Liao, C.-L.; Chow, Y.-H. Induction of Th1 and Th2 in the Protection against SARS-CoV-2 through Mucosal Delivery of an Adenovirus Vaccine Expressing an Engineered Spike Protein. Vaccine 2022, 40, 574–586. [Google Scholar] [CrossRef] [PubMed]
- Elderfield, R.; Barclay, W. Influenza Pandemics. Adv. Exp. Med. Biol. 2012, 719, 81–103. [Google Scholar]
- McCann, N.; O’Connor, D.; Lambe, T.; Pollard, A.J. Viral Vector Vaccines. Curr. Opin. Immunol. 2022, 77, 102210. [Google Scholar] [CrossRef]
- Zhang, H.; Wang, H.; An, Y.; Chen, Z. Construction and Application of Adenoviral Vectors. Mol. Ther. Nucleic Acids 2023, 34, 102027. [Google Scholar] [CrossRef]
- Murala, M.S.T.; Gairola, V.; Sayedahmed, E.E.; Mittal, S.K. Next-Generation Adenoviral Vector-Based Vaccines for Severe Acute Respiratory Syndrome Coronavirus-2. Vaccines 2025, 13, 406. [Google Scholar] [CrossRef]
- Croyle, M.A.; Patel, A.; Tran, K.N.; Gray, M.; Zhang, Y.; Strong, J.E.; Feldmann, H.; Kobinger, G.P. Nasal delivery of an adenovirus-based vaccine bypasses pre-existing immunity to the vaccine carrier and improves the immune response in mice. PLoS ONE 2008, 3, e3548. [Google Scholar] [CrossRef]
- McCoy, K.; Tatsis, N.; Korioth-Schmitz, B.; Lasaro, M.O.; Hensley, S.E.; Lin, S.W.; Li, Y.; Giles-Davis, W.; Cun, A.; Zhou, D.; et al. Effect of preexisting immunity to adenovirus human serotype 5 antigens on the immune responses of nonhuman primates to vaccine regimens based on human- or chimpanzee-derived adenovirus vectors. J. Virol. 2007, 81, 6594–6604. [Google Scholar] [CrossRef] [PubMed]
- Ersching, J.; Hernandez, M.I.M.; Cezarotto, F.S.; Ferreira, J.D.S.; Martins, A.B.; Switzer, W.M.; Xiang, Z.; Ertl, H.C.J.; Zanetti, C.R.; Pinto, A.R. Neutralizing Antibodies to Human and Simian Adenoviruses in Humans and New-World Monkeys. Virology 2010, 407, 1–6. [Google Scholar] [CrossRef]
- Roy, S.; Medina-Jaszek, A.; Wilson, M.J.; Sandhu, A.; Calcedo, R.; Lin, J.; Wilson, J.M. Creation of a Panel of Vectors Based on Ape Adenovirus Isolates. J. Gene Med. 2011, 13, 17–25. [Google Scholar] [CrossRef] [PubMed]
- Xing, M.; Hu, G.; Wang, X.; Wang, Y.; He, F.; Dai, W.; Wang, X.; Niu, Y.; Liu, J.; Liu, H.; et al. An Intranasal Combination Vaccine Induces Systemic and Mucosal Immunity against COVID-19 and Influenza. NPJ Vaccines 2024, 9, 64. [Google Scholar] [CrossRef] [PubMed]
- Miao, J.; Li, X.; Li, Y.; Mao, L.; Suo, W.; Lan, J. Single-Dose Intranasal Immunization with ChAd68-Vectored Prefusion F Vaccines Confers Sustained Protection Against Respiratory Syncytial Virus in Murine Models. Vaccines 2025, 13, 528. [Google Scholar] [CrossRef]
- Rappaport, A.R.; Bekerman, E.; Boucher, G.R.; Sung, J.; Carr, B.; Corzo, C.A.; Larson, H.; Kachura, M.A.; Scallan, C.D.; Geleziunas, R.; et al. Differential Shaping of T Cell Responses Elicited by Heterologous ChAd68/Self-Amplifying MRNA SIV Vaccine in Macaques in Combination with ACTLA4, APD-1, or FLT3R Agonist. J. Immunol. 2025, 214, 489–501. [Google Scholar] [CrossRef]
- Wang, X.; Fang, Z.; Xiong, J.; Yang, K.; Chi, Y.; Tang, X.; Ma, L.; Zhang, R.; Deng, F.; Lan, K.; et al. A Chimpanzee Adenoviral Vector-Based Rabies Vaccine Protects Beagle Dogs from Lethal Rabies Virus Challenge. Virology 2019, 536, 32–38. [Google Scholar] [CrossRef]
- Wang, S.; Qin, M.; Xu, L.; Mu, T.; Zhao, P.; Sun, B.; Wu, Y.; Song, L.; Wu, H.; Wang, W.; et al. Aerosol Inhalation of Chimpanzee Adenovirus Vectors (ChAd68) Expressing Ancestral or Omicron BA.1 Stabilized Pre-Fusion Spike Glycoproteins Protects Non-Human Primates against SARS-CoV-2 Infection. Vaccines 2023, 11, 1427. [Google Scholar] [CrossRef]
- Palmer, C.D.; Rappaport, A.R.; Davis, M.J.; Hart, M.G.; Scallan, C.D.; Hong, S.-J.; Gitlin, L.; Kraemer, L.D.; Kounlavouth, S.; Yang, A.; et al. Individualized, Heterologous Chimpanzee Adenovirus and Self-Amplifying MRNA Neoantigen Vaccine for Advanced Metastatic Solid Tumors: Phase 1 Trial Interim Results. Nat. Med. 2022, 28, 1619–1629. [Google Scholar] [CrossRef]
- Yunis, J.; Short, K.R.; Yu, D. Severe Respiratory Viral Infections: T-Cell Functions Diverging from Immunity to Inflammation. Trends Microbiol. 2023, 31, 644–656. [Google Scholar] [CrossRef]
- Mettelman, R.C.; Allen, E.K.; Thomas, P.G. Mucosal Immune Responses to Infection and Vaccination in the Respiratory Tract. Immunity 2022, 55, 749–780. [Google Scholar] [CrossRef]
- Ainai, A.; Suzuki, T.; Tamura, S.; Hasegawa, H. Intranasal Administration of Whole Inactivated Influenza Virus Vaccine as a Promising Influenza Vaccine Candidate. Viral Immunol. 2017, 30, 451–462. [Google Scholar] [CrossRef]
- Uno, N.; Ebensen, T.; Guzman, C.A.; Ross, T.M. Intranasal Administration of Octavalent Next-Generation Influenza Vaccine Elicits Protective Immune Responses against Seasonal and Pre-Pandemic Viruses. J. Virol. 2024, 98, e00354-24. [Google Scholar] [CrossRef]
- Tamura, S.; Ainai, A.; Suzuki, T.; Kurata, T.; Hasegawa, H. Intranasal Inactivated Influenza Vaccines: A Reasonable Approach to Improve the Efficacy of Influenza Vaccine? Jpn. J. Infect. Dis. 2016, 69, 165–179. [Google Scholar] [CrossRef]
- Ainai, A.; van Riet, E.; Ito, R.; Ikeda, K.; Senchi, K.; Suzuki, T.; Tamura, S.; Asanuma, H.; Odagiri, T.; Tashiro, M.; et al. Human Immune Responses Elicited by an Intranasal Inactivated H5 Influenza Vaccine. Microbiol. Immunol. 2020, 64, 313–325. [Google Scholar] [CrossRef]
- Lian, Y.-B.; Hu, M.-J.; Guo, T.-K.; Yang, Y.-L.; Zhang, R.-R.; Huang, J.-S.; Yu, L.-J.; Shi, C.-W.; Yang, G.-L.; Huang, H.-B.; et al. The Protective Effect of Intranasal Immunization with Influenza Virus Recombinant Adenovirus Vaccine on Mucosal and Systemic Immune Response. Int. Immunopharmacol. 2024, 130, 111710. [Google Scholar] [CrossRef] [PubMed]
- Kim, E.H.; Park, H.-J.; Han, G.-Y.; Song, M.-K.; Pereboev, A.; Hong, J.S.; Chang, J.; Byun, Y.-H.; Seong, B.L.; Nguyen, H.H. Intranasal Adenovirus-Vectored Vaccine for Induction of Long-Lasting Humoral Immunity-Mediated Broad Protection against Influenza in Mice. J. Virol. 2014, 88, 9693–9703. [Google Scholar] [CrossRef] [PubMed]
- Li, J.; Wang, T.; Guo, X.; Jiang, Y.; Jin, L.; Chu, Q.; Shan, X.; Zhang, L.; Han, R.; Zhai, C.; et al. Broad Mucosal and Systemic Immunity in Mice Induced by Intranasal Booster With a Novel Recombinant Adenoviral Based Vaccine Protects Against Divergent Influenza A Virus. J. Med. Virol. 2025, 97, e70326. [Google Scholar] [CrossRef]
- Tasker, S.; Wight O’Rourke, A.; Suyundikov, A.; Jackson Booth, P.-G.; Bart, S.; Krishnan, V.; Zhang, J.; Anderson, K.J.; Georges, B.; Roberts, M.S. Safety and Immunogenicity of a Novel Intranasal Influenza Vaccine (NasoVAX): A Phase 2 Randomized, Controlled Trial. Vaccines 2021, 9, 224. [Google Scholar] [CrossRef] [PubMed]
- Braucher, D.R.; Henningson, J.N.; Loving, C.L.; Vincent, A.L.; Kim, E.; Steitz, J.; Gambotto, A.A.; Kehrli, M.E. Intranasal Vaccination with Replication-Defective Adenovirus Type 5 Encoding Influenza Virus Hemagglutinin Elicits Protective Immunity to Homologous Challenge and Partial Protection to Heterologous Challenge in Pigs. Clin. Vaccine Immunol. 2012, 19, 1722–1729. [Google Scholar] [CrossRef]
- Lapuente, D.; Ruzsics, Z.; Thirion, C.; Tenbusch, M. Evaluation of Adenovirus 19a as a Novel Vector for Mucosal Vaccination against Influenza A Viruses. Vaccine 2018, 36, 2712–2720. [Google Scholar] [CrossRef]
- Sayedahmed, E.E.; Hassan, A.O.; Kumari, R.; Cao, W.; Gangappa, S.; York, I.; Sambhara, S.; Mittal, S.K. A Bovine Adenoviral Vector-Based H5N1 Influenza -Vaccine Provides Enhanced Immunogenicity and Protection at a Significantly Low Dose. Mol. Ther. Methods Clin. Dev. 2018, 10, 210–222. [Google Scholar] [CrossRef] [PubMed]
- Vitelli, A.; Quirion, M.R.; Lo, C.-Y.; Misplon, J.A.; Grabowska, A.K.; Pierantoni, A.; Ammendola, V.; Price, G.E.; Soboleski, M.R.; Cortese, R.; et al. Vaccination to Conserved Influenza Antigens in Mice Using a Novel Simian Adenovirus Vector, PanAd3, Derived from the Bonobo Pan Paniscus. PLoS ONE 2013, 8, e55435. [Google Scholar] [CrossRef]
- Vatzia, E.; Allen, E.R.; Manjegowda, T.; Morris, S.; McNee, A.; Martini, V.; Kaliath, R.; Ulaszewska, M.; Boyd, A.; Paudyal, B.; et al. Respiratory and Intramuscular Immunization With ChAdOx2-NPM1-NA Induces Distinct Immune Responses in H1N1pdm09 Pre-Exposed Pigs. Front. Immunol. 2021, 12, 763912. [Google Scholar] [CrossRef] [PubMed]
- Benne, C.A.; Harmsen, M.; van der Graaff, W.; Verheul, A.F.M.; Snippe, H.; Kraaijeveld, C.A. Influenza Virus Neutralizing Antibodies and IgG Isotype Profiles after Immunization of Mice with Influenza A Subunit Vaccine Using Various Adjuvants. Vaccine 1997, 15, 1039–1044. [Google Scholar] [CrossRef] [PubMed]
- Huber, V.C.; McKeon, R.M.; Brackin, M.N.; Miller, L.A.; Keating, R.; Brown, S.A.; Makarova, N.; Perez, D.R.; MacDonald, G.H.; McCullers, J.A. Distinct Contributions of Vaccine-Induced Immunoglobulin G1 (IgG1) and IgG2a Antibodies to Protective Immunity against Influenza. Clin. Vaccine Immunol. 2006, 13, 981–990. [Google Scholar] [CrossRef]
- Bruhns, P.; Jönsson, F. Mouse and Human FcR Effector Functions. Immunol. Rev. 2015, 268, 25–51. [Google Scholar] [CrossRef]
- Hovden, A.-O.; Cox, R.J.; Haaheim, L.R. Whole Influenza Virus Vaccine Is More Immunogenic than Split Influenza Virus Vaccine and Induces Primarily an IgG2a Response in BALB/c Mice. Scand. J. Immunol. 2005, 62, 36–44. [Google Scholar] [CrossRef]
- Moran, T.M.; Park, H.; Fernandez-Sesma, A.; Schulman, J.L. Th2 Responses to Inactivated Influenza Virus Can Be Converted to Th1 Responses and Facilitate Recovery from Heterosubtypic Virus Infection. J. Infect. Dis. 1999, 180, 579–585. [Google Scholar] [CrossRef]
- Mohanan, D.; Slütter, B.; Henriksen-Lacey, M.; Jiskoot, W.; Bouwstra, J.A.; Perrie, Y.; Kündig, T.M.; Gander, B.; Johansen, P. Administration Routes Affect the Quality of Immune Responses: A Cross-Sectional Evaluation of Particulate Antigen-Delivery Systems. J. Control. Release 2010, 147, 342–349. [Google Scholar] [CrossRef]
- Joseph, J. Harnessing Nasal Immunity with IgA to Prevent Respiratory Infections. Immuno 2022, 2, 571–583. [Google Scholar] [CrossRef]
- Shikina, T.; Hiroi, T.; Iwatani, K.; Jang, M.H.; Fukuyama, S.; Tamura, M.; Kubo, T.; Ishikawa, H.; Kiyono, H. IgA Class Switch Occurs in the Organized Nasopharynx- and Gut-Associated Lymphoid Tissue, but Not in the Diffuse Lamina Propria of Airways and Gut. J. Immunol. 2004, 172, 6259–6264. [Google Scholar] [CrossRef] [PubMed]
- Hemmi, T.; Ainai, A.; Hashiguchi, T.; Tobiume, M.; Kanno, T.; Iwata-Yoshikawa, N.; Iida, S.; Sato, Y.; Miyamoto, S.; Ueno, A.; et al. Intranasal Vaccination Induced Cross-Protective Secretory IgA Antibodies against SARS-CoV-2 Variants with Reducing the Potential Risk of Lung Eosinophilic Immunopathology. Vaccine 2022, 40, 5892–5903. [Google Scholar] [CrossRef] [PubMed]
- Zhang, P.; Luo, S.; Zou, P.; Deng, Q.; Wang, C.; Li, J.; Cai, P.; Zhang, L.; Li, C.; Li, T. A Novel Simian Adenovirus-Vectored COVID-19 Vaccine Elicits Effective Mucosal and Systemic Immunity in Mice by Intranasal and Intramuscular Vaccination Regimens. Microbiol. Spectr. 2023, 11, e0179423. [Google Scholar] [CrossRef] [PubMed]
- Janssens, Y.; Joye, J.; Waerlop, G.; Clement, F.; Leroux-Roels, G.; Leroux-Roels, I. The Role of Cell-Mediated Immunity against Influenza and Its Implications for Vaccine Evaluation. Front. Immunol. 2022, 13, 959379. [Google Scholar] [CrossRef]
- Rosenbaum, P.; Tchitchek, N.; Joly, C.; Rodriguez Pozo, A.; Stimmer, L.; Langlois, S.; Hocini, H.; Gosse, L.; Pejoski, D.; Cosma, A.; et al. Vaccine Inoculation Route Modulates Early Immunity and Consequently Antigen-Specific Immune Response. Front. Immunol. 2021, 12, 645210. [Google Scholar] [CrossRef]
- Jansen, J.M.; Gerlach, T.; Elbahesh, H.; Rimmelzwaan, G.F.; Saletti, G. Influenza Virus-Specific CD4+ and CD8+ T Cell-Mediated Immunity Induced by Infection and Vaccination. J. Clin. Virol. 2019, 119, 44–52. [Google Scholar] [CrossRef]






Disclaimer/Publisher’s Note: The statements, opinions and data contained in all publications are solely those of the individual author(s) and contributor(s) and not of MDPI and/or the editor(s). MDPI and/or the editor(s) disclaim responsibility for any injury to people or property resulting from any ideas, methods, instructions or products referred to in the content. |
© 2025 by the authors. Licensee MDPI, Basel, Switzerland. This article is an open access article distributed under the terms and conditions of the Creative Commons Attribution (CC BY) license (https://creativecommons.org/licenses/by/4.0/).
Share and Cite
Voronina, D.V.; Vavilova, I.V.; Zubkova, O.V.; Ozharovskaia, T.A.; Popova, O.; Chugunova, A.S.; Goldovskaya, P.P.; Zrelkin, D.I.; Savina, D.M.; Favorskaya, I.A.; et al. Single-Dose Intranasal or Intramuscular Administration of Simian Adenovirus-Based H1N1 Vaccine Induces a Robust Humoral Response and Complete Protection in Mice. Viruses 2025, 17, 1085. https://doi.org/10.3390/v17081085
Voronina DV, Vavilova IV, Zubkova OV, Ozharovskaia TA, Popova O, Chugunova AS, Goldovskaya PP, Zrelkin DI, Savina DM, Favorskaya IA, et al. Single-Dose Intranasal or Intramuscular Administration of Simian Adenovirus-Based H1N1 Vaccine Induces a Robust Humoral Response and Complete Protection in Mice. Viruses. 2025; 17(8):1085. https://doi.org/10.3390/v17081085
Chicago/Turabian StyleVoronina, Daria V., Irina V. Vavilova, Olga V. Zubkova, Tatiana A. Ozharovskaia, Olga Popova, Anastasia S. Chugunova, Polina P. Goldovskaya, Denis I. Zrelkin, Daria M. Savina, Irina A. Favorskaya, and et al. 2025. "Single-Dose Intranasal or Intramuscular Administration of Simian Adenovirus-Based H1N1 Vaccine Induces a Robust Humoral Response and Complete Protection in Mice" Viruses 17, no. 8: 1085. https://doi.org/10.3390/v17081085
APA StyleVoronina, D. V., Vavilova, I. V., Zubkova, O. V., Ozharovskaia, T. A., Popova, O., Chugunova, A. S., Goldovskaya, P. P., Zrelkin, D. I., Savina, D. M., Favorskaya, I. A., Shcheblyakov, D. V., Logunov, D. Y., & Gintsburg, A. L. (2025). Single-Dose Intranasal or Intramuscular Administration of Simian Adenovirus-Based H1N1 Vaccine Induces a Robust Humoral Response and Complete Protection in Mice. Viruses, 17(8), 1085. https://doi.org/10.3390/v17081085

