TRIM5α/Cyclophilin A-Modified MDBK Cells for Lentiviral-Based Gene Editing
Abstract
1. Introduction
2. Materials and Methods
2.1. Plasmid Construction
2.2. Cell Culture
2.3. siRNA-Mediated Gene Knockdown
2.4. Generation of a Cas9-Inducible Expression MDBK Cell Line (MDBK-iCas9)
2.5. Generation of a TRIM5α Knock-Out Cell Line (MDBK-iCas9TRIM5α−/−)
2.5.1. Screening of sgRNA
2.5.2. Transfection of MDBK-iCas9 Cells and Single-Clone Selection
2.5.3. DNA Extraction, PCR, and Sequencing
2.5.4. Western Blot Identification
2.6. Generation of an NCL Knock-Out MDBK Cell Line
2.7. Generation of a PPIA Knock-Out MDBK Cell Line
2.8. Generation of a Bovine TRIM5α/PPIA-Inducible Expression 293T Cell Line
2.9. Quantification of mRNA via RT-PCR
2.10. Statistical Analysis
3. Results
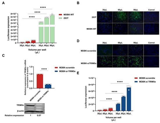
3.1. TRIM5α Limited Lentivirus Infection Efficiency in MDBK Cells
3.2. Generation of an Engineered MDBK Cell Line for Gene Editing
3.3. The MDBK-iCas9TRIM5α−/− Cell Line Exhibits Enhanced Capability for Gene Editing
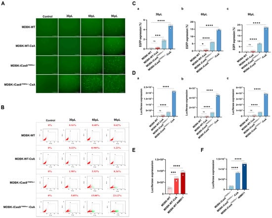
3.4. The Absence of TRIM5α and the Addition of CsA Can Independently Exert a Lentivirus-Promoting Effect in MDBK Cells
3.5. CypA Functions as a Lentivirus Restriction Factor Independently of TRIM5α in Bovine Cells
4. Discussion
Author Contributions
Funding
Institutional Review Board Statement
Informed Consent Statement
Data Availability Statement
Acknowledgments
Conflicts of Interest
References
- Fu, Q.; Shi, H.; Ren, Y.; Guo, F.; Ni, W.; Qiao, J.; Wang, P.; Zhang, H.; Chen, C. Bovine viral diarrhea virus infection induces autophagy in MDBK cells. J. Microbiol. 2014, 52, 619–625. [Google Scholar] [CrossRef] [PubMed]
- Fay, P.C.; Cook, C.G.; Wijesiriwardana, N.; Tore, G.; Comtet, L.; Carpentier, A.; Shih, B.; Freimanis, G.; Haga, I.R.; Beard, P.M. Madin-Darby bovine kidney (MDBK) cells are a suitable cell line for the propagation and study of the bovine poxvirus lumpy skin disease virus. J. Virol. Methods 2020, 285, 113943. [Google Scholar] [CrossRef] [PubMed]
- Osorio, J.S.; Bionaz, M. Plasmid transfection in bovine cells: Optimization using a realtime monitoring of green fluorescent protein and effect on gene reporter assay. Gene 2017, 626, 200–208. [Google Scholar] [CrossRef] [PubMed]
- Liu, Y.P.; Berkhout, B. HIV-1-based lentiviral vectors. Methods Mol. Biol. 2014, 1087, 273–284. [Google Scholar]
- Nakayama, E.E.; Shioda, T. Anti-retroviral activity of TRIM5 alpha. Rev. Med. Virol. 2010, 20, 77–92. [Google Scholar] [CrossRef]
- Si, Z.; Vandegraaff, N.; O’Huigin, C.; Song, B.; Yuan, W.; Xu, C.; Perron, M.; Li, X.; Marasco, W.A.; Engelman, A.; et al. Evolution of a Cytoplasmic Tripartite Motif (Trim) Protein in Cows That Restricts Retroviral Infection. Proc. Natl. Acad. Sci. USA 2006, 103, 7454–7459. [Google Scholar] [CrossRef]
- Javanbakht, H.; Yuan, W.; Yeung, D.F.; Song, B.; Diaz-Griffero, F.; Li, Y.; Li, X.; Stremlau, M.; Sodroski, J. Characterization of Trim5alpha Trimerization and Its Contribution to Human Immunodeficiency Virus Capsid Binding. Virology 2006, 353, 234–246. [Google Scholar] [CrossRef]
- Ganser-Pornillos, B.K.; Pornillos, O. Restriction of Hiv-1 and Other Retroviruses by Trim5. Nat. Rev. Microbiol. 2019, 17, 546–556. [Google Scholar] [CrossRef]
- Stremlau, M.; Owens, C.M.; Perron, M.J.; Kiessling, M.; Autissier, P.; Sodroski, J. The Cytoplasmic Body Component Trim5alpha Restricts Hiv-1 Infection in Old World Monkeys. Nature 2004, 427, 848–853. [Google Scholar] [CrossRef]
- Nisole, S.; Stoye, J.P.; Saïb, A. Trim Family Proteins: Retroviral Restriction and Antiviral Defence. Nat. Rev. Microbiol. 2005, 3, 799–808. [Google Scholar] [CrossRef]
- Javanbakht, H.; Diaz-Griffero, F.; Stremlau, M.; Si, Z.; Sodroski, J. The Contribution of Ring and B-Box 2 Domains to Retroviral Restriction Mediated by Monkey Trim5alpha. J. Biol. Chem. 2005, 280, 26933–26940. [Google Scholar] [CrossRef] [PubMed]
- Wagner, J.M.; Roganowicz, M.D.; Skorupka, K.; Alam, S.L.; Christensen, D.; Doss, G.; Wan, Y.; Frank, G.A.; Ganser-Pornillos, B.K.; Sundquist, W.I.; et al. Mechanism of B-Box 2 Domain-Mediated Higher-Order Assembly of the Retroviral Restriction Factor Trim5α. Elife 2016, 5, e16309. [Google Scholar] [CrossRef] [PubMed]
- Li, X.; Li, Y.; Stremlau, M.; Yuan, W.; Song, B.; Perron, M.; Sodroski, J. Functional Replacement of the Ring, B-Box 2, and Coiled-Coil Domains of Tripartite Motif 5alpha (Trim5alpha) by Heterologous Trim Domains. J. Virol. 2006, 80, 6198–6206. [Google Scholar] [CrossRef] [PubMed]
- Pertel, T.; Hausmann, S.; Morger, D.; Züger, S.; Guerra, J.; Lascano, J.; Reinhard, C.; Santoni, F.A.; Uchil, P.D.; Chatel, L.; et al. Trim5 Is an Innate Immune Sensor for the Retrovirus Capsid Lattice. Nature 2011, 472, 361–365. [Google Scholar] [CrossRef]
- Roganowicz, M.D.; Komurlu, S.; Mukherjee, S.; Plewka, J.; Alam, S.L.; Skorupka, K.A.; Wan, Y.; Dawidowski, D.; Cafiso, D.S.; Ganser-Pornillos, B.K.; et al. Trim5α Spry/Coiled-Coil Interactions Optimize Avid Retroviral Capsid Recognition. PLoS Pathog. 2017, 13, e1006686. [Google Scholar] [CrossRef]
- Kim, K.; Dauphin, A.; Komurlu, S.; McCauley, S.M.; Yurkovetskiy, L.; Carbone, C.; Diehl, W.E.; Strambio-De-Castillia, C.; Campbell, E.M.; Luban, J. Cyclophilin a Protects Hiv-1 from Restriction by Human Trim5α. Nat. Microbiol. 2019, 4, 2044–2051. [Google Scholar] [CrossRef]
- Nisole, S.; CLynch; Stoye, J.P.; Yap, M.W. A Trim5-Cyclophilin a Fusion Protein Found in Owl Monkey Kidney Cells Can Restrict Hiv-1. Proc. Natl. Acad. Sci. USA 2004, 101, 13324–13328. [Google Scholar] [CrossRef]
- Sayah, D.M.; Sokolskaja, E.; Berthoux, L.; Luban, J. Cyclophilin a Retrotransposition into Trim5 Explains Owl Monkey Resistance to Hiv-1. Nature 2004, 430, 569–573. [Google Scholar] [CrossRef]
- Newman, R.M.; Hall, L.; Kirmaier, A.; Pozzi, L.A.; Pery, E.; Farzan, M.; O’Neil, S.P.; Johnson, W. Evolution of a Trim5-Cypa Splice Isoform in Old World Monkeys. PLoS Pathog. 2008, 4, e1000003. [Google Scholar] [CrossRef]
- Walter, D.M.; Venancio, O.S.; Buza, E.L.; Tobias, J.W.; Deshpande, C.; Gudiel, A.A.; Kim-Kiselak, C.; Cicchini, M.; Yates, T.J.; Feldser, D.M. Systematic In Vivo Inactivation of Chromatin-Regulating Enzymes Identifies Setd2 as a Potent Tumor Suppressor in Lung Adenocarcinoma. Cancer Res. 2017, 77, 1719–1729. [Google Scholar] [CrossRef]
- Livak, K.J.; Schmittgen, T.D. Analysis of relative gene expression data using real-time quantitative PCR and the 2(-Delta Delta C(T)) Method. Methods 2001, 25, 402–408. [Google Scholar] [CrossRef] [PubMed]
- Morizako, N.; Butlertanaka, E.P.; Tanaka, Y.L.; Shibata, H.; Okabayashi, T.; Mekata, H.; Saito, A. Generation of a bovine cell line for gene engineering using an HIV-1-based lentiviral vector. Sci. Rep. 2022, 12, 16952. [Google Scholar] [CrossRef] [PubMed]
- Selyutina, A.; Persaud, M.; Simons, L.M.; Bulnes-Ramos, A.; Buffone, C.; Martinez-Lopez, A.; Scoca, V.; Di Nunzio, F.; Hiatt, J.; Marson, A.; et al. Cyclophilin A Prevents HIV-1 Restriction in Lymphocytes by Blocking Human TRIM5α Binding to the Viral Core. Cell Rep. 2020, 30, 3766–3777.e6. [Google Scholar] [CrossRef] [PubMed]
- Zhang, Y.; Jiang, T.; Li, A.; Li, Z.; Hou, J.; Gao, M.; Huang, X.; Su, B.; Wu, H.; Zhang, T.; et al. Adjunct Therapy for CD4(+) T-Cell Recovery, Inflammation and Immune Activation in People Living With HIV: A Systematic Review and Meta-Analysis. Front. Immunol. 2021, 12, 632119. [Google Scholar] [CrossRef]
- Ciechomska, I.; Legat, M.; Golab, J.; Wesolowska, A.; Kurzaj, Z.; Mackiewicz, A.; Kaminska, B. Cyclosporine A and its non-immunosuppressive derivative NIM811 induce apoptosis of malignant melanoma cells in in vitro and in vivo studies. Int. J. Cancer 2005, 117, 59–67. [Google Scholar] [CrossRef]
- Zulian, A.; Rizzo, E.; Schiavone, M.; Palma, E.; Tagliavini, F.; Blaauw, B.; Merlini, L.; Maraldi, N.M.; Sabatelli, P.; Braghetta, P.; et al. NIM811, a cyclophilin inhibitor without immunosuppressive activity, is beneficial in collagen VI congenital muscular dystrophy models. Hum. Mol. Genet. 2014, 23, 5353–5363. [Google Scholar] [CrossRef]
- Braaten, D.; Franke, E.K.; Luban, J. Cyclophilin A is required for an early step in the life cycle of human immunodeficiency virus type 1 before the initiation of reverse transcription. J. Virol. 1996, 70, 3551–3560. [Google Scholar] [CrossRef]
- Berthoux, L.; Sebastian, S.; Sokolskaja, E.; Luban, J. Cyclophilin A is required for TRIM5{alpha}-mediated resistance to HIV-1 in Old World monkey cells. Proc. Natl. Acad. Sci. USA 2005, 102, 14849–14853. [Google Scholar] [CrossRef]
- Xu, X.; Duan, D.; Chen, S.-J. CRISPR-Cas9 cleavage efficiency correlates strongly with target-sgRNA folding stability: From physical mechanism to off-target assessment. Sci. Rep. 2017, 7, 143. [Google Scholar] [CrossRef]
- Liang, X.; Potter, J.; Kumar, S.; Ravinder, N.; Chesnut, J.D. Enhanced CRISPR/Cas9-mediated precise genome editing by improved design and delivery of gRNA, Cas9 nuclease, and donor DNA. J. Biotechnol. 2017, 241, 136–146. [Google Scholar] [CrossRef]
- Zhao, Y.; Lu, Y.; Richardson, S.; Sreekumar, M.; Albarnaz, J.D.; Smith, G.L. TRIM5α restricts poxviruses and is antagonized by CypA and the viral protein C6. Nature 2023, 620, 873–880. [Google Scholar] [CrossRef] [PubMed]
- Black, L.R.; Aiken, C. TRIM5alpha disrupts the structure of assembled HIV-1 capsid complexes in vitro. J. Virol. 2010, 84, 6564–6569. [Google Scholar] [CrossRef] [PubMed]
- Stremlau, M.; Perron, M.; Lee, M.; Li, Y.; Song, B.; Javanbakht, H.; Diaz-Griffero, F.; Anderson, D.J.; Sundquist, W.I.; Sodroski, J. Specific recognition and accelerated uncoating of retroviral capsids by the TRIM5alpha restriction factor. Proc. Natl. Acad. Sci. USA 2006, 103, 5514–5519. [Google Scholar] [CrossRef] [PubMed]
- Braaten, D.; Franke, E.K.; Luban, J. Cyclophilin A is required for the replication of group M human immunodeficiency virus type 1 (HIV-1) and simian immunodeficiency virus SIV(CPZ)GAB but not group O HIV-1 or other primate immunodeficiency viruses. J. Virol. 1996, 70, 4220–4227. [Google Scholar] [CrossRef]
- Braaten, D.; Luban, J. Cyclophilin A regulates HIV-1 infectivity, as demonstrated by gene targeting in human T cells. Embo j 2001, 20, 1300–1309. [Google Scholar] [CrossRef]
- Franke, E.K.; Yuan, H.E.; Luban, J. Specific incorporation of cyclophilin A into HIV-1 virions. Nature 1994, 372, 359–362. [Google Scholar] [CrossRef]
- Keckesova, Z.; Ylinen, L.M.; Towers, G.J. Cyclophilin A renders human immunodeficiency virus type 1 sensitive to Old World monkey but not human TRIM5 alpha antiviral activity. J. Virol. 2006, 80, 4683–4690. [Google Scholar] [CrossRef]
- Diaz-Griffero, F.; Vandegraaff, N.; Li, Y.; McGee-Estrada, K.; Stremlau, M.; Welikala, S.; Si, Z.; Engelman, A.; Sodroski, J. Requirements for capsid-binding and an effector function in TRIMCyp-mediated restriction of HIV-1. Virology 2006, 351, 404–419. [Google Scholar] [CrossRef]
- Towers, G.J.; Hatziioannou, T.; Cowan, S.; Goff, S.P.; Luban, J.; Bieniasz, P.D. Cyclophilin A modulates the sensitivity of HIV-1 to host restriction factors. Nat. Med. 2003, 9, 1138–1143. [Google Scholar] [CrossRef]





| Plasmids or Primers | Primers or Probes | Sequence (5′-3′) |
|---|---|---|
| pLVX-TetOn-Blast | pLVX-TetOn-blast-F | TGAGGAGGCTTTTTTGGAGGCCTAGGCTTTTGCAAAACGCGACCATGGCCAAGCCTTTGTCTCAAGAAG |
| pLVX-TetOn-blast-R | CTTTTCACAAATTTTGTAATCCAGAGGTTGATTGTTCCAGACGCGTTTAGCCCTCCCACACATAAC | |
| pLVX-TetOn-Blast-Cas9 | pLVX-TetOn-Blast-Cas9-F | TCCTACCCTCGTAAGGAATTCGCCACCATGGACAAGAAGT |
| pLVX-TetOn-Blast-Cas9-R | CAGGGGAGGTGGTCTGGATCCTCACTTATCGTGATCGTCTTTGTAAT | |
| pLVX-TetOn-Blast-bovine-TRIM5α | pLVX-TetOn-TRIM5α-F | TCCTACCCTCGTAAGGAATTCTACCCATACGATGTTCCAGATTACGCT |
| pLVX-TetOn-TRIM5α-R | TCGCAGGGGAGGTGGTCTGGATCCTCAACAGCTTGGTGAGCACAGAGT | |
| pCAGGS-TRIM5α | pCAGGS-TRIM5α-F | CAGATTACGCTGAATTCATGGCTTC |
| pCAGGS-TRIM5αR | CTGCTAGCTCGAGTCAACAGCTTGG | |
| Bovine TRIM5α sgRNA | B-TRIM5α sgRNA#1 | TCGGAGCCTCTGCACTATAT |
| Bovine TRIM5α sgRNA | B-TRIM5α sgRNA#2 | GCAGAGGCTCCGAGAGGTTA |
| Bovine TRIM5α sgRNA | B-TRIM5α sgRNA#3 | AGTGATACAGGCTTGACAGA |
| Bovine NCL sgRNA | B-NCL sgRNA | GATGAAGACGATGAGAGCAG |
| pLVX-TetOn-Blast-bovine-PPIA | pLVX-TetOn-PPIA-F | CCCTCGTAAGGAATTCATGGTCAACCCCACCGTG |
| pLVX-TetOn-PPIA-R | GAGGTGGTCTGGATCCTCACTTATCATCGTCGTCCTTATAATCGATGTCGTGATCCTTGTAGTCCCCGTCGTGGTCCTTGTAGTCGATTTGTCCACAGTCA | |
| Bovine PPIA sgRNA | B-PPIA sgRNA | AACTTTCGTGCTCTGAGCAC |
| Bovine TRIM5α mRNA | B-TRIM5α-F | ATCCAATGACCAACGCTC |
| B-TRIM5α-R | TTTTCACCACATACCCCC | |
| Bovine β-actin mRNA | B-β-actin-F | TGCTTCTAGGCGGACTGTTAG |
| B-β-actin-R | CGCAAGTTAGGTTTTGTCAAGA | |
| Bovine TRIM5α-KO identification | B-TRIM5α-KO identification-F | TCTTCACTTTTAACCTTTCCAATCATTCAGGGATCTGTGAGCGA |
| B-TRIM5α-KO identification-R | CGAAGAAAAGAGATACAGGCCTCAAGTCCCTG | |
| Bovine NCL-KO identification | B-NCL-KO identification-F | TCCATGGAATTCTCTAGGCAAGAATA |
| B-NCL-KO identification-R | GGGAAGCTAGAAGAATCTGATAAGG | |
| Bovine PPIA-KO identification | B-PPIA-KO identification-F | GACAAGGGTACTAAGCAACA |
| B-PPIA-KO identification-F | ACTAGAAGGTCACTTGGAAC |
Disclaimer/Publisher’s Note: The statements, opinions and data contained in all publications are solely those of the individual author(s) and contributor(s) and not of MDPI and/or the editor(s). MDPI and/or the editor(s) disclaim responsibility for any injury to people or property resulting from any ideas, methods, instructions or products referred to in the content. |
© 2025 by the authors. Licensee MDPI, Basel, Switzerland. This article is an open access article distributed under the terms and conditions of the Creative Commons Attribution (CC BY) license (https://creativecommons.org/licenses/by/4.0/).
Share and Cite
Wo, L.; Qi, S.; Guo, Y.; Sun, C.; Yin, X. TRIM5α/Cyclophilin A-Modified MDBK Cells for Lentiviral-Based Gene Editing. Viruses 2025, 17, 876. https://doi.org/10.3390/v17070876
Wo L, Qi S, Guo Y, Sun C, Yin X. TRIM5α/Cyclophilin A-Modified MDBK Cells for Lentiviral-Based Gene Editing. Viruses. 2025; 17(7):876. https://doi.org/10.3390/v17070876
Chicago/Turabian StyleWo, Lijing, Shuhui Qi, Yongqi Guo, Chao Sun, and Xin Yin. 2025. "TRIM5α/Cyclophilin A-Modified MDBK Cells for Lentiviral-Based Gene Editing" Viruses 17, no. 7: 876. https://doi.org/10.3390/v17070876
APA StyleWo, L., Qi, S., Guo, Y., Sun, C., & Yin, X. (2025). TRIM5α/Cyclophilin A-Modified MDBK Cells for Lentiviral-Based Gene Editing. Viruses, 17(7), 876. https://doi.org/10.3390/v17070876

