TRIM38 Inhibits Zika Virus by Upregulating RIG-I/MDA5 Pathway and Promoting Ubiquitin-Mediated Degradation of Viral NS3 Protein
Abstract
1. Introduction
2. Materials and Methods
2.1. Cell Lines, Viruses and Antibodies
2.2. Detection of TRIM38 Expression
2.3. TRIM38 Overexpression and Knockout
2.4. Quantitative RT-PCR
2.5. Growth Curve of ZIKV
2.6. Plaque Assay
2.7. Western Blotting
2.8. Co-IP Assay
2.9. Confocal Immunofluorescence Microscopy
2.10. Statistical Analyses
3. Results
3.1. TRIM38 Expression Is Upregulated by ZIKV Infection and IFN-β Stimulation
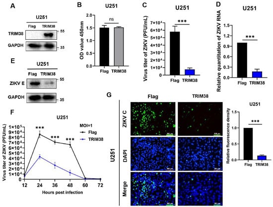
3.2. TRIM38 Overexpression Inhibits ZIKV Replication
3.3. TRIM38 Knockout Enhances ZIKV Replication
3.4. TRIM38 Upregulates the RIG-I/MDA5 Pathway
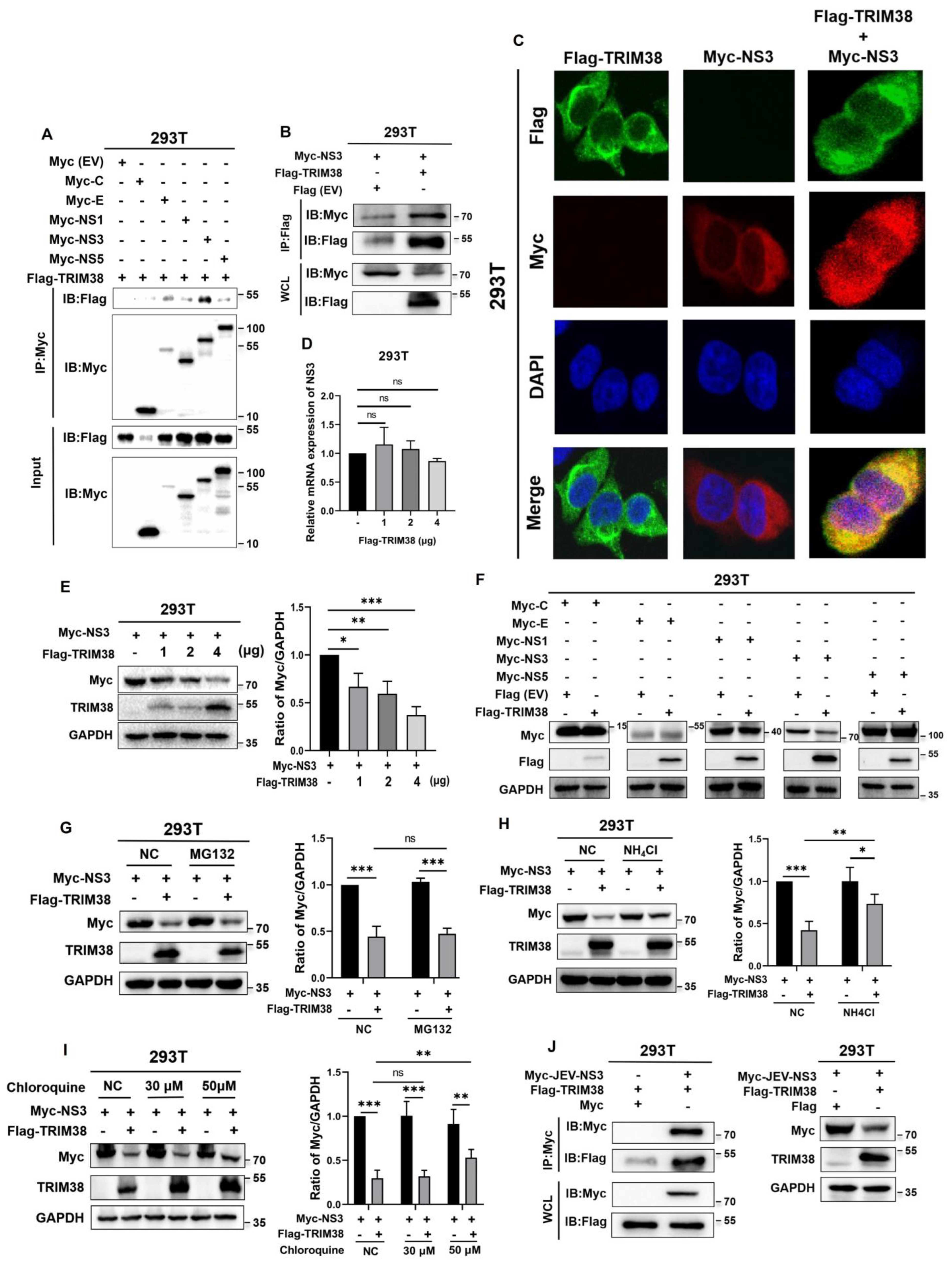
3.5. TRIM38 Interacts with the ZIKV NS3 Protein, Mediating Its Degradation Through a Lysosome-Dependent Pathway
3.6. RING Domain Is Essential for the Interaction Between TRIM38 and ZIKV NS3, and for Inhibiting ZIKV Replication
3.7. Self-Ubiquitination of TRIM38 in 293T Cells
3.8. TRIM38 Induces the Ubiquitination of NS3
4. Discussion
5. Conclusions
Author Contributions
Funding
Institutional Review Board Statement
Informed Consent Statement
Data Availability Statement
Conflicts of Interest
References
- Vue, D.; Tang, Q. Zika Virus Overview: Transmission, Origin, Pathogenesis, Animal Model and Diagnosis. Zoonoses 2021, 1, 10. [Google Scholar] [CrossRef] [PubMed]
- World Health Organization. Countries and Territories with Current or Previous Zika Virus Transmission. Available online: https://www.who.int/publications/m/item/countries-and-territories-with-current-or-previous-zika-virus-transmission (accessed on 17 November 2024).
- Pielnaa, P.; Al-Saadawe, M.; Saro, A.; Dama, M.F.; Zhou, M.; Huang, Y.; Huang, J.; Xia, Z. Zika virus-spread, epidemiology, genome, transmission cycle, clinical manifestation, associated challenges, vaccine and antiviral drug development. Virology 2020, 543, 34–42. [Google Scholar] [CrossRef] [PubMed]
- Cheong, H.C.; Cheok, Y.Y.; Chan, Y.T.; Sulaiman, S.; Looi, C.Y.; Alshanon, A.F.; Hassan, J.; Abubakar, S.; Wong, W.F. Zika Virus Vaccine: The Current State of Affairs and Challenges Posed by Antibody-Dependent Enhancement Reaction. Viral Immunol. 2022, 35, 586–596. [Google Scholar] [CrossRef] [PubMed]
- Bernardo-Menezes, L.C.; Agrelli, A.; Oliveira, A.; Moura, R.R.; Crovella, S.; Brandão, L.A.C. An overview of Zika virus genotypes and their infectivity. Rev. Soc. Bras. Med. Trop. 2022, 55, e02632022. [Google Scholar] [CrossRef] [PubMed]
- Hatakeyama, S. TRIM Family Proteins: Roles in Autophagy, Immunity, and Carcinogenesis. Trends Biochem. Sci. 2017, 42, 297–311. [Google Scholar] [CrossRef]
- van Gent, M.; Sparrer, K.M.J.; Gack, M.U. TRIM Proteins and Their Roles in Antiviral Host Defenses. Annu. Rev. Virol. 2018, 5, 385–405. [Google Scholar] [CrossRef] [PubMed]
- Esposito, D.; Koliopoulos, M.G.; Rittinger, K. Structural determinants of TRIM protein function. Biochem. Soc. Trans. 2017, 45, 183–191. [Google Scholar] [CrossRef]
- Rajsbaum, R.; García-Sastre, A.; Versteeg, G.A. TRIMmunity: The roles of the TRIM E3-ubiquitin ligase family in innate antiviral immunity. J. Mol. Biol. 2014, 426, 1265–1284. [Google Scholar] [CrossRef] [PubMed]
- Hu, M.M.; Shu, H.B. Multifaceted roles of TRIM38 in innate immune and inflammatory responses. Cell Mol. Immunol. 2017, 14, 331–338. [Google Scholar] [CrossRef] [PubMed]
- Hu, M.M.; Liao, C.Y.; Yang, Q.; Xie, X.Q.; Shu, H.B. Innate immunity to RNA virus is regulated by temporal and reversible sumoylation of RIG-I and MDA5. J. Exp. Med. 2017, 214, 973–989. [Google Scholar] [CrossRef]
- Hu, M.M.; Yang, Q.; Xie, X.Q.; Liao, C.Y.; Lin, H.; Liu, T.T.; Yin, L.; Shu, H.B. Sumoylation Promotes the Stability of the DNA Sensor cGAS and the Adaptor STING to Regulate the Kinetics of Response to DNA Virus. Immunity 2016, 45, 555–569. [Google Scholar] [CrossRef]
- Luo, H.; Hu, X.; Li, Y.; Lei, D.; Tan, G.; Zeng, Y.; Qin, B. The antiviral activity of tripartite motif protein 38 in hepatitis B virus replication and gene expression and its association with treatment responses during PEG-IFN-α antiviral therapy. Virology 2023, 579, 84–93. [Google Scholar] [CrossRef] [PubMed]
- Zhao, W.; Wang, L.; Zhang, M.; Wang, P.; Yuan, C.; Qi, J.; Meng, H.; Gao, C. Tripartite motif-containing protein 38 negatively regulates TLR3/4- and RIG-I-mediated IFN-β production and antiviral response by targeting NAP1. J. Immunol. 2012, 188, 5311–5318. [Google Scholar] [CrossRef] [PubMed]
- Luo, H.; Tan, G.; Hu, X.; Li, Y.; Lei, D.; Zeng, Y.; Qin, B. Triple motif proteins 19 and 38 correlated with treatment responses and HBsAg clearance in HBeAg-negative chronic hepatitis B patients during peg-IFN-α therapy. Virol. J. 2023, 20, 161. [Google Scholar] [CrossRef]
- Airo, A.M.; Felix-Lopez, A.; Mancinelli, V.; Evseev, D.; Lopez-Orozco, J.; Shire, K.; Paszkowski, P.; Frappier, L.; Magor, K.E.; Hobman, T.C. Flavivirus Capsid Proteins Inhibit the Interferon Response. Viruses 2022, 14, 968. [Google Scholar] [CrossRef] [PubMed]
- Cannac, M.; Nisole, S. TRIMming down Flavivirus Infections. Viruses 2024, 16, 1262. [Google Scholar] [CrossRef]
- Zeng, W.; Sun, L.; Jiang, X.; Chen, X.; Hou, F.; Adhikari, A.; Xu, M.; Chen, Z.J. Reconstitution of the RIG-I pathway reveals a signaling role of unanchored polyubiquitin chains in innate immunity. Cell 2010, 141, 315–330. [Google Scholar] [CrossRef] [PubMed]
- Yan, J.; Li, Q.; Mao, A.P.; Hu, M.M.; Shu, H.B. TRIM4 modulates type I interferon induction and cellular antiviral response by targeting RIG-I for K63-linked ubiquitination. J. Mol. Cell Biol. 2014, 6, 154–163. [Google Scholar] [CrossRef] [PubMed]
- Hu, M.M.; Xie, X.Q.; Yang, Q.; Liao, C.Y.; Ye, W.; Lin, H.; Shu, H.B. TRIM38 Negatively Regulates TLR3/4-Mediated Innate Immune and Inflammatory Responses by Two Sequential and Distinct Mechanisms. J. Immunol. 2022, 195, 4415–4425. [Google Scholar] [CrossRef]
- Song, H.; Xiao, Q.; Xu, F.; Wei, Q.; Wang, F.; Tan, G. TRIM25 inhibits HBV replication by promoting HBx degradation and the RIG-I-mediated pgRNA recognition. Chin. Med. J. (Engl.) 2023, 136, 799–806. [Google Scholar] [CrossRef] [PubMed]
- Wang, S.; Yu, M.; Liu, A.; Bao, Y.; Qi, X.; Gao, L.; Chen, Y.; Liu, P.; Wang, Y.; Xing, L.; et al. TRIM25 inhibits infectious bursal disease virus replication by targeting VP3 for ubiquitination and degradation. PLoS Pathog. 2021, 17, e1009900. [Google Scholar] [CrossRef] [PubMed]
- Yuan, Y.; Fang, A.; Wang, Z.; Tian, B.; Zhang, Y.; Sui, B.; Luo, Z.; Li, Y.; Zhou, M.; Chen, H.; et al. Trim25 restricts rabies virus replication by destabilizing phosphoprotein. Cell Insight 2022, 1, 100057. [Google Scholar] [CrossRef] [PubMed]
- Fan, W.; Wu, M.; Qian, S.; Zhou, Y.; Chen, H.; Li, X.; Qian, P. TRIM52 inhibits Japanese Encephalitis Virus replication by degrading the viral NS2A. Sci. Rep. 2016, 6, 33698. [Google Scholar] [CrossRef] [PubMed]
- Zu, S.; Li, C.; Li, L.; Deng, Y.Q.; Chen, X.; Luo, D.; Ye, Q.; Huang, Y.J.; Li, X.F.; Zhang, R.R.; et al. TRIM22 suppresses Zika virus replication by targeting NS1 and NS3 for proteasomal degradation. Cell Biosci. 2022, 12, 139. [Google Scholar] [CrossRef]
- Taylor, R.T.; Lubick, K.J.; Robertson, S.J.; Broughton, J.P.; Bloom, M.E.; Bresnahan, W.A.; Best, S.M. TRIM79α, an interferon-stimulated gene product, restricts tick-borne encephalitis virus replication by degrading the viral RNA polymerase. Cell Host Microbe 2011, 10, 185–196. [Google Scholar] [CrossRef]
- Du Pont, K.E.; McCullagh, M.; Geiss, B.J. Conserved motifs in the flavivirus NS3 RNA helicase enzyme. Wiley Interdiscip. Rev. RNA 2022, 13, e1688. [Google Scholar] [CrossRef]
- Starvaggi, J.; Previti, S.; Zappalà, M.; Ettari, R. The Inhibition of NS2B/NS3 Protease: A New Therapeutic Opportunity to Treat Dengue and Zika Virus Infection. Int. J. Mol. Sci. 2024, 25, 4376. [Google Scholar] [CrossRef]
- Lennemann, N.J.; Coyne, C.B. Dengue and Zika viruses subvert reticulophagy by NS2B3-mediated cleavage of FAM134B. Autophagy 2017, 13, 322–332. [Google Scholar] [CrossRef] [PubMed]
- Riedl, W.; Acharya, D.; Lee, J.H.; Liu, G.; Serman, T.; Chiang, C.; Chan, Y.K.; Diamond, M.S.; Gack, M.U. Zika Virus NS3 Mimics a Cellular 14-3-3-Binding Motif to Antagonize RIG-I- and MDA5-Mediated Innate Immunity. Cell Host Microbe 2019, 26, 493–503.e6. [Google Scholar] [CrossRef]
- Liu, X.; Lei, X.; Zhou, Z.; Sun, Z.; Xue, Q.; Wang, J.; Hung, T. Enterovirus 71 induces degradation of TRIM38, a potential E3 ubiquitin ligase. Virol. J. 2011, 8, 61. [Google Scholar] [CrossRef]






| Gene | Primer | Sequence (5′–3′) |
|---|---|---|
| E of ZIKV | P1 | GGTTCCACGACATTCCATTAC |
| P2 | ACTGCTCCTTCTTGACTCCCT | |
| NS3 of ZIKV | P3 | GCGTGAGGAACGGCAATGAG |
| P4 | TGTGACAGGCATGGGTCCAG | |
| IFN-β | P5 | GTCTCCTCCAAATTGCTCTCC |
| P6 | CCACAGGAGCTTCTGACACTG | |
| GAPDH | P7 | TCAAGAAGGTGGTGAAGCAGG |
| P8 | AGCGTCAAAGGTGGAGGAGTG | |
| RIG-I | P9 | GACCCTGGACCCTACCTACA |
| P10 | CCAACTTTCAATGGCTTCAT | |
| MDA5 | P11 | CCGCTATCTCATCTCGTGCTT |
| P12 | GTGCCAGACTCCCTTCTCCAA | |
| TBK1 | P13 | TCTGGTGCAATATCTGGAGTAC |
| P14 | GAGCTGTCATTTGTTGTAGCG | |
| IRF3 | P15 | GCCGAGGCCACTGGTGCATAT |
| P16 | TGGGTCGTGAGGGTCCTTGCT | |
| ISG15 | P17 | CGCAGATCACCCAGAAGATT |
| P18 | GCCCTTGTTATTCCTCACCA | |
| ISG56 | P19 | TTCGGAGAAAGGCATTAGA |
| P20 | TCCAGGGCTTCATTCATAT | |
| OAS1 | P21 | GTCAGTTGACTGGCGGCTAT |
| P22 | CGCTGCTTCAGGAAGTCTCT | |
| OAS2 | P23 | TGATGTGCTTCCTGCCTTTA |
| P24 | CCCTTTGGCTTCAGTTTCCT | |
| OAS3 | P25 | GAAGGAGTTCGTAGAGAAGGCG |
| P26 | GCATCTCACTGAGGATCTCTGC |
Disclaimer/Publisher’s Note: The statements, opinions and data contained in all publications are solely those of the individual author(s) and contributor(s) and not of MDPI and/or the editor(s). MDPI and/or the editor(s) disclaim responsibility for any injury to people or property resulting from any ideas, methods, instructions or products referred to in the content. |
© 2025 by the authors. Licensee MDPI, Basel, Switzerland. This article is an open access article distributed under the terms and conditions of the Creative Commons Attribution (CC BY) license (https://creativecommons.org/licenses/by/4.0/).
Share and Cite
He, J.; Kuang, Y.; Xu, K.; Huang, R.; Yang, X.; Deng, L.; Feng, X.; Ren, Y.; Yang, J.; Yuan, L. TRIM38 Inhibits Zika Virus by Upregulating RIG-I/MDA5 Pathway and Promoting Ubiquitin-Mediated Degradation of Viral NS3 Protein. Viruses 2025, 17, 199. https://doi.org/10.3390/v17020199
He J, Kuang Y, Xu K, Huang R, Yang X, Deng L, Feng X, Ren Y, Yang J, Yuan L. TRIM38 Inhibits Zika Virus by Upregulating RIG-I/MDA5 Pathway and Promoting Ubiquitin-Mediated Degradation of Viral NS3 Protein. Viruses. 2025; 17(2):199. https://doi.org/10.3390/v17020199
Chicago/Turabian StyleHe, Jing, Yulian Kuang, Kui Xu, Rong Huang, Xiaoyao Yang, Liyao Deng, Xiaojuan Feng, Yang Ren, Jian Yang, and Lei Yuan. 2025. "TRIM38 Inhibits Zika Virus by Upregulating RIG-I/MDA5 Pathway and Promoting Ubiquitin-Mediated Degradation of Viral NS3 Protein" Viruses 17, no. 2: 199. https://doi.org/10.3390/v17020199
APA StyleHe, J., Kuang, Y., Xu, K., Huang, R., Yang, X., Deng, L., Feng, X., Ren, Y., Yang, J., & Yuan, L. (2025). TRIM38 Inhibits Zika Virus by Upregulating RIG-I/MDA5 Pathway and Promoting Ubiquitin-Mediated Degradation of Viral NS3 Protein. Viruses, 17(2), 199. https://doi.org/10.3390/v17020199

